Sign in to use this feature.

Years

Between: -

Subjects

remove_circle_outline
remove_circle_outline
remove_circle_outline
remove_circle_outline
remove_circle_outline
remove_circle_outline
remove_circle_outline
remove_circle_outline

Journals

Article Types

Countries / Regions

Search Results (25)

Search Parameters:
Keywords = DEMATEL-ANP-FUZZY model

Order results
Result details
Results per page
Select all
Export citation of selected articles as:
21 pages, 1538 KB  
Article
A Hybrid Fuzzy DEMATEL–DANP–TOPSIS Framework for Life Cycle-Based Sustainable Retrofit Decision-Making in Seismic RC Structures
by Paola Villalba, Antonio J. Sánchez-Garrido, Lorena Yepes-Bellver and Víctor Yepes
Mathematics 2025, 13(16), 2649; https://doi.org/10.3390/math13162649 - 18 Aug 2025
Viewed by 1062
Abstract
Seismic retrofitting of reinforced concrete (RC) structures is essential for improving resilience and extending service life, particularly in regions with outdated building codes. However, selecting the optimal retrofitting strategy requires balancing multiple interdependent sustainability criteria—economic, environmental, and social—under expert-based uncertainty. This study presents [...] Read more.
Seismic retrofitting of reinforced concrete (RC) structures is essential for improving resilience and extending service life, particularly in regions with outdated building codes. However, selecting the optimal retrofitting strategy requires balancing multiple interdependent sustainability criteria—economic, environmental, and social—under expert-based uncertainty. This study presents a fuzzy hybrid multi-criteria decision-making (MCDM) approach that combines DEMATEL, DANP, and TOPSIS to represent causal interdependencies, derive interlinked priority weights, and rank retrofit alternatives. The assessment applies three complementary life cycle-based tools—cost-based, environmental, and social sustainability analyses following LCCA, LCA, and S-LCA frameworks, respectively—to evaluate three commonly used retrofitting strategies: RC jacketing, steel jacketing, and carbon fiber-reinforced polymer (CFRP) wrapping. The fuzzy-DANP methodology enables accurate modeling of feedback among sustainability dimensions and improves expert consensus through causal mapping. The findings identify CFRP as the top-ranked alternative, primarily attributed to its enhanced performance in both environmental and social aspects. The model’s robustness is confirmed via sensitivity analysis and cross-method validation. This mathematically grounded framework offers a reproducible and interpretable tool for decision-makers in civil infrastructure, enabling sustainability-oriented retrofitting under uncertainty. Full article
(This article belongs to the Special Issue Multi-criteria Decision Making and Data Mining, 2nd Edition)
Show Figures

Figure 1

26 pages, 1145 KB  
Article
An Integrated Fuzzy Quality Function Deployment Model for Designing Touch Panels
by Amy H. I. Lee, Chien-Jung Lai, He-Yau Kang and Chih-Chang Wang
Mathematics 2025, 13(16), 2636; https://doi.org/10.3390/math13162636 - 17 Aug 2025
Viewed by 580
Abstract
Facing the global competitive market and ever-changing customer demands, manufacturers must navigate intense competition and uncertain demand while striving to enhance customer satisfaction. As a result, the demand for customized products has become a crucial design consideration. To respond accurately and swiftly in [...] Read more.
Facing the global competitive market and ever-changing customer demands, manufacturers must navigate intense competition and uncertain demand while striving to enhance customer satisfaction. As a result, the demand for customized products has become a crucial design consideration. To respond accurately and swiftly in a competitive market, manufacturers must focus on customer needs, analyze market trends and competitor information, and leverage data analysis as a reference for new product development and design. This study presents a new product development model by integrating quality function deployment (QFD), decision-making trial and evaluation laboratory (DEMATEL), analytic network process (ANP), and fuzzy set theory. It first uses a 2-tuple fuzzy DEMATEL to identify significant interrelationships among factors. A revised house of quality (HOQ) is then constructed to map relationships among customer requirements (CRs), engineering requirements (ERs), and the influences of CRs on ERs. To address uncertainty in human judgment, fuzzy set theory is incorporated into the ANP. The integrated model can determine the relative importance of the ERs. The proposed model is applied to touch panel development, and the results are recommended to the R&D team for new product development. Full article
(This article belongs to the Section E: Applied Mathematics)
Show Figures

Figure 1

31 pages, 1938 KB  
Article
Evaluating Perceived Resilience of Urban Parks Through Perception–Behavior Feedback Mechanisms: A Hybrid Multi-Criteria Decision-Making Approach
by Zhuoyao Deng, Qingkun Du, Bijun Lei and Wei Bi
Buildings 2025, 15(14), 2488; https://doi.org/10.3390/buildings15142488 - 16 Jul 2025
Viewed by 1133
Abstract
Amid the increasing complexity of urban risks, urban parks not only serve ecological and recreational functions but are increasingly becoming a critical spatial foundation supporting public psychological resilience and social recovery. This study aims to systematically evaluate the daily adaptability of urban parks [...] Read more.
Amid the increasing complexity of urban risks, urban parks not only serve ecological and recreational functions but are increasingly becoming a critical spatial foundation supporting public psychological resilience and social recovery. This study aims to systematically evaluate the daily adaptability of urban parks in the context of micro-risks. The research integrates the theories of “restorative environments,” environmental safety perception, urban resilience, and social ecology to construct a five-dimensional framework for perceived resilience, encompassing resilience, safety, sociability, controllability, and adaptability. Additionally, a dynamic feedback mechanism of perception–behavior–reperception is introduced. Methodologically, the study utilizes the Fuzzy Delphi Method (FDM) to identify 17 core indicators, constructs a causal structure and weighting system using DEMATEL-based ANP (DANP), and further employs the VIKOR model to simulate public preferences in a multi-criteria decision-making process. Taking three representative urban parks in Guangzhou as empirical case studies, the research identifies resilience and adaptability as key driving dimensions of the system. Factors such as environmental psychological resilience, functional diversity, and visual permeability show a significant path influence and priority intervention value. The empirical results further reveal significant spatial heterogeneity and group differences in the perceived resilience across ecological, neighborhood, and central park types, highlighting the importance of context-specific and user-adaptive strategies. The study finally proposes four optimization pathways, emphasizing the role of feedback mechanisms in enhancing urban park resilience and shaping “cognitive-friendly” spaces, providing a systematic modeling foundation and strategic reference for perception-driven urban public space optimization. Full article
Show Figures

Figure 1

23 pages, 19897 KB  
Article
Urban Flood Risk Assessment Based on DEMATEL-ANP Hybrid Fuzzy Evaluation and Hydrodynamic Model
by Xiaoyu Ma, Yingying Wang, Zhimei Tang and Shuping Li
Water 2025, 17(10), 1494; https://doi.org/10.3390/w17101494 - 15 May 2025
Cited by 2 | Viewed by 1010
Abstract
The escalating severity of urban flood issues endangers both civilian security and property safety. Urban flood risk assessment delivers critical guidance for urban flood risk management and flood-prevention planning. This study introduces a hybrid methodological model for assessing urban flood risks that integrate [...] Read more.
The escalating severity of urban flood issues endangers both civilian security and property safety. Urban flood risk assessment delivers critical guidance for urban flood risk management and flood-prevention planning. This study introduces a hybrid methodological model for assessing urban flood risks that integrate scenario simulation and index system methodologies. A hydraulic model was established to simulate water accumulation scenarios in urban areas, thereby acquiring requisite data for the index system. The causal dependencies among indexes were identified through the Decision-Making Trial and Evaluation Laboratory (DEMATEL) method, while indexes weights were obtained by hybridized Analytic Network Process (ANP) method. Finally, a fuzzy comprehensive evaluation (FCE) method is applied to complete the risk assessment. The results showed that the area proportions corresponding to the five risk levels (low risk, relatively low risk, moderate risk, relatively high risk, and high risk) in the study area are 68.98%, 22.75%, 0.86%, 0.10%, and 7.31%, respectively. By using the raster calculation method, the model evaluation can achieve a 10 m × 10 m spatial resolution, which is suitable for fine simulation at small scales within the city, and provides specific high-risk locations for flood-prevention planning. Full article
(This article belongs to the Section Urban Water Management)
Show Figures

Figure 1

24 pages, 2345 KB  
Article
Research on Fuzzy Comprehensive Evaluation of Fire Safety Risk of Battery Pack Production Process Based on DEMATEL-ANP Method
by Yunfei Xia, Qingming Guo, Lei Lei, Jiong Wu, Xin Su and Jianxin Wu
Fire 2025, 8(1), 31; https://doi.org/10.3390/fire8010031 - 17 Jan 2025
Cited by 1 | Viewed by 1495
Abstract
A new safety risk assessment model for battery pack production processes was developed using the DEMATEL-ANP method to analyze the impact and complex relationships of risk-influencing factors. Initially, five major risk-influencing factors were identified, leading to the construction of a 15-factor indicator system. [...] Read more.
A new safety risk assessment model for battery pack production processes was developed using the DEMATEL-ANP method to analyze the impact and complex relationships of risk-influencing factors. Initially, five major risk-influencing factors were identified, leading to the construction of a 15-factor indicator system. Through the DEMATEL method, these factors were categorized into cause and result factors. Subsequently, by combining the DEMATEL and ANP methods, key risk-influencing factors were identified by comparing ANP weights with hybrid weights adjusted through the DEMATEL-ANP method. Finally, integrating the DEMATEL-ANP method with the fuzzy comprehensive evaluation method allowed us to assess the overall fire safety risk level. Our findings highlighted “hazards in the test process” and “fire hazards” as critical risk factors needing control and elimination in the highly hazardous battery pack production process. This method offers dynamic evaluation and valuable insights for safety management in battery pack production. Full article
(This article belongs to the Special Issue Fire Safety Management and Risk Assessment)
Show Figures

Figure 1

24 pages, 1588 KB  
Article
A New Model of Emergency Supply Management for Swift Transition from Peacetime to Emergency Considering Demand Urgency and Supplier Evaluation
by Jiaqi Fang, Lvjiangnan Ye, Wenli Zhou and Lihui Xiong
Systems 2025, 13(1), 54; https://doi.org/10.3390/systems13010054 - 16 Jan 2025
Cited by 1 | Viewed by 1268
Abstract
In recent years, the increasing complexity of natural disasters has highlighted the limitations of existing emergency material assistance systems. To address these challenges, this study proposes a collaborative adaptation mechanism for “peacetime and emergency integration” and develops a supplier evaluation framework. The framework [...] Read more.
In recent years, the increasing complexity of natural disasters has highlighted the limitations of existing emergency material assistance systems. To address these challenges, this study proposes a collaborative adaptation mechanism for “peacetime and emergency integration” and develops a supplier evaluation framework. The framework incorporates multi-dimensional indicators such as profit, business credit, regional advantages, and emergency capability. Using a DEMATEL-ANP-based model, supplier L2 is identified as the optimal choice with a weight of 0.285. A fuzzy comprehensive assessment approach is applied to classify emergency materials based on demand urgency, identifying drinking water, rescue tools, medical supplies, and other critical items as priority resources. The evaluation vectors for these materials range from 0.1540 to 0.9909. This study enhances emergency material management through improved information systems, a better control of critical processes, and a unified assurance strategy. It provides theoretical support and practical guidance for more scientific and standardized disaster management practices. Full article
(This article belongs to the Special Issue New Trends in Sustainable Operations and Supply Chain Management)
Show Figures

Figure 1

24 pages, 2388 KB  
Article
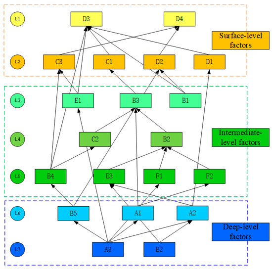
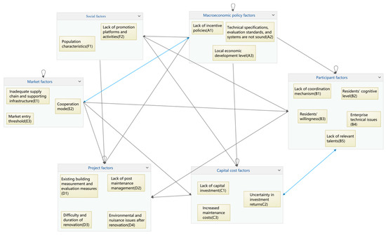
What Are the Obstacles to Promoting Photovoltaic Green Roofs in Existing Buildings? The Integrated Fuzzy DEMATEL-ISM-ANP Method
by Hongbing Li, Yuran Xiang, Yaohui Xia, Wanjun Yang, Xiaoting Tang and Tao Lin
Sustainability 2023, 15(24), 16862; https://doi.org/10.3390/su152416862 - 15 Dec 2023
Cited by 6 | Viewed by 2291
Abstract
Photovoltaic green roofs can contribute to energy conservation in buildings and the sustainable development of cities, but they have yet to be widely used due to many factors. Therefore, it is necessary to investigate the factors limiting the promotion of photovoltaic green roofs [...] Read more.
Photovoltaic green roofs can contribute to energy conservation in buildings and the sustainable development of cities, but they have yet to be widely used due to many factors. Therefore, it is necessary to investigate the factors limiting the promotion of photovoltaic green roofs and to clarify their interactions. Based on the existing literature and expert recommendations, this paper summarizes 20 factors affecting its promotion. Fuzzy DEMATEL was used to analyze the causal relationship and importance of the influencing factors. A hierarchical structure was established using the interpretative structural model (ISM) to visually represent the layered structure and pathways of the factors. The role and status of each influencing factor were determined using the cross-influence matrix analysis method (MICMAC). Finally, the analytic network process (ANP) was combined with the overall influence matrix to determine the overall weight of each factor. Combined with the DEMATEL-ISM-ANP method, nine key influencing factors, namely, the lack of incentive policies, imperfect technical specifications and evaluation standard system, local economic development level, residents’ cognition, residents’ willingness, enterprises’ technical problems, the lack of relevant talents, the lack of capital investment, and cooperation mode, were finally identified and analyzed, and suggestions and strategies for improvement were proposed. Full article
(This article belongs to the Section Green Building)
Show Figures

Figure 1

34 pages, 1778 KB  
Article
Ranking Startups Using DEMATEL-ANP-Based Fuzzy PROMETHEE II
by Huyen Trang Nguyen and Ta-Chung Chu
Axioms 2023, 12(6), 528; https://doi.org/10.3390/axioms12060528 - 28 May 2023
Cited by 8 | Viewed by 2116
Abstract
In entrepreneurship management, the evaluation and selection of startups for acceleration programs, especially technology-based startups, are crucial. This process involves considering numerical and qualitative criteria such as sales, prior startup experience, demand validation, and product maturity. To effectively rank startups based on the [...] Read more.
In entrepreneurship management, the evaluation and selection of startups for acceleration programs, especially technology-based startups, are crucial. This process involves considering numerical and qualitative criteria such as sales, prior startup experience, demand validation, and product maturity. To effectively rank startups based on the varying importance of these criteria, a fuzzy multi-criteria decision-making (MCDM) approach is needed. Although MCDM methods have been successful in handling complex problems, their application in startup selection and evaluating criteria interrelationships from the accelerator perspective is underexplored. To address this gap, a hybrid DEMATEL-ANP-based fuzzy PROMETHEE II model is proposed in this study, facilitating startup ranking and examining interrelationships among factors. The resulting preference values are fuzzy numbers, necessitating a fuzzy ranking method for decision-making. An extension of ranking fuzzy numbers using a spread area-based relative maximizing and minimizing set is suggested to enhance the flexibility of existing ranking MCDM methods. Algorithms, formulas, and a comparative analysis validate the proposed method, while a numerical experiment verifies the viability of the hybrid model. The final ranking of four startup projects is A4<A1<A3<A2 which indicates that startup project A2 has the highest comprehensive potential, followed by startup project A3. Full article
Show Figures

Figure 1

12 pages, 1289 KB  
Article
Applying the DEMATEL−ANP Fuzzy Comprehensive Model to Evaluate Public Opinion Events
by Hua Wang, Ling Luo and Tao Liu
Appl. Sci. 2023, 13(9), 5737; https://doi.org/10.3390/app13095737 - 6 May 2023
Cited by 4 | Viewed by 2263
Abstract
Network public opinion is a mirror reflecting people’s will, and evaluating its urgency can help to find hidden social crises. Research on public opinion in the field of machine learning usually focuses on micro-sentiment judgment, which is unable to offer support for the [...] Read more.
Network public opinion is a mirror reflecting people’s will, and evaluating its urgency can help to find hidden social crises. Research on public opinion in the field of machine learning usually focuses on micro-sentiment judgment, which is unable to offer support for the evaluation of public opinion events without additional data, and research from the perspective of artificial weighting has the disadvantage of the confusion of explanation. Judging the urgency of public opinion events is usually based on human perception, which is fuzzy and conforms to the attribute of fuzzy mathematics. Therefore, the index system in this paper was constructed in line with five principles, from which the weights were scientifically evaluated by integrating the DEMATEL and ANP model, and fuzzy mathematics was applied to determine the urgency level of public opinion. The result has three-fold significance. First, the index system constructed was more closely linked. Second, the integration of the DEMATEL and ANP weight calculating model took the interdependence of indicators fully into account. Third, fuzzy mathematics provided support for determining the public opinion crisis level, especially in the absence of immediate dissemination data. Full article
(This article belongs to the Special Issue AI in Statistical Data Analysis)
Show Figures

Figure 1

20 pages, 2269 KB  
Article
Identifying Critical Indicators in Performance Evaluation of Green Supply Chains Using Hybrid Multiple-Criteria Decision-Making
by Changlu Zhang, Liqian Tang and Jian Zhang
Sustainability 2023, 15(7), 6095; https://doi.org/10.3390/su15076095 - 31 Mar 2023
Cited by 11 | Viewed by 3735
Abstract
Performance evaluation of green supply chains (GSC) is an important tool to improve their comprehensive management. Identifying critical indicators is crucial to evaluation. This study examines the critical indicators in performance evaluations of GPC and provides relevant suggestions for managers to improve GSCs’ [...] Read more.
Performance evaluation of green supply chains (GSC) is an important tool to improve their comprehensive management. Identifying critical indicators is crucial to evaluation. This study examines the critical indicators in performance evaluations of GPC and provides relevant suggestions for managers to improve GSCs’ performances. Firstly, we summarized 24 evaluation indicators from five dimensions—financial value, customer service-level, business processes, innovation and development, and the so-called green level. Secondly, the Delphi method was used to determine the formal research framework. The fuzzy decision-making trial and evaluation laboratory based analytic network process (fuzzy DEMATEL-based ANP) model was applied. The weighted prominence of each indicator was calculated to identify those that were critical, and a causality diagram was constructed for them. Finally, corresponding countermeasures and implications regarding those were put forward. The research results show that the critical indicators include the return rate of net assets, the growth rate of profit, the rate of service satisfaction, market share, production flexibility, and the green consensus. Among them, the green consensus, the growth rate of profit and the rate of service satisfaction form a virtuous circle, leading to the improvement of the overall performance of GSC. Full article
Show Figures

Figure 1

21 pages, 957 KB  
Article
Evaluation Model Research of Coal Mine Intelligent Construction Based on FDEMATEL-ANP
by Lin He, Dongliang Yuan, Lianwei Ren, Ming Huang, Wenyu Zhang and Jie Tan
Sustainability 2023, 15(3), 2238; https://doi.org/10.3390/su15032238 - 25 Jan 2023
Cited by 9 | Viewed by 3506
Abstract
To improve intelligent construction standard systems in coal mines, we must promote the high-quality development of the coal mining industry. The current intelligent construction of coal mines is inefficient. Considering the complexity and diversity of coal mine intelligent construction index factors, this paper [...] Read more.
To improve intelligent construction standard systems in coal mines, we must promote the high-quality development of the coal mining industry. The current intelligent construction of coal mines is inefficient. Considering the complexity and diversity of coal mine intelligent construction index factors, this paper proposes an intelligent coal mine construction evaluation model that integrates the fuzzy decision-making trial and evaluation laboratory (FDEMATEL) and the analytical network process (ANP). Firstly, the evaluation index system is established based on the intelligent construction of coal mines. Secondly, the FDEMATEL is applied to deal with the fuzziness in the evaluation process and determine the influence relationship between the evaluation indexes of coal mine intelligent construction to draw the ANP network structure diagram. Finally, super decision software is used to calculate the weight of coal mine intelligent construction evaluation indexes, and then obtain the combination weight and correlation degree of each evaluation index. By applying the evaluation model to conduct a comprehensive evaluation of coal mine intelligent construction, the results show that there is a significant correlation between the indexes affecting the intelligent construction of coal mines. Basic platform intelligence and safety monitoring intelligence are the two most important aspects of intelligent coal mine construction. Database construction, mobile internet construction, big data support, and model algorithm support are the key indexes affecting the intelligent construction of coal mines. Full article
(This article belongs to the Special Issue Sustainable Risk Management and Safety in Coal Mine)
Show Figures

Figure 1

23 pages, 1604 KB  
Article
A Study on the Risk Assessment of Water Conservancy Scenic Spot PPP Projects
by Xue Xu, Min Zhao, Xiaoya Li and Chao Song
Sustainability 2022, 14(24), 16625; https://doi.org/10.3390/su142416625 - 12 Dec 2022
Cited by 4 | Viewed by 2542
Abstract
The water conservancy scenic spot is an important part of China’s water ecological civilization construction and is an important way to transform “clear water and green mountains” into “mountains of gold and silver”. The current development of the water conservancy scenic spot is [...] Read more.
The water conservancy scenic spot is an important part of China’s water ecological civilization construction and is an important way to transform “clear water and green mountains” into “mountains of gold and silver”. The current development of the water conservancy scenic spot is limited by the conditions of capital, management, and technology. The PPP model, as a means of introducing these elements, is an effective way to realize the marketization, characterization, and high-quality development of water conservancy scenic spots. Due to the particularity and complexity of water conservancy scenic spots, the PPP model, and their combination, the risks in water conservancy scenic spot PPP projects are more complicated. Identification and assessment, as well as response, are necessary ways to reduce project risks. In this paper, the risk evaluation index system and the DEMATEL-ANP-FUZZY risk evaluation model of the water conservancy scenic spot PPP project are put forward and, then, the key risk factors, causal relationship between the factors, and risk level of the project are obtained in combination with case analysis. The results show that risks in construction and operation, as well as political and economic risks, are the key risk factors in the water conservancy scenic spot PPP project, and the natural, economic and political risk factors are the main causes of project risk. Risks in construction and operation, as well as organizational and social risks, are the main affected factors. Further analysis shows that the political and economic factors are the key points to focus on when attempting to reduce the project risk, and suggestions are provided, such as improving the legal and regulatory framework, establishing a reasonable risk-sharing and social capital withdrawal mechanism, unblocking social capital participation channels, and strengthening financial support. This could provide a reference for the risk management of water conservancy scenic spot PPP projects. Full article
Show Figures

Figure 1

22 pages, 4349 KB  
Article
Research on Resilience Evaluation and Enhancement of Deep Foundation Pit Construction Safety System
by Ling Shen, Zhijian Xue, Lingyi Tang and Hongyan Ge
Buildings 2022, 12(11), 1922; https://doi.org/10.3390/buildings12111922 - 8 Nov 2022
Cited by 16 | Viewed by 2736
Abstract
Deep foundation pit (DFP) projects have been a high incidence area of safety accidents because of their own high danger and complexity. Therefore, it is necessary to study the resilience of their construction safety system. This paper systematically identifies the key factors affecting [...] Read more.
Deep foundation pit (DFP) projects have been a high incidence area of safety accidents because of their own high danger and complexity. Therefore, it is necessary to study the resilience of their construction safety system. This paper systematically identifies the key factors affecting the resilience of deep foundation pit construction based on the analysis of the composition of the deep foundation pit construction safety system (DFPCTSS), the synergistic relationship of its subsystems in the face of the interference and impact of internal and external disaster-causing factors, and the causal mechanism of typical accidents in DFP accidents and the emergent process of system resilience. A resilience evaluation indicator system based on four capacity dimensions of prevention absorption, resistance, recovery, and learning adaptation was constructed by using the fuzzy Delphi method, which is characterized by the resilience emergence process. Then the correlation and weight of evaluation indexes were analyzed based on the DEMATEL–ANP method, the boundary cloud parameters of the resilience evaluation grade were set according to the normal extension cloud model, and the membership degree of the resilience evaluation level was calculated to complete the evaluation of the resilience level. Finally, taking a DFP project of a metro station as an example, the above model was used to evaluate the resilience level of its construction safety system, and suggestions for resilience enhancement were put forward. The results show that the evaluation results are consistent with the actual situation of the project, and the evaluation model is conducive to providing a systematic analysis method and improvement countermeasures for deep foundation pit construction safety management from the perspective of resilience. Full article
(This article belongs to the Section Construction Management, and Computers & Digitization)
Show Figures

Figure 1

23 pages, 3109 KB  
Article
Digital Transformation Evaluation for Small- and Medium-Sized Manufacturing Enterprises Using the Fuzzy Synthetic Method DEMATEL-ANP
by Qingmei Chen, Wei Zhang, Nanshun Jin, Xiaocheng Wang and Peiru Dai
Sustainability 2022, 14(20), 13038; https://doi.org/10.3390/su142013038 - 12 Oct 2022
Cited by 29 | Viewed by 6419
Abstract
In view of the characteristics of small- and medium-sized manufacturing enterprises and the status quo of digitalization, it is necessary to develop a more applicable digital transformation maturity model. The decision testing and evaluation laboratory method (DEMATEL) is used to provide the visual [...] Read more.
In view of the characteristics of small- and medium-sized manufacturing enterprises and the status quo of digitalization, it is necessary to develop a more applicable digital transformation maturity model. The decision testing and evaluation laboratory method (DEMATEL) is used to provide the visual impact relationship between digital transformation criteria, and combined with the network analytic hierarchy process (ANP) to determine the mixed weight of indicators, and then fuzzy comprehensive evaluation is used to evaluate the digital maturity of small- and medium-sized manufacturing enterprises. The empirical analysis of small- and medium-sized manufacturing enterprises in Guangdong Province shows that digital strategy and information technology play a key role in the digital transformation of enterprises, and digital process and digital innovation are the main problems faced by small- and medium-sized enterprises. In addition, the digital maturity of enterprises is related to the industrial base, regional policies, industry types, etc. This study provides some guidance for the implementation path selection of small- and medium-sized enterprises’ digital transformation and accelerates the digital transformation and sustainable development of small- and medium-sized manufacturing enterprises. Full article
(This article belongs to the Special Issue Sustainable Entrepreneurship and Risk Management)
Show Figures

Figure 1

20 pages, 933 KB  
Article
The Sustainable Island Tourism Evaluation Model Using the FDM-DEMATEL-ANP Method
by Weilun Huang, Chin-Yu Chen and Yan-Kai Fu
Sustainability 2022, 14(12), 7244; https://doi.org/10.3390/su14127244 - 13 Jun 2022
Cited by 12 | Viewed by 4967
Abstract
The purpose of this study is first to propose a comprehensive evaluation model for sustainable island tourism, and then to provide guidelines and suggestions for the development thereof. Based on the advantages of using fuzzy set theory, this study’s method included the fuzzy [...] Read more.
The purpose of this study is first to propose a comprehensive evaluation model for sustainable island tourism, and then to provide guidelines and suggestions for the development thereof. Based on the advantages of using fuzzy set theory, this study’s method included the fuzzy Delphi method (FDM), the decision-making trial and evaluation laboratory (DEMATEL), the analytic network process (ANP), and FDM- DEMATEL-ANP (FDANP). From the literature review results and experts’ surveys, the dimensions of the evaluation criteria for sustainable island tourism are governance, economy and finance, socio-culture, and the environment. Compared with other studies, its major contributions and differences are the governance and finance dimensions, and the evaluation criteria for the marine industry, marine cultures, and marine environments. The findings show that the relative importance of the dimensions from high to low are economy and finance, governance, the environment, and socio-culture. The top five key criteria begin with having an official administration organization, having a tourism industry, and revenue uncertainties based on public health events. These, along with policies and regulations, and local food and drink, are thought to provide the necessary conditions for sustainable island tourism. The implications for theory and practice and future research directions are discussed. Full article
Show Figures

Figure 1

Back to TopTop