Sign in to use this feature.

Years

Between: -

Subjects

remove_circle_outline
remove_circle_outline
remove_circle_outline
remove_circle_outline
remove_circle_outline
remove_circle_outline
remove_circle_outline
remove_circle_outline
remove_circle_outline

Journals

Article Types

Countries / Regions

Search Results (205)

Search Parameters:
Keywords = DEA-SBM model

Order results
Result details
Results per page
Select all
Export citation of selected articles as:
28 pages, 1200 KB  
Article
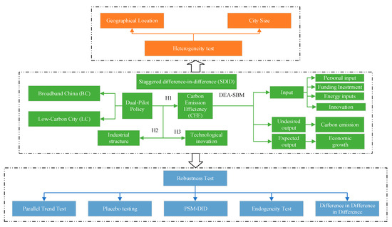
Does Dual-Pilot Policy of Broadband China and Low-Carbon City Enhance Carbon Emission Efficiency?
by Li Yang and Yu Lin
Sustainability 2025, 17(23), 10451; https://doi.org/10.3390/su172310451 - 21 Nov 2025
Viewed by 350
Abstract
As global climate change intensifies, achieving the dual goals of economic efficiency and low-carbon development has become a pressing challenge. Using panel data for 269 Chinese cities from 2010 to 2021, based on their carbon emission efficiencies (CEEs) measured using the DEA-SBM model, [...] Read more.
As global climate change intensifies, achieving the dual goals of economic efficiency and low-carbon development has become a pressing challenge. Using panel data for 269 Chinese cities from 2010 to 2021, based on their carbon emission efficiencies (CEEs) measured using the DEA-SBM model, a staggered difference-in-differences (SDID) model is employed to identify the policy impacts, which is further extended into a triple-difference (DDD) framework to examine the causal impact of the dual-pilot policy. The results show that (1) China’s CEE has improved gradually but remains relatively low, with significant regional disparities. (2) Empirical results indicate that the dual-pilot policy leads to a significant improvement in CEE, raising it by approximately 4.06%. The positive impact is particularly pronounced in cities characterized by more advanced industrial structures and stricter environmental regulatory frameworks. (3) Industrial upgrading and green technological innovation serve as key mediating channels, contributing 2%, 7%, and 10.7% to the total mediation effect. (4) The positive impacts are particularly evident in eastern, large-scale cities. These results underscore that the integration of digitalization and low-carbon initiatives serves as an effective pathway to improving CEE. Therefore, policymakers are encouraged to further advance the dual-pilot programs, foster green technological innovation, and accelerate industrial upgrading toward a digitally empowered and low-carbon development model. Full article
Show Figures

Figure 1

31 pages, 1700 KB  
Article
How Do Digitalization and Scale Influence Agricultural Carbon Emission Reduction: Evidence from Jiangsu, China
by Degui Yu, Ying Cao, Suyan Tian, Jiahao Cai and Xinzhuo Fang
Land 2025, 14(10), 2080; https://doi.org/10.3390/land14102080 - 17 Oct 2025
Viewed by 566
Abstract
In order to alleviate the constraints of global warming and sustainable development, digitalization has made significant contributions to promoting agricultural carbon reduction through resources, technology, and platforms. Under this situation, China insists on developing agricultural scale management. However, what impact will scale management [...] Read more.
In order to alleviate the constraints of global warming and sustainable development, digitalization has made significant contributions to promoting agricultural carbon reduction through resources, technology, and platforms. Under this situation, China insists on developing agricultural scale management. However, what impact will scale management in agricultural digital emission reduction have on mechanisms and pathways? Based on three rounds of follow-up surveys conducted by the Digital Countryside Research Institute of Nanjing Agricultural University in Jiangsu Province from 2022 to 2024, in this study a total of 258 valid questionnaires on the rice and wheat industry were collected. Methods such as member checking and audit trail were employed to ensure data reliability and validity. Using econometric approaches including Tobit, mediation, and moderation models, this study quantified the Scale Management Level (SML), examined the mechanism pathways of digital emission reduction in a scaled environment, further demonstrated the impact of scale management on digital emission reduction, and verified the mediating and moderating effects of internal and external scale management. We found that: (1) In scale and carbon reduction, the SBM-DEA model calculates that the scale of agricultural land in Jiangsu showed an “inverted S” trend with SML and an “inverted W” trend with the overall agricultural green production efficiency (AGPE), and the highest agricultural green production efficiency is 0.814 in the moderate scale range of 20–36.667 hm2. (2) In digitalization and carbon reduction, the Tobit regression model results indicate that Network Platform Empowerment (NPE) significantly promotes carbon reduction (p < 1%), but its squared terms exhibit an inverted U-shaped relationship with agricultural green production efficiency (p < 1%), and SML is significant at the 5% level. From a local regression perspective, the strength of SML’s impact on the three core variables is: NPE > DRE > DTE. (3) Adding scale in agricultural digital emission reduction, the intermediary mechanism results showed that the significant intensity (p < 5%) of the mediating role of Agricultural Mechanization Level (AML) is NPE > DTE > DRE, and that of the Employment of Labor (EOL) is DRE > NPE > DTE. (4) Adding scale in agricultural digital emission reduction, the regulatory effect results showed that the Organized Management Level (OML) and Social Service System (SSS) significantly positively regulate the inhibitory effect of DRE and DTE on AGPE. Finally, we suggest controlling the scale of land management reasonably and developing moderate agricultural scale management according to local conditions, enhancing the digital literacy and agricultural machinery training of scale entities while encouraging the improvement of organizational level and social service innovation, and reasonably reducing labor and mechanization inputs in order to standardize the digital emission reduction effect of agriculture under the background of scale. Full article
(This article belongs to the Section Land Use, Impact Assessment and Sustainability)
Show Figures

Figure 1

39 pages, 227035 KB  
Article
A Three-Stage Super-Efficient SBM-DEA Analysis on Spatial Differentiation of Land Use Carbon Emission and Regional Efficiency in Shanxi Province, China
by Ahui Chen, Huan Duan, Kaiming Li, Hanqi Shi and Dengrui Liang
Sustainability 2025, 17(20), 9086; https://doi.org/10.3390/su17209086 - 14 Oct 2025
Viewed by 573
Abstract
Achieving carbon peaking and neutrality is critical for global sustainability efforts and addressing climate change, yet improving land use carbon emission efficiency (LUCE) remains a challenge, especially in resource-dependent regions like Shanxi Province. Existing studies often overlook the spatial heterogeneity of LUCE and [...] Read more.
Achieving carbon peaking and neutrality is critical for global sustainability efforts and addressing climate change, yet improving land use carbon emission efficiency (LUCE) remains a challenge, especially in resource-dependent regions like Shanxi Province. Existing studies often overlook the spatial heterogeneity of LUCE and the mechanisms behind its driving factors. This study assesses LUCE disparities and explores low-carbon land use pathways in Shanxi to support its sustainable transition. Based on county-level land use data from 1990 to 2022, carbon emissions were estimated, and LUCE was measured using a three-stage super-efficient SBM-DEA model, with stochastic frontier analysis (SFA) to control for external noise. eXtreme Gradient Boosting (XGBoost) with SHAP values was used to identify key socio-economic and environmental drivers. The results show the following: (1) emissions rose 2.46-fold, mainly due to expanding construction land and shrinking cultivated land, with hotspots in Taiyuan, Jinzhong, and Linfen; (2) LUCE improved due to gains in technical and scale efficiency, while pure technical efficiency stayed stable; (3) urbanization and government intervention promoted LUCE, whereas higher per capita GDP constrained it; and (4) population density, economic growth, urbanization, and green technology were the dominant, interacting drivers of land use carbon emissions. This study integrates LUCE assessment with interpretable machine learning, demonstrating a framework that links efficiency evaluation with driver analysis. The findings provide critical insights for formulating regionally adaptive low-carbon land use policies, which are essential for achieving ecological sustainability and supporting the sustainable development of resource-based regions. Full article
(This article belongs to the Section Sustainability in Geographic Science)
Show Figures

Figure 1

36 pages, 7377 KB  
Article
Ecological Comprehensive Efficiency and Driving Mechanisms of China’s Water–Energy–Food System and Climate Change System Based on the Carbon Nexus: Insights from the Integration of Network DEA and the Geographic Detector
by Fang-Rong Ren, Fang-Yi Sun, Xiao-Yan Liu and Hui-Lin Liu
Land 2025, 14(10), 2042; https://doi.org/10.3390/land14102042 - 13 Oct 2025
Viewed by 449
Abstract
As a major energy producer and consumer, China has witnessed rapid growth in carbon emissions, which are closely linked to changes in regional climate and the environment. Water, energy, and food (W-E-F) are the three most critical components of human production and daily [...] Read more.
As a major energy producer and consumer, China has witnessed rapid growth in carbon emissions, which are closely linked to changes in regional climate and the environment. Water, energy, and food (W-E-F) are the three most critical components of human production and daily life, and achieving the coordinated development of these three resources and connecting them with climate change through the carbon emissions generated during their utilization processes has become a key issue for realizing regional ecological sustainable development. This study constructs a dynamic two-stage network slack-based measure-data envelopment analysis (SBM-DEA) model, which integrates the water–energy–food (W-E-F) system with the climate change process to evaluate China’s comprehensive ecological efficiency from 2011 to 2022, and adopts the Dagum Gini coefficient decomposition, kernel density estimation, hierarchical clustering, and geographical detector model to analyze provincial panel data, thereby assessing efficiency patterns, regional differences, and driving mechanisms. The novelty and contributions of this study can be summarized in three aspects. First, it establishes a unified framework that incorporates the W-E-F nexus and climate change into a dynamic network SBM-DEA model, enabling a more systematic assessment of ecological efficiency. Second, it uncovers that interregional overlap effects and policy-driven factors are the dominant sources of spatial and temporal disparities in ecological efficiency. Third, it further quantifies the interactive effects among key driving factors using Geodetector, thus offering practical insights for regional coordination and policy design. The results show that China’s national ecological efficiency is at a medium level. Southern China has consistently maintained a leading position, while provinces in northwest and southwest China have remained relatively backward; the efficiency of the water–energy–food integration stage is relatively high, whereas the efficiency of the climate change stage is medium and exhibits significant temporal fluctuations. Interregional differences are the main source of efficiency gaps; ecological quality, environmental protection efforts, and population size are identified as the primary driving factors, and their interaction effects have intensified spatial heterogeneity. In addition, sub-indicator analysis reveals that the efficiency related to total wastewater, air pollutant emissions, and agricultural pollution shows good synergy, while the efficiency associated with sudden environmental change events is highly volatile and has weak correlations with other undesirable outputs. These findings deepen the understanding of the water–energy–food-climate system and provide policy implications for strengthening ecological governance and regional coordination. Full article
Show Figures

Figure 1

19 pages, 1045 KB  
Article
Evaluation of Peak Shaving and Valley Filling Efficiency of Electric Vehicle Charging Piles in Power Grids
by Siyao Wang, Chongzhi Liu and Fu Chen
Energies 2025, 18(19), 5284; https://doi.org/10.3390/en18195284 - 5 Oct 2025
Cited by 1 | Viewed by 664
Abstract
As electric vehicles (EVs) continue to advance, the impact of their charging on the power grid is receiving increasing attention. This study evaluates the efficiency of EV charging piles in performing peak shaving and valley filling for power grids, a critical function for [...] Read more.
As electric vehicles (EVs) continue to advance, the impact of their charging on the power grid is receiving increasing attention. This study evaluates the efficiency of EV charging piles in performing peak shaving and valley filling for power grids, a critical function for integrating Renewable Energy Sources (RESs). Utilising a high-resolution dataset of over 240,000 charging transactions in China, the research classifies charging volumes into “inputs” (charging during peak grid load periods) and “outputs” (charging during off-peak, low-price periods). The Vector Autoregression (VAR) model is used to analyse interrelationships between charging periods. The methodology employs a Slack-Based Measure (SBM) Data Envelopment Analysis (DEA) model to calculate overall efficiency, incorporating charging variance as an undesirable output. A Malmquist index is also used to analyse temporal changes between charging periods. Key findings indicate that efficiency varies significantly by charging pile type. Bus Stations (BS) and Expressway Service Districts (ESD) demonstrated the highest efficiency, often achieving optimal performance. In contrast, piles at Government Agencies (GA), Parks (P), and Shopping Malls (SM) showed lower efficiency and were identified as key targets for optimisation due to input redundancy and output shortfall. Scenario analysis revealed that increasing off-peak charging volume could significantly improve efficiency, particularly for Industrial Parks (IP) and Tourist Attractions (TA). The study concludes that a categorised approach to the deployment and management of charging infrastructure is essential to fully leverage electric vehicles for grid balancing and renewable energy integration. Full article
(This article belongs to the Section E: Electric Vehicles)
Show Figures

Figure 1

18 pages, 4531 KB  
Article
Multi-Scenario Analysis of Brackish Water Irrigation Efficiency Based on the SBM Model
by Jie Wu, Zilong Feng, Xiangbin Kong, Shiwei Zhang, Miao Liu, Xiaojing Zhao, Kuo Liu, Zhongyu Ren and Jin Wu
Water 2025, 17(19), 2860; https://doi.org/10.3390/w17192860 - 30 Sep 2025
Viewed by 456
Abstract
The North China Plain faces severe water scarcity, and the efficient use of brackish water has become a crucial pathway for sustaining agricultural development. In this study, we combine scenario analysis with Data Envelopment Analysis to establish a multi-scenario efficiency evaluation framework. Focusing [...] Read more.
The North China Plain faces severe water scarcity, and the efficient use of brackish water has become a crucial pathway for sustaining agricultural development. In this study, we combine scenario analysis with Data Envelopment Analysis to establish a multi-scenario efficiency evaluation framework. Focusing on six counties in Handan, Hebei Province, we employ an input-oriented Slack-Based Measure Data Envelopment Analysis (SBM-DEA) model to systematically evaluate brackish water irrigation efficiency (BWIE) across a baseline year (2020) and eight projected scenarios for 2030. The results show that the mean efficiency values across scenarios range from 0.646 to 0.909. Scenarios combining universal adoption of water-saving irrigation with normal hydrological conditions achieve the highest mean efficiency (>0.9), with minimal regional disparities and optimal system stability. The promotion of water-saving irrigation technologies is the primary driver of improved BWIE, whereas simply increasing brackish water application yields only limited marginal benefits. Redundancy analysis further indicates that water resource inputs are the main source of efficiency loss, with brackish water redundancy (42.3%) far exceeding that of land inputs (10.5%). These findings provide quantitative evidence and methodological support for optimizing regional water allocation and advancing sustainable agricultural development. Full article
(This article belongs to the Special Issue Sustainable Water Management in Agricultural Irrigation)
Show Figures

Figure 1

17 pages, 1352 KB  
Article
Advancing Hospital Sustainability: A Multidimensional Index Integrating ESG and Digital Transformation
by Midori Takeda, Jun Xie, Kenichi Kurita and Shunsuke Managi
Sustainability 2025, 17(19), 8787; https://doi.org/10.3390/su17198787 - 30 Sep 2025
Viewed by 863
Abstract
The sustainable development of society requires the incorporation of environmental, social, and governance (ESG) principles. While ESG assessments are widely used in corporate settings, their application in healthcare settings, such as hospitals, remains underexplored. This study aimed to develop a comprehensive evaluation framework [...] Read more.
The sustainable development of society requires the incorporation of environmental, social, and governance (ESG) principles. While ESG assessments are widely used in corporate settings, their application in healthcare settings, such as hospitals, remains underexplored. This study aimed to develop a comprehensive evaluation framework integrating ESG and digital transformation (DX) with traditional hospital efficiency and effectiveness assessments. Using open data, financial reports, and hospital website scraping, we applied a slack-based model (SBM) of data envelopment analysis (DEA) and super-efficiency SBM-DEA to calculate sustainability scores across four dimensions: overall sustainability, efficiency, effectiveness, and ESG/DX performance. Results showed that all three components—efficiency, effectiveness, and ESG/DX—were positively associated with overall sustainability. However, ESG/DX performance negatively impacted profitability in smaller hospitals, and improved effectiveness in rehabilitation hospitals was linked to higher operational costs. These findings suggest that while ESG and DX contribute to long-term sustainability, their short-term financial burden may challenge certain hospital types. The proposed index provides valuable insights for hospital management and policy development, aiming to advance ESG and DX initiatives in healthcare. Full article
(This article belongs to the Section Health, Well-Being and Sustainability)
Show Figures

Figure 1

18 pages, 1013 KB  
Article
Incorporating Carbon Fees into the Efficiency Evaluation of Taiwan’s Steel Industry Using Data Envelopment Analysis with Negative Data
by Shih-Heng Yu, Ying-Sin Lin, Jia-Li Zhang, Chia-Shan Hsu and Shu-Min Cheng
Sustainability 2025, 17(18), 8384; https://doi.org/10.3390/su17188384 - 18 Sep 2025
Viewed by 1175
Abstract
Carbon fees are scheduled to be levied in Taiwan, posing unprecedented challenges for the steel industry, given its high emissions and risk of carbon leakage. This study explores the potential impact of this policy on steel industry performance by incorporating projected carbon fees [...] Read more.
Carbon fees are scheduled to be levied in Taiwan, posing unprecedented challenges for the steel industry, given its high emissions and risk of carbon leakage. This study explores the potential impact of this policy on steel industry performance by incorporating projected carbon fees into the efficiency assessment. The Slacks-Based Measure (SBM) and Super SBM models in Data Envelopment Analysis (DEA), which account for negative data, are used to evaluate the operational efficiencies of 30 listed steel firms across supply chain segments in 2024 under baseline and carbon fee scenarios. Results reveal that incorporating the carbon fees mitigates the upward bias that overestimates inefficient firms’ SBM scores, triggers broad efficiency declines and ranking reshuffling (most severe upstream, moderate midstream, and least downstream), and widens cross-firm efficiency dispersion. Moreover, the study finds that excessive carbon fees and operating profit deficiencies are the main input- and output-side drivers of inefficiency, highlighting improvement potential in carbon cost management and profitability gains. To date, the efficiency implications of carbon fees for Taiwan’s steel industry have remained underexplored. Our findings offer empirical insights and a timely reference for steel firms to refine sustainability strategies ahead of forthcoming carbon fees. Full article
(This article belongs to the Section Environmental Sustainability and Applications)
Show Figures

Figure 1

27 pages, 5285 KB  
Article
Driving Mechanism of Tourism Green Innovation Efficiency Network Evolution: A TERGM Analysis
by Jun Fu, Heqing Zhang and Le Li
Systems 2025, 13(9), 760; https://doi.org/10.3390/systems13090760 - 1 Sep 2025
Viewed by 600
Abstract
Under the background of global green sustainable development and the urgent need to understand complex regional innovation systems, it is crucial to scientifically assess China’s Tourism Green Innovation Efficiency (TGIE) as a dynamic networked system and reveal its system-level evolution driving mechanism. This [...] Read more.
Under the background of global green sustainable development and the urgent need to understand complex regional innovation systems, it is crucial to scientifically assess China’s Tourism Green Innovation Efficiency (TGIE) as a dynamic networked system and reveal its system-level evolution driving mechanism. This article presents the construction of the TGIE evaluation indicator system, measures the inter-provincial TGIE in China in 2011–2023 based on the three-stage super-efficiency SBM-DEA model, analyzes the spatial correlation network characteristics of TGIE by using the motif analysis method and the social network analysis method, and explores the evolutionary driving mechanism by using the time-exponential random graph model (TERGM). The study shows the following: (1) The TGIE of China exhibits a regional distribution pattern characterized by “high in the east and low in the west.” The efficiency of the eastern coastal region is significantly higher than that of the central and western regions, and the overall efficiency shows a fluctuating upward trend. (2) The local structure of China’s TGIE network is dominated by the chain structure, and the partially closed structure is gradually enhanced. It indicates that the bridge role of intermediary nodes in the cross-regional flow of innovation resources is becoming more and more significant. (3) The overall network evolves from a single center to a polycentric collaboration model. High-efficiency regions attract low-efficiency regions to collaborate through high connectivity, and intermediary nodes play a key role in connecting high- and low-efficiency regions. (4) The evolution of China’s TGIE network is driven by both exogenous and endogenous dynamics, showing significant path dependence and path creation characteristics. This study enhances the theoretical framework of complex systems in tourism innovation and offers theoretical support and policy insights for optimizing the network structure of China’s TGIE as a complex adaptive system and maximizing regional cooperation networks. Full article
Show Figures

Figure 1

23 pages, 598 KB  
Article
The Good, the Bad, and the Bankrupt: A Super-Efficiency DEA and LASSO Approach Predicting Corporate Failure
by Ioannis Dokas, George Geronikolaou, Sofia Katsimardou and Eleftherios Spyromitros
J. Risk Financial Manag. 2025, 18(9), 471; https://doi.org/10.3390/jrfm18090471 - 24 Aug 2025
Viewed by 844
Abstract
Corporate failure prediction remains a major topic in the literature. Numerous methodologies have been established for its assessment, while data envelopment analysis (DEA) has received particular attention. This study contributes to the literature, establishing a new approach in the construction process of prediction [...] Read more.
Corporate failure prediction remains a major topic in the literature. Numerous methodologies have been established for its assessment, while data envelopment analysis (DEA) has received particular attention. This study contributes to the literature, establishing a new approach in the construction process of prediction models based on the combination of logistic LASSO and an advanced version of data envelopment analysis (DEA). We adopt the modified slacks-based super-efficiency measure (modified super-SBM-DEA), following the “Worst practice frontier” approach, and focus on the selection process of predictive variables, implementing the logistic LASSO regression. A balanced sample with one-to-one matching between forty-five firms that filed for reorganization under U.S. bankruptcy law during the period 2014–2020 and forty-five non-failed firms of a similar size from the U.S. energy economic sector has been used for the empirical analysis. The proposed methodology offers superior results in terms of corporate failure prediction accuracy. For the dynamic assessment of failure, Malmquist DEA has been implemented during the five fiscal years prior to the event of failure, offering insights into financial distress before the event of a default. The model outperforms alternatives by achieving higher overall prediction accuracy (85.6%), the better identification of failed firms (91.1%), and the improved classification of non-failed firms (80%). Compared to prior DEA-based models, it demonstrates superior predictive performance with lower Type I and Type II errors and higher sensitivity as well as specificity. These results highlight the model’s effectiveness as a reliable early warning tool for bankruptcy prediction. Full article
Show Figures

Figure 1

26 pages, 4379 KB  
Article
Carbon Dioxide Emission-Reduction Efficiency in China’s New Energy Vehicle Sector Toward Sustainable Development: Evidence from a Three-Stage Super-Slacks Based-Measure Data Envelopment Analysis Model
by Liying Zheng, Fangjuan Zhan and Fangrong Ren
Sustainability 2025, 17(16), 7440; https://doi.org/10.3390/su17167440 - 17 Aug 2025
Viewed by 1314
Abstract
This research evaluates the carbon dioxide emission-reduction efficiency of new energy vehicles (NEVs) in China from 2018 to 2023 by applying a three-stage super-SBM data envelopment analysis (DEA) model that incorporates undesirable outputs. This model offers significant advantages over traditional DEA models, as [...] Read more.
This research evaluates the carbon dioxide emission-reduction efficiency of new energy vehicles (NEVs) in China from 2018 to 2023 by applying a three-stage super-SBM data envelopment analysis (DEA) model that incorporates undesirable outputs. This model offers significant advantages over traditional DEA models, as it effectively disentangles the influences of external environmental factors and stochastic noise, thereby providing a more accurate and robust assessment of true efficiency. Its super-efficiency characteristic also allows for effective ranking of all decision-making units (DMUs) on the efficiency frontier. The empirical findings reveal several key insights. (1) The NEV industry’s carbon-reduction efficiency in China between 2018 and 2023 displayed an upward trend accompanied by pronounced fluctuations. Its mean super-efficiency score was 0.353, indicating substantial scope for improvements in scale efficiency. (2) Significant interprovincial disparities in efficiency appear. Unbalanced coordination between production and consumption in provinces such as Shaanxi, Beijing, and Liaoning has produced correspondingly high or low efficiency values. (3) Although accelerated urbanization has reduced the capital and labor inputs required by the NEV industry and has raised energy consumption, the net effect enhances carbon-reduction efficiency. Household consumption levels and technological advancement exerts divergent effects on efficiency. The former negatively relates to efficiency, whereas the latter is positively associated. Full article
Show Figures

Figure 1

19 pages, 650 KB  
Article
Algorithmic Efficiency Analysis in Innovation-Driven Labor Markets: A Super-SBM and Malmquist Productivity Index Approach
by Chia-Nan Wang and Giovanni Cahilig
Algorithms 2025, 18(8), 518; https://doi.org/10.3390/a18080518 - 15 Aug 2025
Viewed by 1034
Abstract
Innovation-driven labor markets play a pivotal role in economic development, yet significant disparities exist in how efficiently countries transform innovation inputs into labor market outcomes. This study addresses the critical gap in benchmarking multi-stage innovation efficiency by developing an integrated framework combining Data [...] Read more.
Innovation-driven labor markets play a pivotal role in economic development, yet significant disparities exist in how efficiently countries transform innovation inputs into labor market outcomes. This study addresses the critical gap in benchmarking multi-stage innovation efficiency by developing an integrated framework combining Data Envelopment Analysis (DEA) Super Slack-Based Measure (Super-SBM) for static efficiency evaluation and the Malmquist Productivity Index (MPI) for dynamic productivity decomposition, enhanced with cooperative game theory for robustness testing. Focusing on the top 20 innovative economies over a 5-year period, we analyze key inputs (Innovation Index, GDP, trade openness) and outputs (labor force, unemployment rates), revealing stark efficiency contrasts: China, Luxembourg, and the U.S. demonstrate optimal performance (mean scores > 1.9), while Singapore and the Netherlands show significant underutilization (scores < 0.4). Our results identify a critical productivity shift period (average MPI = 1.325) driven primarily by technological advancements. This study contributes a replicable, data-driven model for cross-domain efficiency assessment and provides empirical evidence for policymakers to optimize innovation-labor market conversion. The methodological framework offers scalable applications for future research in computational economics and productivity analysis. Full article
Show Figures

Figure 1

17 pages, 319 KB  
Article
Research on Pathways to Improve Carbon Emission Efficiency of Chinese Airlines
by Liukun Zhang and Jiani Zhao
Sustainability 2025, 17(15), 6826; https://doi.org/10.3390/su17156826 - 27 Jul 2025
Viewed by 978
Abstract
As an energy-intensive industry, the aviation sector’s carbon emissions have drawn significant attention. Against the backdrop of the “dual carbon” goals, how to enhance the carbon emission efficiency of airlines has become an urgent issue to be addressed for both industry development and [...] Read more.
As an energy-intensive industry, the aviation sector’s carbon emissions have drawn significant attention. Against the backdrop of the “dual carbon” goals, how to enhance the carbon emission efficiency of airlines has become an urgent issue to be addressed for both industry development and low-carbon targets. This paper constructs an evaluation system for the carbon emission efficiency of airlines and uses the SBM-DDF model under the global production possibility set, combined with the bootstrap-DEA method, to calculate the efficiency values. On this basis, the fuzzy-set qualitative comparative analysis method is employed to analyze the synergistic effects of multiple influencing factors in three dimensions: economic benefits, transportation benefits, and energy consumption on improving carbon emission efficiency. The research findings reveal that, first, a single influencing factor does not constitute a necessary condition for achieving high carbon emission efficiency; second, there are four combinations that enhance carbon emission efficiency: “load volume-driven type”, “scale revenue-driven type”, “high ticket price + technology-driven type”, and “passenger and cargo synergy mixed type”. These discoveries are of great significance for promoting the construction of a carbon emission efficiency system by Chinese airlines and achieving high-quality development in the aviation industry. Full article
Show Figures

Figure 1

21 pages, 1566 KB  
Article
Environmental Degradation and Its Implications for Forestry Resource Efficiency and Total Factor Forestry Productivity in China
by Fuxi Wu, Rizwana Yasmeen, Xiaowei Xu, Heshan Sameera Kankanam Pathiranage, Wasi Ul Hassan Shah and Jintao Shen
Forests 2025, 16(7), 1166; https://doi.org/10.3390/f16071166 - 15 Jul 2025
Cited by 1 | Viewed by 801
Abstract
Environmental costs (carbon emissions) have come with China’s economic rise, and its forestry sector now faces difficulties in maintaining both its profit and the health of its ecosystems. This study assesses the impact of carbon emissions on forestry efficiency and total factor productivity [...] Read more.
Environmental costs (carbon emissions) have come with China’s economic rise, and its forestry sector now faces difficulties in maintaining both its profit and the health of its ecosystems. This study assesses the impact of carbon emissions on forestry efficiency and total factor productivity (TFFP) in China’s 31 provinces between 2001 and 2021. Using the data envelopment analysis (DEA) model through the slack-based measure (SBM framework) and Malmquist–Luenberger index (MLI), we examine the efficiency and productivity growth of forestry, both with and without accounting for carbon emissions. The study reveals that when carbon emissions are not taken into account, traditional measures of productivity tend to overstate both efficiency and total factor forestry productivity (TFFP) growth, resulting in an average of 7.7 percent higher efficiency and 1.6 percent of additional TFFP growth per year. If we compare the regions, coast provinces with stricter technical regulations have improved efficiency in usage, but places like Tibet and Qinghai, with more vulnerable ecosystems, endure harsher consequences. Regardless of incorporating bad output into the TFFP estimation, China’s growth in forestry productivity primarily depends on efficiency change (EC) rather than technological change (TC). Full article
Show Figures

Figure 1

32 pages, 2492 KB  
Article
A Study on the Correlation Between Urbanization and Agricultural Economy Based on Efficiency Measurement and Quantile Regression: Evidence from China
by Hong Ye, Yaoyao Ding, Rong Zhang and Yuntao Zou
Sustainability 2025, 17(13), 5908; https://doi.org/10.3390/su17135908 - 26 Jun 2025
Cited by 1 | Viewed by 1258
Abstract
The impact of urbanization on the agricultural economy has long attracted scholarly attention. Taking China as a case, this study investigates the relationship between urbanization and agricultural development under the dual progress of urbanization and the rural revitalization strategy. Based on panel data [...] Read more.
The impact of urbanization on the agricultural economy has long attracted scholarly attention. Taking China as a case, this study investigates the relationship between urbanization and agricultural development under the dual progress of urbanization and the rural revitalization strategy. Based on panel data from 31 mainland provinces, this paper measures agricultural economic efficiency using the global slack-based measure (SBM) model and employs quantile regression to systematically analyze the influence of various urbanization factors across different levels of agricultural efficiency. A Tobit regression model is further adopted for robustness checks. The results show that representative urbanization factors, such as the proportion of urban population and the prevalence of higher education, exert significant negative impacts on agricultural efficiency, particularly in regions with higher efficiency levels. Freight volume has a significantly negative effect in regions with medium and low efficiency, while freight turnover negatively impacts medium- to high-efficiency areas. In contrast, improvements in healthcare services and digital infrastructure are found to consistently enhance agricultural efficiency. Although the corporatization of agriculture is often regarded as a key outcome of urbanization, its efficiency-improving effect is not statistically significant in most models and is mainly concentrated in high-efficiency regions. Overall, the improvement in China’s agricultural economic efficiency relies more on direct support from the rural revitalization strategy, while rapid urbanization has failed to bring substantial benefits and has even led to structural negative effects. These adverse outcomes may stem from the rapid occupation of suburban farmland, increased logistics costs due to the relocation of agricultural activities, and the ineffective absorption of surplus rural labor. This study highlights the need for future urbanization policies in China to pay greater attention to the coordinated development of the agricultural economy. The methods and findings of this research also provide reference value for other developing regions facing similar urbanization-agriculture dynamics. Full article
Show Figures

Figure 1

Back to TopTop