Sign in to use this feature.

Years

Between: -

Subjects

remove_circle_outline
remove_circle_outline
remove_circle_outline
remove_circle_outline

Journals

Article Types

Countries / Regions

Search Results (9)

Search Parameters:
Keywords = Coix seed oil

Order results
Result details
Results per page
Select all
Export citation of selected articles as:
28 pages, 12906 KB  
Article
Integrative Multi-Omics Elucidates the Therapeutic Effect of Coix Seed Oil on Rheumatoid Arthritis via the Gut-Butyrate-Joint Axis and NLRP3 Inflammasome Suppression
by Fanxin Ouyang, Xiaoyu Zhang, Rui Miao, Hongxi Kong, Wenxin Zhang, Zhidan Wang, Xu Han, Shuang Ren, Jie Zhang and Fanyan Meng
Pharmaceuticals 2026, 19(1), 48; https://doi.org/10.3390/ph19010048 (registering DOI) - 25 Dec 2025
Abstract
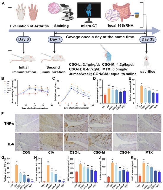
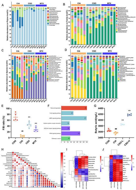
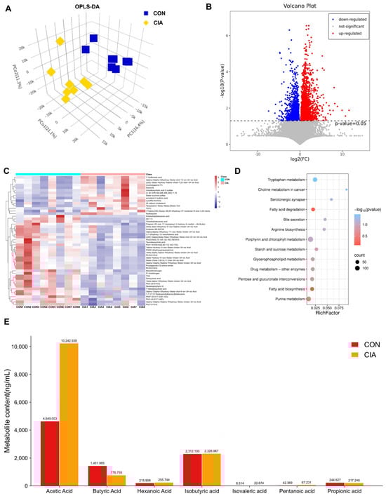
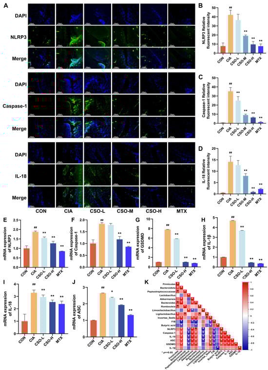
Background: Rheumatoid arthritis (RA) is a chronic and debilitating autoimmune disease with a complex etiology, creating a significant unmet clinical need for safer and more effective therapeutics. Coix seed oil (CSO), a traditional Chinese medicine with a long history of use against RA, [...] Read more.
Background: Rheumatoid arthritis (RA) is a chronic and debilitating autoimmune disease with a complex etiology, creating a significant unmet clinical need for safer and more effective therapeutics. Coix seed oil (CSO), a traditional Chinese medicine with a long history of use against RA, represents a promising candidate; however, its precise mechanisms of action remain largely unexplored. Objectives: This study aimed to elucidate the mechanistic basis for the anti-arthritic effects of CSO, with a specific focus on its role in modulating the gut-joint axis. Methods: A collagen-induced arthritis (CIA) rat model was employed. The therapeutic efficacy of CSO was evaluated through detailed assessments of arthritic symptoms, joint histopathology, and Micro-CT analysis. To unravel the mechanism, an integrative multi-omics approach was applied, combining untargeted fecal metabolomics with targeted serum metabolomics, which pinpointed butyric acid as a key differential metabolite. This was integrated with 16S rRNA sequencing to profile gut microbiota remodeling. The causal role of butyrate was further verified by exogenous sodium butyrate supplementation in CIA mice. Finally, network pharmacology predictions of potential effector proteins were experimentally validated in vivo using immunofluorescence and qPCR. Results: CSO treatment significantly alleviated joint swelling and bone damage in CIA rats after the treatment of 7 days, especially on day 35. CSO primarily restored gut dysbiosis in the CIA model by upregulating butyrate levels, increasing four butyrate-producing probiotics at the genus level, and reducing two pathogenic bacteria. Further exogenous butyrate supplementation validated its ability to improve RA phenotypes. Network pharmacology analysis speculated that there were 142 common targets between CSO and RA, among which NLRP3 was its potential effector protein. In vivo studies verified the suppression of NLRP3 inflammasome activation and reduced expression of subsequent inflammatory mediators by CSO. Conclusions: Coix Seed Oil alleviates RA by orchestrating a dual-mechanism action, it remodels the gut microbiota to enhance the production of the microbiotic metabolite butyrate, while also inhibiting the NLRP3 inflammasome pathway. These findings collectively elucidate that CSO mediates its anti-arthritic effects through a novel “gut-butyrate-joint” axis, underscoring its potential as a promising dietary supplement or therapeutic agent derived from medicine-food homology for the management of RA. Full article
(This article belongs to the Section Natural Products)
Show Figures

Graphical abstract

15 pages, 3529 KB  
Article
Vegetable Oil as a Carbon Resource and Growth Elicitor for the Liquid Fermentation of Poria cocos
by Biaobiao Luo, Rudan Wei, Linghui Meng, Nokwanda P. Makunga and Xuebo Hu
J. Fungi 2025, 11(11), 815; https://doi.org/10.3390/jof11110815 - 17 Nov 2025
Viewed by 598
Abstract
Vegetable oil is a carbon-rich resource applied in liquid fermentation for compounds of interest. In this study, olive oil demonstrated the best effect on improving the liquid fermentation of a medicinal fungus Poria cocos (Schw.) Wolf compared to rapeseed, coix seed, palm, peanut, [...] Read more.
Vegetable oil is a carbon-rich resource applied in liquid fermentation for compounds of interest. In this study, olive oil demonstrated the best effect on improving the liquid fermentation of a medicinal fungus Poria cocos (Schw.) Wolf compared to rapeseed, coix seed, palm, peanut, and soybean oils. When 2% (v/v) olive oil was initially added to the medium, biomass reached a maximum value of 11.7 g L−1, presenting a 3.1-fold enhancement compared to the blank control. Due to the stronger basal metabolism, the total triterpenoid yields also exhibited a significant improvement of ~3.4-fold, reaching 0.68 g L−1. Spectrophotometry, along with fluorescence and chemiluminescence probe assays, demonstrated that olive oil affected the fungus membrane fluidity and level of reactive oxygen species and nitrogen oxide in mycelium cells. Transcriptome analysis confirmed that olive oil was used as a carbon resource and elicitor that affected mycelia growth, which simultaneously produced some slight effects on metabolic processes, including fatty acid degradation, TCA cycle, and glycolysis/gluconeogenesis. Our study represents an attractive strategy for the industrial fermentation of filamentous fungi. Full article
(This article belongs to the Special Issue Medicinal Fungi and Natural Products: From Resources to Utilization)
Show Figures

Figure 1

21 pages, 5818 KB  
Article
Coix Seed Oil Alleviates Hyperuricemia in Mice by Ameliorating Oxidative Stress and Intestinal Microbial Composition
by Guozhen Wu, Xinming Wang, Hongjing Dong, Jinqian Yu, Tao Li and Xiao Wang
Nutrients 2025, 17(10), 1679; https://doi.org/10.3390/nu17101679 - 15 May 2025
Cited by 1 | Viewed by 1922
Abstract
Background: Coix seed oil (YRO), rich in unsaturated fatty acids, has emerged as a promising intervention for hyperuricemia (HUA) due to its potential to alleviate oxidative damage and support organ health. Methods: The fatty acid composition of YRO was determined by [...] Read more.
Background: Coix seed oil (YRO), rich in unsaturated fatty acids, has emerged as a promising intervention for hyperuricemia (HUA) due to its potential to alleviate oxidative damage and support organ health. Methods: The fatty acid composition of YRO was determined by gas chromatography–mass spectrometry (GC-MS). A HUA mouse model was established, and serum markers and hepatic enzymes were evaluated. Renal mitochondrial function was assessed using immunohistochemistry and immunofluorescence, and urate transporter expression, along with key signaling proteins, was quantified by Western blot analysis. Additionally, gut microbiota composition was analyzed, and non-targeted metabolomics was performed to observe alterations in serum lipid metabolites. Results: YRO significantly reduced serum uric acid (UA) levels and normalized hepatic enzyme activities. Histological evaluation revealed less tissue damage in both the kidney and the intestine. In the kidney, YRO improved mitochondrial function and supported antioxidant defenses via regulation of Keap1/Nrf2 signaling. In the intestine, YRO enhanced barrier integrity by increasing ZO-1, Occludin, and Claudin-1 expression. Moreover, YRO modulated gut microbiota by increasing beneficial bacteria (Muribaculaceae, Prevotellaceae UCG-001, Lachnospiraceae_ NK4A136_group, Akkermansia) while suppressing harmful species (Bacteroides, Dubosiella). Lipid metabolomics indicated a restoration of phospholipid balance through modulation of the PI3K/AKT/mTOR pathway. Conclusions: YRO supported metabolic health by promoting UA homeostasis, enhancing mitochondrial function, reinforcing antioxidant capacity, and maintaining gut integrity. These findings suggest that coix seed oil could serve as a nutritional supplement in managing HUA and related metabolic disturbances. Full article
(This article belongs to the Special Issue Food Functional Factors and Nutritional Health)
Show Figures

Graphical abstract

17 pages, 1859 KB  
Article
Concentrations, Sources and Health Risk Assessment of Polycyclic Aromatic Hydrocarbons in Chinese Herbal Medicines
by Deyan Cao, Zhu Zhu, Siyuan Zhao, Xi Zhang, Jianzai Lin, Junji Wang, Qinghong Zeng and Meilin Zhu
Molecules 2024, 29(5), 972; https://doi.org/10.3390/molecules29050972 - 22 Feb 2024
Cited by 4 | Viewed by 2315
Abstract
The determination and evaluation of 16 polycyclic aromatic hydrocarbons (PAHs) in seven Chinese herbal medicines (CHMs) were conducted through a rapid and straightforward extraction and purification method, coupled with GC-MS. A sample-based solid-phase extraction (SPE) pretreatment technique, incorporating isotopic internal standards, was employed [...] Read more.
The determination and evaluation of 16 polycyclic aromatic hydrocarbons (PAHs) in seven Chinese herbal medicines (CHMs) were conducted through a rapid and straightforward extraction and purification method, coupled with GC-MS. A sample-based solid-phase extraction (SPE) pretreatment technique, incorporating isotopic internal standards, was employed for detecting various medicinal parts of CHMs. The assay exhibited linearity within the range of 5 to 500 ng/mL, with linear coefficients (R2) for PAHs exceeding 0.999. The recoveries of spiked standards ranged from 63.37% to 133.12%, with relative standard deviations (RSDs) ranging from 0.75% to 14.54%. The total PAH content varied from 176.906 to 1414.087 μg/kg. Among the 16 PAHs, phenanthrene (Phe) was consistently detected at the highest levels (47.045–168.640 μg/kg). Characteristic ratio analysis indicated that oil, coal, and biomass combustion were the primary sources of PAHs in CHMs. The health risk associated with CHMs was assessed using the lifetime carcinogenic risk approach, revealing potential health risks from the consumption of honeysuckle, while the health risks of consuming Lycium chinense berries were deemed negligible. For the other five CHMs (glycyrrhizae, Coix lacryma, ginseng, lotus seed, seed of Sterculia lychnophora), the health risk from consumption fell within acceptable ranges. Furthermore, sensitivity analyses utilizing Monte Carlo exposure assessment methods identified PAH levels in CHMs as health risk sensitizers. It is crucial to recognize that the consumption of herbal medicines is not a continuous process but entails potential health risks. Hence, the monitoring and risk assessment of PAH residues in CHMs demand careful attention. Full article
(This article belongs to the Special Issue Food Chemistry and Bioactive Compounds in Relation to Health)
Show Figures

Figure 1

13 pages, 1665 KB  
Article
Effects of Coix Seed Oil on High Fat Diet-Induced Obesity and Dyslipidemia
by Lichun Chen, Songwen Xue, Binhao Dai and Huimin Zhao
Foods 2022, 11(20), 3267; https://doi.org/10.3390/foods11203267 - 20 Oct 2022
Cited by 11 | Viewed by 5629
Abstract
Dietary intervention is becoming more popular as a way to improve lipid metabolism and reduce the prevalence of diet-related chronic disorders. We evaluated the effects of several dietary oils on body weight, fat mass, liver weight, and tumor necrosis factor in obese mice [...] Read more.
Dietary intervention is becoming more popular as a way to improve lipid metabolism and reduce the prevalence of diet-related chronic disorders. We evaluated the effects of several dietary oils on body weight, fat mass, liver weight, and tumor necrosis factor in obese mice given a high-fat diet (HFD) to discover if coix seed oil (CSO) had an anti-obesity impact. As compared to other dietary fats, CSO treatment considerably lowered body weight and liver index, successfully sup-pressed total cholesterol and triglyceride content, and raised liver lipid deposition and lipid metabolism problem induced by high fat intake. Furthermore, gas chromatography research revealed that CSO extracted by supercritical fluid, with 64% being CSO extracted by supercritical fluid, and the greatest amounts of capric acids and lauric acids being 35.28% and 22.21%, respectively. CSO contained a high content of medium-chain fatty acids and was able to modify hepatic fatty acid metabolism and lipid levels in HFD-induced obese mice. According to the results, CSO has the potential to replace dietary lipids as a promising functional lipid in the prevention of met-abolish disorders. Full article
(This article belongs to the Special Issue Intervention Effect of Natural Food Products on Chronic Diseases)
Show Figures

Graphical abstract

25 pages, 1425 KB  
Review
Actional Mechanisms of Active Ingredients in Functional Food Adlay for Human Health
by Yawen Zeng, Jiazhen Yang, Jia Chen, Xiaoying Pu, Xia Li, Xiaomeng Yang, Li’e Yang, Yumei Ding, Mingying Nong, Shibao Zhang and Jinbao He
Molecules 2022, 27(15), 4808; https://doi.org/10.3390/molecules27154808 - 27 Jul 2022
Cited by 39 | Viewed by 8183
Abstract
Medicinal and food homologous adlay (Coix lachryma-jobi L. var. ma-yuen Stapf) plays an important role in natural products promoting human health. We demonstrated the systematic actional mechanism of functional ingredients in adlay to promote human health, based on the PubMed, CNKI, Google, [...] Read more.
Medicinal and food homologous adlay (Coix lachryma-jobi L. var. ma-yuen Stapf) plays an important role in natural products promoting human health. We demonstrated the systematic actional mechanism of functional ingredients in adlay to promote human health, based on the PubMed, CNKI, Google, and ISI Web of Science databases from 1988 to 2022. Adlay and its extracts are rich in 30 ingredients with more than 20 health effects based on human and animal or cell cultures: they are anti-cancer, anti-inflammation, anti-obesity, liver protective, anti-virus, gastroprotective, cardiovascular protective, anti-hypertension, heart disease preventive, melanogenesis inhibiting, anti-allergy, endocrine regulating, anti-diabetes, anti-cachexia, osteoporosis preventive, analgesic, neuroprotecting, suitable for the treatment of gout arthritis, life extending, anti-fungi, and detoxifying effects. Function components with anti-oxidants are rich in adlay. These results support the notion that adlay seeds may be one of the best functional foods and further reveal the action mechanism of six major functional ingredients (oils, polysaccharides, phenols, phytosterols, coixol, and resistant starch) for combating diseases. This review paper not only reveals the action mechanisms of adding adlay to the diet to overcome 17 human diseases, but also provides a scientific basis for the development of functional foods and drugs for the treatment of human diseases. Full article
(This article belongs to the Special Issue Biomedical Aspects of Nutrition and Functional Food)
Show Figures

Figure 1

21 pages, 32125 KB  
Article
Effect of Coix Seed Extracts on Growth and Metabolism of Limosilactobacillus reuteri
by Zhoujie Yang, Anyan Wen, Likang Qin and Yi Zhu
Foods 2022, 11(2), 187; https://doi.org/10.3390/foods11020187 - 11 Jan 2022
Cited by 25 | Viewed by 4667
Abstract
Coix seed (Coix lachryma-jobi L.) is an important nourishing food and traditional Chinese medicine. The role of their bioactive constituents in physiology and pharmacology has received considerable scientific attention. However, very little is known about the role of coix seed bioactive components [...] Read more.
Coix seed (Coix lachryma-jobi L.) is an important nourishing food and traditional Chinese medicine. The role of their bioactive constituents in physiology and pharmacology has received considerable scientific attention. However, very little is known about the role of coix seed bioactive components in the growth of Limosilactobacillus reuteri (L. reuteri). This study aimed to evaluate the effects of coix seed extract (CSE) on the growth, acidifying activity, and metabolism of L. reuteri. The results showed that CSE can increase the growth and acidifying activity of L. reuteri compared with the control group. During the stationary phase, the viable bacteria in the medium supplemented with coix seed oil (CSO, 13.72 Log10 CFU/mL), coix polysaccharide (CPO, 12.24 Log10 CFU/mL), and coix protein (CPR, 11.91 Log10 CFU/mL) were significantly higher (p < 0.05) than the control group (MRS, 9.16 Log10 CFU/mL). CSE also enhanced the biosynthesis of lactic acid and acetic acid of L. reuteri. Untargeted metabolomics results indicated that the carbohydrate metabolism, amino acid metabolism, and nucleotide metabolism activities of L. reuteri were increased after adding CSE. Furthermore, CSE increased the accumulation of bioactive metabolites, such as phenyl lactic acid, vitamins, and biotin. Overall, CSE may have prebiotic potential and can be used to culture L. reuteri with high viable bacteria. Full article
(This article belongs to the Special Issue Functional Ingredients in Minor Grain Crops)
Show Figures

Graphical abstract

16 pages, 6991 KB  
Article
Anti-Cancer Properties of Coix Seed Oil against HT-29 Colon Cells through Regulation of the PI3K/AKT Signaling Pathway
by Chunlei Ni, Bailiang Li, Yangyue Ding, Yue Wu, Qiuye Wang, Jiarong Wang and Jianjun Cheng
Foods 2021, 10(11), 2833; https://doi.org/10.3390/foods10112833 - 17 Nov 2021
Cited by 32 | Viewed by 3826
Abstract
This study aims to observe the effects of coix seed oil (CSO) on HT-29 cells and investigate its possible regulation mechanism of the PI3K/Akt signaling pathway. Fatty acid analysis showed that coix seed oil mainly contains oleic acid (50.54%), linoleic acid (33.76%), palmitic [...] Read more.
This study aims to observe the effects of coix seed oil (CSO) on HT-29 cells and investigate its possible regulation mechanism of the PI3K/Akt signaling pathway. Fatty acid analysis showed that coix seed oil mainly contains oleic acid (50.54%), linoleic acid (33.76%), palmitic acid (11.74%), and stearic acid (2.45%). Fourier transform infrared results found that the fatty acid functional groups present in the oil matched well with the vegetable oil band. The results from CCK-8 assays showed that CSO dose-dependently and time-dependently inhibited the viability of HT-29 cells in vitro. CSO inhibited cell viability, with IC50 values of 5.30 mg/mL for HT-29 obtained after 24 h treatment. Morphological changes were observed by apoptotic body/cell nucleus DNA (Hoechst 33258) staining using inverted and fluorescence microscopy. Moreover, flow cytometry analysis was used to evaluate the cell cycle and cell apoptosis. It showed that CSO induced cell apoptosis and cycle arrest in the G2 phase. Quantitative real-time PCR and Western blotting revealed that CSO induced cell apoptosis by downregulating the PI3K/AKT signaling pathway. Additionally, CSO can cause apoptosis in cancer cells by activating caspase-3, up-regulating Bax, and down-regulating Bcl-2. In conclusion, the results revealed that CSO induced G2 arrest and apoptosis of HT-29 cells by regulating the PI3K/AKT signaling pathway. Full article
(This article belongs to the Section Food Nutrition)
Show Figures

Figure 1

15 pages, 2133 KB  
Article
Coix Seed Consumption Affects the Gut Microbiota and the Peripheral Lymphocyte Subset Profiles of Healthy Male Adults
by Minami Jinnouchi, Taisei Miyahara and Yoshio Suzuki
Nutrients 2021, 13(11), 4079; https://doi.org/10.3390/nu13114079 - 15 Nov 2021
Cited by 20 | Viewed by 6395
Abstract
A systematic examination of the effects of traditional herbal medicines including their mechanisms could allow for their effective use and provide opportunities to develop new medicines. Coix seed has been suggested to promote spontaneous regression of viral skin infection. Purified oil from coix [...] Read more.
A systematic examination of the effects of traditional herbal medicines including their mechanisms could allow for their effective use and provide opportunities to develop new medicines. Coix seed has been suggested to promote spontaneous regression of viral skin infection. Purified oil from coix seed has also been suggested to increase the peripheral CD4+ lymphocytes. We, herein, attempt to shed more light on the way through which coix seed affects the human systemic immune function by hypothesizing that a central role to these changes could be played through changes in the gut microbiota. To that end, healthy adult males (n = 19) were divided into two groups; 11 of them consumed cooked coix seed (160 g per day) for 7 days (intervention), while the other eight were given no intervention. One week of coix seed consumption lead to an increase of the intestinal Faecalibacterium abundance and of the abundance (as % presence of overall peripheral lymphocytes) of CD3+CD8+ cells, CD4+ cells, CD4+CD25+ cells, and naïve/memory T cell ratio. As the relationship of microbiota and skin infection has not been clarified, our findings could provide a clue to a mechanism through which coix seed could promote the spontaneous regression of viral skin infections. Full article
Show Figures

Figure 1

Back to TopTop