Sign in to use this feature.

Years

Between: -

Subjects

remove_circle_outline
remove_circle_outline
remove_circle_outline
remove_circle_outline
remove_circle_outline
remove_circle_outline
remove_circle_outline
remove_circle_outline
remove_circle_outline

Journals

remove_circle_outline
remove_circle_outline
remove_circle_outline
remove_circle_outline
remove_circle_outline
remove_circle_outline
remove_circle_outline
remove_circle_outline
remove_circle_outline
remove_circle_outline
remove_circle_outline

Article Types

Countries / Regions

remove_circle_outline
remove_circle_outline
remove_circle_outline
remove_circle_outline

Search Results (973)

Search Parameters:
Keywords = Claudin-14

Order results
Result details
Results per page
Select all
Export citation of selected articles as:
33 pages, 10279 KB  
Article
The Flavonoid Extract of Polygonum viviparum L. Alleviates Dextran Sulfate Sodium-Induced Ulcerative Colitis by Regulating Intestinal Flora Homeostasis and Uric Acid Levels Through Inhibition of PI3K/AKT/NF-κB/IL-17 Signaling Pathway
by Haoyu Liu, Zhen Yang, Qian Chen, Hongjuan Zhang, Yu Liu, Di Wu, Dan Shao, Shengyi Wang and Baocheng Hao
Antioxidants 2025, 14(10), 1206; https://doi.org/10.3390/antiox14101206 - 5 Oct 2025
Viewed by 357
Abstract
Chronic inflammatory bowel disease, ulcerative colitis (UC), currently lacks specific drugs for clinical treatment, and screening effective therapeutic agents from natural plants represents a critical research strategy. This study aimed to investigate the therapeutic potential of the flavonoid extract of Polygonum viviparum L. [...] Read more.
Chronic inflammatory bowel disease, ulcerative colitis (UC), currently lacks specific drugs for clinical treatment, and screening effective therapeutic agents from natural plants represents a critical research strategy. This study aimed to investigate the therapeutic potential of the flavonoid extract of Polygonum viviparum L. (TFPV) against UC. Liquid chromatography-mass spectrometry (LC-MS) was used to identify the chemical components of TFPV, while cell and animal models were employed to evaluate its anti-inflammatory effects on lipopolysaccharide (LPS)-induced inflammation. The mechanism of anti-inflammatory action was further investigated using a mouse model of UC induced by dextran sulfate sodium (DSS). The results revealed the identification of 32 bioactive components in TFPV, with major compounds such as kaempferol, luteolin, galangin, and quercetin. TFPV effectively mitigated inflammatory damage induced by LPS in IPEC-J2 cells and C57BL/6 mice. In the UC modeled by DSS, TFPV attenuated intestinal inflammation by reducing pro-inflammatory cytokines IL-1β, IL-6, and TNF-α; increasing the anti-inflammatory cytokine IL-10; up-regulating tight junction protein expression such as Claudin-1, Occludin, and ZO-1; and inhibiting the expression of PI3K, AKT, NF-κB, and IL-17 proteins. Analysis of mice fecal samples through 16S rRNA gene sequencing demonstrated that TFPV adjusted the equilibrium of gut microbiota by boosting the abundance of Dubosiella and diminishing that of Enterococcus, Romboutsia, and Enterobacter. Untargeted metabolomics analysis further revealed that TFPV reduced inosine and ADP levels while increasing dGMP levels by the regulation of purine metabolism, ultimately resulting in decreased uric acid levels and thereby alleviating intestinal inflammation. Additionally, TFPV safeguarded the intestinal mucosal barrier by enhancing the expression of tight junctions. In conclusion, TFPV alleviates UC by blocking the PI3K/AKT/NF-κB and IL-17 signaling pathways, lessening intestinal inflammation and injury, safeguarding intestinal barrier integrity, balancing gut microbiota, and lowering uric acid levels, suggesting its promise as a therapeutic agent for UC. Full article
Show Figures

Graphical abstract

18 pages, 2823 KB  
Article
Polygonatum sibiricum Polysaccharides Alleviate Simulated Weightlessness-Induced Cognitive Impairment by Gut Microbiota Modulation and Suppression of NLRP3/NF-κB Pathways
by Fang Chen, Muhammad Noman Khan, Mengzhou Xie, Yiwen Zhang, Liang Li, Ahsana Dar Farooq, Jixian Liu, Qinghu He, Xinmin Liu and Ning Jiang
Nutrients 2025, 17(19), 3157; https://doi.org/10.3390/nu17193157 - 5 Oct 2025
Viewed by 356
Abstract
Background/Objectives: Polygonatum sibiricum (PS), possessing both medicinal and edible dual functions, boasts a long history of application in Chinese traditional practices. As a component of its effectiveness, Polygonatum sibiricum polysaccharides (PSPs) have been reported to exert neuroprotective effects. However, the protective effects [...] Read more.
Background/Objectives: Polygonatum sibiricum (PS), possessing both medicinal and edible dual functions, boasts a long history of application in Chinese traditional practices. As a component of its effectiveness, Polygonatum sibiricum polysaccharides (PSPs) have been reported to exert neuroprotective effects. However, the protective effects of PS on the cognitive deficits induced by simulated weightlessness remain unclear. This study evaluated the therapeutic potential of PSPs to counteract the cognitive deficits induced by simulated weightlessness using the Hindlimb Unloading (HU) method. Methods: Mice were subjected to HU to establish cognitive impairment, and PSP was administered for four weeks. The Morris water maze test (MWMT) and passive avoidance test (PAT) were used to evaluate the cognitive abilities of mice, followed by an analysis of molecular mechanisms. Results: PSP treatment increased learning and memory in mice. PSP treatment partially restored gut microbial diversity and composition towards beneficial taxa, including Lactobacillus and Firmicutes, while inhibiting proinflammatory genera, including Alistipes and Proteus. At the same time, PSP upregulated Claudin-5 and Zonula Occludens-1 (ZO-1) levels in the colon, suggesting improved intestinal barrier integrity, and decreased neuroinflammatory response by inhibiting NLRP3 inflammasome activation and NF-κB phosphorylation in the hippocampus. It also modulated neurotransmitter homeostasis along the microbiota–gut–brain (MGB) axis by increasing the levels of gamma-aminobutyric acid (GABA) and serotonin (5-HT) while reducing the levels of excitotoxic metabolites, including Glutamate (Glu) and 3-hydroxykynurenine (3-HK). Conclusions: These results indicate that PSP may have beneficial effects on HU-induced cognitive impairment by regulating gut microbiota, enhancing barrier function, suppressing neuroimmune signaling, and restoring neurotransmitter balance. Full article
(This article belongs to the Section Carbohydrates)
Show Figures

Figure 1

21 pages, 3498 KB  
Article
Effects of Replacing Fishmeal with Soybean Meal on Intestinal Histology, Antioxidation, Endoplasmic Reticulum Stress, Inflammation, Tight Junction, and Microbiota in Olive Flounder (Paralichthys olivaceus)
by Zhenxia Su, Yanjie Zhang, Chaoqing Wei, Fengxiang Zhang, Lei Wang, Yaxuan Li, Zhengqiu Zhang, Jianhe Xu, Zhiguo Dong and Hua Mu
Animals 2025, 15(19), 2895; https://doi.org/10.3390/ani15192895 - 3 Oct 2025
Viewed by 302
Abstract
A limited supply and price shortages of fishmeal with the expansion of aquaculture make it necessary to seek alternative protein sources. Soybean meal (SM) has been the widely preferred replacer for fishmeal in fish diets. Nevertheless, this substitution, especially when given at high [...] Read more.
A limited supply and price shortages of fishmeal with the expansion of aquaculture make it necessary to seek alternative protein sources. Soybean meal (SM) has been the widely preferred replacer for fishmeal in fish diets. Nevertheless, this substitution, especially when given at high doses, potentially shows adverse impact on fish intestinal health. This study aimed to investigate the effect of replacing fishmeal with SM on intestinal health in olive flounder (Paralichthys olivaceus). A 56-day feeding trial was conducted with 450 juvenile fish (initial weight: 6.32 ± 0.01 g) randomly allocated to five diets with graded SM replacement: 0% (FM), 12% (SM12), 24% (SM24), 36% (SM36), and 48% (SM48). The results demonstrated that concentrations of glucose, total triglyceride, and low-density lipoprotein cholesterol increased, whereas total protein and high-density lipoprotein cholesterol contents, and lysozyme activity decreased in serum with increasing dietary SM levels. Meanwhile, total antioxidant capacity and superoxide dismutase activity significantly decreased at replacement levels exceeding 24%, accompanied by elevated malondialdehyde concentration (p < 0.05). Compared with the FM group, the SM24, SM36, and SM48 groups showed significantly reduced VH and increased lamina propria width (p < 0.05). Increasing dietary SM levels upregulated expression of genes related to endoplasmic reticulum stress (ERS) (chop, perk, and grp78), inflammation (tnf-α and il-6), and apoptosis (bax, casp3, casp6, and casp9), while downregulated anti-inflammatory cytokines (il-10 and tgf-β1) and tight junction-related genes (zo-1, zo-2, claudin-5, ocln, muc-13, and muc-15) in the intestine (p < 0.05). There were significant differences in the abundances of intestinal microbiota at both the phylum and genus levels among the FM, SM24, and SM36 groups (p < 0.05), but the clusters and microbiota composition of the SM24 group were more similar to those of the FM group. In conclusion, replacing 24% of fishmeal with SM induced intestinal dysfunction through evoking ERS, inflammation, barrier disruption, and microbial dysbiosis in olive flounder. Full article
(This article belongs to the Section Animal Nutrition)
Show Figures

Figure 1

22 pages, 6944 KB  
Article
FAD012, a Ferulic Acid Derivative, Preserves Cerebral Blood Flow and Blood–Brain Barrier Integrity in the Rat Photothrombotic Stroke Model
by Hiroshi Sugoh, Hirokazu Matsuzaki, Jun Takayama, Naohiro Iwata, Meiyan Xuan, Bo Yuan, Takeshi Sakamoto and Mari Okazaki
Biomedicines 2025, 13(10), 2403; https://doi.org/10.3390/biomedicines13102403 - 30 Sep 2025
Viewed by 316
Abstract
Background/Objectives: The rapid progression of stroke often results in irreversible brain damage and poor outcomes when treatment is delayed. Prophylactic administration of FAD012 (3,5-dimethyl-4-hydroxycinnamic acid), a synthetic derivative of ferulic acid (FA), has demonstrated cerebroprotective effects in ischemic models through antioxidant and endothelial [...] Read more.
Background/Objectives: The rapid progression of stroke often results in irreversible brain damage and poor outcomes when treatment is delayed. Prophylactic administration of FAD012 (3,5-dimethyl-4-hydroxycinnamic acid), a synthetic derivative of ferulic acid (FA), has demonstrated cerebroprotective effects in ischemic models through antioxidant and endothelial protective mechanisms. This study investigated the effects of FAD012 on cerebral infarction and blood–brain barrier (BBB) integrity using a photothrombotic stroke model in rats. Methods: Male Sprague Dawley rats received a single intraperitoneal injection of FAD012 or FA (100 or 300 mg/kg) 60 min prior to stroke induction. Under isoflurane anesthesia, the middle cerebral artery was exposed, and stroke was induced by intravenous administration of Rose Bengal followed by green laser irradiation. Cerebral blood flow (CBF) was monitored by laser Doppler flowmetry. BBB disruption was evaluated by Evans Blue extravasation and immunohistochemistry for tight junction (TJ) proteins. Results: Control rats exhibited extensive infarction, BBB disruption, and reduced expression of claudin-5, occludin, and ZO-1, along with fragmented collagen IV. In contrast, FAD012 (300 mg/kg) significantly attenuated CBF reduction, reduced infarct size, preserved BBB integrity, and maintained TJ protein expression, with greater efficacy than an equivalent dose of FA. FAD012 also preserved the expression and phosphorylation of endothelial nitric oxide synthase (eNOS), a key marker of vascular integrity. The CBF-preserving effect of FAD012 was completely abolished by NG-nitro-L-arginine methyl ester (L-NAME), a nitric oxide synthase inhibitor. Conclusions: These findings suggest that FAD012 protects endothelial function, thereby contributing to the maintenance of CBF and BBB integrity, supporting its potential as a prophylactic therapeutic agent for ischemic stroke. Full article
Show Figures

Graphical abstract

21 pages, 10082 KB  
Article
Ulvan-Na, an Ulvan Subjected to Na+ Cation Exchange, Improves Intestinal Barrier Function in Age-Related Leaky Gut
by Yuka Maejima, Yuki Morioka, Yusei Sato, Masanori Hiraoka, Ayumu Onda and Takushi Namba
Mar. Drugs 2025, 23(10), 390; https://doi.org/10.3390/md23100390 - 30 Sep 2025
Viewed by 304
Abstract
The global increase in life expectancy underscores the need to promote healthy aging, particularly by addressing age-related leaky gut syndrome, which contributes to systemic inflammation and chronic disease. This study focused on the sustainable production and functional development of Ulva meridionalis, a [...] Read more.
The global increase in life expectancy underscores the need to promote healthy aging, particularly by addressing age-related leaky gut syndrome, which contributes to systemic inflammation and chronic disease. This study focused on the sustainable production and functional development of Ulva meridionalis, a fast-growing seaweed, to improve gut health and mitigate the effects of aging. Using land-based aquaculture, a scalable cultivation system for U. meridionalis was established, and its polysaccharide, ulvan, was extracted. Ion exchange treatment enhanced the functionality of ulvan to produce ulvan-Na, which contains high levels of Na+ and conveys superior anti-aging properties. Ulvan-Na restored intestinal barrier integrity in aged mice by reducing serum LPS levels and increasing claudin-1 expression. Ulvan-Na modulated the gut microbiota, increasing beneficial bacteria such as Clostridiales vadin BB60 and suppressing inflammatory bacteria such as Turicibacter. The mechanism was clarified whereby ulvan-Na activates β-catenin to enhance claudin-1 expression. These findings highlight ulvan-Na as a bioactive compound that ameliorates age-related intestinal dysfunction while demonstrating the feasibility of sustainable U. meridionalis production for functional food innovation and environmental conservation. Full article
Show Figures

Figure 1

19 pages, 300 KB  
Article
Mechanistic Insights into the Physiological and Meat Quality Responses of Broiler Chickens Fed Incremental Turmeric Rhizome Meal
by Uchenna Nonyelum Okonkwo, Christiaan Jacobus Smit and Chidozie Freedom Egbu
Animals 2025, 15(19), 2849; https://doi.org/10.3390/ani15192849 - 29 Sep 2025
Viewed by 242
Abstract
Natural products, such as turmeric rhizome meal (TRM), may hold the key to a sustainable solution to antimicrobial resistance rise and antibiotic prohibition in food-producing animals. This study evaluated the effects of dietary TRM at 0 (CON), 0.3 (TRM3), 0.6 (TRM6), and 0.9 [...] Read more.
Natural products, such as turmeric rhizome meal (TRM), may hold the key to a sustainable solution to antimicrobial resistance rise and antibiotic prohibition in food-producing animals. This study evaluated the effects of dietary TRM at 0 (CON), 0.3 (TRM3), 0.6 (TRM6), and 0.9 g/kg (TRM9) on growth, nutrient digestibility, immunity, gut function, nutrient transport biomarkers, microbiome, and meat quality in 280 one-day-old male Ross 308 chicks over a 42-day feeding trial. Birds fed TRM indicated higher body weight gain and lower feed conversion ratio (p < 0.05). The TRM groups promoted higher (p = 0.001) serum immunoglobulin Y, immunoglobulin M, and interleukin-10 compared to the CON. Birds fed CON had higher interleukin-2 (p = 0.025), interleukin-6 (p = 0.027), and TNF-α (p = 0.008) levels compared to the TRM groups. Lactobacillus counts in jejunal villi and crypts were higher in the TRM groups than in the CON (p < 0.05). Dietary TRM increased electrogenic glucose and lysine transport, accompanied by up-regulation of claudin-5, zonula occludens 1, and mucin-2 expression (p < 0.05). In breast muscle, TRM fortification reduced malondialdehyde levels (p < 0.05) while increasing long-chain polyunsaturated fatty acids (p < 0.05). Thus, TRM is a potent, residue-free phytobiotic alternative to conventional antibiotic growth promoters in poultry systems. Full article
(This article belongs to the Section Poultry)
20 pages, 11991 KB  
Article
Moderate Reduction in Dietary Net Energy Level Enhances Intestinal Health in Tunchang Pigs via Gut Microbiota Modulation
by Xilong Yu, Hongzhi Wu, Haoliang Chai, Dexin Zhao, Weiqi Peng, Fengjie Ji, Lidong Zhang and Renlong Lv
Animals 2025, 15(19), 2836; https://doi.org/10.3390/ani15192836 - 28 Sep 2025
Viewed by 274
Abstract
To investigate the effects of low net-energy (NE) diets on intestinal health in Tunchang pigs, 96 animals (25.40 ± 1.11 kg) were randomly assigned to four dietary treatment groups with NE levels of 9.82 (CG), 9.57 (EY1), 9.32 (EY2), and 9.07 (EY3) MJ/kg. [...] Read more.
To investigate the effects of low net-energy (NE) diets on intestinal health in Tunchang pigs, 96 animals (25.40 ± 1.11 kg) were randomly assigned to four dietary treatment groups with NE levels of 9.82 (CG), 9.57 (EY1), 9.32 (EY2), and 9.07 (EY3) MJ/kg. Each group consisted of six replicates with four pigs per replicate. The experiment lasted for 63 days. The results showed that compared with the CG, the EY2 increased jejunal villus height and villus height-to-crypt depth ratio, as well as reduced crypt depth in the colon (p < 0.05). Both the EY1 and EY2 demonstrated improved intestinal barrier function through upregulation of zonula occludens-1 and occludin expression in the jejunum, zonula occludens-1 in the ileum, and zonula occludens-1, occludin, and claudin-1 in the colon (p < 0.05). Furthermore, EY2 significantly increased the activities of superoxide dismutase, glutathione peroxidase, and catalase, while reducing malondialdehyde content in both the jejunum and colon (p < 0.05). EY2 showed significantly downregulated relative expression of pro-inflammatory cytokines, including interleukin-1β, tumor necrosis factor-α, and interleukin-6, in the jejunum, ileum, and colon (p < 0.05). Microbial and short-chain fatty acid (SCFA) analyses showed that the EY2 increased the abundance of beneficial bacteria such as Faecalibacterium, CF231, Coprococcus, Ruminococcus, and Blautia and elevated the concentrations of acetate, propionate, and butyrate. In summary, reducing dietary NE levels to no less than 9.32 MJ/kg improved intestinal health by modulating the gut microbiota and increasing SCFA production. Full article
(This article belongs to the Section Pigs)
Show Figures

Figure 1

24 pages, 935 KB  
Review
Keystone Species Restoration: Therapeutic Effects of Bifidobacterium infantis and Lactobacillus reuteri on Metabolic Regulation and Gut–Brain Axis Signaling—A Qualitative Systematic Review (QualSR)
by Michael Enwere, Edward Irobi, Adamu Onu, Emmanuel Davies, Gbadebo Ogungbade, Omowunmi Omoniwa, Charles Omale, Mercy Neufeld, Victoria Chime, Ada Ezeogu, Dung-Gwom Pam Stephen, Terkaa Atim and Laurens Holmes
Gastrointest. Disord. 2025, 7(4), 62; https://doi.org/10.3390/gidisord7040062 - 28 Sep 2025
Viewed by 527
Abstract
Background: The human gut microbiome—a diverse ecosystem of trillions of microorganisms—plays an essential role in metabolic, immune, and neurological regulation. However, modern lifestyle factors such as antibiotic overuse, cesarean delivery, reduced breastfeeding, processed and high-sodium diets, alcohol intake, smoking, and exposure to [...] Read more.
Background: The human gut microbiome—a diverse ecosystem of trillions of microorganisms—plays an essential role in metabolic, immune, and neurological regulation. However, modern lifestyle factors such as antibiotic overuse, cesarean delivery, reduced breastfeeding, processed and high-sodium diets, alcohol intake, smoking, and exposure to environmental toxins (e.g., glyphosate) significantly reduce microbial diversity. Loss of keystone species like Bifidobacterium infantis (B. infantis) and Lactobacillus reuteri (L. reuteri) contributes to gut dysbiosis, which has been implicated in chronic metabolic, autoimmune, cardiovascular, and neurodegenerative conditions. Materials and Methods: This Qualitative Systematic Review (QualSR) synthesized data from over 547 studies involving human participants and standardized microbiome analysis techniques, including 16S rRNA sequencing and metagenomics. Studies were reviewed for microbial composition, immune and metabolic biomarkers, and clinical outcomes related to microbiome restoration strategies. Results: Multiple cohort studies have consistently reported a 40–60% reduction in microbial diversity among Western populations compared to traditional societies, particularly affecting short-chain fatty acid (SCFA)-producing bacteria. Supplementation with B. infantis is associated with a significant reduction in systemic inflammation—including a 50% decrease in C-reactive protein (CRP) and reduced tumor necrosis factor-alpha (TNF-α) levels—alongside increases in regulatory T cells and anti-inflammatory cytokines interleukin-10 (IL-10) and transforming growth factor-beta 1 (TGF-β1). L. reuteri demonstrates immunomodulatory and neurobehavioral benefits in preclinical models, while both probiotics enhance epithelial barrier integrity in a strain- and context-specific manner. In murine colitis, B. infantis increases ZO-1 expression by ~35%, and L. reuteri improves occludin and claudin-1 localization, suggesting that keystone restoration strengthens barrier function through tight-junction modulation. Conclusions: Together, these findings support keystone species restoration with B. infantis and L. reuteri as a promising adjunctive strategy to reduce systemic inflammation, reinforce gut barrier integrity, and modulate gut–brain axis (GBA) signaling, indicating translational potential in metabolic and neuroimmune disorders. Future research should emphasize personalized microbiome profiling, long-term outcomes, and transgenerational effects of early-life microbial disruption. Full article
(This article belongs to the Special Issue Feature Papers in Gastrointestinal Disorders in 2025–2026)
Show Figures

Figure 1

23 pages, 18324 KB  
Article
Tissue Regression-Related Alterations in the Expression of Adherens and Tight Junction Proteins in the Hen Oviduct
by Karolina Frydrych and Anna Hrabia
Int. J. Mol. Sci. 2025, 26(19), 9451; https://doi.org/10.3390/ijms26199451 - 27 Sep 2025
Viewed by 251
Abstract
Intercellular junctions are involved in the regulation of epithelial function and remodeling in the female reproductive system; however, their importance in the avian oviduct is poorly known. The aim of this study was: first, to provide information on the expression and localization of [...] Read more.
Intercellular junctions are involved in the regulation of epithelial function and remodeling in the female reproductive system; however, their importance in the avian oviduct is poorly known. The aim of this study was: first, to provide information on the expression and localization of key tight (occludin, claudin 1, 4, 5, junctional adhesion molecule [JAM] 2, 3) and adherens (E-cadherin, β-catenin) junction proteins in the hen oviduct, and second, to compare expression and localization of these molecules between laying and subjected to fasting-induced pause in laying hens. Tissue samples from all oviductal segments, i.e., infundibulum, magnum, isthmus, shell gland, and vagina were collected on the sixth day of the experiment from the control hens and hens that had been fasted for five consecutive days. Specific oviductal part-dependent expression patterns of examined genes (by quantitative real-time polymerase chain reaction [qRT-PCR]) and/or proteins (by Western blotting) were found, with the highest mRNA transcript and protein abundances in the infundibulum, shell gland, and vagina, and the lowest in the magnum. Fasting-induced partial regression of the oviduct was accompanied by alterations in mRNA transcript and protein abundances of examined molecules. Reduced staining intensity of immunoreaction (analyzed by immunofluorescence) for occludin, E-cadherin, and β-catenin proteins was observed in the oviduct of non-laying hens. Our results indicate the potential involvement of these proteins in controlling intercellular communication, cell signaling, paracellular permeability, and mucosal barrier functionality, which impact the functioning of the hen oviduct. Furthermore, our observations provide novel insights into the molecular composition of tight and adherens junctions and its contribution to the remodeling of the oviduct during its regression induced by fasting. Full article
(This article belongs to the Section Molecular Endocrinology and Metabolism)
Show Figures

Figure 1

14 pages, 3367 KB  
Article
Effect of Chronic Social Defeat Stress on the Small-Intestinal Environment, Including the Gut Flora, Immune System, and Mucosal Barrier Integrity
by Soichi Yagi, Hirokazu Fukui, Tetsuya Shiraishi, Koji Kaku, Midori Wakita, Yasuhiro Takagi, Maiko Ikenouchi, Toshiyuki Sato, Mikio Kawai, Yoko Yokoyama, Tetsuya Takagawa, Toshihiko Tomita, Shiho Kitaoka and Shinichiro Shinzaki
Int. J. Mol. Sci. 2025, 26(19), 9359; https://doi.org/10.3390/ijms26199359 - 25 Sep 2025
Viewed by 324
Abstract
Psychological stress is deeply involved in the pathophysiology of gastrointestinal diseases. We investigated the effect of psychological stress on the small-intestinal environment, including gut flora, immune system, and mucosal integrity in mice subjected to chronic social defeat stress (CSDS). CSDS mice were established [...] Read more.
Psychological stress is deeply involved in the pathophysiology of gastrointestinal diseases. We investigated the effect of psychological stress on the small-intestinal environment, including gut flora, immune system, and mucosal integrity in mice subjected to chronic social defeat stress (CSDS). CSDS mice were established by exposing a C57BL/6N mouse to an ICR aggressor mouse. Stool samples were obtained to investigate its properties and the gut microbiome profile. Using small-intestinal tissues, the expression of cytokines, antimicrobial peptides, and tight junction proteins (TJPs) were examined by real-time RT-PCR and immunohistochemistry. Small-intestinal permeability was evaluated by transepithelial electrical resistance assay. For stool properties, mean Bristol scale score and fecal water content were significantly lower in the CSDS group. Pseudomonadota and Patescibacteria were significantly more abundant in the stools from CSDS mice. Among TJPs and antimicrobial peptides, the expression of Occludin, Claudin-4, and Regenerating gene IIIγ was significantly decreased in the small intestine epithelium of CSDS mice. The small-intestinal permeability was significantly increased in CSDS mice. Lipopolysaccharide immunoreactivity, the number of macrophages, and proinflammatory IL-1β expression were significantly increased in the small intestine of CSDS mice. These findings suggest that psychological stress is associated with mucosal barrier dysfunction and microinflammation in small-intestinal tissues. Full article
Show Figures

Figure 1

16 pages, 6179 KB  
Article
Shikimic Acid Mitigates Deoxynivalenol-Induced Jejunal Barrier Injury in Mice via Activation of the Nrf-2/HO-1/NQO1 Pathway and Modulation of Gut Microbiota
by Yijing Su, Bin Zheng, Chixiang Zhou, Miaochun Li, Yifeng Yuan, Han Wang, Bei Li, Shiyu Wu, Zhengkun Wu, Yinquan Zhao, Wei Zhang and Gang Shu
Antioxidants 2025, 14(10), 1145; https://doi.org/10.3390/antiox14101145 - 23 Sep 2025
Viewed by 494
Abstract
Deoxynivalenol (DON), a mycotoxin from Fusarium that contaminates cereals, can also induce intestinal injury. However, the mechanisms underlying DON-induced jejunal barrier injury remain unclear. This study demonstrates that shikimic acid (SA) alleviates DON-induced jejunal barrier damage and dysbiosis via antioxidant pathways. Fifty 5-week-aged [...] Read more.
Deoxynivalenol (DON), a mycotoxin from Fusarium that contaminates cereals, can also induce intestinal injury. However, the mechanisms underlying DON-induced jejunal barrier injury remain unclear. This study demonstrates that shikimic acid (SA) alleviates DON-induced jejunal barrier damage and dysbiosis via antioxidant pathways. Fifty 5-week-aged male KM mice were divided into control (CON), model (MOD, 2.4 mg/kg bw DON), and SA-treated groups (LDG/MDG/HDG: 25/50/100 mg/kg bw SA + DON). After SA treatment, notably MDG, reversed DON-induced weight loss and jejunal hyperemia; ameliorated villus atrophy, crypt deepening and goblet cell loss, increasing villus/crypt ratio; reduced gut permeability markers (D-LA/DAO) and pro-inflammatory cytokines (TNF-α/IL-6/IL-1β); and dose-dependently upregulated tight junction proteins (ZO-1/Occludin/Claudin1). Mechanistically, SA activated the Nrf2/HO-1/NQO1 pathway, elevating antioxidants (GSH/SOD/AOC) while reducing MDA, with MDG showing optimal efficacy. 16S rRNA sequencing revealed MDG counteracted DON-induced dysbiosis by enriching beneficial bacteria (e.g., Bacteroidota at phylum level; Muribaculaceae at family level) and suppressing pathogens (Staphylococcaceae) (LDA score > 4.0). Thus, SA mitigates DON toxicity via Nrf2-mediated barrier restoration, anti-inflammation, and microbiota modulation. This research provides new insights for the further development of Shikimic Acid and the treatment of DON-induced jejunal barrier injury. Full article
Show Figures

Figure 1

16 pages, 11378 KB  
Article
Manganese Deficiency Causes Testicular Developmental Disorders, Blood–Testis Barrier Damage, and Spermatogenesis Disruption via Nrf2-Mediated Oxidative Stress
by Dianyi Peng, Fuqing Feng, Heng Yin, Jianfei Zhao, Shanchuan Cao and Jingbo Liu
Nutrients 2025, 17(18), 3007; https://doi.org/10.3390/nu17183007 - 20 Sep 2025
Viewed by 566
Abstract
Background: Manganese (Mn) is a trace element essential for multiple physiological and biological processes. The testis plays a key role in male reproduction by producing sperm and synthesizing male hormones. This study investigates how Mn deficiency affects testicular development, spermatogenesis, and the [...] Read more.
Background: Manganese (Mn) is a trace element essential for multiple physiological and biological processes. The testis plays a key role in male reproduction by producing sperm and synthesizing male hormones. This study investigates how Mn deficiency affects testicular development, spermatogenesis, and the blood–testis barrier (BTB), and evaluates associated variations in oxidative stress to explore potential mechanisms. Methods: A Mn-deficient diet was used to induce Mn deficiency in mice, with MnCl2 administered via intraperitoneal injection. Mn levels in testicular tissue were measured by atomic absorption spectrometry. Testis and sperm morphology were assessed by H.E. and sperm staining. BTB markers were analyzed using immunofluorescence, Western blot, and qPCR. Oxidative stress was evaluated biochemically. Nrf2 pathway changes were detected by qPCR and Western blot. Results: The results indicated that Mn deficiency dramatically decreased the testicular index, caused abnormal testicular tissue structure, and significantly decreased Johnsen’s score. At the same time, sperm density and motility were significantly reduced, and the sperm deformity rate was significantly increased. In addition, the BTB function was impaired, as indicated by the significantly down-regulated expression of tight junction proteins including Occludin, ZO-1, JAM-A, and Claudin-11. As the oxidative stress levels increased, the mRNA and protein expression levels of molecules (including Nrf2 and HO-1) related to the Nrf2 signaling pathway were significantly down-regulated, while its inhibitor Keap1 exhibited significantly up-regulated expression. Notably, after supplementing MnCl2, all the above abnormal indicators were significantly improved. Conclusions: Mn deficiency can lead to testicular tissue damage, decreased sperm quality, and BTB dysfunction, and the potential mechanism is probably closely associated with the increase in the oxidative stress level mediated by the Nrf2 pathway. Full article
(This article belongs to the Special Issue A New Perspective: The Effect of Trace Elements on Human Health)
Show Figures

Figure 1

23 pages, 8073 KB  
Article
Alfalfa Polysaccharide Alleviates Colitis by Regulating Intestinal Microbiota and the Intestinal Barrier Against the TLR4/MyD88/NF-κB Pathway
by Shaokai La, Muhammad Abaidullah, Hao Li, Yalei Cui, Boshuai Liu and Yinghua Shi
Nutrients 2025, 17(18), 3001; https://doi.org/10.3390/nu17183001 - 19 Sep 2025
Viewed by 547
Abstract
Background/Objectives: Ulcerative colitis (UC) pathogenesis involves gut barrier dysfunction, dysregulated immune responses, and gut microbiota imbalance. Alfalfa polysaccharide (APS), a bioactive compound with immunomodulatory potential, remains underexplored in intestinal inflammation. While APS exhibits anti-inflammatory properties in vitro, its in vivo efficacy, mechanisms, [...] Read more.
Background/Objectives: Ulcerative colitis (UC) pathogenesis involves gut barrier dysfunction, dysregulated immune responses, and gut microbiota imbalance. Alfalfa polysaccharide (APS), a bioactive compound with immunomodulatory potential, remains underexplored in intestinal inflammation. While APS exhibits anti-inflammatory properties in vitro, its in vivo efficacy, mechanisms, and ability to restore gut microbiota and barrier integrity in UC are unclear. This study aims to investigate the treatment effect of APS on dextran sulfate sodium (DSS)-induced colitis in mice and confirm its prebiotic potential. Methods: A mouse model of ulcerative colitis was induced by DSS. RNA sequencing, Western blotting, the terminal deoxynucleotidyl transferase dUTP nick end labeling technique, and an immuno-histochemical technique were used to study the mechanism of action by which APS at different dosages relieves DSS-induced colitis. Results: The findings show that APS alleviated the symptoms of colitis in mice given DSS, improved the gut morphology, heightened goblet cells production, increased the levels of IL-10 and IL-22, decreased the levels of TNF-α, IL-1β, and IL-6, and prevented the activation of the TLR4/MyD88/NF-κB pathways. Additionally, they maintained the integrity of the intestine by enhancing the expression of the mucins MUC2 and MUC5AC and by increasing the amounts of ZO-1, Occludin, and Claudin-1 proteins. Moreover, APS supported the growth of probiotic bacteria, including unclassified_f_lachnospiraceae, Parabacteroides, Alistipes, and Mucispirillum, and in particular, Parabacteroides distasonis, which is strongly associated with decreased pro-inflammatory cytokine through the inhibition of the TLR4-MyD88-NFκB pathways. Conclusions: APS can be used as a new type of prebiotic to improve UC by regulating intestinal flora and enhancing intestinal barrier function against the TLR4-MyD88-NFκB pathway. Full article
(This article belongs to the Section Nutrition and Metabolism)
Show Figures

Figure 1

17 pages, 2183 KB  
Article
Anti-Obesity Effects and Changes of Fecal Microbiome by Lactic Acid Bacteria from Grains in a High-Fat Diet Mouse Model
by Chang Woo Jeon, Hyeon Yeong Lee, Hong Sik Kim, Min Ju Seo, Kye Won Park and Jung-Hoon Yoon
Int. J. Mol. Sci. 2025, 26(18), 9056; https://doi.org/10.3390/ijms26189056 - 17 Sep 2025
Viewed by 502
Abstract
Single three-lactic acid bacterial strains with anti-adipogenic effects in C3H10T1/2 cells and possessing beneficial probiotic properties were administered to mice fed a high-fat diet. Of the three strains, Lactiplantibacillus plantarum RP12, which had the lowest weight gain, was utilized for further studies, including [...] Read more.
Single three-lactic acid bacterial strains with anti-adipogenic effects in C3H10T1/2 cells and possessing beneficial probiotic properties were administered to mice fed a high-fat diet. Of the three strains, Lactiplantibacillus plantarum RP12, which had the lowest weight gain, was utilized for further studies, including a second mouse experiment lasting 10 weeks. Oral administration of Lactiplantibacillus plantarum RP12 resulted in reduced body weight gain and epididymal fat mass. Significant reductions in serum total cholesterol, triglycerides, and blood glucose were observed in the group treated with Lactiplantibacillus plantarum RP12. This strain was found to regulate the expression of genes associated with lipid metabolism in epididymal adipose tissue and liver. It induced changes in the composition of fecal microbiota. Although there is no difference in the Bacillota to Bacteroidota ratio between the HFD and RP12 groups, notable differences in the compositions at the family, genus, and species levels were evident. Specifically, differences in the proportions of some taxa reported to have an association with obesity were observed between the HFD and RP12 groups. Fecal analyses demonstrated that Lactiplantibacillus plantarum RP12 diminishes lipid absorption and augments the production of short-chain fatty acids in the intestine. Lactiplantibacillus plantarum RP12 also mitigated damage to the morphology of the ileum and colon caused by a high-fat diet and promoted the expression of Claudin-1 and Muc2. Overall, Lactiplantibacillus plantarum RP12 has potential as a useful probiotic to address metabolic disorders as well as obesity, substantiating the positive in vivo indicators and modulation of gut microbiota in a high-fat diet-induced obese mouse model. Full article
(This article belongs to the Section Molecular Microbiology)
Show Figures

Figure 1

19 pages, 5519 KB  
Article
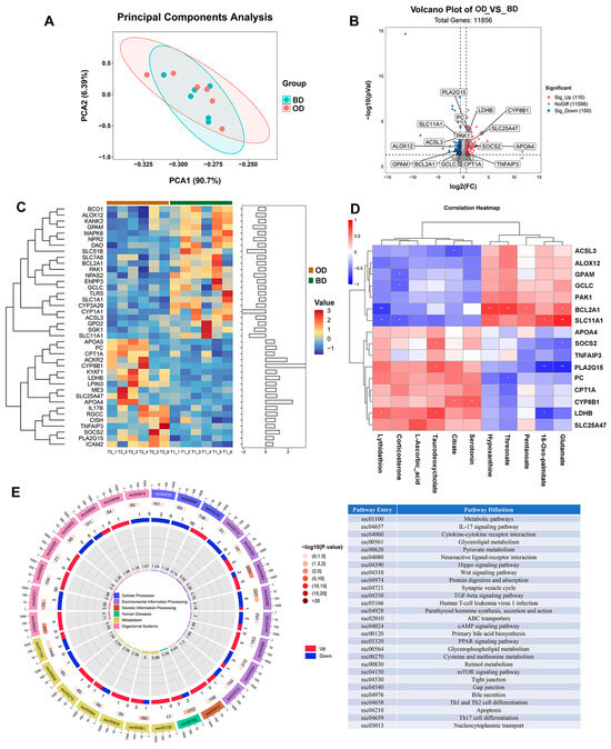
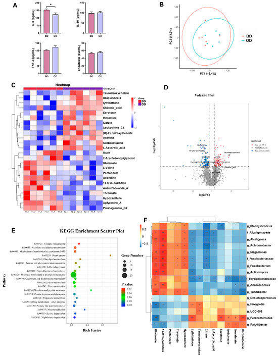
Effects of Diets with Different Energy Levels at Cold Temperatures on Gut Microbiota and Metabolic State in Growing–Finishing Pigs
by Wei He, Guangdong Bai, Teng Teng, Baoming Shi and Li Wang
Microorganisms 2025, 13(9), 2160; https://doi.org/10.3390/microorganisms13092160 - 16 Sep 2025
Viewed by 458
Abstract
In cold-temperature regions, particularly on family farms, threats to livestock health constrain the potential of livestock husbandry. This study aimed to explore the effects of different dietary energy levels, adjusted by oil addition, on gut microbiota and metabolic homeostasis at cold temperatures. Twenty-four [...] Read more.
In cold-temperature regions, particularly on family farms, threats to livestock health constrain the potential of livestock husbandry. This study aimed to explore the effects of different dietary energy levels, adjusted by oil addition, on gut microbiota and metabolic homeostasis at cold temperatures. Twenty-four healthy pigs were randomly divided into two groups and fed a basal diet (BD) or a basal diet supplemented with oil (OD, with net energy increased by 100 kcal/kg) for 103 days. The cold temperature and humidity were maintained at 14 ± 2 °C and 65 ± 10%, respectively. On day 103 of the experiment, six pigs per group (three barrows and three females) were slaughtered after an overnight fast for sample collection: colon, colonic contents, plasma, and liver. The results showed that dietary oil addition remodeled the gut microbiota, forming a healthier microbial community characterized by a higher abundance of Paludibacter, Parabacteroides, Peptococcaceae, and UCG-008 and a lower abundance of Actinomyces, Turicibacter, Staphylococcus, Megamonas, Fusobacterium, and Achromobacter (p < 0.05). Consistently, dietary oil addition resulted in higher levels of short-chain fatty acids (isobutyrate and isovalerate) and the Claudin-1 protein in the colon (p < 0.05). Plasma analysis showed that dietary oil addition increased energy metabolism and decreased inflammation. This change was characterized by higher levels of glucocorticoid, citrate, corticosterone, taurodeoxycholic acid, and ascorbic acid and lower levels of IL-6 and hypoxanthine (p < 0.05). Transcriptomic and protein expression results in the liver further indicated that dietary oil addition alleviated energy stress and apoptosis by modulating metabolic states at cold temperatures. In conclusion, dietary oil addition improved gut health at cold temperatures in growing–finishing pigs, which was inextricably linked to the remodeling of the gut microbiota and metabolic states. Full article
(This article belongs to the Section Gut Microbiota)
Show Figures

Figure 1

Back to TopTop