Effects of Diets with Different Energy Levels at Cold Temperatures on Gut Microbiota and Metabolic State in Growing–Finishing Pigs
Abstract
1. Introduction
2. Materials and Methods
2.1. Animals and Experimental Design
2.2. Sample Collection
2.3. Analysis of 16S rRNA Gene Sequences
2.4. Quantitative Detection of Short-Chain Fatty Acids (SCFAs)
2.5. Analysis of Histopathology and Immunofluorescence (IF)
2.6. Inflammatory Factor
2.7. Untargeted Metabolomics Analysis
2.8. Biochemical Analysis of Plasma
2.9. Analysis of Plasma Hormones
2.10. Transcriptomic Sequencing in the Liver
2.11. Analysis of Glucose-Metabolizing Enzymes Activity in the Liver
2.12. Western Blot Analysis
2.13. Statistical Analysis
3. Results
3.1. Growth Performance
3.2. The Diversity and Composition of Colonic Microbiota
3.3. SCFAs Concentrations and Barrier Integrity in the Colon
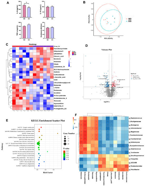
3.4. Inflammatory Factors and Metabolites Composition in the Plasma
3.5. Biochemical Indicators and Hormones in the Plasma
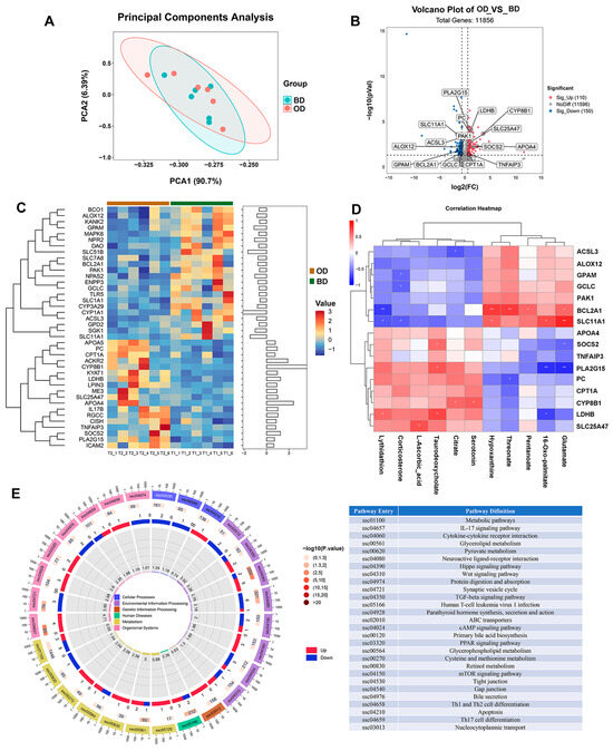
3.6. Transcriptome and Correlation Analysis
3.7. Glycolipid Metabolism and Apoptotic State of the Liver
3.8. Liver Index and Histopathology
4. Discussion
5. Conclusions
Author Contributions
Funding
Institutional Review Board Statement
Informed Consent Statement
Data Availability Statement
Conflicts of Interest
Abbreviations
| A-CoA | acetyl-coenzyme A |
| ALB | albumin |
| BD | basal diet |
| BW | body weight |
| CS | citrate synthase |
| GC | glucocorticoid |
| GH | growth hormone |
| GLP-1 | glucagon-like peptide-1 |
| GLB | globulin |
| GLU | glucose |
| HDL | high-density lipoprotein |
| HE | hematoxylin-eosin |
| IF | immunofluorescence |
| IL | interleukin |
| LDL | low-density lipoprotein |
| OD | basal diet supplemented with soybean oil |
| PCA | principal component analysis |
| PUFA | polyunsaturated fatty acid |
| PC | pyruvate carboxylase |
| PDH | pyruvate dehydrogenase |
| PK | pyruvate kinase |
| TBA | total bile acid |
| TP | total protein |
| TC | total cholesterol |
| TG | triglycerides |
| SCFA | short-chain fatty acid |
References
- Yi, W.Z.; Cheng, J.; Wei, Q.N.; Pan, R.B.; Song, S.S.; He, Y.Y.; Tang, C.; Liu, X.G.; Zhou, Y.; Su, H. Effect of temperature stress on gut-brain axis in mice: Regulation of intestinal microbiome and central NLRP3 inflammasomes. Sci. Total Environ. 2021, 772, 144568. [Google Scholar] [CrossRef]
- Sun, L.J.; Wang, X.Y.; Zou, Y.K.; He, Y.X.; Liang, C.T.; Li, J.; Li, P.; Zhang, J.B. Cold stress induces colitis-like phenotypes in mice by altering gut microbiota and metabolites. Front. Microbiol. 2023, 14, 1134246. [Google Scholar] [CrossRef] [PubMed]
- Teng, T.; Song, X.; Sun, G.D.; Ding, H.W.; Sun, H.Y.; Bai, G.D.; Shi, B.M. Glucose supplementation improves intestinal amino acid transport and muscle amino acid pool in pigs during chronic cold exposure. Anim. Nutr. 2023, 12, 360–374. [Google Scholar] [CrossRef]
- Teng, T.; Sun, G.D.; Ding, H.W.; Song, X.; Bai, G.D.; Shi, B.M.; Shang, T.T. Characteristics of glucose and lipid metabolism and the interaction between gut microbiota and colonic mucosal immunity in pigs during cold exposure. J. Anim. Sci. Biotechnol. 2023, 14, 84. [Google Scholar] [CrossRef]
- Cannon, B.; Nedergaard, J. Brown adipose tissue: Function and physiological significance. Physiol. Rev. 2004, 84, 277–359. [Google Scholar] [CrossRef] [PubMed]
- Lu, Y.; Fujioka, H.; Joshi, D.; Li, Q.Y.; Sangwung, P.; Hsieh, P.; Zhu, J.Y.; Torio, J.; Sweet, D.; Wang, L.; et al. Mitophagy is required for brown adipose tissue mitochondrial homeostasis during cold challenge. Sci. Rep. 2018, 8, 8251. [Google Scholar] [CrossRef] [PubMed]
- Ellis, J.M.; Li, L.O.; Wu, P.C.; Koves, T.R.; Ilkayeva, O.; Stevens, R.D.; Watkins, S.M.; Muoio, D.M.; Coleman, R.A. Adipose acyl-CoA synthetase-1 directs fatty acids toward beta-oxidation and is required for cold thermogenesis. Cell Metab. 2010, 12, 53–64. [Google Scholar] [CrossRef]
- Bo, T.B.; Zhang, X.Y.; Wen, J.; Deng, K.; Qin, X.W.; Wang, D.H. The microbiota-gut-brain interaction in regulating host metabolic adaptation to cold in male Brandt’s voles (Lasiopodomys brandtii). ISME J. 2019, 13, 3037–3053. [Google Scholar] [CrossRef]
- Chevalier, C.; Stojanović, O.; Colin, D.J.; Suarez-Zamorano, N.; Tarallo, V.; Veyrat-Durebex, C.; Rigo, D.; Fabbiano, S.; Stevanović, A.; Hagemann, S.; et al. Gut microbiota orchestrates energy homeostasis during cold. Cell 2015, 163, 1360–1374. [Google Scholar] [CrossRef]
- Song, X.Y.; Gao, H.C.; Lin, Y.Y.; Yao, Y.K.; Zhu, S.; Wang, J.J.; Liu, Y.; Yao, X.M.; Meng, G.X.; Shen, N.; et al. Alterations in the microbiota drive interleukin-17C production from intestinal epithelial cells to promote tumorigenesis. Immunity 2014, 40, 140–152. [Google Scholar] [CrossRef]
- Krisko, T.I.; Nicholls, H.T.; Bare, C.J.; Holman, C.D.; Putzel, G.G.; Jansen, R.S.; Sun, N.; Rhee, K.Y.; Banks, A.S.; Cohen, D.E. Dissociation of adaptive thermogenesis from glucose homeostasis in microbiome-deficient mice. Cell Metab. 2020, 31, 592–604.e9. [Google Scholar] [CrossRef]
- Ren, X.M.; Zhu, Y.Y.; Gamallat, Y.; Ma, S.H.; Chiwala, G.; Meyiah, A.; Xin, Y.E. coli O124 K72 alters the intestinal barrier and the tight junctions proteins of guinea pig intestine. Biomed. Pharmacother. 2017, 94, 468–473. [Google Scholar] [CrossRef]
- Zhang, Y.; Sun, L.; Zhu, R.; Zhang, S.; Liu, S.; Wang, Y.B.; Wu, Y.; Xing, S.C.; Liao, X.D.; Mi, J.D. Porcine gut microbiota in mediating host metabolic adaptation to cold stress. NPJ Biofilms Microbiomes 2022, 8, 18. [Google Scholar] [CrossRef]
- Sun, Z.; Miller, R.A.; Patel, R.T.; Chen, J.; Dhir, R.; Wang, H.; Zhang, D.; Graham, M.J.; Unterman, T.G.; Shulman, G.I.; et al. Hepatic Hdac3 promotes gluconeogenesis by repressing lipid synthesis and sequestration. Nat. Med. 2012, 18, 934–942. [Google Scholar] [CrossRef] [PubMed]
- Giuffrè, M.; Campigotto, M.; Campisciano, G.; Comar, M.; Crocè, L.S. A story of liver and gut microbes: How does the intestinal flora affect liver disease? A review of the literature. Am. J. Physiol.-Gastrointest. Liver Physiol. 2020, 318, G889–G906. [Google Scholar] [CrossRef] [PubMed]
- Liu, A.G.; Ford, N.A.; Hu, F.B.; Zelman, K.M.; Mozaffarian, D.; Kris-Etherton, P.M. A healthy approach to dietary fats: Understanding the science and taking action to reduce consumer confusion. Nutr. J. 2017, 16, 53. [Google Scholar] [CrossRef]
- Calanni-Pileri, M.; Weitzel, J.M.; Dannenberger, D.; Langhammer, M.; Michaelis, M. Lower plasmatic levels of saturated fatty acids and a characteristic fatty acid composition in the ovary could contribute to the high-fertility phenotype in dummerstorf superfertile mice. Int. J. Mol. Sci. 2022, 23, 10245. [Google Scholar] [CrossRef]
- Maki, K.C.; Eren, F.; Cassens, M.E.; Dicklin, M.R.; Davidson, M.H. ω-6 polyunsaturated fatty acids and cardiometabolic health: Current evidence, controversies, and research gaps. Adv. Nutr. 2018, 9, 688–700. [Google Scholar] [CrossRef]
- Sacks, F.M.; Lichtenstein, A.H.; Wu, J.H.Y.; Appel, L.J.; Creager, M.A.; Kris-Etherton, P.M.; Miller, M.; Rimm, E.B.; Rudel, L.L.; Robinson, J.G.; et al. Dietary fats and cardiovascular disease: A presidential advisory from the american heart association. Circulation 2017, 136, e1–e23. [Google Scholar] [CrossRef] [PubMed]
- Hooper, L.; Martin, N.; Jimoh, O.F.; Kirk, C.; Foster, E.; Abdelhamid, A.S. Reduction in saturated fat intake for cardiovascular disease. Cochrane Database Syst. Rev. 2020, 5, CD011737. [Google Scholar] [CrossRef]
- Risérus, U.; Willett, W.C.; Hu, F.B. Dietary fats and prevention of type 2 diabetes. Prog. Lipid Res. 2009, 48, 44–51. [Google Scholar] [CrossRef]
- Yang, B.; Zhou, Y.; Wu, M.J.; Li, X.S.; Mai, K.S.; Ai, Q.H. ω-6 Polyunsaturated fatty acids (linoleic acid) activate both autophagy and antioxidation in a synergistic feedback loop via TOR-dependent and TOR-independent signaling pathways. Cell Death Dis. 2020, 11, 607. [Google Scholar] [CrossRef]
- Froyen, E.; Burns-Whitmore, B. The effects of linoleic acid consumption on lipid risk markers for cardiovascular disease in healthy individuals: A review of human intervention trials. Nutrients 2020, 12, 2329. [Google Scholar] [CrossRef]
- Telle-Hansen, V.H.; Gaundal, L.; Bastani, N.; Rud, I.; Byfuglien, M.G.; Gjovaag, T.; Retterstol, K.; Holven, K.B.; Ulven, S.M.; Myhrstad, M.C.W. Replacing saturated fatty acids with polyunsaturated fatty acids increases the abundance of Lachnospiraceae and is associated with reduced total cholesterol levels-a randomized controlled trial in healthy individuals. Lipids Health Dis. 2022, 21, 92. [Google Scholar] [CrossRef]
- GB/T 39235–2020; Nutrient Requirements of Swine. China Standard Press: Beijing, China, 2020.
- Du, Y.L.; Qiu, Q.; Cheng, J.; Huang, Z.L.; Xie, R.X.; Wang, L.; Wang, X.Y.; Han, Z.L.; Jin, G. Comparative study on the microbiota of colostrum and nipple skin from lactating mothers separated from their newborn at birth in China. Front. Microbiol. 2022, 13, 932495. [Google Scholar] [CrossRef]
- Lee, W.G.; Ortmann, D.; Hancock, M.J.; Bae, H.; Khademhosseini, A. A hollow sphere soft lithography approach for long-term hanging drop methods. Tissue Eng. Part C-Methods 2010, 16, 249–259. [Google Scholar] [CrossRef] [PubMed]
- Bolyen, E.; Rideout, J.R.; Dillon, M.R.; Bokulich, N.A.; Abnet, C.C.; Al-Ghalith, G.A.; Alexander, H.; Alm, E.J.; Arumugam, M.; Asnicar, F.; et al. Reproducible, interactive, scalable and extensible microbiome data science using QIIME 2. Nat. Biotechnol. 2019, 37, 1091. [Google Scholar] [CrossRef]
- Callahan, B.J.; McMurdie, P.J.; Rosen, M.J.; Han, A.W.; Johnson, A.J.A.; Holmes, S.P. DADA2: High-resolution sample inference from Illumina amplicon data. Nat. Methods 2016, 13, 581–583. [Google Scholar] [CrossRef] [PubMed]
- Blaxter, M.; Mann, J.; Chapman, T.; Thomas, F.; Whitton, C.; Floyd, R.; Abebe, E. Defining operational taxonomic units using DNA barcode data. Philos. Trans. R. Soc. B 2005, 360, 1935–1943. [Google Scholar] [CrossRef]
- Liu, X.Y.; Wei, X.K.; Feng, Y.; Liu, H.W.; Tang, J.Q.; Gao, F.; Shi, B.M. Supplementation with complex dietary fiber during late pregnancy and lactation can improve progeny growth performance by regulating maternal antioxidant status and milk quality. Antioxidants 2024, 13, 22. [Google Scholar] [CrossRef] [PubMed]
- Yao, Q.L.; Xie, Y.; Xu, D.D.; Qu, Z.L.; Wu, J.; Zhou, Y.Y.; Wei, Y.Y.; Xiong, H.; Zhang, X.L. Lnc-EST12, which is negatively regulated by mycobacterial EST12, suppresses antimycobacterial innate immunity through its interaction with FUBP3. Cell. Mol. Immunol. 2022, 19, 883–897. [Google Scholar] [CrossRef]
- Bongers, G.; Pacer, M.E.; Geraldino, T.H.; Chen, L.; He, Z.; Hashimoto, D.; Furtado, G.C.; Ochando, J.; Kelley, K.A.; Clemente, J.C.; et al. Interplay of host microbiota, genetic perturbations, and inflammation promotes local development of intestinal neoplasms in mice. J. Exp. Med. 2014, 211, 457–472. [Google Scholar] [CrossRef]
- Liu, X.; Sha, Y.Z.; Lv, W.B.; Cao, G.Z.; Guo, X.Y.; Pu, X.N.; Wang, J.Q.; Li, S.B.; Hu, J.; Luo, Y.Z. Multi-Omics reveals that the rumen transcriptome, microbiome, and its metabolome co-regulate cold season adaptability of tibetan sheep. Front. Microbiol. 2022, 13, 859601. [Google Scholar] [CrossRef]
- Tang, X.Z.; Wang, C.; Sun, W.F.; Wu, W.X.; Sun, S.H.; Wan, J.; Zhu, G.S.; Ma, N.N.; Ma, X.P.; Xu, R.H.; et al. Evaluating anti-viral effect of Tylvalosin tartrate on porcine reproductive and respiratory syndrome virus and analyzing the related gene regulation by transcriptomics. Virol. J. 2023, 20, 79. [Google Scholar] [CrossRef]
- Crespo-Masip, M.; Pérez-Gómez, A.; Guzmán, C.; Rayego, S.; Doladé, N.; García-Carrasco, A.; Jover, R.; Valdivielso, J.M. PTEN deletion in adult mice induces hypoinsulinemia with concomitant low glucose levels. Front. Endocrinol. 2022, 13, 850214. [Google Scholar] [CrossRef]
- Nahum, A.; Filice, G.; Malhotra, A. A complicated thread: Abdominal actinomycosis in a young woman with crohn disease. Case Rep. Gastroenterol. 2017, 11, 377–381. [Google Scholar] [CrossRef] [PubMed]
- Chen, L.; Wilson, J.E.; Koenigsknecht, M.J.; Chou, W.C.; Montgomery, S.A.; Truax, A.D.; Brickey, W.J.; Packey, C.D.; Maharshak, N.; Matsushima, G.K.; et al. NLRP12 attenuates colon inflammation by maintaining colonic microbial diversity and promoting protective commensal bacterial growth. Nat. Immunol. 2017, 18, 541–551. [Google Scholar] [CrossRef] [PubMed]
- Sheehan, D.; Shanahan, F. The gut microbiota in inflammatory bowel disease. Gastroenterol. Clin. N. Am. 2017, 46, 143–154. [Google Scholar] [CrossRef]
- Wan, P.; Peng, Y.J.; Chen, G.J.; Xie, M.H.; Dai, Z.Q.; Huang, K.Y.; Dong, W.; Zeng, X.X.; Sun, Y. Modulation of gut microbiota by Ilex kudingcha improves dextran sulfate sodium-induced colitis. Food Res. Int. 2019, 126, 108595. [Google Scholar] [CrossRef] [PubMed]
- Marion-Sanchez, K.; Pailla, K.; Olive, C.; Le Coutour, X.; Derancourt, C. Achromobacter spp. healthcare associated infections in the French West Indies: A longitudinal study from 2006 to 2016. BMC Infect. Dis. 2019, 19, 795. [Google Scholar] [CrossRef]
- Ueki, A.; Akasaka, H.; Suzuki, D.; Ueki, K. Paludibacter propionicigenes gen. nov., sp. nov., a novel strictly anaerobic, Gram-negative, propionate-producing bacterium isolated from plant residue in irrigated rice-field soil in Japan. Int. J. Syst. Evol. Microbiol. 2006, 56, 39–44. [Google Scholar] [CrossRef]
- Li, X.J.; Guo, R.; Wu, X.J.; Liu, X.; Ai, L.Z.; Sheng, Y.; Song, Z.B.; Wu, Y. Dynamic digestion of tamarind seed polysaccharide: Indigestibility in gastrointestinal simulations and gut microbiota changes in vitro. Carbohyd. Polym. 2020, 239, 116194. [Google Scholar] [CrossRef] [PubMed]
- Morrison, D.J.; Preston, T. Formation of short chain fatty acids by the gut microbiota and their impact on human metabolism. Gut Microbes 2016, 7, 189–200. [Google Scholar] [CrossRef] [PubMed]
- Hu, R.Z.; Tan, J.J.; Li, Z.F.; Wang, L.; Shi, M.K.; Li, B.Z.; Liu, M.; Yuan, X.P.; He, J.H.; Wu, X.S. Effect of dietary resveratrol on placental function and reproductive performance of late pregnancy sows. Front. Nutr. 2022, 9, 1001031. [Google Scholar] [CrossRef]
- Dodd, D.; Spitzer, M.H.; Van Treuren, W.; Merrill, B.D.; Hryckowian, A.J.; Higginbottom, S.K.; Le, A.; Cowan, T.M.; Nolan, G.P.; Fischbach, M.A.; et al. A gut bacterial pathway metabolizes aromatic amino acids into nine circulating metabolites. Nature 2017, 551, 648–652. [Google Scholar] [CrossRef] [PubMed]
- De Rodas, B.; Youmans, B.P.; Danzeisen, J.L.; Tran, H.; Johnson, T.J. Microbiome profiling of commercial pigs from farrow to finish. J. Anim. Sci. 2018, 96, 1778–1794. [Google Scholar] [CrossRef]
- Yang, S.W.; Yu, M. Role of goblet cells in intestinal barrier and mucosal immunity. J. Inflamm. Res. 2021, 14, 3171–3183. [Google Scholar] [CrossRef]
- Liu, R.X.; Hong, J.; Xu, X.Q.; Feng, Q.; Zhang, D.Y.; Gu, Y.Y.; Shi, J.; Zhao, S.Q.; Liu, W.; Wang, X.K.; et al. Gut microbiome and serum metabolome alterations in obesity and after weight-loss intervention. Nat. Med. 2017, 23, 859–868. [Google Scholar] [CrossRef] [PubMed]
- Bouter, K.E.; van Raalte, D.H.; Groen, A.K.; Nieuwdorp, M. Role of the gut microbiome in the pathogenesis of obesity and obesity-related metabolic dysfunction. Gastroenterology 2017, 152, 1671–1678. [Google Scholar] [CrossRef]
- Kershaw, E.E.; Flier, J.S. Adipose tissue as an endocrine organ. J. Clin. Endocrinol. Metab. 2004, 89, 2548–2556. [Google Scholar] [CrossRef]
- Wellen, K.E.; Hatzivassiliou, G.; Sachdeva, U.M.; Bui, T.V.; Cross, J.R.; Thompson, C.B. ATP-citrate lyase links cellular metabolism to histone acetylation. Science 2009, 324, 1076–1080. [Google Scholar] [CrossRef]
- Cyr, N.E.; Michael Romero, L. Chronic stress in free-living European starlings reduces corticosterone concentrations and reproductive success. Gen. Comp. Rndocr. 2007, 151, 82–89. [Google Scholar] [CrossRef]
- Battelli, M.G.; Polito, L.; Bortolotti, M.; Bolognesi, A. Xanthine oxidoreductase-derived reactive species: Physiological and pathological effects. Oxidative Med. Cell. Longev. 2016, 2016, 3527579. [Google Scholar] [CrossRef] [PubMed]
- Hieu, T.V.; Guntoro, B.; Qui, N.H.; Quyen, N.T.K.; Hafiz, F.A.A. The application of ascorbic acid as a therapeutic feed additive to boost immunity and antioxidant activity of poultry in heat stress environment. Vet. World 2022, 15, 685–693. [Google Scholar] [CrossRef]
- Wahlström, A.; Sayin, S.I.; Marschall, H.U.; Bäckhed, F. Intestinal crosstalk between bile acids and microbiota and its impact on host metabolism. Cell Metab. 2016, 24, 41–50. [Google Scholar] [CrossRef]
- Zha, X.J.; Wang, F.; Wang, Y.; He, S.Z.; Jing, Y.L.; Wu, X.Y.; Zhang, H.B. Lactate dehydrogenase B is critical for hyperactive mTOR-mediated tumorigenesis. Cancer Res. 2011, 71, 13–18. [Google Scholar] [CrossRef]
- Yook, J.S.; Taxin, Z.H.; Yuan, B.; Oikawa, S.; Auger, C.; Mutlu, B.; Puigserver, P.; Hui, S.; Kajimura, S. The SLC25A47 locus controls gluconeogenesis and energy expenditure. Proc. Nat. Acad. Sci. USA 2023, 120, e2216810120. [Google Scholar] [CrossRef]
- Lang, S.; Schnabl, B. Microbiota and fatty liver disease-the known, the unknown, and the future. Cell Host Microbe 2020, 28, 233–244. [Google Scholar] [CrossRef] [PubMed]
- Li, B.; Selmi, C.; Tang, R.Q.; Gershwin, M.E.; Ma, X. The microbiome and autoimmunity: A paradigm from the gut-liver axis. Cell. Mol. Immunol. 2018, 15, 595–609. [Google Scholar] [CrossRef]
- Sekhar, K.R.; Crooks, P.A.; Sonar, V.N.; Friedman, D.B.; Chan, J.Y.; Meredith, M.J.; Starnes, J.H.; Kelton, K.R.; Summar, S.R.; Sasi, S.; et al. NADPH oxidase activity is essential for Keap1/Nrf2-mediated induction of GCLC in response to 2-indol-3-yl-methylenequinuclidin-3-ols. Cancer Res. 2003, 63, 5636–5645. [Google Scholar] [PubMed]
- Luo, J.; Shi, H.M.; Ran, H.Y.; Zhang, C.; Wu, Q.C.; Shao, Y. Identification of key biomarkers and immune infiltration in the thoracic acute aortic dissection by bioinformatics analysis. BMC Cardiovasc. Disor. 2023, 23, 75. [Google Scholar] [CrossRef]
- Duong, B.H.; Onizawa, M.; Oses-Prieto, J.A.; Advincula, R.; Burlingame, A.; Malynn, B.A.; Ma, A. A20 restricts ubiquitination of pro-interleukin-1β protein complexes and suppresses NLRP3 inflammasome activity. Immunity 2015, 42, 55–67. [Google Scholar] [CrossRef]
- Kolodziej, L.E.; Lodolce, J.P.; Chang, J.E.; Schneider, J.R.; Grimm, W.A.; Bartulis, S.J.; Zhu, X.; Messer, J.S.; Murphy, S.F.; Reddy, N.; et al. TNFAIP3 maintains intestinal barrier function and supports epithelial cell tight junctions. PLoS ONE 2011, 6, e26352. [Google Scholar] [CrossRef] [PubMed]
- Momtazi, G.; Lambrecht, B.N.; Naranjo, J.R.; Schock, B.C. Regulators of A20 (TNFAIP3): New drug-able targets in inflammation. Am. J. Physiol.-Lung C. 2019, 316, L456–L469. [Google Scholar] [CrossRef] [PubMed]
- Li, M.H.; Wang, J.C.; Deng, H.L.; Li, L.Y.; Huang, X.L.; Chen, D.F.; Ouyang, P.; Geng, Y.; Yang, S.Y.; Yin, L.Z.; et al. The damage of the crayfish (Procambarus clarkii) digestive organs caused by Citrobacter freundii is associated with the disturbance of intestinal microbiota and disruption of intestinal-liver axis homeostasis. Front. Cell. Infect. Microbiol. 2022, 12, 940576. [Google Scholar] [CrossRef] [PubMed]
- Park, E.J.; Lee, J.H.; Yu, G.Y.; He, G.; Ali, S.R.; Holzer, R.G.; Osterreicher, C.H.; Takahashi, H.; Karin, M. Dietary and genetic obesity promote liver inflammation and tumorigenesis by enhancing IL-6 and TNF expression. Cell 2010, 140, 197–208. [Google Scholar] [CrossRef]







| Ingredients | Content (%) | |||||||
|---|---|---|---|---|---|---|---|---|
| d 1–29 | d 29–52 | d 52–76 | d 76–103 | |||||
| BD | OD | BD | OD | BD | OD | BD | OD | |
| Corn | 69.15 | 64.25 | 73.40 | 68.60 | 79.35 | 74.85 | 81.95 | 84.25 |
| Soybean meal | 15.00 | 15.00 | 14.00 | 14.00 | 13.00 | 13.00 | 8.55 | 11.35 |
| Full-fat soybean | 10.45 | 13.32 | 8.49 | 11.25 | 4.20 | 6.75 | ||
| Wheat bran | 6.00 | |||||||
| Soybean oil | 1.28 | 3.23 | 0.50 | 2.47 | 1.90 | 0.91 | ||
| Dicalcium phophate | 1.29 | 1.36 | 0.98 | 1.03 | 0.82 | 0.86 | 0.62 | 0.75 |
| Limestone | 0.77 | 0.77 | 0.86 | 0.87 | 0.91 | 0.93 | 1.03 | 1.00 |
| Salt | 0.40 | 0.40 | 0.40 | 0.40 | 0.40 | 0.40 | 0.40 | 0.40 |
| Lysine | 0.42 | 0.42 | 0.28 | 0.27 | 0.25 | 0.24 | 0.34 | 0.28 |
| Methionine | 0.08 | 0.08 | 0.02 | 0.03 | 0.01 | 0.01 | 0.01 | |
| Threonine | 0.13 | 0.14 | 0.06 | 0.07 | 0.05 | 0.05 | 0.08 | 0.05 |
| Choline chloride | 0.03 | 0.03 | 0.01 | 0.01 | 0.01 | 0.01 | 0.02 | 0.01 |
| Premix 1 | 1.00 | 1.00 | 1.00 | 1.00 | 1.00 | 1.00 | 1.00 | 1.00 |
| Total | 100.0 | 100.0 | 100.0 | 100.0 | 100.0 | 100.0 | 100.0 | 100.0 |
| Nutrient levels 2 | ||||||||
| Metabolizable energy, Mcal/kg | 3.26 | 3.37 | 3.23 | 3.34 | 3.20 | 3.30 | 3.12 | 3.23 |
| Ntet energy, Mcal/kg | 2.53 | 2.63 | 2.51 | 2.61 | 2.49 | 2.59 | 2.45 | 2.54 |
| Crude fat | 4.97 | 6.38 | 4.05 | 4.80 | 3.70 | 4.38 | 2.47 | 3.10 |
| Crude protein | 17.58 | 18.41 | 16.37 | 17.41 | 15.27 | 15.73 | 13.44 | 13.75 |
| Crude fiber | 2.82 | 2.78 | 2.85 | 2.84 | 2.45 | 2.83 | 3.27 | 2.90 |
| Lysine | 0.99 | 1.03 | 0.83 | 0.87 | 0.72 | 0.75 | 0.61 | 0.64 |
| Methionine | 0.30 | 0.31 | 0.24 | 0.25 | 0.21 | 0.22 | 0.18 | 0.18 |
| Threonine | 0.61 | 0.64 | 0.52 | 0.55 | 0.46 | 0.48 | 0.39 | 0.41 |
| Tryptophan | 0.18 | 0.19 | 0.15 | 0.16 | 0.13 | 0.14 | 0.10 | 0.11 |
| Calcium | 0.65 | 0.67 | 0.60 | 0.63 | 0.57 | 0.60 | 0.55 | 0.57 |
| Available phosphorus | 0.28 | 0.29 | 0.22 | 0.23 | 0.20 | 0.20 | 0.17 | 0.18 |
| Sodium | 0.17 | 0.17 | 0.17 | 0.17 | 0.17 | 0.17 | 0.17 | 0.17 |
| Chlorine | 0.27 | 0.27 | 0.28 | 0.27 | 0.28 | 0.27 | 0.28 | 0.28 |
| Items | Treatments | SEM | p-Value | |
|---|---|---|---|---|
| BD | OD | |||
| Initial BW (kg) | 25.57 | 25.74 | 0.327 | 0.799 |
| Final BW (kg) | 125.06 | 136.02 | 2.609 | 0.031 |
| ADG (kg/d) | 0.97 | 1.07 | 0.025 | 0.029 |
| ADFI (kg/d) | 2.48 | 2.64 | 0.059 | 0.180 |
| F/G | 2.57 | 2.47 | 0.028 | 0.061 |
| Items | Treatments | SEM | p-Value | |
|---|---|---|---|---|
| BD | OD | |||
| TP (g/L) | 62.35 | 63.38 | 0.918 | 0.597 |
| ALB (g/L) | 27.96 | 27.20 | 0.755 | 0.637 |
| GLB (g/L) | 34.39 | 36.19 | 0.967 | 0.377 |
| GLU (mmol/L) | 10.76 | 10.59 | 0.876 | 0.927 |
| TBA (µmol/L) | 51.75 | 62.63 | 6.656 | 0.440 |
| Urea (µmol/L) | 6.44 | 6.75 | 0.338 | 0.673 |
| TC (mmol/L) | 2.18 | 2.04 | 0.057 | 0.219 |
| TG (mmol/L) | 0.63 | 0.54 | 0.038 | 0.254 |
| HDL (mmol/L) | 0.78 | 0.66 | 0.074 | 0.301 |
| LDL (mmol/L) | 1.22 | 1.24 | 0.052 | 0.822 |
| Insulin (mIU/L) | 29.92 | 28.72 | 0.735 | 0.442 |
| Glucagon (pg/mL) | 394.96 | 391.21 | 8.426 | 0.836 |
| GC (ng/mL) | 25.25 | 29.23 | 0.965 | 0.031 |
| GLP-1 (pmol/L) | 12.39 | 13.01 | 0.351 | 0.401 |
| Leptin (ng/mL) | 10.52 | 9.72 | 0.322 | 0.228 |
| GH (ng/mL) | 22.46 | 24.94 | 0.515 | 0.007 |
Disclaimer/Publisher’s Note: The statements, opinions and data contained in all publications are solely those of the individual author(s) and contributor(s) and not of MDPI and/or the editor(s). MDPI and/or the editor(s) disclaim responsibility for any injury to people or property resulting from any ideas, methods, instructions or products referred to in the content. |
© 2025 by the authors. Licensee MDPI, Basel, Switzerland. This article is an open access article distributed under the terms and conditions of the Creative Commons Attribution (CC BY) license (https://creativecommons.org/licenses/by/4.0/).
Share and Cite
He, W.; Bai, G.; Teng, T.; Shi, B.; Wang, L. Effects of Diets with Different Energy Levels at Cold Temperatures on Gut Microbiota and Metabolic State in Growing–Finishing Pigs. Microorganisms 2025, 13, 2160. https://doi.org/10.3390/microorganisms13092160
He W, Bai G, Teng T, Shi B, Wang L. Effects of Diets with Different Energy Levels at Cold Temperatures on Gut Microbiota and Metabolic State in Growing–Finishing Pigs. Microorganisms. 2025; 13(9):2160. https://doi.org/10.3390/microorganisms13092160
Chicago/Turabian StyleHe, Wei, Guangdong Bai, Teng Teng, Baoming Shi, and Li Wang. 2025. "Effects of Diets with Different Energy Levels at Cold Temperatures on Gut Microbiota and Metabolic State in Growing–Finishing Pigs" Microorganisms 13, no. 9: 2160. https://doi.org/10.3390/microorganisms13092160
APA StyleHe, W., Bai, G., Teng, T., Shi, B., & Wang, L. (2025). Effects of Diets with Different Energy Levels at Cold Temperatures on Gut Microbiota and Metabolic State in Growing–Finishing Pigs. Microorganisms, 13(9), 2160. https://doi.org/10.3390/microorganisms13092160

