Ulvan-Na, an Ulvan Subjected to Na+ Cation Exchange, Improves Intestinal Barrier Function in Age-Related Leaky Gut
Abstract
1. Introduction
2. Results
2.1. Production of U. meridionalis Through Land-Based Cultivation
2.2. Purification of Ion-Exchanged Ulvan from U. meridionalis
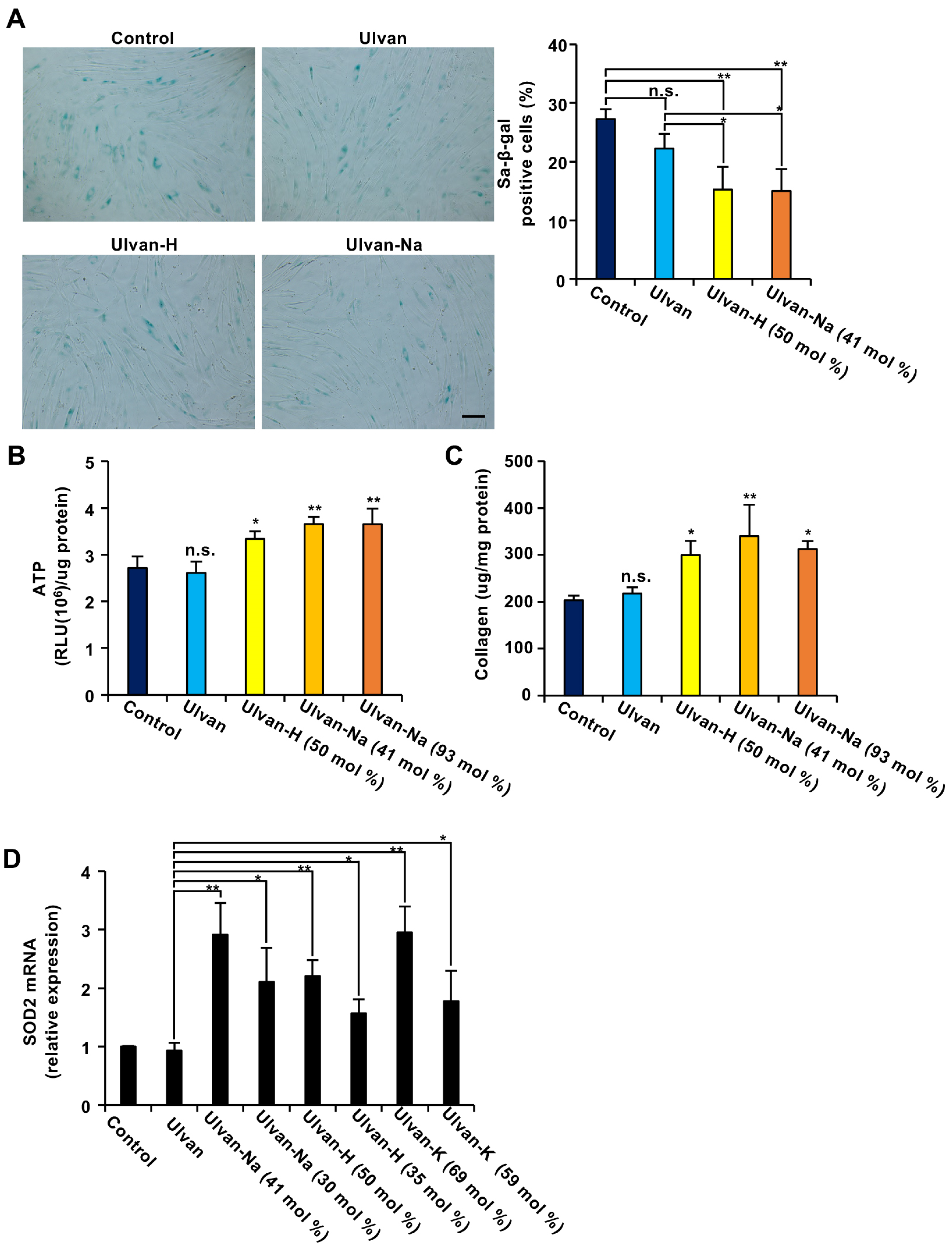
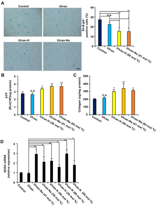
2.3. Investigation of the Anti-Aging Effects of Ion-Exchanged Ulvan
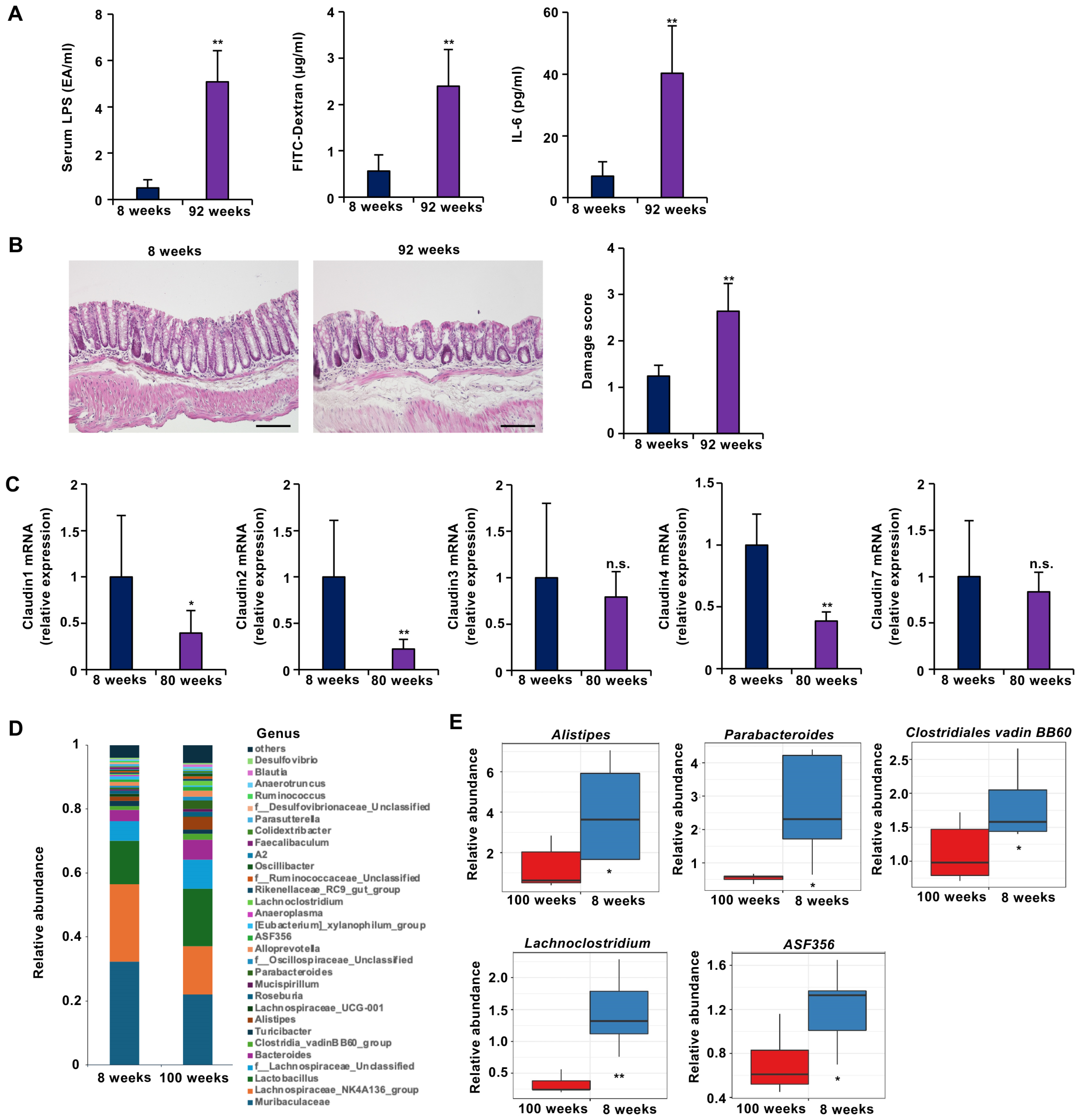
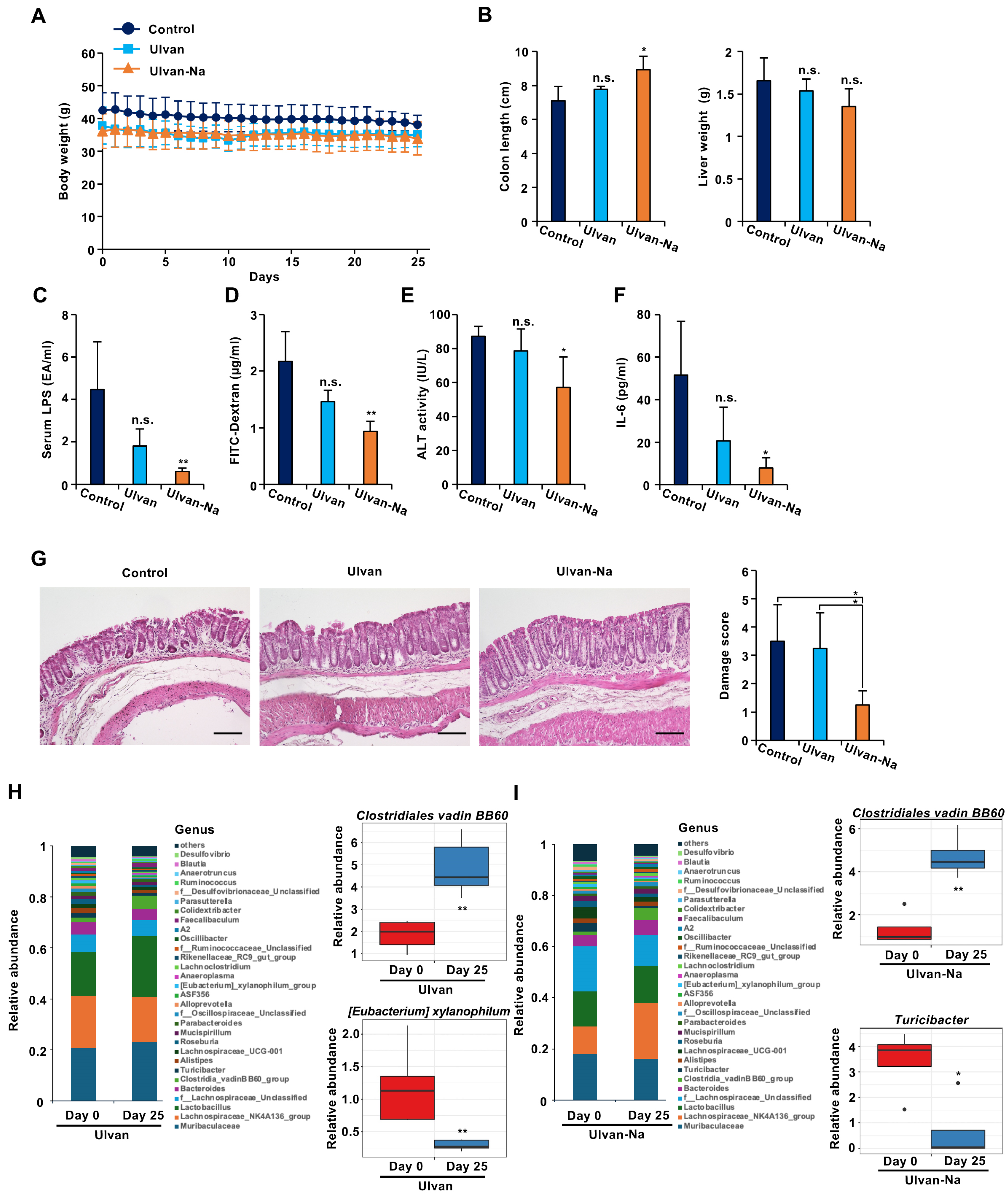
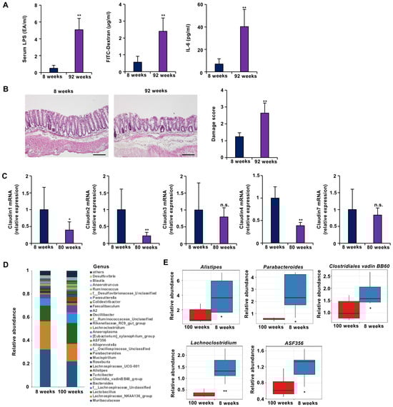
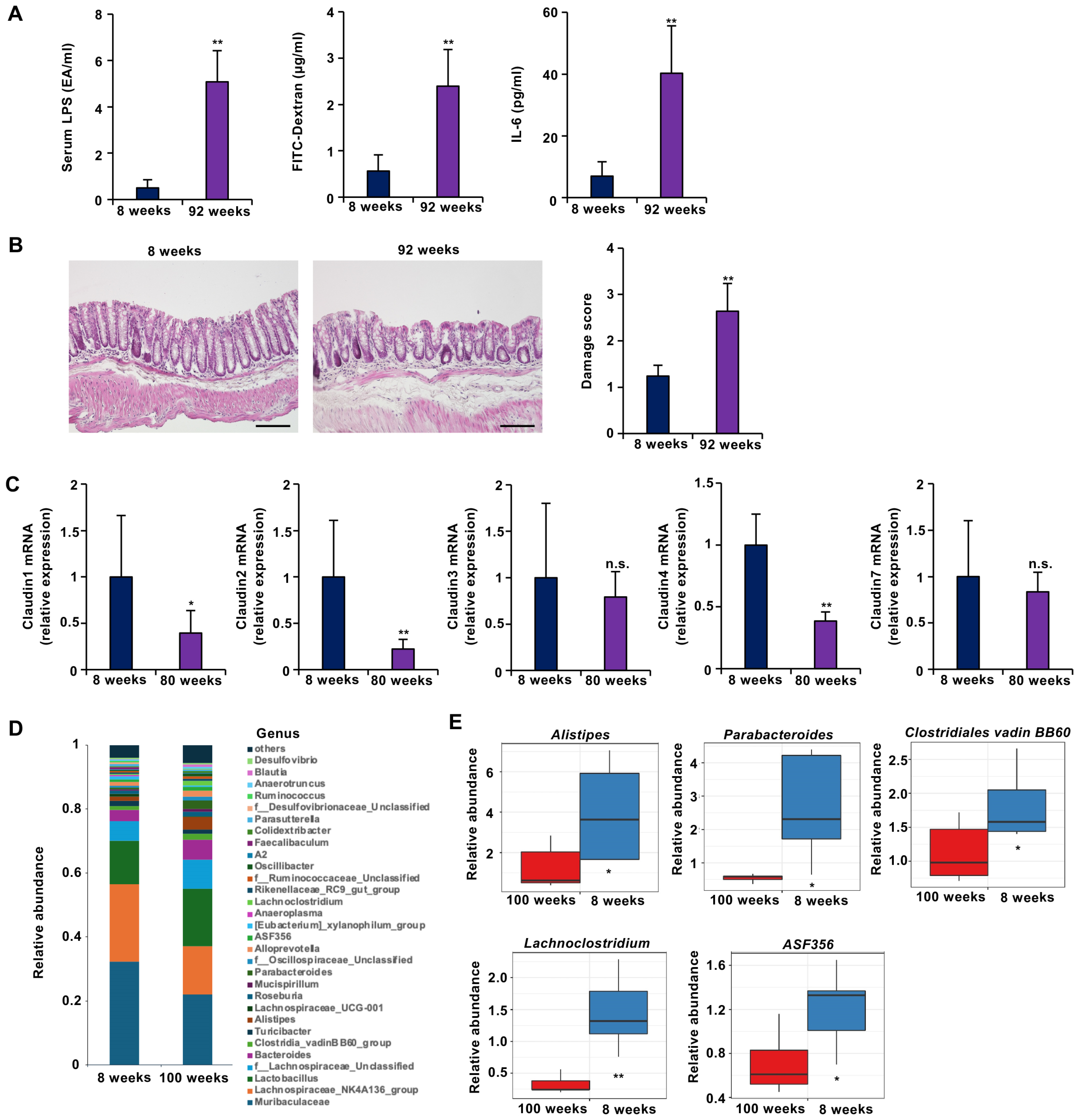
2.4. Verification of a Mouse Model of Aging-Dependent Leaky Gut
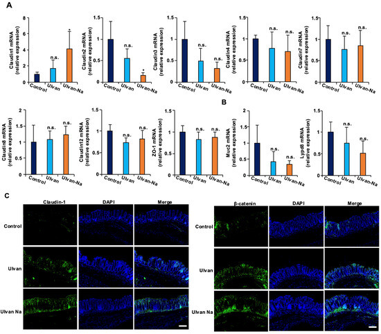
2.5. Ulvan-Na Administration Restores the Intestinal Barrier in Mice with Aging-Dependent Leaky Gut
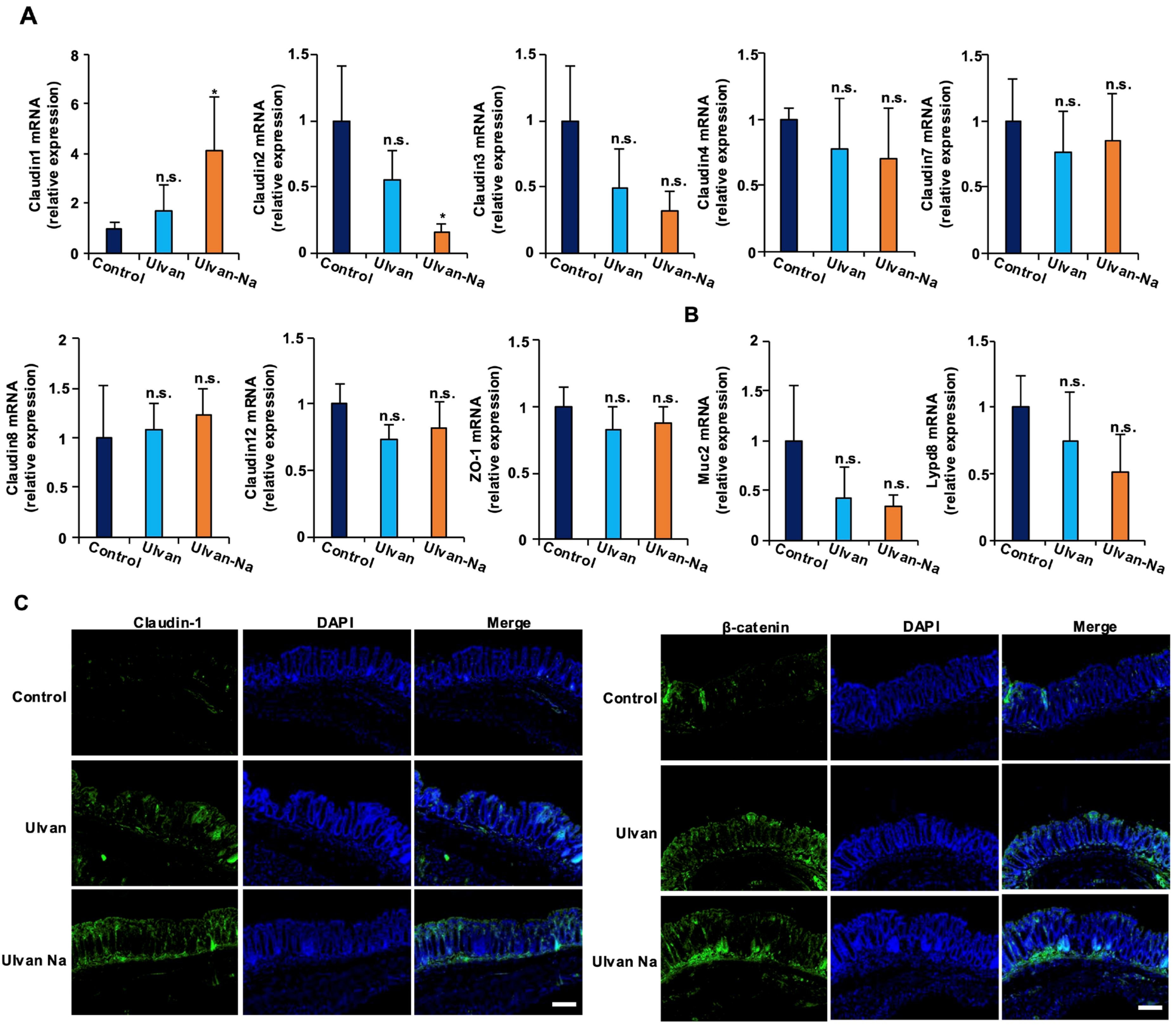
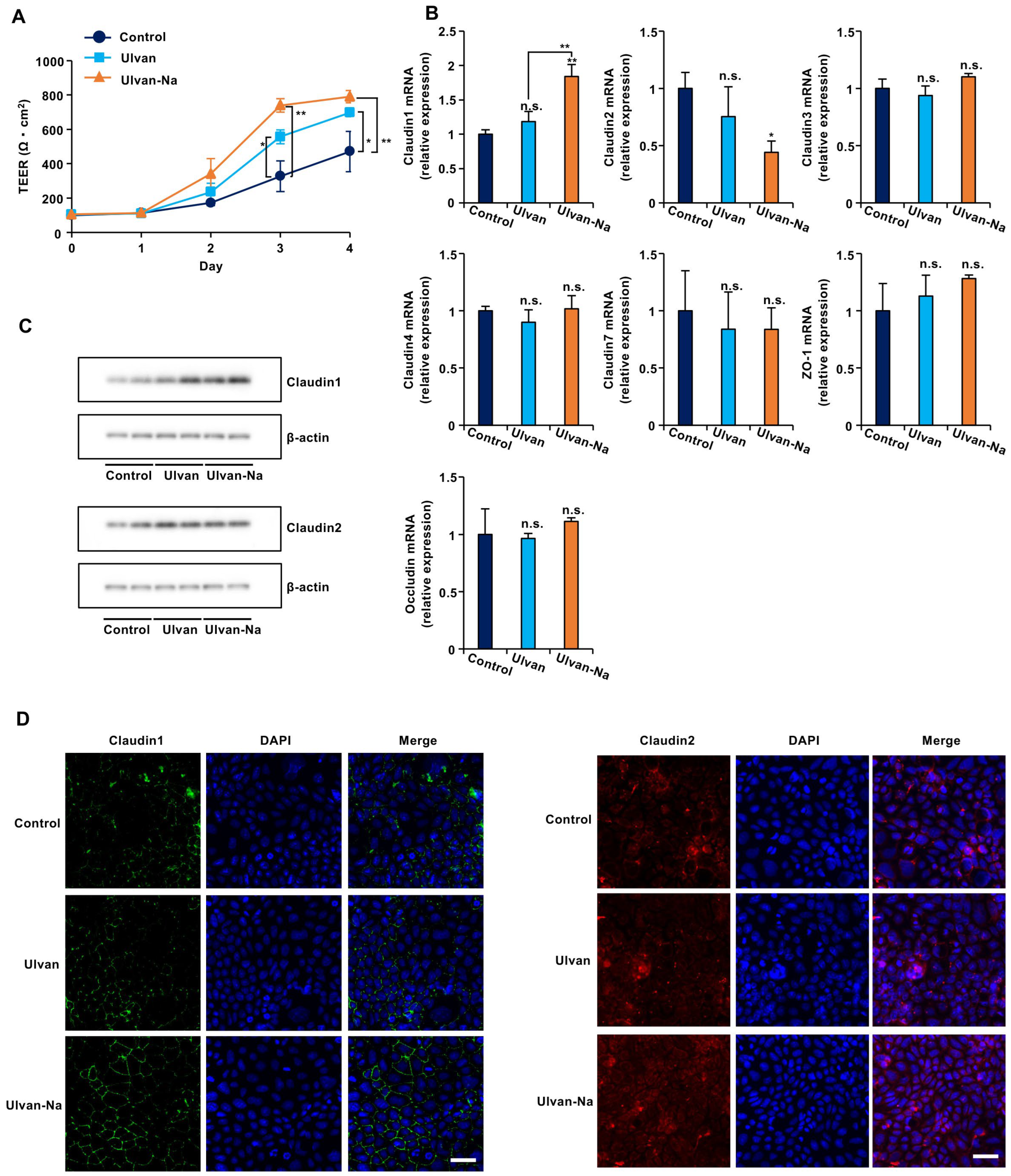
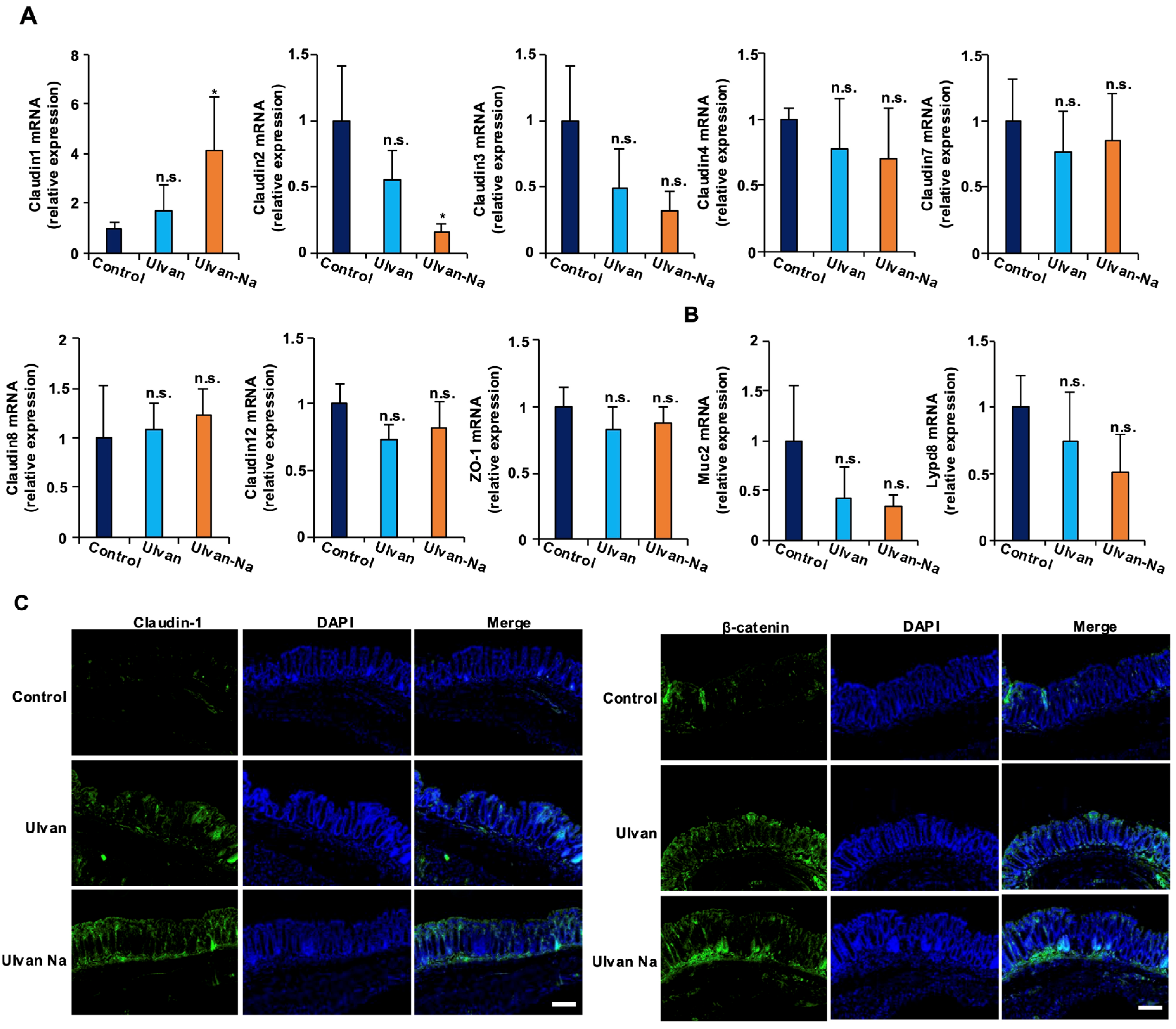
2.6. Ulvan-Na Enhances Tight Junction Function by Upregulating Claudin-1 Expression
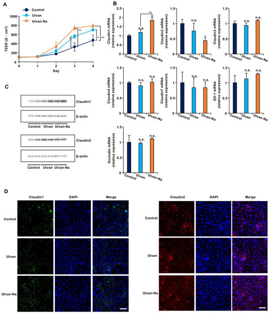
2.7. Ulvan-Na Suppresses LPS-Induced Barrier Dysfunction
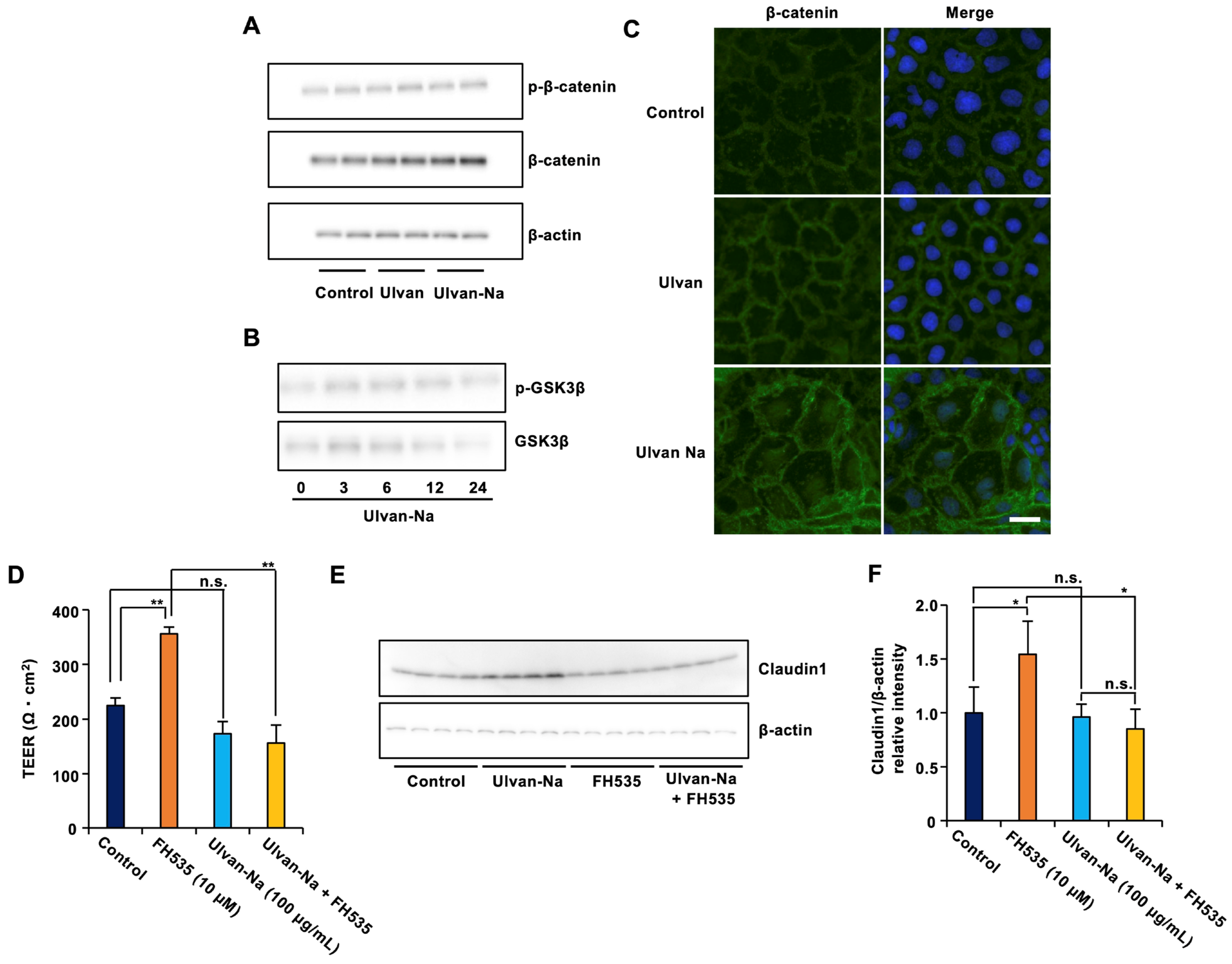
2.8. Ulvan-Na Upregulates Claudin-1 Expression to Improve Barrier Function
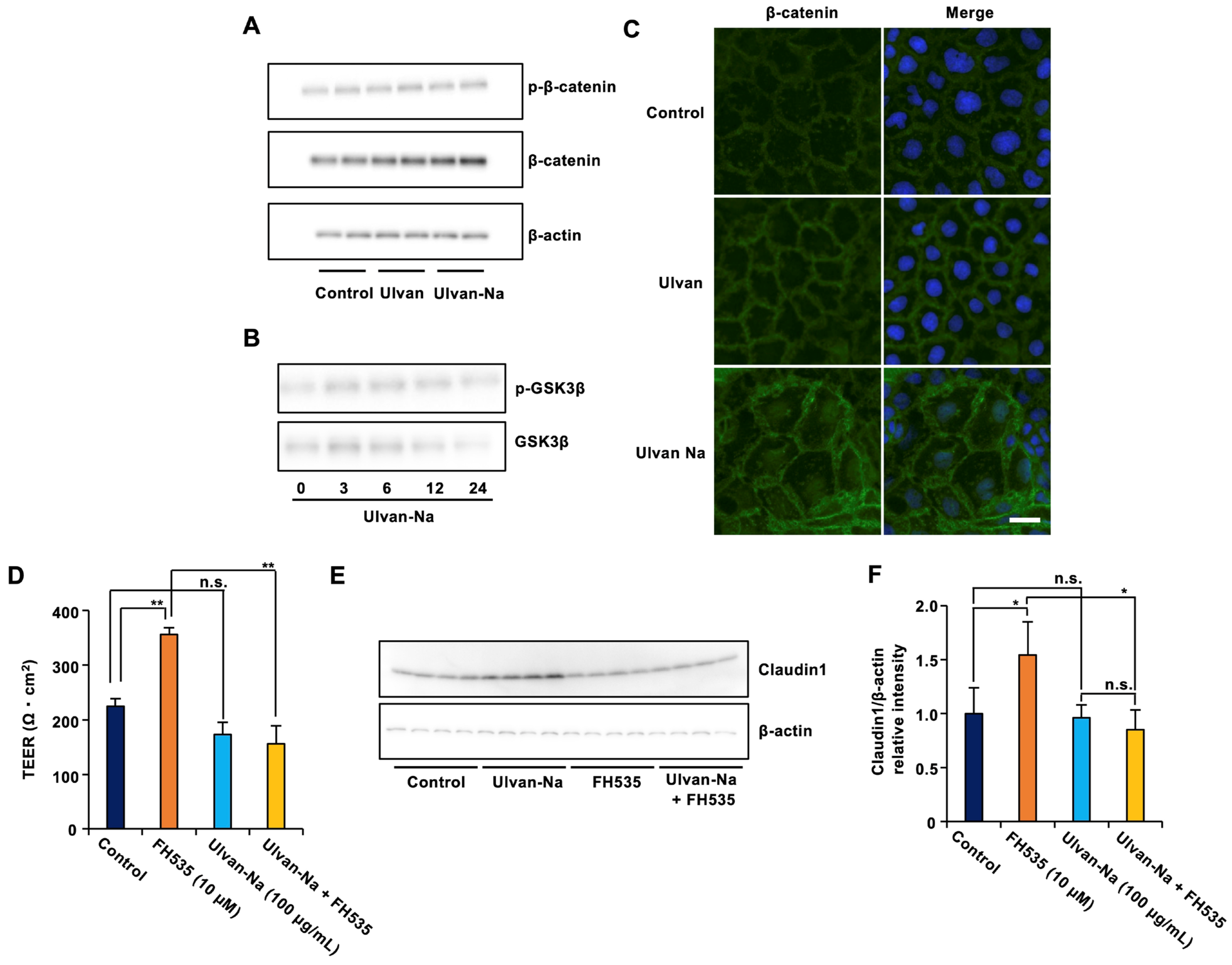
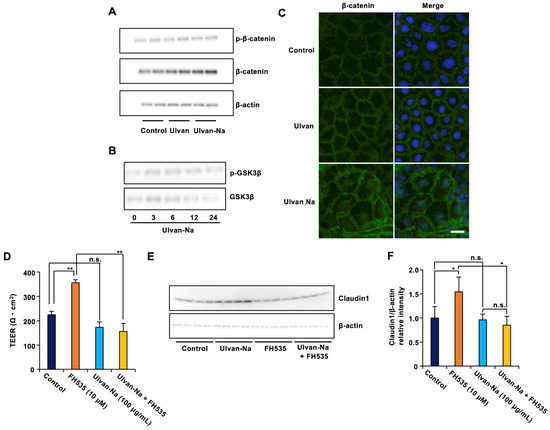
2.9. Ulvan-Na Promotes the Nuclear Translocation of β-Catenin to Increase Claudin-1 Expression
3. Discussion
4. Materials and Methods
4.1. Strains and Seedling Stock Preparation
4.2. Extraction of Ulvan and Exchange of the Cations Contained in Ulvan
4.3. Cell Lines
4.4. Determination of SA-β-gal Activity
4.5. ATP Assay
4.6. Collagen Assay
4.7. Real-Time Quantitative PCR (qRT–PCR)
4.8. Immunoblotting Analysis
4.9. Mouse Model of Aging-Dependent Leaky Gut
4.10. Mature Serum LPS, FITC-Dextran, IL-6 Levels, and Serum ALT Activity
4.11. Microbial Community Analysis
4.12. Immunofluorescence Staining of Cultured Cells
4.13. TEER Measurement
4.14. Cell Count Assay
4.15. Water Absorption Test
4.16. Statistical Analyses
5. Conclusions
Supplementary Materials
Author Contributions
Funding
Institutional Review Board Statement
Data Availability Statement
Acknowledgments
Conflicts of Interest
Abbreviations
| ECM | Extracellular Matrix |
| UPR | Unfolded Protein Response |
| ER | Endoplasmic Reticulum |
| SA-β-gal | Senescence-Associated β-Galactosidase |
| SOD2 | Superoxide Dismutase 2 |
| ROS | Reactive Oxygen Species |
| LPS | Lipopolysaccharide |
| FITC | Fluorescein Isothiocyanate |
| ALT | Alanine Aminotransferase |
| iPSC | Induced Pluripotent Stem Cell |
| TEER | Transepithelial Electrical Resistance |
| TLR4 | Toll-Like Receptor 4 |
| GSK-3β | Glycogen Synthase Kinase 3β |
References
- Crimmins, E.M.; Zhang, Y.; Saito, Y. Trends Over 4 Decades in Disability-Free Life Expectancy in the United States. Am. J. Public Health 2016, 106, 1287–1293. [Google Scholar] [CrossRef]
- Jagger, C.; Matthews, R.; Matthews, F.; Robinson, T.; Robine, J.M.; Brayne, C.; Medical Research Council Cognitive Function and Ageing Study Investigators. The burden of diseases on disability-free life expectancy in later life. J. Gerontol. A Biol. Sci. Med. Sci. 2007, 62, 408–414. [Google Scholar] [CrossRef]
- Chetty, R.; Stepner, M.; Abraham, S.; Lin, S.; Scuderi, B.; Turner, N.; Bergeron, A.; Cutler, D. The Association Between Income and Life Expectancy in the United States, 2001–2014. JAMA 2016, 315, 1750–1766. [Google Scholar] [CrossRef]
- Lopez-Otin, C.; Blasco, M.A.; Partridge, L.; Serrano, M.; Kroemer, G. The hallmarks of aging. Cell 2013, 153, 1194–1217. [Google Scholar] [CrossRef]
- Chaib, S.; Tchkonia, T.; Kirkland, J.L. Cellular senescence and senolytics: The path to the clinic. Nat. Med. 2022, 28, 1556–1568. [Google Scholar] [CrossRef]
- Camilleri, M. Leaky gut: Mechanisms, measurement and clinical implications in humans. Gut 2019, 68, 1516–1526. [Google Scholar] [CrossRef] [PubMed]
- Mu, Q.; Kirby, J.; Reilly, C.M.; Luo, X.M. Leaky Gut As a Danger Signal for Autoimmune Diseases. Front. Immunol. 2017, 8, 598. [Google Scholar] [CrossRef] [PubMed]
- O’Toole, P.W.; Jeffery, I.B. Gut microbiota and aging. Science 2015, 350, 1214–1215. [Google Scholar] [CrossRef] [PubMed]
- Conway, J.; A Duggal, N. Ageing of the gut microbiome: Potential influences on immune senescence and inflammageing. Ageing Res. Rev. 2021, 68, 101323. [Google Scholar] [CrossRef]
- Tsukita, S.; Furuse, M.; Itoh, M. Multifunctional strands in tight junctions. Nat. Rev. Mol. Cell Biol. 2001, 2, 285–293. [Google Scholar] [CrossRef]
- Otani, T.; Furuse, M. Tight Junction Structure and Function Revisited. Trends Cell Biol. 2020, 30, 805–817. [Google Scholar] [CrossRef] [PubMed]
- Okamoto, E.; Matsuda, S.; Yoshino, Y.; Morikawa, Y.; Suenami, K.; Tabuchi, Y.; Matsunaga, T.; Hayashi, H.; Ikari, A. Increase in Paracellular Leakage of Amino Acids Mediated by Aging-Induced Reduction of Claudin-4 Expression. J. Nutr. 2023, 153, 3360–3372. [Google Scholar] [CrossRef]
- Man, A.L.; Bertelli, E.; Rentini, S.; Regoli, M.; Briars, G.; Marini, M.; Watson, A.J.; Nicoletti, C. Age-associated modifications of intestinal permeability and innate immunity in human small intestine. Clin. Sci. 2015, 129, 515–527. [Google Scholar] [CrossRef] [PubMed]
- Tran, L.; Greenwood-Van Meerveld, B. Age-associated remodeling of the intestinal epithelial barrier. J. Gerontol. A Biol. Sci. Med. Sci. 2013, 68, 1045–1056. [Google Scholar]
- Rose, E.C.; Odle, J.; Blikslager, A.T.; Ziegler, A.L. Probiotics, Prebiotics and Epithelial Tight Junctions: A Promising Approach to Modulate Intestinal Barrier Function. Int. J. Mol. Sci. 2021, 22, 6729. [Google Scholar] [CrossRef]
- Yuan, D.; Li, C.; Huang, Q.; Fu, X.; Dong, H. Current advances in the anti-inflammatory effects and mechanisms of natural polysaccharides. Crit. Rev. Food Sci. Nutr. 2023, 63, 5890–5910. [Google Scholar] [CrossRef]
- Rodríguez-Daza, M.C.; Pulido-Mateos, E.C.; Lupien-Meilleur, J.; Guyonnet, D.; Desjardins, Y.; Roy, D. Polyphenol-Mediated Gut Microbiota Modulation: Toward Prebiotics and Further. Front. Nutr. 2021, 8, 689456. [Google Scholar] [CrossRef]
- Bachman, S.; Walker, B.E.; Barrios, S.; Copeland, A.; Moat, J. Rapid Least Concern: Towards automating Red List assessments. Biodivers. Data J. 2020, 8, e47018. [Google Scholar] [CrossRef]
- Brown, M.J.M.; Bachman, S.P.; Nic Lughadha, E. Three in four undescribed plant species are threatened with extinction. New Phytol. 2023, 240, 1340–1344. [Google Scholar] [CrossRef]
- Farghali, M.; Mohamed, I.M.A.; Osman, A.I.; Rooney, D.W. Seaweed for climate mitigation, wastewater treatment, bioenergy, bioplastic, biochar, food, pharmaceuticals, and cosmetics: A review. Environ. Chem. Lett. 2023, 21, 97–152. [Google Scholar] [CrossRef] [PubMed]
- Kerton, F.M.; Yan, N. Fuels, Chemicals and Materials from the Oceans and Aquatic Sources; John Wiley & Sons: Hoboken, NJ, USA, 2017; p. xvi, 286 p. [Google Scholar]
- Hiraoka, M.; Kinoshita, Y.; Higa, M.; Tsubaki, S.; Monotilla, A.P.; Onda, A.; Dan, A. Fourfold daily growth rate in multicellular marine alga Ulva meridionalis. Sci. Rep. 2020, 10, 12606. [Google Scholar] [CrossRef]
- Tsubaki, S.; Nishimura, H.; Imai, T.; Onda, A.; Hiraoka, M. Probing rapid carbon fixation in fast-growing seaweed Ulva meridionalis using stable isotope. Sci. Rep. 2020, 10, 20399. [Google Scholar] [CrossRef]
- Jaulneau, V.; Lafitte, C.; Jacquet, C.; Fournier, S.; Salamagne, S.; Briand, X.; Esquerre-Tugaye, M.T.; Dumas, B. Ulvan, a sulfated polysaccharide from green algae, activates plant immunity through the jasmonic acid signaling pathway. J. Biomed. Biotechnol. 2010, 2010, 525291. [Google Scholar] [CrossRef]
- Tziveleka, L.A.; Ioannou, E.; Roussis, V. Ulvan, a bioactive marine sulphated polysaccharide as a key constituent of hybrid biomaterials: A review. Carbohydr. Polym. 2019, 218, 355–370. [Google Scholar] [CrossRef]
- Horimoto, R.; Masakiyo, Y.; Ichihara, K. Enteromorpha-like Ulva (Ulvophyceae, Chlorophyta) growing in the Todoroki River, Ishigaki Island, Japan, with special reference to Ulva meridionalis Horimoto et Shimada, sp. nov. Bull. Natl. Mus. Nat. Sci. Ser. B Bot. 2011, 37, 155–167. [Google Scholar]
- Machihara, K.; Kageyama, S.; Oki, S.; Makino, H.; Sasaki, M.; Iwahashi, H.; Namba, T. Lotus germ extract rejuvenates aging fibroblasts via restoration of disrupted proteostasis by the induction of autophagy. Aging 2022, 14, 7662–7691. [Google Scholar] [CrossRef]
- Usuda, H.; Okamoto, T.; Wada, K. Leaky gut: Effect of dietary fiber and fats on microbiome and intestinal barrier. Int. J. Mol. Sci. 2021, 22, 7613. [Google Scholar] [CrossRef]
- Ding, L.; Lu, Z.; Foreman, O.; Tatum, R.; Lu, Q.; Renegar, R.; Cao, J.; Chen, Y.H. Inflammation and disruption of the mucosal architecture in claudin-7–deficient mice. Gastroenterology 2012, 142, 305–315. [Google Scholar] [CrossRef] [PubMed]
- Camilleri, M.; Vella, A. What to do about the leaky gut. Gut 2022, 71, 424–435. [Google Scholar] [CrossRef] [PubMed]
- Ale, E.C.; Irazoqui, J.M.; Ale, A.; Peralta, G.H.; Puntillo, M.; Burns, P.; Correa Olivar, G.; Cazenave, J.; Bergamini, C.V.; Amadio, A.F. Protective role of Limosilactobacillus fermentum Lf2 and its exopolysaccharides (EPS) in a TNBS-induced chronic colitis mouse model. Fermentation 2024, 10, 77. [Google Scholar] [CrossRef]
- Song, Y.; Cai, Q.; Wang, S.; Li, L.; Wang, Y.; Zou, S.; Gao, X.; Wei, Y. The ameliorative effect and mechanisms of Ruditapes philippinarum bioactive peptides on obesity and hyperlipidemia induced by a high-fat diet in mice. Nutrients 2022, 14, 5066. [Google Scholar] [CrossRef]
- Hu, S.; Bourgonje, A.R.; Gacesa, R.; Jansen, B.H.; Björk, J.R.; Bangma, A.; Hidding, I.J.; van Dullemen, H.M.; Visschedijk, M.C.; Faber, K.N. Mucosal host-microbe interactions associate with clinical phenotypes in inflammatory bowel disease. Nat. Commun. 2024, 15, 1470. [Google Scholar] [CrossRef]
- Harikrishnan, R.; Devi, G.; Van Doan, H.; Balasundaram, C.; Arockiaraj, J.; Jagruthi, C. Efficacy of ulvan on immune response and immuno-antioxidant gene modulation in Labeo rohita against columnaris disease. Fish. Shellfish. Immunol. 2021, 117, 262–273. [Google Scholar] [CrossRef]
- Wang, Z.; Liang, Y.; Yu, J.; Zhang, D.; Ren, L.; Zhang, Z.; Liu, Y.; Wu, X.; Liu, L.; Tang, Z. Guchang Zhixie Wan protects mice against dextran sulfate sodium-induced colitis through modulating the gut microbiota in colon. J. Ethnopharmacol. 2020, 260, 112991. [Google Scholar] [CrossRef]
- Guo, S.; Nighot, M.; Al-Sadi, R.; Alhmoud, T.; Nighot, P.; Ma, T.Y. Lipopolysaccharide Regulation of Intestinal Tight Junction Permeability Is Mediated by TLR4 Signal Transduction Pathway Activation of FAK and MyD88. J. Immunol. 2015, 195, 4999–5010. [Google Scholar] [CrossRef]
- Balda, M.S.; Whitney, J.A.; Flores, C.; González, S.; Cereijido, M.; Matter, K. Functional dissociation of paracellular permeability and transepithelial electrical resistance and disruption of the apical-basolateral intramembrane diffusion barrier by expression of a mutant tight junction membrane protein. J. Cell Biol. 1996, 134, 1031–1049. [Google Scholar] [CrossRef]
- Böcker, U.; Yezerskyy, O.; Feick, P.; Manigold, T.; Panja, A.; Kalina, U.; Herweck, F.; Rossol, S.; Singer, M.V. Responsiveness of intestinal epithelial cell lines to lipopolysaccharide is correlated with Toll-like receptor 4 but not Toll-like receptor 2 or CD14 expression. Int. J. Colorectal Dis. 2003, 18, 25–32. [Google Scholar] [CrossRef]
- Miwa, N.; Furuse, M.; Tsukita, S.; Niikawa, N.; Nakamura, Y.; Furukawa, Y. Involvement of claudin-1 in the beta-catenin/Tcf signaling pathway and its frequent upregulation in human colorectal cancers. Oncol. Res. 2001, 12, 469–476. [Google Scholar] [CrossRef] [PubMed]
- Handeli, S.; Simon, J.A. A small-molecule inhibitor of Tcf/beta-catenin signaling down-regulates PPARgamma and PPARdelta activities. Mol. Cancer Ther. 2008, 7, 521–529. [Google Scholar] [CrossRef] [PubMed]
- Garnier, E. Growth analysis of congeneric annual and perennial grass species. J. Ecol. 1992, 80, 665–675. [Google Scholar] [CrossRef]
- Zhou, G.; Meng, C.; Jiang, P.; Xu, Q. Review of carbon fixation in bamboo forests in China. Bot. Rev. 2011, 77, 262–270. [Google Scholar] [CrossRef]
- Gong, C.X.; Ma, C.; Irge, D.D.; Li, S.M.; Chen, S.M.; Zhou, S.X.; Zhao, X.X.; Li, H.Y.; Li, J.Y.; Yang, Y.M.; et al. Gastrodia elata and parishin ameliorate aging induced ‘leaky gut’ in mice: Correlation with gut microbiota. Biomed. J. 2023, 46, 100547. [Google Scholar] [CrossRef] [PubMed]
- Clevers, H. Wnt/beta-catenin signaling in development and disease. Cell 2006, 127, 469–480. [Google Scholar] [CrossRef] [PubMed]
- Richards, P.; Fothergill, J.; Bernardeau, M.; Wigley, P. Development of the Caecal Microbiota in Three Broiler Breeds. Front. Vet. Sci. 2019, 6, 201. [Google Scholar] [CrossRef]
- Sawicka-Smiarowska, E.; Bondarczuk, K.; Bauer, W.; Niemira, M.; Szalkowska, A.; Raczkowska, J.; Kwasniewski, M.; Tarasiuk, E.; Dubatowka, M.; Lapinska, M.; et al. Gut Microbiome in Chronic Coronary Syndrome Patients. J. Clin. Med. 2021, 10, 5074. [Google Scholar] [CrossRef] [PubMed]
- Ribière, C.; Peyret, P.; Parisot, N.; Darcha, C.; Déchelotte, P.J.; Barnich, N.; Peyretaillade, E.; Boucher, D. Oral exposure to environmental pollutant benzo[a]pyrene impacts the intestinal epithelium and induces gut microbial shifts in murine model. Sci. Rep. 2016, 6, 31027. [Google Scholar] [CrossRef]
- Namba, T. BAP31 regulates mitochondrial function via interaction with Tom40 within ER-mitochondria contact sites. Sci. Adv. 2019, 5, eaaw1386. [Google Scholar] [CrossRef]








| Molecular Weight/×105 | Cation Concentrations/mmol g−1 (a) | |||||
|---|---|---|---|---|---|---|
| Na+ | K+ | Ca2+ | Mg2+ | H+ | ||
| Ulvan | 8 | 0.2 | 0.4 | 0.2 | 1.0 | trace |
| Ulvan-H (35 mol%) | 8 | 0.1 | 0.1 | 0.2 | 0.8 | 0.6 |
| Ulvan-H (50 mol%) | 8 | 0.3 | 0.0 | 0.1 | 0.6 | 1.1 (b) |
| Ulvan-Na (30 mol%) | 8 | 0.6 | 0.2 | 0.1 | 0.8 | trace |
| Ulvan-Na (41 mol%) | 8 | 1.0 | 0.1 | 0.1 | 0.7 | trace |
| Ulvan-Na (93 mol%) | 8 | 2.7 | 0.0 | 0.1 | 0.0 | trace |
| Ulvan-K (59 mol%) | 8 | 0.1 | 1.6 | 0.1 | 0.5 | trace |
| Ulvan-K (69 mol%) | 8 | 0.0 | 1.8 | 0.1 | 0.3 | trace |
Disclaimer/Publisher’s Note: The statements, opinions and data contained in all publications are solely those of the individual author(s) and contributor(s) and not of MDPI and/or the editor(s). MDPI and/or the editor(s) disclaim responsibility for any injury to people or property resulting from any ideas, methods, instructions or products referred to in the content. |
© 2025 by the authors. Licensee MDPI, Basel, Switzerland. This article is an open access article distributed under the terms and conditions of the Creative Commons Attribution (CC BY) license (https://creativecommons.org/licenses/by/4.0/).
Share and Cite
Maejima, Y.; Morioka, Y.; Sato, Y.; Hiraoka, M.; Onda, A.; Namba, T. Ulvan-Na, an Ulvan Subjected to Na+ Cation Exchange, Improves Intestinal Barrier Function in Age-Related Leaky Gut. Mar. Drugs 2025, 23, 390. https://doi.org/10.3390/md23100390
Maejima Y, Morioka Y, Sato Y, Hiraoka M, Onda A, Namba T. Ulvan-Na, an Ulvan Subjected to Na+ Cation Exchange, Improves Intestinal Barrier Function in Age-Related Leaky Gut. Marine Drugs. 2025; 23(10):390. https://doi.org/10.3390/md23100390
Chicago/Turabian StyleMaejima, Yuka, Yuki Morioka, Yusei Sato, Masanori Hiraoka, Ayumu Onda, and Takushi Namba. 2025. "Ulvan-Na, an Ulvan Subjected to Na+ Cation Exchange, Improves Intestinal Barrier Function in Age-Related Leaky Gut" Marine Drugs 23, no. 10: 390. https://doi.org/10.3390/md23100390
APA StyleMaejima, Y., Morioka, Y., Sato, Y., Hiraoka, M., Onda, A., & Namba, T. (2025). Ulvan-Na, an Ulvan Subjected to Na+ Cation Exchange, Improves Intestinal Barrier Function in Age-Related Leaky Gut. Marine Drugs, 23(10), 390. https://doi.org/10.3390/md23100390

