Sign in to use this feature.

Years

Between: -

Subjects

remove_circle_outline
remove_circle_outline
remove_circle_outline
remove_circle_outline
remove_circle_outline

Journals

Article Types

Countries / Regions

Search Results (21)

Search Parameters:
Keywords = COMMD

Order results
Result details
Results per page
Select all
Export citation of selected articles as:
14 pages, 2142 KB  
Article
Search for Ancient Selection Traces in Faverolle Chicken Breed (Gallus gallus domesticus) Based on Runs of Homozygosity Analysis
by Anna E. Ryabova, Anastasiia I. Azovtseva, Yuri S. Shcherbakov, Artem P. Dysin and Natalia V. Dementieva
Animals 2025, 15(10), 1487; https://doi.org/10.3390/ani15101487 - 20 May 2025
Viewed by 840
Abstract
Runs of homozygosity (ROHs) are continuous homozygous segments of genomes that can be used to infer the historical development of the population. ROH studies allow us to analyze the genetic structure of a population and identify signs of selection. The present study searched [...] Read more.
Runs of homozygosity (ROHs) are continuous homozygous segments of genomes that can be used to infer the historical development of the population. ROH studies allow us to analyze the genetic structure of a population and identify signs of selection. The present study searched for ROH regions in the Faverolle chicken breed. DNA samples from modern individuals and museum Faverolle specimens were obtained and sent for whole-genome sequencing (WGS) with 30× coverage. The results were aligned to the reference genome and subjected to additional filtering. ROH segments were then analyzed using PLINK 1.9. As a result, 10 regions on GGA1, 2, 3, 4, and 13 were identified. A total of 19 genes associated with fat deposition and lipid metabolism (GBE1, CACNA2D1, STON1, PPP1R21, RPL21L1, ATP6V0E1, CREBRF, NKX2-2, COMMD1), fertility (LHCGR, GTF2A1L, SAMD5), muscle development and body weight (VGLL3, CACNA2D1, FOXN2, ERGIC1, RPL26L1), the shape and relative size of the skeleton (FAT4), and autophagy and apoptosis (BNIP1) were found. Developmental protein genes (PAX1, NKX2-2, NKX2-4, NKX2-5) formed a separate cluster. Probably, selection for the preservation of high flavor characteristics contributed to the consolidation of these ROH regions. The present research enhances our knowledge on the Faverolle breed’s genome and pinpoints their ROH segments that are also specific «selection traces». Full article
(This article belongs to the Section Animal Genetics and Genomics)
Show Figures

Figure 1

18 pages, 3452 KB  
Article
Proteomic Analysis Reveals That Dietary Supplementation with Fish Oil Enhances Lipid Metabolism and Improves Antioxidant Capacity in the Liver of Female Scatophagus argus
by Jingwei He, He Ma, Dongneng Jiang, Tuo Wang, Zhiyuan Li, Gang Shi, Yucong Hong, Chunhua Zhu and Guangli Li
Fishes 2025, 10(3), 128; https://doi.org/10.3390/fishes10030128 - 15 Mar 2025
Viewed by 1283
Abstract
The impact of dietary lipid sources on nutrient metabolism and reproductive development is a critical focus in aquaculture broodstock nutrition. Previous studies have demonstrated that fish oil supplementation modulates the expression of genes involved in steroid hormone synthesis, glucose, and lipid metabolism promoting [...] Read more.
The impact of dietary lipid sources on nutrient metabolism and reproductive development is a critical focus in aquaculture broodstock nutrition. Previous studies have demonstrated that fish oil supplementation modulates the expression of genes involved in steroid hormone synthesis, glucose, and lipid metabolism promoting ovarian development in female Scatophagus argus (spotted scat). However, the effects of fish oil on hepatic function at the protein level remain poorly characterized. In this study, female S. argus were fed diets containing 8% fish oil (FO, experimental group) or 8% soybean oil (SO, control group) for 60 days. Comparative proteomic analysis of liver tissue identified significant differential protein expression between groups. The FO group exhibited upregulation of lipid metabolism-related proteins, including COMM domain-containing protein 1 (Commd1), tetraspanin 8 (Tspan8), myoglobin (Mb), transmembrane protein 41B (Tmem41b), stromal cell-derived factor 2-like protein 1 (Sdf2l1), and peroxisomal biogenesis factor 5 (Pex5). Additionally, glucose metabolism-associated proteins, such as Sdf2l1 and non-POU domain-containing octamer-binding protein (Nono), were elevated in the FO group. Moreover, proteins linked to inflammation and antioxidant responses, including G protein-coupled receptor 108 (Gpr108), protein tyrosine phosphatase non-receptor type 2 (Ptpn2), Pex5, p120 catenin (Ctnnd1), tripartite motif-containing protein 16 (Trim16), and aquaporin 11 (Aqp11), were elevated in the FO group, while proteins involved in oxidative stress, such as reactive oxygen species modulator 1 (Romo1), cathepsin A (Ctsa), and Cullin 4A (Cul4a), were downregulated. These proteomic findings align with prior transcriptomic data, indicating that dietary fish oil enhances hepatic lipid metabolism, mitigates oxidative stress, and strengthens antioxidant capacity. Furthermore, these hepatic adaptations may synergistically support ovarian maturation in S. argus. This study provides novel proteomic-level evidence supporting the role of fish oil in modulating hepatic lipid and energy metabolism, thereby elucidating the role of fish oil in optimizing hepatic energy metabolism and redox homeostasis to influence reproductive processes, advancing our understanding of n-3 long-chain polyunsaturated fatty acids (n-3 LC-PUFA) in teleost liver physiology. Full article
(This article belongs to the Section Nutrition and Feeding)
Show Figures

Figure 1

17 pages, 3084 KB  
Article
COMMD3 Regulates Copper Metabolism via the ATOX1-ATP7A-LOX Axis to Promote Multiple Myeloma Progression
by Yajun Wang, Bo Zhang, Fengjuan Fan, Fei Zhao, Jian Xu, Yuhuan Zheng, Chunyan Sun and Yu Hu
Biomedicines 2025, 13(2), 351; https://doi.org/10.3390/biomedicines13020351 - 4 Feb 2025
Cited by 3 | Viewed by 1781
Abstract
Background: Multiple myeloma (MM) is a hematologic malignancy characterized by the clonal proliferation of plasma cells, with extramedullary myeloma (EMM) being an aggressive form involving malignant infiltration beyond the bone marrow. Copper metabolism is essential for tumor proliferation and metastasis, with copper metabolism [...] Read more.
Background: Multiple myeloma (MM) is a hematologic malignancy characterized by the clonal proliferation of plasma cells, with extramedullary myeloma (EMM) being an aggressive form involving malignant infiltration beyond the bone marrow. Copper metabolism is essential for tumor proliferation and metastasis, with copper metabolism MURR1 domain (COMMD) proteins regulating these processes and maintaining copper homeostasis. Dysregulated copper homeostasis contributes to cancer progression, including MM, with elevated copper levels linked to disease aggressiveness and poor prognosis. This study investigates the role of the COMMD3 in mediating MM cell progression, particularly its influence on copper metabolism. Methods: Comprehensive bioinformatics analyses were conducted on bone marrow and extramedullary samples to determine the expression of COMMD3, which was validated through in vitro and in vivo functional assays. The MM cell lines RPMI8226 and MM1S underwent lentiviral transfection for COMMD3 overexpression and knockdown. RNA sequencing was conducted on COMMD3 knockdown cells to identify differentially expressed genes. Functional assays measured cell proliferation, migration, apoptosis, and copper metabolism, with a non-obese diabetic severe combined immune-deficiency gamma (NSG) mouse xenograft model providing in vivo validation. Results: Elevated COMMD3 expression was correlated with extramedullary myeloma and poor prognosis in MM patients. COMMD3 promoted MM cell proliferation and migration, modulating intracellular copper levels, likely through the ATOX1-ATP7A-LOX copper-metabolism-related pathway. High ATOX1 expression was correlated with worse outcomes, and ATOX1 inhibition abolished COMMD3’s effects. Conclusions: This study highlights the pivotal role of COMMD3 in MM progression, particularly via the ATOX1-ATP7A-LOX axis. These findings provide insights into EMM mechanisms and position COMMD3 as a potential therapeutic target. Future research is needed to validate these findings in larger clinical cohorts and to unravel the precise molecular interactions between COMMD3 and copper metabolism proteins. Full article
(This article belongs to the Special Issue Pathogenesis, Diagnosis and Treatment of Hematologic Malignancies)
Show Figures

Figure 1

15 pages, 897 KB  
Article
Genome-Wide Scan for Selective Sweeps Reveals Novel Loci Associated with Prolificacy in Iranian Sheep Breeds in Comparison with Highly Prolific Exotic Breed
by Hossein Mohammadi, Amir Hossein Khaltabadi Farahani, Mohammad Hossein Moradi, Hossein Moradi-Shahrbabak, Mohsen Gholizadeh, Abouzar Najafi, Marco Tolone and Enrico D’Alessandro
Animals 2024, 14(22), 3245; https://doi.org/10.3390/ani14223245 - 12 Nov 2024
Cited by 1 | Viewed by 1854
Abstract
Domestication and selection significantly changed phenotypic traits in modern domestic animals. To identify the genomic regions associated with prolificacy in this study, 837 ewes from three Iranian indigenous sheep breeds, consisting of Baluchi, Lori-Bakhtiari, and Zandi uniparous breeds, and one Greek highly prolific [...] Read more.
Domestication and selection significantly changed phenotypic traits in modern domestic animals. To identify the genomic regions associated with prolificacy in this study, 837 ewes from three Iranian indigenous sheep breeds, consisting of Baluchi, Lori-Bakhtiari, and Zandi uniparous breeds, and one Greek highly prolific dairy sheep, namely Chios, were genotyped using OvineSNP50K arrays. Statistical tests were then performed using different and complementary methods based on either site frequency (FST) and haplotype (hapFLK) between populations, followed by a pathway analysis of the genes contained in the selected regions. The results revealed that for the top 0.01 percentile of the obtained FST values, 16 genomic regions on chromosomes 2, 3, 4, 7, 8, 9, 13, 14, 16, 18, 19, and 20, and for hapFLK values, 3 regions located on chromosomes 3, 7, and 13, were under selection. A bioinformatic analysis of these genomic regions showed that these loci overlapped with potential candidate genes associated with prolificacy in sheep including GNAQ, COL5A2, COL3A1, HECW1, FBN1, COMMD3, RYR1, CCL28, SERPINA14, and HSPA2. These regions also overlapped with some quantitative trait loci (QTLs) linked to prolificacy traits, milk yield, and body weight. These findings suggest that future research could further link these genomic regions to prolificacy traits in sheep. Full article
(This article belongs to the Section Animal Genetics and Genomics)
Show Figures

Figure 1

18 pages, 24816 KB  
Article
Insights into Adaption and Growth Evolution: Genome–Wide Copy Number Variation Analysis in Chinese Hainan Yellow Cattle Using Whole–Genome Re–Sequencing Data
by Ziqi Zhong, Ziyi Wang, Xinfeng Xie, Deyou Pan, Zhiqing Su, Jinwei Fan, Qian Xiao and Ruiping Sun
Int. J. Mol. Sci. 2024, 25(22), 11919; https://doi.org/10.3390/ijms252211919 - 6 Nov 2024
Cited by 2 | Viewed by 1970
Abstract
Copy number variation (CNV) serves as a crucial source of genomic variation and significantly aids in the mining of genomic information in cattle. This study aims to analyze re–sequencing data from Chinese Hainan yellow cattle, to uncover breed CNV information, and to elucidate [...] Read more.
Copy number variation (CNV) serves as a crucial source of genomic variation and significantly aids in the mining of genomic information in cattle. This study aims to analyze re–sequencing data from Chinese Hainan yellow cattle, to uncover breed CNV information, and to elucidate the resources of population genetic variation. We conducted whole–genome sequencing on 30 Chinese Hainan yellow cattle, thus generating 814.50 Gb of raw data. CNVs were called using CNVnator software, and subsequent filtering with Plink and HandyCNV yielded 197,434 high–quality CNVs and 5852 CNV regions (CNVRs). Notably, the proportion of deleted sequences (81.98%) exceeded that of duplicated sequences (18.02%), with the lengths of CNVs predominantly ranging between 20 and 500 Kb This distribution demonstrated a decrease in CNVR count with increasing fragment length. Furthermore, an analysis of the population genetic structure using CNVR databases from Chinese, Indian, and European commercial cattle breeds revealed differences between Chinese Bos indicus and Indian Bos indicus. Significant differences were also observed between Hainan yellow cattle and European commercial breeds. We conducted gene annotation for both Hainan yellow cattle and European commercial cattle, as well as for Chinese Bos indicus and Indian Bos indicus, identifying 206 genes that are expressed in both Chinese and Indian Bos indicus. These findings may provide valuable references for future research on Bos indicus. Additionally, selection signatures analysis based on Hainan yellow cattle and three European commercial cattle breeds identified putative pathways related to heat tolerance, disease resistance, fat metabolism, environmental adaptation, candidate genes associated with reproduction and the development of sperm and oocytes (CABS1, DLD, FSHR, HSD17B2, KDM2A), environmental adaptation (CNGB3, FAM161A, DIAPH3, EYA4, AAK1, ERBB4, ERC2), oxidative stress anti–inflammatory response (COMMD1, OXR1), disease resistance (CNTN5, HRH4, NAALADL2), and meat quality (EHHADH, RHOD, GFPT1, SULT1B1). This study provides a comprehensive exploration of CNVs at the molecular level in Chinese Hainan yellow cattle, offering theoretical support for future breeding and selection programs aimed at enhancing qualities of this breed. Full article
(This article belongs to the Special Issue Molecular Progression of Genetics in Breeding of Farm Animals)
Show Figures

Figure 1

12 pages, 1257 KB  
Review
A Contemporary Review of the Genomic Associations of Coronary Artery Myocardial Bridging
by Peyton Moore, Paul Murdock, Akash Ramanathan and Mohanakrishnan Sathyamoorthy
Genes 2023, 14(12), 2175; https://doi.org/10.3390/genes14122175 - 4 Dec 2023
Cited by 4 | Viewed by 4601
Abstract
Background: Myocardial bridging (MB) is a congenital coronary artery anomaly that has limited molecular disease state characterization. Though a large portion of individuals may be asymptomatic, the myocardial ischemia caused by this anomaly can lead to angina, acute coronary syndrome, coronary artery disease, [...] Read more.
Background: Myocardial bridging (MB) is a congenital coronary artery anomaly that has limited molecular disease state characterization. Though a large portion of individuals may be asymptomatic, the myocardial ischemia caused by this anomaly can lead to angina, acute coronary syndrome, coronary artery disease, and sudden cardiac death in patients. Objective: This study aims to summarize and consolidate the current literature regarding the genomic associations of myocardial bridge development and, in doing so, prompt further investigation into the molecular basis of myocardial bridge development. Methods: We performed a systematic literature review of myocardial bridging using the key search terms “Myocardial Bridging” AND (“Gene” OR “Allelic Variants” OR “Genomic”) in the databases of PubMed, CINAHL, EMBASE, and Cochran. We then performed a detailed review of the resulting abstracts and a full-text screening, summarizing these findings in this report. Results: In total, we identified eight articles discussing the associated genomics behind MB development. Studies included review articles, case reports and genomic studies that led to the discussion of several genes: DES (E434K), FBN1 (I1175M), and COMMD10; MACROD2, SLMAP, MYH7 (A1157G), and DPP6 (A714T); MYH7 (A862V); SCN2B (E31D); and NOTCH1 (R2313Q), and to the discussion of miRNAs (miR-29b, miR-151-3p, miR-126, miR-503-3p, and miR-645). Conclusions: Our study is the first to summarize the genes and molecular regulators related to myocardial bridges as they exist in the current literature. This work concludes that definitive evidence is lacking, warranting much broader genetic and genomic studies. Full article
(This article belongs to the Special Issue Genetics of Human Cardiovascular Disease)
Show Figures

Figure 1

14 pages, 2889 KB  
Article
COMMD10 Is Essential for Neural Plate Development during Embryogenesis
by Khanh P. Phan, Panayiotis Pelargos, Alla V. Tsytsykova, Erdyni N. Tsitsikov, Graham Wiley, Chuang Li, Melissa Bebak and Ian F. Dunn
J. Dev. Biol. 2023, 11(1), 13; https://doi.org/10.3390/jdb11010013 - 16 Mar 2023
Cited by 1 | Viewed by 3021
Abstract
The COMMD (copper metabolism MURR1 domain containing) family includes ten structurally conserved proteins (COMMD1 to COMMD10) in eukaryotic multicellular organisms that are involved in a diverse array of cellular and physiological processes, including endosomal trafficking, copper homeostasis, and cholesterol metabolism, among others. To [...] Read more.
The COMMD (copper metabolism MURR1 domain containing) family includes ten structurally conserved proteins (COMMD1 to COMMD10) in eukaryotic multicellular organisms that are involved in a diverse array of cellular and physiological processes, including endosomal trafficking, copper homeostasis, and cholesterol metabolism, among others. To understand the role of COMMD10 in embryonic development, we used Commd10Tg(Vav1-icre)A2Kio/J mice, where the Vav1-cre transgene is integrated into an intron of the Commd10 gene, creating a functional knockout of Commd10 in homozygous mice. Breeding heterozygous mice produced no COMMD10-deficient (Commd10Null) offspring, suggesting that COMMD10 is required for embryogenesis. Analysis of Commd10Null embryos demonstrated that they displayed stalled development by embryonic day 8.5 (E8.5). Transcriptome analysis revealed that numerous neural crest-specific gene markers had lower expression in mutant versus wild-type (WT) embryos. Specifically, Commd10Null embryos displayed significantly lower expression levels of a number of transcription factors, including a major regulator of the neural crest, Sox10. Moreover, several cytokines/growth factors involved in early embryonic neurogenesis were also lower in mutant embryos. On the other hand, Commd10Null embryos demonstrated higher expression of genes involved in tissue remodeling and regression processes. Taken together, our findings show that Commd10Null embryos die by day E8.5 due to COMMD10-dependent neural crest failure, revealing a new and critical role for COMMD10 in neural development. Full article
Show Figures

Figure 1

20 pages, 1373 KB  
Review
Regulatory miRNAs in Cardiovascular and Alzheimer’s Disease: A Focus on Copper
by Anna Sacco, Fabio Martelli, Amit Pal, Claudia Saraceno, Luisa Benussi, Roberta Ghidoni, Mauro Rongioletti and Rosanna Squitti
Int. J. Mol. Sci. 2022, 23(6), 3327; https://doi.org/10.3390/ijms23063327 - 19 Mar 2022
Cited by 11 | Viewed by 4198
Abstract
Non-coding RNAs (ncRNAs), including microRNAs (miRNAs), are key regulators of differentiation and development. In the cell, transcription factors regulate the production of miRNA in response to different external stimuli. Copper (Cu) is a heavy metal and an essential micronutrient with widespread industrial applications. [...] Read more.
Non-coding RNAs (ncRNAs), including microRNAs (miRNAs), are key regulators of differentiation and development. In the cell, transcription factors regulate the production of miRNA in response to different external stimuli. Copper (Cu) is a heavy metal and an essential micronutrient with widespread industrial applications. It is involved in a number of vital biological processes encompassing respiration, blood cell line maturation, and immune responses. In recent years, the link between deregulation of miRNAs’ functionality and the development of various pathologies as well as cardiovascular diseases (CVDs) has been extensively studied. Alzheimer’s disease (AD) is the most common cause of dementia in the elderly with a complex disease etiology, and its link with Cu abnormalities is being increasingly studied. A direct interaction between COMMD1, a regulator of the Cu pathway, and hypoxia-inducible factor (HIF) HIF-1a does exist in ischemic injury, but little information has been collected on the role of Cu in hypoxia associated with AD thus far. The current review deals with this matter in an attempt to structurally discuss the link between miRNA expression and Cu dysregulation in AD and CVDs. Full article
Show Figures

Figure 1

12 pages, 4858 KB  
Review
Commander Complex—A Multifaceted Operator in Intracellular Signaling and Cargo
by Saara Laulumaa and Markku Varjosalo
Cells 2021, 10(12), 3447; https://doi.org/10.3390/cells10123447 - 7 Dec 2021
Cited by 13 | Viewed by 5463
Abstract
Commander complex is a 16-protein complex that plays multiple roles in various intracellular events in endosomal cargo and in the regulation of cell homeostasis, cell cycle and immune response. It consists of COMMD1–10, CCDC22, CCDC93, DENND10, VPS26C, VPS29, and VPS35L. These proteins are [...] Read more.
Commander complex is a 16-protein complex that plays multiple roles in various intracellular events in endosomal cargo and in the regulation of cell homeostasis, cell cycle and immune response. It consists of COMMD1–10, CCDC22, CCDC93, DENND10, VPS26C, VPS29, and VPS35L. These proteins are expressed ubiquitously in the human body, and they have been linked to diseases including Wilson’s disease, atherosclerosis, and several types of cancer. In this review we describe the function of the commander complex in endosomal cargo and summarize the individual known roles of COMMD proteins in cell signaling and cancer. It becomes evident that commander complex might be a much more important player in intracellular regulation than we currently understand, and more systematic research on the role of commander complex is required. Full article
Show Figures

Figure 1

17 pages, 3697 KB  
Case Report
Multidisciplinary In-Depth Investigation in a Young Athlete Suffering from Syncope Caused by Myocardial Bridge
by Mariarita Brancaccio, Cristina Mennitti, Arturo Cesaro, Emanuele Monda, Valeria D’Argenio, Giorgio Casaburi, Cristina Mazzaccara, Annaluisa Ranieri, Fabio Fimiani, Ferdinando Barretta, Fabiana Uomo, Martina Caiazza, Michele Lioncino, Giovanni D’Alicandro, Giuseppe Limongelli, Paolo Calabrò, Daniela Terracciano, Barbara Lombardo, Giulia Frisso and Olga Scudiero
Diagnostics 2021, 11(11), 2144; https://doi.org/10.3390/diagnostics11112144 - 19 Nov 2021
Cited by 11 | Viewed by 3846
Abstract
Laboratory medicine, along with genetic investigations in sports medicine, is taking on an increasingly important role in monitoring athletes’ health conditions. Acute or intense exercise can result in metabolic imbalances, muscle injuries or reveal cardiovascular disorders. This study aimed to monitor the health [...] Read more.
Laboratory medicine, along with genetic investigations in sports medicine, is taking on an increasingly important role in monitoring athletes’ health conditions. Acute or intense exercise can result in metabolic imbalances, muscle injuries or reveal cardiovascular disorders. This study aimed to monitor the health status of a basketball player with an integrated approach, including biochemical and genetic investigations and advanced imaging techniques, to shed light on the causes of recurrent syncope he experienced during exercise. Biochemical analyses showed that the athlete had abnormal iron, ferritin and bilirubin levels. Coronary Computed Tomographic Angiography highlighted the presence of an intramyocardial bridge, suggesting this may be the cause of the observed syncopes. The athlete was excluded from competitive activity. In order to understand if this cardiac malformation could be caused by an inherited genetic condition, both array-CGH and whole exome sequencing were performed. Array-CGH showed two intronic deletions involving MACROD2 and COMMD10 genes, which could be related to a congenital heart defect; whole exome sequencing highlighted the genotype compatible with Gilbert syndrome. However, no clear pathogenic mutations related to the patient’s cardiological phenotype were detected, even after applying machine learning methods. This case report highlights the importance and the need to provide exhaustive personalized diagnostic work up for the athletes in order to cover the cause of their malaise and for safeguarding their health. This multidisciplinary approach can be useful to create ad personam training and treatments, thus avoiding the appearance of diseases and injuries which, if underestimated, can become irreversible disorders and sometimes can result in the death of the athlete. Full article
(This article belongs to the Special Issue Diagnostic Challenges in Sports Cardiology)
Show Figures

Graphical abstract

27 pages, 2486 KB  
Communication
Canonical and Divergent N-Terminal HBx Isoform Proteins Unveiled: Characteristics and Roles during HBV Replication
by Sergio Hernández, Francisca Álvarez-Astudillo, Daniel Garrido, Cristian Prieto, Alejandra Loyola and Rodrigo A. Villanueva
Biomedicines 2021, 9(11), 1701; https://doi.org/10.3390/biomedicines9111701 - 16 Nov 2021
Cited by 6 | Viewed by 4794
Abstract
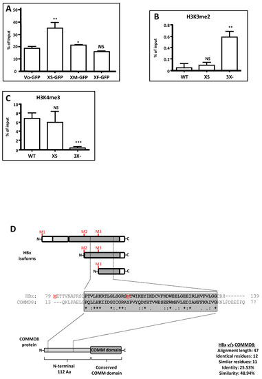
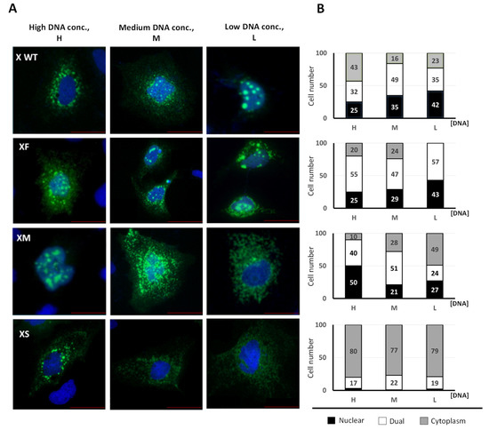
Hepatitis B virus (HBV) X protein (HBx) is a viral regulatory and multifunctional protein. It is well-known that the canonical HBx reading frame bears two phylogenetically conserved internal in-frame translational initiation codons at Met2 and Met3, thus possibly generating divergent N-terminal smaller isoforms [...] Read more.
Hepatitis B virus (HBV) X protein (HBx) is a viral regulatory and multifunctional protein. It is well-known that the canonical HBx reading frame bears two phylogenetically conserved internal in-frame translational initiation codons at Met2 and Met3, thus possibly generating divergent N-terminal smaller isoforms during translation. Here, we demonstrate that the three distinct HBx isoforms are generated from the ectopically expressed HBV HBx gene, named XF (full-length), XM (medium-length), and XS (short-length); they display different subcellular localizations when expressed individually in cultured hepatoma cells. Particularly, the smallest HBx isoform, XS, displayed a predominantly cytoplasmic localization. To study HBx proteins during viral replication, we performed site-directed mutagenesis to target the individual or combinatorial expression of the HBx isoforms within the HBV viral backbone (full viral genome). Our results indicate that of all HBx isoforms, only the smallest HBx isoform, XS, can restore WT levels of HBV replication, and bind to the viral mini chromosome, thereby establishing an active chromatin state, highlighting its crucial activities during HBV replication. Intriguingly, we found that sequences of HBV HBx genotype H are devoid of the conserved Met3 position, and therefore HBV genotype H infection is naturally silent for the expression of the HBx XS isoform. Finally, we found that the HBx XM (medium-length) isoform shares significant sequence similarity with the N-terminus domain of the COMMD8 protein, a member of the copper metabolism MURR1 domain-containing (COMMD) protein family. This novel finding might facilitate studies on the phylogenetic origin of the HBV X protein. The identification and functional characterization of its isoforms will shift the paradigm by changing the concept of HBx from being a unique, canonical, and multifunctional protein toward the occurrence of different HBx isoforms, carrying out different overlapping functions at different subcellular localizations during HBV genome replication. Significantly, our current work unveils new crucial HBV targets to study for potential antiviral research, and human virus pathogenesis. Full article
(This article belongs to the Section Microbiology in Human Health and Disease)
Show Figures

Figure 1

16 pages, 1869 KB  
Review
The NF-κB Nucleolar Stress Response Pathway
by Hazel C. Thoms and Lesley A. Stark
Biomedicines 2021, 9(9), 1082; https://doi.org/10.3390/biomedicines9091082 - 25 Aug 2021
Cited by 20 | Viewed by 5841
Abstract
The nuclear organelle, the nucleolus, plays a critical role in stress response and the regulation of cellular homeostasis. P53 as a downstream effector of nucleolar stress is well defined. However, new data suggests that NF-κB also acts downstream of nucleolar stress to regulate [...] Read more.
The nuclear organelle, the nucleolus, plays a critical role in stress response and the regulation of cellular homeostasis. P53 as a downstream effector of nucleolar stress is well defined. However, new data suggests that NF-κB also acts downstream of nucleolar stress to regulate cell growth and death. In this review, we will provide insight into the NF-κB nucleolar stress response pathway. We will discuss apoptosis mediated by nucleolar sequestration of RelA and new data demonstrating a role for p62 (sequestosome (SQSTM1)) in this process. We will also discuss activation of NF-κB signalling by degradation of the RNA polymerase I (PolI) complex component, transcription initiation factor-IA (TIF-IA (RRN3)), and contexts where TIF-IA-NF-κB signalling may be important. Finally, we will discuss how this pathway is targeted by aspirin to mediate apoptosis of colon cancer cells. Full article
(This article belongs to the Special Issue Roles of NF-κB in Cancer and Their Therapeutic Approaches 2.0)
Show Figures

Figure 1

20 pages, 5558 KB  
Article
HOXB7 Overexpression Leads Triple-Negative Breast Cancer Cells to a Less Aggressive Phenotype
by Simone Aparecida de Bessa Garcia, Mafalda Araújo, Tiago Pereira and Renata Freitas
Biomedicines 2021, 9(5), 515; https://doi.org/10.3390/biomedicines9050515 - 5 May 2021
Cited by 10 | Viewed by 3467
Abstract
HOX genes appear to play a role in breast cancer progression in a molecular subtype-dependent way. The altered expression of HOXB7, for example, was reported to promote breast cancer progression in specific subtypes. Here we induced HOXB7 overexpression in MDA-MB-231 cells, a cellular [...] Read more.
HOX genes appear to play a role in breast cancer progression in a molecular subtype-dependent way. The altered expression of HOXB7, for example, was reported to promote breast cancer progression in specific subtypes. Here we induced HOXB7 overexpression in MDA-MB-231 cells, a cellular model of the Triple-Negative breast cancer molecular subtype, and evaluated the phenotypic changes in cell viability, morphogenesis, migration, invasion, and colony formation. During the phenotypic characterization of the HOXB7-overexpressing cells, we consistently found less aggressive behavior represented by lower cell viability, inhibition of cell migration, invasion, and attachment-independent colony formation capacities added to the more compact and organized spheroid growth in 3D cultures. We then evaluated the expression of putative downstream targets and their direct binding to HOXB7 comparing ChIP-qPCR data generated from HOXB7-overexpressing cells and controls. In the manipulated cells, we found enriched biding of HOXB7 to CTNNB1, EGFR, FGF2, CDH1, DNMT3B, TGFB2, and COMMD7. Taken together, these results highlight the plasticity of the HOXB7 function in breast cancer, according to the cellular genetic background and expression levels, and provide evidence that in Triple-Negative breast cancer cells, HOXB7 overexpression has the potential to promote less aggressive phenotypes. Full article
Show Figures

Figure 1

14 pages, 3014 KB  
Review
COMMD1 Exemplifies the Power of Inbred Dogs to Dissect Genetic Causes of Rare Copper-Related Disorders
by Ronald Jan Corbee and Louis C. Penning
Animals 2021, 11(3), 601; https://doi.org/10.3390/ani11030601 - 25 Feb 2021
Cited by 5 | Viewed by 4379
Abstract
Wilson’s Disease is a rare autosomal recessive disorder in humans, often presenting with hepatic copper overload. Finding the genetic cause of a rare disease, especially if it is related to food constituents like the trace element copper, is a Herculean task. This review [...] Read more.
Wilson’s Disease is a rare autosomal recessive disorder in humans, often presenting with hepatic copper overload. Finding the genetic cause of a rare disease, especially if it is related to food constituents like the trace element copper, is a Herculean task. This review describes examples of how the unique population structure of in-bred dog strains led to the discovery of a novel gene and two modifier genes involved in inherited copper toxicosis. COMMD1, after the discovery in 2002, was shown to be a highly promiscuous protein involved in copper transport, protein trafficking/degradation, regulation of virus replication, and inflammation. Mutations in the ATP7A and ATP7B proteins in Labrador retrievers and Dobermann dogs resulted in a wide variation in hepatic copper levels in these breeds. To our knowledge, numerous dog breeds with inherited copper toxicosis of unknown genetic origin exist. Therefore, the possibility that men’s best friend will provide new leads in rare copper storage diseases seems realistic. Full article
(This article belongs to the Special Issue (Epi) Genetic Disorders in Companion Animals)
Show Figures

Figure 1

20 pages, 2902 KB  
Article
COMMD1, from the Repair of DNA Double Strand Breaks, to a Novel Anti-Cancer Therapeutic Target
by Amila Suraweera, Pascal H. G. Duijf, Christian Jekimovs, Karsten Schrobback, Cheng Liu, Mark N. Adams, Kenneth J. O’Byrne and Derek J. Richard
Cancers 2021, 13(4), 830; https://doi.org/10.3390/cancers13040830 - 16 Feb 2021
Cited by 6 | Viewed by 3600
Abstract
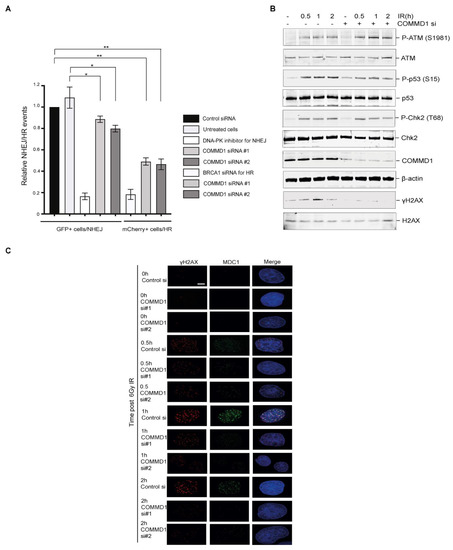
Lung cancer has the highest incidence and mortality among all cancers, with non-small cell lung cancer (NSCLC) accounting for 85–90% of all lung cancers. Here we investigated the function of COMMD1 in the repair of DNA double strand breaks (DSBs) and as a [...] Read more.
Lung cancer has the highest incidence and mortality among all cancers, with non-small cell lung cancer (NSCLC) accounting for 85–90% of all lung cancers. Here we investigated the function of COMMD1 in the repair of DNA double strand breaks (DSBs) and as a prognostic and therapeutic target in NSCLC. COMMD1 function in DSB repair was investigated using reporter assays in COMMD1-siRNA-depleted cells. The role of COMMD1 in NSCLC was investigated using bioinformatic analysis, qRT-PCR and immunoblotting of control and NSCLC cells, tissue microarrays, cell viability and cell cycle experiments. DNA repair assays demonstrated that COMMD1 is required for the efficient repair of DSBs and reporter assays showed that COMMD1 functions in both non-homologous-end-joining and homologous recombination. Bioinformatic analysis showed that COMMD1 is upregulated in NSCLC, with high levels of COMMD1 associated with poor patient prognosis. COMMD1 mRNA and protein were upregulated across a panel of NSCLC cell lines and siRNA-mediated depletion of COMMD1 decreased cell proliferation and reduced cell viability of NSCLC, with enhanced death after exposure to DNA damaging-agents. Bioinformatic analyses demonstrated that COMMD1 levels positively correlate with the gene ontology DNA repair gene set enrichment signature in NSCLC. Taken together, COMMD1 functions in DSB repair, is a prognostic maker in NSCLC and is potentially a novel anti-cancer therapeutic target for NSCLC. Full article
(This article belongs to the Section Molecular Cancer Biology)
Show Figures

Figure 1

Back to TopTop