Sign in to use this feature.

Years

Between: -

Subjects

remove_circle_outline
remove_circle_outline
remove_circle_outline
remove_circle_outline
remove_circle_outline
remove_circle_outline
remove_circle_outline
remove_circle_outline
remove_circle_outline

Journals

remove_circle_outline
remove_circle_outline
remove_circle_outline
remove_circle_outline
remove_circle_outline
remove_circle_outline
remove_circle_outline
remove_circle_outline
remove_circle_outline
remove_circle_outline
remove_circle_outline
remove_circle_outline
remove_circle_outline

Article Types

Countries / Regions

remove_circle_outline
remove_circle_outline
remove_circle_outline
remove_circle_outline
remove_circle_outline
remove_circle_outline
remove_circle_outline
remove_circle_outline

Search Results (2,833)

Search Parameters:
Keywords = CNN-LSTM

Order results
Result details
Results per page
Select all
Export citation of selected articles as:
24 pages, 2685 KB  
Article
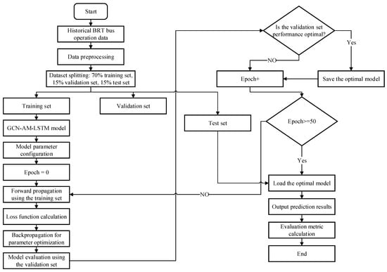
Research on an Intelligent Scheduling Method Based on GCN-AM-LSTM for Bus Passenger Flow Prediction
by Xiaolei Ji, Zhe Li, Zhiwei Guo, Haotian Li and Hongpeng Nie
Appl. Sci. 2026, 16(5), 2525; https://doi.org/10.3390/app16052525 (registering DOI) - 5 Mar 2026
Abstract
With the acceleration of urbanization, public transit systems face prominent challenges, including insufficient passenger flow prediction accuracy and low scheduling efficiency. This study analyzes passenger flow variation patterns from both spatial and temporal dimensions, constructs spatiotemporal matrices, and employs matrix dimensionality reduction methods [...] Read more.
With the acceleration of urbanization, public transit systems face prominent challenges, including insufficient passenger flow prediction accuracy and low scheduling efficiency. This study analyzes passenger flow variation patterns from both spatial and temporal dimensions, constructs spatiotemporal matrices, and employs matrix dimensionality reduction methods to extract key features. We propose a passenger flow prediction model based on GCN-AM-LSTM and a dynamic real-time intelligent scheduling strategy. For passenger flow prediction, the model first utilizes Graph Convolutional Networks (GCNs) to extract spatial features of the transit network, then employs Attention Mechanism-enhanced Long Short-Term Memory networks (AM-LSTM) to perform weighted extraction of temporal features, and finally integrates external factors such as weather conditions to generate prediction outputs. For scheduling optimization, a dynamic real-time scheduling mode is adopted: the foundational framework optimizes dynamic departure timetables using a multi-objective particle swarm optimization algorithm, which is then combined with real-time passenger flow data to adjust departure intervals at the route level and implement stop-skipping strategies at the station level. Validation was conducted using Xiamen BRT Line 1 as a case study. Experimental results demonstrate that the proposed GCN-AM-LSTM prediction model reduces Mean Absolute Error (MAE) by 14% and 22% compared to CNN and LSTM models, respectively, achieving significantly improved prediction accuracy. Regarding scheduling optimization, the number of departures decreased by 15.24%, passenger waiting time costs were reduced by 3.7%, and transit operating costs decreased by 3.19%, effectively balancing service quality and operational efficiency. Full article
(This article belongs to the Special Issue Research and Estimation of Traffic Flow Characteristics)
Show Figures

Figure 1

24 pages, 4693 KB  
Article
A Short-Term Photovoltaic Power Prediction Based on Multidimensional Feature Fusion of Satellite Cloud Images
by Lingling Xie, Chunhui Li, Yanjing Luo and Long Li
Processes 2026, 14(5), 846; https://doi.org/10.3390/pr14050846 (registering DOI) - 5 Mar 2026
Abstract
Clouds are a key factor affecting solar radiation, and their dynamic variations directly cause uncertainty and fluctuations in photovoltaic (PV) power output. To improve PV power prediction accuracy, this paper proposes an enhanced short-term photovoltaic power forecasting approach based on a hybrid neural [...] Read more.
Clouds are a key factor affecting solar radiation, and their dynamic variations directly cause uncertainty and fluctuations in photovoltaic (PV) power output. To improve PV power prediction accuracy, this paper proposes an enhanced short-term photovoltaic power forecasting approach based on a hybrid neural network architecture using features extracted from satellite cloud images. First, a dual-layer image fusion method is developed for satellite cloud images from different wavelengths and spectral bands, effectively improving fusion accuracy. Second, texture descriptors derived from the Gray-Level Co-occurrence Matrix and multiscale information obtained via the wavelet transform are employed for feature extraction from fused images. Combined with a residual network (ResNet), an optical flow method, as well as an LSTM-based temporal modeling module, multidimensional features of the predicted cloud images are obtained. An improved Bayesian optimization (IBO) algorithm is then employed to derive the optimal fused features, thereby improving the matching between cloud image features and PV power. Third, an enhanced hybrid architecture integrating a convolutional neural network and long short-term memory units with a multi-head self-attention mechanism is developed. Numerical weather prediction (NWP) meteorological features are incorporated, and a tilted irradiance model is introduced to calculate the solar irradiance received by PV modules for use in near-term photovoltaic power forecasting. Finally, measurements collected at a photovoltaic power plant located in Hebei Province are used to validate the proposed method. The results show that, relative to the SA-CNN-MSA-LSTM and BO-CNN-LSTM models, the developed approach lowers the RMSE to an extent of 22.56% and 4.32%, while decreasing the MAE by 24.84% and 5.91%, respectively. Overall, the proposed model accurately captures the characteristics of predicted cloud images and effectively improves PV power prediction accuracy. Full article
(This article belongs to the Special Issue Process Safety and Control Strategies for Urban Clean Energy Systems)
Show Figures

Figure 1

23 pages, 10789 KB  
Article
Statistical Feature Engineering for Robot Failure Detection: A Comparative Study of Machine Learning and Deep Learning Classifiers
by Sertaç Savaş
Sensors 2026, 26(5), 1649; https://doi.org/10.3390/s26051649 - 5 Mar 2026
Abstract
Industrial robots are widely used in critical tasks such as assembly, welding, and material handling as core components of modern manufacturing systems. For the reliable operation of these systems, early and accurate detection of execution failures is crucial. In this study, a comprehensive [...] Read more.
Industrial robots are widely used in critical tasks such as assembly, welding, and material handling as core components of modern manufacturing systems. For the reliable operation of these systems, early and accurate detection of execution failures is crucial. In this study, a comprehensive comparison of machine learning and deep learning methods is conducted for the classification of robot execution failures using data acquired from force–torque sensors. Three different feature engineering approaches are proposed. The first is a Baseline approach that includes 90 raw time-series features. The second is the Domain-6 approach, which consists of 6 basic statistical features per sensor (36 in total). The third is the Domain-12 approach, which comprises 12 comprehensive statistical features per sensor (72 in total). The domain features include the mean, standard deviation, minimum, maximum, range, slope, median, skewness, kurtosis, RMS, energy, and IQR. In total, ten classification algorithms are evaluated, including eight machine learning methods and two deep learning models: Support Vector Machines (SVM), Random Forest (RF), k-Nearest Neighbors (KNN), Artificial Neural Network (ANN), Naive Bayes (NB), Decision Trees (DT), eXtreme Gradient Boosting (XGBoost), Light Gradient Boosting Machine (LightGBM-LGBM), as well as a One-Dimensional Convolutional Neural Network (CNN-1D) and Long Short-Term Memory (LSTM). For traditional machine learning algorithms, 5 × 5 nested cross-validation is used, whereas for deep learning models, 5-fold cross-validation with a 20% validation split is employed. To ensure statistical reliability, all experiments are repeated over 30 independent runs. The experimental results demonstrate that feature engineering has a decisive impact on classification performance. In addition, regardless of the feature set, the highest accuracy (93.85% ± 0.90) is achieved by the Naive Bayes classifier using the Baseline features. The Domain-12 feature set provides consistent improvements across many algorithms, with substantial performance gains. The results are reported using accuracy, precision, recall, and F1-score metrics and are supported by confusion matrices. Finally, permutation feature importance analysis indicates that the skewness features of the Fx and Fy sensors are the most critical variables for failure detection. Overall, these findings show that time-domain statistical features offer an effective approach for robot failure classification. Full article
(This article belongs to the Section Fault Diagnosis & Sensors)
Show Figures

Figure 1

20 pages, 4167 KB  
Article
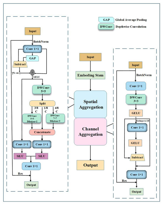
MCF-SCA: A Multi-Scale Spatio-Temporal Convolution and Multi-Order Gated Spatial-Channel Aggregation Networks for Cross-Subject EEG-Based Emotion Recognition
by Yinghui Meng, Jiaoshuai Song, Duan Li, Jiaofen Nan, Wen Feng, Yongquan Xia, Fubao Zhu and Changxiang Yuan
Information 2026, 17(3), 257; https://doi.org/10.3390/info17030257 - 5 Mar 2026
Abstract
Cross-subject emotion recognition using EEG remains challenging due to substantial inter-individual variability. To address this, we propose a Multi-scale Spatio-Temporal Convolution and Multi-order Gated Spatial-Channel Aggregation Network (MCF-SCA). The model leverages multi-scale spatio-temporal convolution to capture rich temporal and spatial features and applies [...] Read more.
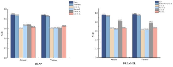
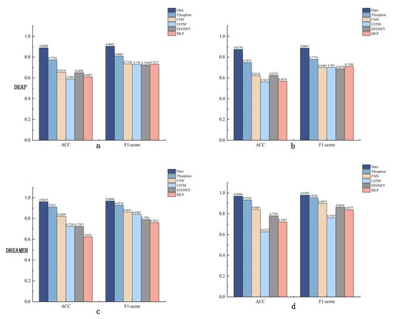
Cross-subject emotion recognition using EEG remains challenging due to substantial inter-individual variability. To address this, we propose a Multi-scale Spatio-Temporal Convolution and Multi-order Gated Spatial-Channel Aggregation Network (MCF-SCA). The model leverages multi-scale spatio-temporal convolution to capture rich temporal and spatial features and applies Fast Fourier Transform to transform EEG signals into the frequency domain, enhancing emotion-related representations. A multi-order spatial-channel aggregation module is then introduced, which adaptively integrates features across spatial and channel dimensions through a gating mechanism, enabling dynamic feature weighting and more expressive emotional representations. Experiments on the DEAP dataset show accuracy gains of up to 11–30% for arousal and 12–31% for valence compared with TSception, CNN, LSTM, EEGNet, and MLP. On the DREAMER dataset, improvements reach 5–33% and 3.7–34%, respectively. These results confirm that MCF-SCA achieves superior accuracy and cross-subject adaptability, providing strong support for emotion-based brain–computer interface applications. Full article
(This article belongs to the Section Biomedical Information and Health)
Show Figures

Figure 1

17 pages, 3174 KB  
Article
A Hybrid Model Integrating CNN–BiLSTM for Discriminating Strain and Temperature Effects on FBG-Based Sensors
by Chuanhao Wei, Qiang Liu, Dongdong Lin, Dan Zhu, Jingzhan Shi and Yiping Wang
Photonics 2026, 13(3), 254; https://doi.org/10.3390/photonics13030254 - 4 Mar 2026
Abstract
A primary bottleneck in deploying Fiber Bragg Grating (FBG) sensors lies in their inherent dual sensitivity to thermal and mechanical variations, which mandates robust decoupling mechanisms for precise parameter extraction. To address this persistent cross-sensitivity issue, this study introduces a novel interrogation scheme [...] Read more.
A primary bottleneck in deploying Fiber Bragg Grating (FBG) sensors lies in their inherent dual sensitivity to thermal and mechanical variations, which mandates robust decoupling mechanisms for precise parameter extraction. To address this persistent cross-sensitivity issue, this study introduces a novel interrogation scheme that integrates a Convolutional Neural Network with a Bidirectional Long Short-Term Memory (CNN-BiLSTM) architecture. Instead of relying on conventional peak-tracking algorithms or isolated central wavelengths, our proposed data-driven strategy directly mines structural features from the full reflection spectra, thereby substantially mitigating cross-interference errors. The experimental results reveal that the coefficients of determination (R2) for strain and temperature prediction reach 99.37% and 99.75% each, while the root mean square errors (RMSEs) are 13.51 µε and 1.42 °C, respectively. The proposed method requires only a single FBG sensor, which reduces the sensor requirements, showing great potential in sensing applications requiring low costs and high adaptability. In addition, in some special environments, temperature information cannot be obtained, so we utilize another reference FBG to realize the temperature compensation. Meanwhile, we proposed a spectral differencing method (SDM) by differencing the spectra of the two FBGs to obtain the spectra containing only strain information and sent them as a dataset for model training, with a 4-times improvement in accuracy over traditional compensation methods. Finally, we also explored the application of the system for distributed FBGs, achieving an absolute peak wavelength interrogation precision of approximately ±0.02 nm. The system is expected to be applied in the field of structural health monitoring, which is promising even in harsh environments. Full article
(This article belongs to the Special Issue Fiber Optic Sensors: Advances, Technologies and Applications)
Show Figures

Figure 1

33 pages, 4786 KB  
Article
A Hierarchical Multi-View Deep Learning Framework for Autism Classification Using Structural and Functional MRI
by Nayif Mohammed Hammash and Mohammed Chachan Younis
J. Imaging 2026, 12(3), 109; https://doi.org/10.3390/jimaging12030109 - 4 Mar 2026
Abstract
Autism classification is challenging due to the subtle, heterogeneous, and overlapping neural activation profiles that occur in individuals with autism. Novel deep learning approaches, such as Convolutional Neural Networks (CNNs) and their variants, as well as Transformers, have shown moderate performance in discriminating [...] Read more.
Autism classification is challenging due to the subtle, heterogeneous, and overlapping neural activation profiles that occur in individuals with autism. Novel deep learning approaches, such as Convolutional Neural Networks (CNNs) and their variants, as well as Transformers, have shown moderate performance in discriminating between autism and normal cohorts; yet, they often struggle to jointly capture the spatial–structural and temporal–functional variations present in autistic brains. To overcome these shortcomings, we propose a novel hierarchical deep learning framework that extracts the inherent spatial dependencies from the dual-modal MRI scans. For sMRI, we develop a 3D Hierarchical Convolutional Neural Network to capture both fine and coarse anatomical structures via multi-view projections along the axial, sagittal, and coronal planes. For the fMRI case, we introduced a bidirectional LSTM-based temporal encoder to examine regional brain dynamics and functional connectivity. The sequential embeddings and correlations are combined into a unified spatiotemporal representation of functional imaging, which is then classified using a multilayer perceptron to ensure continuity in diagnostic predictions across the examined modalities. Finally, a cross-modality fusion scheme was employed to integrate feature representations of both modalities. Extensive evaluations on the ABIDE I dataset (NYU repository) demonstrate that our proposed framework outperforms existing baselines, including Vision/Swin Transformers and various newly developed CNN variants. For the sMRI branch, we achieved 90.19 ± 0.12% accuracy (precision: 90.85 ± 0.16%, recall: 89.27 ± 0.19%, F1-score: 90.05 ± 0.14%, and focal loss: 0.3982). For the fMRI branch, we achieved an accuracy of 88.93 ± 0.15% (precision: 89.78 ± 0.18%, recall: 88.29 ± 0.20%, F1-score: 89.03 ± 0.17%, and focal loss of 0.4437). These outcomes affirm the superior generalization and robustness of the proposed framework for integrating structural and functional brain representations to achieve accurate autism classification. Full article
(This article belongs to the Section Medical Imaging)
Show Figures

Figure 1

25 pages, 1853 KB  
Article
Deep Learning for Process Monitoring and Defect Detection of Laser-Based Powder Bed Fusion of Polymers
by Mohammadali Vaezi, Victor Klamert and Mugdim Bublin
Polymers 2026, 18(5), 629; https://doi.org/10.3390/polym18050629 - 3 Mar 2026
Abstract
Maintaining consistent part quality remains a critical challenge in industrial additive manufacturing, particularly in laser-based powder bed fusion of polymers (PBF-LB/P), where crystallization-driven thermal instabilities, governed by isothermal crystallization within a narrow sintering window, precipitate defects such as curling, warping, and delamination. In [...] Read more.
Maintaining consistent part quality remains a critical challenge in industrial additive manufacturing, particularly in laser-based powder bed fusion of polymers (PBF-LB/P), where crystallization-driven thermal instabilities, governed by isothermal crystallization within a narrow sintering window, precipitate defects such as curling, warping, and delamination. In contrast to metal-based systems dominated by melt-pool hydrodynamics, polymer PBF-LB/P requires monitoring strategies capable of resolving subtle spatio-temporal thermal deviations under realistic industrial operating conditions. Although machine learning, particularly convolutional neural networks (CNNs), has demonstrated efficacy in defect detection, a structured evaluation of heterogeneous modeling paradigms and their deployment feasibility in polymer PBF-LB/P remains limited. This study presents a systematic cross-paradigm assessment of unsupervised anomaly detection (autoencoders and generative adversarial networks), supervised CNN classifiers (VGG-16, ResNet50, and Xception), hybrid CNN-LSTM architectures, and physics-informed neural networks (PINNs) using 76,450 synchronized thermal and RGB images acquired from a commercial industrial system operating under closed control constraints. CNN-based models enable frame- and sequence-level defect classification, whereas the PINN component complements detection by providing physically consistent thermal-field regression. The results reveal quantifiable trade-offs between detection performance, temporal robustness, physical consistency, and algorithmic complexity. Pre-trained CNNs achieve up to 99.09% frame-level accuracy but impose a substantial computational burden for edge deployment. The PINN model attains an RMSE of approximately 27 K under quasi-isothermal process conditions, supporting trend-level thermal monitoring. A lightweight hybrid CNN achieves 99.7% validation accuracy with 1860 parameters and a CPU-benchmarked forward-pass inference time of 1.6 ms (excluding sensor acquisition latency). Collectively, this study establishes a rigorously benchmarked, scalable, and resource-efficient deep-learning framework tailored to crystallization-dominated polymer PBF-LB/P, providing a technically grounded basis for real-time industrial quality monitoring. Full article
(This article belongs to the Special Issue Artificial Intelligence in Polymers)
Show Figures

Graphical abstract

26 pages, 3000 KB  
Article
Material Classification from Non-Line-of-Sight Acoustic Echoes Using Wavelet-Acoustic Hybrid Feature Fusion
by Dilan Onat Alakuş and İbrahim Türkoğlu
Sensors 2026, 26(5), 1577; https://doi.org/10.3390/s26051577 - 3 Mar 2026
Viewed by 68
Abstract
Acoustic material classification under non-line-of-sight (NLOS) conditions—where direct sound paths are obstructed—is a challenging task due to echo attenuation, complex reflections, and noise effects. This study aims to improve NLOS material recognition by introducing a novel wavelet–acoustic hybrid feature fusion method integrated with [...] Read more.
Acoustic material classification under non-line-of-sight (NLOS) conditions—where direct sound paths are obstructed—is a challenging task due to echo attenuation, complex reflections, and noise effects. This study aims to improve NLOS material recognition by introducing a novel wavelet–acoustic hybrid feature fusion method integrated with deep recurrent neural network architectures. Echo signals from nine different materials were collected using the newly developed ANLOS-R (Acoustic Non-Line-of-Sight Recognition) dataset, which was specifically designed to simulate realistic NLOS propagation environments. From these recordings, time-domain acoustic features and multi-scale wavelet-based energy and entropy statistics were extracted using ten wavelet families. The resulting 70-dimensional hybrid feature set was used to train several deep learning architectures, including Long Short-Term Memory (LSTM), Bidirectional LSTM (BiLSTM), Gated Recurrent Unit (GRU), and Convolutional Neural Network–LSTM (CNN–LSTM). Among these, the CNN–LSTM achieved the highest balanced accuracy and macro-F1 score of 0.99, showing strong generalization and convergence performance. SHapley Additive exPlanations (SHAP) analysis indicated that Mel-Frequency Cepstral Coefficients (MFCCs) and wavelet entropy–energy features play complementary roles in material discrimination. The proposed approach provides a robust and interpretable framework for real-time NLOS acoustic sensing, bridging data-driven deep learning with the physical understanding of acoustic material behavior. Full article
(This article belongs to the Section Sensor Materials)
Show Figures

Figure 1

23 pages, 4100 KB  
Article
A Comparative Study of Hybridized Machine Learning Models for Short-Term Load Prediction in Medium-Voltage Electricity Networks
by Augustine B. Makokha, Simiyu Sitati and Abraham Arusei
Electricity 2026, 7(1), 21; https://doi.org/10.3390/electricity7010021 - 2 Mar 2026
Viewed by 47
Abstract
Increasing variability in electricity load patterns, driven by end-use behaviour, grid-related technological changes, and socio-economic factors, calls for more accurate and efficient short-term load prediction (STLP) models. This study evaluates the predictive performance of four hybrid models for short-term Amp-load prediction: Adaptive Neuro-Fuzzy [...] Read more.
Increasing variability in electricity load patterns, driven by end-use behaviour, grid-related technological changes, and socio-economic factors, calls for more accurate and efficient short-term load prediction (STLP) models. This study evaluates the predictive performance of four hybrid models for short-term Amp-load prediction: Adaptive Neuro-Fuzzy Inference System (ANFIS) combined with Genetic Algorithms (GA) and Particle Swarm Optimisation (PSO), as well as convolutional neural networks (CNN) integrated with long short-term memory (LSTM) and extreme gradient boosting (XGB). The models were developed using hourly Amp-load data collected from a power utility substation in Kenya, together with corresponding meteorological data (temperature, wind speed, and humidity) covering a period from January 2023 to June 2024. Results show that the ANFIS-PSO and ANFIS-GA models outperform the CNN-based models, achieving MAPE values of 4.519 and 4.363, RMSE values of 0.3901 and 0.4024, and R2 scores of 0.8513 and 0.8481, respectively, due to the adaptive nature of ANFIS, which enables effective modelling of the irregular, nonlinear, and complex temporal behaviour of the Amp load. Enhanced prediction accuracy was observed across all models when variational mode decomposition (VMD) was applied to pre-process the input data. This result was corroborated through further analysis of the Amp-load signals using Taylor plots. Among all of the configurations tested, the CNN-LSTM-VMD model exhibited the highest overall prediction accuracy, with MAPE of 2.625, RMSE of 0.1898, and R2 of 0.9702, marginally outperforming the ANFIS-PSO-VMD model, thus making it more suitable for short-term load prediction applications. Full article
Show Figures

Figure 1

20 pages, 3102 KB  
Article
Hybrid CNN–GRU-Based Demand–Supply Forecasting to Enhance Sustainability in Renewable-Integrated Smart Grids
by Süleyman Emre Eyimaya and Necmi Altin
Sustainability 2026, 18(5), 2417; https://doi.org/10.3390/su18052417 - 2 Mar 2026
Viewed by 147
Abstract
The rapid integration of renewable energy sources in smart grids has introduced significant uncertainty in both power generation and consumption patterns, posing challenges to environmental, economic, and operational sustainability. Accurate short-term forecasting of energy demand and supply is essential for achieving optimal scheduling, [...] Read more.
The rapid integration of renewable energy sources in smart grids has introduced significant uncertainty in both power generation and consumption patterns, posing challenges to environmental, economic, and operational sustainability. Accurate short-term forecasting of energy demand and supply is essential for achieving optimal scheduling, grid stability, and resilient operation in renewable-integrated power systems. This study proposes a hybrid deep learning framework combining Convolutional Neural Networks (CNN) and Gated Recurrent Units (GRU) for intelligent joint demand–supply forecasting in smart grids. The model was developed and implemented in MATLAB using real-world datasets comprising electricity consumption, photovoltaic (PV) generation, temperature, and irradiance variables. Comparative evaluations demonstrate that the hybrid CNN–GRU outperforms single-model approaches, including Long Short-Term Memory (LSTM), GRU, and eXtreme Gradient Boosting (XGBoost), based on Root Mean Square Error (RMSE) and Mean Absolute Percentage Error (MAPE) metrics. On a 14-day test set, the proposed model achieves RMSE values of approximately 34 kW for demand and 28 kW for PV generation, with MAPE of approximately 4% and 6%, respectively. Furthermore, average net-load RMSE is reduced by approximately 15–25% relative to GRU/LSTM baselines, while maintaining controlled errors of approximately 35–40 kW during sharp ≥100 kW/15 min ramp events. By reducing net-load uncertainty and improving forecasting precision, the proposed framework enhances renewable energy utilization, supports more efficient reserve allocation and storage scheduling, and provides a quantitative tool for sustainability-oriented energy management. Consequently, the study contributes to the advancement of sustainable smart grid operation and the broader transition toward low-carbon and resilient energy systems. Full article
Show Figures

Figure 1

17 pages, 1732 KB  
Article
Lightweight Visual Dynamic Gesture Recognition System Based on CNN-LSTM-DSA
by Zhenxing Wang, Ziyan Wu, Ruidi Qi and Xuan Dou
Sensors 2026, 26(5), 1558; https://doi.org/10.3390/s26051558 - 2 Mar 2026
Viewed by 115
Abstract
Addressing the challenges of large-scale gesture recognition models, high computational complexity, and inefficient deployment on embedded devices, this study designs and implements a visual dynamic gesture recognition system based on a lightweight CNN-LSTM-DSA model. The system captures user hand images via a camera, [...] Read more.
Addressing the challenges of large-scale gesture recognition models, high computational complexity, and inefficient deployment on embedded devices, this study designs and implements a visual dynamic gesture recognition system based on a lightweight CNN-LSTM-DSA model. The system captures user hand images via a camera, extracts 21 keypoint 3D coordinates using MediaPipe, and employs a lightweight hybrid model to perform spatial and temporal feature modeling on keypoint sequences, achieving high-precision recognition of complex dynamic gestures. In static gesture recognition, the system determines the gesture state through joint angle calculation and a sliding window smoothing algorithm, ensuring smooth mapping of the servo motor angles and stability of the robotic hand’s movements. In dynamic gesture recognition, the system models the key point time series based on the CNN-LSTM-DSA hybrid model, enabling accurate classification and reproduction of gesture actions. Experimental results show that the proposed system demonstrates good robustness under various lighting and background conditions, with a static gesture recognition accuracy of up to 96%, dynamic gesture recognition accuracy of 90.19%, and an overall response delay of less than 300 ms. Full article
(This article belongs to the Section Sensing and Imaging)
Show Figures

Figure 1

20 pages, 1623 KB  
Article
Deep Contextual Bandits with Multivariate Outcomes: Empirical Copula Normalization, Temporal Feature Learning, and Doubly Robust Policy Evaluation
by Jong-Min Kim
Mathematics 2026, 14(5), 846; https://doi.org/10.3390/math14050846 - 2 Mar 2026
Viewed by 125
Abstract
We develop and evaluate a deep contextual bandit framework for multivariate off-policy evaluation within a controlled simulation-based validation setting. Using real covariate distributions from the Adult, Boston Housing, and Wine Quality datasets, we construct synthetic treatment assignments and multivariate potential outcomes to enable [...] Read more.
We develop and evaluate a deep contextual bandit framework for multivariate off-policy evaluation within a controlled simulation-based validation setting. Using real covariate distributions from the Adult, Boston Housing, and Wine Quality datasets, we construct synthetic treatment assignments and multivariate potential outcomes to enable rigorous benchmarking under known data-generating processes. We compare CNN-LSTM, LSTM, and Feed-forward Neural Network (FNN) architectures as nonlinear action-value estimators. To examine representation learning under structured dependence, an AR(1) feature augmentation scheme is employed, while multivariate outcomes are standardized using empirical copula transformations to preserve cross-dimensional dependence. Policy values are estimated using Stabilized Importance Sampling (SIPS) and doubly robust (DR) estimators with bootstrap inference. Although the decision problem is strictly one-step, empirical results indicate that CNN-LSTM architectures provide competitive action-value calibration under temporal augmentation. Across all datasets, the DR estimator demonstrates substantially lower variance and greater stability than SIPS, consistent with its theoretical variance-reduction properties. Diagnostic analyses—including propensity overlap assessment, cumulative oracle regret (with oracle values known by construction), calibration evaluation, and sensitivity analysis—support the reliability of the proposed evaluation framework. Overall, the results demonstrate that combining copula-normalized multivariate outcomes with doubly robust off-policy evaluation yields a statistically principled and variance-efficient approach for offline policy learning in high-dimensional simulated environments. Full article
(This article belongs to the Special Issue Advances in Statistical AI and Causal Inference)
Show Figures

Figure 1

23 pages, 3889 KB  
Article
Enhanced Runoff Prediction in Zijiang River Basin Using Machine Learning and SHAP-Based Interpretability
by Kaiwen Ma, Changbo Jiang, Yuannan Long, Zhiyuan Wu and Shixiong Yan
Water 2026, 18(5), 601; https://doi.org/10.3390/w18050601 - 2 Mar 2026
Viewed by 152
Abstract
To address the limitations of traditional runoff prediction methods—namely, the oversimplification of meteorological factor selection, ambiguous interactions among core variables, and the disruptive influence of redundant inputs—this study focuses on the Zijiang River Basin as a representative case. A suite of machine learning [...] Read more.
To address the limitations of traditional runoff prediction methods—namely, the oversimplification of meteorological factor selection, ambiguous interactions among core variables, and the disruptive influence of redundant inputs—this study focuses on the Zijiang River Basin as a representative case. A suite of machine learning models, including Long Short-Term Memory Neural Network (LSTM), Convolutional Neural Network (CNN)-LSTM, Temporal Convolutional Network (TCN), and Gradient Boosting Regression Tree (GBRT), was constructed and trained using 13 distinct combinations of meteorological variables. These configurations were systematically evaluated to assess their compatibility with each model in simulating daily runoff patterns. Additionally, the Shapley Additive Explanations (SHAP) algorithm was employed to quantitatively assess the contribution of each factor to predictive accuracy. Among the models tested, the TCN model consistently demonstrated superior performance, particularly in mitigating the effects of irrelevant or redundant features. The GBRT model showed distinctive strengths in accurately predicting peak flow timings. Of all input configurations, the combination of “runoff + precipitation + evaporation + temperature” emerged as the most effective. Findings indicate that the predictive value of individual meteorological variables hinges primarily on their direct correlation with runoff, while the effectiveness of multi-factor schemes depends on the degree of functional integration—specifically, the coupling of hydrological recharge, consumption, and regulatory processes. The presence of redundant variables was found to impair model performance unless they contributed to a meaningful synergistic relationship with core inputs. The SHAP analysis further reinforced these insights: precipitation-related variables proved to be the most critical to prediction accuracy, whereas temperature and evaporation served more complementary roles. Notably, the inclusion of relative humidity tended to suppress runoff responses and increased deviation in peak timing estimates. These findings shed light on the nuanced interplay between meteorological input design and model selection, offering a robust foundation for optimizing data-driven runoff prediction frameworks. Full article
(This article belongs to the Special Issue Application of Machine Learning in Hydrological Monitoring)
Show Figures

Figure 1

22 pages, 35239 KB  
Article
TBDDQN: Imbalanced Fault Diagnosis for Blast Furnace Ironmaking Process via Transformer–BiLSTM Double Deep Q-Networks
by Jinlong Zheng, Ping Wu, Ruirui Zuo, Xin Su, Yinzhu Liu and Nabin Kandel
Machines 2026, 14(3), 276; https://doi.org/10.3390/machines14030276 - 2 Mar 2026
Viewed by 57
Abstract
The blast furnace ironmaking process (BFIP) is a highly complex and dynamic industrial system where strong spatiotemporal coupling and severe data imbalance pose substantial challenges for fault diagnosis. To address these issues, this study proposes a Transformer–BiLSTM Double Deep Q-Network (TBDDQN) framework for [...] Read more.
The blast furnace ironmaking process (BFIP) is a highly complex and dynamic industrial system where strong spatiotemporal coupling and severe data imbalance pose substantial challenges for fault diagnosis. To address these issues, this study proposes a Transformer–BiLSTM Double Deep Q-Network (TBDDQN) framework for intelligent fault diagnosis. The framework employs a dual-branch architecture that integrates a Transformer-based spatial encoder with a BiLSTM-attention temporal extractor to capture global dependencies and dynamic patterns from multivariate time-series data. To mitigate class imbalance and asymmetric fault costs, a cost-sensitive reinforcement learning scheme based on Double DQN is incorporated, featuring prioritized experience replay and adaptive misclassification penalties. Experiments on real blast furnace datasets show that TBDDQN achieves a macro-averaged precision of 0.970 and a macro-averaged F1-score of 0.929, outperforming conventional CNN, LSTM, and DQN-based baselines. These results demonstrate that TBDDQN offers a robust and interpretable solution for imbalanced industrial fault diagnosis in the BFIP. Full article
Show Figures

Figure 1

24 pages, 18698 KB  
Article
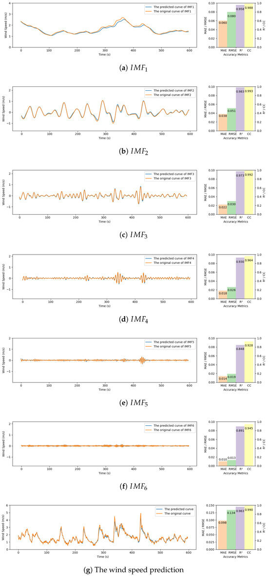
Wind Speed Prediction Based on AM-BiLSTM Improved by PSO-VMD for Forest Fire Spread
by Haining Zhu, Shuwen Liu, Huimin Jia, Sanping Li, Liangkuan Zhu and Xingdong Li
Fire 2026, 9(3), 110; https://doi.org/10.3390/fire9030110 - 2 Mar 2026
Viewed by 83
Abstract
This study focuses on enhancing wind speed prediction for wildfire spread simulation by proposing an integrated forecasting approach. The original wind speed series is first processed via variational mode decomposition (VMD), with its parameters [K, α] optimized via particle swarm optimization (PSO). [...] Read more.
This study focuses on enhancing wind speed prediction for wildfire spread simulation by proposing an integrated forecasting approach. The original wind speed series is first processed via variational mode decomposition (VMD), with its parameters [K, α] optimized via particle swarm optimization (PSO). Every intrinsic mode function (IMF) resulting from this decomposition is predicted using a bidirectional long short-term memory model incorporating an attention mechanism (AM-BiLSTM), and the final wind series is reconstructed from these predictions. Model training and validation were conducted using data from controlled burning experiments in the Mao’er Mountain area of Heilongjiang Province, China. Predictive performance is evaluated through multiple statistical metrics, error distribution analysis, and Taylor diagrams. To assess practical utility, the predicted wind field is further applied in FARSITE to drive wildfire spread simulations. Results demonstrate that the PSO-VMD-AM-BiLSTM model provides reliable wind forecasts and contributes to improved fire spread prediction accuracy, indicating its potential for decision support in wildfire management. To achieve accurate forest fire spread prediction, we construct the MCNN model, which is based on early perception of understory wind fields using predicted wind speed data and adopts a multi-branch convolutional neural network architecture to extract fire spread features. FARSITE is employed to simulate forest fire spread in the Mao’er Mountain region, generating a dataset for model training and testing. After 50 training epochs, the loss value of the MCNN model converges, achieving optimal prediction performance when the combustion threshold is set to 0.7. Compared to models such as CNN, DCIGN, and DNN, MCNN shows improvements in evaluation metrics including precision, recall, Sørensen coefficient, and Kappa coefficient. To validate the model’s predictive performance in real fire scenarios, four field ignition experiments were conducted at the Liutiao Village test site: homogeneous fuel combustion, long fire line combustion, alternating fuel combustion, and multiple ignition source merging combustion. Comprehensive evaluation across the four experiments indicates that the model achieves precision, recall, Sørensen coefficient, and Kappa coefficient values of 0.940, 0.965, 0.953, and 0.940, respectively, with stable prediction errors below 6%. These results represent improvements over the comparative models DCIGN and DNN. The proposed MCNN model can adapt to forest fire spread prediction under different scenarios, offering a novel approach for accurate forest fire prediction and prevention. Full article
(This article belongs to the Special Issue Smart Firefighting Technologies and Advanced Materials)
Show Figures

Figure 1

Back to TopTop