Sign in to use this feature.

Years

Between: -

Subjects

remove_circle_outline
remove_circle_outline
remove_circle_outline
remove_circle_outline
remove_circle_outline
remove_circle_outline
remove_circle_outline

Journals

Article Types

Countries / Regions

Search Results (13)

Search Parameters:
Keywords = CMI diagnosis

Order results
Result details
Results per page
Select all
Export citation of selected articles as:
12 pages, 537 KB  
Article
Sex-Independent Upregulation of miR-146a-5p in Parkinson’s Disease Patients: A Longitudinal Study
by Annamaria Vallelunga, Tommaso Iannitti, Giovanna Dati, Julio César Morales-Medina, Marina Picillo, Marianna Amboni, Calogero Edoardo Cicero, Roberto Cilia, Rosa De Micco, Anna De Rosa, Alessio Di Fonzo, Roberto Eleopra, Augusta Giglio, Giulia Lazzeri, Alessandra Nicoletti, Claudio Pacchetti, Andrea Soricelli, Alessandro Tessitore, Roberta Zangaglia, Paolo Barone and Maria Teresa Pellecchiaadd Show full author list remove Hide full author list
Int. J. Mol. Sci. 2025, 26(21), 10315; https://doi.org/10.3390/ijms262110315 - 23 Oct 2025
Viewed by 1054
Abstract
Parkinson’s disease (PD) is a progressive neurodegenerative disorder characterized by motor and non-motor symptoms. The absence of reliable fluid biomarkers continues to hinder early diagnosis and effective monitoring of disease progression. Circulating microRNAs (cmiRNAs) are potential candidates, given their stability in biofluids and [...] Read more.
Parkinson’s disease (PD) is a progressive neurodegenerative disorder characterized by motor and non-motor symptoms. The absence of reliable fluid biomarkers continues to hinder early diagnosis and effective monitoring of disease progression. Circulating microRNAs (cmiRNAs) are potential candidates, given their stability in biofluids and their ability to mirror pathological processes. We conducted a longitudinal study in 30 early-stage levodopa-naive PD patients (22 men, 8 women). Serum samples were collected at baseline (T0) and at a follow-up time point two years later (T2). A panel of MicroRNAs (miRNAs) (miR-146a-5p, miR-34a-5p, miR-155-5p, miR-29a-3p, miR-106a-5p) were quantified by quantitative real-time PCR. Data were expressed as relative expression (2^−ΔCt), and statistical analyses included sex-stratified comparisons and paired tests for longitudinal changes. At baseline, no significant differences were found in the expression of the miRNAs between male and female PD patients. In contrast, longitudinal within-subject analysis revealed a highly significant upregulation in miR-146a-5p expression from T0 to T2 in both sexes (p < 0.0001). No other miRNAs in the panel exhibited significant changes over time. CmiR-146a-5p levels rise markedly over time in PD patients, independent of sex, suggesting that this miRNA could be a dynamic biomarker of disease progression. Full article
Show Figures

Figure 1

12 pages, 702 KB  
Article
Construction of Hospital Diagnosis-Related Group Refinement Performance Evaluation Based on Delphi Method and Analytic Hierarchy Process
by Mingchun Cai, Zhengbo Yan, Xiaoli Wang, Bing Mao and Chuan Pu
Hospitals 2025, 2(3), 20; https://doi.org/10.3390/hospitals2030020 - 2 Aug 2025
Viewed by 1254
Abstract
Objective: This study aimed to develop a performance evaluation index system for a district-level public hospital in Chongqing, China, based on Diagnosis-Related Groups (DRGs), to provide a benchmark for performance assessment in similar hospitals. The system was constructed using a literature analysis, [...] Read more.
Objective: This study aimed to develop a performance evaluation index system for a district-level public hospital in Chongqing, China, based on Diagnosis-Related Groups (DRGs), to provide a benchmark for performance assessment in similar hospitals. The system was constructed using a literature analysis, the Delphi method, and the Analytic Hierarchy Process (AHP) to identify and weight relevant indicators. Results: The evaluation system consists of three primary indicators and eighteen secondary indicators. Key secondary indicators include the Case Mix Index (CMI), cost consumption index, low-risk group mortality rate, the proportion of patients with three- or four-level surgeries at discharge, and the proportion of medical service revenue to medical income. In 2020, significant improvements were observed in several indicators, such as a decrease in the low-risk group mortality rate to 0% and increases in the proportion of patients with three- or four-level surgeries and CMI by nearly 10% and 13%, respectively. Conclusions: This study successfully developed a comprehensive and scientifically sound performance evaluation index system for a district-level public hospital in Chongqing. The system has proven effective in objectively assessing inpatient medical care performance and providing valuable guidance for improving healthcare services in similar settings. Full article
Show Figures

Figure 1

17 pages, 467 KB  
Review
Applications of Machine Learning in the Diagnosis and Prognosis of Patients with Chiari Malformation Type I: A Scoping Review
by Solonas Symeou, Marios Lampros, Panagiota Zagorianakou, Spyridon Voulgaris and George A. Alexiou
Children 2025, 12(2), 244; https://doi.org/10.3390/children12020244 - 18 Feb 2025
Cited by 1 | Viewed by 1577
Abstract
Background: The implementation of machine learning (ML) models has significantly impacted neuroimaging. Recent data suggest that these models may improve the accuracy of diagnosing and predicting outcomes in patients with Chiari malformation type I (CMI). Methods: A scoping review was conducted according [...] Read more.
Background: The implementation of machine learning (ML) models has significantly impacted neuroimaging. Recent data suggest that these models may improve the accuracy of diagnosing and predicting outcomes in patients with Chiari malformation type I (CMI). Methods: A scoping review was conducted according to the guidelines put forth by PRISMA. The literature search was performed in PubMed/MEDLINE, SCOPUS, and ScienceDirect databases. We included observational or experimental studies focusing on the applications of ML in patients with CMI. Results: A total of 9 articles were included. All the included articles were retrospective. Five out of the nine studies investigated the applicability of machine learning models for diagnosing CMI, whereas the remaining studies focused on the prognosis of the patients treated for CM. Overall, the accuracy of the machine learning models utilized for the diagnosis ranged from 0.555 to 1.00, whereas the specificity and sensitivity ranged from 0.714 to 1.00 and 0.690 to 1.00, respectively. The accuracy of the prognostic ML models ranged from 0.402 to 0.820, and the AUC ranged from 0.340 to 0.990. The most utilized ML model for the diagnosis of CMI is logistic regression (LR), whereas the support vector machine (SVM) is the most utilized model for postoperative prognosis. Conclusions: In the present review, both conventional and novel ML models were utilized to diagnose CMI or predict patient outcomes following surgical treatment. While these models demonstrated significant potential, none were highly validated. Therefore, further research and validation are required before their actual implementation in standard medical practice. Full article
(This article belongs to the Section Pediatric Neurology & Neurodevelopmental Disorders)
Show Figures

Figure 1

13 pages, 541 KB  
Article
Comparison of Externally Transferred and Self-Recruited Patients with Hip and Knee Revision Arthroplasty at a Certified Maximum-Care Arthroplasty Center (ACmax)
by Anika Marit Eismann, Annett Klinder, Wolfram Mittelmeier, Martina Rohde-Lindner and Katrin Osmanski-Zenk
Healthcare 2024, 12(18), 1869; https://doi.org/10.3390/healthcare12181869 - 18 Sep 2024
Viewed by 1174
Abstract
Background/Objectives: According to the guidelines of the EndoCert initiative, certified maximum-care arthroplasty centers (ACmax) are obliged to admit patients from certified arthroplasty centers (AC) if these patients need to be transferred to the more specialized ACmax due to difficult replacement and revision procedures [...] Read more.
Background/Objectives: According to the guidelines of the EndoCert initiative, certified maximum-care arthroplasty centers (ACmax) are obliged to admit patients from certified arthroplasty centers (AC) if these patients need to be transferred to the more specialized ACmax due to difficult replacement and revision procedures as well as after complications in primary care that are beyond the expertise of the smaller centers. This study investigated whether the cohort of transferred patients differed from the patients directly recruited at the ACmax for factors such as severity of diagnosis, comorbidities or outcome. The aim was to determine whether transferred patients increased the resource requirements for the ACmax. Methods: A total of 136 patients were included in the retrospective study and analyzed in terms of case severity, length of hospital stays (LOS), Diagnosis-Related Group charges, readmission rate and concomitant diseases. All patients were followed for up to 12 months after the initial hospital stay. Results: There were significant differences between the groups of transferred and self-recruited patients. For example, transferred patients had a higher Patient Clinical Complexity Level (PCCL). Similarly, the increased Case Mix Index (CMI) of transferred patients indicated more intensive care during the inpatient stay. The higher values for the comorbidity indices also supported these results. This had an impact on the LOS and overall costs, too. The differences between the groups were also reflected by adverse events during the one-year follow-up. The higher percentage of patients with septic revisions, whose treatment is especially demanding, among transferred patients aggravated the differences even further. Thus, transferred patients were associated with increased resource requirements for the ACmax. Conclusions: While it serves patients’ safety to transfer them to an ACmax with specialized expertise and greater structural quality, the care of transferred patients ties up considerable resources at the ACmax that might only be insufficiently reimbursed by the generalized tariffs. Full article
Show Figures

Figure 1

20 pages, 845 KB  
Article
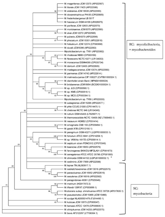
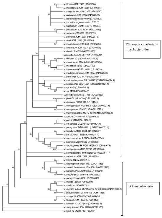
The Presence of esat-6 and cfp10 and Other Gene Orthologs of the RD 1 Region in Non-Tuberculous Mycobacteria, Mycolicibacteria, Mycobacteroides and Mycolicibacter as Possible Impediments for the Diagnosis of (Animal) Tuberculosis
by Nomakorinte Gcebe, Tiny Motlatso Hlokwe, Agnes Bouw, Anita Michel and Victor P. M. G. Rutten
Microorganisms 2024, 12(6), 1151; https://doi.org/10.3390/microorganisms12061151 - 5 Jun 2024
Viewed by 2400
Abstract
The Esx-1 family proteins of the Type VII secretion systems of Mycobacterium bovis and Mycobacterium tuberculosis have been assessed and are frequently used as candidates for tuberculosis (TB) diagnosis in both humans and animals. The presence of ESAT-6 and CFP 10 proteins, which [...] Read more.
The Esx-1 family proteins of the Type VII secretion systems of Mycobacterium bovis and Mycobacterium tuberculosis have been assessed and are frequently used as candidates for tuberculosis (TB) diagnosis in both humans and animals. The presence of ESAT-6 and CFP 10 proteins, which are the most immunogenic proteins of the Esx-1 system and have been widely investigated for the immunodiagnosis of tuberculosis, in some Mycobacteriaceae and in Mycobacterium leprae, poses limitations for their use in specific diagnoses of TB. As such, to improve the specificity of the ESAT-6/CFP 10-based cell-mediated immunity (CMI) assays, other proteins encoded by genes within and outside the RD 1 region of the esx-1 locus have been evaluated as candidate antigens for CMI, as well as to investigate humoral responses in combination with ESAT-6 and or CFP 10, with varying specificity and sensitivity results. Hence, in this study, we evaluated various non-tuberculous mycobacteria (NTM), Mycolicibacterium, Mycolicibacter and Mycobacteroides species genomes available on the NCBI database for the presence and composition of the RD1 region of the esx-1 locus. In addition, we also assayed by polymerase chain reaction (PCR) and sequencing of Mycobacteriaceae available in our culture collection for the presence and sequence diversity of esxA and esxB genes encoding ESAT-6 and CFP 10, respectively. Whole genome sequence (WGS) data analysis revealed the presence of RD 1 gene orthologs in 70 of the over 100 published genomes of pathogenic and non- pathogenic Mycobcteriaceae other than tuberculosis. Among species evaluated from our culture collection, in addition to earlier reports of the presence of esxA and esxB in certain Mycolicibacterium, Mycolicibacterium septicum/peregrinum, Mycolicibacterium porcinum and Mycobacterium sp. N845T were also found to harbour orthologs of both genes. Orthologs of esxA only were detected in Mycobacterium brasiliensis, Mycolicibacterium elephantis and Mycolicibacterium flouroantheinivorans, whereas in Mycolicibacter engbackii, Mycolicibacterium mageritense and Mycobacterium paraffinicum, only esxB orthologs were detected. A phylogenetic analysis based on esxA and esxB sequences separated slow-growing from rapidly growing bacteria. These findings strengthen previous suggestions that esxA and esxB may be encoded in the majority of Mycobacteriaceae. The role of the Esx-1 system in both pathogenic and non-pathogenic Mycobacteriaceae needs further investigation, as these species may pose limitations to immunological assays for TB. Full article
(This article belongs to the Section Molecular Microbiology and Immunology)
Show Figures

Figure 1

9 pages, 574 KB  
Article
Cardiometabolic Index (CMI) and Visceral Adiposity Index (VAI) Highlight a Higher Risk of Metabolic Syndrome in Women with Severe Obesity
by Stefano Lazzer, Mattia D’Alleva, Miriam Isola, Maria De Martino, Diana Caroli, Adele Bondesan, Alice Marra and Alessandro Sartorio
J. Clin. Med. 2023, 12(9), 3055; https://doi.org/10.3390/jcm12093055 - 23 Apr 2023
Cited by 62 | Viewed by 5229
Abstract
Recent evidence shows that simple and inexpensive anthropometric measurements can be used to identify, at an early stage, women with obesity at increased risk of developing metabolic syndrome (MetS). Thus, the aim of this study was to compare the accuracy of five different [...] Read more.
Recent evidence shows that simple and inexpensive anthropometric measurements can be used to identify, at an early stage, women with obesity at increased risk of developing metabolic syndrome (MetS). Thus, the aim of this study was to compare the accuracy of five different indexes of adiposity and/or body composition in identifying MetS in a group of 876 women (mean age ± SD: 52.1 ± 13.8 years; body mass index (BMI): 43.6 ± 6.1 kg m−2). The following indexes were determined for each subject: waist-to-hip ratio (WHR), waist-to-height ratio (WtHR), body mass fat index (BMFI), visceral adiposity index (VAI), and cardiometabolic index (CMI). Overall, the presence of MetS was detected in 544 patients (62%). Pearson correlation coefficients were calculated to evaluate the relationships between body composition indexes and metabolic characteristics of the women. Receiver operating characteristic (ROC) analysis was used to determine the best predictor for each adiposity index among metabolic risk factors. The ROC analysis showed VAI (AUC = 0.84) and CMI (AUC = 0.86) showed the best performance in predicting MetS. Differences were found between the ROC area of CMI and VAI with all other indexes (p < 0.05). The optimal cutoff point for early diagnosis of MetS was >0.92 for WHR, >0.76 for WtHR, >30.1 kg m−1 for BMFI, >1.94 for VAI, and >0.84 for CMI. In addition, VAI and CMI were the most sensitive and specific indexes compared with other indexes. In conclusion, VAI and CMI represent the most useful and reliable indexes to be used for detecting MetS in women suffering from obesity in clinical practice. Full article
(This article belongs to the Section Endocrinology & Metabolism)
Show Figures

Figure 1

14 pages, 1968 KB  
Article
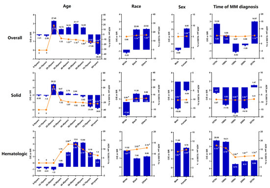
Second Primary Malignancy Risk in Multiple Myeloma from 1975 to 2018
by Jing Wang, Chenglan Lv, Min Zhou, Jing-Yan Xu, Bing Chen and Yuan Wan
Cancers 2022, 14(19), 4919; https://doi.org/10.3390/cancers14194919 - 7 Oct 2022
Cited by 18 | Viewed by 2934
Abstract
As the survival times for multiple myeloma (MM) patients continue to extend, the risk of a second primary malignancy (SPM) among MM survivors has become a topic of increasing concern within the medical community. The Surveillance, Epidemiology, and End Results (SEER) 9 Registry [...] Read more.
As the survival times for multiple myeloma (MM) patients continue to extend, the risk of a second primary malignancy (SPM) among MM survivors has become a topic of increasing concern within the medical community. The Surveillance, Epidemiology, and End Results (SEER) 9 Registry Database was used to evaluate the risk and survival of SPM among MM survivors from 1975 to 2018. The standardized incidence ratio (SIR), absolute excess risk (AER), and cumulative incidence (CMI) of SPM for MM risk were calculated. Survival and the CMI were estimated by using hazard ratios (HRs). Subgroup analyses were performed according to race, sex, age, time of myeloma diagnosis, and the SPM site. A total of 43,825 cases were recorded with the initial diagnosis of MM from 1975 to 2018. A total of 3101 (7.1%) patients developed 3407 SPMs. Solid tumors were decreased in patients with MM (SIR = 0.93; 95% CI = 0.90–0.97) compared to the general population, whereas the risk of hematological malignancy was increased (SIR = 1.90; 95% CI = 1.72–2.10). Taking death as a competing event, the CMI of SPM in the whole population was 7.38% at 10 years (6.11% solid and 1.27% hematologic). Factors associated with SPM occurrence were age, sex, race, and time of MM diagnosis. The survival of SPM patients from MM diagnosis was longer than that of patients without SPM (HR = 0.67, 95% CI = 0.58–0.63). The median survival time was 17 months from SPM diagnosis and 34 months from MM diagnosis (HR = 1.4, 95% CI = 1.35–1.46). Age, race, and sex were important factors for the risk of SPM. Site- and time-specific surveillance strategies should be recommended to monitor SPM in high-risk MM patients. Full article
Show Figures

Figure 1

13 pages, 283 KB  
Article
A Survey to Identify the Current Management of Cow’s Milk Disorders and the Role of Goat Milk-Based Formulas in the Middle East and North Africa Region
by Wael A. Bahbah, Mostafa ElHodhod, Mohamed Salah, Fawaz AlRefaee, Muath AlTuraiki, Samira Mousa, Ali Al Mehaidib, Wafaa Helmi Ayesh, Ahmed N. El-Bazzar, Joseph El Haddad, Heba Y. El Khashab, Amr El Zawahry, Mohammed Hasosah, Sanaa Youssef Shaaban and Yvan Vandenplas
Nutrients 2022, 14(5), 1067; https://doi.org/10.3390/nu14051067 - 3 Mar 2022
Cited by 4 | Viewed by 4249
Abstract
Background: Cow’s milk allergy (CMA) and cow’s milk intolerance (CMI) are the major cow’s milk disorders observed in infants and young children. This study investigates, for the first time, physician knowledge regarding CMA and CMI prevalence, diagnosis, and management in the Middle East [...] Read more.
Background: Cow’s milk allergy (CMA) and cow’s milk intolerance (CMI) are the major cow’s milk disorders observed in infants and young children. This study investigates, for the first time, physician knowledge regarding CMA and CMI prevalence, diagnosis, and management in the Middle East and North Africa (MENA) region. In addition, we explore the role of goat milk-based formula as an alternative in infants suffering from CMI. Method: This cross-sectional survey was conducted from December 2020 to February 2021. A convenience sample of 2500 MENA-based physicians received the questionnaire, developed by a working group of pediatric experts. Results: 1868 physicians completed the questionnaire, including pediatric specialists (80.8%), training physicians (0.2%), dermatologists (0.1%), family/general physicians (12.9%), neonatologists (3.6%), neurosurgeons (0.2%), allergy nurse specialists (0.3%), pharmacists (2.1%), and public health workers (0.1%). Differentiation between CMA and CMI was recognized by the majority of respondents (80.7%), for which the majority of respondents (35.4%) identified that the elimination and challenge test was the best test to differentiate CMA from CMI, whereas 30.7% and 5.4% preferred the immunoglobulin E (IgE) test and skin prick test, respectively. In addition, 28.5% of respondents reported that there is no confirmatory test to differentiate CMA from CMI. The majority of respondents (47.3%) reported that amino acid-based formula (AAF)/ extensively hydrolyzed formula (EHF) is the cornerstone for the management of CMA. However, most respondents (33.7%) reported that lactose avoidance was best for the management of CMI. Overall, 65% of the respondents were aware of nutritionally adapted goat’s milk formula as an alternative to cow’s milk products and 37% would recommend its routine use in infants (≤2 years of age). Conclusion: The results of this survey demonstrate that the majority of physicians are aware of the underlying pathophysiology and management of CMA and CMI. However, a significant proportion of physicians do not follow the clinical guidelines concerning CMA/CMI diagnosis and management. Notably, this survey identified that goat’s milk formulas may offer a suitable alternative to AAF/EHF in infants with CMI as they contain β-casein protein which is easily digestible. In addition, goat’s milk formulas contain higher levels of oligosaccharides and medium-chained fatty acids compared with standard cow’s milk formulas, yet further clinical trials are warranted to support the inclusion of goat’s milk formulas in clinical guidelines. Full article
(This article belongs to the Special Issue Dietary Intake and Nutrition for Pediatric Allergic Diseases)
20 pages, 2724 KB  
Article
Influence of Coating and Size of Magnetic Nanoparticles on Cellular Uptake for In Vitro MRI
by Belén Cortés-Llanos, Sandra M. Ocampo, Leonor de la Cueva, Gabriel F. Calvo, Juan Belmonte-Beitia, Lucas Pérez, Gorka Salas and Ángel Ayuso-Sacido
Nanomaterials 2021, 11(11), 2888; https://doi.org/10.3390/nano11112888 - 28 Oct 2021
Cited by 28 | Viewed by 4322
Abstract
Iron oxide nanoparticles (IONPs) are suitable materials for contrast enhancement in magnetic resonance imaging (MRI). Their potential clinical applications range from diagnosis to therapy and follow-up treatments. However, a deeper understanding of the interaction between IONPs, culture media and cells is necessary for [...] Read more.
Iron oxide nanoparticles (IONPs) are suitable materials for contrast enhancement in magnetic resonance imaging (MRI). Their potential clinical applications range from diagnosis to therapy and follow-up treatments. However, a deeper understanding of the interaction between IONPs, culture media and cells is necessary for expanding the application of this technology to different types of cancer therapies. To achieve new insights of these interactions, a set of IONPs were prepared with the same inorganic core and five distinct coatings, to study their aggregation and interactions in different physiological media, as well as their cell labelling efficiency. Then, a second set of IONPs, with six different core sizes and the same coating, were used to study how the core size affects cell labelling and MRI in vitro. Here, IONPs suspended in biological media experience a partial removal of the coating and adhesion of molecules. The FBS concentration alters the labelling of all types of IONPs and hydrodynamic sizes ≥ 300 nm provide the greatest labelling using the centrifugation-mediated internalization (CMI). The best contrast for MRI results requires a core size range between 12–14 nm coated with dimercaptosuccinic acid (DMSA) producing R2* values of 393.7 s−1 and 428.3 s−1, respectively. These findings will help to bring IONPs as negative contrast agents into clinical settings. Full article
(This article belongs to the Special Issue Multifunctional Magnetic Nanowires and Nanotubes)
Show Figures

Graphical abstract

21 pages, 2863 KB  
Article
Prediction of Conserved Peptides of Paracoccidioides for Interferon-γ Release Assay: The First Step in the Development of a Lab-Based Approach for Immunological Assessment during Antifungal Therapy
by Sarah Brena Aparecida Rosa, Bárbara Guimarães Csordas, Sandra Maria do Valle Leone de Oliveira, Amanda Ribeiro dos Santos, Anamaria Mello Miranda Paniago and James Venturini
J. Fungi 2020, 6(4), 379; https://doi.org/10.3390/jof6040379 - 19 Dec 2020
Cited by 5 | Viewed by 3711
Abstract
Impaired antigen-specific cell-mediated immunity (CMI) is a primary immunological disturbance observed in individuals that develop paracoccidioidomycosis (PCM) after exposure to Paracoccidioides spp. Restoration of Paracoccidioides-specific CMI is crucial to stop the antifungal treatment and avoid relapses. A convenient and specific laboratory tool [...] Read more.
Impaired antigen-specific cell-mediated immunity (CMI) is a primary immunological disturbance observed in individuals that develop paracoccidioidomycosis (PCM) after exposure to Paracoccidioides spp. Restoration of Paracoccidioides-specific CMI is crucial to stop the antifungal treatment and avoid relapses. A convenient and specific laboratory tool to assess antigen specific CMI is required for the appropriate clinical treatment of fungal infections, in order to decrease the time of antifungal therapy. We used an interferon-γ release assay strategy, used in the diagnosis of latent tuberculosis infection, to address our aims in this study. Information on proteins secreted by two well-studied representative strains—Paracoccidioides brasiliensis (Pb18) and P. lutzii (Pb-01)—were explored using PubMed or MEDLINE. From 26 publications, 252 proteins were identified, of which 203 were similar according to the Basic Local Alignment Search Tool. This enabled a selection of conserved peptides using the MEGA software. The SignalP-5.0, TMHMM, IEDB, NetMHC II, and IFNepitope algorithms were used to identify appropriate epitopes. In our study, we predicted antigenic epitopes of Paracoccidioides that could bind to MHC class II and induce IFN-γ secretion. These T cell epitopes can be used in the development of a laboratory tool to monitor the CMI of patients with PCM. Full article
(This article belongs to the Special Issue Paracoccidioides and Paracoccidioidomycosis)
Show Figures

Figure 1

21 pages, 4914 KB  
Article
Circulating miR-1246 Targeting UBE2C, TNNI3, TRAIP, UCHL1 Genes and Key Pathways as a Potential Biomarker for Lung Adenocarcinoma: Integrated Biological Network Analysis
by Siyuan Huang, Yong-Kai Wei, Satyavani Kaliamurthi, Yanghui Cao, Asma Sindhoo Nangraj, Xin Sui, Dan Chu, Huan Wang, Dong-Qing Wei, Gilles H. Peslherbe, Gurudeeban Selvaraj and Jiang Shi
J. Pers. Med. 2020, 10(4), 162; https://doi.org/10.3390/jpm10040162 - 11 Oct 2020
Cited by 16 | Viewed by 4309
Abstract
Analysis of circulating miRNAs (cmiRNAs) before surgical operation (BSO) and after the surgical operation (ASO) has been informative for lung adenocarcinoma (LUAD) diagnosis, progression, and outcomes of treatment. Thus, we performed a biological network analysis to identify the potential target genes (PTGs) of [...] Read more.
Analysis of circulating miRNAs (cmiRNAs) before surgical operation (BSO) and after the surgical operation (ASO) has been informative for lung adenocarcinoma (LUAD) diagnosis, progression, and outcomes of treatment. Thus, we performed a biological network analysis to identify the potential target genes (PTGs) of the overexpressed cmiRNA signatures from LUAD samples that had undergone surgical therapy. Differential expression (DE) analysis of microarray datasets, including cmiRNAs (GSE137140) and cmRNAs (GSE69732), was conducted using the Limma package. cmiR-1246 was predicted as a significantly upregulated cmiRNA of LUAD samples BSO and ASO. Then, 9802 miR-1246 target genes (TGs) were predicted using 12 TG prediction platforms (MiRWalk, miRDB, and TargetScan). Briefly, 425 highly expressed overlapping miRNA-1246 TGs were observed between the prediction platform and the cmiRNA dataset. ClueGO predicted cell projection morphogenesis, chemosensory behavior, and glycosaminoglycan binding, and the PI3K–Akt signaling pathways were enriched metabolic interactions regulating miRNA-1245 overlapping TGs in LUAD. Using 425 overlapping miR-1246 TGs, a protein–protein interaction network was constructed. Then, 12 PTGs of three different Walktrap modules were identified; among them, ubiquitin-conjugating enzyme E2C (UBE2C), troponin T1(TNNT1), T-cell receptor alpha locus interacting protein (TRAIP), and ubiquitin c-terminal hydrolase L1(UCHL1) were positively correlated with miR-1246, and the high expression of these genes was associated with better overall survival of LUAD. We conclude that PTGs of cmiRNA-1246 and key pathways, namely, ubiquitin-mediated proteolysis, glycosaminoglycan binding, the DNA metabolic process, and the PI3K–Akt–mTOR signaling pathway, the neurotrophin and cardiomyopathy signaling pathway, and the MAPK signaling pathway provide new insights on a noninvasive prognostic biomarker for LUAD. Full article
(This article belongs to the Special Issue Recent Developments in Cancer Systems Biology)
Show Figures

Figure 1

18 pages, 6342 KB  
Article
Capturing Causality for Fault Diagnosis Based on Multi-Valued Alarm Series Using Transfer Entropy
by Jianjun Su, Dezheng Wang, Yinong Zhang, Fan Yang, Yan Zhao and Xiangkun Pang
Entropy 2017, 19(12), 663; https://doi.org/10.3390/e19120663 - 4 Dec 2017
Cited by 27 | Viewed by 5152
Abstract
Transfer entropy (TE) is a model-free approach based on information theory to capture causality between variables, which has been used for the modeling and monitoring of, and fault diagnosis in, complex industrial processes. It is able to detect the causality between variables without [...] Read more.
Transfer entropy (TE) is a model-free approach based on information theory to capture causality between variables, which has been used for the modeling and monitoring of, and fault diagnosis in, complex industrial processes. It is able to detect the causality between variables without assuming any underlying model, but it is computationally burdensome. To overcome this limitation, a hybrid method of TE and the modified conditional mutual information (CMI) approach is proposed by using generated multi-valued alarm series. In order to obtain a process topology, TE can generate a causal map of all sub-processes and modified CMI can be used to distinguish the direct connectivity from the above-mentioned causal map by using multi-valued alarm series. The effectiveness and accuracy rate of the proposed method are validated by simulated and real industrial cases (the Tennessee-Eastman process) to capture process topology by using multi-valued alarm series. Full article
(This article belongs to the Special Issue Entropy and Complexity of Data)
Show Figures

Figure 1

10 pages, 1084 KB  
Article
Multiple Mild Traumatic Brain Injuries Are Associated with Increased Rates of Health Symptoms and Gulf War Illness in a Cohort of 1990–1991 Gulf War Veterans
by Megan K. Yee, Patricia A. Janulewicz, Daniel R. Seichepine, Kimberly A. Sullivan, Susan P. Proctor and Maxine H. Krengel
Brain Sci. 2017, 7(7), 79; https://doi.org/10.3390/brainsci7070079 - 9 Jul 2017
Cited by 35 | Viewed by 6730
Abstract
Recent research demonstrated a relation between traumatic brain injury (TBI), health symptoms and diagnosis of Gulf War Illness (GWI) in Gulf War Veterans, but no study has examined the impact of multiple mild TBIs (mTBIs). A total of 229 male Gulf War Veterans [...] Read more.
Recent research demonstrated a relation between traumatic brain injury (TBI), health symptoms and diagnosis of Gulf War Illness (GWI) in Gulf War Veterans, but no study has examined the impact of multiple mild TBIs (mTBIs). A total of 229 male Gulf War Veterans from the Ft Devens Cohort were categorized by a number of mTBIs reported. One-way ANOVA and chi-square test of independence were used to test for differences in total reported health symptoms and diagnosis of chronic multisymptom illness (CMI) or Kansas GWI criteria, two of the most common case definitions of GWI. A total of 72 veterans reported no mTBIs (31.4%), 26 reported one mTBI (11.4%), 25 reported two mTBIs (10.9%), and 106 veterans reported sustaining three or more mTBIs (46.3%). Veterans reporting two or more mTBIs (p < 0.01) or three or more mTBIs (p < 0.001) endorsed significantly higher rates of health symptoms than Veterans reporting no mTBIs. Significantly higher rates of CMI (p = 0.035) and Kansas GWI criteria (p < 0.001) were seen in the three or more mTBI group. Results suggest two mTBIs increase risk of health symptoms, but three mTBIs may be the threshold needed to sustain chronic symptom reporting needed for a formal diagnosis. These findings highlight the importance of implementing policies and procedures monitoring head injuries in military personnel. Full article
Show Figures

Figure 1

Back to TopTop