The Presence of esat-6 and cfp10 and Other Gene Orthologs of the RD 1 Region in Non-Tuberculous Mycobacteria, Mycolicibacteria, Mycobacteroides and Mycolicibacter as Possible Impediments for the Diagnosis of (Animal) Tuberculosis
Abstract
1. Introduction
2. Materials and Methods
2.1. NCBI Database Search for RD1 Region Orthologs in Genomes of Mycobacteriaceae
2.2. PCR Primer Design for esxA and esxB Genes’ Evaluation
2.3. Bacterial Species Subjected to Assessment for the Presence of esxA and esxB Using PCR-Sequencing
2.4. Polymerase Chain Reaction (PCR) for the Detection of esxA and esxB Gene Orthologs
2.5. Extraction and Purification of DNA from the Agarose Gel
2.6. Sequencing and Subsequent BLAST Analysis of the Orthologs of esxA and esxB Genes
2.7. Phylogenetic Analysis
3. Results
3.1. Evaluation of the Designed Primers for PCR
3.2. The Presence of esxA and esxB in NTM, Mycolicibacteria, Mycolicibacter and Mycobacteroides Isolates as Determined by PCR and Sequencing
3.3. The Presence of RD1 Region Orthologs in NTM, Mycolicibacteria and Mycobacteroides Genomes: An NCBI Database Search
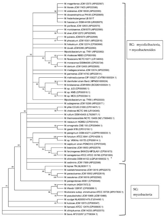
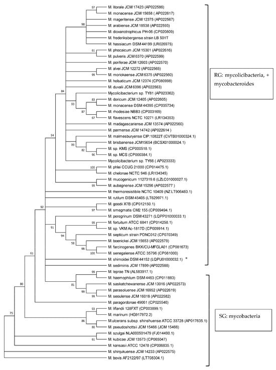
3.4. The esxA- and esxB-Based Phylogenetic Analysis
4. Discussion
Supplementary Materials
Author Contributions
Funding
Data Availability Statement
Acknowledgments
Conflicts of Interest
References
- Hlokwe, T.M.; Van Helden, P.; Michel, A.L. Evidence of increasing intra and inter-species transmission of Mycobacterium bovis in South Africa: Are we losing the battle? Prev. Vet. Med. 2014, 115, 10–17. [Google Scholar] [CrossRef]
- Pallen, M.J. The ESAT-6/WXG100 superfamily–and a new Gram-positive secretion system? Trends Microbiol. 2002, 10, 209–212. [Google Scholar] [CrossRef]
- Moens, C.; Filée, P.; Boes, A.; Alie, C.; Dufrasne, F.; André, E.; Marché, S.; Fretin, D. Identification of New Mycobacterium bovis antigens and development of a multiplexed serological bead-immunoassay for the diagnosis of bovine tuberculosis in cattle. PLoS ONE 2023, 18, e0292590. [Google Scholar] [CrossRef]
- Brodin, P.; de Jonge, M.I.; Majlessi, L.; Leclerc, C.; Nilges, M.; Cole, S.T.; Brosch, R. Functional analysis of early secreted antigenic target-6, the dominant T-cell antigen of Mycobacterium tuberculosis, reveals key residues involved in secretion, complex formation, virulence, and immunogenicity. J. Biol. Chem. 2005, 280, 33953–33959. [Google Scholar] [CrossRef]
- Ganguly, N.; Siddiqui, I.; Sharma, P. Role of M. tuberculosis RD-1 region encoded secretory proteins in protective response and virulence. Tuberculosis 2008, 88, 510–517. [Google Scholar] [CrossRef]
- Vordermeier, H.M.; Brown, J.; Cockle, P.J.; Franken, W.P.; Arend, S.M.; Ottenhoff, T.H.; Jahans, K.; Hewinson, R.G. Assessment of cross-reactivity between Mycobacterium bovis and M. kansasii ESAT-6 and CFP-10 at the T-cell epitope level. Clin. Vaccine Immunol. 2007, 14, 1203–1209. [Google Scholar] [CrossRef]
- Gupta, R.S.; Lo, B.; Son, J. Phylogenomics and comparative genomic studies robustly support division of the genus Mycobacterium into an emended genus Mycobacterium and four novel genera. Front. Microbiol. 2018, 9, 67. [Google Scholar] [CrossRef]
- Gey van Pittius, N.C.; Gamieldien, J.; Hide, W.; Brown, G.D.; Siezen, R.J.; Beyers, A.D. The ESAT-6 gene cluster of Mycobacterium tuberculosis and other high G+ C Gram-positive bacteria. Genome Biol. 2001, 2, research0044.1. [Google Scholar] [CrossRef]
- van Ingen, J.; de Zwaan, R.; Dekhuijzen, R.; Boeree, M.; van Soolingen, D. Region of difference 1 in nontuberculous Mycobacterium species adds a phylogenetic and taxonomical character. J. Bacteriol. 2009, 191, 5865–5867. [Google Scholar] [CrossRef]
- Colangeli, R.; Spencer, J.S.; Bifani, P.; Williams, A.; Lyashchenko, K.; Keen, M.A.; Hill, P.J.; Belisle, J.; Gennaro, M.L. MTSA-10, the product of the Rv3874 gene of Mycobacterium tuberculosis, elicits tuberculosis-specific, delayed-type hypersensitivity in guinea pigs. Infect. Immun. 2000, 68, 990–993. [Google Scholar] [CrossRef][Green Version]
- Gcebe, N.; Michel, A.; Gey van Pittius, N.C.; Rutten, V. Comparative genomics and proteomic analysis of four non-tuberculous Mycobacterium species and Mycobacterium tuberculosis complex: Occurrence of shared immunogenic proteins. Front. Microbiol. 2016, 7, 160883. [Google Scholar] [CrossRef]
- Geluk, A.; Van Meijgaarden, K.E.; Franken, K.L.; Wieles, B.; Arend, S.M.; Faber, W.R.; Naafs, B.; Ottenhoff, T.H. Immunological crossreactivity of the Mycobacterium leprae CFP-10 with its homologue in Mycobacterium tuberculosis. Scand. J. Immunol. 2004, 59, 66–70. [Google Scholar] [CrossRef]
- Geluk, A.; van Meijgaarden, K.E.; Franken, K.L.; Subronto, Y.W.; Wieles, B.; Arend, S.M.; Sampaio, E.P.; de Boer, T.; Faber, W.R.; Naafs, B.; et al. Identification and characterization of the ESAT-6 homologue of Mycobacterium leprae and T-cell cross-reactivity with Mycobacterium tuberculosis. Infect. Immun. 2002, 70, 2544–2548. [Google Scholar] [CrossRef]
- Ruhwald, M.; de Thurah, L.; Kuchaka, D.; Zaher, M.R.; Salman, A.M.; Abdel-Ghaffar, A.R.; Shoukry, F.A.; Michelsen, S.W.; Soborg, B.; Blauenfeldt, T.; et al. Introducing the ESAT-6 free IGRA, a companion diagnostic for TB vaccines based on ESAT-6. Sci. Rep. 2017, 7, 45969. [Google Scholar] [CrossRef]
- Eirin, M.E.; Macias, A.; Magnano, G.; Morsella, C.; Mendez, L.; Blanco, F.C.; Bianco, M.V.; Severina, W.; Alito, A.; de los Angeles Pando, M.; et al. Identification and evaluation of new Mycobacterium bovis antigens in the in vitro interferon gamma release assay for bovine tuberculosis diagnosis. Tuberculosis 2015, 95, 795–801. [Google Scholar] [CrossRef]
- Schiller, I.; Vordermeier, H.M.; Waters, W.R.; Palmer, M.; Thacker, T.; Whelan, A.; Hardegger, R.; Marg-Haufe, B.; Raeber, A.; Oesch, B. Assessment of Mycobacterium tuberculosis OmpATb as a novel antigen for the diagnosis of bovine tuberculosis. Clin. Vaccine Immunol. 2009, 16, 1314–1321. [Google Scholar] [CrossRef]
- Gcebe, N.; Rutten, V.P.; van Pittius, N.G.; Naicker, B.; Michel, A.L. Mycobacterium komaniense sp. nov., a rapidly growing non-tuberculous Mycobacterium species detected in South Africa. Int. J. Syst. Evol. Microbiol. 2018, 68, 1526–1532. [Google Scholar] [CrossRef]
- Lyashchenko, K.P.; Sridhara, A.A.; Johnathan-Lee, A.; Sikar-Gang, A.; Lambotte, P.; Esfandiari, J.; Bernitz, N.; Kerr, T.J.; Miller, M.A.; Waters, W.R. Differential antigen recognition by serum antibodies from three bovid hosts of Mycobacterium bovis infection. Comp. Immunol. Microbiol. Infect. Dis. 2020, 69, 101424. [Google Scholar] [CrossRef]
- Gcebe, N.; Rutten, V.; Gey van Pittius, N.C.; Michel, A. Prevalence and Distribution of Non-Tuberculous Mycobacteria (NTM) in Cattle, African Buffaloes (Syncerus caffer) and their Environments in South Africa. Transbound. Emerg. Dis. 2013, 60, 74–84. [Google Scholar] [CrossRef]
- Gcebe, N.; Hlokwe, T.M. Non-tuberculous mycobacteria in South African wildlife: Neglected pathogens and potential impediments for bovine tuberculosis diagnosis. Front. Cell. Infect. Microbiol. 2017, 7, 15. [Google Scholar] [CrossRef]
- Gcebe, N.; Michel, A.L.; Hlokwe, T.M. Non-tuberculous Mycobacterium species causing mycobacteriosis in farmed aquatic animals of South Africa. BMC Microbiol. 2018, 18, 32. [Google Scholar] [CrossRef]
- Kumar, S.; Stecher, G.; Li, M.; Knyaz, C.; Tamura, K. MEGA X: Molecular evolutionary genetics analysis across computing platforms. Mol. Biol. Evol. 2018, 35, 1547. [Google Scholar] [CrossRef]
- Saitou, N.; Nei, M. The neighbor-joining method: A new method for reconstructing phylogenetic trees. Mol. Biol. Evol. 1987, 4, 406–425. [Google Scholar]
- Felsenstein, J. Confidence limits on phylogenies: An approach using the bootstrap. Evolution 1985, 39, 783–791. [Google Scholar] [CrossRef]
- Scherrer, S.; Landolt, P.; Friedel, U.; Stephan, R. Distribution and expression of esat-6 and cfp-10 in non-tuberculous mycobacteria isolated from lymph nodes of slaughtered cattle in Switzerland. J. Vet. Diagn. Investig. 2019, 31, 217–221. [Google Scholar] [CrossRef]
- Arend, S.M.; de Haas, P.; Leyten, E.; Rosenkrands, I.; Rigouts, L.; Andersen, P.; Mijs, W.; van Dissel, J.T.; van Soolingen, D. ESAT-6 and CFP-10 in clinical versus environmental isolates of Mycobacterium kansasii. J. Infect. Dis. 2005, 191, 1301–1310. [Google Scholar] [CrossRef][Green Version]
- Hughes, M.S.; Ball, N.W.; McCarroll, J.; Erskine, M.; Taylor, M.J.; Pollock, J.M.; Skuce, R.A.; Neill, S.D. Molecular analyses of mycobacteria other than the M. tuberculosis complex isolated from Northern Ireland cattle. Vet. Microbiol. 2005, 108, 101–112. [Google Scholar] [CrossRef]
- Parte, A.C.; Carbasse, J.S.; Meier-Kolthoff, J.P.; Reimer, L.C.; Göker, M. List of Prokaryotic names with Standing in Nomenclature (LPSN) moves to the DSMZ. Int. J. Syst. Evol. Microbiol. 2020, 70, 5607. [Google Scholar] [CrossRef]
- Jenkins, A.O.; Gormley, E.; Gcebe, N.; Fosgate, G.T.; Conan, A.; Aagaard, C.; Michel, A.L.; Rutten, V.P. Cross reactive immune responses in cattle arising from exposure to Mycobacterium bovis and non-tuberculous mycobacteria. Prev. Vet. Med. 2018, 152, 16–22. [Google Scholar] [CrossRef]
- Michel, A.L. Mycobacterium fortuitum infection interference with Mycobacterium bovis diagnostics: Natural infection cases and a pilot experimental infection. J. Vet. Diagn. Investig. 2008, 20, 501–503. [Google Scholar] [CrossRef]
- Drancourt, M.; Raoult, D. Sequence-based identification of new bacteria: A proposition for creation of an orphan bacterium repository. J. Clin. Microbiol. 2005, 43, 4311–4315. [Google Scholar] [CrossRef][Green Version]
- Kim, H.; Kim, S.H.; Shim, T.S.; Kim, M.N.; Bai, G.H.; Park, Y.G.; Lee, S.H.; Chae, G.T.; Cha, C.Y.; Kook, Y.H.; et al. Differentiation of Mycobacterium species by analysis of the heat-shock protein 65 gene (hsp65). Int. J. Syst. Evol. Microbiol. 2005, 55, 1649–1656. [Google Scholar] [CrossRef]
- Roth, A.; Fischer, M.; Hamid, M.E.; Michalke, S.; Ludwig, W.; Mauch, H. Differentiation of phylogenetically related slowly growing mycobacteria based on 16S-23S rRNA gene internal transcribed spacer sequences. J. Clin. Microbiol. 1998, 36, 139–147. [Google Scholar] [CrossRef]



| Gene (Mycobacteriaceae) | Primer Sequences | Position in the Gene | Expected Product Size in (bp) |
|---|---|---|---|
| esxA/Msmeg_0066 (M. smegmatis-) | Forward: 5′ aatttcgccggtatcgaggg 3′ Reverse: 5′ caggcaaacattcccgtgac 3′ | 19–38 287–268 | 269 bp |
| esxB/Msmeg_0065 (M. smegmatis) | Forward: 5′ gcgaatttcgagcgcatctc 3′ Reverse: 5′ gatgttcatcgacgacgcaag 3′ | 46–65 300–280 | 255 bp |
| esxA (M. bovis) | Forward: 5′ atgacagagcagcagtggaa 3′ Reverse: 5′ ctatgcgaacatcccagtga 3′ | 1–20 288–268 | 288 bp |
| esxB (M. bovis) | Forward: 5′ atggcagagatgaagacaga 3′ Reverse: 5′ tcagaagcccatttgcgagg 3′ | 1–20 303–283 | 303 bp |
| Isolate Origin | Mycobacteriaceae | References |
|---|---|---|
| Reference strain | Mycolicibacterium smegmatis | ATCC 14468 |
| Reference strain | Mycolicibacterium fortuitum | ATCC 6481 |
| Reference strain | Mycolicibacterium moriokaense | ATCC 43059 |
| Bovine nasal swab; soil | Mycolicibacterium moriokaense field isolate (n = 2) | [19] |
| Bovine organ | Mycolicibacterium mageritense (n = 1) | [19] |
| Guppy fish, soil | Mycolicibacterium fortuitum (n = 2) | [17,19] |
| Water | Mycolicibacterium austroafricanum (n = 1) | [19] |
| Soil, koi fish and natal ghost frog | Mycolicibacterium septicum/peregrinum complex (n = 3) | [17,19] |
| Bovine swab | Mycolicibacterium komaniense (n = 1) | [11] |
| Bovine swab | Mycolicibacterium. malmesburyense (n = 1). | [11] |
| Bovine nasal swab | Mycolicibacterium vaccae/Mycolicibacterium. vanbaalenii (n = 5) | [19] |
| Bovine swab | Mycolicibacterium madagascariense (n = 2) | [19] |
| Bovine nasal swab, soil, lion tissue | Mycolicibacterium acapulcensis (n = 3) | [19,20] |
| Bovine nasal swab; lion tissue | Mycolicibacterium. elephantis (n = 2) | [19,20] |
| Bovine nasal swab | Mycobacteroides chitae (n = 1) | [19] |
| soil | Mycolicibacterium confluentis (n = 1) | [19] |
| Water, soil | Mycobacterium paraffinicum (n = 2) | [19] |
| Soil, bovine nasal swab, | Mycolicibacterium neoaurum (n = 3) | [19] |
| Soil, water | Mycolicibacter engbaeckii (n = 3) | [19] |
| Bovine nasal swab, soil bush buck tissue | Mycolicibacterium parafortuitum (n = 3) | [19] |
| Lion tissue | Mycolicibacterium flouroanthenivorans (n = 1) | [20] |
| Sea horse | Mycobacterium sp. N845T (n = 1) | [17] |
| Natal ghost frog | Mycolicibacterium porcinum (n = 1) | [19] |
| Blesbok tissue | Mycobacterium brasiliensis (n = 1) | [20] |
| Isolate Origin | Mycobacteriaceae | PCR Results | |||
|---|---|---|---|---|---|
| esxA (M. smegmatis Primers) | esxB (M. smegmatis Primers) | esxA (M. bovis Primers) | esxB (M. bovis Primers) | ||
| Reference strain | Mycolicibacterium smegmatis ATCC 14468 | + | + | ND | ND |
| Reference strain | Mycolicibacterium fortuitum ATCC 6481 | + | + | ND | ND |
| Reference strain | Mycolicibacterium moriokaense ATCC 43059 | - | - | - | - |
| Bovine nasal swab; soil | Mycolicibacterium moriokaense field isolate (n = 2) | - | - | - | - |
| Bovine organ | Mycolicibacterium mageritense (n = 1) | - | + | ND | ND |
| Guppy fish, soil | Mycolicibacterium fortuitum (n = 2) | + | + | ND | ND |
| Water | Mycolicibacterium austroafricanum (n = 1) | - | - | - | - |
| soil, koi fish and natal ghost frog | Mycolicibacterium septicum/peregrinum complex (n = 3) | + | + | ND | ND |
| Bovine swab | Mycolicibacterium komaniense (n = 1) | - | - | - | - |
| Bovine swab | Mycolicibacterium. malmesburyense (n = 1). | - | - | - | - |
| Bovine nasal swab | Mycolicibacterium vaccae/Mycolicibacterium. vanbaalenii (n = 5) | - | - | - | - |
| Bovine swab | Mycolicibacterium madagascariense (n = 2) | - | - | - | - |
| Bovine nasal swab, soil, lion tissue | Mycolicibacterium acapulcensis (n = 3) | - | - | - | - |
| Bovine nasal swab; lion tissue | Mycolicibacterium. elephantis (n = 2) | + | - | - | - |
| Bovine nasal swab | Mycobacteroides chitae (n = 1) | - | - | - | - |
| Soil | Mycolicibacterium confluentis (n = 1) | - | - | - | - |
| Water, soil | Mycobacterium paraffinicum (n = 2) | - | + | - | |
| Soil, bovine nasal swab, | Mycolicibacterium neoaurum (n = 3) | - | - | - | - |
| Soil, water | Mycolicibacter engbaeckii (n = 3) | - | - | - | + |
| Bovine nasal swab, soil Bush buck tissue | Mycolicibacterium parafortuitum (n = 3) | - | - | - | - |
| Lion tissue | Mycolicibacterium flouroanthenivorans (n = 1) | + | - | - | - |
| Sea horse | Mycobacterium sp. N845T (n = 1) | + | + | ND | ND |
| Natal ghost frog | Mycolicibacterium porcinum (n = 1) | + | + | ND | ND |
| Blesbok tissue | Mycobacterium brasiliensis (n = 1) | + | - | - | - |
| Mycobacteriaceae | RD1 Translated Gene Orthologs | esxA Ortholog Genome Co-Ordinates | esxB Ortholog Genome Co-Ordinates |
|---|---|---|---|
| M. tuberculosis H37Rv (Reference strain) | EccCb (Rv3871), PE35, PPE68, Cfp 10, Esat 6, EspI, EccD1, EspJ, EspK (Rv3879/) | 4352609…4352896 | 4352274…4352576 |
| M.bovis AF2122/97 (Reference strain) | EccCb (Mb3901), PE35, PPE68, Cfp 10, Esat 6, EspI, EccD1, EspJ, EspK (Mb3909 | 4288929…4289216 | 4288594…4288896 |
| Mycolicibacterium smegmatis INHR2 (CP009496) | EccC_b, PE family, PPE family, Cfp 10, Esat 6, ParA, eccD, hypothetical protein, hypothetical protein | 87330…87617 | 86996…87298 |
| Mycolicibacterium goodii strain X7B (CP012150) | EccC_b, PE family, PPE family, EsxB, EsxA, ParA, EccD, hypothetical protein, hypothetical protein | 1511158…1511445 | 1510825…1511127 |
| Mycolicibacterium fortuitum CT6 (CP011269) | FtsK/SpoIIIE, PE family, PPE family, EsxB, EsxA, FlhG (RD 1 region associated), EccD, hypothetical protein, WXG100 family | 57283…57570 | 56950…57252 |
| Mycolicibacterium sp. VKM Ac-1817B (CP009914) | EccC_b, PE35, PPE68, esxB, esxA, EspI, EccD, hypothetical protein, WXG100 family | 55533…55820 | 55200…55502 |
| Mycolicibacterium alvei JCM 12272 (AP022565) | WXG100 family, hypothetical protein, EccD, ParA, EsxA, esxB, PPE family, PE35, EccC_b1 | 3587250…3587537 | 3587568…3587870 |
| Mycolicibacterium senegalense ATCC 35796 (CP081000) | EccC_b, PE, PPE, EsxB, EsxA, ATPase, EccD, DUF 433 domain containing protein, hypothetical protein | 98199…98486 | 97866…98168 |
| Mycolicibacterium farcinogenes strain BKK/CU-MFGLA001 (CP081673) | Hypothetical protein, DUF4333 containing domain, EccD, ATPase, EsxA, EsxB, PPE family, PE family, EccC_b | 197853…198140 | 198171…198473 |
| Mycolicibacterium boenickei JCM 15653 (AP022579) | EccC_b1, PE35, PPE family, EsxB, EsxA, ParA, EccD, hypothetical, espA/espE family | 1359841…1360128 | 1359507…1359809 |
| Mycolicibacterium dioxanotrophicus strain PH06 (CP020809) | EccC_b, PE family, PPE family, EsxB, esxA, ParA, EccD, EspA/EspE, hypothetical | 7455171…7455458 | 7455491....7455790 |
| Mycolicibacterium monacense DSM 44395 (CP035734) | EccC_b, PE family, PPE family, EsxB, EsxA, ParA, EccD, hypothetical protein, YbaB/EbfC family | 96584…96871 | 96254…96553 |
| Mycolicibacterium sp. KMS (CP000518) | FtsK/SpoIIIE, PE family, PPE family, EsxB, EsxA, hypothetical protein, hypothetical protein of unknown function DUF571, hypothetical protein, hypothetical protein | 91103…91390 | 90773…91072 |
| Mycolicibacterium sp. MCS (CP000384) | FtsK/SpoIIIE, PE family, PPE family, EsxB, EsxA, hypothetical protein, hypothetical protein of unknown function DUF571, hypothetical protein, hypothetical protein | 83763…84050 | 83433…83732 |
| Mycolicibacterium thermoresistible NCTC 10409 (LT906483) | EccC_b, PE family, PPE family, EsxB, EsxA, ATPase, EccD, Protein of uncharacterised function (DUF2580), LppJ | 71381…71668 | 71048…71350 |
| Mycolicibacterium sp. JLS (CP000580) | FtsK/SpoIIIE, PE family, PPE family, EsxB, EsxA, hypothetical protein, hypothetical protein of unknown function DUF571, hypothetical protein, hypothetical protein | 67008…67295 | 66678…66977 |
| Mycolicibacterium litorale JCM 17423 (AP022586) | DNA binding protein (YbaB/EbfC family), hypothetical protein, ParA, EsxA, EsxB, PPE family, PE35, EccC_b1 | 4319168…4319455 | 4319486…4319785 |
| Mycolicibacterium doricum JCM 12405 (AP022605) | EccC_b1, PE35, PPE family, EsxB, EsxA, ParA, EccD, tRNA-Cys, DNA binding protein | 3955449…3955736 | 3955107…3955418 |
| Mycolicibacterium mageritense JCM 12375 (AP022567) | WXG100, hypothetical protein, EccD, ParA, esxA, esxB, PPE family, PE35, EccC_b1 | 2348174…2348461 | 2348498…2348791 |
| Mycolicibacterium hassiacum DSM 44199 (LR026975) | Hypothetical protein, WXG100, EccD1, EspI, EsxA, esxB, PPE family, PE35, EccC_b | 4437958…4438245 | 4438279…4438581 |
| Mycolicibacterium neoaurum strain MN2019 (CP074376) | Hypothetical protein, DNA binding protein (YbaB/EbfC family), EccD, ParA, EsxA, EsxB, PPE family, PE35, EccC_b | 671381…671661 | 671698…672000 |
| Mycolicibacterium holsaticum JCM 12374 (CP080998) | Hypothetical protein, acyl-CoA dehydrogenase family, EccD, EsxA, EsxB, PPE, PE, EccC_b | 5568275…5568562 | 5568599…5568901 |
| Mycolicibacterium sediminis JCM 17899 (AP022588) | EccC_b1, PE35, PPE family, EsxB, EsxA, ParA, EccD, hypothetical protein, hypothetical protein | 1372541…1372828 | 1372201…1372503 |
| Mycolicibacterium rutilum strain DSM 45405 (LT629971) | EccC_b, PE family, PPE family, EsxB, EsxA, ATPase, EccD, Uncharacterised DUF427 protein, Acyl-CoA dehydrogenase | 1485513…1485800 | 1485171…1485479 |
| Mycolicibacterium pulveris JCM 6370 (AP022599) | Hypothetical protein, Acyl-CoA dehydrogenase, EccD, ParA, esxA, esxB, PPE, PE35, EccC_b1 | 2281561…2281848 | 2281891…2282193 |
| Mycolicibacterium diernhoferi ATCC 19340 (CP080332) | EccC_b, PE family, PPE family, EsxB, EsxA, ATPasem EccD, YbaB/EbfC family, hypothetical protein | 235851…236138 | 235521…235820 |
| Mycolicibacterium madagascariense JCM 13574 (AP022610) | Hypothetical protein, WXG100, EccD, ATPase, EsxA, EsxB, PPE family, PE35, EccC_b1 | 5609593…5609880 | 5609899…5610201 |
| Mycolicibacterium moriokaense JCM 6375 (AP022560) | Hypothetical protein, hypothetical protein, EccD, ParA, EsxA, EsxB, PPE family, PE family, EccC_b1 | 411553…411837 | 411869…412171 |
| Mycolicibacterium arabiense JCM 18538 (AP022593) | Efflux pump, IF-2, EccD, ParA, esxA, esxB, PPE family, PE family, EccC_b1 | 3481600…3481893 | 3481924…3482226 |
| Mycobacterium grossiae strain DSM 104744 (CP043474) | DNA binding protein, hypothetical protein, RpfE, EccD, ATPase, EsxA, EsxB, PPE family, PE family, EccC_b | 1279007…1279294 | 1279330…1279632 |
| Mycolicibacterium fluoranthenivorans strain 2A (CP059894) | DUF2470, PyrE, EccD, ATPase, EsxA, EsxB, PPE, PE, EccC_b | 312152……312442 | 312485…312775 |
| Mycobacterium branderi JCM 12687 (AP022606) | No data available for the RD1 region | 84207…84494 | No ortholog |
| Mycobacterium parmense JCM 14742 (AP022614) | DNA binding, hypothetical protein, hypothetical protein, EccD1, ParA, EsxA, EsxB, PPE68, EccC_b | 4342023…4342310 | 4342347…4342649 |
| Mycolicibacterium rhodesiae NBB3 (CP003169) | EccC_b, PE family, PPE family, EsxB, EsxA, ATPase, EccD, DUF2580, hypothetical protein | 1909036…1909320 | 1908694…1908999 |
| Mycobacteroides chelonae NCTC 946 (LR134345) | EccC_b1, PE family, PPE family, EsxB, EsxA, ATPase, EccD1, Uncharacterised protein | 50459…50746 | 50124…50426 |
| Mycolicibacterium phocaicum JCM 15301(AP022616) | Peptidase, hypothetical protein, EccD, ParA, EsxA, EsxB, PPE family, PE35, EccC_b1 | 3692405…3692689 | 3692737…3693042 |
| Mycobacterium paragordonae strain 49061 (CP025546) | EccC_b1, PPE_esxB, esxA, hypothetical protein, EccD, hypothetical protein, EspK | 6685811…6686098 | 6685467…6685769 |
| Mycobacterium kubicae strain JCM 13573 (CP065047) | EccC_b1, PPE family, EsxB, EsxA, ATPase, EccD, hypothetical protein, DUF1275 containing protein, EspK | 5914823…5915110 | 5914484…5914786 |
| Mycolicibacterium frederiksbergense strain LB 501T (CP038799) | Hypothetical protein, YbaB/Ebfc, EccD, ParA, EsxA, EsxB, PPE, PE, EccC_b1 | 2368442…2368727 | 2368768…2369061 |
| Mycobacterium vicinigordonae strain 24 (CP059165) | EccC_b, PPE family, EsxB, EsxA, ATPase, EccD, hypothetical protein, EspK | 6219197…6219484 | 6218855…6219157 |
| Mycobacterium shinjukuense JCM 14233 (AP022575) | EccC_b, PPE68, EsxB, EsxA, hypothetical protein, hypothetical protein, EccD, hypothetical protein | 3806327…3806614 | 3805993…3806295 |
| Mycobacterium seoulense JCM 16018 (AP022582) | EccC_b, PPE68, EsxB, EsxA, hypothetical protein, EccD, hypotheical protein, esp protein | 4173153…4173440 | 4172810…4173112 |
| Mycobacterium paraseoulense JCM 16952 (AP022619) | EccC_b, PPE68, EsxB, EsxA, EspI, EccD, hypothetical protein, HTH, Esp protein | 3978626…3978913 | 3978283…3978585 |
| Mycolicibacterium phlei strain CCUG 21000 (CP014475) | EccC_b, PE35, PPE68, EsxB, EsxA, Ylxh, EccD, hypothetical protein, PknJ | 50459…50746 | 50124…50426 |
| Mycolicibacterium flavescens NCTC 10271 (LR134353) | EccC_b, uncharacterised protein, PE family, PPE family, EsxB, EsxA, ATPase, EccD, short chain dehydrogenase, acyl-CoA dehydrogenase | 49302…49601 | 48974…49273 |
| Mycobacterium szulgai NLA000501479 (FJ014490) | No genome data available | 1–288 | 1–303 |
| Mycolicibacterium septicum strain PDNC012 (CP070349) | EccC_b, PE family, PPE family, EsxB, EsxA, ParA, EccD, hypothetical protein, hypothetical protein | 1169187…1169474 | 1168853…1169155 |
| Mycobacterium saskatchewanense JCM 13016 (AP022573) | EccC_b, PPE family, EsxB, EsxA, EspI, EccD, hypothetical protein, hypothetical protein | 3511060…3511347 | 3510717…3511019 |
| Mycolicibacterium mucogenicum DSM 44124 (CP062008) | EccC_b, PE family, PPE family, EsxB, EsxA, ParA, EccD, hypothetical protein, metallopeptidase | 69599…69883 | 69236…69541 |
| Mycobacterium gallinarum JCM 6399 (AP022601) | EccC_b, PE35, PPE family, EsxB, EsxA, ParA, EccD, hypothetical protein WXG100 protein | 4442297…4442593 | 4441952…4442266 |
| Mycobacterium kansasii strain 9MK (CP019888) | EccC_b, PE family, PPE family, EsxB, EsxA, ATPase, EccD, hypothetical protein, EccK, EspK | 3155767…3156054 | 3155428…3155730 |
| Mycobacterium lacus JCM 15657 (AP022581) | Hypothetical protein, EspJ, EccD, hypothetical protein, esxA, EsxB, PPE68, PE35, EccC_b | 4633999…4634286 | 4634323…4634623 |
| Mycobacterium riyadhense NTM (CP045092) | No genome data available | 162067…162354 | 161731…162031 |
| Mycolicibacterium sp. TY81 (AP023362) | EccC_b, PE35, PPE family, EsxB, EsxA, ParA, EccD, hypothetical protein, LpqM | 5159731…5160015 | 5159380…5159685 |
| Mycolicibacterium sp. TY66 (AP023333) | LpqM, hypothetical protein, EccD, ParA, EsxA, EsxB, PPE family, PE35, EccC_b | 341382…341666 | 341712…342017 |
| Mycobacterium marinum M strain (CP000854) | EccC_b, PE family, PPE family, EsxB, EsxA, ATPase, EccD, hypothetical protein, hypothetical protein | 6591497…6591784 | 6591158…6591460 |
| Mycobacterium shottsii JCM 12657 (AP022572) | Hypothetical protein (espA_EspE), hypothetical protein, EccD, ATPase, EsxA, EsxB, PPE68, PE35, EccC_b | 1084780…1085067 | 1085104…1085406 |
| Mycobacterium ulcerans subsp shinshuense ATCC 33728 (AP017624) | (IS2404), PPE family, esxB, esxA, ATPase, transmebrane protein, hypothetical protein, (IS2404 (2) hypothetical protein | 5856040…5856327 | 5855827…5856003 |
| Mycobacterium liflandii 128FXT (CP003899) | EccC_b, (IS2404), PE family, PPE family, EsxB, EsxA, ATPase, EccD, Alanine rich protein, putative transmembrane protein | 6154950…6155237 | 6154611…6154913 |
| Mycobacterium pseudoshotsii JCM 15466 (AP018410) | EccC_b, PE35, PPE68, EsxB, EsxA, hypothetical protein, EccD, hypothetical protein, (ISAs1), hypothetical protein | 6008914…6009201 | 6008575…6008877 |
| Mycolicibacterium gadium JCM 12688 (AP022608) | Hypothetical protein, hypothetical protein, EccD, ParA, EsxA, EsxB, PPE family, PE35, EccC_b | 4219252…4219548 | 4219579…4219890 |
| Mycobacterium leprae TN (AL583917) | Hypothetical protein (Rv3879c pseudogene ortholog), hypothetical protein (pseudogen Rv3878 ortholog), membrane protein (Rv3877 ortholog), hypothetical protein (Rv3876 ortholog), EsxA, esxB, PPE family (Rv3873 ortholog), ATP binding protein (Rv 3871 ortholog) | 61406…61693 | 61720…62022 |
| Mycolicibacterium gilvum PYR-GCK (CP000656) | Hypothetical protein, hypothetical protein, ATPase, EsxA, EsxB, PPE family, PE family, FtsK/SpoIIIE | 790048…790332 | 790366…790683 |
| Mycolicibacterium duvalii JCM 6396 (AP022563) | YbaB/EbfC DNA-binding family, WXG100 protein, EccD, ParA, EsxA, EsxB, PPE family, PE35, EccC_b | 4393935…4394222 | 4394254…4394556 |
| Mycolicibacterium poriferae JCM 12603 (AP022570) | EccC_b, PE35, PPE family, EsxB, EsxA, ParA, EccD, hypothetical protein, hypothetical protein | 664839…665092 | 664474…664779 |
| Mycolicibacterium aubagnense JCM 15296 (AP022577) | EccC_b, PE35, PPE family, EsxB, EsxA, ParA, EccD, hypothetical protein, LpqM | 3550625…3550915 | 3550272..3550577 |
| Mycolicibacterium malmesburyense CIP:10822T (CVTB01000324) | EccC_b, hypothetical protein, PE family, PPE family, EsxB, EsxA, ATPase, EccD, DUF427, hypothetical protein | 112653…112952 | 112325…112624 |
| Mycobacterium shimoidei DSM 44152 (LQPU01000032.1) | Hypothetical protein, hypothetical protein, EccD, ParA, EsxA, EsxB, PPE family, PbsX family, EccC_b | 128438…128725 | 128758……129060 |
| Mycolicibacterium brisbanense JCM15654 (BCSX01000024) | LppB, EspA/EspB family, EccD, ATPase, EsxA, EsxB, PPE family, PE family, FtsK/SpoIIIE | 595987…596274 | 596307…596606 |
| Mycobacterium haemophilum DSM 44634 (CP011883) | EccC_b, PPE family, EsxB, EsxA, EspI, EccD, hypothetical protein, EspK | 4192929…4193216 | 4192595…4192897 |
| Mycobacterium vanbaalenii PYR-1 (CP000511) | FtsK/SpoIIIE, PE family, PPE family, EsxB, EsxA, ATPase, EccD, hypothetical protein, Esp protein | 90169……90450 | 89821…90126 |
| Mycobacterium ostraviense strain FDAARGOS_161.3 (CP089224) | EspK, EccD, ParA, hypothetical protein, EsxA, EsxB, PPE family, PE family, EccC_b | 5591987…5592274 | 5592310…5592612 |
| Mycobacterium stomatepiae JCM 17783 (AP022587) | Hypothetical protein, hypothetical protein, EccD, EspI, EsxA, EsxB, PPE family, EccC_b (possible pseudo) | 4072234…4072527 | 4072571…4072882 |
Disclaimer/Publisher’s Note: The statements, opinions and data contained in all publications are solely those of the individual author(s) and contributor(s) and not of MDPI and/or the editor(s). MDPI and/or the editor(s) disclaim responsibility for any injury to people or property resulting from any ideas, methods, instructions or products referred to in the content. |
© 2024 by the authors. Licensee MDPI, Basel, Switzerland. This article is an open access article distributed under the terms and conditions of the Creative Commons Attribution (CC BY) license (https://creativecommons.org/licenses/by/4.0/).
Share and Cite
Gcebe, N.; Hlokwe, T.M.; Bouw, A.; Michel, A.; Rutten, V.P.M.G. The Presence of esat-6 and cfp10 and Other Gene Orthologs of the RD 1 Region in Non-Tuberculous Mycobacteria, Mycolicibacteria, Mycobacteroides and Mycolicibacter as Possible Impediments for the Diagnosis of (Animal) Tuberculosis. Microorganisms 2024, 12, 1151. https://doi.org/10.3390/microorganisms12061151
Gcebe N, Hlokwe TM, Bouw A, Michel A, Rutten VPMG. The Presence of esat-6 and cfp10 and Other Gene Orthologs of the RD 1 Region in Non-Tuberculous Mycobacteria, Mycolicibacteria, Mycobacteroides and Mycolicibacter as Possible Impediments for the Diagnosis of (Animal) Tuberculosis. Microorganisms. 2024; 12(6):1151. https://doi.org/10.3390/microorganisms12061151
Chicago/Turabian StyleGcebe, Nomakorinte, Tiny Motlatso Hlokwe, Agnes Bouw, Anita Michel, and Victor P. M. G. Rutten. 2024. "The Presence of esat-6 and cfp10 and Other Gene Orthologs of the RD 1 Region in Non-Tuberculous Mycobacteria, Mycolicibacteria, Mycobacteroides and Mycolicibacter as Possible Impediments for the Diagnosis of (Animal) Tuberculosis" Microorganisms 12, no. 6: 1151. https://doi.org/10.3390/microorganisms12061151
APA StyleGcebe, N., Hlokwe, T. M., Bouw, A., Michel, A., & Rutten, V. P. M. G. (2024). The Presence of esat-6 and cfp10 and Other Gene Orthologs of the RD 1 Region in Non-Tuberculous Mycobacteria, Mycolicibacteria, Mycobacteroides and Mycolicibacter as Possible Impediments for the Diagnosis of (Animal) Tuberculosis. Microorganisms, 12(6), 1151. https://doi.org/10.3390/microorganisms12061151

