Sign in to use this feature.

Years

Between: -

Subjects

remove_circle_outline
remove_circle_outline
remove_circle_outline
remove_circle_outline

Journals

Article Types

Countries / Regions

Search Results (51)

Search Parameters:
Keywords = CAVD

Order results
Result details
Results per page
Select all
Export citation of selected articles as:
22 pages, 1122 KB  
Review
Calcific Aortic Valve Disease: Mechanism and Future Therapeutic Strategies
by Giwon Hwang, Soyoung Jo, Hyeshin Kwon, Minjeong Kwon, Ilwhea Ku, Jae-kwan Song and Yong Hwa Jo
Cells 2026, 15(6), 542; https://doi.org/10.3390/cells15060542 - 18 Mar 2026
Viewed by 680
Abstract
Calcific aortic valve disease (CAVD) is an active pathological process driven by complex cellular and molecular mechanisms rather than passive aging. The disease is characterized by endothelial dysfunction, lipid infiltration, inflammation, extracellular matrix remodeling, and osteogenic differentiation of valvular interstitial cells, ultimately leading [...] Read more.
Calcific aortic valve disease (CAVD) is an active pathological process driven by complex cellular and molecular mechanisms rather than passive aging. The disease is characterized by endothelial dysfunction, lipid infiltration, inflammation, extracellular matrix remodeling, and osteogenic differentiation of valvular interstitial cells, ultimately leading to hydroxyapatite deposition and progressive valve calcification. Key signaling pathways, including Notch, Wnt/β-catenin, BMP2, and TGF-β, play critical roles in osteogenic reprogramming, while inflammatory cytokines such as IL-6, IL-1β, and TNF-α contribute to a pro-calcific microenvironment. To summarize current knowledge on CAVD pathophysiology and emerging therapeutic strategies, relevant preclinical studies were identified through searches of PubMed, and clinical trials were identified through ClinicalTrials.gov. Evidence indicates that extracellular matrix remodeling, fibrosis, and dysregulated phosphate metabolism, particularly involving TNAP and DPP-4, further accelerate disease progression. Despite advances in understanding disease mechanisms, effective pharmacological therapies remain limited, with the current treatment largely restricted to valve replacement. Emerging therapeutic approaches targeting molecular pathways, including enzyme inhibition, RNA-based therapeutics, and advanced drug delivery systems, may offer promising strategies for disease modification. A deeper understanding of CAVD pathophysiology may facilitate the development of targeted therapies to delay or prevent disease progression. Full article
(This article belongs to the Special Issue Advancements in Cardiac Metabolism)
Show Figures

Figure 1

22 pages, 6202 KB  
Article
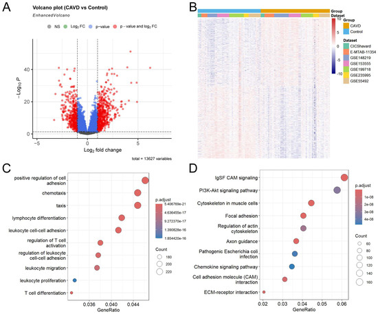
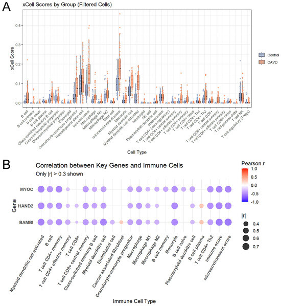
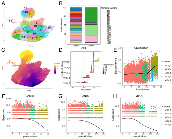
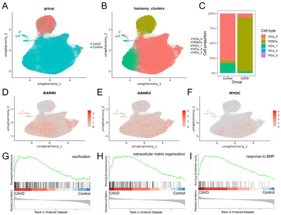
Integrated Transcriptomic Analysis Identifies Novel Candidate Genes Associated with Calcific Aortic Valve Disease
by Jing Chen, Shichao Guo, Junming Zhu, Haiou Hu, Bing Tang, Lingchen Huang, Chenhan Zhang, Suwei Chen, Sanbao Chai, Zhiyu Qiao and Hongfeng Jiang
Genes 2026, 17(2), 246; https://doi.org/10.3390/genes17020246 - 20 Feb 2026
Viewed by 567
Abstract
Background: Calcified aortic valve disease (CAVD) is a prevalent valvular disorder in the elderly and a major cause of aortic stenosis. Surgical and transcatheter aortic valve replacement remain the primary treatments for advanced CAVD; however, effective pharmacological therapies to prevent or slow disease [...] Read more.
Background: Calcified aortic valve disease (CAVD) is a prevalent valvular disorder in the elderly and a major cause of aortic stenosis. Surgical and transcatheter aortic valve replacement remain the primary treatments for advanced CAVD; however, effective pharmacological therapies to prevent or slow disease progression are lacking. Therefore, there is an urgent need to explore potential novel candidate biomarkers and therapeutic targets. Methods: In this study, transcriptomic data from multiple independent datasets were integrated to comprehensively characterize the transcriptional profile of CAVD. Feature genes were identified using complementary machine learning approaches, followed by functional pathway enrichment and protein–protein interaction (PPI) network analyses to uncover novel candidate genes associated with CAVD. Single-cell RNA sequencing (sc-RNA-Seq) data were further analyzed using pseudotime trajectory analysis to explore transcriptional dynamics during valve interstitial cells’ (VICs) osteogenic progression. Quantitative PCR and Western blot analyses of human calcified aortic valve tissues were used for validation. Results: A total of 119 CAVD-associated genes were identified, primarily involved in ossification, extracellular matrix organization, and cell–substrate adhesion. Among these, the ossification-associated genes BAMBI, HAND2, and MYOC exhibited potential discriminatory power between CAVD and control samples, with notable downregulation in calcified valves. Pseudotime analysis showed that the expression of these genes gradually decreased along the transcriptional trajectory associated with osteogenic differentiation. In addition, the analysis of relative immune signatures revealed negative correlations between these genes and multiple immune signatures. Conclusions: This study identifies novel candidate genes underlying CAVD pathogenesis and highlights BAMBI, HAND2, and MYOC as potential biomarkers and therapeutic targets, providing new insights into disease mechanisms and opportunities for novel interventions. Full article
(This article belongs to the Section Human Genomics and Genetic Diseases)
Show Figures

Figure 1

19 pages, 5589 KB  
Article
Influence of Coronary Flow and Left Ventricular Outflow Tract Velocity on LDL Accumulation and Calcification in Aortic Valve Leaflets
by Mishal Raza-Taimuri, Ian Y. Chen and Hamid Sadat
Biomechanics 2025, 5(4), 99; https://doi.org/10.3390/biomechanics5040099 - 2 Dec 2025
Viewed by 740
Abstract
Background/Objectives: Calcific aortic valve disease (CAVD) is a progressive condition marked by thickening and calcification of the valve leaflets, leading to impaired cardiac function and increased cardiovascular risk. As disease progression is strongly influenced by hemodynamics and lipid accumulation, computational modeling provides [...] Read more.
Background/Objectives: Calcific aortic valve disease (CAVD) is a progressive condition marked by thickening and calcification of the valve leaflets, leading to impaired cardiac function and increased cardiovascular risk. As disease progression is strongly influenced by hemodynamics and lipid accumulation, computational modeling provides a powerful tool for understanding the biomechanical drivers of calcification. Methods: This study investigates the effects of coronary artery flow and varying left ventricular outflow tract (LVOT) velocity profiles on low density lipoprotein (LDL) accumulation and associated aortic valve calcification using a partitioned fluid–structure interaction framework coupled with scalar transport modeling, with a focus on understanding the differential behaviors of the three valve leaflets: the non-coronary cusp (NCC), right coronary cusp (RCC), and left coronary cusp (LCC). Four distinct LVOT flow velocity profiles (anterior, lateral, posterior, and medial) and coronary flow are simulated to determine their effects on the distribution of LDL accumulation and associated calcification across the valve leaflets. Results/Conclusions: Our results indicate that the RCC experiences greatest excursion and lowest calcification. The LCC shows lowest excursion and slightly higher susceptibility for calcification. Finally, the NCC experiences intermediate excursion, but is most prone to calcification. Full article
(This article belongs to the Section Tissue and Vascular Biomechanics)
Show Figures

Figure 1

12 pages, 3712 KB  
Article
Molecular Network Analysis of Circulating microRNAs Highlights miR-17-5p and miR-29a-3p as Potential Biomarkers of Aortic Valve Calcification
by Antonella Galeone, Arianna Minoia, Michele Braggio, Mattia Cominacini, Maria Grazia Romanelli, Luca Dalle Carbonare, Giuseppe Faggian, Giovanni Battista Luciani and Maria Teresa Valenti
Int. J. Mol. Sci. 2025, 26(22), 10813; https://doi.org/10.3390/ijms262210813 - 7 Nov 2025
Cited by 1 | Viewed by 791
Abstract
Calcific aortic valve disease (CAVD) is characterized by progressive valve remodeling and calcification. Moreover, microRNAs (miRNAs) are emerging as key regulators of cardiovascular pathology and potential circulating biomarkers. We performed high-throughput miRNA profiling in calcified aortic valve tissue and matched patient serum samples [...] Read more.
Calcific aortic valve disease (CAVD) is characterized by progressive valve remodeling and calcification. Moreover, microRNAs (miRNAs) are emerging as key regulators of cardiovascular pathology and potential circulating biomarkers. We performed high-throughput miRNA profiling in calcified aortic valve tissue and matched patient serum samples using an array that included 98 human miRNAs. Expression data were log10-transformed and filtered to identify biologically relevant miRNAs. Shared miRNAs between tissue and serum were further validated by quantitative real-time polymerase chain reaction (qRT-PCR) in patients and healthy controls. Of the 49 actively expressed miRNAs, 18 were shared between valve tissue and serum. Thus, qRT-PCR validation revealed significant downregulation of miR-17-5p and miR-29a-3p in CAVD patient serum compared to controls. These results indicate that disease-associated miRNA alterations in calcified valves are mirrored in circulation. miR-17-5p and miR-29a-3p represent promising circulating biomarkers for CAVD, reflecting underlying pathological remodeling and extracellular matrix dysregulation. Our findings provide a framework for non-invasive monitoring of valve calcification and highlight miRNA-mediated pathways as potential therapeutic targets. Full article
(This article belongs to the Special Issue RNA in Biology and Medicine (2nd Edition))
Show Figures

Figure 1

19 pages, 1123 KB  
Review
Extracellular Vesicles in Calcific Aortic Valve Disease: From Biomarkers to Drug Delivery Applications
by Alberto Cook-Calvete, Maria Delgado-Marin, Blanca Fernandez-Rodriguez, Carlos Zaragoza and Marta Saura
Biomolecules 2025, 15(11), 1548; https://doi.org/10.3390/biom15111548 - 4 Nov 2025
Viewed by 1766
Abstract
Calcific aortic valve disease (CAVD) is a progressive disorder where molecular alterations occur long before visible calcification, making early biomarkers essential. Extracellular vesicles (EVs) have gained attention as stable biomarkers due to their lipid bilayer, which protects proteins, lipids, and RNAs, ensuring reliable [...] Read more.
Calcific aortic valve disease (CAVD) is a progressive disorder where molecular alterations occur long before visible calcification, making early biomarkers essential. Extracellular vesicles (EVs) have gained attention as stable biomarkers due to their lipid bilayer, which protects proteins, lipids, and RNAs, ensuring reliable detection even in archived samples. This review highlights the role of EVs as biomarkers and delivery tools in CAVD. EVs derived from valvular endothelial, interstitial, and immune cells carry disease-specific signatures, including osteogenic proteins (BMP-2, Annexins), inflammatory miRNAs (miR-30b, miR-122-5p), and lipid mediators. These reflect early pathogenic processes before macroscopic calcification develops. Their presence in minimally invasive samples such as blood, urine, or saliva facilitates diagnosis, while their stability supports long-term monitoring of disease progression and therapeutic response. Advances in purification and single-EV analysis increase specificity, though challenges remain in standardizing methods and distinguishing CAVD-derived EVs from those in atherosclerosis. Beyond diagnostics, engineered EVs show promise as therapeutic carriers. Delivery of anti-calcific miRNAs or combined RNA cargos has reduced calcification and inflammation in preclinical models. Overall, EVs act as molecular mirrors of CAVD, enabling early diagnosis, risk stratification, and novel therapeutic strategies. Yet, clinical translation requires technical refinement and validation of the disease-specific signatures. Full article
(This article belongs to the Special Issue Molecular and Cellular Mechanisms of Aortic Diseases)
Show Figures

Graphical abstract

25 pages, 4280 KB  
Review
Deciphering the Enigma of Calcific Aortic Valve Disease: The Pivotal Role of Animal Models in Unraveling Pathogenesis and Advancing Therapeutic Strategies
by Pengning Fan, Yuqi Liu, Xingyu Qian, Fuqiang Tong, Yidan Zheng, Zhengfeng Fan, Ming Chen, Zhe Chen, Haoyang Zhai, Teng Zeng, Nianguo Dong, Fei Li, Xucong Shi and Li Xu
Biomedicines 2025, 13(10), 2369; https://doi.org/10.3390/biomedicines13102369 - 27 Sep 2025
Cited by 2 | Viewed by 2854
Abstract
Calcific aortic valve disease (CAVD) is a prevalent cardiovascular condition and is the most common heart valve disease globally. Hyperlipidemia and aging are key risk factors; consequently, with the aging global population, CAVD incidence continues to rise. Despite extensive research, the pathogenesis of [...] Read more.
Calcific aortic valve disease (CAVD) is a prevalent cardiovascular condition and is the most common heart valve disease globally. Hyperlipidemia and aging are key risk factors; consequently, with the aging global population, CAVD incidence continues to rise. Despite extensive research, the pathogenesis of CAVD remains unclear, leading to a lack of effective pharmacological therapies. Consequently, valve replacement surgery persists as the primary treatment option. Establishing suitable animal models is crucial for investigating the complex pathophysiological mechanisms of CAVD in vivo, although an optimal model has yet to be identified. This review provides a concise overview of CAVD pathogenesis and summarizes the application of common animal models—including mice, rats, rabbits, and pigs—in studying valve calcification. We specifically detail the construction of various models and their associated calcific aortic valve phenotypes. Furthermore, we outline common detection methods for assessing aortic valve calcification in these models and suggest future directions for developing improved animal models relevant to CAVD research. Full article
Show Figures

Graphical abstract

19 pages, 7309 KB  
Article
Side- and Disease-Dependent Changes in Human Aortic Valve Cell Population and Transcriptomic Heterogeneity Determined by Single-Cell RNA Sequencing
by Nicolas Villa-Roel, Christian Park, Aitor Andueza, Kyung In Baek, Ally Su, Mark C. Blaser, Bradley G. Leshnower, Ajit Yoganathan, Elena Aikawa and Hanjoong Jo
Genes 2024, 15(12), 1623; https://doi.org/10.3390/genes15121623 - 19 Dec 2024
Cited by 8 | Viewed by 3517
Abstract
Background: Calcific aortic valve disease (CAVD) is a highly prevalent disease, especially in the elderly population, but there are no effective drug therapies other than aortic valve repair or replacement. CAVD develops preferentially on the fibrosa side, while the ventricularis side remains relatively [...] Read more.
Background: Calcific aortic valve disease (CAVD) is a highly prevalent disease, especially in the elderly population, but there are no effective drug therapies other than aortic valve repair or replacement. CAVD develops preferentially on the fibrosa side, while the ventricularis side remains relatively spared through unknown mechanisms. We hypothesized that the fibrosa is prone to the disease due to side-dependent differences in transcriptomic patterns and cell phenotypes. Methods: To test this hypothesis, we performed single-cell RNA sequencing using a new method to collect endothelial-enriched samples independently from the fibrosa and ventricularis sides of freshly obtained human aortic valve leaflets from five donors, ranging from non-diseased to fibrocalcific stages. Results: From the 82,356 aortic valve cells analyzed, we found 27 cell clusters, including seven valvular endothelial cell (VEC), nine valvular interstitial cell (VIC), and seven immune, three transitional, and one stromal cell population. We identified several side-dependent VEC subtypes with unique gene expression patterns. Homeostatic VIC clusters were abundant in non-diseased tissues, while VICs enriched with fibrocalcific genes and pathways were more prevalent in diseased leaflets. Furthermore, homeostatic macrophage (MΦ) clusters decreased while inflammatory MΦ and T-cell clusters increased with disease progression. A foamy MΦ cluster was increased in the fibrosa of mildly diseased tissues. Some side-dependent VEC clusters represented non-diseased, protective phenotypes, while others were CAVD-associated and were characterized by genes enriched in pathways of inflammation, endothelial–mesenchymal transition, apoptosis, proliferation, and fibrosis. Interestingly, we found several activator protein-1 (AP-1)-related transcription factors (FOSB, FOS, JUN, JUNB) and EGR1 to be upregulated in the fibrosa and diseased aortic valve leaflets. Conclusions: Our results showed that VECs are highly heterogeneous in a side- and CAVD-dependent manner. Unique VEC clusters and their differentially regulated genes and pathways found in the fibrosa of diseased tissues may represent novel pathogenic mechanisms and potential therapeutic targets. Full article
(This article belongs to the Special Issue Cardiovascular Disease: From Genetics to Therapeutics)
Show Figures

Graphical abstract

16 pages, 1461 KB  
Review
Macrophages in Calcific Aortic Valve Disease: Paracrine and Juxtacrine Disease Drivers
by Polina Klauzen, Liubov Basovich, Daria Shishkova, Victoria Markova and Anna Malashicheva
Biomolecules 2024, 14(12), 1547; https://doi.org/10.3390/biom14121547 - 2 Dec 2024
Cited by 9 | Viewed by 2869
Abstract
A significant role in the pathogenesis of CAVD is played by innate immunity cells, such as macrophages. In stenotic valves, macrophages have enhanced inflammatory activity, and the population’s balance is shifted toward pro-inflammatory ones. Pro-inflammatory macrophages release cytokines, chemokines, and microRNA, which can [...] Read more.
A significant role in the pathogenesis of CAVD is played by innate immunity cells, such as macrophages. In stenotic valves, macrophages have enhanced inflammatory activity, and the population’s balance is shifted toward pro-inflammatory ones. Pro-inflammatory macrophages release cytokines, chemokines, and microRNA, which can directly affect the resident valvular cells and cause valve calcification. In CAVD patients, macrophages may have more pronounced pro-inflammatory properties, enhanced not only by paracrine signals but also by juxtacrine Notch signaling and epigenetic factors, which influence the maturation of macrophages’ progenitors. In this review, we observe the accumulated data on the involvement of macrophages in CAVD development via paracrine and juxtacrine interactions. Full article
(This article belongs to the Special Issue Tissue Calcification in Normal and Pathological Environments)
Show Figures

Figure 1

16 pages, 4402 KB  
Article
Computational Model for Early-Stage Aortic Valve Calcification Shows Hemodynamic Biomarkers
by Asad Mirza, Chia-Pei Denise Hsu, Andres Rodriguez, Paulina Alvarez, Lihua Lou, Matty Sey, Arvind Agarwal, Sharan Ramaswamy and Joshua Hutcheson
Bioengineering 2024, 11(10), 955; https://doi.org/10.3390/bioengineering11100955 - 24 Sep 2024
Cited by 4 | Viewed by 2836
Abstract
Heart disease is a leading cause of mortality, with calcific aortic valve disease (CAVD) being the most prevalent subset. Being able to predict this disease in its early stages is important for monitoring patients before they need aortic valve replacement surgery. Thus, this [...] Read more.
Heart disease is a leading cause of mortality, with calcific aortic valve disease (CAVD) being the most prevalent subset. Being able to predict this disease in its early stages is important for monitoring patients before they need aortic valve replacement surgery. Thus, this study explored hydrodynamic, mechanical, and hemodynamic differences in healthy and very mildly calcified porcine small intestinal submucosa (PSIS) bioscaffold valves to determine any notable parameters between groups that could, possibly, be used for disease tracking purposes. Three valve groups were tested: raw PSIS as a control and two calcified groups that were seeded with human valvular interstitial and endothelial cells (VICs/VECs) and cultivated in calcifying media. These two calcified groups were cultured in either static or bioreactor-induced oscillatory flow conditions. Hydrodynamic assessments showed metrics were below thresholds associated for even mild calcification. Young’s modulus, however, was significantly higher in calcified valves when compared to raw PSIS, indicating the morphological changes to the tissue structure. Fluid–structure interaction (FSI) simulations agreed well with hydrodynamic results and, most notably, showed a significant increase in time-averaged wall shear stress (TAWSS) between raw and calcified groups. We conclude that tracking hemodynamics may be a viable biomarker for early-stage CAVD tracking. Full article
(This article belongs to the Special Issue Bioengineering Strategies for Cardiac Tissue)
Show Figures

Graphical abstract

14 pages, 3518 KB  
Article
The Role of NOTCH Pathway Genes in the Inherited Susceptibility to Aortic Stenosis
by Olga Irtyuga, Rostislav Skitchenko, Mary Babakekhyan, Dmitrii Usoltsev, Svetlana Tarnovskaya, Anna Malashicheva, Yulya Fomicheva, Oksana Rotar, Olga Moiseeva, Ulyana Shadrina, Mykyta Artomov, Anna Kostareva and Evgeny Shlyakhto
J. Cardiovasc. Dev. Dis. 2024, 11(7), 226; https://doi.org/10.3390/jcdd11070226 - 17 Jul 2024
Cited by 6 | Viewed by 2451
Abstract
The NOTCH-signaling pathway is responsible for intercellular interactions and cell fate commitment. Recently, NOTCH pathway genes were demonstrated to play an important role in aortic valve development, leading to an increased calcified aortic valve disease (CAVD) later in life. Here, we further investigate [...] Read more.
The NOTCH-signaling pathway is responsible for intercellular interactions and cell fate commitment. Recently, NOTCH pathway genes were demonstrated to play an important role in aortic valve development, leading to an increased calcified aortic valve disease (CAVD) later in life. Here, we further investigate the association between genetic variants in the NOTCH pathway genes and aortic stenosis in a case–control study of 90 CAVD cases and 4723 controls using target panel sequencing of full-length 20 genes from a NOTCH-related pathway (DVL2, DTX2, MFNG, NUMBL, LFNG, DVL1, DTX4, APH1A, DTX1, APH1B, NOTCH1, ADAM17, DVL3, NCSTN, DTX3L, ILK, RFNG, DTX3, NOTCH4, PSENEN). We identified a common intronic variant in NOTCH1, protecting against CAVD development (rs3812603), as well as several rare and unique new variants in NOTCH-pathway genes (DTX4, NOTCH1, DTX1, DVL2, NOTCH1, DTX3L, DVL3), with a prominent effect of the protein structure and function. Full article
Show Figures

Graphical abstract

13 pages, 2458 KB  
Article
Indoxyl Sulfate-Induced Valve Endothelial Cell Endothelial-to-Mesenchymal Transition and Calcification in an Integrin-Linked Kinase-Dependent Manner
by Maria Delgado-Marin, Sandra Sánchez-Esteban, Alberto Cook-Calvete, Sara Jorquera-Ortega, Carlos Zaragoza and Marta Saura
Cells 2024, 13(6), 481; https://doi.org/10.3390/cells13060481 - 8 Mar 2024
Cited by 14 | Viewed by 3169
Abstract
Calcific Aortic Valve Disease (CAVD) is a significant concern for cardiovascular health and is closely associated with chronic kidney disease (CKD). Aortic valve endothelial cells (VECs) play a significant role in the onset and progression of CAVD. Previous research has suggested that uremic [...] Read more.
Calcific Aortic Valve Disease (CAVD) is a significant concern for cardiovascular health and is closely associated with chronic kidney disease (CKD). Aortic valve endothelial cells (VECs) play a significant role in the onset and progression of CAVD. Previous research has suggested that uremic toxins, particularly indoxyl sulfate (IS), induce vascular calcification and endothelial dysfunction, but the effect of IS on valve endothelial cells (VECs) and its contribution to CAVD is unclear. Our results show that IS reduced human VEC viability and increased pro-calcific markers RUNX2 and alkaline phosphatase (ALP) expression. Additionally, IS-exposed VECs cultured in pro-osteogenic media showed increased calcification. Mechanistically, IS induced endothelial-to-mesenchymal transition (EndMT), evidenced by the loss of endothelial markers and increased expression of mesenchymal markers. IS triggered VEC inflammation, as revealed by NF-kB activation, and decreased integrin-linked kinase (ILK) expression. ILK overexpression reversed the loss of endothelial phenotype and RUNX2, emphasizing its relevance in the pathogenesis of CAVD in CKD. Conversely, a lower dose of IS intensified some of the effects in EndMT caused by silencing ILK. These findings imply that IS affects valve endothelium directly, contributing to CAVD by inducing EndMT and calcification, with ILK acting as a crucial modulator. Full article
Show Figures

Figure 1

14 pages, 8149 KB  
Article
Transcriptomic Analysis of Mineralized Adipose-Derived Stem Cell Tissues for Calcific Valve Disease Modelling
by Alyssa Brodeur, Vincent Roy, Lydia Touzel-Deschênes, Stéphanie Bianco, Arnaud Droit, Julie Fradette, Jean Ruel and François Gros-Louis
Int. J. Mol. Sci. 2024, 25(4), 2291; https://doi.org/10.3390/ijms25042291 - 14 Feb 2024
Cited by 3 | Viewed by 2812
Abstract
Calcific aortic valve disease (CAVD) is characterized by the fibrosis and mineralization of the aortic valve, which leads to aortic stenosis and heart failure. At the cellular level, this is due to the osteoblastic-like differentiation of valve interstitial cells (VICs), resulting in the [...] Read more.
Calcific aortic valve disease (CAVD) is characterized by the fibrosis and mineralization of the aortic valve, which leads to aortic stenosis and heart failure. At the cellular level, this is due to the osteoblastic-like differentiation of valve interstitial cells (VICs), resulting in the calcification of the tissue. Unfortunately, human VICs are not readily available to study CAVD pathogenesis and the implicated mechanisms in vitro; however, adipose-derived stromal/stem cells (ASCs), carrying the patient’s specific genomic features, have emerged as a promising cell source to model cardiovascular diseases due to their multipotent nature, availability, and patient-specific characteristics. In this study, we describe a comprehensive transcriptomic analysis of tissue-engineered, scaffold-free, ASC-embedded mineralized tissue sheets using bulk RNA sequencing. Bioinformatic and gene set enrichment analyses revealed the up-regulation of genes associated with the organization of the extracellular matrix (ECM), suggesting that the ECM could play a vital role in the enhanced mineralization observed in these tissue-engineered ASC-embedded sheets. Upon comparison with publicly available gene expression datasets from CAVD patients, striking similarities emerged regarding cardiovascular diseases and ECM functions, suggesting a potential link between ECM gene expression and CAVDs pathogenesis. A matrisome-related sub-analysis revealed the ECM microenvironment promotes the transcriptional activation of the master gene runt-related transcription factor 2 (RUNX2), which is essential in CAVD development. Tissue-engineered ASC-embedded sheets with enhanced mineralization could be a valuable tool for research and a promising avenue for the identification of more effective aortic valve replacement therapies. Full article
(This article belongs to the Special Issue Tissue Engineering and Cell Therapy: Recent Progress)
Show Figures

Figure 1

16 pages, 2232 KB  
Article
Albumin Redox Modifications Promote Cell Calcification Reflecting the Impact of Oxidative Status on Aortic Valve Disease and Atherosclerosis
by Tamara Sastre-Oliva, Nerea Corbacho-Alonso, Elena Rodriguez-Sanchez, Elisa Mercado-García, Ines Perales-Sanchez, German Hernandez-Fernandez, Cristina Juarez-Alia, Teresa Tejerina, Luis F. López-Almodóvar, Luis R. Padial, Pedro L. Sánchez, Ernesto Martín-Núñez, Natalia López-Andrés, Gema Ruiz-Hurtado, Laura Mourino-Alvarez and Maria G. Barderas
Antioxidants 2024, 13(1), 108; https://doi.org/10.3390/antiox13010108 - 16 Jan 2024
Cited by 8 | Viewed by 3291
Abstract
Calcific aortic valve disease (CAVD) and coronary artery disease (CAD) are related cardiovascular diseases in which common mechanisms lead to tissue calcification. Oxidative stress plays a key role in these diseases and there is also evidence that the redox state of serum albumin [...] Read more.
Calcific aortic valve disease (CAVD) and coronary artery disease (CAD) are related cardiovascular diseases in which common mechanisms lead to tissue calcification. Oxidative stress plays a key role in these diseases and there is also evidence that the redox state of serum albumin exerts a significant influence on these conditions. To further explore this issue, we used multimarker scores (OxyScore and AntioxyScore) to assess the global oxidative status in patients with CAVD, with and without CAD, also evaluating their plasma thiol levels. In addition, valvular interstitial cells were treated with reduced, oxidized, and native albumin to study how this protein and its modifications affect cell calcification. The differences we found suggest that oxidative status is distinct in CAVD and CAD, with differences in redox markers and thiol levels. Importantly, the in vitro interstitial cell model revealed that modified albumin affects cell calcification, accelerating this process. Hence, we show here the importance of the redox system in the development of CAVD, emphasizing the relevance of multimarker scores, while also offering evidence of how the redox state of albumin influences vascular calcification. These data highlight the relevance of understanding the overall redox processes involved in these diseases, opening the door to new studies on antioxidants as potential therapies for these patients. Full article
Show Figures

Figure 1

15 pages, 5585 KB  
Article
The Role of Apoptosis and Oxidative Stress in a Cell Spheroid Model of Calcific Aortic Valve Disease
by Colin W. Coutts, Ashley M. Baldwin, Mahvash Jebeli, Grace E. Jolin, Rozanne W. Mungai and Kristen L. Billiar
Cells 2024, 13(1), 45; https://doi.org/10.3390/cells13010045 - 25 Dec 2023
Cited by 8 | Viewed by 3525
Abstract
Calcific aortic valve disease (CAVD) is the most common heart valve disease among aging populations. There are two reported pathways of CAVD: osteogenic and dystrophic, the latter being more prevalent. Current two-dimensional (2D) in vitro CAVD models have shed light on the disease [...] Read more.
Calcific aortic valve disease (CAVD) is the most common heart valve disease among aging populations. There are two reported pathways of CAVD: osteogenic and dystrophic, the latter being more prevalent. Current two-dimensional (2D) in vitro CAVD models have shed light on the disease but lack three-dimensional (3D) cell–ECM interactions, and current 3D models require osteogenic media to induce calcification. The goal of this work is to develop a 3D dystrophic calcification model. We hypothesize that, as with 2D cell-based CAVD models, programmed cell death (apoptosis) is integral to calcification. We model the cell aggregation observed in CAVD by creating porcine valvular interstitial cell spheroids in agarose microwells. Upon culture in complete growth media (DMEM with serum), calcium nodules form in the spheroids within a few days. Inhibiting apoptosis with Z-VAD significantly reduced calcification, indicating that the calcification observed in this model is dystrophic rather than osteogenic. To determine the relative roles of oxidative stress and extracellular matrix (ECM) production in the induction of apoptosis and subsequent calcification, the media was supplemented with antioxidants with differing effects on ECM formation (ascorbic acid (AA), Trolox, or Methionine). All three antioxidants significantly reduced calcification as measured by Von Kossa staining, with the percentages of calcification per area of AA, Trolox, Methionine, and the non-antioxidant-treated control on day 7 equaling 0.17%, 2.5%, 6.0%, and 7.7%, respectively. As ZVAD and AA almost entirely inhibit calcification, apoptosis does not appear to be caused by a lack of diffusion of oxygen and metabolites within the small spheroids. Further, the observation that AA treatment reduces calcification significantly more than the other antioxidants indicates that the ECM stimulatory effect of AA plays a role inhibiting apoptosis and calcification in the spheroids. We conclude that, in this 3D in vitro model, both oxidative stress and ECM production play crucial roles in dystrophic calcification and may be viable therapeutic targets for preventing CAVD. Full article
(This article belongs to the Section Cells of the Cardiovascular System)
Show Figures

Figure 1

Back to TopTop