Sign in to use this feature.

Years

Between: -

Subjects

remove_circle_outline
remove_circle_outline
remove_circle_outline
remove_circle_outline
remove_circle_outline
remove_circle_outline

Journals

Article Types

Countries / Regions

Search Results (18)

Search Parameters:
Keywords = CAPE-Block

Order results
Result details
Results per page
Select all
Export citation of selected articles as:
16 pages, 18726 KB  
Article
The Recent and Submerged Tombolos—Unique Phenomena on the Adriatic Sea
by Čedomir Benac, Neven Bočić, Lara Wacha, Lovro Maglić and Igor Ružić
J. Mar. Sci. Eng. 2024, 12(9), 1575; https://doi.org/10.3390/jmse12091575 - 6 Sep 2024
Viewed by 2175
Abstract
Prvić Island (Kvarner area in the NE channel part of the Adriatic Sea) is a part of the Natura 2000 protected area network. A recent tombolo is located on the SW coast of Prvić Island, and much larger submerged tombolos are located on [...] Read more.
Prvić Island (Kvarner area in the NE channel part of the Adriatic Sea) is a part of the Natura 2000 protected area network. A recent tombolo is located on the SW coast of Prvić Island, and much larger submerged tombolos are located on the shoal towards the south. Both phenomena are unique to the Croatian coast of the Adriatic Sea. The inland part of the tombolo was surveyed using an Unmanned Aerial Vehicle, and a 3D point cloud was created using Structure from Motion with Multi-View Stereo photogrammetry. The body of the talus breccia behind the tombolo has a triangular form. Large collapsed rocky blocks form the cape vertex. This cape is in a state of equilibrium in the present oceanographic conditions but might be eroded due to predicted rises in sea level. The submarine zone was explored using scuba-diving equipment and Remotely Operated Vehicles. A large triangle-shaped shoal consists of flysch. Parallel vertical sandstone layers that look like artificially built walls are more than a hundred metres long. The carbonate breccia is located at the end of the shallow zone. The conditions for the final formation of the submerged shoal were created during the sea level stagnation in the Holocene. Full article
(This article belongs to the Special Issue Coastal Evolution and Erosion under Climate Change)
Show Figures

Figure 1

23 pages, 8470 KB  
Article
Improved Control Technique for Enhancing Power System Stability in Out-of-Step Conditions
by Nande Fose, Senthil Krishnamurthy and Prathaban Moodley
Energies 2024, 17(16), 4086; https://doi.org/10.3390/en17164086 - 16 Aug 2024
Cited by 2 | Viewed by 2072
Abstract
From time to time, a series of unpredictable and conflicting contingencies can lead to angular instability of the power system and even blackouts if not adequately handled by an out-of-step (OOS) protection system. The key contribution of this research work, to the theory [...] Read more.
From time to time, a series of unpredictable and conflicting contingencies can lead to angular instability of the power system and even blackouts if not adequately handled by an out-of-step (OOS) protection system. The key contribution of this research work, to the theory of out-of-step protection, is the identification and isolation after a given disruption of many unstable swings. This paper presents a proposed method to avoid false operation for distance function by out-of-step blocking to improve the system stability by using optimally placed PMUs for the fast detection of system analogue quantities. The studies were performed on a modified Eskom transmission network in the Western Cape with 765 kV and 400 kV voltage levels. The aim is to investigate the IEC 61850-90-5 standard for predictive dynamic stability maintaining systems using PMUs for out-of-step conditions of synchronous generators. The power system modelling and simulation are performed in the RSCAD-FX for the proposed multi-area power system network. An experimental lab-scale implementation is built to test the proposed out-of-step algorithm in a real-time digital simulator. Software-based PMU is incorporated to test and validate the IEC 61850-90-5 standard sampled values. Simulation and experimental results are presented. Full article
(This article belongs to the Topic Power System Protection)
Show Figures

Figure 1

21 pages, 14789 KB  
Article
Direct and Indirect Effects of Mountain Heights on Heavy Rainfall in the Hokitika Region of New Zealand
by Yang Yang, Ian Boutle, Stuart Moore, Trevor Carey-Smith and John Crouch
Atmosphere 2024, 15(6), 625; https://doi.org/10.3390/atmos15060625 - 23 May 2024
Cited by 1 | Viewed by 1770
Abstract
In the Hokitika region, on the west coast of the South Island of New Zealand on 18 June 2015, very heavy stratiform precipitation (>200 mm/per day) occurred under north-westerlies with small CAPE (<25 J/kg). Analyses of model simulations and observations showed that this [...] Read more.
In the Hokitika region, on the west coast of the South Island of New Zealand on 18 June 2015, very heavy stratiform precipitation (>200 mm/per day) occurred under north-westerlies with small CAPE (<25 J/kg). Analyses of model simulations and observations showed that this heavy rainfall was due to cold-front lifting enhanced by orographic lifting over the Southern Alps. At 1.5 km grid-length, the model terrain underestimated the average height of the 103 tallest mountains over the South Island by ~800 m. This led to weaker orographic lifting and mountain blocking, and a faster-moving and stronger cold front in the Hokitika region. As a result, large errors in the heavy rainfall prediction occurred. By increasing either the resolved or the sub-grid mountain heights, the simulated rainfall errors were largely reduced through stronger orographic lifting and mountain blocking, and simulation of the cold front movement and strength was improved. All the experiments have the same “flow-over” regime with mountain waves and/or wave breaking (Fm ranges 0.61–1.21). However, the rainfall amount and distribution on the windward side of the mountains varied significantly. Our new findings were that the Southern Alps can have significant indirect effects on heavy rainfall by altering the speed and strength of the cold front, in addition to the well-known direct dynamical effects (i.e., orographic lifting and mountain blocking). A combination of these direct and indirect effects makes the heavy rainfall simulation sensitive to mountain heights even under the same “flow-over” regime. Full article
(This article belongs to the Section Meteorology)
Show Figures

Figure 1

16 pages, 5661 KB  
Article
Metallothionein 2A with Antioxidant and Antitumor Activity Is Upregulated by Caffeic Acid Phenethyl Ester in Human Bladder Carcinoma Cells
by Hsin-Ching Sung, Kang-Shuo Chang, Syue-Ting Chen, Shu-Yuan Hsu, Yu-Hsiang Lin, Chen-Pang Hou, Tsui-Hsia Feng, Ke-Hung Tsui and Horng-Heng Juang
Antioxidants 2022, 11(8), 1509; https://doi.org/10.3390/antiox11081509 - 1 Aug 2022
Cited by 18 | Viewed by 3006
Abstract
Functions of metallothionein 2A (MT2A) in bladder cancer have not been extensively explored even though metallothioneins are regarded as modulators in several biological regulations including oxidation and cancerous development. We evaluated MT2A in bladder carcinoma cells in terms of the mechanisms of regulation [...] Read more.
Functions of metallothionein 2A (MT2A) in bladder cancer have not been extensively explored even though metallothioneins are regarded as modulators in several biological regulations including oxidation and cancerous development. We evaluated MT2A in bladder carcinoma cells in terms of the mechanisms of regulation and the underlying functions. MT2A overexpression not only downregulated endogenous ROS but also blocked ROS induced by H2O2. We used the annexin V-FITC apoptosis assay to determine the modulation of H2O2-induced cell apoptosis by MT2A expression. Results of immunoblot and reporter assays indicated that caffeic acid phenethyl ester (CAPE) treatment induced MT2A and heme oxygenase-1 (HO-1) expressions; moreover, the involvement of CAPE in either upregulation of the HO-1 expression or downregulation of endogenous ROS is MT2A dependent in bladder carcinoma cells. Knockdown of MT2A increased invasion and cell growth in vitro and in vivo, whereas ectopic overexpression of MT2A had the reverse effect in bladder carcinoma cells. Unlike bladder cancer tissues, the real-time reverse transcriptase-polymerase chain reaction (RT-qPCR) analysis showed a significant level of MT2A mRNA in the normal bladder tissues. Collectively, our results indicated that MT2A is acting as an antioxidant and also a tumor suppressor in human bladder carcinoma cells. Full article
(This article belongs to the Special Issue Oxidative Stress in Genitourinary Cancers)
Show Figures

Graphical abstract

17 pages, 2668 KB  
Article
The Upregulation of Caffeic Acid Phenethyl Ester on Growth Differentiation Factor 15 Inhibits Transforming Growth Factor β/Smad Signaling in Bladder Carcinoma Cells
by Chen-Pang Hou, Ke-Hung Tsui, Syue-Ting Chen, Kang-Shuo Chang, Hsin-Ching Sung, Shu-Yuan Hsu, Yu-Hsiang Lin, Tsui-Hsia Feng and Horng-Heng Juang
Biomedicines 2022, 10(7), 1625; https://doi.org/10.3390/biomedicines10071625 - 7 Jul 2022
Cited by 5 | Viewed by 2859
Abstract
Growth differentiation factor 15 (GDF15) is known as a TGFβ-like cytokine acting on the TGFβ receptor to modulate target genes. GDF15 is regarded as a tumor suppressor gene in the human bladder and the caffeic acid phenethyl ester (CAPE) induces GDF15 expression to [...] Read more.
Growth differentiation factor 15 (GDF15) is known as a TGFβ-like cytokine acting on the TGFβ receptor to modulate target genes. GDF15 is regarded as a tumor suppressor gene in the human bladder and the caffeic acid phenethyl ester (CAPE) induces GDF15 expression to inhibit the tumor growth in vitro and in vivo. However, the interactions among GDF15, CAPE, and TGFβ/Smads signaling in the human bladder carcinoma cells remain unexplored. Results revealed that TGFβ downregulated the expression of GDF15 via the activation of Smad 2/3 and Smad 1/5. Induction of GDF15 on its downstream genes, NDRG1 and maspin, is dependent on the TGFβ/Smad pathways. Moreover, TGFβ blocked the CAPE-inducing expressions of GDF15, maspin, and NDRG1. Pretreatment of TGF receptor kinase inhibitor not only blocked the activation of TGFβ but also attenuated the activation of GDF15 on the expressions of maspin and NDRG1. The CAPE treatment attenuated the activation of TGFβ on cell proliferation and invasion. Our findings indicate that TGFβ downregulated the expressions of GDF15, maspin, and NDRG1 via TGFβ/Smad signaling. Whereas, CAPE acts as an antagonist on TGFβ/Smad signaling to block the effect of TGFβ on the GDF15 expression and cell proliferation and invasion in bladder carcinoma cells. Full article
Show Figures

Graphical abstract

12 pages, 3223 KB  
Article
Phosphorylation of ERK-Dependent NF-κB Triggers NLRP3 Inflammasome Mediated by Vimentin in EV71-Infected Glioblastoma Cells
by Zelong Gong, Xuefeng Gao, Qingqing Yang, Jingxian Lun, Hansen Xiao, Jiayu Zhong and Hong Cao
Molecules 2022, 27(13), 4190; https://doi.org/10.3390/molecules27134190 - 29 Jun 2022
Cited by 27 | Viewed by 3624
Abstract
Enterovirus 71 (EV71) is a dominant pathogenic agent that may cause severe central nervous system (CNS) diseases among infants and young children in the Asia-pacific. The inflammasome is closely implicated in EV71-induced CNS injuries through a series of signaling pathways. However, the activation [...] Read more.
Enterovirus 71 (EV71) is a dominant pathogenic agent that may cause severe central nervous system (CNS) diseases among infants and young children in the Asia-pacific. The inflammasome is closely implicated in EV71-induced CNS injuries through a series of signaling pathways. However, the activation pathway of NLRP3 inflammasome involved in EV71-mediated CNS injuries remains poorly defined. In the studies, EV71 infection, ERK1/2 phosphorylation, and activation of NLRP3 are abolished in glioblastoma cells with low vimentin expression by CRISPR/Cas9-mediated knockdown. PD098059, an inhibitor of p-ERK, remarkably blocks the vimentin-mediated ERK1/2 phosphorylation in EV71-infected cells. Nuclear translocation of NF-κB p65 is dependent on p-ERK in a time-dependent manner. Moreover, NLRP3 activation and caspase-1 production are limited in EV71-infected cells upon the caffeic acid phenethyl ester (CAPE) administration, an inhibitor of NF-κB, which contributes to the inflammasome regulation. In conclusion, these results suggest that EV71-mediated NLRP3 inflammasome could be activated via the VIM-ERK-NF-κB pathway, and the treatment of the dephosphorylation of ERK and NF-κB inhibitors is beneficial to host defense in EV71-infected CNS. Full article
Show Figures

Figure 1

26 pages, 11938 KB  
Article
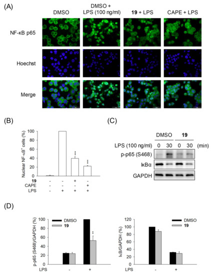
Development of (4-Phenylamino)quinazoline Alkylthiourea Derivatives as Novel NF-κB Inhibitors
by Sarah S. Darwish, Po-Jen Chen, Mostafa M. Hamed, Reem A. Wagdy, Shun-Hua Chen, Ashraf H. Abadi, Mohammad Abdel-Halim, Tsong-Long Hwang and Matthias Engel
Pharmaceuticals 2022, 15(7), 778; https://doi.org/10.3390/ph15070778 - 22 Jun 2022
Cited by 5 | Viewed by 3574
Abstract
For many inflammatory diseases, new effective drugs with fewer side effects are needed. While it appears promising to target the activation of the central pro-inflammatory transcription factor NF-κB, many previously discovered agents suffered from cytotoxicity. In this study, new alkylthiourea quinazoline derivatives were [...] Read more.
For many inflammatory diseases, new effective drugs with fewer side effects are needed. While it appears promising to target the activation of the central pro-inflammatory transcription factor NF-κB, many previously discovered agents suffered from cytotoxicity. In this study, new alkylthiourea quinazoline derivatives were developed that selectively inhibit the activation of NF-κB in macrophage-like THP−1 cells while showing low general cytotoxicity. One of the best compounds, 19, strongly inhibited the production of IL-6 (IC50 = 0.84 µM) and, less potently, of TNFα (IC50 = 4.0 µM); in comparison, the reference compound, caffeic acid phenethyl ester (CAPE), showed IC50s of 1.1 and 11.4 µM, respectively. Interestingly, 19 was found to block the translocation of the NF-κB dimer to the nucleus, although its release from the IκB complex was unaffected. Furthermore, 19 suppressed the phosphorylation of NF-κB-p65 at Ser468 but not at Ser536; however, 19 did not inhibit any kinase involved in NF-κB activation. The only partial suppression of p65 phosphorylation might be associated with fewer side effects. Since several compounds selectively induced cell death in activated macrophage-like THP−1 cells, they might be particularly effective in various inflammatory diseases that are exacerbated by excess activated macrophages, such as arteriosclerosis and autoimmune diseases. Full article
(This article belongs to the Section Medicinal Chemistry)
Show Figures

Figure 1

14 pages, 3340 KB  
Article
Active Compounds in Zingiber officinale as Possible Redox Inhibitors of 5-Lipoxygenase Using an In Silico Approach
by Jaqueline Stephanie Ley-Martínez, Jose Erick Ortega-Valencia, Oscar García-Barradas, Maribel Jiménez-Fernández, Esmeralda Uribe-Lam, Carlos Iván Vencedor-Meraz and Jacqueline Oliva-Ramírez
Int. J. Mol. Sci. 2022, 23(11), 6093; https://doi.org/10.3390/ijms23116093 - 29 May 2022
Cited by 26 | Viewed by 3638
Abstract
5-Lipoxygenase (5-LOX) converts arachidonic acid to lipidic inflammatory mediators such as leukotrienes (LTs). In diseases such as asthma, LTs contribute to a physiopathology that could be reverted by blocking 5-LOX. Natural products with anti-inflammatory potential such as ginger have been used as nutraceuticals [...] Read more.
5-Lipoxygenase (5-LOX) converts arachidonic acid to lipidic inflammatory mediators such as leukotrienes (LTs). In diseases such as asthma, LTs contribute to a physiopathology that could be reverted by blocking 5-LOX. Natural products with anti-inflammatory potential such as ginger have been used as nutraceuticals since ancient times. 6-Gingerol and 6-shogaol are the most abundant compounds in the ginger rhizome; they possess anti-inflammatory, antioxidant, and chemopreventive properties. In the present study, 6-gingerol and 6-shogaol structures were analyzed and compared with two commercial 5-LOX inhibitors (zileuton and atreleuton) and with other inhibitor candidates (3f, NDGA, CP 209, caffeic acid, and caffeic acid phenethyl ester (CAPE)). The pharmacokinetics and toxicological properties of 6-gingerol, 6-shogaol, and the other compounds were evaluated. Targeted molecular coupling was performed to identify the optimal catalytic pocket for 5-LOX inhibition. The results showed that 6-gingerol and 6-shogaol follow all of the recommended pharmacokinetic parameters. These compounds could be inhibitors of 5-LOX because they present specific interactions with the residues involved in molecular inhibition. The current study demonstrated the potential of 6-gingerol and 6-shogaol as anti-inflammatory agents that inhibit 5-LOX, as they present a high level of performance in the toxicological analysis and could be catabolized by the cytochrome p450 enzymatic complex; however, 6-gingerol was superior in safety compared to 6-shogaol. Full article
(This article belongs to the Section Biochemistry)
Show Figures

Figure 1

25 pages, 7511 KB  
Article
Underwater Chatter for the Win: A First Assessment of Underwater Soundscapes in Two Bays along the Eastern Cape Coast of South Africa
by Renée P. Schoeman, Christine Erbe and Stephanie Plön
J. Mar. Sci. Eng. 2022, 10(6), 746; https://doi.org/10.3390/jmse10060746 - 28 May 2022
Cited by 13 | Viewed by 5619
Abstract
In 2014, the South African government launched ‘Operation Phakisa’ under which port developments play a significant role in supporting ocean economic growth. These developments will likely increase vessel traffic to and from South African ports, making it imperative to monitor for [...] Read more.
In 2014, the South African government launched ‘Operation Phakisa’ under which port developments play a significant role in supporting ocean economic growth. These developments will likely increase vessel traffic to and from South African ports, making it imperative to monitor for changes in underwater sound budgets with potential negative effects on marine life. However, no soundscape studies have been conducted around South Africa, resulting in an absence of baseline measurements. This study provides a first description of the underwater soundscape in St. Francis Bay and Algoa Bay, Eastern Cape. Soundscape measurements identified major soundscape contributors, temporal patterns in broadband sound levels, and underlying environmental drivers. Applicability of modelled vessel noise and wind noise maps to predict large-scale spatial variation in sound budgets was assessed. Our study shows that sounds from biological sources and wind dominated at all recording sites, with fish choruses driving temporal patterns as a function of time of year and position of the sun. Sound from vessels was present at all sites but most notable in long-term spectral levels measured in Algoa Bay. Sound propagation models predicted a further increase in the contribution of vessel noise towards shipping lanes and east Algoa Bay. Our study provides a building block to monitor for shifts in sound budgets and temporal patterns in these two bays under a developing ocean economy. Furthermore, our study raises concerns that vessel noise is likely a significant contributor in shallow waters elsewhere along the South African coast where vessel density is known to be higher (i.e., Durban and Cape Town). Full article
Show Figures

Figure 1

18 pages, 2517 KB  
Article
The Antitumor Effect of Caffeic Acid Phenethyl Ester by Downregulating Mucosa-Associated Lymphoid Tissue 1 via AR/p53/NF-κB Signaling in Prostate Carcinoma Cells
by Kang-Shuo Chang, Ke-Hung Tsui, Shu-Yuan Hsu, Hsin-Ching Sung, Yu-Hsiang Lin, Chen-Pang Hou, Pei-Shan Yang, Chien-Lun Chen, Tsui-Hsia Feng and Horng-Heng Juang
Cancers 2022, 14(2), 274; https://doi.org/10.3390/cancers14020274 - 6 Jan 2022
Cited by 24 | Viewed by 3159
Abstract
Caffeic acid phenethyl ester (CAPE), a honeybee propolis-derived bioactive ingredient, has not been extensively elucidated regarding its effect on prostate cancer and associated mechanisms. The mucosa-associated lymphoid tissue 1 gene (MALT1) modulates NF-κB signal transduction in lymphoma and non-lymphoma cells. We [...] Read more.
Caffeic acid phenethyl ester (CAPE), a honeybee propolis-derived bioactive ingredient, has not been extensively elucidated regarding its effect on prostate cancer and associated mechanisms. The mucosa-associated lymphoid tissue 1 gene (MALT1) modulates NF-κB signal transduction in lymphoma and non-lymphoma cells. We investigated the functions and regulatory mechanisms of CAPE in relation to MALT1 in prostate carcinoma cells. In p53- and androgen receptor (AR)-positive prostate carcinoma cells, CAPE downregulated AR and MALT1 expression but enhanced that of p53, thus decreasing androgen-induced activation of MALT1 and prostate-specific antigen expressions. p53 downregulated the expression of MALT in prostate carcinoma cells through the putative consensus and nonconsensus p53 response elements. CAPE downregulated MALT1 expression and thus inhibited NF-κB activity in p53- and AR-negative prostate carcinoma PC-3 cells, eventually reducing cell proliferation, invasion, and tumor growth in vitro and in vivo. CAPE induced the ERK/JNK/p38/AMPKα1/2 signaling pathways; however, pretreatment with the corresponding inhibitors of MAPK or AMPK1/2 did not inhibit the CAPE effect on MALT1 blocking in PC-3 cells. Our findings verify that CAPE is an effective antitumor agent for human androgen-dependent and -independent prostate carcinoma cells in vitro and in vivo through the inhibition of MALT1 expression via the AR/p53/NF-κB signaling pathways. Full article
(This article belongs to the Special Issue Targeting the Vulnerabilities of Oncogene Activation)
Show Figures

Graphical abstract

24 pages, 2351 KB  
Article
A Fast and Lightweight Detection Network for Multi-Scale SAR Ship Detection under Complex Backgrounds
by Jimin Yu, Guangyu Zhou, Shangbo Zhou and Maowei Qin
Remote Sens. 2022, 14(1), 31; https://doi.org/10.3390/rs14010031 - 22 Dec 2021
Cited by 43 | Viewed by 5436
Abstract
It is very difficult to detect multi-scale synthetic aperture radar (SAR) ships, especially under complex backgrounds. Traditional constant false alarm rate methods are cumbersome in manual design and weak in migration capabilities. Based on deep learning, researchers have introduced methods that have shown [...] Read more.
It is very difficult to detect multi-scale synthetic aperture radar (SAR) ships, especially under complex backgrounds. Traditional constant false alarm rate methods are cumbersome in manual design and weak in migration capabilities. Based on deep learning, researchers have introduced methods that have shown good performance in order to get better detection results. However, the majority of these methods have a huge network structure and many parameters which greatly restrict the application and promotion. In this paper, a fast and lightweight detection network, namely FASC-Net, is proposed for multi-scale SAR ship detection under complex backgrounds. The proposed FASC-Net is mainly composed of ASIR-Block, Focus-Block, SPP-Block, and CAPE-Block. Specifically, without losing information, Focus-Block is placed at the forefront of FASC-Net for the first down-sampling of input SAR images at first. Then, ASIR-Block continues to down-sample the feature maps and use a small number of parameters for feature extraction. After that, the receptive field of the feature maps is increased by SPP-Block, and then CAPE-Block is used to perform feature fusion and predict targets of different scales on different feature maps. Based on this, a novel loss function is designed in the present paper in order to train the FASC-Net. The detection performance and generalization ability of FASC-Net have been demonstrated by a series of comparative experiments on the SSDD dataset, SAR-Ship-Dataset, and HRSID dataset, from which it is obvious that FASC-Net has outstanding detection performance on the three datasets and is superior to the existing excellent ship detection methods. Full article
Show Figures

Graphical abstract

20 pages, 4951 KB  
Article
Preparation of High-Performance Metal-Free UV/Near Infrared-Shielding Films for Human Skin Protection
by Chih-Hao Liang and Ying-Jung Chen
Nanomaterials 2021, 11(8), 1954; https://doi.org/10.3390/nano11081954 - 29 Jul 2021
Cited by 11 | Viewed by 4967
Abstract
A series of metal-free UV/near infrared (NIR)-shielding coatings are successfully fabricated by shielded cathodic arc plasma evaporation (CAPE) and substrate-biased RF magnetron sputtering processes. The UV/NIR-shielding coatings comprising quarter-wave stacks of TiO2/SiO2 multilayers and high-conductivity sputter-deposited ITO films with a [...] Read more.
A series of metal-free UV/near infrared (NIR)-shielding coatings are successfully fabricated by shielded cathodic arc plasma evaporation (CAPE) and substrate-biased RF magnetron sputtering processes. The UV/NIR-shielding coatings comprising quarter-wave stacks of TiO2/SiO2 multilayers and high-conductivity sputter-deposited ITO films with a thickness in the range of 200–600 nm could block IRA and IRB radiations, respectively. The total thicknesses of UV/near infrared-shielding films are in the range from 375 nm to 1513.8 nm. The anatase-phase TiO2 films with absorption edge located at ∼375 nm were deposited by shielded CAPE at ∼100 °C. Further, the well-crystallized ITO films were found to have high free-electron concentrations (1.12 × 1021 cm−3), resulting in strong absorption of IRB due to the plasmon resonance absorption. The optimal optical design and ITO film thickness were investigated, and the TiO2(SiO2/TiO2)3 multilayer combined with an ITO film thickness of 400 nm was found to provide a high NIR-shielding rate of 94.8%, UVB to UVA-shielding rate of 92.7%, and average visible light transmittance of 68.1%. Further, human skin cells protected by a UV/NIR-shielding coating showed significantly decreased reactive oxygen species generation and inflammatory cytokine expression as compared to those of unprotected cells. The results demonstrate that the development of multifunction coatings have potential for transparent heat insulation windows and human skin protection against UV/IR radiations. Full article
(This article belongs to the Special Issue Thin Films: Deposition, Growth and Characterization Techniques)
Show Figures

Figure 1

23 pages, 3447 KB  
Review
Experimental Evidence for Therapeutic Potentials of Propolis
by Priyanshu Bhargava, Debajit Mahanta, Ashish Kaul, Yoshiyuki Ishida, Keiji Terao, Renu Wadhwa and Sunil C. Kaul
Nutrients 2021, 13(8), 2528; https://doi.org/10.3390/nu13082528 - 24 Jul 2021
Cited by 77 | Viewed by 13324
Abstract
Propolis is produced by honeybees from materials collected from plants they visit. It is a resinous material having mixtures of wax and bee enzymes. Propolis is also known as bee glue and used by bees as a building material in their hives, for [...] Read more.
Propolis is produced by honeybees from materials collected from plants they visit. It is a resinous material having mixtures of wax and bee enzymes. Propolis is also known as bee glue and used by bees as a building material in their hives, for blocking holes and cracks, repairing the combs and strengthening their thin borders. It has been extensively used since ancient times for different purposes in traditional human healthcare practices. The quality and composition of propolis depend on its geographic location, climatic zone and local flora. The New Zealand and Brazilian green propolis are the two main kinds that have been extensively studied in recent years. Their bioactive components have been found to possess a variety of therapeutic potentials. It was found that Brazilian green propolis improves the cognitive functions of mild cognitive impairments in patients living at high altitude and protects them from neurodegenerative damage through its antioxidant properties. It possesses artepillin C (ARC) as the key component, also known to possess anticancer potential. The New Zealand propolis contains caffeic acid phenethyl ester (CAPE) as the main bioactive with multiple therapeutic potentials. Our lab performed in vitro and in vivo assays on the extracts prepared from New Zealand and Brazilian propolis and their active ingredients. We provided experimental evidence that these extracts possess anticancer, antistress and hypoxia-modulating activities. Furthermore, their conjugation with γCD proved to be more effective. In the present review, we portray the experimental evidence showing that propolis has the potential to be a candidate drug for different ailments and improve the quality of life. Full article
Show Figures

Figure 1

27 pages, 575 KB  
Article
Modelling Long-Term Monthly Rainfall Variability in Selected Provinces of South Africa: Trend and Extreme Value Analysis Approaches
by Vusi Ntiyiso Masingi and Daniel Maposa
Hydrology 2021, 8(2), 70; https://doi.org/10.3390/hydrology8020070 - 23 Apr 2021
Cited by 12 | Viewed by 5076
Abstract
Extreme rainfall events have made significant damages to properties, public infrastructure and agriculture in some provinces of South Africa notably in KwaZulu-Natal and Gauteng among others. The general global increase in the frequency and intensity of extreme precipitation events in recent years is [...] Read more.
Extreme rainfall events have made significant damages to properties, public infrastructure and agriculture in some provinces of South Africa notably in KwaZulu-Natal and Gauteng among others. The general global increase in the frequency and intensity of extreme precipitation events in recent years is raising a concern that human activities might be heavily disturbed. This study attempts to model long-term monthly rainfall variability in the selected provinces of South Africa using various statistical techniques. The study investigates the normality and stationarity of the underlying distribution of the whole body of rainfall data for each selected province, the long-term trends of the rainfall data and the extreme value distributions which model the tails of the rainfall distribution data. These approaches were meant to help achieve the broader purpose of this study of investigating the long-term rainfall trends, stationarity of the rainfall distributions and extreme value distributions of monthly rainfall records in the selected provinces of South Africa in this era of climate change. The five provinces considered in this study are Eastern Cape, Gauteng, KwaZulu-Natal, Limpopo and Mpumalanga. The findings revealed that the long-term rainfall distribution for all the selected provinces does not come from a normal distribution. Furthermore, the monthly rainfall data distribution for the majority of the provinces is not stationary. The paper discusses the modelling of monthly rainfall extremes using the non-stationary generalised extreme value distribution (GEVD) which falls under the block maxima extreme value theory (EVT) approach. The maximum likelihood estimation method was used to obtain the estimates of the parameters. The stationary GEVD was found as the best distribution model for Eastern Cape, Gauteng, and KwaZulu-Natal provinces. Furthermore, model fitting supported non-stationary GEVD model for maximum monthly rainfall with nonlinear quadratic trend in the location parameter and a linear trend in the scale parameter for Limpopo, while in Mpumalanga the non-stationary GEVD model with a nonlinear quadratic trend in the scale parameter and no variation in the location parameter fitted well to the monthly rainfall data. The negative values of the shape parameters for Eastern Cape and Mpumalanga suggest that the data follow the Weibull distribution class, while the positive values of the shape parameters for Gauteng, KwaZulu-Natal and Limpopo suggest that the data follow the Fréchet distribution class. The findings from this paper could give information that can assist decision makers establish strategies for proper planning of agriculture, infrastructure, drainage system and other water resource applications in the South African provinces. Full article
Show Figures

Figure 1

12 pages, 2193 KB  
Article
IL-8 as a Potential Therapeutic Target for Periodontitis and Its Inhibition by Caffeic Acid Phenethyl Ester In Vitro
by Yung-Kai Huang, Kuo-Feng Tseng, Ping-Hsuan Tsai, Jie-Sian Wang, Chang-Yu Lee and Ming-Yi Shen
Int. J. Mol. Sci. 2021, 22(7), 3641; https://doi.org/10.3390/ijms22073641 - 31 Mar 2021
Cited by 36 | Viewed by 4245
Abstract
Salivary levels of interleukin-8 (IL-8) are elevated in patients with periodontitis. Caffeic acid phenethyl ester (CAPE) improves the periodontal status in subjects. However, whether CAPE can reduce IL-8 expression is unclear. We collected saliva to determine proinflammatory cytokine levels and used subgingival calculus [...] Read more.
Salivary levels of interleukin-8 (IL-8) are elevated in patients with periodontitis. Caffeic acid phenethyl ester (CAPE) improves the periodontal status in subjects. However, whether CAPE can reduce IL-8 expression is unclear. We collected saliva to determine proinflammatory cytokine levels and used subgingival calculus and surrounding tissues from patients with periodontitis for oral microbiota analysis via 16s ribosomal RNA gene sequencing. THP-1 cells were stimulated with sterile-filtered saliva from patients, and target gene/protein expression was assessed. IL-8 mRNA expression was analyzed in saliva-stimulated THP-1 cells treated with CAPE and the heme oxygenase-1 (HO-1) inhibitor tin-protoporphyrin (SnPP). In 72 symptomatic individuals, IL-8 was correlated with periodontal inflammation (bleeding on probing, r = 0.45; p < 0.001) and disease severity (bleeding on probing, r = 0.45; p < 0.001) but not with the four oral microbiota species tested. Reduced salivary IL-8 secretion was correlated with effective periodontitis treatment (r = 0.37, p = 0.0013). In THP-1 cells, saliva treatment induced high IL-8 expression and IKK2 and nuclear factor-κB (NF-κB) phosphorylation. However, the IKK inhibitor BMS-345541, NF-κB inhibitor BAY 11-7082, and CAPE attenuated saliva-induced IL-8 expression. CAPE induced HO-1 expression and inhibited IKK2, IκBα, and NF-κB phosphorylation. Blocking HO-1 decreased the anti-inflammatory activity of CAPE. The targeted suppression of IL-8 production using CAPE reduces inflammation and periodontitis. Full article
(This article belongs to the Special Issue Molecular Mechanisms of Periodontal Disease 2.0)
Show Figures

Figure 1

Back to TopTop