Sign in to use this feature.

Years

Between: -

Subjects

remove_circle_outline
remove_circle_outline
remove_circle_outline
remove_circle_outline

Journals

Article Types

Countries / Regions

Search Results (7)

Search Parameters:
Keywords = Bergeyella

Order results
Result details
Results per page
Select all
Export citation of selected articles as:
19 pages, 4587 KB  
Article
Oral Administration of Propolis and Lysozyme Combination Improves Feline Oral Health and Modulates Systemic Inflammatory and Oxidative Responses
by Longjiao Wang, Qianqian Chen, Weiwei Wang, Hao Dong, Xiaohan Chang, Lishui Chen, Ran Wang, Yaoxing Chen, Pengjie Wang, Shuxing Chen, Wei Xiong and Yixuan Li
Antioxidants 2025, 14(6), 639; https://doi.org/10.3390/antiox14060639 - 26 May 2025
Viewed by 1849
Abstract
Oral diseases are highly prevalent among domestic cats, with microbiota dysbiosis as a primary etiological factor. However, effective microbiota-targeted interventions remain limited. This study evaluated the efficacy of a dietary supplement combining propolis and lysozyme (PL) in mitigating feline oral health issues, based [...] Read more.
Oral diseases are highly prevalent among domestic cats, with microbiota dysbiosis as a primary etiological factor. However, effective microbiota-targeted interventions remain limited. This study evaluated the efficacy of a dietary supplement combining propolis and lysozyme (PL) in mitigating feline oral health issues, based on a cohort of 24 cats divided equally into placebo, treatment, and healthy control groups (n = 8 per group). Supragingival microbiota were analyzed via 16S rRNA gene sequencing, alongside assessments of volatile sulfur compounds (VSCs), oral health indices, and systemic inflammatory, oxidative, and immune markers. After 28 days of intervention, cats receiving PL supplementation demonstrated significant improvements, including a 35.4% reduction in VSCs and notable decreases in debris (34.9%), plaque (51.2%), and gingival indices (61.0%). Systemically, MDA and TNF-α levels decreased, while SOD, T-AOC, and IL-4 increased. Microbiota analysis revealed suppression of Porphyromonas and Selenomonas and enrichment of Moraxella and Bergeyella. Reductions in VSCs, gingival index, and TNF-α were correlated with lower Porphyromonas abundance, while Moraxella and Luteimonas were positively associated with antioxidant status. Functional predictions indicated downregulation of virulence-related pathways and increased expression of glutathione reductase. These findings highlight PL’s potential as a natural, microbiota-based intervention that improves feline oral health and modulates the oral–systemic axis, supporting its application in integrative oral care strategies. Full article
Show Figures

Figure 1

17 pages, 2125 KB  
Article
Effect of Dietary Composite Probiotic Supplementation on the Microbiota of Different Oral Sites in Cats
by Mingrui Zhang, Yingyue Cui, Xiaoying Mei, Longxian Li, Haotian Wang, Yingying Li and Yi Wu
Vet. Sci. 2024, 11(8), 351; https://doi.org/10.3390/vetsci11080351 - 4 Aug 2024
Cited by 6 | Viewed by 4463
Abstract
Probiotics demonstrated effectiveness in modulating oral microbiota and improving oral health in humans and rodents. However, its effects and applications on the oral microbiota of cats remain underexplored. Twelve healthy cats were randomly assigned to a control group (CON) and a composite probiotic [...] Read more.
Probiotics demonstrated effectiveness in modulating oral microbiota and improving oral health in humans and rodents. However, its effects and applications on the oral microbiota of cats remain underexplored. Twelve healthy cats were randomly assigned to a control group (CON) and a composite probiotic group (CPG) for a 42-day trial. The CPG diet included additional supplementation of Bifidobacterium animalis subsp. lactis HN019, Lactobacillus acidophilus NCFM, and Lactobacillus casei LC-11, each at approximately 1 × 1010 CFU/kg. On days 0 and 42, microbial samples were collected from the gingiva, tooth surfaces, and tongue of all cats for 16S rRNA gene sequencing. Bacteroidetes, Firmicutes, and Proteobacteria were the dominant phyla across all oral sites. The CPG treatment enriched seven genera, such as Moraxella, Actinomyces, and Frederiksenia in the gingiva. Meanwhile, Bergeyella and Streptococcus were enriched on the tooth surfaces, while Bergeyella, Flavobacterium, and Luteimonas were enriched on the tongue. Furthermore, the composite probiotic effectively suppressed eight genera, such as Bacteroides, Desulfovibrio, and Filifactor in the gingiva of CPG cats, as well as Helcococcus, Lentimicrobium, and Campylobacter on tooth surfaces, and Porphyromonas, Treponema, and Fusibacter on the tongue. These findings suggest that the composite probiotic used in this study modulates the feline oral microbiota by supporting beneficial or commensal bacteria and inhibiting oral pathogens, demonstrating potential to improve oral health in cats. Full article
(This article belongs to the Topic Research on Companion Animal Nutrition)
Show Figures

Figure 1

20 pages, 3641 KB  
Article
Microbiota Profiling on Veterinary Faculty Restroom Surfaces and Source Tracking
by Hiba Jabri, Simone Krings, Papa Abdoulaye Fall, Denis Baurain, Georges Daube and Bernard Taminiau
Microorganisms 2023, 11(8), 2053; https://doi.org/10.3390/microorganisms11082053 - 10 Aug 2023
Cited by 1 | Viewed by 1838
Abstract
In this study, we aimed to develop a comprehensive microbial source amplicon database tailored for source tracking in veterinary settings. We rigorously tested our locally curated source tracking database by selecting a frequently accessed environment by veterinary students and veterinarians. By exploring the [...] Read more.
In this study, we aimed to develop a comprehensive microbial source amplicon database tailored for source tracking in veterinary settings. We rigorously tested our locally curated source tracking database by selecting a frequently accessed environment by veterinary students and veterinarians. By exploring the composition of resident microbiota and identifying potential sources of contamination, including animals, the environment, and human beings, we aimed to provide valuable insights into the dynamics of microbial transmission within veterinary facilities. The 16S rDNA amplicon sequencing was used to determine the bacterial taxonomic profiles of restroom surfaces. Bacterial sources were identified by linking our metadata-enriched local database to the microbiota profiling analysis using high-quality sequences. Microbiota profiling shows the dominance of four phyla: Actinobacteria, Bacteroidetes, Proteobacteria, and Firmicutes. If the restroom cleaning process did not appear to impact microbiota composition, significant differences regarding bacterial distribution were observed between male and female users in different sampling campaigns. Combining 16S rDNA profiling to our specific sources labeling pipeline, we found aquatic and human sources were the primary environment keywords in our campaigns. The probable presence of known animal sources (bovids, insects, equids, suids…) associated with bacterial genera such as Chryseobacterium, Bergeyella, Fibrobacter, and Syntrophococcus was also involved in restroom surfaces, emphasizing the proximity between these restrooms and the exchange of bacteria between people involved in animals handling. To summarize, we have demonstrated that DNA sequence-based source tracking may be integrated with high-throughput bacterial community analysis to enrich microbial investigation of potential bacterial contamination sources, especially for little known or poorly identified taxa. However, more research is needed to determine the tool’s utility in other applications. Full article
Show Figures

Figure 1

15 pages, 1534 KB  
Article
Microbial Complexity of Oral Cavity of Healthy Dogs Identified by Mass Spectrometry and Next-Generation Sequencing
by Fábio V. R. Portilho, Juliano Nóbrega, Beatriz O. de Almeida, André R. Mota, Carolina L. de Paula, Fernando J. P. Listoni, Sandra M. G. Bosco, Alana L. Oliveira, Maria de Lourdes R. S. Cunha and Márcio G. Ribeiro
Animals 2023, 13(15), 2467; https://doi.org/10.3390/ani13152467 - 31 Jul 2023
Cited by 14 | Viewed by 3536
Abstract
The high complexity of the oral microbiota of healthy dogs and the close exposure of humans to companion animals represent a risk of the transmission of potential zoonotic microorganisms to humans, especially through dog bites, including multidrug-resistant ones. Nonetheless, a limited number of [...] Read more.
The high complexity of the oral microbiota of healthy dogs and the close exposure of humans to companion animals represent a risk of the transmission of potential zoonotic microorganisms to humans, especially through dog bites, including multidrug-resistant ones. Nonetheless, a limited number of comprehensive studies have focused on the diversity of the microorganisms that inhabit the oral cavities of healthy dogs, particularly based on modern molecular techniques. We investigated bacterial and fungal organisms in the oral cavities of 100 healthy dogs based on a combination of conventional and selective microbiological culture, mass spectrometry (MALDI-TOF MS), and next-generation sequencing. In addition, in vitro antimicrobial susceptibility patterns of isolates and mecA resistance gene were assessed. A total of 213 bacteria and 20 fungi were isolated. Staphylococcus pseudintermedius (40/100 = 40%), α-hemolytic Streptococcus (37/100 = 37%), and Pasteurella stomatis (22/100 = 22%) were the most prevalent bacteria diagnosed by microbiological culture and MALDI-TOF MS, whereas Aspergillus (10/100 = 10%) was the most common fungi identified. Based on next-generation sequencing of selected 20 sampled dogs, Porphyromonas (32.5%), Moraxella (16.3%), Fusobacterium (12.8%), Conchiformibius (9.5%), Bergeyella (5%), Campylobacter (3.8%), and Capnocytophaga (3.4%) genera were prevalent. A high multidrug resistance rate was observed in Staphylococcus pseudintermedius isolates, particularly to azithromycin (19/19 = 100%), penicillin (15/19 = 78.9%), and sulfamethoxazole/trimethoprim (15/19 = 78.9%). In addition, the mecA resistance gene was detected in 6.1% (3/49) of coagulase-positive staphylococci. Here, we highlight the microbial complexity of the oral mucosa of healthy dogs, including potential zoonotic microorganisms and multidrug-resistant bacteria, contributing with the investigation of the microbiota and antimicrobial resistance patterns of the microorganisms that inhabit the oral cavity of healthy dogs. Full article
(This article belongs to the Section Animal Physiology)
Show Figures

Figure A1

20 pages, 4110 KB  
Article
Influence of Gallic Acid-Containing Mouth Spray on Dental Health and Oral Microbiota of Healthy Dogs: A Pilot Study
by Nichaphat Thongma, Bhagavathi Sundaram Sivamaruthi, Muruganantham Bharathi, Chawin Tansrisook, Sartjin Peerajan, Kittidaj Tanongpitchayes, Natcha Chawnan, Subramanian Rashmi, Kriangkrai Thongkorn and Chaiyavat Chaiyasut
Vet. Sci. 2023, 10(7), 424; https://doi.org/10.3390/vetsci10070424 - 30 Jun 2023
Cited by 4 | Viewed by 4356
Abstract
The pilot study aimed to investigate the effects of GAMS on oral microbiota in healthy dog subjects. Thirty-eight dogs were recruited and randomly allocated to the placebo (n = 19) and treatment groups (n = 19). The dogs were treated with [...] Read more.
The pilot study aimed to investigate the effects of GAMS on oral microbiota in healthy dog subjects. Thirty-eight dogs were recruited and randomly allocated to the placebo (n = 19) and treatment groups (n = 19). The dogs were treated with mouth spray once daily for 42 days. The changes in the gingival index (GI), plaque index (PI), and calculus index (CI) were measured at baseline (day 0) and end of the study (42nd day). The changes in the oral microbial composition of representative dogs (placebo, n = 7; and treatment, n = 7) were also evaluated at baseline and end of the study. Oral microbial composition was assessed by sequencing. The sequences were annotated using the QIIME 2.0TM. The GI, PI, and CI indexes were reduced after the GAMS usage. The abundance of the commensal bacterial phylum Actinobacteria and Chloroflexi, genera Frederiksenia, and Bergeyella was improved after six weeks of GAMS usage. GAMS reduced the pathogenic bacterial species, including Neisseria sp., Desulfobulbus sp., Capnocytophaga canis, and Corynebacterium mustelae. Moreover, some pathogenic bacterial abundances were increased at the end of the study. All the microbial variations were observed within the group. The inter-group analysis revealed that the changes were unrelated to GAMS usage. Further studies need to be carried out using more experimental subjects to confirm the effectiveness of GAMS. More metagenomic data are required to evidence the GMAS impact on the oral microbiome of healthy dogs. Full article
Show Figures

Figure 1

11 pages, 2019 KB  
Article
The Identification of Multidrug-Resistant Microorganisms including Bergeyella zoohelcum Acquired from the Skin/Prosthetic Interface of Amputees and Their Susceptibility to Medihoney™ and Garlic Extract (Allicin)
by Ruby Harsent, Joshua Macleod, Richard S. Rowlands, Paul M. Smith, Neil Rushmere and James Blaxland
Microorganisms 2022, 10(2), 299; https://doi.org/10.3390/microorganisms10020299 - 26 Jan 2022
Cited by 2 | Viewed by 5364
Abstract
Users of prosthetic devices face the accumulation of potentially drug-resistant pathogenic bacteria on the skin/prosthesis interface. In this study, we took surface swabs of the skin/prosthesis interface of eleven disabled athletes to identify microorganisms present. In addition to determining their antimicrobial resistance profile, [...] Read more.
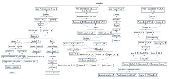
Users of prosthetic devices face the accumulation of potentially drug-resistant pathogenic bacteria on the skin/prosthesis interface. In this study, we took surface swabs of the skin/prosthesis interface of eleven disabled athletes to identify microorganisms present. In addition to determining their antimicrobial resistance profile, we assessed their sensitivity to Manuka honey and Garlic extract (allicin). Eleven volunteers were directed to swab the skin at the skin/prosthesis interface. After initial isolation of microorganisms, we employed the following general microbiological methods: Gram stain, Catalase test, Oxidase test, lactose fermenting capability, haemolytic capability, Staphaurex, mannitol fermenting capability, Streptex; API Staph, 20E, Candida, and BBL crystal identification system tests. Once identified, isolates were analysed for their sensitivity to penicillin, erythromycin, ampicillin, vancomycin, ceftazidime, ciprofloxacin, gentamicin, and colistin-sulphate. Isolates were also analysed for their sensitivity to allicin (Garlic Extract (GE)) and Manuka honey (Medihoney™) (MH). Eleven isolates were identified: Bacillus cereus, Staphylococcus haemolyticus, Staphylococcus aureus, Micrococcus luteus, Pseudomonas oryzihabitans, Micrococcus spp., Bacillus subtilis, Group D Streptococcus, Pantoea spp., Enterobacter cloacae, and Bergeyella zoohelcum. All isolates were resistant to 1 unit of penicillin and 10 μg of ampicillin. Bergeyella zoohelcum was observed to have the widest range of resistance with observed resistance against five of the eight antimicrobials employed in this study. This study highlights the prevalence of uncommon drug-resistant microorganisms on the skin within a vulnerable population, highlighting the potential for MH or GE intervention. Full article
(This article belongs to the Section Antimicrobial Agents and Resistance)
Show Figures

Figure 1

15 pages, 2841 KB  
Article
Characterization of Oral Microbiota in Cats: Novel Insights on the Potential Role of Fungi in Feline Chronic Gingivostomatitis
by Janina A. Krumbeck, Alexander M. Reiter, James C. Pohl, Shuiquan Tang, Young J. Kim, Annika Linde, Aishani Prem and Tonatiuh Melgarejo
Pathogens 2021, 10(7), 904; https://doi.org/10.3390/pathogens10070904 - 17 Jul 2021
Cited by 30 | Viewed by 7052
Abstract
Previous studies have suggested the involvement of viral and bacterial components in the initiation and progression of feline chronic gingivostomatitis (FCGS), but the role of fungi remains entirely unknown. This pilot study aimed to investigate the bacteriome and mycobiome in feline oral health [...] Read more.
Previous studies have suggested the involvement of viral and bacterial components in the initiation and progression of feline chronic gingivostomatitis (FCGS), but the role of fungi remains entirely unknown. This pilot study aimed to investigate the bacteriome and mycobiome in feline oral health and disease. Physical exams, including oral health assessment, of privately owned, clinically healthy (CH) cats (n = 14) and cats affected by FCGS (n = 14) were performed. Using a sterile swab, oral tissue surfaces of CH and FCGS cats were sampled and submitted for 16S rRNA and ITS-2 next-generation DNA sequencing. A high number of fungal species (n = 186) was detected, with Malassezia restricta, Malassezia arunalokei, Cladosporium penidielloides/salinae, and Aspergillaceae sp. being significantly enriched in FCGS samples, and Saccharomyces cerevisiae in CH samples. The bacteriome was significantly distinct between groups, and significant inter-kingdom interactions were documented. Bergeyella zoohelcum was identified as a potential biomarker of a healthy feline oral microbiome. These data suggest that fungi might play a role in the etiology and pathogenesis of FCGS, and that oral health should not simply be regarded as the absence of microbial infections. Instead, it may be viewed as the biological interactions between bacterial and fungal populations that coexist to preserve a complex equilibrium in the microenvironment of the mouth. Additional investigations are needed to improve our understanding of the feline oral ecosystem and the potential interactions between viruses, bacteria, and fungi in FCGS. Full article
(This article belongs to the Section Fungal Pathogens)
Show Figures

Figure 1

Back to TopTop