Sign in to use this feature.

Years

Between: -

Subjects

remove_circle_outline
remove_circle_outline
remove_circle_outline
remove_circle_outline
remove_circle_outline
remove_circle_outline
remove_circle_outline
remove_circle_outline
remove_circle_outline

Journals

Article Types

Countries / Regions

Search Results (41)

Search Parameters:
Keywords = Atad1

Order results
Result details
Results per page
Select all
Export citation of selected articles as:
20 pages, 9291 KB  
Article
Atad1 Is a Potential Candidate Gene for Prepulse Inhibition
by Akhilesh K. Bajpai, Timothy G. Freels, Lu Lu and Melloni N. Cook
Genes 2025, 16(10), 1139; https://doi.org/10.3390/genes16101139 - 26 Sep 2025
Abstract
Background/Objectives: Prepulse inhibition (PPI) is a robust, reproducible phenotype associated with schizophrenia and other psychiatric disorders. This study was carried out to identify gene(s) influencing PPI. Methods: We performed Quantitative Trait Locus (QTL) analysis of PPI in 59 strains from [...] Read more.
Background/Objectives: Prepulse inhibition (PPI) is a robust, reproducible phenotype associated with schizophrenia and other psychiatric disorders. This study was carried out to identify gene(s) influencing PPI. Methods: We performed Quantitative Trait Locus (QTL) analysis of PPI in 59 strains from the BXD recombinant inbred (BXD RI) mouse family and used a 2-LOD region for candidate gene identification. Genes significantly correlated with the candidate gene were identified based on genetic, partial, and literature correlation, and were further studied through gene enrichment and protein–protein interaction analyses. Phenome-wide association study (PheWAS) and differential expression analyses of the candidate gene were performed using human data. Results: We identified one significant (GN Trait 11428) and two suggestive male-specific QTLs (GN Traits 11426 and 11427) on Chromosome 19 between 27 and 36 Mb with peak LRS values of 19.2 (−logP = 4.2), 14.4 (−logP = 3.1), and 13.3 (−logP = 2.9), respectively. Atad1, ATPase family, AAA domain containing 1 was identified as the strongest candidate for the male-specific PPI loci. Atad1 expression in BXDs is strongly cis-modulated in the nucleus accumbens (NAc, LRS = 26.5 (−logP = 5.7). Many of the Atad1-correlated genes in the NAc were enriched in neurotransmission-related categories. Protein–protein interaction analysis suggested that ATAD1 functions through its direct partners, GRIA2 and ASNA1. PheWAS revealed significant associations between Atad1 and psychiatric traits, including schizophrenia. Analysis of a human RNA-seq dataset revealed differential expression of Atad1 between schizophrenia patients and the control group. Conclusions: Collectively, our analyses support Atad1 as a potential candidate gene for PPI and suggest that this gene should be further investigated for its involvement in psychiatric disorders. Full article
(This article belongs to the Special Issue Genetics of Neuropsychiatric Disorders)
Show Figures

Figure 1

13 pages, 1630 KB  
Article
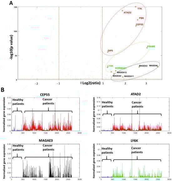
Nodal Spread Prediction in Human Oral Tongue Squamous Cell Carcinoma Using a Cancer-Testis Antigen Genes Signature
by Yoav Smith, Amit Cohen, Tzahi Neuman, Yoram Fleissig and Nir Hirshoren
Int. J. Mol. Sci. 2025, 26(18), 9258; https://doi.org/10.3390/ijms26189258 - 22 Sep 2025
Viewed by 164
Abstract
Cervical lymph node metastasis is the strongest prognostic factor in oral tongue carcinoma, yet current clinical guidelines rely primarily on depth of invasion to guide elective neck dissection. This approach results in unnecessary surgery in up to 70% of patients. Cancer-testis antigens (CTAs) [...] Read more.
Cervical lymph node metastasis is the strongest prognostic factor in oral tongue carcinoma, yet current clinical guidelines rely primarily on depth of invasion to guide elective neck dissection. This approach results in unnecessary surgery in up to 70% of patients. Cancer-testis antigens (CTAs) are a family of genes associated with tumor aggressiveness and may serve as predictive biomarkers for nodal spread. A multi-step analysis integrating large-scale public datasets, including microarray (GSE78060), bulk RNA-seq emerging from the cancer genome atlas (TCGA), and single-cell RNA-seq (GSE103322), was employed to identify CTA genes active in oral tongue cancer. Selected genes were validated using NanoString nCounter RNA profiling of 16 patients undergoing curative glossectomy with elective neck dissection. Machine learning algorithms, including decision trees, t-distributed stochastic neighbor embedding (t-SNE), and convolutional neural networks (CNN), were applied to assess predictive power for nodal metastasis. Computational analysis initially identified 40 cancer-active CTA genes, of which four genes (LY6K, MAGEA3, CEP55, and ATAD2) were most indicative of nodal spread. In our patient cohort, NanoString nCounter profiling combined with machine learning confirmed these four genes as highly predictive. We present a proof-of-concept CTA-based genetic diagnostic tool capable of discriminating nodal involvement in oral tongue cancer. This approach may reduce unnecessary neck dissections, minimizing surgical morbidity. Full article
(This article belongs to the Special Issue The Role of Genome in Cancer Therapy)
Show Figures

Figure 1

19 pages, 8543 KB  
Article
ATAD1 Regulates Neuronal Development and Synapse Formation Through Tuning Mitochondrial Function
by Hao-Hao Yan, Jia-Jia He, Chuanhai Fu, Jia-Hui Chen and Ai-Hui Tang
Int. J. Mol. Sci. 2025, 26(1), 44; https://doi.org/10.3390/ijms26010044 - 24 Dec 2024
Cited by 2 | Viewed by 1479
Abstract
Mitochondrial function is essential for synaptic function. ATAD1, an AAA+ protease involved in mitochondrial quality control, governs fission–fusion dynamics within the organelle. However, the distribution and functional role of ATAD1 in neurons remain poorly understood. In this study, we demonstrate that ATAD1 is [...] Read more.
Mitochondrial function is essential for synaptic function. ATAD1, an AAA+ protease involved in mitochondrial quality control, governs fission–fusion dynamics within the organelle. However, the distribution and functional role of ATAD1 in neurons remain poorly understood. In this study, we demonstrate that ATAD1 is primarily localized to mitochondria in dendrites and, to a lesser extent, in spines in cultured hippocampal neurons. We found that ATAD1 deficiency disrupts the mitochondrial fission–fusion balance, resulting in mitochondrial fragmentation. This deficiency also impairs dendritic branching, hinders dendritic spine maturation, and reduces glutamatergic synaptic transmission in hippocampal neuron. To further investigate the underlying mechanism, we employed an ATP hydrolysis-deficient mutant of ATAD1 to rescue the neuronal deficits associated with ATAD1 loss. We discovered that the synaptic deficits are independent of the mitochondrial morphology changes but rely on its ATP hydrolysis. Furthermore, we show that ATAD1 loss leads to impaired mitochondrial function, including decreased ATP production, impaired membrane potential, and elevated oxidative stress. In conclusion, our results provide evidence that ATAD1 is crucial for maintaining mitochondrial function and regulating neurodevelopment and synaptic function. Full article
(This article belongs to the Special Issue New Insights into Mitochondria in Health and Diseases)
Show Figures

Figure 1

14 pages, 1148 KB  
Article
RNA Sequencing Revealed a Weak Response of Gingival Fibroblasts Exposed to Hyaluronic Acid
by Layla Panahipour, Atefe Imani, Natália dos Santos Sanches, Hannes Kühtreiber, Michael Mildner and Reinhard Gruber
Bioengineering 2024, 11(12), 1307; https://doi.org/10.3390/bioengineering11121307 - 23 Dec 2024
Cited by 1 | Viewed by 1302
Abstract
Hyaluronic acid was proposed to support soft tissue recession surgery and guided tissue regeneration. The molecular mechanisms through which hyaluronic acid modulates the response of connective tissue cells remain elusive. To elucidate the impact of hyaluronic acid on the connective tissue cells, we [...] Read more.
Hyaluronic acid was proposed to support soft tissue recession surgery and guided tissue regeneration. The molecular mechanisms through which hyaluronic acid modulates the response of connective tissue cells remain elusive. To elucidate the impact of hyaluronic acid on the connective tissue cells, we used bulk RNA sequencing to determine the changes in the genetic signature of gingival fibroblasts exposed to 1.6% cross-linked hyaluronic acid and 0.2% natural hyaluronic acid. Transcriptome-wide changes were modest. Even when implementing a minimum of 1.5 log2 fold-change and a significance threshold of 1.0 −log10, only a dozenth of genes were differentially expressed. Upregulated genes were PLK3, SLC16A6, IL6, HBEGF, DGKE, DUSP4, PTGS2, FOXC2, ATAD2B, NFATC2, and downregulated genes were MMP24 and PLXNA2. RT-PCR analysis supported the impact of hyaluronic acid on increasing the expression of a selected gene panel. The findings from bulk RNA sequencing suggest that gingival fibroblasts experience weak changes in their transcriptome when exposed to hyaluronic acid. Full article
(This article belongs to the Section Regenerative Engineering)
Show Figures

Figure 1

21 pages, 3707 KB  
Article
Identification of SNP and SilicoDArT Markers and Characterization of Their Linked Candidate Genes Associated with Maize Smut Resistance
by Agnieszka Tomkowiak
Int. J. Mol. Sci. 2024, 25(21), 11358; https://doi.org/10.3390/ijms252111358 - 22 Oct 2024
Cited by 3 | Viewed by 1568
Abstract
The implementation of biological advancements in agricultural production is the response to the needs of the agricultural sector in the 21st century, enabling increased production and improved food quality. Biological progress in the maize breeding and seed industries is unique in terms of [...] Read more.
The implementation of biological advancements in agricultural production is the response to the needs of the agricultural sector in the 21st century, enabling increased production and improved food quality. Biological progress in the maize breeding and seed industries is unique in terms of their social and ecological innovation aspects. It affects agricultural productivity and the adaptation of cultivated maize varieties to market demands and changing climate conditions without compromising the environment. Modern maize resistance breeding relies on a wide range of molecular genetic research techniques. These technologies enable the identification of genomic regions associated with maize smut resistance, which is crucial for characterizing and manipulating these regions. Therefore, the aim of this study was to identify molecular markers (SilicoDArT and SNP) linked to candidate genes responsible for maize smut resistance, utilizing next-generation sequencing, as well as association and physical mapping. By using next-generation sequencing (NGS) and statistical tools, the analyzed maize genotypes were divided into heterotic groups, which enabled the prediction of the hybrid formula in heterosis crosses. In addition, Illumina sequencing identified 60,436 SilicoDArT markers and 32,178 SNP markers (92,614 in total). For association mapping, 32,900 markers (26,234 SilicoDArT and 6666 SNP) meeting the criteria (MAF > 0.25 and the number of missing observations < 10%) were used. Among the selected markers, 61 were highly statistically significant (LOD > 2.3). Among the selected 61 highly statistically significant markers (LOD > 2.3), 10 were significantly associated with plant resistance to maize smut in two locations (Smolice and Kobierzyce). Of the 10 selected markers, 3 SilicoDArT (24016548, 2504588, 4578578) and 3 SNP (4779579, 2467511, 4584208) markers were located within genes. According to literature reports, of these six genes, three (ATAD3, EDM2, and CYP97A3) are characterized proteins that may play a role in the immune response that develops in response to corn smut infection. In the case of genotypes belonging to the same origin groups, markers linked to these genes can be used to select varieties resistant to corn smut. These markers will also be tested on genotypes belonging to other maize origin groups to demonstrate their universality. Full article
(This article belongs to the Special Issue Recent Advances in Maize Stress Biology)
Show Figures

Figure 1

28 pages, 2602 KB  
Review
FOXM1 Transcriptionally Co-Upregulates Centrosome Amplification and Clustering Genes and Is a Biomarker for Poor Prognosis in Androgen Receptor-Low Triple-Negative Breast Cancer
by Padmashree Rida, Sophia Baker, Adam Saidykhan, Isabelle Bown and Nikita Jinna
Cancers 2024, 16(18), 3191; https://doi.org/10.3390/cancers16183191 - 18 Sep 2024
Cited by 1 | Viewed by 2659
Abstract
There are currently no approved targeted treatments for quadruple-negative breast cancer [QNBC; ER/PR/HER2/androgen receptor (AR)], a subtype of triple-negative breast cancer (TNBC). AR-low TNBC is more proliferative and clinically aggressive than AR-high TNBC. Centrosome amplification [...] Read more.
There are currently no approved targeted treatments for quadruple-negative breast cancer [QNBC; ER/PR/HER2/androgen receptor (AR)], a subtype of triple-negative breast cancer (TNBC). AR-low TNBC is more proliferative and clinically aggressive than AR-high TNBC. Centrosome amplification (CA), a cancer hallmark, is rampant in TNBC, where it induces spindle multipolarity-mediated cell death unless centrosome clustering pathways are co-upregulated to avert these sequelae. We recently showed that genes that confer CA and centrosome clustering are strongly overexpressed in AR-low TNBCs relative to AR-high TNBCs. However, the molecular mechanisms that index centrosome clustering to the levels of CA are undefined. We argue that FOXM1, a cell cycle-regulated oncogene, links the expression of genes that drive CA to the expression of genes that act at kinetochores and along microtubules to facilitate centrosome clustering. We provide compelling evidence that upregulation of the FOXM1-E2F1-ATAD2 oncogene triad in AR-low TNBC is accompanied by CA and the co-upregulation of centrosome clustering proteins such as KIFC1, AURKB, BIRC5, and CDCA8, conferring profound dysregulation of cell cycle controls. Targeting FOXM1 in AR-low TNBC may render cancer cells incapable of clustering their centrosomes and impair their ability to generate excess centrosomes. Hence, our review illuminates FOXM1 as a potential actionable target for AR-low TNBC. Full article
(This article belongs to the Special Issue Feature Papers in Section "Cancer Biomarkers" in 2023–2024)
Show Figures

Figure 1

22 pages, 12170 KB  
Article
Role and Regulatory Mechanism of circRNA_14820 in the Proliferation and Differentiation of Goat Skeletal Muscle Satellite Cells
by Pu Yang, Xuelong Li, Chengli Liu, Yanguo Han, Guangxin E and Yongfu Huang
Int. J. Mol. Sci. 2024, 25(16), 8900; https://doi.org/10.3390/ijms25168900 - 15 Aug 2024
Cited by 2 | Viewed by 1525
Abstract
Skeletal muscle satellite cells (SMSCs), a type of myogenic stem cell, play a pivotal role in postnatal muscle regeneration and repair in animals. Circular RNAs (circRNAs) are a distinct class of non-coding RNA molecules capable of regulating muscle development by modulating gene expression, [...] Read more.
Skeletal muscle satellite cells (SMSCs), a type of myogenic stem cell, play a pivotal role in postnatal muscle regeneration and repair in animals. Circular RNAs (circRNAs) are a distinct class of non-coding RNA molecules capable of regulating muscle development by modulating gene expression, acting as microRNAs, or serving as protein decoys. In this study, we identified circ_14820, an exonic transcript derived from adenosine triphosphatase family protein 2 (ATAD2), through initial RNA-Seq analysis. Importantly, overexpression of circ_14820 markedly enhanced the proliferation of goat SMSCs while concomitantly suppressing their differentiation. Moreover, circ_14820 exhibited predominant localization in the cytoplasm of SMSCs. Subsequent small RNA and mRNA sequencing of circ_14820-overexpressing SMSCs systematically elucidated the molecular regulatory mechanisms associated with circ_14820. Our preliminary findings suggest that the circ_14820-miR-206-CCND2 regulatory axis may govern the development of goat SMSCs. These discoveries contribute to a deeper understanding of circRNA-mediated mechanisms in regulating skeletal muscle development, thereby advancing our knowledge of muscle biology. Full article
(This article belongs to the Section Biochemistry)
Show Figures

Figure 1

14 pages, 3404 KB  
Article
Amplified Cell Cycle Genes Identified in High-Grade Serous Ovarian Cancer
by Karthik Balakrishnan, Yuanhong Chen and Jixin Dong
Cancers 2024, 16(16), 2783; https://doi.org/10.3390/cancers16162783 - 7 Aug 2024
Cited by 3 | Viewed by 2594
Abstract
The objective of this study was to identify differentially expressed genes and their potential influence on the carcinogenesis of serous-type ovarian cancer tumors. Serous cancer is an epithelial ovarian cancer subtype and is the most common type of ovarian cancer. Transcriptomic profiles of [...] Read more.
The objective of this study was to identify differentially expressed genes and their potential influence on the carcinogenesis of serous-type ovarian cancer tumors. Serous cancer is an epithelial ovarian cancer subtype and is the most common type of ovarian cancer. Transcriptomic profiles of serous cancer and non-cancerous datasets were obtained from the Gene Expression Omnibus (GEO-NCBI). Differentially expressed genes were then derived from those profiles; the identified genes were consistently upregulated in three or more transcriptomic profiles. These genes were considered as the serous ovarian cancer gene set for further study. The serous gene set derived from the transcriptomic profiles was then evaluated for ontological functional analysis using the Molecular Signatures Database. Next, we examined the mutational impact of this serous gene set on the transcriptomic profile of high-grade serous ovarian (HGSO) adenocarcinoma using the cBioPortal database. Results from OncoPrint revealed that 26 genes were amplified in more than 5% of HGSO cancer patients. Interestingly, several of these genes are involved in cell cycle processes, including genes ATPase family AAA domain containing 2 (ATAD2), recQ-like helicase 4 (RECQL4), cyclin E1 (CCNE1), anti-silencing function 1B histone chaperone (ASF1B), ribonuclease H2 subunit A (RNASEH2A), structural maintenance of chromosome 4 (SMC4), cell division cycle associated 20 (CDC20), and cell division cycle associated 8 (CDCA8). The receiver operating characteristic (ROC) curve results also revealed higher specificity and sensitivity for this subtype of tumors. Furthermore, these genes may affect the recurrence of serous ovarian carcinogenesis. Overall, our analytical study identifies cell cycle-related genes that can potentially be targeted as diagnostic and prognostic markers for serous ovarian cancer. Full article
(This article belongs to the Special Issue Gynecologic Cancer: From Diagnosis to Treatment)
Show Figures

Figure 1

12 pages, 1197 KB  
Article
Biologics Reduce Symptoms of Alcohol Intolerance Better than Aspirin Desensitization in Patients with N-ERD and Nasal Polyps
by Ulrike Foerster-Ruhrmann, Miroslav Jurkov, Agnieszka J. Szczepek, Karl-Christian Bergmann, Joachim W. Fluhr and Heidi Olze
Biomedicines 2024, 12(5), 1025; https://doi.org/10.3390/biomedicines12051025 - 7 May 2024
Cited by 3 | Viewed by 2362
Abstract
Background: Non-steroidal anti-inflammatory drugs (NSAIDs) exacerbated respiratory disease (N-ERD) is associated with chronic rhinosinusitis with nasal polyps (CRSwNP), asthma, and NSAID hypersensitivity. An overproduction of leukotrienes characterizes the pathomechanism of the disease. N-ERD patients often report breathing difficulties after consuming alcohol. These symptoms [...] Read more.
Background: Non-steroidal anti-inflammatory drugs (NSAIDs) exacerbated respiratory disease (N-ERD) is associated with chronic rhinosinusitis with nasal polyps (CRSwNP), asthma, and NSAID hypersensitivity. An overproduction of leukotrienes characterizes the pathomechanism of the disease. N-ERD patients often report breathing difficulties after consuming alcohol. These symptoms have been observed in patients receiving either aspirin therapy after desensitization (ATAD), therapy with the biologics dupilumab (anti-IL-4Ra antibody) and omalizumab (anti-IgE antibody), or intranasal corticosteroid treatment (INCS). Methods: This retrospective, real-world study assessed the severity of alcohol-related and non-alcohol-related respiratory symptoms in CRSwNP/N-ERD patients 3–6 months after ATAD, biologic (dupilumab or omalizumab), or INCS therapy. A total of 171 patients (98 women and 73 men) were enrolled in the study. All groups received standard INCS therapy. Sixty-three patients were treated with ATAD; 48 received biologics (dupilumab n = 31; omalizumab n = 17); and 60 received INCS only and served as a control group. Alcohol-dependent symptoms and typical CRS symptoms (alcohol-independent) were quantified using visual analog scales (VAS). Results: ATAD and biological therapy significantly reduced VAS scores for alcohol dependence and CRS symptoms. In the control group receiving INCS, only non-alcohol dependent CRS symptoms improved significantly (p < 0.05). The most significant differences in pre/post scores were observed in patients receiving dupilumab, with the most significant improvement in alcohol-dependent and CRS symptoms (dupilumab > omalizumab > ATAD). Conclusions: This real-world study shows that alcohol-related respiratory symptoms are a relevant parameter in CRSwNP/N-ERD patients. Patients benefit more from biologic therapy than from ATAD in terms of their alcohol-related symptoms and other CRS symptoms. Future studies should include placebo-controlled oral alcohol challenge. Full article
(This article belongs to the Special Issue Recent Advances in Chronic Rhinosinusitis and Asthma)
Show Figures

Figure 1

26 pages, 1704 KB  
Review
Hypoxia-Inducible Factor-Dependent and Independent Mechanisms Underlying Chemoresistance of Hypoxic Cancer Cells
by Peter Wai Tik Lee, Lina Rochelle Koseki, Takao Haitani, Hiroshi Harada and Minoru Kobayashi
Cancers 2024, 16(9), 1729; https://doi.org/10.3390/cancers16091729 - 29 Apr 2024
Cited by 10 | Viewed by 4274
Abstract
In hypoxic regions of malignant solid tumors, cancer cells acquire resistance to conventional therapies, such as chemotherapy and radiotherapy, causing poor prognosis in patients with cancer. It is widely recognized that some of the key genes behind this are hypoxia-inducible transcription factors, e.g., [...] Read more.
In hypoxic regions of malignant solid tumors, cancer cells acquire resistance to conventional therapies, such as chemotherapy and radiotherapy, causing poor prognosis in patients with cancer. It is widely recognized that some of the key genes behind this are hypoxia-inducible transcription factors, e.g., hypoxia-inducible factor 1 (HIF-1). Since HIF-1 activity is suppressed by two representative 2-oxoglutarate-dependent dioxygenases (2-OGDDs), PHDs (prolyl-4-hydroxylases), and FIH-1 (factor inhibiting hypoxia-inducible factor 1), the inactivation of 2-OGDD has been associated with cancer therapy resistance by the activation of HIF-1. Recent studies have also revealed the importance of hypoxia-responsive mechanisms independent of HIF-1 and its isoforms (collectively, HIFs). In this article, we collate the accumulated knowledge of HIF-1-dependent and independent mechanisms responsible for resistance of hypoxic cancer cells to anticancer drugs and briefly discuss the interplay between hypoxia responses, like EMT and UPR, and chemoresistance. In addition, we introduce a novel HIF-independent mechanism, which is epigenetically mediated by an acetylated histone reader protein, ATAD2, which we recently clarified. Full article
Show Figures

Figure 1

14 pages, 4017 KB  
Article
Steroidogenesis Upregulation through Mitochondria-Associated Endoplasmic Reticulum Membranes and Mitochondrial Dynamics in Rat Testes: The Role of D-Aspartate
by Debora Latino, Massimo Venditti, Sara Falvo, Giulia Grillo, Alessandra Santillo, Imed Messaoudi, Mariem Ben Rhouma, Sergio Minucci, Gabriella Chieffi Baccari and Maria Maddalena Di Fiore
Cells 2024, 13(6), 523; https://doi.org/10.3390/cells13060523 - 16 Mar 2024
Cited by 13 | Viewed by 3837
Abstract
Mitochondria-Associated Endoplasmic Reticulum Membranes (MAMs) mediate the communication between the Endoplasmic Reticulum (ER) and the mitochondria, playing a fundamental role in steroidogenesis. This study aimed to understand how D-aspartate (D-Asp), a well-known stimulator of testosterone biosynthesis and spermatogenesis, affects the mechanism of steroidogenesis [...] Read more.
Mitochondria-Associated Endoplasmic Reticulum Membranes (MAMs) mediate the communication between the Endoplasmic Reticulum (ER) and the mitochondria, playing a fundamental role in steroidogenesis. This study aimed to understand how D-aspartate (D-Asp), a well-known stimulator of testosterone biosynthesis and spermatogenesis, affects the mechanism of steroidogenesis in rat testes. Our results suggested that D-Asp exerts this function through MAMs, affecting lipid trafficking, calcium signaling, ER stress, and mitochondrial dynamics. After 15 days of oral administration of D-Asp to rats, there was an increase in both antioxidant enzymes (SOD and Catalase) and in the protein expression levels of ATAD3A, FACL4, and SOAT1, which are markers of lipid transfer, as well as VDAC and GRP75, which are markers of calcium signaling. Additionally, there was a decrease in protein expression levels of GRP78, a marker of aging that counteracts ER stress. The effects of D-Asp on mitochondrial dynamics strongly suggested its active role as well. It induced the expression levels of proteins involved in fusion (MFN1, MFN2, and OPA1) and in biogenesis (NRF1 and TFAM), as well as in mitochondrial mass (TOMM20), and decreased the expression level of DRP1, a crucial mitochondrial fission marker. These findings suggested D-Asp involvement in the functional improvement of mitochondria during steroidogenesis. Immunofluorescent signals of ATAD3A, MFN1/2, TFAM, and TOMM20 confirmed their localization in Leydig cells showing an intensity upgrade in D-Asp-treated rat testes. Taken together, our results demonstrate the involvement of D-Asp in the steroidogenesis of rat testes, acting at multiple stages of both MAMs and mitochondrial dynamics, opening new opportunities for future investigation in other steroidogenic tissues. Full article
Show Figures

Graphical abstract

11 pages, 1051 KB  
Article
Quality of Life in NSAIDs-Exacerbated Respiratory Disease on or off Intranasal Lysine Aspirin Therapy
by Alfonso Luca Pendolino, Joshua Ferreira, Glenis K. Scadding and Peter J. Andrews
Appl. Sci. 2024, 14(3), 1162; https://doi.org/10.3390/app14031162 - 30 Jan 2024
Viewed by 1738
Abstract
Background: Intranasal administration of lysine aspirin (LAS) is a safe and effective method for aspirin treatment after desensitisation (ATAD). Changes in quality of life (QoL) in patients on intranasal LAS have not been documented and we aimed to investigate QoL in N-ERD [...] Read more.
Background: Intranasal administration of lysine aspirin (LAS) is a safe and effective method for aspirin treatment after desensitisation (ATAD). Changes in quality of life (QoL) in patients on intranasal LAS have not been documented and we aimed to investigate QoL in N-ERD patients on or off nasal ATAD. Moreover, an estimate of the cost burden of intranasal LAS is given. Methods: A cross-sectional review was conducted for all challenge-confirmed N-ERD patients who were in follow-up in our rhinology clinic. They were asked to complete a SNOT-22 questionnaire, a visual analogue scale for sense of smell (sVAS). Information on prices of LAS and other consumables used for intranasal ATAD was obtained from our hospital pharmacy to obtain an estimate of the cost burden. Results: Thirty-four patients replied to the email (79.1% response rate). Of these, 21 (61.8%) were on intranasal LAS. A statistically significant lower score in the total SNOT-22 was found amongst patients on intranasal LAS (p = 0.02). The subanalysis of SNOT-22 domains showed that patients on LAS had statistically significant lower scores in the domains “rhinologic symptoms” (p = 0.05), “function” (p = 0.02), and “emotion” (p = 0.01). No significant differences were observed when looking at sVAS. The cost of 1-year treatment of LAS per person was ≈GBP 180.7 with a daily cost of ≈GBP 0.50. Conclusions: This study supports the efficacy of nasal ATAD in the management of N-ERD and suggests that long-term use can lead to QoL improvement with cost benefits. Full article
Show Figures

Figure 1

17 pages, 1557 KB  
Review
ATAD3A: A Key Regulator of Mitochondria-Associated Diseases
by Liting Chen, Yuchang Li, Alexander Zambidis and Vassilios Papadopoulos
Int. J. Mol. Sci. 2023, 24(15), 12511; https://doi.org/10.3390/ijms241512511 - 7 Aug 2023
Cited by 13 | Viewed by 5866
Abstract
Mitochondrial membrane protein ATAD3A is a member of the AAA-domain-containing ATPases superfamily. It is important for the maintenance of mitochondrial DNA, structure, and function. In recent years, an increasing number of ATAD3A mutations have been identified in patients with neurological symptoms. Many of [...] Read more.
Mitochondrial membrane protein ATAD3A is a member of the AAA-domain-containing ATPases superfamily. It is important for the maintenance of mitochondrial DNA, structure, and function. In recent years, an increasing number of ATAD3A mutations have been identified in patients with neurological symptoms. Many of these mutations disrupt mitochondrial structure, function, and dynamics and are lethal to patients at a young age. Here, we summarize the current understanding of the relationship between ATAD3A and mitochondria, including the interaction of ATAD3A with mitochondrial DNA and mitochondrial/ER proteins, the regulation of ATAD3A in cholesterol mitochondrial trafficking, and the effect of known ATAD3A mutations on mitochondrial function. In the current review, we revealed that the oligomerization and interaction of ATAD3A with other mitochondrial/ER proteins are vital for its various functions. Despite affecting different domains of the protein, nearly all documented mutations observed in ATAD3A exhibit either loss-of-function or dominant-negative effects, potentially leading to disruption in the dimerization of ATAD3A; autophagy; mitophagy; alteration in mitochondrial number, size, and cristae morphology; and diminished activity of mitochondrial respiratory chain complexes I, IV, and V. These findings imply that ATAD3A plays a critical role in mitochondrial dynamics, which can be readily perturbed by ATAD3A mutation variants. Full article
(This article belongs to the Special Issue Mitochondrial Function in Human Health and Disease)
Show Figures

Figure 1

16 pages, 1339 KB  
Article
Cell-Free RNA from Plasma in Patients with Neuroblastoma: Exploring the Technical and Clinical Potential
by Nathalie S. M. Lak, Anne Seijger, Lieke M. J. van Zogchel, Nina U. Gelineau, Ahmad Javadi, Lily Zappeij-Kannegieter, Laura Bongiovanni, Anneloes Andriessen, Janine Stutterheim, C. Ellen van der Schoot, Alain de Bruin and Godelieve A. M. Tytgat
Cancers 2023, 15(7), 2108; https://doi.org/10.3390/cancers15072108 - 31 Mar 2023
Cited by 5 | Viewed by 3707
Abstract
Neuroblastoma affects mostly young children, bearing a high morbidity and mortality. Liquid biopsies, e.g., molecular analysis of circulating tumor-derived nucleic acids in blood, offer a minimally invasive diagnostic modality. Cell-free RNA (cfRNA) is released by all cells, especially cancer. It circulates in blood [...] Read more.
Neuroblastoma affects mostly young children, bearing a high morbidity and mortality. Liquid biopsies, e.g., molecular analysis of circulating tumor-derived nucleic acids in blood, offer a minimally invasive diagnostic modality. Cell-free RNA (cfRNA) is released by all cells, especially cancer. It circulates in blood packed in extracellular vesicles (EV) or attached to proteins. We studied the feasibility of analyzing cfRNA and EV, isolated by size exclusion chromatography (SEC), from platelet-poor plasma from healthy controls (n = 40) and neuroblastoma patients with localized (n = 10) and metastatic disease (n = 30). The mRNA content was determined using several multiplex droplet digital PCR (ddPCR) assays for a neuroblastoma-specific gene panel (PHOX2B, TH, CHRNA3) and a cell cycle regulation panel (E2F1, CDC6, ATAD2, H2AFZ, MCM2, DHFR). We applied corrections for the presence of platelets. We demonstrated that neuroblastoma-specific markers were present in plasma from 14/30 patients with metastatic disease and not in healthy controls and patients with localized disease. Most cell cycle markers had a higher expression in patients. The mRNA markers were mostly present in the EV-enriched SEC fractions. In conclusion, cfRNA can be isolated from plasma and EV and analyzed using multiplex ddPCR. cfRNA is an interesting novel liquid biopsy-based target to explore further. Full article
(This article belongs to the Collection Cancer Biomarkers in Body Fluids)
Show Figures

Figure 1

27 pages, 1429 KB  
Review
Bromodomain (BrD) Family Members as Regulators of Cancer Stemness—A Comprehensive Review
by Patrycja Czerwinska and Andrzej Adam Mackiewicz
Int. J. Mol. Sci. 2023, 24(2), 995; https://doi.org/10.3390/ijms24020995 - 4 Jan 2023
Cited by 11 | Viewed by 4374
Abstract
Epigenetic mechanisms involving DNA methylation and chromatin modifications have emerged as critical facilitators of cancer heterogeneity, substantially affecting cancer development and progression, modulating cell phenotypes, and enhancing or inhibiting cancer cell malignant properties. Not surprisingly, considering the importance of epigenetic regulators in normal [...] Read more.
Epigenetic mechanisms involving DNA methylation and chromatin modifications have emerged as critical facilitators of cancer heterogeneity, substantially affecting cancer development and progression, modulating cell phenotypes, and enhancing or inhibiting cancer cell malignant properties. Not surprisingly, considering the importance of epigenetic regulators in normal stem cell maintenance, many chromatin-related proteins are essential to maintaining the cancer stem cell (CSC)-like state. With increased tumor-initiating capacities and self-renewal potential, CSCs promote tumor growth, provide therapy resistance, spread tumors, and facilitate tumor relapse after treatment. In this review, we characterized the epigenetic mechanisms that regulate the acquisition and maintenance of cancer stemness concerning selected epigenetic factors belonging to the Bromodomain (BrD) family of proteins. An increasing number of BrD proteins reinforce cancer stemness, supporting the maintenance of the cancer stem cell population in vitro and in vivo via the utilization of distinct mechanisms. As bromodomain possesses high druggable potential, specific BrD proteins might become novel therapeutic targets in cancers exhibiting de-differentiated tumor characteristics. Full article
(This article belongs to the Special Issue New Advance on Cancer Stem Cells)
Show Figures

Figure 1

Back to TopTop