ATAD1 Regulates Neuronal Development and Synapse Formation Through Tuning Mitochondrial Function
Abstract
1. Introduction
2. Results
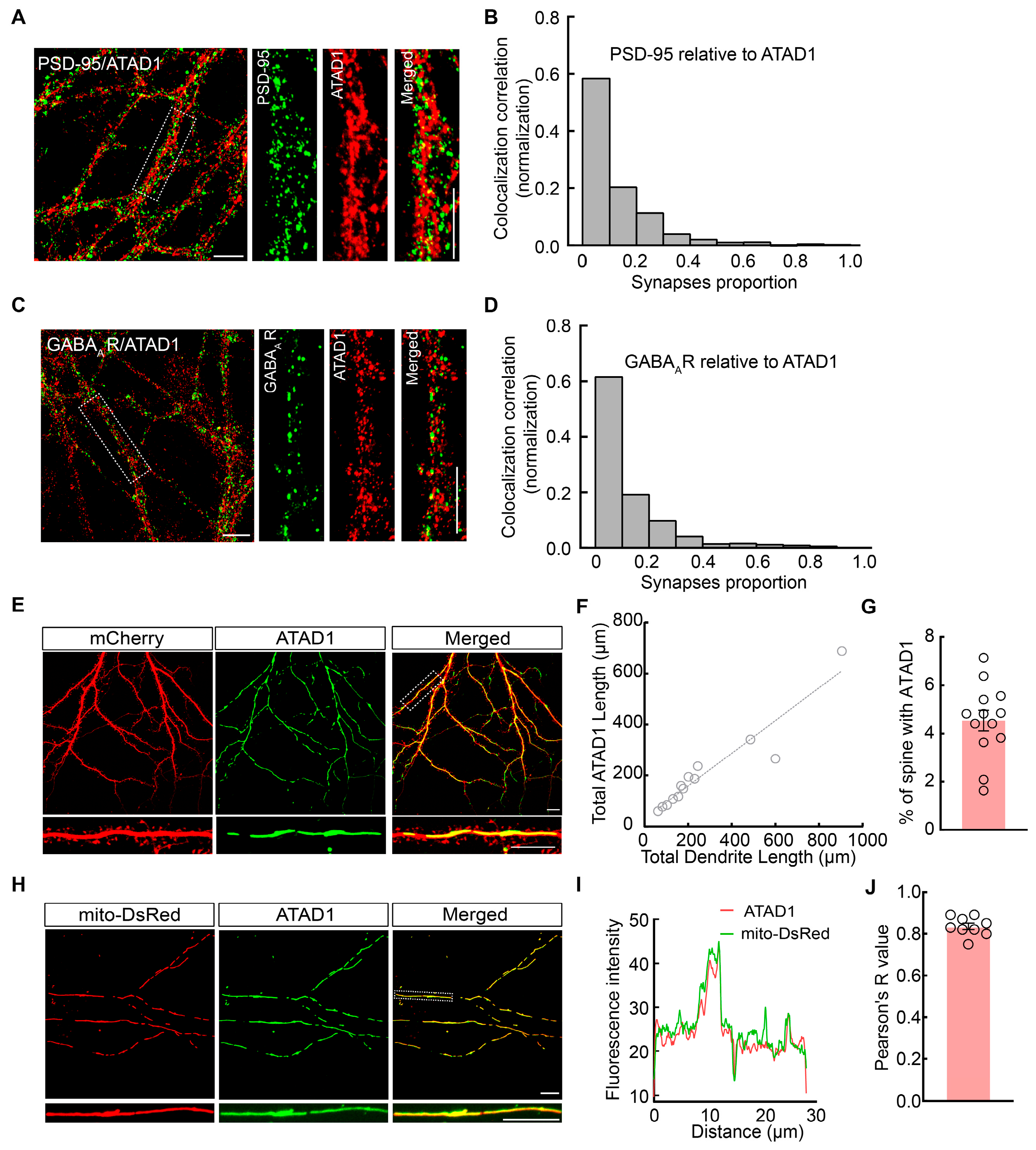
2.1. ATAD1 Maintains the Balance of Mitochondrial Fission and Fusion in Rat Hippocampal Neurons
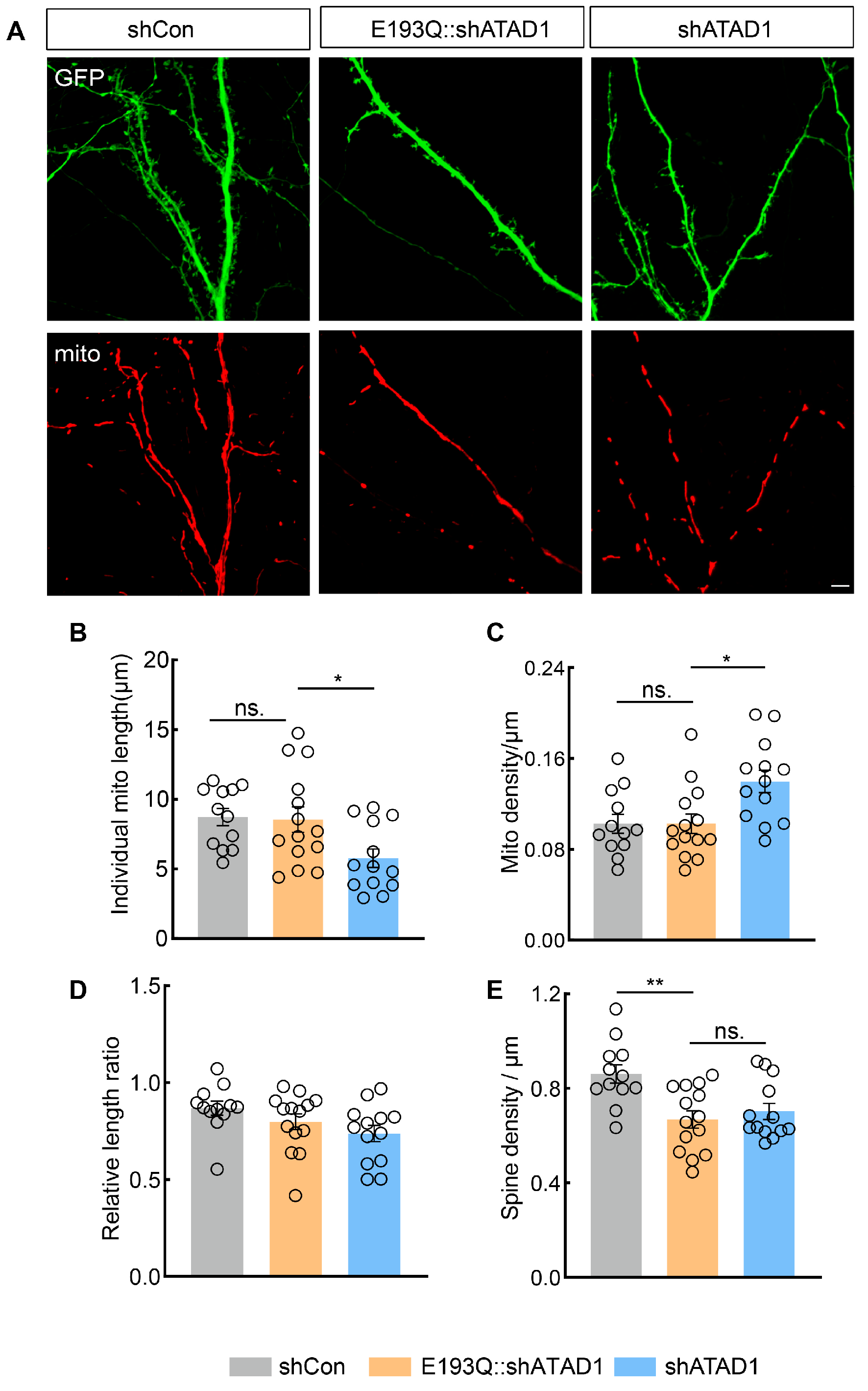
2.2. Loss of ATAD1 Impaired the Development of Neuron
2.3. ATAD1 Deficiency Leads to Decreased Spine Density and Alterations in Dendritic Spine Morphology
2.4. ATAD1 Is Essential for Excitatory Synapse Formation and Synaptic Transmission
2.5. The ATP Hydrolysis Site of ATAD1 Is Essential for Spine Formation
2.6. Reduced ATAD1 Impaired Mitochondrial Functions
3. Discussion
4. Materials and Methods
4.1. Primary Dissociated Hippocampal Neuronal Cultures
4.2. Plasmids and Transfection
4.3. Immunocytochemistry and Immunohistochemistry
4.4. Live Cell Imaging and Ca2+ Imaging
4.5. Whole-Cell Patch-Clamp and Field EPSP Recording
4.6. Mitochondrial Function Experiment
4.7. Quantification and Statistical Analysis
Supplementary Materials
Author Contributions
Funding
Institutional Review Board Statement
Data Availability Statement
Conflicts of Interest
References
- Jenkins, J.E.; Fazli, M.; Evans, C.S. Mitochondrial Motility Modulators Coordinate Quality Control Dynamics to Promote Neuronal Health. Curr. Opin. Cell Biol. 2024, 89, 102383. [Google Scholar] [CrossRef] [PubMed]
- Hall, C.N.; Klein-Flügge, M.C.; Howarth, C.; Attwell, D. Oxidative Phosphorylation, Not Glycolysis, Powers Presynaptic and Postsynaptic Mechanisms Underlying Brain Information Processing. J. Neurosci. 2012, 32, 8940–8951. [Google Scholar] [CrossRef] [PubMed]
- Pekkurnaz, G.; Wang, X. Mitochondrial Heterogeneity and Homeostasis through the Lens of a Neuron. Nat. Metab. 2022, 4, 802–812. [Google Scholar] [CrossRef] [PubMed]
- Collier, J.J.; Oláhová, M.; McWilliams, T.G.; Taylor, R.W. Mitochondrial Signalling and Homeostasis: From Cell Biology to Neurological Disease. Trends Neurosci. 2023, 46, 137–152. [Google Scholar] [CrossRef]
- Song, Y.; Cao, H.; Zuo, C.; Gu, Z.; Huang, Y.; Miao, J.; Fu, Y.; Guo, Y.; Jiang, Y.; Wang, F. Mitochondrial Dysfunction: A Fatal Blow in Depression. Biomed. Pharmacother. 2023, 167, 115652. [Google Scholar] [CrossRef]
- Manji, H.; Kato, T.; Di Prospero, N.A.; Ness, S.; Beal, M.F.; Krams, M.; Chen, G. Impaired Mitochondrial Function in Psychiatric Disorders. Nat. Rev. Neurosci. 2012, 13, 293–307. [Google Scholar] [CrossRef]
- Area-Gomez, E.; Guardia-Laguarta, C.; Schon, E.A.; Przedborski, S. Mitochondria, OxPhos, and Neurodegeneration: Cells Are Not Just Running out of Gas. J. Clin. Investig. 2019, 129, 34–45. [Google Scholar] [CrossRef]
- Guo, L.; Tian, J.; Du, H. Mitochondrial Dysfunction and Synaptic Transmission Failure in Alzheimer’s Disease. J. Alzheimers Dis. JAD 2017, 57, 1071–1086. [Google Scholar] [CrossRef]
- Abeti, R.; Abramov, A.Y. Mitochondrial Ca2+ in Neurodegenerative Disorders. Pharmacol. Res. 2015, 99, 377–381. [Google Scholar] [CrossRef]
- Ng, M.Y.W.; Wai, T.; Simonsen, A. Quality Control of the Mitochondrion. Dev. Cell 2021, 56, 881–905. [Google Scholar] [CrossRef]
- Song, J.; Herrmann, J.M.; Becker, T. Quality Control of the Mitochondrial Proteome. Nat. Rev. Mol. Cell Biol. 2021, 22, 54–70. [Google Scholar] [CrossRef] [PubMed]
- Kim, M.-J.; Kim, H.-J.; Jang, B.; Kim, H.-J.; Mostafa, M.N.; Park, S.-J.; Kim, Y.-S.; Choi, E.-K. Impairment of Neuronal Mitochondrial Quality Control in Prion-Induced Neurodegeneration. Cells 2022, 11, 2744. [Google Scholar] [CrossRef] [PubMed]
- Cai, Q.; Tammineni, P. Alterations in Mitochondrial Quality Control in Alzheimer’s Disease. Front. Cell. Neurosci. 2016, 10, 24. [Google Scholar] [CrossRef] [PubMed]
- Levytskyy, R.M.; Germany, E.M.; Khalimonchuk, O. Mitochondrial Quality Control Proteases in Neuronal Welfare. J. Neuroimmune Pharmacol. 2016, 11, 629–644. [Google Scholar] [CrossRef]
- Opalińska, M.; Jańska, H. AAA Proteases: Guardians of Mitochondrial Function and Homeostasis. Cells 2018, 7, 163. [Google Scholar] [CrossRef]
- Li, L.; Zheng, J.; Wu, X.; Jiang, H. Mitochondrial AAA-ATPase Msp1 Detects Mislocalized Tail-anchored Proteins through a Dual-recognition Mechanism. EMBO Rep. 2019, 20, e46989. [Google Scholar] [CrossRef]
- Wang, L.; Walter, P. Msp1/ATAD1 in Protein Quality Control and Regulation of Synaptic Activities. Annu. Rev. Cell Dev. Biol. 2020, 36, 141–164. [Google Scholar] [CrossRef]
- Wolf, N.I.; Zschocke, J.; Jakobs, C.; Rating, D.; Hoffmann, G.F. ATAD1 Encephalopathy and Stiff Baby Syndrome: A Recognizable Clinical Presentation. Brain 2018, 141, e49. [Google Scholar] [CrossRef]
- Piard, J.; Umanah, G.K.E.; Harms, F.L.; Abalde-Atristain, L.; Amram, D.; Chang, M.; Chen, R.; Alawi, M.; Salpietro, V.; Rees, M.I.; et al. A Homozygous ATAD1 Mutation Impairs Postsynaptic AMPA Receptor Trafficking and Causes a Lethal Encephalopathy. Brain 2018, 141, 651–661. [Google Scholar] [CrossRef]
- Zhang, J.; Yang, J.; Wang, H.; Sherbini, O.; Keuss, M.J.; Umanah, G.K.; Pai, E.L.-L.; Chi, Z.; Paldanius, K.M.; He, W.; et al. The AAA + ATPase Thorase Is Neuroprotective against Ischemic Injury. J. Cereb. Blood Flow Metab. 2019, 39, 1836–1848. [Google Scholar] [CrossRef]
- Zhang, J.; Wang, Y.; Chi, Z.; Keuss, M.J.; Pai, Y.-M.E.; Kang, H.C.; Shin, J.; Bugayenko, A.; Wang, H.; Xiong, Y.; et al. The AAA+ ATPase, Thorase Regulates AMPA Receptor-Dependent Synaptic Plasticity and Behavior. Cell 2011, 145, 284–299. [Google Scholar] [CrossRef] [PubMed]
- Umanah, G.K.E.; Pignatelli, M.; Yin, X.; Chen, R.; Crawford, J.; Neifert, S.; Scarffe, L.; Behensky, A.A.; Guiberson, N.; Chang, M.; et al. Thorase Variants Cause Defects in Glutamatergic Signaling and Behavioral Deficits: Rescue by Perampanel. Sci. Transl. Med. 2017, 9, eaah4985. [Google Scholar] [CrossRef]
- Chen, Y.-C.; Umanah, G.K.E.; Dephoure, N.; Andrabi, S.A.; Gygi, S.P.; Dawson, T.M.; Dawson, V.L.; Rutter, J. Msp1/ATAD1 Maintains Mitochondrial Function by Facilitating the Degradation of Mislocalized Tail-Anchored Proteins. EMBO J. 2014, 33, 1548–1564. [Google Scholar] [CrossRef] [PubMed]
- He, J.; Liu, K.; Wu, Y.; Zhao, C.; Yan, S.; Chen, J.-H.; Hu, L.; Wang, D.; Zheng, F.; Wei, W.; et al. The AAA-ATPase Yta4/ATAD1 Interacts with the Mitochondrial Divisome to Inhibit Mitochondrial Fission. PLoS Biol. 2023, 21, e3002247. [Google Scholar] [CrossRef] [PubMed]
- Lagache, T.; Sauvonnet, N.; Danglot, L.; Olivo-Marin, J.-C. Statistical Analysis of Molecule Colocalization in Bioimaging. Cytometry A 2015, 87, 568–579. [Google Scholar] [CrossRef] [PubMed]
- Ahrens-Nicklas, R.C.; Umanah, G.K.E.; Sondheimer, N.; Deardorff, M.A.; Wilkens, A.B.; Conlin, L.K.; Santani, A.B.; Nesbitt, A.; Juulsola, J.; Ma, E.; et al. Precision Therapy for a New Disorder of AMPA Receptor Recycling Due to Mutations in ATAD1. Neurol. Genet. 2017, 3, e130. [Google Scholar] [CrossRef]
- Peters, A.; Kaiserman-Abramof, I.R. The Small Pyramidal Neuron of the Rat Cerebral Cortex. The Perikaryon, Dendrites and Spines. Am. J. Anat. 1970, 127, 321–355. [Google Scholar] [CrossRef]
- Hering, H.; Sheng, M. Dentritic Spines: Structure, Dynamics and Regulation. Nat. Rev. Neurosci. 2001, 2, 880–888. [Google Scholar] [CrossRef]
- Berry, K.P.; Nedivi, E. Spine Dynamics: Are They All the Same? Neuron 2017, 96, 43–55. [Google Scholar] [CrossRef]
- Okreglak, V.; Walter, P. The Conserved AAA-ATPase Msp1 Confers Organelle Specificity to Tail-Anchored Proteins. Proc. Natl. Acad. Sci. USA 2014, 111, 8019–8024. [Google Scholar] [CrossRef]
- Wohlever, M.L.; Mateja, A.; McGilvray, P.T.; Day, K.J.; Keenan, R.J. Msp1 Is a Membrane Protein Dislocase for Tail-Anchored Proteins. Mol. Cell 2017, 67, 194. [Google Scholar] [CrossRef] [PubMed]
- Wang, L.; Myasnikov, A.; Pan, X.; Walter, P. Structure of the AAA Protein Msp1 Reveals Mechanism of Mislocalized Membrane Protein Extraction. eLife 2020, 9, e54031. [Google Scholar] [CrossRef] [PubMed]
- Fresenius, H.L.; Wohlever, M.L. Sorting out How Msp1 Maintains Mitochondrial Membrane Proteostasis. Mitochondrion 2019, 49, 128–134. [Google Scholar] [CrossRef] [PubMed]
- Umanah, G.K.E.; Abalde-Atristain, L.; Khan, M.R.; Mitra, J.; Dar, M.A.; Chang, M.; Tangella, K.; McNamara, A.; Bennett, S.; Chen, R.; et al. AAA + ATPase Thorase Inhibits mTOR Signaling through the Disassembly of the mTOR Complex 1. Nat. Commun. 2022, 13, 4836. [Google Scholar] [CrossRef]
- Quintana-Cabrera, R.; Scorrano, L. Determinants and Outcomes of Mitochondrial Dynamics. Mol. Cell 2023, 83, 857–876. [Google Scholar] [CrossRef]
- Bertholet, A.M.; Millet, A.M.E.; Guillermin, O.; Daloyau, M.; Davezac, N.; Miquel, M.-C.; Belenguer, P. OPA1 Loss of Function Affects in Vitro Neuronal Maturation. Brain 2013, 136, 1518–1533. [Google Scholar] [CrossRef]
- Oettinghaus, B.; Schulz, J.M.; Restelli, L.M.; Licci, M.; Savoia, C.; Schmidt, A.; Schmitt, K.; Grimm, A.; Morè, L.; Hench, J.; et al. Synaptic Dysfunction, Memory Deficits and Hippocampal Atrophy Due to Ablation of Mitochondrial Fission in Adult Forebrain Neurons. Cell Death Differ. 2016, 23, 18–28. [Google Scholar] [CrossRef]
- Fu, Z.-X.; Tan, X.; Fang, H.; Lau, P.-M.; Wang, X.; Cheng, H.; Bi, G.-Q. Dendritic Mitoflash as a Putative Signal for Stabilizing Long-Term Synaptic Plasticity. Nat. Commun. 2017, 8, 31. [Google Scholar] [CrossRef]
- Accardi, M.V.; Daniels, B.A.; Brown, P.M.G.E.; Fritschy, J.-M.; Tyagarajan, S.K.; Bowie, D. Mitochondrial Reactive Oxygen Species Regulate the Strength of Inhibitory GABA-Mediated Synaptic Transmission. Nat. Commun. 2014, 5, 3168. [Google Scholar] [CrossRef]
- Sidlauskaite, E.; Gibson, J.W.; Megson, I.L.; Whitfield, P.D.; Tovmasyan, A.; Batinic-Haberle, I.; Murphy, M.P.; Moult, P.R.; Cobley, J.N. Mitochondrial ROS Cause Motor Deficits Induced by Synaptic Inactivity: Implications for Synapse Pruning. Redox Biol. 2018, 16, 344–351. [Google Scholar] [CrossRef]
- Massaad, C.A.; Klann, E. Reactive Oxygen Species in the Regulation of Synaptic Plasticity and Memory. Antioxid. Redox Signal. 2011, 14, 2013–2054. [Google Scholar] [CrossRef] [PubMed]
- Singh, A.; Kukreti, R.; Saso, L.; Kukreti, S. Oxidative Stress: A Key Modulator in Neurodegenerative Diseases. Molecules 2019, 24, 1583. [Google Scholar] [CrossRef] [PubMed]
- Bifari, F.; Dolci, S.; Bottani, E.; Pino, A.; Di Chio, M.; Zorzin, S.; Ragni, M.; Zamfir, R.G.; Brunetti, D.; Bardelli, D.; et al. Complete Neural Stem Cell (NSC) Neuronal Differentiation Requires a Branched Chain Amino Acids-Induced Persistent Metabolic Shift towards Energy Metabolism. Pharmacol. Res. 2020, 158, 104863. [Google Scholar] [CrossRef]
- Congiu, L.; Granato, V.; Loers, G.; Kleene, R.; Schachner, M. Mitochondrial and Neuronal Dysfunctions in L1 Mutant Mice. Int. J. Mol. Sci. 2022, 23, 4337. [Google Scholar] [CrossRef]
- Erecinska, M.; Cherian, S.; Silver, I.A. Energy Metabolism in Mammalian Brain during Development. Prog. Neurobiol. 2004, 73, 397–445. [Google Scholar] [CrossRef]
- Flippo, K.H.; Strack, S. Mitochondrial Dynamics in Neuronal Injury, Development and Plasticity. J. Cell Sci. 2017, 130, 671–681. [Google Scholar] [CrossRef]
- Rangaraju, V.; Lauterbach, M.; Schuman, E.M. Spatially Stable Mitochondrial Compartments Fuel Local Translation during Plasticity. Cell 2019, 176, 73–84.e15. [Google Scholar] [CrossRef]
- Esparza-Moltó, P.B.; Romero-Carramiñana, I.; Núñez de Arenas, C.; Pereira, M.P.; Blanco, N.; Pardo, B.; Bates, G.R.; Sánchez-Castillo, C.; Artuch, R.; Murphy, M.P.; et al. Generation of Mitochondrial Reactive Oxygen Species Is Controlled by ATPase Inhibitory Factor 1 and Regulates Cognition. PLoS Biol. 2021, 19, e3001252. [Google Scholar] [CrossRef]
- Walters, G.C.; Usachev, Y.M. Mitochondrial Calcium Cycling in Neuronal Function and Neurodegeneration. Front. Cell Dev. Biol. 2023, 11, 1094356. [Google Scholar] [CrossRef]
- Brini, M.; Calì, T.; Ottolini, D.; Carafoli, E. Neuronal Calcium Signaling: Function and Dysfunction. Cell. Mol. Life Sci. CMLS 2014, 71, 2787–2814. [Google Scholar] [CrossRef]
- Nunnari, J.; Suomalainen, A. Mitochondria: In Sickness and in Health. Cell 2012, 148, 1145–1159. [Google Scholar] [CrossRef] [PubMed]
- Golpich, M.; Amini, E.; Mohamed, Z.; Azman Ali, R.; Mohamed Ibrahim, N.; Ahmadiani, A. Mitochondrial Dysfunction and Biogenesis in Neurodegenerative Diseases: Pathogenesis and Treatment. CNS Neurosci. Ther. 2016, 23, 5–22. [Google Scholar] [CrossRef] [PubMed]
- Zsurka, G.; Kunz, W.S. Mitochondrial Dysfunction and Seizures: The Neuronal Energy Crisis. Lancet Neurol. 2015, 14, 956–966. [Google Scholar] [CrossRef]
- Folbergrová, J.; Kunz, W.S. Mitochondrial Dysfunction in Epilepsy. Mitochondrion 2012, 12, 35–40. [Google Scholar] [CrossRef]
- Baek, S.H.; Park, S.J.; Jeong, J.I.; Kim, S.H.; Han, J.; Kyung, J.W.; Baik, S.-H.; Choi, Y.; Choi, B.Y.; Park, J.S.; et al. Inhibition of Drp1 Ameliorates Synaptic Depression, Aβ Deposition, and Cognitive Impairment in an Alzheimer’s Disease Model. J. Neurosci. 2017, 37, 5099–5110. [Google Scholar] [CrossRef]
- Browne, S.E.; Beal, M.F. The Energetics of Huntington’s Disease. Neurochem. Res. 2004, 29, 531–546. [Google Scholar] [CrossRef]
- Subramaniam, S.R.; Chesselet, M.-F. Mitochondrial Dysfunction and Oxidative Stress in Parkinson’s Disease. Prog. Neurobiol. 2013, 106–107, 17–32. [Google Scholar] [CrossRef]
- Pickrell, A.M.; Youle, R.J. The Roles of PINK1, Parkin and Mitochondrial Fidelity in Parkinson’s Disease. Neuron 2015, 85, 257–273. [Google Scholar] [CrossRef]







Disclaimer/Publisher’s Note: The statements, opinions and data contained in all publications are solely those of the individual author(s) and contributor(s) and not of MDPI and/or the editor(s). MDPI and/or the editor(s) disclaim responsibility for any injury to people or property resulting from any ideas, methods, instructions or products referred to in the content. |
© 2024 by the authors. Licensee MDPI, Basel, Switzerland. This article is an open access article distributed under the terms and conditions of the Creative Commons Attribution (CC BY) license (https://creativecommons.org/licenses/by/4.0/).
Share and Cite
Yan, H.-H.; He, J.-J.; Fu, C.; Chen, J.-H.; Tang, A.-H. ATAD1 Regulates Neuronal Development and Synapse Formation Through Tuning Mitochondrial Function. Int. J. Mol. Sci. 2025, 26, 44. https://doi.org/10.3390/ijms26010044
Yan H-H, He J-J, Fu C, Chen J-H, Tang A-H. ATAD1 Regulates Neuronal Development and Synapse Formation Through Tuning Mitochondrial Function. International Journal of Molecular Sciences. 2025; 26(1):44. https://doi.org/10.3390/ijms26010044
Chicago/Turabian StyleYan, Hao-Hao, Jia-Jia He, Chuanhai Fu, Jia-Hui Chen, and Ai-Hui Tang. 2025. "ATAD1 Regulates Neuronal Development and Synapse Formation Through Tuning Mitochondrial Function" International Journal of Molecular Sciences 26, no. 1: 44. https://doi.org/10.3390/ijms26010044
APA StyleYan, H.-H., He, J.-J., Fu, C., Chen, J.-H., & Tang, A.-H. (2025). ATAD1 Regulates Neuronal Development and Synapse Formation Through Tuning Mitochondrial Function. International Journal of Molecular Sciences, 26(1), 44. https://doi.org/10.3390/ijms26010044

