Sign in to use this feature.

Years

Between: -

Subjects

remove_circle_outline
remove_circle_outline
remove_circle_outline
remove_circle_outline
remove_circle_outline
remove_circle_outline
remove_circle_outline
remove_circle_outline
remove_circle_outline

Journals

Article Types

Countries / Regions

remove_circle_outline
remove_circle_outline
remove_circle_outline
remove_circle_outline

Search Results (436)

Search Parameters:
Keywords = Agrobacterium transformation

Order results
Result details
Results per page
Select all
Export citation of selected articles as:
17 pages, 4058 KB  
Article
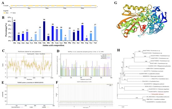
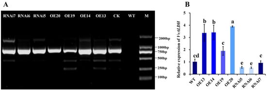
Cloning and Functional Analysis of the Aldehyde Dehydrogenase Gene VvALDH in the IAA Synthesis Pathway of Volvariella volvacea
by Mingjuan Mao, Lijuan Hou, Lin Ma, Ning Jiang, Jinsheng Lin, Shaoxuan Qu, Huiping Li, Ping Xu, Di Liu and Wei Ji
J. Fungi 2025, 11(11), 773; https://doi.org/10.3390/jof11110773 (registering DOI) - 27 Oct 2025
Abstract
Volvariella volvacea, the Chinese mushroom, is a high-temperature grass-rot fungus with great production potential, yet its low yield limits industrial development. Exogenous sodium acetate (NaAc) has been shown to increase yield by promoting indole-3-acetic acid (IAA) synthesis during the primordium stage, but [...] Read more.
Volvariella volvacea, the Chinese mushroom, is a high-temperature grass-rot fungus with great production potential, yet its low yield limits industrial development. Exogenous sodium acetate (NaAc) has been shown to increase yield by promoting indole-3-acetic acid (IAA) synthesis during the primordium stage, but the underlying mechanism remains unclear. In this study, the aldehyde dehydrogenase gene VvALDH, highly expressed at the primordium stage, was cloned and functionally characterized. VvALDH encodes a 1509 bp cDNA with a conserved aldehyde dehydrogenase domain. Using Agrobacterium-mediated transformation, overexpression lines showed a 4.76-fold increase in VvALDH expression, accompanied by higher biomass (38%), yield (83%), and IAA content (34%), while RNAi lines showed opposite trends. These results demonstrate that VvALDH promotes IAA biosynthesis, enhances primordium differentiation, and increases yield. Further analysis revealed its involvement in multiple IAA biosynthetic pathways, including indolepyruvate, tryptamine, and tryptophan side-chain oxidase pathways. This work clarifies the molecular basis of NaAc-mediated yield improvement and provides a theoretical foundation for genetic and cultivation strategies in V. volvacea. Full article
(This article belongs to the Section Fungal Genomics, Genetics and Molecular Biology)
Show Figures

Figure 1

17 pages, 3305 KB  
Article
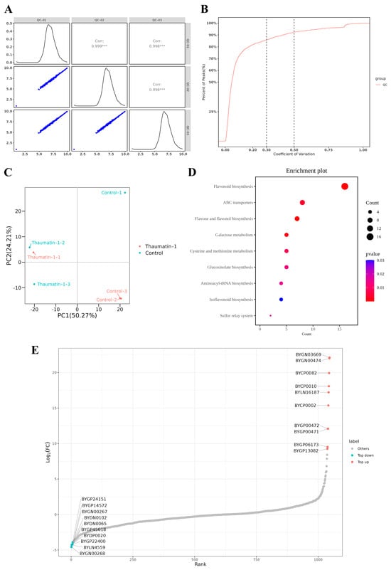
An Endogenous, Flavor-Enhancing TRV/Agrobacterium System for Edible Tomato Fruits with the Sweet Protein Thaumatin II
by Jiachun Chen, Qizheng Liu, Siyuan Guo, Yitong Li, Ruohan Chen, Kexin Li, Guangbin An, Yuanrun Liu, Zhengyue Hong, Beixin Mo, Xuedong Liu and Weizhao Chen
Horticulturae 2025, 11(11), 1284; https://doi.org/10.3390/horticulturae11111284 (registering DOI) - 24 Oct 2025
Viewed by 103
Abstract
The rise in diabetes and obesity worldwide has created an urgent demand for low-sugar, nutrient-dense foods with appealing flavors. This study established an endogenous and “rapid validation–stable production” platform to enhance the flavor of edible tomato fruits by integrating two key technologies in [...] Read more.
The rise in diabetes and obesity worldwide has created an urgent demand for low-sugar, nutrient-dense foods with appealing flavors. This study established an endogenous and “rapid validation–stable production” platform to enhance the flavor of edible tomato fruits by integrating two key technologies in the MicroTom cherry tomato: (1) TRV viral vector-mediated transient expression and (2) Agrobacterium-mediated stable genetic transformation. We employed the human sweet taste receptor TAS1R2 for in vitro functional validation and objectively demonstrated that tomato-derived recombinant thaumatin II exhibits receptor-binding activity equivalent to that of the native protein, overcoming the limitations of traditional sensory evaluation. Non-targeted metabolomic analysis (covering 1236 metabolites) confirmed that thaumatin II expression did not significantly alter the profiles of sugars, organic acids, or key flavor compounds in tomato fruits. This provides safety data supporting the development of “ready-to-eat sugar-substitute fruits.” Our strategy offers a solution and theoretical technical support for the development of low-sugar, high-nutrient foods. Full article
Show Figures

Figure 1

16 pages, 4696 KB  
Article
Induction and Transformation of Friable Callus in Chrysanthemum ‘Jimba’
by Ruoni Fu, Qiwei Deng, Jishu Wang, Yanlin Li, Lu Xu, Guimei Tang, Weidong Li, Xiaoying Yu and Lili Xiang
Horticulturae 2025, 11(10), 1267; https://doi.org/10.3390/horticulturae11101267 - 21 Oct 2025
Viewed by 321
Abstract
The friability of callus is closely associated with its genetic transformation efficiency, and optimizing induction and transformation conditions is essential for establishing an efficient transformation system. In this study, we developed a high-efficiency friable callus induction and Agrobacterium-mediated transformation system for Chrysanthemum [...] Read more.
The friability of callus is closely associated with its genetic transformation efficiency, and optimizing induction and transformation conditions is essential for establishing an efficient transformation system. In this study, we developed a high-efficiency friable callus induction and Agrobacterium-mediated transformation system for Chrysanthemum ‘Jimba’. Three plant growth regulator (PGR) combinations—6-Benzylaminopurine (6-BA) + Naphthaleneacetic Acid (NAA), 6-BA + 2,4-Dichlorophenoxyacetic Acid (2,4-D), and Thidiazuron (TDZ) + 2,4-D—were evaluated for their effects on callus morphology, proliferation, and transformation efficiency. The optimal PGR combination was identified as 1.0 mg/L 6-BA + 0.4 mg/L NAA, which produced highly friable calli with a loose structure, rapid proliferation, and the highest nuclear-to-cytoplasmic ratio. The optimal subculture time for maintaining friability and high proliferation was the 7th week, while the best Agrobacterium infection conditions were OD600 = 0.5 with a 10 min infection period, which achieved a transformation efficiency of 91%. This optimized protocol provides an efficient and rapid transformation method for future gene function studies using callus transformation. Full article
(This article belongs to the Special Issue Genetic Innovation and Breeding in Ornamental Plants)
Show Figures

Figure 1

13 pages, 5394 KB  
Article
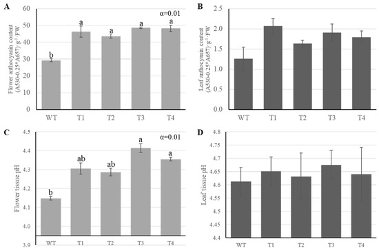
Overexpression of VtF3′5′H and RhNHX Genes Alters Flower Color and Plant Morphology in Transgenic Rose ‘Red Farm’
by Ka Youn Lee, Su Young Lee, Yae Jin Kim, Youn Jung Choi, So Hyeon Lim and Yun-Im Kang
Plants 2025, 14(20), 3185; https://doi.org/10.3390/plants14203185 (registering DOI) - 16 Oct 2025
Viewed by 265
Abstract
Roses (Rosa hybrida) are among the most highly valued ornamental plants worldwide, with flower color serving as a major determinant of consumer preference and commercial success. However, the absence of the flavonoid 3′,5′-hydroxylase (F3′5′H) gene limits delphinidin biosynthesis, making [...] Read more.
Roses (Rosa hybrida) are among the most highly valued ornamental plants worldwide, with flower color serving as a major determinant of consumer preference and commercial success. However, the absence of the flavonoid 3′,5′-hydroxylase (F3′5′H) gene limits delphinidin biosynthesis, making it difficult to achieve blue or purple pigmentation. Vacuolar sodium/proton antiporters (NHX) regulate vacuolar pH and are also implicated in color stability. In this study, we introduced Viola tricolor F3′5′H (VtF3′5′H) and Rosa hybrida NHX (RhNHX) into the rose cultivar ‘Red Farm’ using Agrobacterium-mediated transformation. The non-native VtF3′5′H gene was detected in transgenic plants but not in the wild type, while RhNHX expression was relatively higher in transgenic plants. Petal anthocyanin content was significantly increased in T1–T4 compared to the wild type, and petal pH was also higher than that of the wild type. Growth and floral traits were also altered. Transgenic plants exhibited shorter stems, reduced stem diameter, more lateral branches, fewer prickles, and more than threefold higher petal numbers. Expression analysis showed reduced GA20-oxidase (GA20ox1) and GA3-oxidase (GA3ox) levels and increased GA2-oxidase (GA2ox) and GA2-oxidase6 (GA2ox6), particularly in stems, suggesting enhanced gibberellin (GA) inactivation. Overexpression of VtF3′5′H and RhNHX led to simultaneous changes in floral pigmentation and plant morphology. These findings indicate that both genes play functional roles in color development and growth regulation in roses. Full article
(This article belongs to the Section Plant Genetics, Genomics and Biotechnology)
Show Figures

Figure 1

12 pages, 3865 KB  
Article
Heterologous Biosynthesis of Crocin I in Solanum lycopersicum L.
by Lei Xie, Jingjing Liao, Chongnan Wang, Xunli Jia, Yimei Zang, Changming Mo, Xiaojun Ma and Zuliang Luo
Int. J. Mol. Sci. 2025, 26(20), 9984; https://doi.org/10.3390/ijms26209984 - 14 Oct 2025
Viewed by 258
Abstract
Crocins are high-value apocarotenoid pigments with broad applications in pharmaceuticals, foods, and personal-care products, and they exhibit diverse bioactivities, including antioxidant, antidepressant, and antidementia effects. In this study, we achieved the heterologous biosynthesis of crocins in Solanum lycopersicum L. by introducing the GjCCD4a [...] Read more.
Crocins are high-value apocarotenoid pigments with broad applications in pharmaceuticals, foods, and personal-care products, and they exhibit diverse bioactivities, including antioxidant, antidepressant, and antidementia effects. In this study, we achieved the heterologous biosynthesis of crocins in Solanum lycopersicum L. by introducing the GjCCD4a, GjALDH2C3, GjUGT74F8 and GjUGT94E13 of Gardenia jasminoides J.Ellis to the binary expression vector via in-fusion technology and self-cleaving 2A peptides. Following Agrobacterium-mediated transformation, the engineered tomato plants predominantly produced main active ingredient crocin I, which accounted for 97–99% of the total crocins. The transgenic fruits displayed mixed red-and-golden colouration. These results highlight S. lycopersicum as a promising chassis for crocin I biosynthesis, helping to address supply constraints and enabling colour-trait breeding through synthetic biology. Full article
(This article belongs to the Special Issue Molecular and Genetic Advances in Plant Breeding)
Show Figures

Figure 1

15 pages, 9626 KB  
Article
Development of Resistance to Damping-Off in Rice, Oryza sativa L., Using CRISPR/Cas9
by Seung-Kyo Jeong, Jae-Ryoung Park, Eun-Gyeong Kim and Kyung-Min Kim
Int. J. Mol. Sci. 2025, 26(19), 9761; https://doi.org/10.3390/ijms26199761 - 7 Oct 2025
Viewed by 526
Abstract
Damping-off disease hinders rice seedling growth and reduces yield. Current control methods, such as seed or soil sterilization, rely on chemicals that cause environmental pollution and promote pathogen resistance. As a sustainable alternative, we targeted the damping-off resistance-related gene OsDGTq1 using CRISPR/Cas9. Field [...] Read more.
Damping-off disease hinders rice seedling growth and reduces yield. Current control methods, such as seed or soil sterilization, rely on chemicals that cause environmental pollution and promote pathogen resistance. As a sustainable alternative, we targeted the damping-off resistance-related gene OsDGTq1 using CRISPR/Cas9. Field experiments first verified OsDGTq1’s significance in resistance. The CRISPR/Cas9 system, delivered via Agrobacterium-mediated transformation, was used to edit OsDGTq1 in rice cultivar Ilmi. Lesions from major damping-off pathogens, Rhizoctonia solani and Pythium graminicola, were observed on G0 plants. All 37 regenerated plants contained T-DNA insertions. Among them, edits generated by sgRNA1-1, sgRNA1-2, and sgRNA1-3 resulted in the insertion of two thymine bases as target mutations. Edited lines were assigned names and evaluated for agronomic traits, seed-setting rates, and pathogen responses. Several lines with edited target genes showed distinct disease responses and altered gene expression compared to Ilmi, likely due to CRISPR/Cas9-induced sequence changes. Further studies in subsequent generations are needed to confirm the stability of these edits and their association with resistance. These results confirm that genome editing of OsDGTq1 alters resistance to damping-off. The approach demonstrates that gene-editing technology can accelerate rice breeding, offering an environmentally friendly strategy to develop resistant varieties. Such varieties can reduce chemical inputs, prevent pollution, and minimize seedling loss, ultimately enhancing food self-sufficiency and stabilizing rice supply. Full article
(This article belongs to the Section Molecular Plant Sciences)
Show Figures

Figure 1

17 pages, 7540 KB  
Article
Genome-Wide Analysis of the Thiamine Biosynthesis Gene Families in Common Bean Reveals Their Crucial Roles Conferring Resistance to Fusarium Wilt
by Ming Feng, Yu Liu, Yang Zhao, Tao Li, Jian Chen, Yuning Huang, Weide Ge, Chao Zhong and Renfeng Xue
Biology 2025, 14(10), 1366; https://doi.org/10.3390/biology14101366 - 6 Oct 2025
Viewed by 405
Abstract
Fusarium wilt, caused by Fusarium oxysporum f. sp. phaseoli (Fop), is a major constraint to global common bean (Phaseolus vulgaris L.) production. Thiamine (vitamin B1), an essential coenzyme in plant metabolism, has recently emerged as a potential regulatory factor in plant defense. [...] Read more.
Fusarium wilt, caused by Fusarium oxysporum f. sp. phaseoli (Fop), is a major constraint to global common bean (Phaseolus vulgaris L.) production. Thiamine (vitamin B1), an essential coenzyme in plant metabolism, has recently emerged as a potential regulatory factor in plant defense. Here, we performed a comprehensive genome-wide analysis of thiamine biosynthesis-related genes in common bean and elucidated their roles in resistance to Fusarium wilt. Five key thiamine biosynthetic genes were identified and characterized, showing conserved functional domains and evolutionary conservation across species. Expression profiling revealed tissue-specific patterns, with PvTHI1-1 and PvTHIC being highly expressed in reproductive and photosynthetic organs, with their relative expression levels 0.28–0.57 higher than other members in the same tissue, while PvTPK maintained a basal expression level in the roots. Upon Fop infection, resistant genotypes exhibited significantly higher expression of thiamine biosynthetic genes and greater accumulation of endogenous thiamine and its derivatives than susceptible ones. Functional analysis using Agrobacterium rhizogenes-mediated transformation demonstrated that overexpression of PvTPK enhanced thiamine metabolism and conferred resistance in susceptible genotypes. Similarly, exogenous application of thiamine upregulated biosynthetic genes and improved disease resistance. Together, these results reveal that thiamine biosynthesis is intricately linked to Fusarium wilt resistance and that both genetic and biochemical manipulation of thiamine pathways can enhance disease tolerance. This study provides new insights into thiamine-mediated plant immunity and establishes a foundation for its application in the control of Fusarium wilt in common bean. Full article
Show Figures

Figure 1

19 pages, 5382 KB  
Article
The Transformation and Protein Expression of the Edible Mushroom Stropharia rugosoannulata Protoplasts by Agrobacterium-tumefaciens-Mediated Transformation
by Dongjie Yin and Hairong Xiong
J. Fungi 2025, 11(9), 674; https://doi.org/10.3390/jof11090674 - 12 Sep 2025
Viewed by 608
Abstract
Stropharia rugosoannulata is a cultivated edible mushroom characterized by its nutritional composition and efficient cellulolytic enzymatic systems. However, the lack of genetic tools has significantly impeded the investigation of its molecular mechanisms, severely constraining the study of functional genomic and precision breeding in [...] Read more.
Stropharia rugosoannulata is a cultivated edible mushroom characterized by its nutritional composition and efficient cellulolytic enzymatic systems. However, the lack of genetic tools has significantly impeded the investigation of its molecular mechanisms, severely constraining the study of functional genomic and precision breeding in S. rugosoannulata. It was demonstrated in this study that the Agrobacterium-tumefaciens-mediated genetic transformation (ATMT) system is applicable for the transformation of S. rugosoannulata protoplasts. Through this proposal, we successfully achieved the expression of exogenous genes (mCherry gene encoding red fluorescent protein, hph gene encoding hygromycin B phosphotransferase, and GUS gene encoding β-glucuronidase) and the endogenous mutant gene SDI encoding the iron-sulfur protein subunit of succinate dehydrogenase in S. rugosoannulata. Furthermore, this study employed endogenous promoters of GPD encoding glyceraldehyde-3-phosphate dehydrogenase and SDI to enhance transformation efficiency and drive target gene expression. This study establishes the feasibility of ATMT in S. rugosoannulata systems, while achieving stable expression of a panel of selectable marker genes and reporter genes critical for genetic research in S. rugosoannulata. Full article
(This article belongs to the Section Fungal Genomics, Genetics and Molecular Biology)
Show Figures

Figure 1

27 pages, 14478 KB  
Article
rolB Promotes Adventitious Root Development in Pyrus betulaefolia by Modulating Endogenous Hormones and Gene Expression
by Ting Xie, Weimin Wang, Kuozhen Nie, Zijuan He, Jiaojiao He, Yuxing Zhang, Na Liu and Yingli Li
Agronomy 2025, 15(9), 2165; https://doi.org/10.3390/agronomy15092165 - 11 Sep 2025
Viewed by 404
Abstract
We investigated the effect of Agrobacterium rhizogenes-mediated transformation mof rolB on adventitious root development and endogenous hormones in ‘duli’ (Pyrus betulaefolia) via transcriptomic analysis of wild-type (WT) and rolB-transformed plants. The formation of root primordia occurred earlier [...] Read more.
We investigated the effect of Agrobacterium rhizogenes-mediated transformation mof rolB on adventitious root development and endogenous hormones in ‘duli’ (Pyrus betulaefolia) via transcriptomic analysis of wild-type (WT) and rolB-transformed plants. The formation of root primordia occurred earlier in transgenic ‘duli’ than in the WT plants. At seven days, 57% of the transgenic seedlings had formed root primordia, whereas root primordia first appeared at seven days in WT ‘duli’. The rooting rate of transgenic ‘duli’ and WT plants was 90% and 77.14%, respectively. rolB significantly promoted the formation of secondary roots. Within 20 days, auxin (IAA), gibberellic acid (GA3), and zeatin riboside (ZR) were higher and abscisic acid (ABA) was lower in transgenic ‘duli’ than in WT plants. Gene Ontology analysis revealed high enrichment in signaling pathways and ADP binding, and Kyoto Encyclopedia of Genes and Genomes pathway analysis indicated that several differentially expressed genes were enriched in flavonoid and carotenoid-related pathways and plant hormone signal transduction. rolB induced changes in the expression patterns of several genes involved in hormone biosynthesis, metabolism, and signal transduction pathways in ‘duli’. Weighted gene co-expression network analysis identified the DEGs associated with endogenous hormone levels and indicated that the central genes of modules most strongly correlated with ABA, ZR, IAA, and GA3 regulate protein synthesis, signaling, and root tissue meristem activity. Protein–protein interaction analysis yielded a co-expression network of physiological and transcriptomic data during rooting and identified key genes at the network core. These findings provide valuable insights into the regulatory mechanisms of rolB and its influence on root development in ‘duli’. Full article
Show Figures

Figure 1

21 pages, 4438 KB  
Protocol
Compendium of Agrobacterium-Mediated Tissue Culture Transformation Methods of Various Solanaceae Species
by Caterina Brancato, Najmeh Heusch and Kenneth Wayne Berendzen
Methods Protoc. 2025, 8(5), 107; https://doi.org/10.3390/mps8050107 - 11 Sep 2025
Viewed by 715
Abstract
The routine transformation and genetic modification of many plant species other than Arabidopsis thaliana is still an arduous task. In many cases, it is necessary to use special tissues or conditions performed under sterile tissue culture conditions. Nevertheless, this approach is often the [...] Read more.
The routine transformation and genetic modification of many plant species other than Arabidopsis thaliana is still an arduous task. In many cases, it is necessary to use special tissues or conditions performed under sterile tissue culture conditions. Nevertheless, this approach is often the most expedient one, and streamlining protocols to maximize efficiency and minimize effort without sacrificing quality is paramount to today’s research agendas. The Solanaceae family tends to be amicable to tissue culture and relatively easy to transform. Here, we present our optimized, routine tissue culture protocols for the transformation of Nicotiana benthamiana, Nicotiana tabacum, Solanum tuberosum (potato), and Solanum lycopersicum (tomato). We highlight their commonalities and their differences, thus giving the researcher a framework for optimizing their own protocols in their laboratory if needed. Tissue culture transformation is still an important and dynamic field for the advancement of plant research in molecular genetics, physiology, and plant pathology, and will continue to be a viable and important resource into the future. Full article
(This article belongs to the Section Tissue Engineering and Organoids)
Show Figures

Figure 1

14 pages, 1603 KB  
Article
Agrobacterium rhizogenes-Mediated Transformation for Generation of Composite Sugar Beet with Transgenic Adventitious Roots
by Yue Sun, Yiduo Zhao, Minshi Jia, Xudong Zhang, Xixuan Zhou, Shengnan Li, Zedong Wu and Zhi Pi
Plants 2025, 14(17), 2747; https://doi.org/10.3390/plants14172747 - 2 Sep 2025
Viewed by 711
Abstract
Sugar beet (Beta vulgaris L.), a biennial sugar crop, provides about 16% of the world’s sucrose production. PEG and Agrobacterium tumefaciens-mediated transformation have been established for sugar beet. However, the traditional transformation of sugar beet is time-consuming, low efficiency, and dependent [...] Read more.
Sugar beet (Beta vulgaris L.), a biennial sugar crop, provides about 16% of the world’s sucrose production. PEG and Agrobacterium tumefaciens-mediated transformation have been established for sugar beet. However, the traditional transformation of sugar beet is time-consuming, low efficiency, and dependent on tissue regeneration. Recently, the use of Agrobacterium rhizogenes for genetic transformation without tissue culture has become a new possibility. Here, we describe an optimized A. rhizogenes-mediated transformation for the generation of composite sugar beet without tissue culture. By dipping A. rhizogenes K599 colonies onto a wound of hypocotyl and petiole, about 81.7% and 51.1% of shoots and leaves could be induced to produce adventitious roots. Of these, more than 60% of the explants contained transformed adventitious roots. Specifically, we discovered that the transformation efficiency was significantly improved when the MAS promoter was employed instead of the CaMV35S promoter. The transformation in adventitious roots was also validated by qRT-PCR and Western blot at the transcriptional and translational levels. The transformed adventitious roots have great potential for the study of taproot development, sugar accumulation, and resistance to root diseases, which is closely related to sugar beet yield and quality. Full article
(This article belongs to the Special Issue Plant Transformation and Genome Editing)
Show Figures

Figure 1

14 pages, 2304 KB  
Article
Functional Study of the WRKY Transcription Factor Family PgWRKY064-04 Gene in Panax ginseng
by Mengna Liu, En Yu, Tao Liu, Jiaqing Liu, Lihe Hou, Mingzhu Zhao, Meiping Zhang, Yi Wang, Yue Zhang and Kangyu Wang
Agriculture 2025, 15(17), 1837; https://doi.org/10.3390/agriculture15171837 - 29 Aug 2025
Viewed by 538
Abstract
Ginseng (Panax ginseng) is a valuable medicinal plant whose primary active components, known as ginsenosides, play a significant role in anti-cancer, anti-inflammatory, and anti-diabetic effects. WRKY transcription factors represent a prominent class of transcription factors in higher plants, fulfilling essential functions [...] Read more.
Ginseng (Panax ginseng) is a valuable medicinal plant whose primary active components, known as ginsenosides, play a significant role in anti-cancer, anti-inflammatory, and anti-diabetic effects. WRKY transcription factors represent a prominent class of transcription factors in higher plants, fulfilling essential functions in numerous processes such as plant growth and development, reactions to biotic and abiotic stresses, and the control of secondary metabolism. This study is based on the laboratory’s previous bioinformatics analysis of the WRKY gene family in ginseng. After in-depth analysis, the PgWRKY064-04 gene was identified, which is significantly associated with ginsenosides. The physicochemical properties and expression patterns of this gene were analyzed, indicating that its expression in ginseng is temporally and spatially specific. A subcellular localization vector for this gene was constructed, confirming that it functions in the cell nucleus. Subsequently, overexpression vectors and interference vectors for PgWRKY064-04 were constructed, and ginseng adventitious roots were transformed using Agrobacterium-mediated transformation, successfully yielding positive materials. Gene expression levels and saponin content in the positive materials were detected, preliminary findings indicate that the expression of the PgWRKY064-04 gene is negatively correlated with the biosynthesis of ginsenosides. This study complements research on the functional roles of WRKY transcription factor family genes in ginseng, paving the way for future efforts to enhance ginsenoside production using modern biotechnological approaches. Full article
(This article belongs to the Special Issue Genetic Diversity Assessment and Phenotypic Characterization of Crops)
Show Figures

Figure 1

16 pages, 2927 KB  
Article
Establishment of Transient Transformation Systems in Welsh Onion (Allium fistulosum L.): Hairy Root Induction and Protoplast Transformation
by Dan Wang, Yin Liu, Yao Zhang, Xiumei Huang, Jiaxuan Wang, Yi Wang, Yue Liu, Chao Yan, Bingsheng Lv and Yue Jia
Plants 2025, 14(17), 2664; https://doi.org/10.3390/plants14172664 - 26 Aug 2025
Viewed by 660
Abstract
Welsh onion (Allium fistulosum L.), a globally significant vegetable, flavoring agent, and phytomedicine resource, has remained unavailable with established transient expression platforms for functional genomic investigations. To address this critical methodological limitation, we present systematically optimized protocols for both Agrobacterium-mediated hairy [...] Read more.
Welsh onion (Allium fistulosum L.), a globally significant vegetable, flavoring agent, and phytomedicine resource, has remained unavailable with established transient expression platforms for functional genomic investigations. To address this critical methodological limitation, we present systematically optimized protocols for both Agrobacterium-mediated hairy root transformation and protoplast transient expression systems, achieving significant advances in transformation efficiency for this species. Through systematic optimization of key parameters, including Agrobacterium rhizogenes (A. rhizogenes) strain selection (with Ar.Qual demonstrating superior performance), explant type efficacy, bacterial suspension optical density (OD600 = 0.3), and acetosyringone induction concentration (100 μM), we established a highly efficient stem disc infection methodology, achieving 88.75% hairy root induction efficiency. Subsequent optimization of protoplast isolation protocols identified the optimal enzymatic digestion conditions: 6-h dark digestion of young leaves using 1.0% (w/v) Cellulase R-10, 0.7% (w/v) Macerozyme R-10, and 0.4 M mannitol, yielding 3.3 × 106 viable protoplasts g−1 FW with 90% viability. System functionality validation through PEG-mediated transient transformation demonstrated successful green fluorescent protein (GFP) reporter gene expression, confirmed by fluorescence microscopy. As the first documented transient expression platforms for Welsh onion, these protocols enable essential molecular investigations, including in planta promoter activity profiling, subcellular protein localization, and CRISPR-based genome-editing validation. This methodological breakthrough overcomes previous technical constraints in Welsh onion molecular biology, providing critical tools for accelerated gene functional characterization in this agriculturally important species. Full article
Show Figures

Figure 1

22 pages, 9763 KB  
Article
The Development of a Transformation System for Four Local Rice Varieties and CRISPR/Cas9-Mediated Editing of the OsCCD7 Gene
by Hanjing Dai, Yuxia Sun, Yingrun Wang, Yiyang He, Jia Shi, Yulu Tao, Mengyue Liu, Xiaoxian Huang, Lantian Ren and Jiacheng Zheng
Agronomy 2025, 15(8), 2008; https://doi.org/10.3390/agronomy15082008 - 21 Aug 2025
Viewed by 679
Abstract
Agrobacterium-mediated transformation systems are extensively applied in japonica rice varieties. However, the adaptability of local rice varieties to existing transformation systems remains limited, owing to their complex genotypes, posing a substantial challenge to transformation. In this study, four local rice varieties were [...] Read more.
Agrobacterium-mediated transformation systems are extensively applied in japonica rice varieties. However, the adaptability of local rice varieties to existing transformation systems remains limited, owing to their complex genotypes, posing a substantial challenge to transformation. In this study, four local rice varieties were selected to optimize the effects of different culture media on callus induction, browning resistance, contamination resistance, callus tolerance, differentiation, regeneration, and root development, and then two varieties were selected to improve plant architecture and tiller development by CRISPR/Cas9-mediated gene editing, based on constructive transformation systems. The goal was to enhance the transformation efficiency of local varieties and innovate germplasms. The results demonstrated that japonica rice varieties XG293 and WD68 exhibited higher induction rates under the treatment of 2 mg/L 2,4-D (2,4-Dichlorophenoxyacetic acid) + 1 mg/L NAA (Naphthaleneacetic acid), whereas indica rice varieties H128 and E33 performed the best under 3 mg/L 2,4-D + 1 mg/L NAA. Severe browning in H128 was effectively mitigated by a carbon source of 20 g/L maltose supplemented with 40 mg/L ascorbic acid. Contamination after Agrobacterium infection was controlled by 300 mg/L Tmt (Timentin). Under a treatment of 200 µM/L acetosyringone +10 min infection duration, XG293 and WD68 exhibited higher callus tolerance, differentiation rates, and GUS staining rates, achieving transformation efficiencies of 43.24% and 52.38%, respectively. In contrast, H128 and E33 performed better under the treatment of 200 µM/L Acetosyringone + 5 min, with transformation efficiencies of 40.00% and 40.74%, respectively. The mutants after OsCCD7 gene editing in WD68 and H128 displayed a dwarfness of plant height, a significant increase in tiller numbers, and compact architecture. These findings demonstrate that an optimized combination of plant growth regulators and infection durations effectively improves transformation efficiency for local varieties, and the OsCCD7 gene regulates plant architecture and tiller development with variable effects, depending on the rice complex genotypes. This study provides a theoretical basis for the efficient transformation of local rice varieties and germplasm innovation. Full article
(This article belongs to the Section Crop Breeding and Genetics)
Show Figures

Figure 1

19 pages, 3042 KB  
Article
Characterization of GmABI3VP1 Associated with Resistance to Soybean Cyst Nematode in Glycine max
by Shuo Qu, Miaoli Zhang, Gengchen Song, Shihao Hu, Weili Teng, Yongguang Li, Xue Zhao, Rongxia Guan and Haiyan Li
Agronomy 2025, 15(8), 2005; https://doi.org/10.3390/agronomy15082005 - 21 Aug 2025
Viewed by 620
Abstract
The ABI3 transcription factor is a key regulator in plant growth and development. Through transcriptome analysis of the resistant soybean cultivar ‘Dongnong L10′ and the susceptible cultivar ‘Heinong 37′ exposed to soybean cyst nematode race 3 (SCN 3) stress, the differentially expressed gene [...] Read more.
The ABI3 transcription factor is a key regulator in plant growth and development. Through transcriptome analysis of the resistant soybean cultivar ‘Dongnong L10′ and the susceptible cultivar ‘Heinong 37′ exposed to soybean cyst nematode race 3 (SCN 3) stress, the differentially expressed gene GmABI3VP1 was identified. The GmABI3VP1 gene was then cloned and analyzed through bioinformatics, subcellular localization, and qRT-PCR analysis of resistant and susceptible soybean germplasms, as well as overexpression and gene editing of soybean hairy roots followed by SCN 3 identification analysis. It was found that the protein encoded by GmABI3VP1 is an acidic and hydrophilic protein with transmembrane domains. It has a collinear relationship with Arabidopsis and is widely distributed in plants. Through the analysis of promoter elements, it was shown that this gene contains multiple hormone-responsive promoter elements like ABRE/ABRE3a/ABRE/4a/as-1 and stress-responsive elements such as Myb/MYC/MYc. Transient expression in tobacco indicated that the GmABI3VP1 gene is located in the nucleus. The transcription of GmABI3VP1 responds to the stress of SCN, and its transcriptional level is relatively high in the roots of resistant materials. Genetic transformation mediated by Agrobacterium rhizogenes was used to obtain GmABI3VP1 gene overexpressed and CRISPR-Cas9 gene-edited soybean hairy roots. In comparison to the wild type (WT), the density of nematodes per area was notably lower in hairy roots overexpressing (OX) the gene, whereas the density of SCN per unit area (per cm of lateral root length) significantly increased in gene-edited (KO) soybean hairy roots. Through SCN phenotyping, GmABI3VP1 was identified as a contributor to SCN 3 resistance. This study provides initial insights into the role of the GmABI3VP1 gene in SCN resistance, establishing a robust basis for future research on the mechanisms underlying SCN disease resistance and offering valuable genetic reservoirs for SCN 3 resistance. Full article
Show Figures

Figure 1

Back to TopTop