Sign in to use this feature.

Years

Between: -

Subjects

remove_circle_outline
remove_circle_outline
remove_circle_outline
remove_circle_outline
remove_circle_outline
remove_circle_outline
remove_circle_outline
remove_circle_outline
remove_circle_outline

Journals

remove_circle_outline
remove_circle_outline
remove_circle_outline
remove_circle_outline
remove_circle_outline
remove_circle_outline

Article Types

Countries / Regions

remove_circle_outline
remove_circle_outline
remove_circle_outline
remove_circle_outline

Search Results (577)

Search Parameters:
Keywords = ATP synthase

Order results
Result details
Results per page
Select all
Export citation of selected articles as:
16 pages, 2369 KB  
Article
Selection and Validation of Suitable Reference Genes for RT-qPCR Normalization in Euonymus bungeanus Across Various Tissues and Under Abiotic Stress/Hormone Treatments
by Yongbin Ou, Hong Lu, Xincheng Zhao, Yueping Qin, Xinghong Zhong, Bo Zhou and Yinan Yao
Plants 2026, 15(8), 1230; https://doi.org/10.3390/plants15081230 - 16 Apr 2026
Viewed by 167
Abstract
Euonymus bungeanus is a highly valued ornamental tree/shrub species widely utilized in landscaping and afforestation in Northeast Asia, yet molecular studies on this species remain limited due to the lack of validated reference genes for reverse transcription quantitative real-time polymerase chain reaction (RT-qPCR). [...] Read more.
Euonymus bungeanus is a highly valued ornamental tree/shrub species widely utilized in landscaping and afforestation in Northeast Asia, yet molecular studies on this species remain limited due to the lack of validated reference genes for reverse transcription quantitative real-time polymerase chain reaction (RT-qPCR). In this study, 16 candidate reference genes were selected based on classical plant reference genes and our previous transcriptome data. Their expression stability was comprehensively evaluated using 64 samples collected from diverse tissues and plants subjected to various abiotic stress/hormone treatments across multiple time points. Across all samples analyzed, PBG1 (20S proteasome beta subunit G1) exhibited the highest overall expression stability, followed by VAPD (vacuolar ATP synthase subunit D) and EIF4A (eukaryotic translation initiation factor 4A). For tissue-specific analysis, TSR2 (pre-rRNA-processing protein), VAPD, and PBG1 demonstrated the greatest stability. Under specific stress conditions, PBG1 and EIF4A were identified as the most stable genes under low- and high-temperature conditions. PP2A (protein phosphatase 2A) and TUB6 (beta-6 tubulin) were optimal for drought stress, while TSR2, SRP (nuclear speckle splicing regulatory-like protein), and PBG1 exhibited superior stability under salt stress. These findings establish a validated panel of reference genes enabling accurate and reliable gene expression normalization in E. bungeanus, thereby facilitating future functional genomics studies in this economically and ecologically important species. Full article
(This article belongs to the Special Issue Horticultural Plant Physiology and Molecular Biology—2nd Edition)
Show Figures

Figure 1

24 pages, 5143 KB  
Article
Perfluorooctane Sulfonate (PFOS) Disrupts Mitochondrial Activity and Cell Adhesion in Liver Cells
by Phuong D. Tran and Kyoungtae Kim
J. Xenobiot. 2026, 16(2), 65; https://doi.org/10.3390/jox16020065 - 13 Apr 2026
Viewed by 272
Abstract
Perfluorooctane sulfonate (PFOS) is a persistent environmental pollutant associated with potential hepatoxic effects and other health risks. Despite its widespread distribution, the mechanisms underlying its toxicities remain to be fully understood. To investigate PFOS toxicology, our study utilized HepG2 and THLE-2 human hepatic [...] Read more.
Perfluorooctane sulfonate (PFOS) is a persistent environmental pollutant associated with potential hepatoxic effects and other health risks. Despite its widespread distribution, the mechanisms underlying its toxicities remain to be fully understood. To investigate PFOS toxicology, our study utilized HepG2 and THLE-2 human hepatic cell models to replicate conditions reflecting PFOS accumulation in the liver. Cell viability, cell stress, and cell death assays were conducted to assess the toxicological influence of the chemical on both cell lines. Total RNA extraction was performed, followed by cDNA sequencing, and rt-qPCR. The XTT viability assay revealed a dose-dependent decrease in the number of viable cells when incubated with increasing concentrations of PFOS. The inhibitory concentration (IC50) values were approximately 100 micromolar, which led to morphological changes, elevated reactive oxygen species (ROS), and induced early apoptosis in liver cells after 6 h. Based on the transcriptomic analysis for HepG2 cells, mitochondrial genes involved in oxidative phosphorylation were downregulated, including COX, ND, and the ATP synthase family. Additionally, significant alterations of transcripts implicated in cell adhesion molecules (CAMs) were observed. In conclusion, PFOS inhibited cell growth, induced oxidative stress, and elevated apoptotic levels via transcriptomic alteration, including gene transcripts required for mitochondrial activity and cell adhesion. Full article
Show Figures

Figure 1

26 pages, 4780 KB  
Article
A Carbohydrate-Restricted Diet in Obese Female Mice Reduces Hepatic Lipogenesis Through a Low-Grade Proinflammatory State
by Laura M. Frago, Alfonso Gómez-Romero, María E. Casado, Sandra Canelles, María Jiménez-Hernáiz, Purificación Ros, Daniel Azorín-Cuadrillero, Jesús Argente, Gabriel Á. Martos-Moreno and Vicente Barrios
Livers 2026, 6(2), 28; https://doi.org/10.3390/livers6020028 - 13 Apr 2026
Viewed by 233
Abstract
Background/Objectives: Carbohydrate-restricted diets (CHRs) are increasingly employed in the treatment of obesity. We aimed to investigate the effects of a CHR on hepatic lipid anabolism and its association with changes in the proinflammatory environment and insulin signaling. Methods: Forty-eight C57BL/6J female mice were [...] Read more.
Background/Objectives: Carbohydrate-restricted diets (CHRs) are increasingly employed in the treatment of obesity. We aimed to investigate the effects of a CHR on hepatic lipid anabolism and its association with changes in the proinflammatory environment and insulin signaling. Methods: Forty-eight C57BL/6J female mice were used in this study. We aimed to analyze the impact of a CHR on the hepatic proinflammatory profile and its relationship with changes in insulin signaling and fatty acid anabolism in obese female mice after two months on a high-fat diet. We also examined the impact of a one-month chow diet after CHR. Blood samples were collected, and the liver was processed during all-time study periods for analyses of biochemical, hormonal, and inflammatory markers, as well as possible changes in leptin and insulin signaling pathways. Results: Compared with chow-fed mice, CHR mice showed increased interleukin (IL)-1β and IL-2 levels, as well as leptin-related signaling in the liver. There was also a decrease in the expression of fatty acid synthase and the phosphorylation of ATP-citrate lyase, which was associated with a reduction in the activation of the insulin receptor, Akt, the mammalian target of rapamycin, cAMP-response element-binding protein, and glycogen synthase kinase 3β. The subsequent reintroduction of a chow diet after CHR resulted in lower hepatic free fatty acid and triglyceride levels than in obese mice without previous CH restriction. Conclusions: This study suggests that CHR inhibits de novo hepatic lipogenesis in obese mice by attenuating insulin signaling in a low-grade proinflammatory state. Full article
Show Figures

Figure 1

24 pages, 1493 KB  
Article
Mechanism of FoxO1 in the Metabolic Shift of Fetal Rat Heart
by William William, Neng Tine Kartinah, Ani Retno Prijanti, Yoga Yuniadi, Prasandhya Astagiri Yusuf and Yow-Pin Lim
Molecules 2026, 31(8), 1275; https://doi.org/10.3390/molecules31081275 - 13 Apr 2026
Viewed by 258
Abstract
Cardiovascular diseases remain a leading cause of morbidity and mortality worldwide, underscoring the need to better understand cardiovascular physiology. A key aspect involves identifying regulatory molecules that govern metabolic shifts. Forkhead box protein O1 (FoxO1) has emerged as a potential regulator; however, its [...] Read more.
Cardiovascular diseases remain a leading cause of morbidity and mortality worldwide, underscoring the need to better understand cardiovascular physiology. A key aspect involves identifying regulatory molecules that govern metabolic shifts. Forkhead box protein O1 (FoxO1) has emerged as a potential regulator; however, its role and underlying mechanisms remain unclear. This study investigated FoxO1 in metabolic adaptation using Wistar rats divided into age groups (fetal, postnatal day 1, postnatal day 7, adult) and treatment groups (control, hypoxia, FoxO1 inhibitor, combination). Hypoxia (12–14% O2) and FoxO1 inhibitor (AS1842856, 10 mg/kgBW/day) were administered accordingly. Parameters assessed included hypoxia inducible factor 1 α (HIF-1α), FoxO1 mRNA and protein, glucose transporter type 1 (GLUT1), glucose transporter type 4 (GLUT4), cluster of differentiation 36 (CD36), hexokinase, pyruvate dehydrogenase kinase isoform 4 (PDK4), phosphoenolpyruvate carboxykinase (PEPCK), lactic acid, malonyl-CoA, carnitine palmitoyltransferase 1 (CPT1), citrate synthase, cytochrome c, and adenosine triphosphate (ATP). ATP production increased with age, associated with higher FoxO1 expression and metabolic shifts. Hypoxia in fetal hearts reduced HIF-1α and FoxO1. FoxO1 inhibition elevated glycolytic and oxidative markers. In conclusion, FoxO1 regulates glycolysis and lipid metabolism, offering insights into cardiac adaptation to hypoxia and potential therapeutic strategies. Full article
(This article belongs to the Section Chemical Biology)
29 pages, 8363 KB  
Article
Integrated Analysis of Transcriptome and Metabolome Reveals Molecular Responses to Ammonia Stress in the Gills of Litopenaeus vannamei Under Low-Salinity Conditions
by Yutong Zhao, Yangyang Ding, Falin Zhou, Xiaojuan Hu, Qibin Yang and Yucheng Cao
Biology 2026, 15(8), 612; https://doi.org/10.3390/biology15080612 - 13 Apr 2026
Viewed by 216
Abstract
High ammonia nitrogen stress significantly compromises the survival of Litopenaeus vannamei under low-salinity conditions. However, existing studies predominantly focus on ammonia nitrogen responses under single stressors or normal seawater salinity. The molecular regulatory mechanisms, metabolic remodeling patterns, and key pathway interactions in shrimp [...] Read more.
High ammonia nitrogen stress significantly compromises the survival of Litopenaeus vannamei under low-salinity conditions. However, existing studies predominantly focus on ammonia nitrogen responses under single stressors or normal seawater salinity. The molecular regulatory mechanisms, metabolic remodeling patterns, and key pathway interactions in shrimp subjected to high ammonia nitrogen stress under low-salinity environment remain unclear. In this study, we employed integrated transcriptomic and metabolomic analyses to unveil the underlying molecular responses and metabolic biomarkers in the gills of L. vannamei to ammonia stress under low-salinity conditions. First, L. vannamei underwent low-salinity acclimation from 30‰ to 5‰ salinity and was then reared for one week to acclimate to the experimental environment. Subsequently, shrimp were treated with 42.32 mg/L ammonia nitrogen for a consecutive 96 h period. Integrated transcriptomic and metabolomic analyses elucidated the stress response patterns in the gills of L. vannamei under low-salinity ammonia nitrogen exposure. Specifically, 352, 802, and 140 differentially expressed genes (DEGs) were identified at 12 h, 48 h, and 96 h post-exposure, respectively. GO and KEGG enrichment analyses revealed that the significant DEGs were primarily enriched in six major pathways: autophagy, immune-related pathway, ABC transporter, fatty acid degradation and metabolism, metabolic pathway, and PPAR signaling pathway. Metabolomic profiling identified numerous differentially accumulated metabolites (DAMs) in both positive and negative ion modes, with significantly altered DAMs mainly consisting of organic acids and their derivatives, phospholipids, and other related metabolites. Key DAMs included taurine, guanosine, 1-palmitoyl-sn-glycero-3-phosphocholine, pseudouridine, and betaine. Integrative multi-omics analysis revealed that L. vannamei mediates stress responses by modulating five core pathways under low-salinity/high-ammonia-nitrogen dual stress: fatty acid degradation and metabolism (e.g., acyl-CoA dehydrogenase short chain (Acads), acetyl-CoA acetyltransferase 2 (ACAT2)), autophagy (e.g., autophagy-related protein 101-like (atg101)), immune regulation pathway (e.g., V-type proton ATPase subunit H-like (VhaSFD), actin-5C-like (Act5C)), metabolic pathway (e.g., molybdopterin synthase catalytic subunit-like (Mocs2B), cytochrome P450 2U1-like (Cyp2b1)), and ABC transporter (e.g., ATP-binding cassette sub-family D member 3-like (ABCD3), ATP-binding cassette sub-family B member 10 (ABCB10)). Through characterization of these core pathways, this study reveals the fundamental mechanisms by which L. vannamei responds to high ammonia nitrogen stress following low-salinity acclimation, providing a theoretical foundation for estuarine shrimp farming. Full article
(This article belongs to the Section Biochemistry and Molecular Biology)
18 pages, 4853 KB  
Article
Transcriptional Analysis of Cell Division-Related Genes in Weizmannia coagulans BC99 Under Low pH Conditions
by Yanqi Zhang, Pengyan Li, Lijuan Wang, Jianrui Sun, Shanshan Tie, Ying Wu, Dahong Wang, Jie Zhang and Shaobin Gu
Microorganisms 2026, 14(4), 839; https://doi.org/10.3390/microorganisms14040839 - 8 Apr 2026
Viewed by 302
Abstract
Environmental pH plays a critical role in microbial fermentation processes. Weizmannia coagulans attracts particular attention for exceptional acid tolerance and lactic acid productivity. Yet acidic stress impacts on its cell division regulation remain unclear. Here, a critical pH value (pH 4.20) for growth [...] Read more.
Environmental pH plays a critical role in microbial fermentation processes. Weizmannia coagulans attracts particular attention for exceptional acid tolerance and lactic acid productivity. Yet acidic stress impacts on its cell division regulation remain unclear. Here, a critical pH value (pH 4.20) for growth inhibition of the Gram-positive bacterium Weizmannia coagulans strain BC99 was first established. Transcriptomic analysis of metabolic pathways was then performed. The multi-layered regulatory network underlying acid stress-induced cell division was elucidated. Integrated transcriptomic and physiological analyses reveal that acid stress triggers multigene expression reprogramming. This drives core metabolic network reorganization, coordinately regulating division processes. RNA-seq analysis demonstrated acid stress triggered differential expression of division genes (FtsZ/Q downregulation), ATP synthase suppression, and peptidoglycan transport reduction, while enhancing membrane rigidification (Cfa) and magnesium homeostasis (CorA). The PhoPR dual-component system emerged as a central regulator, inhibiting septal assembly via RipA hydrolase and RpsU ribosomal suppression while rerouting carbon flux to glycolysis, elucidating bacterial acid adaptation mechanisms. Collectively, these adaptive changes prioritize cell survival over active proliferation under acidic conditions. This study provides molecular insights into how W. coagulans preserves viability under acid stress, offering a theoretical basis for optimizing its performance in probiotic applications. Full article
(This article belongs to the Section Food Microbiology)
Show Figures

Figure 1

17 pages, 5516 KB  
Article
Maize ZmGBSS1 Promotes Early Flowering and Enhances Drought Tolerance in Arabidopsis
by Ruirui Niu, Genlai Dong, Shizhan Chen and Wei Wang
Plants 2026, 15(7), 1093; https://doi.org/10.3390/plants15071093 - 2 Apr 2026
Viewed by 479
Abstract
Granule-bound starch synthase (GBSS) is primarily recognized for its role in amylose production and starch granule formation in plant plastids. While its biochemical function in storage organs has been well documented, its broader contribution to plant growth and stress adaptation remains less defined. [...] Read more.
Granule-bound starch synthase (GBSS) is primarily recognized for its role in amylose production and starch granule formation in plant plastids. While its biochemical function in storage organs has been well documented, its broader contribution to plant growth and stress adaptation remains less defined. To explore these aspects, the maize gene ZmGBSS1 was ectopically expressed in Arabidopsis thaliana and its physiological effects were examined. Subcellular localization assays confirmed that ZmGBSS1 is specifically localized to chloroplasts. Phenotypic analysis of transgenic lines revealed that overexpression of ZmGBSS1 significantly altered early seedling development, promoted root elongation, and accelerated flowering, with flowering occurring approximately four days earlier than in wild-type plants. Changes in development were accompanied by increased starch accumulation, elevated amylose levels, and a higher abundance of enlarged starch granules within chloroplasts. Under drought and PEG-induced osmotic stress, transgenic plants maintained improved growth performance and recovery capacity, together with greater proline accumulation and chlorophyll retention. These physiological advantages coincided with more rapid starch utilization and clear rises in transcripts for proline synthesis enzymes (AtP5CS1, AtP5CS2) and starch-degrading proteins (AtBAM1, AtBAM3, AtDPE1). Collectively, these findings suggest that ZmGBSS1 not only regulates starch biosynthesis but also plays a crucial role in coordinating plant development and drought stress responses, highlighting its potential for improving stress tolerance through metabolic regulation. Full article
(This article belongs to the Section Plant Molecular Biology)
Show Figures

Graphical abstract

19 pages, 3115 KB  
Article
Adjustment of Respiration Strategies in Roots Contributes to the Waterlogging Resistance in Actinidia valvata ‘Shuixiu’
by Lingling Xu, Ping Yuan, Qiaosheng Jiang, Fanjing Zhang, Qing Luo, Shibiao Liu, Yan Wang, Jianyou Gao and Manrong Zha
Int. J. Mol. Sci. 2026, 27(7), 3147; https://doi.org/10.3390/ijms27073147 - 30 Mar 2026
Viewed by 346
Abstract
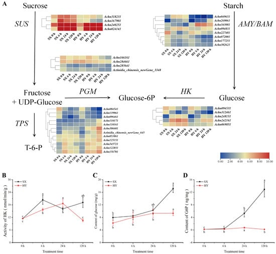
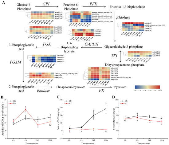
Soil hypoxia caused by waterlogging severely restricts kiwifruit growth, and screening waterlogging-tolerant rootstocks and analyzing their mechanisms are of great significance for industrial development. In this study, waterlogging-tolerant Actinidia valvata ‘Shuixiu’ was used as the test material and Actinidia chinensis ‘Hongyang’ as the [...] Read more.
Soil hypoxia caused by waterlogging severely restricts kiwifruit growth, and screening waterlogging-tolerant rootstocks and analyzing their mechanisms are of great significance for industrial development. In this study, waterlogging-tolerant Actinidia valvata ‘Shuixiu’ was used as the test material and Actinidia chinensis ‘Hongyang’ as the control. Waterlogging stress was simulated artificially, and physiological measurements combined with transcriptome sequencing were used to explore its waterlogging tolerance regulatory characteristics based on respiratory metabolism. The results showed that the waterlogging tolerance of ‘Shuixiu’ was significantly better than that of ‘Hongyang’. It upregulated sucrose synthase and α/β-amylase genes and inhibited the continuous up-regulation of trehalose-6-phosphate synthase genes, leading to significant accumulation of glucose-6-phosphate, a key glycolytic substrate. Some members of glycolytic key gene families, such as glucose-6-phosphate isomerase and phosphofructokinase, were upregulated in ‘Shuixiu’, which increased phosphoglycerate kinase activity and accumulated 3-phosphoglyceric acid and pyruvate, ensuring efficient conversion of carbon sources to ATP. Some members of core tricarboxylic acid cycle gene families, such as pyruvate dehydrogenase and citrate synthase, were upregulated in ‘Shuixiu’, with significantly higher pyruvate dehydrogenase activity and acetyl coenzyme A content, maintaining partial aerobic respiration capacity. Some members of the alanine transaminase gene family were upregulated in ‘Shuixiu’ to enhance alanine fermentation, resulting in a significant reduction in root ethanol accumulation. This study clarified the core respiratory metabolic regulatory characteristics of kiwifruit in response to waterlogging and provided key targets and a theoretical basis for molecular breeding of waterlogging-tolerant rootstocks. Full article
Show Figures

Figure 1

17 pages, 2689 KB  
Article
Immunohistochemical Markers of Mitochondrial Electron Transport Chain Instability in Human Brain Regions: A Study of Aging and Alzheimer’s Disease
by Tatiana I. Baranich, Vladimir S. Sukhorukov, Olga V. Velts, Dmitry N. Voronkov, Ekaterina V. Shcherbak, Anna V. Egorova, Alexander S. Romanenko, Dmitry S. Lazarev, Alexander P. Raksha, Irina G. Charyeva, Alexander N. Yatskovskiy, Valeria V. Glinkina and Sergey N. Illarioshkin
Int. J. Mol. Sci. 2026, 27(6), 2816; https://doi.org/10.3390/ijms27062816 - 20 Mar 2026
Viewed by 346
Abstract
Expanding research indicates that oxidative stress, particularly mitochondrial oxidative stress, is one of the key components in the pathogenesis of Alzheimer’s disease (AD). Mitochondrial oxidative stress is largely driven by impaired function of electron transport chain (ETC) complexes and their regulators. This study [...] Read more.
Expanding research indicates that oxidative stress, particularly mitochondrial oxidative stress, is one of the key components in the pathogenesis of Alzheimer’s disease (AD). Mitochondrial oxidative stress is largely driven by impaired function of electron transport chain (ETC) complexes and their regulators. This study conducted an immunohistochemical analysis of ETC proteins (α-subunit of complex V, subunits MTCO1 and MTCO2 of complex IV) and mitochondrial complex V inhibitor IF-1 in the neurons of the caudate nucleus head, hippocampus, anterior cingulate gyrus, middle frontal gyrus, and inferior parietal lobule using autopsy material from patients with sporadic AD. Comparisons were made with similar brain regions in autopsy material from age-matched elderly patients and young patients. The results revealed a pattern of ETC impairment in AD fundamentally distinct from that observed in physiological aging. Specifically, a hippocampus-specific failure of the adaptive response was identified: unlike other brain regions, compensatory upregulation of ATP synthase does not occur here despite critical reduction in the protective protein IF-1, directly explaining the heightened vulnerability of hippocampal neurons to damage. Our data deepen the understanding of AD pathogenesis by highlighting region-specific mitochondrial defects as promising targets for tailored therapeutic intervention. Full article
(This article belongs to the Special Issue Mitochondrial Function in Human Health and Disease: 3rd Edition)
Show Figures

Figure 1

17 pages, 4266 KB  
Article
Cold Air Pre-Cooling Extends Postharvest Shelf Life of Volvariella volvacea by Maintaining Energy Metabolism Homeostasis
by Wubo Yang, Yuanyuan Li, Wenhan Wang, Jingsong Zhang, Ming Gong and Wei Jia
Foods 2026, 15(6), 1077; https://doi.org/10.3390/foods15061077 - 19 Mar 2026
Viewed by 299
Abstract
This study investigated the preservative effect and molecular mechanism of cold-air pre-cooling (CAP) combined with storage at 15 °C/85% relative humidity on Volvariella volvacea. CAP significantly reduced weight loss and browning, maintained moderate respiratory intensity, minimised malondialdehyde accumulation and polyphenol oxidase activity, [...] Read more.
This study investigated the preservative effect and molecular mechanism of cold-air pre-cooling (CAP) combined with storage at 15 °C/85% relative humidity on Volvariella volvacea. CAP significantly reduced weight loss and browning, maintained moderate respiratory intensity, minimised malondialdehyde accumulation and polyphenol oxidase activity, and preserved higher firmness and soluble-protein content, extending the shelf life by 4 d. An analysis of energy metabolism indices revealed that CAP increased mitochondrial quantity, membrane potential, and ATP content. Specifically, CAP restricted the tricarboxylic acid (TCA) cycle rate by downregulating the activities of succinate dehydrogenase, isocitrate dehydrogenase, and citrate synthase. Additionally, CAP prevented the peak activation of respiratory complex I, while sustaining optimal activity of complexes III and IV, thereby stabilising intracellular ATP levels. Transcriptomic analysis further indicated that CAP suppressed the activity of the TCA cycle and oxidative phosphorylation pathways during postharvest storage. Quantitative real-time PCR (qPCR) validated the downregulation of genes associated with respiratory complexes after CAP treatment. In conclusion, CAP maintained the postharvest quality of V. volvacea by preserving energy metabolism homeostasis, providing a theoretical basis for its application in edible mushroom preservation. Full article
(This article belongs to the Section Food Packaging and Preservation)
Show Figures

Graphical abstract

26 pages, 9665 KB  
Article
A Flupirtine Benzyl Carbamate Improves Neurocognitive Deficits and Molecular Pathology in the Cln6nclf Mouse
by Victoria Chaoul, Omar Shmoury, Ramy Alam, Sara Saab, Joelle Makoukji, Lynn Al Aridi, Nadine J. Makhoul, Jihane Soueid, Angelica V. Carmona, Princess Simeon, Paul C. Trippier and Rose-Mary Boustany
Cells 2026, 15(5), 442; https://doi.org/10.3390/cells15050442 - 28 Feb 2026
Viewed by 488
Abstract
Neuronal ceroid lipofuscinosis type 6 (CLN6) is a fatal, autosomal recessive neurodegenerative disorder characterized by cognitive/motor impairment, vision loss, as well as neuronal loss and gliosis in the brain, and premature death. Onset typically occurs in childhood. No approved pharmacological treatments exist that [...] Read more.
Neuronal ceroid lipofuscinosis type 6 (CLN6) is a fatal, autosomal recessive neurodegenerative disorder characterized by cognitive/motor impairment, vision loss, as well as neuronal loss and gliosis in the brain, and premature death. Onset typically occurs in childhood. No approved pharmacological treatments exist that halt or reverse disease progression. A novel flupirtine benzyl carbamate was orally administered to male and female Cln6nclf mice from 4 to 28 weeks of age to evaluate its neuroprotective and antispastic effects. Drug treatment produced significant, sex-dependent phenotypic improvements. Treated mice of both sexes exhibited reduced hindlimb spasticity, but only treated males demonstrated diminution in locomotor hyperactivity and recovery of visuospatial performance. In the brains of male and female Cln6nclf mice, flupirtine benzyl carbamate significantly decreased astrocytosis, microgliosis and mitochondrial ATP synthase subunit C (SCMAS) accumulation, increased neuronal marker expression and reduced the number of TUNEL-positive cells. The treatment failed to rescue photoreceptor loss or clear retinal SCMAS storage. These outcomes result in distinct sex-specific differences in neuronal vulnerability and drug responsiveness. Overall, these findings demonstrate that flupirtine benzyl carbamate diminishes key motor, visual and pathological deficits in CLN6 disease, highlighting its promise as a potential disease-modifying therapy for CLN6 in humans despite sex-specific differences. Full article
Show Figures

Figure 1

12 pages, 1647 KB  
Article
Cytoprotective Mechanism of Necrox-5 Against Toxicity Induced by Experimental Ferroptosis Instigators and the Pesticide Propargite
by Md. Jakaria and Jason R. Cannon
Int. J. Mol. Sci. 2026, 27(4), 1772; https://doi.org/10.3390/ijms27041772 - 12 Feb 2026
Viewed by 627
Abstract
Necrox-5 is an indole-derived antioxidant that inhibits necrotic cell death, likely through prevention of mitochondrial stress, oxidative stress, inflammation, and hypoxia/reoxygenation. However, its protective role against ferroptotic toxicity has not yet been studied. In this study, we induced ferroptosis in HT-22 cells, an [...] Read more.
Necrox-5 is an indole-derived antioxidant that inhibits necrotic cell death, likely through prevention of mitochondrial stress, oxidative stress, inflammation, and hypoxia/reoxygenation. However, its protective role against ferroptotic toxicity has not yet been studied. In this study, we induced ferroptosis in HT-22 cells, an immortalized hippocampal neuronal cell line, using ferroptosis-inducing agents. We also tested Necrox-5 against toxicity induced by propargite, a pesticide known to inhibit complex V (mitochondrial adenosine triphosphate [ATP] synthase) and induce necrosis. We evaluated cytotoxicity using calcein AM and lactate dehydrogenase (LDH) release assays. Additionally, we conducted intracellular and cell-free C11-BODIPY assays to assess the efficacy of Necrox-5 in inhibiting lipid peroxidation. Intracellular glutathione (GSH) levels were measured using the mBCI-GSH assay, while ATP levels were determined through bioluminescence assays. Our findings show that Necrox-5 is a potent inhibitor of ferroptosis induced by erastin, RSL3, FINO2, and iron plus arachidonic acid. Furthermore, we demonstrated that Necrox-5 protects against ferroptosis-like propargite toxicity, although it did not prevent propargite-induced depletion of GSH and ATP. We identified radical-scavenging antioxidant activity as the primary mechanism by which Necrox-5 protects from ferroptosis and propargite toxicity. In conclusion, Necrox-5 is a potent cytoprotective compound that warrants further study for its potential role in ferroptosis-associated complications such as neurodegenerative diseases. Full article
Show Figures

Figure 1

14 pages, 1386 KB  
Article
Gender-Specific Gene Regulation of Ferroptosis in Non-Utilized Liver Donors
by Hala Nazzal, Halil Kaan Caliskan, Meghan Unes, Chandrashekhara Manithody, Shun Onishi, Pranjali Rajalakshmi, Yasar Caliskan, Mustafa Nazzal and Ajay Jain
Genes 2026, 17(2), 220; https://doi.org/10.3390/genes17020220 - 10 Feb 2026
Viewed by 592
Abstract
Background/Objectives: Females are generally more resistant to ischemia-related ferroptosis than males, due to differences in iron metabolism, antioxidant pathways, and sex hormone-mediated regulation of ferroptosis suppressors. This has not been systematically studied in a human donor liver model. To investigate the effect of [...] Read more.
Background/Objectives: Females are generally more resistant to ischemia-related ferroptosis than males, due to differences in iron metabolism, antioxidant pathways, and sex hormone-mediated regulation of ferroptosis suppressors. This has not been systematically studied in a human donor liver model. To investigate the effect of sex on ferroptosis and oxidative stress pathways in non-utilized donor livers (NDLs), we assessed patterns of gene expression in NDLs under ex vivo normothermic machine perfusion (NMP). Methods: We utilized the PROTECT dual-circuit ex vivo NMP system to assess three male and two female NDLs undergoing 6 h NMP. Perfusate and tissue samples were collected at baseline and 6 h of NMP. Malondialdehyde (MDA) levels were quantified as biochemical markers of iron overload and lipid peroxidation, respectively. Ferroptosis-related gene expression was assessed using molecular assays. Comparisons between male and female NDLs were used to determine the influence of sex on ferroptosis and oxidative injury during NMP. Results: NMP was successfully performed on NDLs (n = 5) from three male (56.3 ± 5.7 years) and two female donors (46.5 ± 0.7 years, p = 0.15). The fold-change in the oxidative stress marker MDA was comparable between female (1.2 ± 0.6) and male (1.0 ± 0.4) NDLs after 6 h NMP (p = 0.76). All livers showed upregulation of ferroptosis-related genes (Hypoxia-inducible factor 1 alpha, Iron Responsive Binding Elements 2, Ribosomal Protein L8, Ferritin Heavy Chain 1, Acyl-CoA synthetase family member 2, ATP synthase membrane subunit c locus 3, Heme-oxygenase 1, NAD(P)H Quinone Dehydrogenase 1, Tetratricopeptide Repeat Domain 35, Nuclear Factor Erythroid 2 Related Factor 2). ACSF2 expression was significantly higher in female NDLs compared with males undergoing 6 h NMP (3.6 ± 3.0 vs. 1.0 ± 0.7-fold change, p = 0.04). There were no sex-based significant differences observed in the expression of other ferroptosis-related genes (HIF-1α, IREB2, RPL8, FTH-1, ATP5G3, HO-1, NQO1, TTC35, and NRF2) between male and female NDLs. No gene reached statistical significance after false-discovery-rate (FDR) correction. Conclusions: Normothermic machine perfusion of NDLs was feasible, and no sex-related differences were observed in MDA levels or most ferroptosis-related gene expression after 6 h. Although ACSF2 showed higher expression in female livers, this was not significant after multiple testing correction, highlighting the need for larger studies to explore sex-dependent ferroptosis signaling during liver preservation. Full article
(This article belongs to the Section Molecular Genetics and Genomics)
Show Figures

Figure 1

18 pages, 5298 KB  
Article
Neuroprotective Effects of Herbal Formula Yookgong-Dan on Oxidative Stress-Induced Tau Hyperphosphorylation in Rat Primary Hippocampal Neurons
by Hyunseong Kim, Jin Young Hong, Changhwan Yeo, Hyun Kim, Wan-Jin Jeon, Junseon Lee, Yoon Jae Lee and In-Hyuk Ha
Biology 2026, 15(3), 294; https://doi.org/10.3390/biology15030294 - 6 Feb 2026
Viewed by 601
Abstract
This study sought to evaluate the neuroprotective effects of YGD in an oxidative stress-induced Alzheimer’s disease (AD)-like cellular model and to elucidate the underlying molecular pathways, with a focus on tau phosphorylation, Aβ accumulation, and antioxidant defense mechanisms. Rat primary hippocampal neurons were [...] Read more.
This study sought to evaluate the neuroprotective effects of YGD in an oxidative stress-induced Alzheimer’s disease (AD)-like cellular model and to elucidate the underlying molecular pathways, with a focus on tau phosphorylation, Aβ accumulation, and antioxidant defense mechanisms. Rat primary hippocampal neurons were exposed to hydrogen peroxide to induce oxidative stress. The effects of YGD on neuronal viability, neurite outgrowth, and synaptic integrity were assessed using the immunodetection of microtubule-associated protein 2 (MAP2), postsynaptic density protein 95 (PSD-95), and synapsin-1. Levels of phosphorylated tau and Aβ were quantified, and the involvement of extracellular signal-regulated kinase (ERK), glycogen synthase kinase 3β (GSK3β), and nuclear factor-erythroid 2-related factor-2 (Nrf2) pathways was examined. Additionally, in silico molecular docking studies targeting the ATP-binding site of GSK3β were conducted to screen major phytochemicals from the ten medicinal herbs constituting YGD. YGD markedly enhanced neuronal viability under oxidative stress, promoted neurite extension, and increased synaptic marker expression (MAP2, PSD-95, and synapsin-1). Treatment reduced phosphorylated tau by suppressing ERK and GSK3β activation and significantly decreased Aβ accumulation. YGD also upregulated antioxidant defenses via the activation of the Nrf2 pathway. Docking simulations identified oleanolic acid (from Cornus officinalis) as the most potent GSK3β binder (−9.86 ± 0.40 kcal/mol), forming stable interactions with ARG96, ASN95, and GLU97. Additional compounds, including alisol C, drypemolundein B, and friedelin, demonstrated favorable binding energies and engaged key ATP-binding site residues. YGD confers neuroprotection through the integrated modulation of tau phosphorylation, Aβ pathology, and oxidative stress, partly via the multi-target engagement of GSK3β by its constituent phytochemicals. These findings support that YGD attenuates oxidative stress-induced AD-like cellular alterations. Full article
Show Figures

Graphical abstract

16 pages, 5794 KB  
Article
Comparative Phosphoproteomics of Two Flammulina filiformis Cultivars with Differential Postharvest Browning Susceptibility
by Yu Fu, Xiaojing Guo, Xiaolan He, Bo Wang, Weihong Peng and Yang Yu
J. Fungi 2026, 12(2), 115; https://doi.org/10.3390/jof12020115 - 5 Feb 2026
Viewed by 465
Abstract
Protein phosphorylation modification plays a role in cells’ response to oxidative stress, a key factor leading to postharvest browning of Flammulina filiformis. However, the molecular mechanism by which protein phosphorylation contributes to postharvest browning of F. filiformis remains unclear. This study aimed [...] Read more.
Protein phosphorylation modification plays a role in cells’ response to oxidative stress, a key factor leading to postharvest browning of Flammulina filiformis. However, the molecular mechanism by which protein phosphorylation contributes to postharvest browning of F. filiformis remains unclear. This study aimed to characterize the basal phosphoproteomic landscapes associated with variations in different browning phenotypes of F. filiformis. Using data-independent acquisition (DIA) mass spectrometry, we comprehensively profiled the phosphorylation dynamics in susceptible-to-browning (SB) and resistant-to-browning (RB) cultivars at harvest and after 24 h storage. We identified 84,244 phosphorylation sites on 4494 phosphoproteins, with the SB cultivar displaying more altered sites (21,195) than the RB (16,087). Functional enrichment analysis revealed that the differential phosphorylation was significantly implicated in kinases and energy metabolism pathways. Notably, the SB cultivar exhibited a more pronounced phosphorylation profile on key proteins involved in ATP synthesis and glycolysis. Protein–protein interaction (PPI) network analysis further indicated a kinase-mediated regulatory network targeting core energy metabolism components, including ATP synthase and 6-phosphofructokinase. This distinct phosphosignature in the SB cultivar correlated with its more severe browning phenotype and a sharper decline in ATP content during storage. Our findings suggest that divergent phosphorylation-mediated regulation of energy metabolism is strongly associated with the differential postharvest browning susceptibility between these two cultivars, providing a valuable molecular resource for future functional studies. Full article
(This article belongs to the Section Fungal Cell Biology, Metabolism and Physiology)
Show Figures

Figure 1

Back to TopTop