Sign in to use this feature.

Years

Between: -

Subjects

remove_circle_outline
remove_circle_outline
remove_circle_outline
remove_circle_outline

Journals

Article Types

Countries / Regions

Search Results (10)

Search Parameters:
Keywords = ADC toxicity and tolerability

Order results
Result details
Results per page
Select all
Export citation of selected articles as:
14 pages, 630 KB  
Article
Real-World Efficacy and Safety of Disitamab Vedotin (RC48-ADC) in the Treatment of HER2-Overexpressing Advanced Gastric/Gastroesophageal Junction Cancer
by Zhan Shi, Yan Wang, Yumeng Wang, Shutong Liu, Lianru Zhang, Kai Xin, Baorui Liu and Qin Liu
Curr. Oncol. 2026, 33(1), 2; https://doi.org/10.3390/curroncol33010002 - 19 Dec 2025
Viewed by 362
Abstract
Objective: To evaluate the real-world efficacy and safety of disitamab vedotin (RC48-ADC) in patients with human epidermal growth factor receptor 2 (HER2) overexpression (immunohistochemistry [IHC] 2+ or 3+), advanced gastric/gastroesophageal junction cancer (GC/GEJC) with metastases who had received at least one line of [...] Read more.
Objective: To evaluate the real-world efficacy and safety of disitamab vedotin (RC48-ADC) in patients with human epidermal growth factor receptor 2 (HER2) overexpression (immunohistochemistry [IHC] 2+ or 3+), advanced gastric/gastroesophageal junction cancer (GC/GEJC) with metastases who had received at least one line of prior systemic therapy. Patients and methods: Patients with HER2-overexpressing advanced or metastatic GC/GEJC who had previously received the anti-HER2 antibody-drug conjugate disitamab vedotin between December 2022 and April 2024 were enrolled in this study. The patients’ baseline characteristics, treatment procedures, and laboratory or imaging examinations were retrospectively collected and analyzed. The observation items included the objective response rate (ORR), disease control rate (DCR), progression-free survival (PFS), overall survival (OS), and treatment-related adverse events (TRAEs). Results: Of the 38 enrolled patients in the study, 27 were found to be HER2-positive. Most patients (29/38) received disitamab vedotin therapy as a third-line or subsequent treatment. A total of 68.4% of patients had previously received anti-HER2 therapy, and 13 patients underwent immunotherapy concurrently. The overall ORR and DCR were 31.6% and 65.8%, respectively. A higher ORR was observed in patients with a single metastatic site compared to those with multiple sites (53.3% vs. 17.4%, p = 0.022). In the general population, the median PFS was 6.5 months (95% confidence interval [CI] 3.3–9.8 months), and OS was 13.5 months (95% CI 9.0–17.9 months). The most common adverse event was anemia (89.5%), and eight patients suffered severe toxicities of grade ≥3. Conclusions: Disitamab vedotin exhibited encouraging anti-tumor effectiveness with a tolerable safety profile for advanced GC/GEJC patients with HER2 overexpression who had failed at least one line of systemic therapy in a real-world setting. Full article
(This article belongs to the Section Gastrointestinal Oncology)
Show Figures

Figure 1

12 pages, 567 KB  
Article
Toxicity Profiles of Antibody–Drug Conjugates: Synthesis and Graphical Insights to Optimize Patient-Centered Treatment Strategies for HER2-Negative Metastatic Breast Cancer
by Bérénice Collineau, Anthony Gonçalves, Marie Domon, Damien Bruyat, François Bertucci and Alexandre de Nonneville
Cancers 2025, 17(14), 2307; https://doi.org/10.3390/cancers17142307 - 11 Jul 2025
Viewed by 2168
Abstract
Background: The treatment options for HER2-negative metastatic breast cancer include targeted therapies, cytotoxic chemotherapies, and immunotherapy. However, limited specificity and inevitable resistance highlight the need for novel agents. Antibody–drug conjugates (ADCs), such as trastuzumab deruxtecan (T-DXd) and sacituzumab govitecan (SG), represent a breakthrough [...] Read more.
Background: The treatment options for HER2-negative metastatic breast cancer include targeted therapies, cytotoxic chemotherapies, and immunotherapy. However, limited specificity and inevitable resistance highlight the need for novel agents. Antibody–drug conjugates (ADCs), such as trastuzumab deruxtecan (T-DXd) and sacituzumab govitecan (SG), represent a breakthrough by selectively delivering cytotoxic agents to tumor cells, potentially improving the therapeutic index. Despite demonstrated efficacy, ADCs present toxicity profiles similar to conventional chemotherapy, alongside unique adverse events. In clinical practice, oncologists may face scenarios where both T-DXd and SG are treatment options in HER2-negative mBC. To enable shared decision-making, it is crucial to present a comprehensive overview that includes both efficacy data and detailed toxicity profiles. Our objective was to provide a pooled and informative synthesis of toxicities from pivotal studies, including graphical representations, to support informed, patient-centered medical decisions. Methods: We reviewed safety data from phase 3 clinical trials in HER2-negative mBC: DESTINY-Breast04/DESTINY-Breast06 for T-DXd and ASCENT/TROPICS-02 for SG. Adverse event (AE) profiles, including frequency and severity, were extracted, and weighted means were calculated. Emerging ADCs such as datopotamab deruxtecan and patritumab deruxtecan were considered to contextualize future therapeutic decisions. Results: Tables, bar plots and radar plots were generated. T-DXd demonstrated high rates of nausea (69.2%), fatigue (47.2%), and neutropenia (35.6%), with 52.7% experiencing grade ≥ 3 AEs. Notably, pneumonitis occurred in 10.7%, with grade ≥ 3 in 2.6%. SG showed a distinct AE profile, with higher incidences of neutropenia (67.1%), with grade ≥ 3 in 51.3%, and diarrhea (60.8%). Conclusions: The choice between ADCs in HER2-negative metastatic BC when both T-DXd and SG are treatment options should consider toxicity profiles to optimize patient-centered treatment strategies. Tailoring ADC selection based on individual tolerance and preferences is critical for shared decision-making, and future research should focus on assessing the utility and acceptability of such clinical tools to guide treatment selection. Full article
(This article belongs to the Section Cancer Drug Development)
Show Figures

Figure 1

14 pages, 2375 KB  
Article
Development and Validation of an ADA-Tolerant Assay for Quantification of an Exatecan-Based ADC in Monkey Plasma
by Yimin Tao, Wei Lu, Jinli Gao, Shuangshuang Yang, Chaoyi Ruan, Yingying Hou, Jing Lu, Junjiu Xu, Jianjian Zhang, Stephanie Pasas-Farmer, Qiuping Qin and Likun Gong
Molecules 2024, 29(3), 572; https://doi.org/10.3390/molecules29030572 - 24 Jan 2024
Viewed by 4567
Abstract
Background: The development of an anti-drug antibody (ADA)-tolerant pharmacokinetic (PK) assay is important when the drug exposure is irrelevant to toxicity in the presence of ADA. We aimed to develop and validate an ADA-tolerant assay for an exatecan-based antibody–drug conjugate (ADC) in monkey [...] Read more.
Background: The development of an anti-drug antibody (ADA)-tolerant pharmacokinetic (PK) assay is important when the drug exposure is irrelevant to toxicity in the presence of ADA. We aimed to develop and validate an ADA-tolerant assay for an exatecan-based antibody–drug conjugate (ADC) in monkey plasma. Results: The assay tolerated 5.00 µg/mL of ADA at 12 µg/mL of ADC. Its accuracy and precision results satisfied the acceptance criteria. Furthermore, the assay was free from hook and matrix effects and exhibited good dilutional linearity. Additionally, the ADC in plasma samples was stable under different storage conditions. Method: An ADA-tolerant ADC assay was configured with an anti-payload antibody for capture, and a drug-target protein combined with a horseradish peroxidase (HRP)-labeled antibody against a drug-target-protein tag for detection. Samples were firstly acidified to dissociate drug and ADA complexes, and to convert the carboxylate form to the lactone form of exatecan molecules; then, the ADAs in the samples were removed with a naked antibody-coated microplate. The treated samples were further incubated with coated anti-payload antibody and captured ADC molecules were quantified by the detection reagent. The developed assay was optimized and validated against regulatory guidelines. Conclusions: The assay met both methodological and sample-related ADA tolerance requirements, and was applicable to a nonclinical study in cynomolgus monkeys. Full article
Show Figures

Graphical abstract

32 pages, 419 KB  
Review
Antibody–Drug Conjugates: A Review of Approved Drugs and Their Clinical Level of Evidence
by Pooja Gogia, Hamza Ashraf, Sidharth Bhasin and Yiqing Xu
Cancers 2023, 15(15), 3886; https://doi.org/10.3390/cancers15153886 - 30 Jul 2023
Cited by 141 | Viewed by 23105
Abstract
Antibody–drug conjugates (ADCs) are an innovative family of agents assembled through linking cytotoxic drugs (payloads) covalently to monoclonal antibodies (mAbs) to be delivered to tumor tissue that express their particular antigen, with the theoretical advantage of an augmented therapeutic ratio. As of June [...] Read more.
Antibody–drug conjugates (ADCs) are an innovative family of agents assembled through linking cytotoxic drugs (payloads) covalently to monoclonal antibodies (mAbs) to be delivered to tumor tissue that express their particular antigen, with the theoretical advantage of an augmented therapeutic ratio. As of June 2023, eleven ADCs have been approved by the Food and Drug Administration (FDA) and are on the market. These drugs have been added to the therapeutic armamentarium of acute myeloblastic and lymphoblastic leukemias, various types of lymphoma, breast, gastric or gastroesophageal junction, lung, urothelial, cervical, and ovarian cancers. They have proven to deliver more potent and effective anti-tumor activities than standard practice in a wide variety of indications. In addition to targeting antigen-expressing tumor cells, bystander effects have been engineered to extend cytotoxic killing to low-antigen-expressing or negative tumor cells in the heterogenous tumor milieu. Inevitably, myelosuppression is a common side effect with most of the ADCs due to the effects of the cytotoxic payload. Also, other unique side effects are specific to the tissue antigen that is targeted for, such as the cardiac toxicity with Her-2 targeting ADCs, and the hemorrhagic side effects with the tissue factor (TF) targeting Tisotumab vedotin. Further exciting developments are centered in the strategies to improve the tolerability and efficacy of the ADCs to improve the therapeutic window; as well as the development of novel payloads including (1) peptide–drug conjugates (PDCs), with the peptide replacing the monoclonal antibody, rendering greater tumor penetration; (2) immune-stimulating antibody conjugates (ISACs), which upon conjugation of the antigen, cause an influx of pro-inflammatory cytokines to activate dendritic cells and harness an anti-tumor T-cell response; and (3) the use of radioactive isotopes as a payload to enhance cytotoxic activity. Full article
(This article belongs to the Section Cancer Therapy)
35 pages, 832 KB  
Review
Mechanisms of ADC Toxicity and Strategies to Increase ADC Tolerability
by Toan D. Nguyen, Brandon M. Bordeau and Joseph P. Balthasar
Cancers 2023, 15(3), 713; https://doi.org/10.3390/cancers15030713 - 24 Jan 2023
Cited by 258 | Viewed by 35864
Abstract
Anti-cancer antibody-drug conjugates (ADCs) aim to expand the therapeutic index of traditional chemotherapy by employing the targeting specificity of monoclonal antibodies (mAbs) to increase the efficiency of the delivery of potent cytotoxic agents to malignant cells. In the past three years, the number [...] Read more.
Anti-cancer antibody-drug conjugates (ADCs) aim to expand the therapeutic index of traditional chemotherapy by employing the targeting specificity of monoclonal antibodies (mAbs) to increase the efficiency of the delivery of potent cytotoxic agents to malignant cells. In the past three years, the number of ADCs approved by the Food and Drug Administration (FDA) has tripled. Although several ADCs have demonstrated sufficient efficacy and safety to warrant FDA approval, the clinical use of all ADCs leads to substantial toxicity in treated patients, and many ADCs have failed during clinical development due to their unacceptable toxicity profiles. Analysis of the clinical data has demonstrated that dose-limiting toxicities (DLTs) are often shared by different ADCs that deliver the same cytotoxic payload, independent of the antigen that is targeted and/or the type of cancer that is treated. DLTs are commonly associated with cells and tissues that do not express the targeted antigen (i.e., off-target toxicity), and often limit ADC dosage to levels below those required for optimal anti-cancer effects. In this manuscript, we review the fundamental mechanisms contributing to ADC toxicity, we summarize common ADC treatment-related adverse events, and we discuss several approaches to mitigating ADC toxicity. Full article
Show Figures

Figure 1

27 pages, 9971 KB  
Review
Linkers: An Assurance for Controlled Delivery of Antibody-Drug Conjugate
by Rotimi Sheyi, Beatriz G. de la Torre and Fernando Albericio
Pharmaceutics 2022, 14(2), 396; https://doi.org/10.3390/pharmaceutics14020396 - 11 Feb 2022
Cited by 162 | Viewed by 21918
Abstract
As one of the major therapeutic options for cancer treatment, chemotherapy has limited selectivity against cancer cells. Consequently, this therapeutic strategy offers a small therapeutic window with potentially high toxicity and thus limited efficacy of doses that can be tolerated by patients. Antibody-drug [...] Read more.
As one of the major therapeutic options for cancer treatment, chemotherapy has limited selectivity against cancer cells. Consequently, this therapeutic strategy offers a small therapeutic window with potentially high toxicity and thus limited efficacy of doses that can be tolerated by patients. Antibody-drug conjugates (ADCs) are an emerging class of anti-cancer therapeutic drugs that can deliver highly cytotoxic molecules directly to cancer cells. To date, twelve ADCs have received market approval, with several others in clinical stages. ADCs have become a powerful class of therapeutic agents in oncology and hematology. ADCs consist of recombinant monoclonal antibodies that are covalently bound to cytotoxic chemicals via synthetic linkers. The linker has a key role in ADC outcomes because its characteristics substantially impact the therapeutic index efficacy and pharmacokinetics of these drugs. Stable linkers and ADCs can maintain antibody concentration in blood circulation, and they do not release the cytotoxic drug before it reaches its target, thus resulting in minimum off-target effects. The linkers used in ADC development can be classified as cleavable and non-cleavable. The former, in turn, can be grouped into three types: hydrazone, disulfide, or peptide linkers. In this review, we highlight the various linkers used in ADC development and their design strategy, release mechanisms, and future perspectives. Full article
(This article belongs to the Special Issue Chemically Enhanced Peptide and Protein Therapeutics)
Show Figures

Figure 1

17 pages, 1643 KB  
Article
IL3RA-Targeting Antibody–Drug Conjugate BAY-943 with a Kinesin Spindle Protein Inhibitor Payload Shows Efficacy in Preclinical Models of Hematologic Malignancies
by Dennis Kirchhoff, Beatrix Stelte-Ludwig, Hans-Georg Lerchen, Antje Margret Wengner, Oliver von Ahsen, Pascale Buchmann, Stephan Märsch, Christoph Mahlert, Simone Greven, Lisa Dietz, Michael Erkelenz, Ruprecht Zierz, Sandra Johanssen, Dominik Mumberg and Anette Sommer
Cancers 2020, 12(11), 3464; https://doi.org/10.3390/cancers12113464 - 20 Nov 2020
Cited by 17 | Viewed by 6083
Abstract
IL3RA (CD123) is the alpha subunit of the interleukin 3 (IL-3) receptor, which regulates the proliferation, survival, and differentiation of hematopoietic cells. IL3RA is frequently expressed in acute myeloid leukemia (AML) and classical Hodgkin lymphoma (HL), presenting an opportunity to treat AML and [...] Read more.
IL3RA (CD123) is the alpha subunit of the interleukin 3 (IL-3) receptor, which regulates the proliferation, survival, and differentiation of hematopoietic cells. IL3RA is frequently expressed in acute myeloid leukemia (AML) and classical Hodgkin lymphoma (HL), presenting an opportunity to treat AML and HL with an IL3RA-directed antibody–drug conjugate (ADC). Here, we describe BAY-943 (IL3RA-ADC), a novel IL3RA-targeting ADC consisting of a humanized anti-IL3RA antibody conjugated to a potent proprietary kinesin spindle protein inhibitor (KSPi). In vitro, IL3RA-ADC showed potent and selective antiproliferative efficacy in a panel of IL3RA-expressing AML and HL cell lines. In vivo, IL3RA-ADC improved survival and reduced tumor burden in IL3RA-positive human AML cell line-derived (MOLM-13 and MV-4-11) as well as in patient-derived xenograft (PDX) models (AM7577 and AML11655) in mice. Furthermore, IL3RA-ADC induced complete tumor remission in 12 out of 13 mice in an IL3RA-positive HL cell line-derived xenograft model (HDLM-2). IL3RA-ADC was well-tolerated and showed no signs of thrombocytopenia, neutropenia, or liver toxicity in rats, or in cynomolgus monkeys when dosed up to 20 mg/kg. Overall, the preclinical results support the further development of BAY-943 as an innovative approach for the treatment of IL3RA-positive hematologic malignancies. Full article
Show Figures

Figure 1

20 pages, 1778 KB  
Review
Trastuzumab: More than a Guide in HER2-Positive Cancer Nanomedicine
by Celia Nieto, Milena A. Vega and Eva M. Martín del Valle
Nanomaterials 2020, 10(9), 1674; https://doi.org/10.3390/nano10091674 - 26 Aug 2020
Cited by 41 | Viewed by 9613
Abstract
HER2 overexpression, which occurs in a fifth of diagnosed breast cancers as well as in other types of solid tumors, has been traditionally linked to greater aggressiveness. Nevertheless, the clinical introduction of trastuzumab has helped to improve HER2-positive patients’ outcomes. As a consequence, [...] Read more.
HER2 overexpression, which occurs in a fifth of diagnosed breast cancers as well as in other types of solid tumors, has been traditionally linked to greater aggressiveness. Nevertheless, the clinical introduction of trastuzumab has helped to improve HER2-positive patients’ outcomes. As a consequence, nanotechnology has taken advantage of the beneficial effects of the administration of this antibody and has employed it to develop HER2-targeting nanomedicines with promising therapeutic activity and limited toxicity. In this review, the molecular pathways that could be responsible for trastuzumab antitumor activity will be briefly summarized. In addition, since the conjugation strategies that are followed to develop targeting nanomedicines are essential to maintaining their efficacy and tolerability, the ones most employed to decorate drug-loaded nanoparticles and liposomes with trastuzumab will be discussed here. Thus, the advantages and disadvantages of performing this trastuzumab conjugation through adsorption or covalent bindings (through carbodiimide, maleimide, and click-chemistry) will be described, and several examples of targeting nanovehicles developed following these strategies will be commented on. Moreover, conjugation methods employed to synthesized trastuzumab-based antibody drug conjugates (ADCs), among which T-DM1 is well known, will be also examined. Finally, although trastuzumab-decorated nanoparticles and liposomes and trastuzumab-based ADCs have proven to have better selectivity and efficacy than loaded drugs, trastuzumab administration is sometimes related to side toxicities and the apparition of resistances. For this reason also, this review focuses at last on the important role that newer antibodies and peptides are acquiring these days in the development of HER2-targeting nanomedicines. Full article
Show Figures

Figure 1

22 pages, 2699 KB  
Article
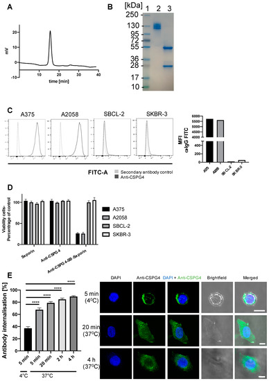
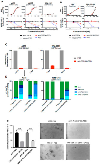
A Novel Antibody-Drug Conjugate (ADC) Delivering a DNA Mono-Alkylating Payload to Chondroitin Sulfate Proteoglycan (CSPG4)-Expressing Melanoma
by Ricarda M. Hoffmann, Silvia Crescioli, Silvia Mele, Eirini Sachouli, Anthony Cheung, Connie K. Chui, Paolo Andriollo, Paul J. M. Jackson, Katie E. Lacy, James F. Spicer, David E. Thurston and Sophia N. Karagiannis
Cancers 2020, 12(4), 1029; https://doi.org/10.3390/cancers12041029 - 22 Apr 2020
Cited by 29 | Viewed by 8310
Abstract
Despite emerging targeted and immunotherapy treatments, no monoclonal antibodies or antibody-drug conjugates (ADCs) directly targeting tumor cells are currently approved for melanoma therapy. The tumor-associated antigen chondroitin sulphate proteoglycan 4 (CSPG4), a neural crest glycoprotein over-expressed on 70% of melanomas, contributes to proliferative [...] Read more.
Despite emerging targeted and immunotherapy treatments, no monoclonal antibodies or antibody-drug conjugates (ADCs) directly targeting tumor cells are currently approved for melanoma therapy. The tumor-associated antigen chondroitin sulphate proteoglycan 4 (CSPG4), a neural crest glycoprotein over-expressed on 70% of melanomas, contributes to proliferative signaling pathways, but despite highly tumor-selective expression it has not yet been targeted using ADCs. We developed a novel ADC comprising an anti-CSPG4 antibody linked to a DNA minor groove-binding agent belonging to the novel pyrridinobenzodiazepine (PDD) class. Unlike conventional DNA-interactive pyrrolobenzodiazepine (PBD) dimer payloads that cross-link DNA, PDD-based payloads are mono-alkylating agents but have similar efficacy and substantially enhanced tolerability profiles compared to PBD-based cross-linkers. We investigated the anti-tumor activity and safety of the anti-CSPG4-(PDD) ADC in vitro and in human melanoma xenografts. Anti-CSPG4-(PDD) inhibited CSPG4-expressing melanoma cell growth and colony formation and triggered apoptosis in vitro at low nanomolar to picomolar concentrations without off-target Fab-mediated or Fc-mediated toxicity. Anti-CSPG4-(PDD) restricted xenograft growth in vivo at 2 mg/kg doses. One 5 mg/kg injection triggered tumor regression in the absence of overt toxic effects or of acquired residual tumor cell resistance. This anti-CSPG4-(PDD) can deliver a highly cytotoxic DNA mono-alkylating payload to CSPG4-expressing tumors at doses tolerated in vivo. Full article
Show Figures

Graphical abstract

21 pages, 6192 KB  
Article
Antibody-Drug Conjugate Using Ionized Cys-Linker-MMAE as the Potent Payload Shows Optimal Therapeutic Safety
by Yanming Wang, Lianqi Liu, Shiyong Fan, Dian Xiao, Fei Xie, Wei Li, Wu Zhong and Xinbo Zhou
Cancers 2020, 12(3), 744; https://doi.org/10.3390/cancers12030744 - 21 Mar 2020
Cited by 29 | Viewed by 13749
Abstract
Monomethyl auristatin E (MMAE) is the most popular and widely used cytotoxin in the development of antibody-drug conjugates (ADCs). However, current MMAE-based ADCs are all constructed using cleavable linkers, and this design concept still has insurmountable drawbacks. Their potential instabilities and lipophilic MMAE-induced [...] Read more.
Monomethyl auristatin E (MMAE) is the most popular and widely used cytotoxin in the development of antibody-drug conjugates (ADCs). However, current MMAE-based ADCs are all constructed using cleavable linkers, and this design concept still has insurmountable drawbacks. Their potential instabilities and lipophilic MMAE-induced “bystander effect” inevitably increase the toxicity to normal tissues. Herein, we overturn previous negative views of MMAE-based ADCs with non-cleavable linkers and propose using ionized L-Cysteine (Cys)-linker-MMAE as a novel payload, which can ingeniously enrich and enter tumor cells through receptor-mediated endocytosis of antibodies while its lower permeability helps to avoid further off-target toxicity. We demonstrate that Cys-linker-MMAE maintains high potency similar to free MMAE at the tubulin molecular level and can also be efficiently released in target cells. As a result, the preferred ADC (mil40-15) not only exhibits ideal plasma stability and maintains potent cytotoxicity as MMAE (IC50: 10−11 M), but also shows improved safety with lower bystander toxicity (IC50: 10−9 M), its maximum tolerated dose approaching the level of the naked antibody (160 mg/kg). This study indicated that Cys-linker-MMAE has the potential as a potent payload for ADCs, which is expected to provide novel strategies for the development of MMAE-based ADCs. Full article
Show Figures

Figure 1

Back to TopTop