Sign in to use this feature.

Years

Between: -

Subjects

remove_circle_outline
remove_circle_outline
remove_circle_outline
remove_circle_outline

Journals

Article Types

Countries / Regions

Search Results (22)

Search Parameters:
Keywords = ACMG/AMP guidelines

Order results
Result details
Results per page
Select all
Export citation of selected articles as:
19 pages, 866 KB  
Article
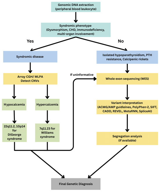
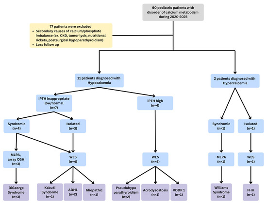
Novel Variants and Clinical Heterogeneity in Pediatric Calcium Metabolism Disorders Identified Through High-Yield Tiered Genetic Testing in a Taiwanese Cohort
by Ting-Yu Kang, Yen-Yin Chou, Yu-Ming Chang, Yu-Wen Pan and Meng-Che Tsai
Medicina 2025, 61(10), 1861; https://doi.org/10.3390/medicina61101861 - 16 Oct 2025
Abstract
Background and Objectives: Inherited disorders of calcium metabolism are rare pediatric conditions with diverse manifestations, including seizures, growth impairment, and renal or skeletal complications. Precise molecular diagnosis is crucial for effective management and informed genetic counseling. This study aimed to develop a [...] Read more.
Background and Objectives: Inherited disorders of calcium metabolism are rare pediatric conditions with diverse manifestations, including seizures, growth impairment, and renal or skeletal complications. Precise molecular diagnosis is crucial for effective management and informed genetic counseling. This study aimed to develop a systematic diagnostic approach, broaden the mutational spectrum, and characterize initial clinical features. Material and Methods: We retrospectively analyzed 13 pediatric cases at a tertiary center in southern Taiwan (2020–2025). Clinical, biochemical, and imaging data were reviewed. Genetic testing followed a tiered strategy to identify copy number variations and single-nucleotide variants. Variants were classified according to the ACMG/AMP guidelines and assessed by in silico tools. Results: The pediatric cohort (8 males, 5 females) had a median diagnostic age of 2 years and a mean follow-up of 7.7 years. Hypoparathyroidism was most common (n = 7), followed by PTH resistance (n = 3), hyperparathyroidism (n = 1), calcipenic rickets (n = 1), and syndromic hypercalcemia (n = 1). Genetic diagnoses were established in 12 children and one parent, involving CASR, GNAS, PRKAR1A, CYP27B1, and KMT2D. Two novel variants were identified (CASR p.Val836Ile and GNAS c.719-30A>T). Phenotypic heterogeneity included incomplete penetrance in autosomal dominant hypocalcemia and variable multisystem involvement in syndromic cases. Conclusions: A stepwise genetic testing strategy achieved a high diagnostic yield in pediatric calcium metabolism disorders. The discovery of novel and population-specific variants expands the mutational spectrum, supporting precision medicine in pediatric endocrinology. Full article
(This article belongs to the Section Pediatrics)
Show Figures

Figure 1

10 pages, 2626 KB  
Case Report
A Novel Frameshift Variant in the SPAST Gene Causing Hereditary Spastic Paraplegia in a Bulgarian–Turkish Family
by Mariya Levkova, Mihael Tsalta-Mladenov and Ara Kaprelyan
Neurol. Int. 2025, 17(10), 167; https://doi.org/10.3390/neurolint17100167 - 11 Oct 2025
Viewed by 149
Abstract
Background: Hereditary spastic paraplegia (HSP) is a clinically and genetically heterogeneous group of neurodegenerative disorders characterized by progressive lower-limb spasticity and weakness. SPAST mutations are the most common cause of autosomal dominant HSP (SPG4). However, many pathogenic SPAST variants are unique and genetic [...] Read more.
Background: Hereditary spastic paraplegia (HSP) is a clinically and genetically heterogeneous group of neurodegenerative disorders characterized by progressive lower-limb spasticity and weakness. SPAST mutations are the most common cause of autosomal dominant HSP (SPG4). However, many pathogenic SPAST variants are unique and genetic data from underrepresented communities remain limited. Methods: Whole-exome sequencing (WES) was performed on the index patient with HSP. Variant annotation tools included Ensembl VEP, LOFTEE, CADD, SIFT, PolyPhen-2, MutationTaster, and SpliceAI. Variant interpretation followed ACMG/AMP guidelines. Clinical evaluation and family history supported phenotypic correlation and segregation. Results: A novel heterozygous frameshift variant in SPAST (c.339delG; p.Glu114Serfs*47) was identified. The variant was predicted to cause nonsense-mediated decay, resulting in loss of the microtubule-interacting and AAA ATPase domains of spastin. It was absent from population databases (gnomAD, TOPMed, 1000 Genomes) and public variant repositories (ClinVar, HGMD). The variant segregated with disease in two affected siblings and could be classified as likely pathogenic. Conclusions: This novel SPAST frameshift variant expands the mutational spectrum of SPG4-HSP and highlights the importance of including isolated or minority communities in genomic research to improve variant interpretation. Full article
(This article belongs to the Section Movement Disorders and Neurodegenerative Diseases)
Show Figures

Figure 1

11 pages, 217 KB  
Article
Genetic Etiology of Permanent Congenital Hypothyroidism in Korean Patients: A Whole-Exome Sequencing Study
by Jungmin Ahn and Hwalrim Jeong
Int. J. Mol. Sci. 2025, 26(9), 4465; https://doi.org/10.3390/ijms26094465 - 7 May 2025
Cited by 1 | Viewed by 1176
Abstract
Congenital hypothyroidism (CH) is among the most common endocrine disorders in neonates. Genetic testing is essential for elucidating the underlying etiology, especially in cases of permanent CH. We enrolled 32 patients diagnosed with permanent CH from the Pediatric Endocrinology Clinics at Jeju National [...] Read more.
Congenital hypothyroidism (CH) is among the most common endocrine disorders in neonates. Genetic testing is essential for elucidating the underlying etiology, especially in cases of permanent CH. We enrolled 32 patients diagnosed with permanent CH from the Pediatric Endocrinology Clinics at Jeju National University Hospital and Soonchunhyang University Cheonan Hospital. Whole-exome sequencing (WES) was performed on genomic DNA extracted from buccal swabs. Variants were classified according to guidelines established by the American College of Medical Genetics and Genomics (ACMG) and the Association for Molecular Pathology (AMP). WES identified 21 distinct genetic variants in 20 of the 32 patients (62.5%), spanning 6 CH-related genes: DUOX2, DUOXA2TPO, PAX8, TG, and TSHR. Of these, 12 variants classified as pathogenic or likely pathogenic were detected in 15 patients (50%). When classified by inheritance patterns, nine patients had either homozygous (n = 1) or compound heterozygous (n = 8) variants, four patients exhibited oligogenic variants, and two patients carried a single heterozygous variant with pathogenicity. The most frequently affected gene was DUOX2, with pathogenic or likely pathogenic variants found in six patients. Notably, none of the six patients with thyroid agenesis or ectopic thyroid glands harbored detectable pathogenic variants. Our findings underscore the critical role of genetic analysis in determining the etiology of permanent CH. Whole-exome sequencing demonstrated a high prevalence of pathogenic variants, particularly in DUOX2, in Korean patients with CH. These data enhance our understanding of the genetic architecture of CH and have important implications for personalized treatment and genetic counseling. Full article
(This article belongs to the Section Molecular Genetics and Genomics)
12 pages, 2162 KB  
Article
Secondary Findings from Exome Sequencing of a Greek Cohort
by Charilaos Kostoulas, Athanasia Sesse, Ioanna Bouba, Spyridon Konitsiotis, Sofia Markoula and Ioannis Georgiou
Curr. Issues Mol. Biol. 2025, 47(4), 272; https://doi.org/10.3390/cimb47040272 - 11 Apr 2025
Viewed by 973
Abstract
Exome sequencing (ES) is an essential part in clinical diagnosis of hereditary disorders. However, ES can reveal secondary findings (SFs) in medically actionable genes that are not related to the patient’s phenotype. In this study, we performed ES to 280 unrelated individuals of [...] Read more.
Exome sequencing (ES) is an essential part in clinical diagnosis of hereditary disorders. However, ES can reveal secondary findings (SFs) in medically actionable genes that are not related to the patient’s phenotype. In this study, we performed ES to 280 unrelated individuals of a Greek cohort and calculated the frequency of SFs in 81 ACMG SF v3.2 genes. Variants were classified using the standards and guidelines established by the American College of Medical Genetics and Genomics (ACMG). We identified 12 individuals (4.3%) who carried a pathogenic (P)/likely pathogenic (LP) variant in genes associated with dominant disorders. The variants were found in genes BRCA1, BRCA2, MSH6, LDLR, MYH7, and TTN. Notably, we discovered a P founder variant for the Greek population and one P variant with high prevalence in BRCA1 gene. Additionally, we observed a high prevalence of P/LP variants in the LDLR gene. In conclusion, this is the first study that calculates the prevalence of P/LP variants in the ACMG actionable gene list for SFs in Greece. The results of our study could serve as a guide for the national carrier screening program and may contribute to the precise treatment of certain human disorders. Full article
(This article belongs to the Section Bioinformatics and Systems Biology)
Show Figures

Figure 1

22 pages, 1500 KB  
Article
Molecular Review of Suspected Alport Syndrome Patients—A Single-Centre Experience
by Paulina Halat-Wolska, Elżbieta Ciara, Michał Pac, Łukasz Obrycki, Dorota Wicher, Katarzyna Iwanicka-Pronicka, Ewelina Bielska, Beata Chałupczyńska, Dorota Siestrzykowska, Grażyna Kostrzewa, Piotr Stawiński, Rafał Płoski, Mieczysław Litwin and Krystyna Chrzanowska
Genes 2025, 16(2), 196; https://doi.org/10.3390/genes16020196 - 4 Feb 2025
Cited by 1 | Viewed by 2253
Abstract
Background: Alport syndrome (AS) is a clinically and genetically heterogeneous glomerulopathy resulting from pathogenic variants in COL4A3, COL4A4, and COL4A5. Genetic diagnosis is increasingly being conducted using next-generation sequencing (NGS). Methods: Within eight years, we examined a group of 247 Polish individuals [...] Read more.
Background: Alport syndrome (AS) is a clinically and genetically heterogeneous glomerulopathy resulting from pathogenic variants in COL4A3, COL4A4, and COL4A5. Genetic diagnosis is increasingly being conducted using next-generation sequencing (NGS). Methods: Within eight years, we examined a group of 247 Polish individuals and found in total 138 unrelated probands suspected with AS based on clinical course, laboratory findings, and/or family history, as well as the total of 109 family members. We applied a targeted NGS panel to identify the genetic spectrum of AS. Known and novel variants were revealed, and detailed evaluation was performed according to ACMG/AMP guidelines to classify them as pathogenic/likely pathogenic/VUS changes. Identified genotypes were compared with clinical manifestations: hematuria, proteinuria, chronic kidney disease, sensorineural hearing impairment, ocular abnormalities, and hypertension. Results: The molecular background was established in 109/138 probands. Overall, 79 different COL4A3-COL4A5 changes (56 known and 23 novel) were revealed. About 97% were SNVs, and only two COL4A5 CNVs were identified. In total, 11 recurrent COL4A3-COL4A5 variants were observed, including the most frequent COL4A5:p.Gly624Asp, accounting for 31% of X-linked AS. Conclusions: The use of NGS panel has shown considerable promise in the field of AS, increasing diagnostic rate to 79% and reducing time to diagnosis. The phenotype-driven gene panel, specific for genetic diseases in the pediatric population, is an affordable alternative to WGS and WES, offering comparable diagnostic efficacy and supporting its implementation as a first-line genetic test in rare diseases, including AS. Based on the obtained genotype–phenotype correlation, we assessed that NGS allows us to avoid invasive renal biopsy in AS diagnosis. It provides AS confirmation/exclusion, atypical AS identification, symptomatic/asymptomatic monoallelic COL4A3-COL4A5 carrier (especially COL4A5 females) determination, and inheritance pattern establishment. AS diagnosis confirmation enables clinical course prediction and is crucial for the early introduction of renoprotective treatment with renin–angiotensin–aldosterone system blockade, aimed at slowing the disease progression and estimating the risk in family members, which is important for genetic counselling. Full article
(This article belongs to the Section Human Genomics and Genetic Diseases)
Show Figures

Figure 1

17 pages, 4217 KB  
Article
Novel Splice-Altering Variants in the CHM and CACNA1F Genes Causative of X-Linked Choroideremia and Cone Dystrophy
by Anna R. Ridgeway, Ciara Shortall, Laura K. Finnegan, Róisín Long, Evan Matthews, Adrian Dockery, Ella Kopčić, Laura Whelan, Claire Kirk, Giuliana Silvestri, Jacqueline Turner, David J. Keegan, Sophia Millington-Ward, Naomi Chadderton, Emma Duignan, Paul F. Kenna and G. Jane Farrar
Genes 2025, 16(1), 25; https://doi.org/10.3390/genes16010025 - 27 Dec 2024
Viewed by 1357
Abstract
Background: An estimated 10–15% of all genetic diseases are attributable to variants in noncanonical splice sites, auxiliary splice sites and deep-intronic variants. Most of these unstudied variants are classified as variants of uncertain significance (VUS), which are not clinically actionable. This study investigated [...] Read more.
Background: An estimated 10–15% of all genetic diseases are attributable to variants in noncanonical splice sites, auxiliary splice sites and deep-intronic variants. Most of these unstudied variants are classified as variants of uncertain significance (VUS), which are not clinically actionable. This study investigated two novel splice-altering variants, CHM NM_000390.4:c.941-11T>G and CACNA1F NM_005183.4:c.2576+4_2576+5del implicated in choroideremia and cone dystrophy (COD), respectively, resulting in significant visual loss. Methods: Next-generation sequencing was employed to identify the candidate variants in CHM and CACNA1F, which were confirmed using Sanger sequencing. Cascade analysis was undertaken when additional family members were available. Functional analysis was conducted by cloning genomic regions of interest into gateway expression vectors, creating variant and wildtype midigenes, which were subsequently transfected into HEK293 cells. RNA was harvested and amplified by RT-PCR to investigate the splicing profile for each variant compared to the wildtype. Novel variants were reclassified according to ACMG/AMP and ClinGen SVI guidelines. Results: Midigene functional analysis confirmed that both variants disrupted splicing. The CHM NM_000390.4:c.941-11T>G variant caused exon 8 skipping, leading to a frameshift and the CACNA1F NM_005183.4:c.2576+4_2576+5del variant caused a multimodal splice defect leading to an in-frame insertion of seven amino acids and a frameshift. With this evidence, the former was upgraded to likely pathogenic and the latter to a hot VUS. Conclusions: This study adds to the mutational spectrum of splicing defects implicated in retinal degenerations by identifying and characterising two novel variants in CHM and CACNA1F. Our results highlight the importance of conducting functional analysis to investigate the consequences of intronic splice-altering variants and the significance of reclassifying VUS to confirm a genetic diagnosis. Full article
(This article belongs to the Section Molecular Genetics and Genomics)
Show Figures

Figure 1

15 pages, 990 KB  
Article
Improved Genetic Characterization of Hypercholesterolemia in Latvian Patients with Familial Hypercholesterolemia: A Combined Monogenic and Polygenic Approach Using Whole-Genome Sequencing
by Ivanna Atava, Monta Briviba, Georgijs Nesterovics, Vita Saripo, Dainus Gilis, Ruta Meiere, Elizabete Terauda, Gunda Skudrina, Janis Klovins and Gustavs Latkovskis
Int. J. Mol. Sci. 2024, 25(24), 13466; https://doi.org/10.3390/ijms252413466 - 16 Dec 2024
Viewed by 1451
Abstract
Despite the implementation of next-generation sequencing-based genetic testing on patients with clinical familial hypercholesterolemia (FH), most cases lack complete genetic characterization. We aim to investigate the utility of the polygenic risk score (PRS) in specifying the genetic background of patients from the Latvian [...] Read more.
Despite the implementation of next-generation sequencing-based genetic testing on patients with clinical familial hypercholesterolemia (FH), most cases lack complete genetic characterization. We aim to investigate the utility of the polygenic risk score (PRS) in specifying the genetic background of patients from the Latvian Registry of FH (LRFH). We analyzed the whole-genome sequencing (WGS) data of the clinically diagnosed FH patients (n = 339) and controls selected from the Latvian reference population (n = 515). Variant pathogenicity in FH patients was classified according to the ACMG/AMP guidelines. The low-density lipoprotein cholesterol (LDL-C) and lipoprotein (a) (LPA) PRS were calculated based on the WGS data. We identified unique causative variants in 80 (23.6%) of the tested individuals (39 variants in FH genes and 4 variants in phenocopy genes, with 6 variants being novel). The LDL-C PRS was highly discriminative compared to the LPA PRS. Nevertheless, both PRS were able to explain the genetic cause of hypercholesterolemia in 26.3% of the remaining non-monogenic patients. The combined genetic analysis of monogenic and polygenic hypercholesterolemia resulted in 43.7% genetically explained hypercholesterolemia cases. Even though the application of PRS alone does not exclude monogenic testing in clinical FH patients, it is a valuable tool for diagnosis specification. Full article
(This article belongs to the Section Molecular Genetics and Genomics)
Show Figures

Figure 1

16 pages, 2224 KB  
Article
New Insight into the Genotype-Phenotype Correlation of PRPH2-Related Diseases Based on a Large Chinese Cohort and Literature Review
by Yingwei Wang, Junwen Wang, Yi Jiang, Di Zhu, Jiamin Ouyang, Zhen Yi, Shiqiang Li, Xiaoyun Jia, Xueshan Xiao, Wenmin Sun, Panfeng Wang and Qingjiong Zhang
Int. J. Mol. Sci. 2023, 24(7), 6728; https://doi.org/10.3390/ijms24076728 - 4 Apr 2023
Cited by 10 | Viewed by 3124
Abstract
Variants in PRPH2 are a common cause of inherited retinal dystrophies with high genetic and phenotypic heterogeneity. In this study, variants in PRPH2 were selected from in-house exome sequencing data, and all reported PRPH2 variants were evaluated with the assistance of online prediction [...] Read more.
Variants in PRPH2 are a common cause of inherited retinal dystrophies with high genetic and phenotypic heterogeneity. In this study, variants in PRPH2 were selected from in-house exome sequencing data, and all reported PRPH2 variants were evaluated with the assistance of online prediction tools and the comparative validation of large datasets. All variants were classified based on the American College of Medical Genetics and Genomics/Association for Molecular Pathology (ACMG/AMP) guidelines. Individuals with pathogenic or likely pathogenic variants of PRPH2 were confirmed by Sanger sequencing. Clinical characteristics were summarized. Ten pathogenic or likely pathogenic variants of PRPH2 were identified in 14 families. In our cohort, the most frequent variant was p.G305Afs*19, accounting for 33.3% (5/15) of alleles, in contrast to the literature, where p.R172G (11.6%, 119/1028) was the most common variant. Nine in-house families (63.8%) were diagnosed with retinitis pigmentosa (RP), distinct from the phenotypic spectrum in the literature, which shows that RP accounts for 27.9% (283/1013) and macular degeneration is more common (45.2%, 458/1013). Patients carrying missense variants predicted as damaging by all seven prediction tools and absent in the gnomAD database were more likely to develop RP compared to those carrying missense variants predicted as damaging with fewer tools or with more than one allele number in the gnomAD database (p = 0.001). The population-specific genetic and phenotypic spectra of PRPH2 were explored, and novel insight into the genotype–phenotype correlation of PRPH2 was proposed. These findings demonstrated the importance of assessing PRPH2 variants in distinct populations and the value of providing practical suggestions for the genetic interpretation of PRPH2 variants. Full article
(This article belongs to the Special Issue Advances on Retinal Diseases)
Show Figures

Figure 1

19 pages, 1670 KB  
Article
Utilization of Targeted RNA-Seq for the Resolution of Variant Pathogenicity and Enhancement of Diagnostic Yield in Dysferlinopathy
by Laura Rufibach, Kiera Berger, Samya Chakravorty, Sarah Emmons, Laurie Long, Greg Gibson and Madhuri Hegde
J. Pers. Med. 2023, 13(3), 520; https://doi.org/10.3390/jpm13030520 - 13 Mar 2023
Cited by 1 | Viewed by 3173
Abstract
For inherited diseases, obtaining a definitive diagnosis is critical for proper disease management, family planning, and participation in clinical trials. This can be challenging for dysferlinopathy due to the significant clinical overlap between the 30+ subtypes of limb–girdle muscular dystrophy (LGMD) and the [...] Read more.
For inherited diseases, obtaining a definitive diagnosis is critical for proper disease management, family planning, and participation in clinical trials. This can be challenging for dysferlinopathy due to the significant clinical overlap between the 30+ subtypes of limb–girdle muscular dystrophy (LGMD) and the large number of variants of unknown significance (VUSs) that are identified in the dysferlin gene, DYSF. We performed targeted RNA-Seq using a custom gene-panel in 77 individuals with a clinical/genetic suspicion of dysferlinopathy and evaluated all 111 identified DYSF variants according to the American College of Medical Genetics and Genomics and the Association for Molecular Pathology (ACMG/AMP) guidelines. This evaluation identified 11 novel DYSF variants and allowed for the classification of 87 DYSF variants as pathogenic/likely pathogenic, 8 likely benign, while 16 variants remained VUSs. By the end of the study, 60 of the 77 cases had a definitive diagnosis of dysferlinopathy, which was a 47% increase in diagnostic yield over the rate at study onset. This data shows the ability of RNA-Seq to assist in variant pathogenicity classification and diagnosis of dysferlinopathy and is, therefore, a type of analysis that should be considered when DNA-based genetic analysis is not sufficient to provide a definitive diagnosis. Full article
Show Figures

Figure 1

12 pages, 651 KB  
Article
Evaluation of Genetic Testing in a Cohort of Diverse Pediatric Patients in the United States with Congenital Cataracts
by Jennifer L. Rossen, Brenda L. Bohnsack, Kevin X. Zhang, Alexander Ing, Andy Drackley, Valerie Castelluccio and Hanta Ralay-Ranaivo
Genes 2023, 14(3), 608; https://doi.org/10.3390/genes14030608 - 28 Feb 2023
Cited by 7 | Viewed by 2539
Abstract
The aim of this study was to evaluate the diagnostic yield from prior genetic testing in a 20-year cohort of pediatric patients with congenital cataracts. A retrospective review of patients with congenital cataracts who underwent genetic testing was completed from 2003–2022. The diagnostic [...] Read more.
The aim of this study was to evaluate the diagnostic yield from prior genetic testing in a 20-year cohort of pediatric patients with congenital cataracts. A retrospective review of patients with congenital cataracts who underwent genetic testing was completed from 2003–2022. The diagnostic yield of the test was determined by variant classification and inheritance pattern. Variants from initial testing underwent reclassification in accordance with ACMG-AMP (American College of Medical Genetics and Genomics—American Association of Molecular Pathology) 2015 or 2020 ACMG CNV guidelines. A total of 95 variants were identified in 52 patients with congenital cataracts (42 bilateral, 10 unilateral); 42 % were White, 37% were Hispanic, 8% were Black, and 6% were Asian. The majority of patients (92%) did not have a family history of congenital cataracts but did have systemic illnesses (77%). Whole exome sequencing and targeted congenital cataract panels showed diagnostic yields of 46.2% and 37.5%, respectively. Microarray had the lowest yield at 11%. Compared to the initial classification, 16% (15 of 92 variants) had discrepant reclassifications. More testing is needed, and an increased focus is warranted in the field of ocular genetics on congenital cataracts, particularly in those with systemic illnesses and no family history, to advance our knowledge of this potentially blinding condition. Full article
(This article belongs to the Special Issue Genetics of Eye Development and Disease)
Show Figures

Figure 1

18 pages, 2259 KB  
Article
MARGINAL: An Automatic Classification of Variants in BRCA1 and BRCA2 Genes Using a Machine Learning Model
by Vasiliki Karalidou, Despoina Kalfakakou, Athanasios Papathanasiou, Florentia Fostira and George K. Matsopoulos
Biomolecules 2022, 12(11), 1552; https://doi.org/10.3390/biom12111552 - 24 Oct 2022
Cited by 7 | Viewed by 3134
Abstract
Implementation of next-generation sequencing (NGS) for the genetic analysis of hereditary diseases has resulted in a vast number of genetic variants identified daily, leading to inadequate variant interpretation and, consequently, a lack of useful clinical information for treatment decisions. Herein, we present MARGINAL [...] Read more.
Implementation of next-generation sequencing (NGS) for the genetic analysis of hereditary diseases has resulted in a vast number of genetic variants identified daily, leading to inadequate variant interpretation and, consequently, a lack of useful clinical information for treatment decisions. Herein, we present MARGINAL 1.0.0, a machine learning (ML)-based software for the interpretation of rare BRCA1 and BRCA2 germline variants. MARGINAL software classifies variants into three categories, namely, (likely) pathogenic, of uncertain significance and (likely) benign, implementing the criteria established by the American College of Medical Genetics and Genomics and the Association for Molecular Pathology (ACMG-AMP). We first annotated BRCA1 and BRCA2 variants using various sources. Then, we automatically implemented the ACMG-AMP criteria, and we finally constructed the ML model for variant classification. To maximize accuracy, we compared the performance of eight different ML algorithms in a classification scheme based on a serial combination of two classifiers. The model showed high predictive abilities with maximum accuracy of 92% and 98%, recall of 92% and 98% and specificity of 90% and 98% for the first and second classifiers, respectively. Our results indicate that using a gene and disease-specific ML automated software for clinical variant evaluation can minimize conflicting interpretations. Full article
(This article belongs to the Special Issue Bioinformatics and Mutations: New Techniques and Applications)
Show Figures

Figure 1

37 pages, 4734 KB  
Review
Genetics, Functions, and Clinical Impact of Presenilin-1 (PSEN1) Gene
by Jaya Bagaria, Eva Bagyinszky and Seong Soo A. An
Int. J. Mol. Sci. 2022, 23(18), 10970; https://doi.org/10.3390/ijms231810970 - 19 Sep 2022
Cited by 66 | Viewed by 10809
Abstract
Presenilin-1 (PSEN1) has been verified as an important causative factor for early onset Alzheimer’s disease (EOAD). PSEN1 is a part of γ-secretase, and in addition to amyloid precursor protein (APP) cleavage, it can also affect other processes, such as Notch signaling, β-cadherin processing, [...] Read more.
Presenilin-1 (PSEN1) has been verified as an important causative factor for early onset Alzheimer’s disease (EOAD). PSEN1 is a part of γ-secretase, and in addition to amyloid precursor protein (APP) cleavage, it can also affect other processes, such as Notch signaling, β-cadherin processing, and calcium metabolism. Several motifs and residues have been identified in PSEN1, which may play a significant role in γ-secretase mechanisms, such as the WNF, GxGD, and PALP motifs. More than 300 mutations have been described in PSEN1; however, the clinical phenotypes related to these mutations may be diverse. In addition to classical EOAD, patients with PSEN1 mutations regularly present with atypical phenotypic symptoms, such as spasticity, seizures, and visual impairment. In vivo and in vitro studies were performed to verify the effect of PSEN1 mutations on EOAD. The pathogenic nature of PSEN1 mutations can be categorized according to the ACMG-AMP guidelines; however, some mutations could not be categorized because they were detected only in a single case, and their presence could not be confirmed in family members. Genetic modifiers, therefore, may play a critical role in the age of disease onset and clinical phenotypes of PSEN1 mutations. This review introduces the role of PSEN1 in γ-secretase, the clinical phenotypes related to its mutations, and possible significant residues of the protein. Full article
(This article belongs to the Special Issue Molecular Biomarkers in Neurological Diseases)
Show Figures

Figure 1

13 pages, 1755 KB  
Article
Predominant Founder Effect among Recurrent Pathogenic Variants for an X-Linked Disorder
by Chelsea Bender, Elizabeth Geena Woo, Bin Guan, Ehsan Ullah, Eric Feng, Amy Turriff, Santa J. Tumminia, Paul A. Sieving, Catherine A. Cukras and Robert B. Hufnagel
Genes 2022, 13(4), 675; https://doi.org/10.3390/genes13040675 - 12 Apr 2022
Cited by 3 | Viewed by 3225
Abstract
For disorders with X-linked inheritance, variants may be transmitted through multiple generations of carrier females before an affected male is ascertained. Pathogenic RS1 variants exclusively cause X-linked retinoschisis (XLRS). While RS1 is constrained to variation, recurrent variants are frequently observed in unrelated probands. [...] Read more.
For disorders with X-linked inheritance, variants may be transmitted through multiple generations of carrier females before an affected male is ascertained. Pathogenic RS1 variants exclusively cause X-linked retinoschisis (XLRS). While RS1 is constrained to variation, recurrent variants are frequently observed in unrelated probands. Here, we investigate recurrent pathogenic variants to determine the relative burden of mutational hotspot and founder allele events to this phenomenon. A cohort RS1 variant analysis and standardized classification, including variant enrichment in the XLRS cohort and in RS1 functional domains, were performed on 332 unrelated XLRS probands. A total of 108 unique RS1 variants were identified. A subset of 19 recurrently observed RS1 variants were evaluated in 190 probands by a haplotype analysis, using microsatellite and single nucleotide polymorphisms. Fourteen variants had at least two probands with common variant-specific haplotypes over ~1.95 centimorgans (cM) flanking RS1. Overall, 99/190 of reportedly unrelated probands had 25 distinct shared haplotypes. Examination of this XLRS cohort for common RS1 haplotypes indicates that the founder effect plays a significant role in this disorder, including variants in mutational hotspots. This improves the accuracy of clinical variant classification and may be generalizable to other X-linked disorders. Full article
(This article belongs to the Special Issue Genetics and Pathogenesis of Inherited Eye Diseases)
Show Figures

Figure 1

28 pages, 1508 KB  
Article
SOD-1 Variants in Amyotrophic Lateral Sclerosis: Systematic Re-Evaluation According to ACMG-AMP Guidelines
by Paola Ruffo, Benedetta Perrone and Francesca Luisa Conforti
Genes 2022, 13(3), 537; https://doi.org/10.3390/genes13030537 - 18 Mar 2022
Cited by 13 | Viewed by 6357
Abstract
Amyotrophic lateral sclerosis (ALS) is the most common type of motor neuron disease whose causes are unclear. The first ALS gene associated with the autosomal dominant form of the disease was SOD1. This gene has a high rate of rare variants, and [...] Read more.
Amyotrophic lateral sclerosis (ALS) is the most common type of motor neuron disease whose causes are unclear. The first ALS gene associated with the autosomal dominant form of the disease was SOD1. This gene has a high rate of rare variants, and an appropriate classification is essential for a correct ALS diagnosis. In this study, we re-evaluated the classification of all previously reported SOD1 variants (n = 202) from ALSoD, project MinE, and in-house databases by applying the ACMG-AMP criteria to ALS. New bioinformatics analysis, frequency rating, and a thorough search for functional studies were performed. We also proposed adjusting criteria strength describing how to apply them to SOD1 variants. Most of the previously reported variants have been reclassified as likely pathogenic and pathogenic based on the modified weight of the PS3 criterion, highlighting how in vivo or in vitro functional studies are determining their interpretation and classification. Furthermore, this study reveals the concordance and discordance of annotations between open databases, indicating the need for expert review to adapt the study of variants to a specific disease. Indeed, in complex diseases, such as ALS, the oligogenic inheritance, the presence of genes that act as risk factors and the reduced penetration must be considered. Overall, the diagnosis of ALS remains clinical, and improving variant classification could support genetic data as diagnostic criteria. Full article
Show Figures

Graphical abstract

9 pages, 3111 KB  
Brief Report
Identification and Computational Analysis of Rare Variants of Known Hearing Loss Genes Present in Five Deaf Members of a Pakistani Kindred
by Irum Badshah Saleem, Muhammad Shareef Masoud, Muhammad Qasim, Muhammad Ali and Zubair M. Ahmed
Genes 2021, 12(12), 1940; https://doi.org/10.3390/genes12121940 - 30 Nov 2021
Cited by 3 | Viewed by 3017
Abstract
Hearing loss (HL) is the most common neurosensory defect in humans that affects the normal communication. Disease is clinically and genetically heterogeneous, rendering challenges for the molecular diagnosis of affected subjects. This study highlights the phenotypic and genetic complexity of inherited HL in [...] Read more.
Hearing loss (HL) is the most common neurosensory defect in humans that affects the normal communication. Disease is clinically and genetically heterogeneous, rendering challenges for the molecular diagnosis of affected subjects. This study highlights the phenotypic and genetic complexity of inherited HL in a large consanguineous Pakistan kindred. Audiological evaluation of all affected individuals revealed varying degree of mild to profound sensorineural HL. Whole exome (WES) of four family members followed by Sanger sequencing revealed candidate disease-associated variants in five known deafness genes: GJB2 (c.231G>A; p.(Trp77 *)), SLC26A4 (c.1337A>G; p.(Gln446Arg)), CDH23 (c.2789C>T; p.(Pro930Leu)), KCNQ4 (c.1672G>A; p.(Val558Met)) and MPDZ (c.4124T>C; p.(Val1375Ala)). All identified variants replaced evolutionary conserved residues, were either absent or had low frequencies in the control databases. Our in silico and 3-Dimensional (3D) protein topology analyses support the damaging impact of identified variants on the encoded proteins. However, except for the previously established “pathogenic” and “likely pathogenic” categories for the c.231G>A (p.(Trp77 *)) allele of GJB2 and c.1377A>G (p.(Gln446Arg)) of SLC26A4, respectively, all the remaining identified variants were classified as “uncertain significance” based on the American College of Medical Genetics and Genomics/Association for Molecular Pathology (ACMG/AMP) variant pathogenicity guidelines. Our study highlights the complexity of genetic traits in consanguineous families, and the need of combining the functional studies even with the comprehensive profiling of multiple family members to improve the genetic diagnosis in complex inbred families. Full article
(This article belongs to the Special Issue Genetics and Epigenetics of Hearing Loss)
Show Figures

Figure 1

Back to TopTop