Sign in to use this feature.

Years

Between: -

Article Types

Countries / Regions

remove_circle_outline
remove_circle_outline
remove_circle_outline
remove_circle_outline
remove_circle_outline

Search Results (734)

Search Parameters:
Journal = Logistics

Order results
Result details
Results per page
Select all
Export citation of selected articles as:
26 pages, 4675 KB  
Article
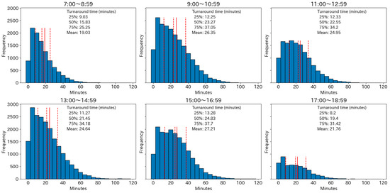
Examining Container Terminal Efficiency with Diverse Data Sources: Vessel, Truck, and Container Turnaround Times in Japanese Terminals
by Daigo Shiraishi, Wenru Zhang, Ryuichi Shibasaki and Yesim Elhan-Kayalar
Logistics 2026, 10(2), 51; https://doi.org/10.3390/logistics10020051 - 18 Feb 2026
Viewed by 65
Abstract
Background: Improving container terminal efficiency requires a comprehensive understanding of the interactions between vessel, truck, and container operations, yet existing studies often analyzed these components separately. In Japanese container terminals, where digitalization initiatives are progressing, empirical evidence based on integrated operational data [...] Read more.
Background: Improving container terminal efficiency requires a comprehensive understanding of the interactions between vessel, truck, and container operations, yet existing studies often analyzed these components separately. In Japanese container terminals, where digitalization initiatives are progressing, empirical evidence based on integrated operational data remains limited. Methods: This study empirically analyzes turnaround times for vessels, trucks, and containers at five major Japanese container terminals using a composite dataset that integrates terminal operating system data, automatic identification system data, and liner service information. Descriptive statistical analyses and regression models are applied to examine vessel berthing time, truck arrival patterns and turnaround time, container dwell time within terminals, and container round-trip time outside terminals. Results: The analysis reveals distinct temporal patterns in terminal operations, including systematic morning–afternoon asymmetries and differences across cargo flows. Truck turnaround times increase with vessel calls and vary by time of day, while container dwell times are strongly influenced by terminal policies such as free-time rules. Regression analyses indicate that turnaround times are primarily affected by terminal-controlled factors. Conclusions: These findings demonstrate the importance of synchronizing quayside and landside operations. The study contributes integrated empirical evidence to the port digitalization literature and provides actionable insights for enhancing container terminal efficiency. Full article
(This article belongs to the Section Maritime and Transport Logistics)
Show Figures

Figure 1

27 pages, 1919 KB  
Article
An Optimization Model for Efficient Relocation of Hazardous Materials and Valuable Assets During Natural Disaster Warning Periods
by Ali Al Kalbani, Hakan Gultekin and Nasr Al Hinai
Logistics 2026, 10(2), 50; https://doi.org/10.3390/logistics10020050 - 18 Feb 2026
Viewed by 76
Abstract
Background: Natural disasters can trigger hazardous material (Hazmat) releases and damage valuable assets, increasing human, environmental, and economic losses. Effective pre-disaster relocation planning is therefore critical but operationally challenging. Methods: This study develops a mixed-integer programming model for the pre-disaster relocation [...] Read more.
Background: Natural disasters can trigger hazardous material (Hazmat) releases and damage valuable assets, increasing human, environmental, and economic losses. Effective pre-disaster relocation planning is therefore critical but operationally challenging. Methods: This study develops a mixed-integer programming model for the pre-disaster relocation of Hazmat and valuable assets (HVAs). The model jointly optimizes safe-location activation, fleet allocation, and trip scheduling within a limited warning period, subject to vehicle availability, storage and capacity limits. The objective minimizes total cost, including facility activation, transportation, and penalties for unrelocated inventories. The model is solved using the Gurobi Optimizer. A base scenario and sensitivity analyses on fleet size and safe-location capacity are conducted using data from a cyclone-prone region in Oman. Results: In the base scenario, 73.4% of HVAs are relocated by activating 10 safe locations. Sensitivity analysis shows rapid gains at small fleet sizes, followed by diminishing returns beyond a threshold. Over 95% of HVAs are relocated by doubling safe-location capacities with 80 vehicles or tripling capacities with 65 vehicles. Conclusions: Total vehicle capacity, time-window, and safe-location capacity constraints become binding at different thresholds, highlighting the need for balanced investments. The proposed model provides an analytics-driven decision-support tool for risk-aware, time-bounded disaster relocation planning. Full article
(This article belongs to the Section Humanitarian and Healthcare Logistics)
Show Figures

Figure 1

21 pages, 586 KB  
Article
The Role of AI-Driven Supply Chains in Shaping Agility, Adaptability, and Technology Adoption Under Market Turbulence
by Ahmed Adnan Zaid and Luay Jum’a
Logistics 2026, 10(2), 49; https://doi.org/10.3390/logistics10020049 - 17 Feb 2026
Viewed by 208
Abstract
Background: This study examines the influence of AI-driven supply chains on the adoption of automation and robotics within Jordanian manufacturing firms, emphasizing the role of supply chain adaptability and agility as mediators and market turbulence as a moderator. Methods: Drawing on dynamic capabilities [...] Read more.
Background: This study examines the influence of AI-driven supply chains on the adoption of automation and robotics within Jordanian manufacturing firms, emphasizing the role of supply chain adaptability and agility as mediators and market turbulence as a moderator. Methods: Drawing on dynamic capabilities theory and institutional theory, the study develops a conceptual model and tests it using data collected from 337 managers through an online survey. The analysis was carried out through partial least squares structural equation modeling (PLS-SEM). Results: The results show that AI-driven supply chains significantly enhance both adaptability and agility. However, only agility has a direct and significant effect on the adoption of automation and robotics, while market turbulence significantly moderates the connection between supply chain adaptability and the adoption of automation and robotics, but not the relationship between agility and adoption. Conclusions: Theoretically, the study provides insight into the interplay among internal dynamic capabilities in shaping technology adoption under external uncertainty. These results provide actionable implications for managers operating in developing economies like Jordan, highlighting the significance of building agile capabilities and adopting AI technologies to support innovation. The study is limited by its focus on a single country and sector; future research should explore other industries and incorporate additional moderating or mediating variables. Full article
Show Figures

Figure 1

23 pages, 319 KB  
Article
Artificial Intelligence Adoption in Event Logistics: Barriers, Critical Success Factors, and Expert Consensus from a Delphi Study
by Sofia Matias, Alvaro Lopes Dias and Leandro Pereira
Logistics 2026, 10(2), 48; https://doi.org/10.3390/logistics10020048 - 12 Feb 2026
Viewed by 295
Abstract
Background: Artificial Intelligence (AI) is increasingly adopted across logistics and service operations, yet limited research explains how it supports back-end event logistics or what factors enable or hinder its implementation. This study investigates how AI can be applied across event logistics processes [...] Read more.
Background: Artificial Intelligence (AI) is increasingly adopted across logistics and service operations, yet limited research explains how it supports back-end event logistics or what factors enable or hinder its implementation. This study investigates how AI can be applied across event logistics processes and identifies the key barriers and critical success factors shaping its adoption. Methods: A sequential exploratory qualitative design was employed. First, semi-structured interviews with experienced event professionals generated context-specific insights. These findings informed a two-round Delphi study with 10 experts, where items were prioritised and consensus assessed using Kendall’s coefficient of concordance (W) and chi-square tests. Results: The results indicate that AI delivers the greatest value in pre-event planning activities, particularly scheduling and supplier coordination. Resistance to change and the lack of industry-specific AI tools emerged as the main adoption barriers, while technological infrastructure, system integration, and change management were identified as critical success factors. Conclusions: The study provides practical guidance for event organisers and technology providers by highlighting where AI investments are most likely to generate operational benefits and how organisational readiness can be strengthened. It also underscores the need for improved sustainability-focused tools and better data practices. Full article
34 pages, 3679 KB  
Article
Freight Allocation Logistics for HSR Intermodal Networks: GNN-RL Implementation and Ottawa–Quebec Corridor Case Study
by Yong Lin Ren and Anjali Awasthi
Logistics 2026, 10(2), 47; https://doi.org/10.3390/logistics10020047 - 12 Feb 2026
Viewed by 135
Abstract
Background: Freight allocation is a vital decision in distribution logistics to minimize costs and gain environmental benefits. In this paper, we address the problem of freight allocation optimization on an HSR intermodal network with application for the Ottawa–Quebec City corridor where the [...] Read more.
Background: Freight allocation is a vital decision in distribution logistics to minimize costs and gain environmental benefits. In this paper, we address the problem of freight allocation optimization on an HSR intermodal network with application for the Ottawa–Quebec City corridor where the HSR system will be constructed. Methods: We develop a novel allocation method in which GNNs encode the intermodal network topology and spatial features, while RL agents learn adaptive freight routing policies through reward optimization, which is enhanced by fractal accessibility metrics for spatial connectivity and MCDM for balancing cost, emissions, and service objectives as well as optimizing dynamic freight flows. The model incorporates geospatial data (population, distance), operational factors (demand, costs), and environmental or policy considerations. Addressing the gap in dynamic, multi-criteria cold-climate HSR freight allocation models for North America, we test our framework on the Ottawa–Quebec corridor. Results: The result shows that compared to traditional methods, the five-hub configuration reduces costs by 15–22% and emissions by 20–28%, while the 11-hub model maintains 94%+ service coverage with an 8–12% efficiency trade-off. Conclusions: The conclusion indicates that the HSR intermodal network is more efficient than road only. Sensitivity analysis highlights that key allocation offers policymakers and logistics planners actionable insights for balancing efficiency and accessibility in HSR freight networks. Full article
Show Figures

Figure 1

24 pages, 1684 KB  
Article
Incentive Strategies and Dynamic Game Analysis for Supply Chain Quality Governance from the Perspective of Agricultural Product Liability
by Jianlan Zhong and Hong Liu
Logistics 2026, 10(2), 46; https://doi.org/10.3390/logistics10020046 - 12 Feb 2026
Viewed by 154
Abstract
Background: From the perspective of product liability, this study explores how agricultural product e-commerce enterprises can enhance the quality of the agricultural product supply chain through quality incentive strategies. Methods: Based on a tripartite evolutionary game model, the strategic interactions among [...] Read more.
Background: From the perspective of product liability, this study explores how agricultural product e-commerce enterprises can enhance the quality of the agricultural product supply chain through quality incentive strategies. Methods: Based on a tripartite evolutionary game model, the strategic interactions among farmers, agricultural product e-commerce enterprises, and the government are analyzed. Results: The research finds that whether the system converges to the ideal equilibrium of “high-quality production—ex-ante quality cost-sharing—collaborative governance” depends on the combined effects of revenue distribution, liability costs, and external incentives or penalties. Among these, government-led collaborative governance plays a key guiding role in incentivizing enterprises and influencing farmers’ behaviors. The incentive measures implemented by e-commerce enterprises and government penalties can effectively curb farmers’ low-quality production behaviors. Conclusions: The study further reveals how factors such as ex-ante cost-sharing, liability allocation, and farmers’ conformity psychology affect the stability of agricultural product supply chain quality, thereby providing theoretical support for constructing a “policy-platform-farmer” collaborative governance framework. Full article
Show Figures

Figure 1

29 pages, 4622 KB  
Article
A Risk-Integrated Supplier Selection Framework for Shipbuilding Materials: A Hybrid BWM–TOPSIS Approach
by Sri Rejeki Wahyu Pribadi, Budi Santosa, Budisantoso Wirjodirdjo, Erwin Widodo, Sjarief Widjaja and Teguh Putranto
Logistics 2026, 10(2), 45; https://doi.org/10.3390/logistics10020045 - 11 Feb 2026
Viewed by 264
Abstract
Background: Supplier selection in shipbuilding is a high-stakes decision problem due to stringent quality requirements, compressed construction schedules, and elevated project risks. This study develops a systematic decision-support framework for selecting shipbuilding material suppliers while enhancing supply-chain resilience. Methods: A hybrid [...] Read more.
Background: Supplier selection in shipbuilding is a high-stakes decision problem due to stringent quality requirements, compressed construction schedules, and elevated project risks. This study develops a systematic decision-support framework for selecting shipbuilding material suppliers while enhancing supply-chain resilience. Methods: A hybrid multi-criteria decision-making framework integrating the Best Worst Method (BWM) and the Technique for Order Preference by Similarity to Ideal Solution (TOPSIS) is proposed. BWM is used to derive consistent criteria weights with fewer pairwise comparisons, while TOPSIS ranks supplier alternatives based on their distances from ideal and negative-ideal solutions. Results: Quality emerges as the most influential criterion (weight = 0.460), followed by risk-related factors, underscoring the importance of compliance, reliability, and risk mitigation in shipbuilding procurement. The TOPSIS results indicate that Supplier 3 achieves the highest closeness coefficient (Ci = 0.592), followed by Supplier 4, Supplier 2, and Supplier 1, with strong consistency observed in expert judgments. Conclusions: The proposed BWM–TOPSIS framework is rigorous, transparent, and replicable, supporting a Quality–Risk-Oriented multi-sourcing strategy to enhance supply continuity and operational resilience. Full article
Show Figures

Figure 1

20 pages, 3878 KB  
Article
Emergency Medical Logistics of Helicopter Air Ambulance Response-Time Reliability: A Monte Carlo Simulation
by James Cline and Dothang Truong
Logistics 2026, 10(2), 44; https://doi.org/10.3390/logistics10020044 - 11 Feb 2026
Viewed by 257
Abstract
Background: Rapid helicopter air ambulance (HAA) response is a cornerstone of emergency medical logistics, yet the “time-to-care” metric remains highly sensitive to uncertainties in base posture, readiness, and operational disruptions. This study evaluates how these factors jointly influence response-time reliability and identifies [...] Read more.
Background: Rapid helicopter air ambulance (HAA) response is a cornerstone of emergency medical logistics, yet the “time-to-care” metric remains highly sensitive to uncertainties in base posture, readiness, and operational disruptions. This study evaluates how these factors jointly influence response-time reliability and identifies strategies for improving service performance. Methods: A Monte Carlo simulation was developed to model the end-to-end HAA mission chain, including dispatch, wheels-up delay, en-route flight, and patient handoff, while accounting for uncertainty from weather, airspace congestion, and flight dynamics. Scenario experiments incorporated training improvements and alternative response protocols (Ground vs. Airborne Standby). Results: Simulation results indicate that operational factors reduced mean and tail response times, with Airborne Standby reducing the probability of exceeding a 45 min threshold by over 90% in urban night scenarios. Performance gains were most prominent in rural service areas and night operations, where disruption risks were highest. Conclusions: The findings offer evidence-based guidance for EMS logistics planners by clarifying how standby policies and readiness enhancements mitigate logistical risks. Full article
Show Figures

Figure 1

27 pages, 808 KB  
Article
Beyond the Buffer: A Hierarchical Blueprint for Resilient Supply Chain
by Narassima Madhavarao Seshadri, Anbuudayasankar Singanallur Palaniswamy, Olivia McDermott, Thenarasu Mohanavelu and Sumesh Arangot
Logistics 2026, 10(2), 43; https://doi.org/10.3390/logistics10020043 - 10 Feb 2026
Viewed by 296
Abstract
Background: Supply Chain Flexibility (SCF) has transitioned from being viewed merely as a competitive edge to now being essential for survival during the current “high-impact, low-frequency” disruption era. Most research treats Supply Chain Flexibility enablement as a list of unrelated elements. Methods [...] Read more.
Background: Supply Chain Flexibility (SCF) has transitioned from being viewed merely as a competitive edge to now being essential for survival during the current “high-impact, low-frequency” disruption era. Most research treats Supply Chain Flexibility enablement as a list of unrelated elements. Methods: To address this gap, this study develops an Interpretive Structural Modelling (ISM) to illustrate how Supply Chain Flexibility elements impact “Data-Driven Organisational Culture” so they can provide core technology and operational capabilities to Supply Chain Flexibility. Results: The hierarchical structure developed indicates that the “Nature of Customers” is the main building block of Supply Chain Flexibility, whereas “Strategic Redundancies” are viewed as the result of an advanced Supply Chain Flexibility system rather than as an initial factor in Supply Chain Flexibility. This study develops an integrated framework to align the macro-level Supply Chain Flexibility elements with the five operational areas such as market, delivery, logistics, organisational and volume flexibility. Conclusions: The finding provides practical guidance for practitioners to prioritise foundational cultural and strategic investments before adopting software tools or other surface-level solutions, thereby supporting the systematic development of robust and sustainable Supply Chain Flexibility. Full article
(This article belongs to the Section Sustainable Supply Chains and Logistics)
Show Figures

Graphical abstract

21 pages, 1220 KB  
Article
Bridging Digitalization and Sustainability in Supply Chain Performance Measurement: An MLP-Based Predictive Model
by Mariem Mrad, Rym Belgaroui, Younes Boujelbene and Nagwa Amin Abelkawy
Logistics 2026, 10(2), 42; https://doi.org/10.3390/logistics10020042 - 9 Feb 2026
Viewed by 305
Abstract
Background: The transition toward Industry 4.0 and Supply Chain 5.0 requires performance measurement frameworks that integrate efficiency, digitalization, and sustainability indicators. Although the SCOR® 4.0 model provides standardized metrics, it lacks predictive capabilities under complex and nonlinear conditions. This study addresses [...] Read more.
Background: The transition toward Industry 4.0 and Supply Chain 5.0 requires performance measurement frameworks that integrate efficiency, digitalization, and sustainability indicators. Although the SCOR® 4.0 model provides standardized metrics, it lacks predictive capabilities under complex and nonlinear conditions. This study addresses this gap by extending the SCOR® framework and integrating it into an AI-based predictive model. Methods: A Multilayer Perceptron (MLP) neural network was developed to forecast Supply Chain Performance (SCP) using an expanded set of SCOR® 4.0 indicators. Additional Level 1 and Level 2 metrics, capturing digitalization and sustainability (including carbon footprint and waste reduction), were incorporated. The MLP model was optimized and trained using the Levenberg–Marquardt algorithm on a synthetically generated dataset derived from deterministic Extended SCOR® 4.0 formulations, in order to capture complex nonlinear relationships under controlled, simulation-based conditions. Results: Simulation-based validation demonstrates high predictive accuracy, achieving low RMSE, MAE, and MAPE values and strong correlation coefficients. Conclusions: The findings demonstrate the methodological feasibility and internal consistency of integrating extended SCOR® metrics with an optimized MLP architecture for forecasting multidimensional SCP under simulated conditions in digital and sustainability-oriented supply chains; external validity to real operational environments remains to be established in future empirical studies. Full article
Show Figures

Figure 1

36 pages, 3147 KB  
Review
Key Performance Indicators for Sustainable Supply Chain Management in SMEs: A Bibliometric Review
by Wipada Sompong, Siwarit Pongsakornrungsilp, Pimlapas Pongsakornrungsilp, Chukiat Siriwong, Vikas Kumar and Shishank Shishank
Logistics 2026, 10(2), 41; https://doi.org/10.3390/logistics10020041 - 9 Feb 2026
Viewed by 453
Abstract
Background: This study presents a bibliometric analysis of key performance indicators (KPIs) for sustainable supply chain management (SSCM) in small- and medium-sized enterprises (SMEs). Despite growing academic attention, particularly after 2020, important gaps remain in how sustainability performance is measured and assessed in [...] Read more.
Background: This study presents a bibliometric analysis of key performance indicators (KPIs) for sustainable supply chain management (SSCM) in small- and medium-sized enterprises (SMEs). Despite growing academic attention, particularly after 2020, important gaps remain in how sustainability performance is measured and assessed in SME contexts. Methods: Using the Scopus database, we identified 169 relevant studies published between 2004 and 2025. The dataset was obtained through sustainability- and SME-related keyword filtering, followed by manual screening based on predefined eligibility criteria. Results: The findings reveal a research landscape dominated by economic and technological KPI dimensions, with Italy, India, and Indonesia emerging as leading contributors. However, the results also indicate limited research attention to social sustainability, organizational capabilities, and governance within SME supply chains. Overall, eight underexplored KPI domains are identified as opportunities for future research and practical development. Conclusions: This analysis clarifies the intellectual landscape of SSCM KPI research and provides evidence-based insights for researchers and practitioners regarding which KPI dimensions are emphasized and which remain underdeveloped for practical application in SME supply chains, without developing or validating a new KPI framework. Full article
Show Figures

Figure 1

19 pages, 264 KB  
Article
AI Diffusion and the New Triad of Supply Chain Transformation: Productivity, Perspective, and Power in the Era of Claude, ChatGPT, Gemini, LLaMA, and Mistral
by Paul C. Hong, Young B. Choi and Young Soo Park
Logistics 2026, 10(2), 40; https://doi.org/10.3390/logistics10020040 - 5 Feb 2026
Viewed by 435
Abstract
Background: The rapid diffusion of large language models (LLMs) such as Claude, ChatGPT, Gemini, LLaMA, and Mistral is reshaping logistics and supply chain management by embedding generative intelligence into planning, coordination, and governance processes. While prior studies emphasize algorithmic capability, far less [...] Read more.
Background: The rapid diffusion of large language models (LLMs) such as Claude, ChatGPT, Gemini, LLaMA, and Mistral is reshaping logistics and supply chain management by embedding generative intelligence into planning, coordination, and governance processes. While prior studies emphasize algorithmic capability, far less is known about how differences in diffusion pathways shape productivity outcomes, managerial cognition, and institutional control. Methods: This study develops and applies an integrative analytical framework—the AI Diffusion Triad—comprising Productivity, Perspective, and Power. Using comparative qualitative analysis of five leading LLM ecosystems, the study examines how technical architecture, access models, and governance structures influence adoption patterns and operational integration in logistics contexts. Results: The analysis shows that diffusion outcomes depend not only on model performance but on socio-technical alignment between AI systems, human workflows, and institutional governance. Proprietary platforms accelerate productivity through centralized integration but create dependency risks, whereas open-weight ecosystems support localized innovation and broader participation. Differences in interpretability and access significantly shape managerial trust, learning, and decision autonomy across supply chain tiers. Conclusions: Sustainable and inclusive AI adoption in logistics requires balancing operational efficiency with interpretability and equitable governance. The study offers design and policy principles for aligning technological deployment with workforce adaptation and ecosystem resilience and proposes a research agenda focused on diffusion governance rather than algorithmic advancement alone. Full article
19 pages, 558 KB  
Article
The Role of Supply Chain Risk Management in Shaping Supply Chain Resilience and Robustness: Empirical Evidence from Moroccan Manufacturing Firms
by Soukaina Sahab and Salah Oulfarsi
Logistics 2026, 10(2), 39; https://doi.org/10.3390/logistics10020039 - 5 Feb 2026
Viewed by 475
Abstract
Background: this study aims to investigate the impact of supply chain risk management (SCRM) on supply chain resilience and robustness providing empirical evidence from an underexplored emerging economy. Methods: drawing on empirical data collected through a survey of 110 Moroccan manufacturing [...] Read more.
Background: this study aims to investigate the impact of supply chain risk management (SCRM) on supply chain resilience and robustness providing empirical evidence from an underexplored emerging economy. Methods: drawing on empirical data collected through a survey of 110 Moroccan manufacturing firms, the study tests a conceptual framework proposed using SmartPLS. Results: the results show that SCRM practices do not significantly reduce disruption impacts, which contrasts with several previous studies. However, supply chain robustness and resilience are significantly improved by SCRM practices. In examining the direct effects of disruption impacts, results indicate a significant negative influence on robustness, while no significant effect is observed on resilience. Furthermore, the association between supply chain outcomes and SCRM is not supported by the mediation effect of disruption impacts. Conclusions: to the best of the author’s knowledge, few studies have examined SCRM, resilience, and robustness simultaneously. Furthermore, no prior research has investigated the mediating role of disruption impacts, and almost no studies have focused on the Moroccan context. This study therefore bridges these gaps, providing new theoretical insights and practical implications for improving supply chain performance under uncertainty and disruptions. Full article
Show Figures

Figure 1

35 pages, 944 KB  
Article
Sustainable and Safe Last-Mile Delivery: A Multi-Objective Truck–Drone Matheuristic
by Armin Mahmoodi, Mehdi Davoodi, Said M. Easa and Seyed Mojtaba Sajadi
Logistics 2026, 10(2), 38; https://doi.org/10.3390/logistics10020038 - 4 Feb 2026
Viewed by 323
Abstract
Background: The rapid growth of e-commerce has intensified the need for last-mile delivery systems that can navigate urban congestion while minimizing environmental impact. Hybrid truck–drone networks offer a promising solution by combining heavy-duty ground transport with aerial flexibility; however, their deployment faces [...] Read more.
Background: The rapid growth of e-commerce has intensified the need for last-mile delivery systems that can navigate urban congestion while minimizing environmental impact. Hybrid truck–drone networks offer a promising solution by combining heavy-duty ground transport with aerial flexibility; however, their deployment faces significant challenges in jointly managing operational risks, energy limits, and regulatory compliance. Methods: This study proposes a hybrid matheuristic framework to solve this multi-objective problem, simultaneously minimizing transportation cost, service time, energy consumption, and operational risk. A two-phase approach combines a metaheuristic for initial truck routing with a Mixed-Integer Linear Programming (MILP) formulation for optimal drone assignment and scheduling. This decomposition strikes a balance between exact optimization and computational scalability. Results: Experiments across various instance sizes (up to 100 customers) and fleet configurations demonstrate that integrating MILP enhances solution diversity and convergence compared to standalone strategies. Sensitivity analyses reveal significant impacts of drone speed and endurance on system efficiency. Conclusions: The proposed framework provides a practical decision-support tool for balancing complex trade-offs in time-sensitive, risk-constrained delivery environments, thereby contributing to more informed urban logistics planning. Full article
Show Figures

Figure 1

24 pages, 989 KB  
Article
Resilience in Humanitarian Logistics: Adjusting Capacity in the Points of Distribution in Natural Disaster Areas
by Raúl R. J. Heras-Garrido, Marco Serrato, José Holguín-Veras and Miguel Jaller
Logistics 2026, 10(2), 37; https://doi.org/10.3390/logistics10020037 - 3 Feb 2026
Viewed by 380
Abstract
Background: The administration and management of humanitarian logistical operations are considered critical factors. The extreme and unexpected nature of events such as natural disasters poses logistical challenges to humanitarian support agencies providing aid to the affected area. These logistical challenges are characterized [...] Read more.
Background: The administration and management of humanitarian logistical operations are considered critical factors. The extreme and unexpected nature of events such as natural disasters poses logistical challenges to humanitarian support agencies providing aid to the affected area. These logistical challenges are characterized by fluctuations in demand that generate uncertainty in the required capacity for aid, all of which are emphasized at the last link in the humanitarian supply chain: the point of distribution for humanitarian aid (the so-called last-mile problem). The objective of this research work is to support the decision-making process regarding capacity adjustments and the closure of the distribution points established in the disaster area. Methods: In response, a Markovian Decision Model for Capacity Adjustment was developed, focused not only on reducing traditional logistics costs but also on minimizing human suffering by incorporating so-called deprivation costs. Results: The model establishes adjustment policies for capacity for each aid period, and the existence of a monotonous policy that establishes an optimal threshold for closure decisions was demonstrated. Conclusions: It is possible to efficiently adjust the capacity at the distribution points and minimize the costs (both logistical and deprivation) associated with each decision period. Full article
(This article belongs to the Section Humanitarian and Healthcare Logistics)
Show Figures

Figure 1

Back to TopTop