Sign in to use this feature.

Years

Between: -

Subjects

remove_circle_outline
remove_circle_outline
remove_circle_outline
remove_circle_outline
remove_circle_outline
remove_circle_outline
remove_circle_outline
remove_circle_outline
remove_circle_outline

Journals

Article Types

Countries / Regions

Search Results (32)

Search Parameters:
Authors = Hao-Teng Cheng

Order results
Result details
Results per page
Select all
Export citation of selected articles as:
18 pages, 2652 KB  
Article
Baicalin Alleviates Chronic Restraint Stress-Induced Depression-like Behavior by Suppressing ROS/H2O2 Generation via a BDNF-Associated Mechanism in Mice
by Yu-Ning Teng, Tien-Wei Hsu, Wei-Hao Peng, Cheng-Chun Wu, Tian-Huei Chu, Yung-Kuo Lee, Ming Tatt Lee and Yu-Cheng Ho
Antioxidants 2026, 15(1), 139; https://doi.org/10.3390/antiox15010139 - 21 Jan 2026
Viewed by 157
Abstract
Major depressive disorder (MDD) is a leading cause of global morbidity and mortality. Although pharmacological treatments are widely used, their effects are often limited, and nearly half of patients show resistance to current antidepressants, including those unresponsive to all available therapies. These challenges [...] Read more.
Major depressive disorder (MDD) is a leading cause of global morbidity and mortality. Although pharmacological treatments are widely used, their effects are often limited, and nearly half of patients show resistance to current antidepressants, including those unresponsive to all available therapies. These challenges highlight the need to better understand the neurobiological mechanisms driving MDD and to develop novel therapeutic strategies, especially those involving natural compounds with multitarget actions. Baicalin, a bioactive flavonoid from Scutellaria baicalensis, exhibits antioxidant, anti-inflammatory, and neuroprotective properties and has recently gained attention for its potential to improve cognitive deficits and mood disorders. In this study, we investigated baicalin’s antidepressant potential and its underlying mechanisms across multiple experimental levels. We found that oral administration of baicalin produced antidepressant-like effects in both naïve mice and those subjected to chronic restraint stress (CRS). CRS impaired hippocampal long-term potentiation (LTP), whereas baicalin restored these synaptic deficits. Importantly, intra-dorsal hippocampal microinjection of the TrkB receptor antagonist ANA-12 abolished baicalin’s antidepressant effects, indicating the involvement of BDNF–TrkB signaling. Baicalin also reduced reactive oxygen species (ROS)/H2O2 production in a BDNF-associated manner, demonstrating clear antioxidant activity. Molecular docking further suggested that baicalin binds more effectively to the TrkB receptor than ANA-12, supporting its capacity to activate TrkB-mediated signaling. By integrating in vivo, ex vivo, in vitro, and in silico approaches, our study shows that baicalin exerts robust antioxidant in vitro and antidepressant effects in vivo. These benefits are primarily mediated through activation of BDNF–TrkB signaling, leading to reduced ROS/H2O2 accumulation and alleviation of CRS-induced depression-like behaviors. Full article
(This article belongs to the Special Issue Oxidative Stress in Brain Function—2nd Edition)
Show Figures

Graphical abstract

23 pages, 2969 KB  
Review
Dynamic Oxidative States: Interplay of Aging, Metabolic Stress, and Circadian Rhythms in Modulating Stroke Severity
by Jui-Ming Sun, Jing-Shiun Jan, Cheng-Ta Hsieh, Rajeev Taliyan, Chih-Hao Yang, Ruei-Dun Teng and Ting-Lin Yen
Antioxidants 2026, 15(1), 54; https://doi.org/10.3390/antiox15010054 - 31 Dec 2025
Viewed by 509
Abstract
Oxidative stress is a defining feature of stroke pathology, but the magnitude, timing and impact of redox imbalance are not static. Emerging evidence indicates that physiological contexts, such as aging, metabolic stress, and circadian disruption, continuously reshape oxidative status and determine the brain’s [...] Read more.
Oxidative stress is a defining feature of stroke pathology, but the magnitude, timing and impact of redox imbalance are not static. Emerging evidence indicates that physiological contexts, such as aging, metabolic stress, and circadian disruption, continuously reshape oxidative status and determine the brain’s vulnerability to ischemic and reperfusion injury. This review integrates recent insights into how these intrinsic modulators govern the transition from adaptive physiological redox signaling to pathological oxidative stress during stroke. Aging compromises mitochondrial quality control and blunts NRF2-driven antioxidant responses, heightening susceptibility to ROS-driven damage. Metabolic dysfunction, as seen in obesity and diabetes, amplifies oxidative burden through NADPH oxidase activation, lipid peroxidation, and impaired glutathione recycling, further aggravating post-ischemic inflammation. Circadian misalignment, meanwhile, disrupts the rhythmic expression of antioxidant enzymes and metabolic regulators such as BMAL1, REV-ERBα, and SIRT1, constricting the brain’s temporal window of resilience. We highlight convergent signaling hubs, NRF2/KEAP1, SIRT–PGC1α, and AMPK pathways, as integrators of these physiological inputs that collectively calibrate redox homeostasis. Recognizing oxidative stress as a dynamic, context-dependent process reframes it from a static pathological state to a dynamic outcome of systemic and temporal imbalance, offering new opportunities for time-sensitive and metabolism-informed redox interventions in stroke. Full article
(This article belongs to the Special Issue Antioxidants, Metabolic Regulation and Stroke)
Show Figures

Figure 1

12 pages, 3027 KB  
Case Report
New Insights into Molecular Mechanisms and Radiomics in Non-Contrast CT for Aortic Dissection: A Case Report and Literature Review
by Jian-Cheng Tian, Jia-Hao Zhou, Jui-Yuan Chung, Po-Chen Lin, Giou-Teng Yiang, Ya-Chih Yang and Meng-Yu Wu
Life 2026, 16(1), 14; https://doi.org/10.3390/life16010014 - 22 Dec 2025
Viewed by 364
Abstract
Background: Computed tomography (CT) angiography is widely regarded as the gold standard for diagnosing acute aortic dissection. However, in patients with contraindications to iodinated contrast media, such as those with renal insufficiency or hemodynamic instability, non-contrast CT may offer a viable alternative for [...] Read more.
Background: Computed tomography (CT) angiography is widely regarded as the gold standard for diagnosing acute aortic dissection. However, in patients with contraindications to iodinated contrast media, such as those with renal insufficiency or hemodynamic instability, non-contrast CT may offer a viable alternative for initial evaluation. Understanding the molecular mechanisms underlying aortic dissection, including extracellular matrix degradation, smooth muscle cell apoptosis, and inflammatory pathways, is crucial for developing novel diagnostic and therapeutic approaches. This report describes a single case of acute Stanford type A aortic dissection initially detected on non-contrast CT. Case Presentation: We describe a 74-year-old man who presented to the emergency department with fever and suspected infection, but without chest pain. An incidental finding on non-contrast CT revealed ascending aortic dilatation, pericardial effusion, and a suspected intimal flap. Subsequent CT angiography confirmed a Stanford type A aortic dissection. Conclusions: This case highlights the potential value of non-contrast CT in the early detection of aortic dissection, particularly when CT angiography cannot be performed. Recent advances in artificial intelligence (AI) and radiomic analysis have shown promise in augmenting the diagnostic capabilities of non-contrast CT by identifying subtle imaging features that may correlate with underlying molecular pathology and elude human observers. Emerging evidence suggests that radiomic features may reflect molecular alterations in the aortic wall, including metalloproteinase activity, collagen degradation, and inflammatory cell infiltration. Incorporating AI-assisted interpretation alongside insights into molecular mechanisms could facilitate earlier diagnosis, improve risk stratification, and guide personalized treatment strategies in critically ill patients. Although non-contrast CT has limited sensitivity for aortic dissection, it may still reveal crucial findings in selected cases and should be considered when contrast-enhanced imaging is not feasible. Ongoing progress in AI, radiomics, and molecular biomarker research may further expand the clinical applications of non-contrast CT in emergency cardiovascular care and bridge the gap between imaging phenotypes and molecular endotypes. These findings are hypothesis-generating and require validation in larger cohorts before clinical generalization. Full article
Show Figures

Figure 1

13 pages, 1520 KB  
Article
Transcriptome Analysis Suggests Dietary Tributyrin Enhances Feeding Intensity via Modulating Steroid Biosynthesis in Mandarin Fish (Siniperca chuatsi)
by Er-Xue Xu, Hao-Yu Li, Zhi-Guang Hou, Yi-Huan Xu, Jun Wu, Teng-Fei Bao, Cheng-Bin Wu, Xiao-Wei Gao and Yan-Miao Tan
Genes 2025, 16(12), 1395; https://doi.org/10.3390/genes16121395 - 21 Nov 2025
Viewed by 572
Abstract
Blackground/Objectives: Tributyrin (TB), a stable derivative of butyric acid, has been widely used in animal feeds for its health-promoting effects. This study evaluated the efficacy of dietary TB serving as a functional feed additive in enhancing intestinal health of mandarin fish (Siniperca [...] Read more.
Blackground/Objectives: Tributyrin (TB), a stable derivative of butyric acid, has been widely used in animal feeds for its health-promoting effects. This study evaluated the efficacy of dietary TB serving as a functional feed additive in enhancing intestinal health of mandarin fish (Siniperca chuatsi), with a focus on elucidating the associated molecular mechanisms. Methods: A total of 300 juvenile mandarin fish (200.0 ± 5.2 g) were randomly assigned to one of three dietary groups: a control group (0 mg/kg TB), a low-dose TB group (TB1, 500 mg/kg), or a high-dose TB group (TB2, 1000 mg/kg). The one-month feeding trial was conducted under strictly controlled conditions, with water quality maintained within optimal range. Fish were fed their respective diets twice daily to apparent satiety. Results: Results showed that TB supplementation significantly increased villus height in the mid- and hindgut, with the TB2 group showing the most pronounced improvement. Furthermore, transcriptome analysis revealed that TB altered the expression of genes involved in energy metabolism, fatty acid oxidation, and steroid biosynthesis pathways. Notably, TB supplementation up-regulated key genes such as gls2b (energy metabolism) and cpt1b (fatty acid oxidation), and modulated especially modulated steroid biosynthesis through genes sqlea and dhcr24h. Co-expression network analysis further identified hub genes associated with energy metabolism (etfb), immune regulation (il20ra, foxp1b), and cell cycle regulation (cdc20, ccnb1). Conclusions: These findings elucidate the mechanism of action of TB as a functional feed additive, providing a theoretical foundation for its application in aquaculture to enhance intestinal health. Full article
(This article belongs to the Section Animal Genetics and Genomics)
Show Figures

Figure 1

19 pages, 5861 KB  
Article
Research on the Initial Orientation Technology of the View Axis for Underwater Laser Communication Dynamic Platforms Based on Coordinate Transformation Matrix Positioning Model
by Jun Ma, Yunjie Teng, Yang Liu, Mingyang Zhang, Cheng Qiu, Hao Qin and Yanpu Li
Photonics 2025, 12(9), 839; https://doi.org/10.3390/photonics12090839 - 22 Aug 2025
Viewed by 822
Abstract
To address the challenge of directly applying space laser communication systems to dynamic underwater environments, this paper integrates coordinate transformation matrices with underwater positioning systems, proposing an ultra-short baseline (USBL) system combined with a coordinate transformation-based underwater positioning model. The model is designed [...] Read more.
To address the challenge of directly applying space laser communication systems to dynamic underwater environments, this paper integrates coordinate transformation matrices with underwater positioning systems, proposing an ultra-short baseline (USBL) system combined with a coordinate transformation-based underwater positioning model. The model is designed to effectively compensate for underwater dynamic disturbances, enhance the pointing accuracy of the system, and achieve stable tracking between underwater platforms. Simulation results demonstrate that the proposed model can enhance system tracking accuracy to 130.31 μrad (an improvement of 32.24%). Through underwater experiments, the results demonstrate that the underwater positioning model enables the system to achieve a pointing accuracy of 2.82 mrad (an improvement of 39.87%) and a tracking accuracy of 181.70 μrad (an improvement of 31.46%). Additionally, it can achieve underwater communication at 50 m with a data rate of 10 Mbps, providing a reference for future research on dynamic underwater laser communication. Full article
Show Figures

Figure 1

28 pages, 6827 KB  
Article
Targeting Spermine Oxidase to Mitigate Traumatic Brain Injury Pathology in the Aging Brain
by Jui-Ming Sun, Jing-Shiun Jan, Ting-Lin Yen, Yu-Hao Chen, Ruei-Dun Teng, Chih-Hao Yang and Cheng-Ta Hsieh
Antioxidants 2025, 14(6), 709; https://doi.org/10.3390/antiox14060709 - 11 Jun 2025
Cited by 1 | Viewed by 1559
Abstract
Traumatic brain injury (TBI) in the elderly is frequently associated with worsened neurological outcomes and prolonged recovery, yet the age-specific molecular mechanisms driving this vulnerability remain poorly understood. Aging is characterized by increased oxidative stress and chronic neuro-inflammation, both of which may amplify [...] Read more.
Traumatic brain injury (TBI) in the elderly is frequently associated with worsened neurological outcomes and prolonged recovery, yet the age-specific molecular mechanisms driving this vulnerability remain poorly understood. Aging is characterized by increased oxidative stress and chronic neuro-inflammation, both of which may amplify the brain’s susceptibility to injury. In this study, we identify spermine oxidase (SMOX), a polyamine-catabolizing enzyme that produces reactive oxygen species, as a key mediator linking oxidative stress and neuro-inflammation to age-dependent TBI susceptibility. Using a mouse model of controlled cortical impact (CCI), we found that SMOX expression was significantly upregulated in aged brains, primarily in neurons and microglia, and this increase correlated with greater microglial activation, elevated pro-inflammatory cytokine expression, and widespread neuronal degeneration. Notably, SMOX upregulation also impaired astrocytic glutamate clearance by disrupting the membrane localization of the transporter GLT-1, contributing to excitotoxic stress. Importantly, analysis of postmortem human brain samples and transcriptomic data revealed a parallel age-related increase in SMOX expression, supporting its translational relevance. The pharmacological inhibition of SMOX with JNJ-9350 in aged mice reduced oxidative and inflammatory markers, preserved neuronal viability, and improved motor, cognitive, and emotional outcomes up to 30 days post-injury. These findings establish SMOX as a critical molecular driver of age-related vulnerability to TBI and highlight its inhibition as a promising therapeutic strategy for improving outcomes in elderly TBI patients. Full article
Show Figures

Figure 1

14 pages, 3746 KB  
Article
High-Throughput Screening to Identify Novel Compounds Affecting the Genome Editing Efficiency of CRISPR System
by Jiasong Chang, Xiulong Yang, Tong Zhang, Hao Sun, Hongying Cheng, Zhangrong Jia, Yiying Li, Sanyuan Ma, Teng Sun and Jimin Cao
Molecules 2025, 30(8), 1811; https://doi.org/10.3390/molecules30081811 - 17 Apr 2025
Viewed by 1434
Abstract
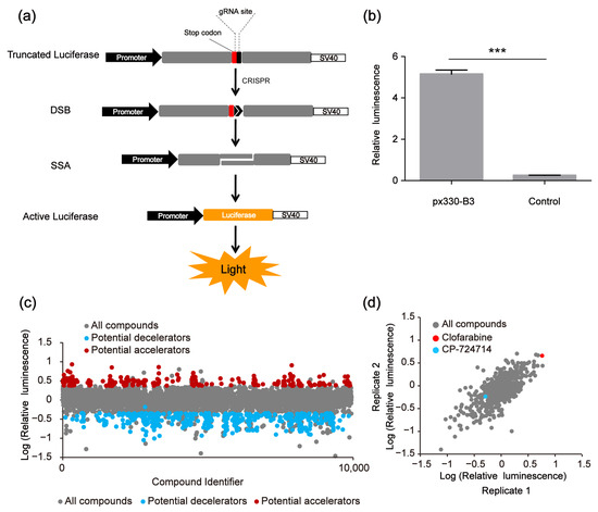
Genome editing is a promising therapeutic strategy for genetic disorders by modifying the genome precisely, especially the CRISPR/Cas9 system. However, a major limitation of CRISPR/Cas9 in gene therapy is the biosafety issues caused by off-target effects. Compounds that can modulate the genome editing [...] Read more.
Genome editing is a promising therapeutic strategy for genetic disorders by modifying the genome precisely, especially the CRISPR/Cas9 system. However, a major limitation of CRISPR/Cas9 in gene therapy is the biosafety issues caused by off-target effects. Compounds that can modulate the genome editing efficiency of the CRISPR/Cas9 system, especially those reducing the off-target effects, are potentially useful pharmacological tools for improving the effectiveness and safety of genome editing. Here, we performed high-throughput screening in HEK 293FT cells to discover compounds that decrease or increase the genome editing efficiency of the CRISPR/Cas9 system from 9930 compounds. After two rounds of screening, we identified that CP-724714, a ErbB2 (HER2) tyrosine kinase inhibitor, decreased the CRISPR/Cas9 efficiency and reduced the off-target effects by suppressing the efficiency of CRISPR/Cas9, and was thus named a CRISPR decelerator (or inhibitor), while Clofarabine, a DNA synthesis inhibitor, increased the efficiency of CRISPR/Cas9, and was named a CRISPR accelerator. We further identified four compounds (Tranilast, Cerulenin, Rosolic acid and Resveratrol) that affected the efficiency of single-strand annealing (SSA) repair. Among them, Tranilast, Cerulenin and Rosolic acid are potential SSA decelerators, while Resveratrol is a potential SSA accelerator. These identified compounds may be useful in optimizing mammalian genetic manipulation techniques. Full article
Show Figures

Figure 1

10 pages, 209 KB  
Article
An Evaluation of Skin and Immunological Responses after Using a Novel Cross-Linked Porcine-Based Dermal Injectable Collagen with Lidocaine for Nasolabial Fold Correction
by Hao-Chih Tai, Yi-Hua Liao, Ya-Ching Chang, Chin-Yi Yang, Shyue-Yih Horng, Yuan-Sung Kuo, Yi-Shuan Sheen, Yu-Huei Huang, Rosaline Chung-Yee Hui, Tim-Mo Chen, Yuan-Sheng Tzeng, Chih-Hsin Wang, Shou-Cheng Teng, Chun-Kai Oscar Chang and Chang-Yi Chou
J. Clin. Med. 2024, 13(17), 5241; https://doi.org/10.3390/jcm13175241 - 4 Sep 2024
Cited by 2 | Viewed by 3759
Abstract
Background: Hypersensitivity to the new dermal injectable porcine-based collagen with lidocaine featuring a novel cross-linking technology (test filler) for nasolabial fold correction was compared to the commercially available traditional cross-linked dermal injectable porcine-based collagen with lidocaine (control filler). Methods: Recruited participants (n = [...] Read more.
Background: Hypersensitivity to the new dermal injectable porcine-based collagen with lidocaine featuring a novel cross-linking technology (test filler) for nasolabial fold correction was compared to the commercially available traditional cross-linked dermal injectable porcine-based collagen with lidocaine (control filler). Methods: Recruited participants (n = 279) received a single 0.1 mL intradermal injection of either test filler or control filler in the left forearm as a screening skin allergy test. Injection sites were assessed clinically at 24 h post-implant. Treatment was given to 252 successfully screened participants, and injection sites were monitored for 21 days. Immunological examinations were performed at screening and then at 4 and 24 weeks post-treatment. Observations for adverse events continued until the 52nd week. Results: Intradermal allergy testing results were negative for all the test recipients (0/124) and positive for two control recipients (2/132, 1.5%). Most of the participants exhibited no changes in serum immunoglobulin (IgG, IgM) and complement (C3, C4) levels. No serious adverse events related to the device were recorded. Most adverse events were common complications of dermal filler treatment and were related to the injection site. Most adverse effects were resolved or under control by 52 weeks. Conclusions: Hypersensitivity reactions with the test filler were lower than those with the control filler, validating the safe use of test filler for nasolabial fold correction without the need for pretreatment skin testing. Full article
(This article belongs to the Section Dermatology)
12 pages, 2566 KB  
Article
Bacteria Contaminants Detected by Organic Inverter-Based Biosensors
by Po-Hsiang Fang, Han-Chun Chang, Horng-Long Cheng, Chih-Chia Huang, Shuying Wang, Ching-Hao Teng, Zi-Chun Chia, Hai-Pang Chiang, Jrjeng Ruan, Wei-An Shih and Wei-Yang Chou
Polymers 2024, 16(11), 1462; https://doi.org/10.3390/polym16111462 - 22 May 2024
Cited by 1 | Viewed by 1993
Abstract
The importance of bacteria detection lies in its role in enabling early intervention, disease prevention, environmental protection, and effective treatment strategies. Advancements in technology continually enhance the speed, accuracy, and sensitivity of detection methods, aiding in addressing these critical issues. This study first [...] Read more.
The importance of bacteria detection lies in its role in enabling early intervention, disease prevention, environmental protection, and effective treatment strategies. Advancements in technology continually enhance the speed, accuracy, and sensitivity of detection methods, aiding in addressing these critical issues. This study first reports the fabrication of an inverter constructed using crosslinked-poly(4-vinylphenol) (C-PVP) as the dielectric layer and an organic complementary metal-oxide semiconductor (O-CMOS) based on pentacene and N,N′-ditridecylperylene-3,4,9,10-tetracarboxylic diimide (PTCDI-C13) as a diagnostic biosensor to rapidly detect bacterial concentration. Bacteria including Escherichia coli O157, Staphylococcus aureus ATCC25922, and Enterococcus faecalis SH-1051210 were analysed on the inverters at an ultra-low operating voltage of 2 V. The high density of negative charge on bacteria surfaces strongly modulates the accumulated negative carriers within the inverter channel, resulting in a shift of the switching voltage. The inverter-based bacteria sensor exhibits a linear-like response to bacteria concentrations ranging from 102 to 108 CFU/mL, with a sensitivity above 60%. Compared to other bacterial detectors, the advantage of using an inverter lies in its ability to directly read the switching voltage without requiring an external computing device. This facilitates rapid and accurate bacterial concentration measurement, offering significant ease of use and potential for mass production. Full article
(This article belongs to the Section Smart and Functional Polymers)
Show Figures

Figure 1

22 pages, 12504 KB  
Article
Influences of the Mid-Level Vortex on the Formation of Tropical Cyclone Toraji (2013)
by Chen-Hao Chuang, Yi-Huan Hsieh, Pin-Yen Liu, Hsu-Feng Teng and Cheng-Shang Lee
Atmosphere 2023, 14(4), 709; https://doi.org/10.3390/atmos14040709 - 12 Apr 2023
Cited by 1 | Viewed by 2827
Abstract
This study analyzes the influences of the mid-level vortex on the formation of Tropical Cyclone Toraji (2013). A rare case of a tropical cyclone that formed near Taiwan involved a mid-level vortex that was a remnant of Tropical Cyclone Kong-Rey (2013). The piecewise [...] Read more.
This study analyzes the influences of the mid-level vortex on the formation of Tropical Cyclone Toraji (2013). A rare case of a tropical cyclone that formed near Taiwan involved a mid-level vortex that was a remnant of Tropical Cyclone Kong-Rey (2013). The piecewise potential vorticity inversion method is applied to examine the contribution of the mid-level vortex to the low-level wind field under quasi-balanced conditions. Numerical sensitivity experiments are conducted to quantify the importance of the mid-level vortex on Toraji formation, in which the mid-level vortex is removed with different removing factors (percentages) from the initial field. The results indicate that mid-level positive potential vorticity anomalies significantly contribute to the low-level positive vorticity before Toraji formation. Furthermore, when the removing factors increase in the sensitivity experiments, either the intensity of the simulated low-level vortex or the development trend of pre-Toraji decreases. However, there is no significant relationship between the convection’s magnitude and the intensity of the mid-level vortex. The main difference comes from the mid-level vortex’s intensity, which would result in a greater high-level warm core structure and cause stronger vertical mass flux. In summary, the mid-level vortex plays a critical role in the formation of Toraji. It provides a favorable environment for forming the pre-Toraji vortex by maintaining a high-level warm-core structure, leading to the formation of Toraji. Full article
(This article belongs to the Special Issue Typhoon/Hurricane Dynamics and Prediction)
Show Figures

Figure 1

15 pages, 8264 KB  
Article
The Process Parameters of Micro Particle Bombarding (MPB) for Surface Integrity Enhancement of Cermet Material and Tool Steel
by Fu-Chuan Hsu, Li-Jie Chen, Zong-Rong Liu, Hsiu-An Tsai, Chin-Hao Lin, Wei-Yu Chen, Hwa-Teng Lee and Tsung-Jen Cheng
Micromachines 2023, 14(3), 643; https://doi.org/10.3390/mi14030643 - 12 Mar 2023
Cited by 3 | Viewed by 2442
Abstract
In order to increase the performance of tool or mold/die, there are a lot of micro features on the surface to provide special functions, such as anti-adhesion or lubrication. The MPB (Micro Particle Bombarding) process provides a powerful technology to enhance the surface [...] Read more.
In order to increase the performance of tool or mold/die, there are a lot of micro features on the surface to provide special functions, such as anti-adhesion or lubrication. The MPB (Micro Particle Bombarding) process provides a powerful technology to enhance the surface quality without damaging the micro features. The effect of MPB parameters were investigated by bombarding the surface with extremely small particles (20~200 µm in diameter) at a high velocity and pressure to obtain a better surface integrity. -The MPB has two functions, one is micro blasting for cleaning purposes and the other is micro shot peening for surface strengthening. The regression relationship between particle bombarding time and micro hardness is established to predict the surface hardness after MPB process. The experimental results reveal that the surface hardness of cermet is increased 14~66% (HV2167~HV3163) by micro particle bombarding. The micro shot peening provides a good surface integrity due to thebetter surface roughness of 0.1 μmRa and higher compress residual stress of −1393.7 MPa, which is up to 26% enhancement compared with the base material cermet. After micro shot peening, the surface hardness of the SKD11 tool steel increased from HV 686 to HV 739~985. The surface roughness of SKD 11 after micro shot peening was 0.31–0.48 μmRa, while the surface roughness after micro blasting was 0.77–1.15 μmRa. It is useful to predict the residual stress for micro blasting by surface roughness, and to estimate the residual stress after micro shot peening by surface hardness by applying the MPB process in industry in the case of SKD 11 tool steel. Full article
(This article belongs to the Special Issue 5th World Congress on Micro and Nano Manufacturing (WCMNM2022))
Show Figures

Figure 1

13 pages, 2329 KB  
Article
In Silico and In Vitro Screening of Serine Racemase Agonist and In Vivo Efficacy on Alzheimer’s Disease Drosophila melanogaster
by Chih-Hao Lu, Hao-Teng Chang, Lee-Fen Hsu, Ming-Hsueh Lee, Jack Cheng, Dong Chuan Wu and Wei-Yong Lin
Pharmaceuticals 2023, 16(2), 280; https://doi.org/10.3390/ph16020280 - 13 Feb 2023
Cited by 4 | Viewed by 3306
Abstract
The NMDA receptor hypofunction has been implicated in schizophrenia, memory impairment, and Alzheimer’s disease. Modulating the abundance of D-serine, a co-agonist of the NMDA receptor, is a strategy to treat symptoms of the NMDA receptor hypofunction. In contrast to D-amino acid oxidase (DAAO) [...] Read more.
The NMDA receptor hypofunction has been implicated in schizophrenia, memory impairment, and Alzheimer’s disease. Modulating the abundance of D-serine, a co-agonist of the NMDA receptor, is a strategy to treat symptoms of the NMDA receptor hypofunction. In contrast to D-amino acid oxidase (DAAO) inhibitors, which aim at decreasing the loss of D-serine, this study tried to identify serine racemase (SRR) agonists, which boost the conversion of L-serine to D-serine. We used holo and apo structures of human SRR for the molecular docking against the National Cancer Institute (NCI) and ZINC compound databases and validated their efficacy by in vitro SRR activity assay. We identified NSC294149 (2-amino-3-(3-nitroimidazo[1,2-a]pyridin-2-yl)sulfanylpropanoic acid) as a potential SRR agonist and confirmed its amelioration of the hazard ratio of survival of the AD model of fruit fly (Drosophila melanogaster). These results suggest that the SRR agonist could be a drug design target against the NMDA receptor hypofunction symptoms. Full article
(This article belongs to the Special Issue Channel Modulation in Neurodegeneration and Neuroprotection)
Show Figures

Figure 1

16 pages, 6692 KB  
Article
Cumulus Cells Accelerate Postovulatory Oocyte Aging through IL1–IL1R1 Interaction in Mice
by Xin Wen, Qi Yang, Dui Sun, Zhao-Yu Jiang, Teng Wang, Hao-Ran Liu, Zhe Han, Lu Wang and Cheng-Guang Liang
Int. J. Mol. Sci. 2023, 24(4), 3530; https://doi.org/10.3390/ijms24043530 - 9 Feb 2023
Cited by 10 | Viewed by 3803
Abstract
The oocytes of female mammals will undergo aging after ovulation, also known as postovulatory oocyte aging (POA). Until now, the mechanisms of POA have not been fully understood. Although studies have shown that cumulus cells accelerate POA over time, the exact relationship between [...] Read more.
The oocytes of female mammals will undergo aging after ovulation, also known as postovulatory oocyte aging (POA). Until now, the mechanisms of POA have not been fully understood. Although studies have shown that cumulus cells accelerate POA over time, the exact relationship between the two is still unclear. In the study, by employing the methods of mouse cumulus cells and oocytes transcriptome sequencing and experimental verification, we revealed the unique characteristics of cumulus cells and oocytes through ligand–receptor interactions. The results indicate that cumulus cells activated NF-κB signaling in oocytes through the IL1–IL1R1 interaction. Furthermore, it promoted mitochondrial dysfunction, excessive ROS accumulation, and increased early apoptosis, ultimately leading to a decline in the oocyte quality and the appearance of POA. Our results indicate that cumulus cells have a role in accelerating POA, and this result lays a foundation for an in-depth understanding of the molecular mechanism of POA. Moreover, it provides clues for exploring the relationship between cumulus cells and oocytes. Full article
(This article belongs to the Section Molecular Biology)
Show Figures

Figure 1

21 pages, 17790 KB  
Article
Niclosamide Revitalizes Sorafenib through Insulin-like Growth Factor 1 Receptor (IGF-1R)/Stemness and Metabolic Changes in Hepatocellular Carcinoma
by Syue-Wei Peng, Mai-Huong T. Ngo, Yung-Che Kuo, Ming-Hao Teng, Chin-Lin Guo, Hung-Cheng Lai, Te-Sheng Chang and Yen-Hua Huang
Cancers 2023, 15(3), 931; https://doi.org/10.3390/cancers15030931 - 1 Feb 2023
Cited by 10 | Viewed by 3906
Abstract
Sorafenib is the first approved systemic targeting agent for advanced HCC; however, when used alone, drug resistance can result in considerably reduced efficacy. Here, we demonstrate that niclosamide, an antihelminthic agent approved by the US Food and Drug Administration, can be repurposed to [...] Read more.
Sorafenib is the first approved systemic targeting agent for advanced HCC; however, when used alone, drug resistance can result in considerably reduced efficacy. Here, we demonstrate that niclosamide, an antihelminthic agent approved by the US Food and Drug Administration, can be repurposed to increase sorafenib sensitivity in sorafenib-resistant HCC cells. We generated sorafenib-resistant HCC cell lines (HepG2215_R and Hep3B_R) with elevated IGF-1R levels and strong properties in terms of stemness and epithelial–mesenchymal transition. Niclosamide was found to increase sorafenib sensitivity effectively in both cell lines and their organoids. The underlying mechanism involves the modulation of cancer stemness, IGF-1R/p-IGF1R/OCT4, and metabolic changes. The combination of sorafenib and niclosamide, but not linsitinib, effectively suppressed the IGF-1R/OCT4 expressions, yielded a synergistic combination index (CI), and attenuated stemness-related properties such as secondary tumor sphere formation and cell migration in sorafenib-resistant HCC cells. Notably, niclosamide significantly suppressed the sorafenib-induced IGF-1R phosphorylation prompted by IGF-1 treatment. Niclosamide effectively downregulated the sorafenib-induced gene expression associated with glycolysis (GLUT1, HK2, LDHA, and PEPCK), stemness (OCT4), and drug resistance (ABCG2) and enhanced the ability of sorafenib to reduce the mitochondrial membrane potential in vitro. The synergistic effect of a combination of niclosamide and sorafenib in vivo was further demonstrated by the decreased tumor size and tumor volume resulting from apoptosis regulation. Our results suggest that niclosamide can enhance sorafenib sensitivity in sorafenib-resistant HCC cells through IGF-1R/stemness regulation and metabolic changes. Our findings highlight a practical clinical strategy for enhancing sorafenib sensitivity in HCC. Full article
(This article belongs to the Special Issue Cancer Chemotherapy Resistance)
Show Figures

Figure 1

26 pages, 14236 KB  
Article
Aging-Associated Thyroid Dysfunction Contributes to Oxidative Stress and Worsened Functional Outcomes Following Traumatic Brain Injury
by Cheng-Ta Hsieh, Ting-Lin Yen, Yu-Hao Chen, Jing-Shiun Jan, Ruei-Dun Teng, Chih-Hao Yang and Jui-Ming Sun
Antioxidants 2023, 12(2), 217; https://doi.org/10.3390/antiox12020217 - 17 Jan 2023
Cited by 12 | Viewed by 3437
Abstract
The incidence of traumatic brain injury (TBI) increases dramatically with advanced age and accumulating evidence indicates that age is one of the important predictors of an unfavorable prognosis after brain trauma. Unfortunately, thus far, evidence-based effective therapeutics for geriatric TBI is limited. By [...] Read more.
The incidence of traumatic brain injury (TBI) increases dramatically with advanced age and accumulating evidence indicates that age is one of the important predictors of an unfavorable prognosis after brain trauma. Unfortunately, thus far, evidence-based effective therapeutics for geriatric TBI is limited. By using middle-aged animals, we first confirm that there is an age-related change in TBI susceptibility manifested by increased inflammatory events, neuronal death and impaired functional outcomes in motor and cognitive behaviors. Since thyroid hormones function as endogenous regulators of oxidative stress, we postulate that age-related thyroid dysfunction could be a crucial pathology in the increased TBI severity. By surgically removing the thyroid glands, which recapitulates the age-related increase in TBI-susceptible phenotypes, we provide direct evidence showing that endogenous thyroid hormone-dependent compensatory regulation of antioxidant events modulates individual TBI susceptibility, which is abolished in aged or thyroidectomized individuals. The antioxidant capacity of melatonin is well-known, and we found acute melatonin treatment but not liothyronine (T3) supplementation improved the TBI-susceptible phenotypes of oxidative stress, excitotoxic neuronal loss and promotes functional recovery in the aged individuals with thyroid dysfunction. Our study suggests that monitoring thyroid function and acute administration of melatonin could be feasible therapeutics in the management of geriatric-TBI in clinic. Full article
(This article belongs to the Special Issue Redox Regulation and Proteostasis in Ageing and Associated Diseases)
Show Figures

Graphical abstract

Back to TopTop