Designing and Managing Advanced, Intelligent and Ethical Health and Social Care Ecosystems
Abstract
1. Introduction
2. The 5PM Health Ecosystem
- The system’s architectural perspective, representing the system’s composition/decomposition or specialization/generalization;
- The system’s domain perspective, representing the involved domains and their actors;
- The system’s evolutionary or development perspective.
2.1. Knowledge Representation and Management
- Classification-based knowledge;
- Decision-oriented knowledge;
- Descriptive knowledge;
- Procedural knowledge;
- Reasoning knowledge;
- Assimilative knowledge.
- Epistemological level (domain-specific modeling)
- Notation level (formalization, concept representation)
- Processing level (computational, implementations)
- (a)
- The representation’s fundamental conception of intelligent reasoning;
- (b)
- The set of inferences the representation sanctions (the proof theory);
- (c)
- The set of inferences it recommends.
2.2. Language Theory and Classes of Languages
- generated by some formal grammar;
- described or matched by a particular regular expression;
- accepted by some automaton, such as a Turing machine or finite state automaton, for which some decision procedure (an algorithm that asks a sequence of related YES/NO questions) produces the answer YES.
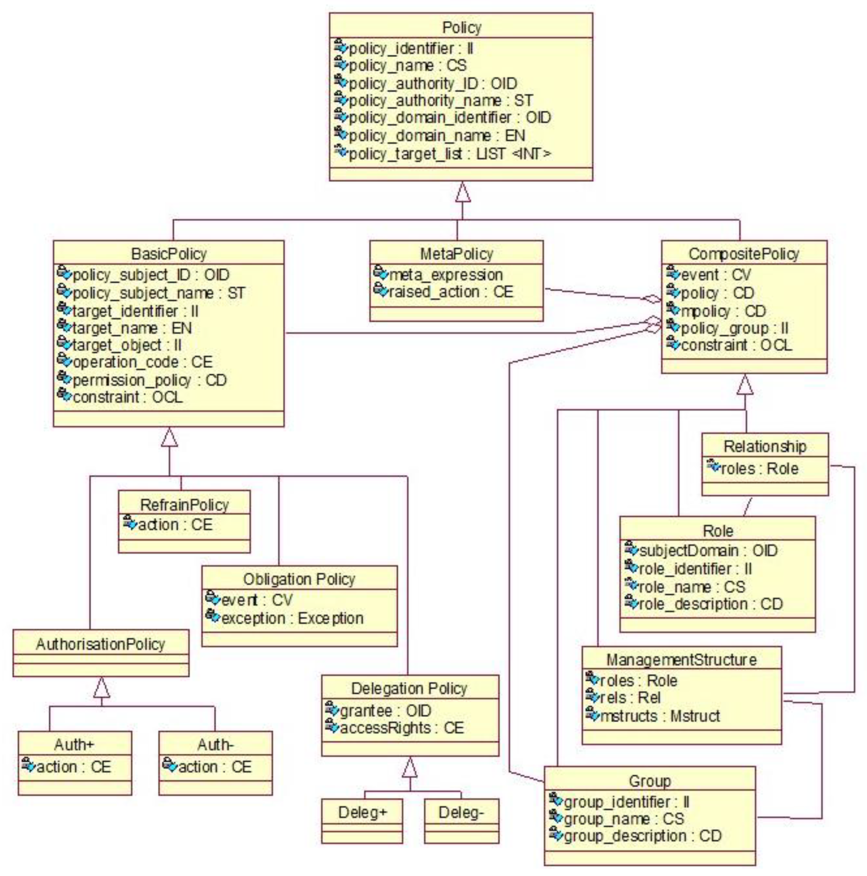
2.3. Representation of Knowledge-Based Ecosystems
- Legitimacy and Competency;
- Minimization of Harm;
- Security and Privacy;
- Transparency;
- Interpretability and Explainability;
- Maintainability;
- Contestability and Auditability;
- Accountability and Responsibility;
- Limitation of Environmental Impacts.
- Respect for Human Autonomy;
- Fairness;
- Reliability and Safety;
- Inclusivity.
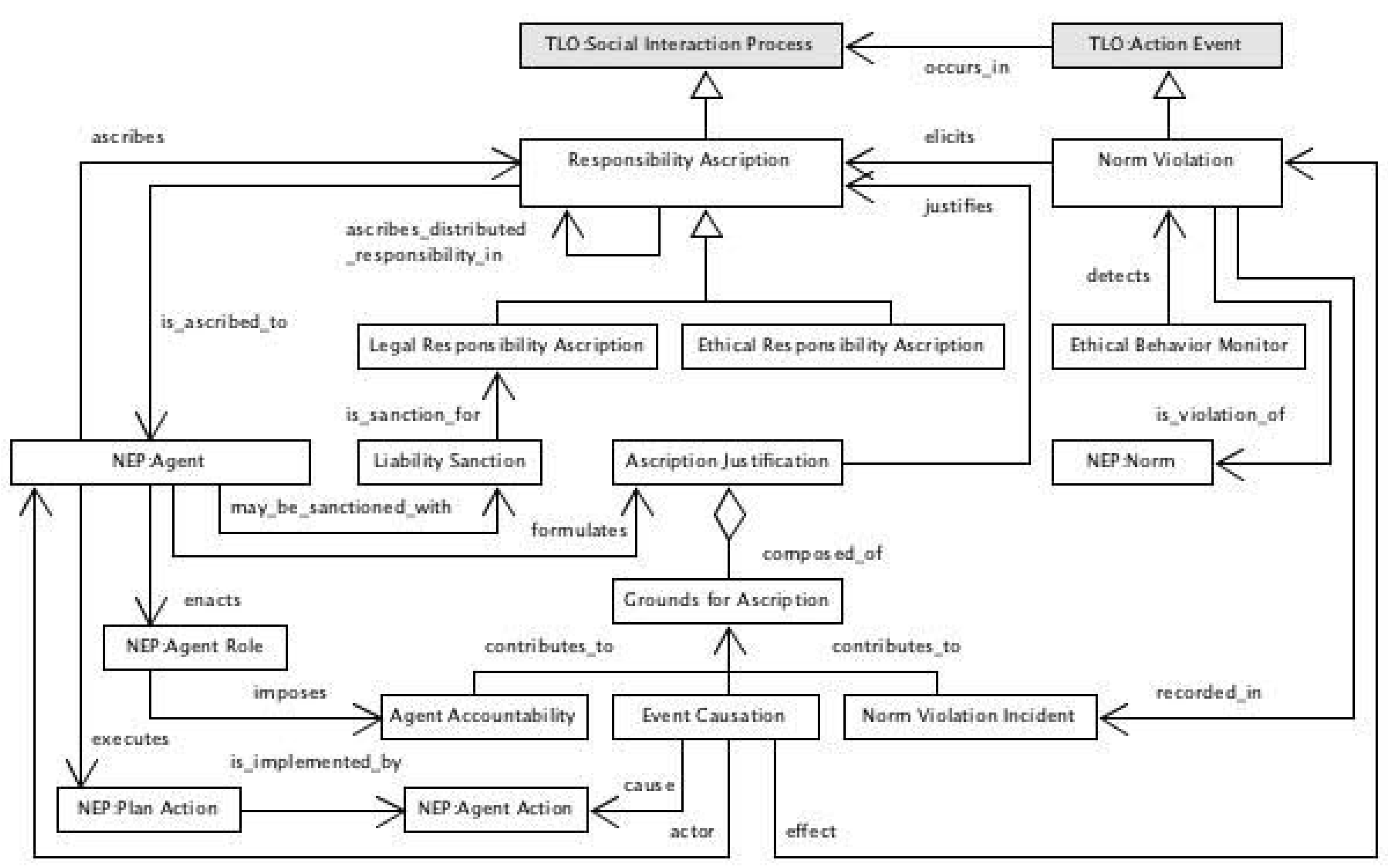
3. Representation of Intelligent and Ethical 5PM Ecosystems
- An organization with agents, assets and locations;
- Risk with severity, threat incl. threat agent, attack method and tool, vulnerability and impact;
- Treatment with security goals, requirements, criterion and control.
4. Conclusions
Author Contributions
Funding
Institutional Review Board Statement
Informed Consent Statement
Data Availability Statement
Acknowledgments
Conflicts of Interest
References
- Blobel, B.; Ruotsalainen, P.; Brochhausen, M. Autonomous systems and artificial intelligence—Hype or prerequisite for P5 medicine? Stud. Health Technol. Inf. 2021, 285, 3–14. [Google Scholar]
- Zarif, A. The ethical challenges facing the widespread adoption of digital healthcare technology. Health Technol. 2022, 12, 175–179. [Google Scholar] [CrossRef]
- Byju’s. Structure, Functions, Units and Types of Ecosystem. Available online: https://byjus.com/biology (accessed on 18 June 2023).
- Blobel, B.; Ruotsalainen, P. Healthcare Transformation Towards Personalized Medicine—Chances and Challenges. Stud. Health Technol. Inf. 2019, 261, 3–21. [Google Scholar]
- Blobel, B.; Ruotsalainen, P.; Giacomini, M. Standards and Principles to Enable Interoperability and Integration of 5P Medicine Ecosystems. Stud. Health Technol. Inf. 2022, 299, 3–19. [Google Scholar]
- Blobel, B.; Ruotsalainen, P.; Lopez, D.M.; Oemig, F. Requirements and Solutions for Personalized Health Systems. Stud. Health Technol. Inf. 2017, 237, 3–21. [Google Scholar]
- Blobel, B.; Ruotsalainen, P.; Oemig, F. Why Interoperability at Data Level Is Not Sufficient for Enabling pHealth? Stud. Health Technol. Inform. 2020, 273, 3–19. [Google Scholar] [PubMed]
- Forrester Dictionary. Available online: https://www.forrester.com/staticassets/glossary (accessed on 18 June 2023).
- Barrett, J. Digital Business or Automation—Is There a Difference? Gartner Blog, 30 July 2015. Available online: https://blogs.gartner.com/jane-barrett/2015/07/30/digitization-automation-difference/ (accessed on 18 June 2023).
- Kamareddine, F.; Laan, T.; Nederpelt, R. A Modern Perspective on Type Theory; Kluwer Academic Publishers: New York, NY, USA, 2004. [Google Scholar]
- Blobel, B. Architectural approach to eHealth for enabling paradigm changes in health. Methods Inf. Med. 2010, 49, 123–134. [Google Scholar] [CrossRef]
- Blobel, B.; Oemig, F.; Ruotsalainen, P.; Lopez, D.M. Transformation of Health and Social Care Systems—An Interdisciplinary Approach toward a Foundational Architecture. Front. Med. 2022, 9, 802487. [Google Scholar] [CrossRef]
- Blobel, B. Challenges and Solutions for Designing and Managing pHealth Ecosystems. Front. Med. 2019, 6, 83. [Google Scholar] [CrossRef]
- Alter, S. Information Systems—A Management Perspective; Addison-Wesley: Boston, MA, USA, 1992. [Google Scholar]
- Available online: https://www.merriam-webster.com/dictionary/knowledge#:~:text=Definitionofknowledge (accessed on 18 June 2023).
- Davenport, T.H.; De Long, D.W.; Beers, M.C. Successful Knowledge Management Projects. In Sloan Management Review; ABI/INFORM Global: San Marcos, CA, USA, 1998; Volume 39, pp. 43–57. [Google Scholar]
- Aamodt, A.; Nygard, M. Different roles and mutual dependencies of data, information and knowledge. Data Knowl. Eng. 1995, 16, 191–222. [Google Scholar] [CrossRef]
- Krogstie, J. Business Information Systems Utilizing the Future Internet. In Perspectives in Business Informatics Research: 10th International Conference, BIR 2011, Riga, Latvia, 6–8 October 2011; Proceedings 10; Springer: Berlin/Heidelberg, Germany, 2011; Volume 90, pp. 1–18. [Google Scholar]
- Doerner, H. Knowledge Representation. In Ideas–Aspects–Formalisms; Grabowski, J., Jantke, K.P., Thiele, H., Eds.; Foundations of Artificial Intelligence; Akademie: Berlin, Germany, 1989. [Google Scholar]
- Nonaka, I.; Takeuchi, H. The Knowledge Creating Company; Oxford University Press: Oxford, UK, 1995. [Google Scholar]
- Chomsky, N. Chomsky Hierarchy. Available online: https://en.wikipedia.org/wiki/Chomsky_hierarchy (accessed on 18 June 2023).
- Blobel, B. Knowledge Representation and Management Enabling Intelligent Interoperability—Principles and Standards. Stud Health Technol. Inf. 2013, 186, 3–21. [Google Scholar]
- Oemig, F.; Blobel, B. Natural Language Processing Supporting Interoperability in Healthcare. In Text Mining—From Ontology Learning to Automated Text Processing Applications; Biemann, C., Mehler, A., Eds.; Series Theory and Applications of Natural Language Processing; Springer GmbH: Berlin/Heidelberg, Germany, 2014; pp. 137–156. [Google Scholar]
- Rebstock, M.; Fengel, J.; Paulheim, H. Ontologies-Based Business Integration; Springer: Berlin/Heidelberg, Germany, 2008. [Google Scholar]
- ISO/IEC 10746; Information Technology—Reference Model—Open Distributed Processing. International Organization for Standardization (ISO): Geneva, Switzerland, 1996.
- ISO 23903:2021; Health Informatics—Interoperability Reference Architecture. International Organization for Standardization (ISO): Geneva, Switzerland, 2021.
- Denecke, K.; Baudoin, C.R. A Review of Artificial Intelligence and Robotics in Transformed Health Ecosystems. Front. Med. 2022, 9, 795957. [Google Scholar] [CrossRef]
- Blobel, B.; Rubin, K. Defining a Reference Architecture for Transformed Health Ecosystems. Stud. Health Technol. Inf. 2021, 281, 143–147. [Google Scholar]
- Gilman, S.C. Ethics Codes and Codes of Conduct as Tools for Promoting an Ethical and Professional Public Service: Comparative Successes and Lessons; World Bank: Washington, DC, USA, 2005. [Google Scholar]
- UNECSO. UNESCO Ethics of Artificial Intelligence; UNESCO: Paris, France, 2022. [Google Scholar]
- Baker, P. Status of Ethical Standards in Emerging Tech. InformationWeek, 24 January 2023. Available online: https://www.informationweek.com/big-data/status-of-ethical-standards-in-emerging-tech (accessed on 18 June 2023).
- Adegunwa, A. The AI Principles to Put in Practice. AI Time Journal, 1 June 2023. Available online: https://www.aitimejournal.com/the-ai-principles-to-put-in-practice/44624/ (accessed on 18 June 2023).
- Future of Life Institute. Asilomar AI Principles. Available online: https://futureoflife.org/ai-principles/ (accessed on 18 June 2023).
- Available online: https://lawrence.house.gov/media-center/press-releases/brenda-lawrence-and-ro-khanna-introduce-resolution-calling-ethical (accessed on 18 June 2023).
- BS 8611:2016; Robots and Robotic Devices. Guide to the Ethical Design and Application of Robots and Robotic Systems. British Standards Institute (BSI): London, UK, 2016.
- Japan Science and Technology Agency; National Institute of Advanced Industrial Science and Technology; Council on Competitiveness-Nippon. 25 July 2017. Available online: https://www.soumu.go.jp/main_content/000507517.pdf (accessed on 18 June 2023).
- IEEE 7000:2021; IEEE Standard Model Process for Addressing Ethical Concerns during System Design. IEEE: Piscataway, NJ, USA, 2021.
- The IEEE Global Initiative on Ethics of Autonomous and Intelligent Systems-faq-11. 22. 2020.
- IEEE 2933 Standard for Clinical Internet of Things (IoT) Data and Device Interoperability with TIPPSS—Trust, Identity, Privacy, Protection, Safety, Security (Running Project). Available online: https://standards.ieee.org/ieee/2933/7592/ (accessed on 18 June 2023).
- IEEE 7012 Standard for Machine Readable Personal Privacy Terms (Running pProject). Available online: https://standards.ieee.org/ieee/7012/7192/ (accessed on 18 June 2023).
- IEEE 7007:2021; IEEE Ontological Standard for Ethically Driven Robotics and Automation Systems. IEEE: Piscataway, NJ, USA, 2021.
- Blobel, B.; Ruotsalainen, P.; Brochhausen, M.; Oemig, F.; Uribe, G.A. Autonomous Systems and Artificial Intelligence in Healthcare Transformation to 5P Medicine—Ethical Challenges. Stud. Health Technol. Inf. 2020, 270, 1089–1093. [Google Scholar]
- Google. Artificial Intelligence at Google: Our Principles. Available online: https://ai.google/principles/ (accessed on 18 June 2023).
- Dille, G. White House Announces New Responsible AI Efforts. MeriTalk, 23 May 2023. Available online: https://www.meritalk.com/articles/white-house-announces-new-responsible-ai-efforts/ (accessed on 18 June 2023).
- Wicklund, E. Coalition Unveils Guidelines for Responsible AI Use in Healthcare. HealthLeaders, 6 April 2023. Available online: https://www.healthleadersmedia.com (accessed on 18 June 2023).
- du Vignaux, M.M. Responsible and Explainable AI along the ML Pipeline with Dataiku. Dataiku Blog, 7 June 2021. Available online: https://blog.dataiku.com (accessed on 18 June 2023).
- Holzer, N. Emotion AI: Multimodale Emotionsanalyse; Fraunhofer IIS: Erlangen, Germany, 2023; Available online: https://www.iis.fraunhofer.de (accessed on 18 June 2023).
- Kambur, E. Emotional Intelligence or Artificial Intelligence: Emotional Artificial Intelligence. In Florya Chronicles of Political Economy; Istanbul Aydin University: İstanbul, Türkiye, 2021; pp. 147–168. [Google Scholar]
- Cole, B. Emotional intelligence (EI). TechTarget, January 2023. Available online: https://www.techtarget.com (accessed on 18 June 2023).
- Ruotsalainen, P.; Blobel, B. Digital pHealth—Problems and Solutions for Ethics, Trust and Privacy. Stud. Health Technol. Inf. 2019, 261, 31–46. [Google Scholar]
- Ruotsalainen, P.; Blobel, B. Health Information Systems in the Digital Health Ecosystem—Problems and Solutions for Ethics, Trust and Privacy. Int. J. Environ. Res. Public Health 2020, 17, 3006. [Google Scholar] [CrossRef]
- Ruotsalainen, P.; Blobel, B. Transformed Health Ecosystems—Challenges for Security, Privacy, and Trust. Front. Med. 2022, 9, 827253. [Google Scholar] [CrossRef]
- Ruotsalainen, P.S.; Blobel, B.; Seppälä, A.; Nykänen, P. Trust Information-Based Privacy Architecture for Ubiquitous Health. JMIR Mhealth Uhealth 2013, 1, e23. Available online: http://mhealth.jmir.org/2013/2/e23/ (accessed on 18 June 2023). [CrossRef] [PubMed]
- Ruotsalainen, P.; Blobel, B. Privacy and Trust in pHealth—Past, Present and Future. Stud. Health Technol. Inf. 2022, 299, 104–117. [Google Scholar]
- ISO 22600:2014; Health Informatics—Privilege Management and Access Control. International Organization for Standardization (ISO): Geneva, Switzerland, 2014.
- Cabral, L.; Norton, B.; Domingue, J. The business process modelling ontology. In Proceedings of the 4th International Workshop on Semantic Business Process Management (SBPM 2009), Workshop at ESWC 2009, Crete, Greece, 1 June 2009. [Google Scholar]
- Adamo, G.; Borgo, S.; Di Francescomarino, C.; Ghidini, C.; Guarino, N.; Sanfilippo, E.M. ODD-BP—An Ontology- and Data-Driven Business Process. In Proceedings of the Conference “Lernen, Wissen, Daten, Analysen” (LWDA 2019), Berlin, Germany, 30 September–2 October 2019; Volume 2454, p. 43. [Google Scholar]
- van Engers, T.; Boer, A.; Breuker, J.; Valente, A.; Winkels, R. Ontologies in the Legal Domain. In Digital Government; Springer: Berlin/Heidelberg, Germany, 2008; pp. 233–261. [Google Scholar]
- Tsoumas, B.; Gritzalis, D. Towards an Ontology-based Security Management. In Proceedings of the 20th International Conference on Advanced Information Networking and Applications—Volume 1 (AINA’06), Vienna, Austria, 18–20 April 2006. [Google Scholar]
- Souag, A.; Salinesi, C.; Mazo, R.; Comyn-Wattiau, I. A Security Ontology for Security Requirements Elicitation. In Engineering Secure Software and Systems—ESSoS 2015; Lecture Notes in Computer, Science; Piessens, F., Caballero, J., Bielova, N., Eds.; Springer: Cham, Switzerland, 2015; p. 8978. [Google Scholar] [CrossRef]
- Palmirani, M.; Martoni, M.; Rossi, A.; Bartolini, C.; Robaldo, L. PrOnto: Privacy Ontology for Legal Reasoning. In Electronic Government and the Information Systems Perspective—EGOVIS 2018; Lecture Notes in Computer Science; Kő, A., Francesconi, E., Eds.; Springer: Cham, Switzerland, 2018; p. 11032. [Google Scholar] [CrossRef]
- Prestes, E.; Houghtaling, M.A.; Goncalves, P.S.J.; Fabiano, N.; Ulgen, O.; Fiorini, S.R.; Murahwi, Z.; Olszewska, J.I.; Haidegger, T. The First Global Ontological Standard for Ethically Driven Robotics and Automation Systems. IEEE Robot. Autom. Mag. 2021, 28, 120–124. [Google Scholar] [CrossRef]
- ISO/IEC 24707:2018; Information Technology—Common Logic (cl)—A Framework for a Family of Logic-Based Languages. International Organization for Standardization (ISO): Geneva, Switzerland, 2018.
- Niles, I.; Pease, A. Towards a standard upper ontology. In Proceedings of the FOIS ‘01: Proceedings of the International Conference on Formal Ontology in Information Systems, Ogunquit, ME, USA, 17–19 October 2001; ACM Press: Maharashtra, India, 2001; pp. 2–9. [Google Scholar]
- Guizzardi, G.; Benevides, A.B.; Fonseca, C.M.; Porello, D.; Almeida, J.P.A.T.P.; Sales, T.P. UFO: Unified foundational ontology. Appl. Ontol. 2022, 17, 167–210. [Google Scholar] [CrossRef]
- ISO/IEC 21838:2021; Information Technology–Top-Level Ontologies (TLO). International Organization for Standardization (ISO): Geneva, Switzerland, 2021.
- Pereira, L.M.; Saptawijaya, A. Modelling Morality with Prospective Logic. In Progress in Artificial Intelligence; EPIA, 2007; Lecture Notes in Computer, Science; Neves, J., Santos, M.F., Machado, J.M., Eds.; Springer: Berlin/Heidelberg, Germany, 2007; Volume 4874, pp. 99–111. [Google Scholar] [CrossRef]
- Health Level Seven International. HL7 Privacy and Security Logical Data Model, Release 1. Ann Arbor. Available online: https://file://C:/Users/MDPI/Downloads/V3%20Privacy%20and%20Security%20Logical%20Data%20Model.pdf (accessed on 18 June 2023).
- Blobel, B.; Ruotsalainen, P.; Oemig, F.; Giacomini, M.; Sottile, P.A.; Endsleff, F. Standards and Principles for Designing and Managing Integrable and Interoperable 5P Medicine Ecosystems. J. Pers. Med. 2023, 13. submitted. Available online: https://www.mdpi.com/journal/jpm/special_issues/36WBUZ3TG0 (accessed on 18 June 2023).
- Watters, A. 5 Ethical Issues in Technology to Watch for in 2021. CompTIA, 1 July 2021. Available online: https://connect.comptia.org/blog/ethical-issues-in-technology (accessed on 18 June 2023).











| Care Type | Organization, Service Provision | Actors | Services | Target |
|---|---|---|---|---|
| Phenomenological medicine | Organization centered, Local services | Regulated professionals | Domain-specific general services | Humanity |
| Evidence-based medicine | Organization centered, Local services | Regulated professionals | Domain specific, group specific services | Disease-specifically defined group |
| Person-centered medicine | Cross-organizational local services | Regulated professionals | Multiple domains’ services | Individual |
| Personalized medicine | Distributed local and remote services | Regulated and non-regulated, professionals, laymen, technical systems | Multiple domains’ services, Telemedicine | Individual in personal disposition |
| Systems medicine | Distributed cross-domain services, Smart Healthcare | Regulated and non-regulated, professionals, laymen, technical systems | Cross-domain services, Consumerism, Telemedicine | Individual in personal, environmental, social, occupational and behavioral context |
| Ubiquitous personal health | Ubiquitous services | Regulated and non-regulated, professionals, laymen, technical systems | Integrated services, Consumerism, Ubiquitous medicine | Individual under comprehensive focus |
| Care Type | Way of Practicing | Justification | Representation Style | Electronic Comm./Coop | Standards |
|---|---|---|---|---|---|
| Phenomenological medicine | Observation | Pattern recognition | Data | Local data repository (inside the unit) | Data standards |
| Evidence-based medicine | Observation with objective evaluation | Statistical justification, group-specific treatment outcome | Information | Central data repositories | Information standards |
| Person-centered medicine | Managed care | Process mgmt., best medical practice guidelines | Agreed terminology, DMP best practice guidelines | Cross-organizational business process | Terminology standards; Process standards |
| Personalized medicine | Considering the pathology of disease | Clinically justified individual status and context | Disciplinary concepts in a situational context | Knowledge management | Domain ontology standards |
| Systems medicine | Understanding the pathology of disease | Scientifically justified individual status and context | Multidisciplinary concepts in a comprehensive context | Knowledge space management | Multiple ontologies guided by standards in top-level ontologies |
| Ubiquitous personal health | Dynamically and scientifically justified individual status |
| Objective | Characteristics | Methodologies/Technologies |
|---|---|---|
| Provision of health services everywhere anytime |
|
|
| Individualization of the system according to status, context, needs, expectations, wishes, environments, etc., of the subject of care |
|
|
| Integration of different actors from different disciplines/do-mains (incl. the participation/empowerment of the subject of care), using their own languages, methodologies, terminologies, ontologies, thereby meeting any behavioral aspects, rules and regulations |
|
|
| Usability and acceptability of pHealth solutions |
|
|
|
|
| Guideline Originator | Transparency | Accountability | Controllability | Security | Value Orientation Ethics | Privacy | Safety | Risk | User Assistance |
|---|---|---|---|---|---|---|---|---|---|
| OECD | x | x | x | x | x | x | x | x | |
| IEEE | x | x | x | x | x | x | x | ||
| Asilomar | x | x | x | x | x | x | x | x | |
| US Congress | x | x | x | x | x | x | x | ||
| World Economic Forum | x | x | x |
Disclaimer/Publisher’s Note: The statements, opinions and data contained in all publications are solely those of the individual author(s) and contributor(s) and not of MDPI and/or the editor(s). MDPI and/or the editor(s) disclaim responsibility for any injury to people or property resulting from any ideas, methods, instructions or products referred to in the content. |
© 2023 by the authors. Licensee MDPI, Basel, Switzerland. This article is an open access article distributed under the terms and conditions of the Creative Commons Attribution (CC BY) license (https://creativecommons.org/licenses/by/4.0/).
Share and Cite
Blobel, B.; Ruotsalainen, P.; Brochhausen, M.; Prestes, E.; Houghtaling, M.A. Designing and Managing Advanced, Intelligent and Ethical Health and Social Care Ecosystems. J. Pers. Med. 2023, 13, 1209. https://doi.org/10.3390/jpm13081209
Blobel B, Ruotsalainen P, Brochhausen M, Prestes E, Houghtaling MA. Designing and Managing Advanced, Intelligent and Ethical Health and Social Care Ecosystems. Journal of Personalized Medicine. 2023; 13(8):1209. https://doi.org/10.3390/jpm13081209
Chicago/Turabian StyleBlobel, Bernd, Pekka Ruotsalainen, Mathias Brochhausen, Edson Prestes, and Michael A. Houghtaling. 2023. "Designing and Managing Advanced, Intelligent and Ethical Health and Social Care Ecosystems" Journal of Personalized Medicine 13, no. 8: 1209. https://doi.org/10.3390/jpm13081209
APA StyleBlobel, B., Ruotsalainen, P., Brochhausen, M., Prestes, E., & Houghtaling, M. A. (2023). Designing and Managing Advanced, Intelligent and Ethical Health and Social Care Ecosystems. Journal of Personalized Medicine, 13(8), 1209. https://doi.org/10.3390/jpm13081209

