Gut Microbiota and Risk of Persistent Nonalcoholic Fatty Liver Diseases
Abstract
1. Introduction
2. Methods
2.1. Study Population and Study Design
2.2. Data Collection
2.3. NAFLD and Group Definition
2.4. DNA Extraction from Fecal Samples and Sequencing of the Bacterial 16S Ribosomal RNA (rRNA) Gene
2.5. 16S rRNA Gene Compositional Analysis
2.6. Statistical Analysis
3. Results
3.1. Demographics of the Subjects
3.2. Overall Structure of the Fecal Bacterial Communities among NAFLD Groups: Alpha and Beta Diversity
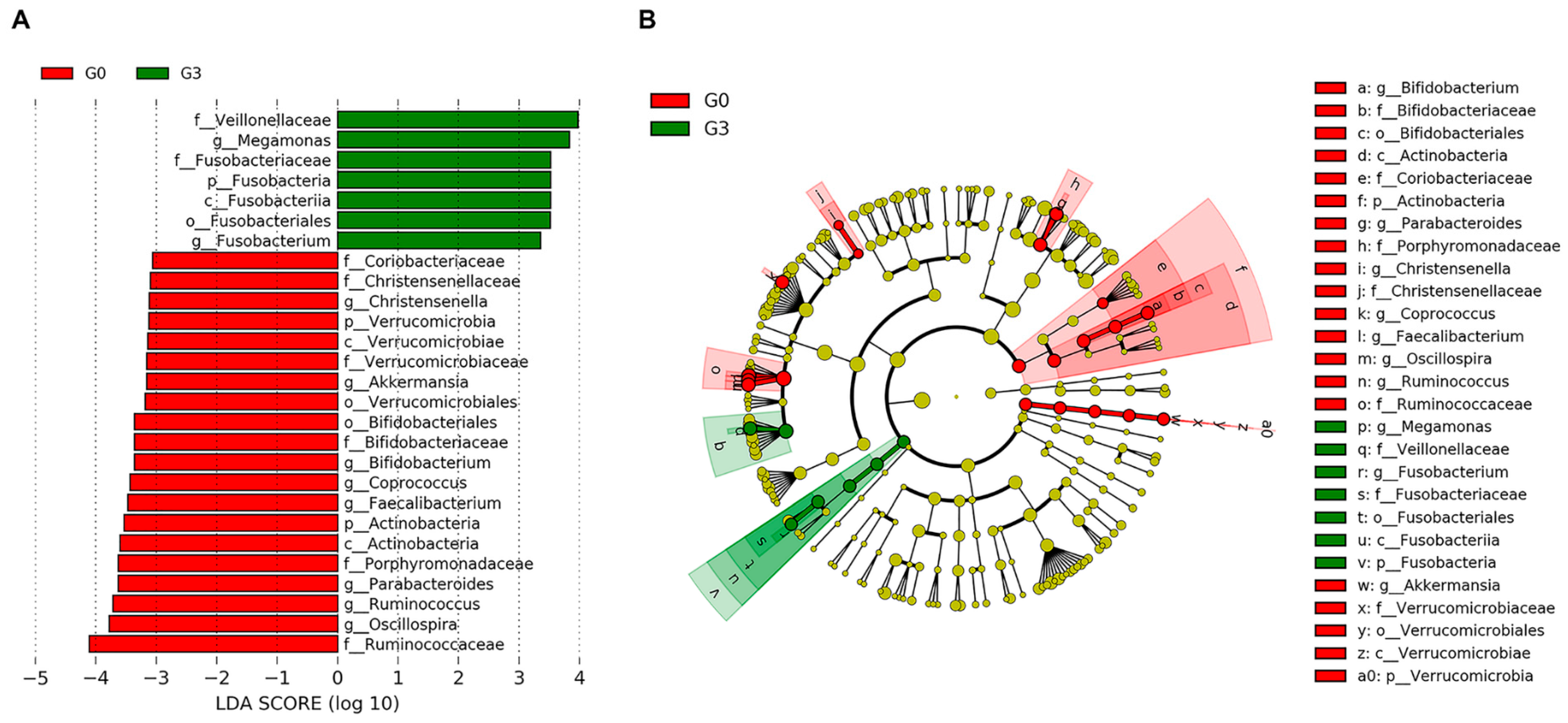
3.3. Altered Gut Microbial Composition According to NAFLD Status
3.4. Predicted Functional Microbiota in NAFLD Groups
4. Discussion
5. Conclusions
Supplementary Materials
Author Contributions
Funding
Acknowledgments
Conflicts of Interest
References
- Matteoni, C.A.; Younossi, Z.M.; Gramlich, T.; Boparai, N.; Liu, Y.C.; McCullough, A.J. Nonalcoholic fatty liver disease: A spectrum of clinical and pathological severity. Gastroenterology 1999, 116, 1413–1419. [Google Scholar] [CrossRef]
- Rawla, P.; Sunkara, T.; Muralidharan, P.; Raj, J.P. Update in global trends and aetiology of hepatocellular carcinoma. Contemp. Oncol. (Pozn) 2018, 22, 141–150. [Google Scholar] [CrossRef]
- Chalasani, N.; Younossi, Z.; Lavine, J.E.; Diehl, A.M.; Brunt, E.M.; Cusi, K.; Charlton, M.; Sanyal, A.J. The diagnosis and management of non-alcoholic fatty liver disease: practice Guideline by the American Association for the Study of Liver Diseases, American College of Gastroenterology, and the American Gastroenterological Association. Hepatology 2012, 55, 2005–2023. [Google Scholar] [CrossRef]
- Younossi, Z.M.; Koenig, A.B.; Abdelatif, D.; Fazel, Y.; Henry, L.; Wymer, M. Global epidemiology of nonalcoholic fatty liver disease-Meta-analytic assessment of prevalence, incidence, and outcomes. Hepatology 2016, 64, 73–84. [Google Scholar] [CrossRef]
- Kim, D.; Siddique, O.; Perumpail, B.J.; Ahmed, A. Clinical epidemiology of NAFLD. In Clinical Epidemiology of Chronic Liver Diseases; Wong, R.J., Gish, R.G., Eds.; Springer International Publishing: Cham, Switzerland, 2019; pp. 211–227. [Google Scholar]
- Musso, G.; Gambino, R.; Cassader, M.; Pagano, G. Meta-analysis: Natural history of non-alcoholic fatty liver disease (NAFLD) and diagnostic accuracy of non-invasive tests for liver disease severity. Ann. Med. 2011, 43, 617–649. [Google Scholar] [CrossRef]
- Anstee, Q.M.; Targher, G.; Day, C.P. Progression of NAFLD to diabetes mellitus, cardiovascular disease or cirrhosis. Nat. Rev. Gastroenterol. Hepatol. 2013, 10, 330–344. [Google Scholar] [CrossRef]
- Yki-Jarvinen, H. Non-alcoholic fatty liver disease as a cause and a consequence of metabolic syndrome. Lancet Diabetes Endocrinol. 2014, 2, 901–910. [Google Scholar] [CrossRef]
- Kim, D.; Chung, G.E.; Kwak, M.S.; Seo, H.B.; Kang, J.H.; Kim, W.; Kim, Y.J.; Yoon, J.H.; Lee, H.S.; Kim, C.Y. Body fat distribution and risk of incident and regressed nonalcoholic fatty liver disease. Clin. Gastroenterol. Hepatol. 2016, 14, 132–138.e4. [Google Scholar] [CrossRef]
- Sung, K.C.; Wild, S.H.; Byrne, C.D. Resolution of fatty liver and risk of incident diabetes. J. Clin. Endocrinol. Metab. 2013, 98, 3637–3643. [Google Scholar] [CrossRef]
- Sinn, D.H.; Cho, S.J.; Gu, S.; Seong, D.; Kang, D.; Kim, H.; Yi, B.K.; Paik, S.W.; Guallar, E.; Cho, J.; et al. Persistent nonalcoholic fatty liver disease increases risk for carotid atherosclerosis. Gastroenterology 2016, 151, 481–488.e1. [Google Scholar] [CrossRef]
- Bae, J.C.; Han, J.M.; Cho, J.H.; Kwon, H.; Park, S.E.; Park, C.Y.; Lee, W.Y.; Oh, K.W.; Kwon, S.; Park, S.W.; et al. The persistence of fatty liver has a differential impact on the development of diabetes: The Kangbuk Samsung Health Study. Diabetes Res. Clin. Pract. 2018, 135, 1–6. [Google Scholar] [CrossRef]
- Sunkara, T.; Rawla, P.; Ofosu, A.; Gaduputi, V. Fecal microbiota transplant—A new frontier in inflammatory bowel disease. J. Inflamm. Res. 2018, 11, 321–328. [Google Scholar] [CrossRef]
- Aron-Wisnewsky, J.; Gaborit, B.; Dutour, A.; Clement, K. Gut microbiota and non-alcoholic fatty liver disease: New insights. Clin. Microbiol. Infect. 2013, 19, 338–348. [Google Scholar] [CrossRef]
- Jiang, W.; Wu, N.; Wang, X.; Chi, Y.; Zhang, Y.; Qiu, X.; Hu, Y.; Li, J.; Liu, Y. Dysbiosis gut microbiota associated with inflammation and impaired mucosal immune function in intestine of humans with non-alcoholic fatty liver disease. Sci. Rep. 2015, 5, 8096. [Google Scholar] [CrossRef]
- Zhu, L.; Baker, S.S.; Gill, C.; Liu, W.; Alkhouri, R.; Baker, R.D.; Gill, S.R. Characterization of gut microbiomes in nonalcoholic steatohepatitis (NASH) patients: A connection between endogenous alcohol and NASH. Hepatology 2013, 57, 601–609. [Google Scholar] [CrossRef]
- Raman, M.; Ahmed, I.; Gillevet, P.M.; Probert, C.S.; Ratcliffe, N.M.; Smith, S.; Greenwood, R.; Sikaroodi, M.; Lam, V.; Crotty, P.; et al. Fecal microbiome and volatile organic compound metabolome in obese humans with nonalcoholic fatty liver disease. Clin. Gastroenterol. Hepatol. 2013, 11, 868–875.e3. [Google Scholar] [CrossRef]
- Mouzaki, M.; Comelli, E.M.; Arendt, B.M.; Bonengel, J.; Fung, S.K.; Fischer, S.E.; McGilvray, I.D.; Allard, J.P. Intestinal microbiota in patients with nonalcoholic fatty liver disease. Hepatology 2013, 58, 120–127. [Google Scholar] [CrossRef]
- Chang, Y.; Cho, Y.K.; Kim, Y.; Sung, E.; Ahn, J.; Jung, H.S.; Yun, K.E.; Shin, H.; Ryu, S. Nonheavy DRINKING and worsening of noninvasive fibrosis markers in nonalcoholic fatty liver disease: A cohort study. Hepatology 2019, 69, 64–75. [Google Scholar] [CrossRef]
- Park, J.T.; Kim, B.G.; Jhun, H.J. Alcohol consumption and the CAGE questionnaire in Korean adults: results from the Second Korea National Health and Nutrition Examination Survey. J. Korean Med. Sci. 2008, 23, 199–206. [Google Scholar] [CrossRef]
- Craig, C.L.; Marshall, A.L.; Sjostrom, M.; Bauman, A.E.; Booth, M.L.; Ainsworth, B.E.; Pratt, M.; Ekelund, U.; Yngve, A.; Sallis, J.F.; et al. International physical activity questionnaire: 12-country reliability and validity. Med. Sci. Sports Exerc. 2003, 35, 1381–1395. [Google Scholar] [CrossRef]
- World Health Organization; Regional office for the western pacific. The Asia-Pacific Perspective: Redefining Obesity and Its Treatment; Health Communications Australia: Sydney, Australia, 2000. [Google Scholar]
- Mathiesen, U.L.; Franzen, L.E.; Aselius, H.; Resjo, M.; Jacobsson, L.; Foberg, U.; Fryden, A.; Bodemar, G. Increased liver echogenicity at ultrasound examination reflects degree of steatosis but not of fibrosis in asymptomatic patients with mild/moderate abnormalities of liver transaminases. Dig. Liver Dis. 2002, 34, 516–522. [Google Scholar] [CrossRef]
- Kim, H.N.; Yun, Y.; Ryu, S.; Chang, Y.; Kwon, M.J.; Cho, J.; Shin, H.; Kim, H.L. Correlation between gut microbiota and personality in adults: A cross-sectional study. Brain. Behav. Immun. 2018, 69, 374–385. [Google Scholar] [CrossRef]
- Kozich, J.J.; Westcott, S.L.; Baxter, N.T.; Highlander, S.K.; Schloss, P.D. Development of a dual-index sequencing strategy and curation pipeline for analyzing amplicon sequence data on the MiSeq Illumina sequencing platform. Appl. Environ. Microbiol. 2013, 79, 5112–5120. [Google Scholar] [CrossRef]
- Callahan, B.J.; McMurdie, P.J.; Rosen, M.J.; Han, A.W.; Johnson, A.J.; Holmes, S.P. DADA2: High-resolution sample inference from Illumina amplicon data. Nat. Methods 2016, 13, 581–583. [Google Scholar] [CrossRef]
- Bolyen, E.; Rideout, J.; Dillon, M.; Bokulich, N.; Abnet, C.; Al-Ghalith, G.; Alexander, H.; Alm, E.; Arumugam, M.; Asnicar, F.; et al. QIIME 2: Reproducible, interactive, scalable, and extensible microbiome data science. PeerJ Prepr 2018, 2, e27295. [Google Scholar]
- Faith, D.P.; Baker, A.M. Phylogenetic diversity (PD) and biodiversity conservation: Some bioinformatics challenges. Evol. Bioinform. Online 2006, 2, 121–128. [Google Scholar] [CrossRef]
- Bray, J.R.; Curtis, J.T. An ordination of the upland forest communities of Southern Wisconsin. Ecol. Monogr. 1957, 27, 325–349. [Google Scholar] [CrossRef]
- Lozupone, C.; Lladser, M.E.; Knights, D.; Stombaugh, J.; Knight, R. UniFrac: An effective distance metric for microbial community comparison. ISME J. 2011, 5, 169–172. [Google Scholar] [CrossRef]
- Mandal, S.; Van Treuren, W.; White, R.A.; Eggesbo, M.; Knight, R.; Peddada, S.D. Analysis of composition of microbiomes: A novel method for studying microbial composition. Microb. Ecol. Health Dis. 2015, 26, 27663. [Google Scholar] [CrossRef]
- Morgan, X.C.; Tickle, T.L.; Sokol, H.; Gevers, D.; Devaney, K.L.; Ward, D.V.; Reyes, J.A.; Shah, S.A.; LeLeiko, N.; Snapper, S.B.; et al. Dysfunction of the intestinal microbiome in inflammatory bowel disease and treatment. Genome Biol. 2012, 13, R79. [Google Scholar] [CrossRef]
- Segata, N.; Izard, J.; Waldron, L.; Gevers, D.; Miropolsky, L.; Garrett, W.S.; Huttenhower, C. Metagenomic biomarker discovery and explanation. Genome Biol. 2011, 12, R60. [Google Scholar] [CrossRef]
- Langille, M.G.; Zaneveld, J.; Caporaso, J.G.; McDonald, D.; Knights, D.; Reyes, J.A.; Clemente, J.C.; Burkepile, D.E.; Vega Thurber, R.L.; Knight, R.; et al. Predictive functional profiling of microbial communities using 16S rRNA marker gene sequences. Nat. Biotechnol. 2013, 31, 814–821. [Google Scholar] [CrossRef]
- Parks, D.H.; Tyson, G.W.; Hugenholtz, P.; Beiko, R.G. STAMP: Statistical analysis of taxonomic and functional profiles. Bioinformatics 2014, 30, 3123–3124. [Google Scholar] [CrossRef]
- Alberti, K.G.; Eckel, R.H.; Grundy, S.M.; Zimmet, P.Z.; Cleeman, J.I.; Donato, K.A.; Fruchart, J.C.; James, W.P.; Loria, C.M.; Smith, S.C., Jr.; et al. Harmonizing the metabolic syndrome: A joint interim statement of the international diabetes federation task force on epidemiology and prevention; National heart, lung, and blood institute; American heart association; World heart federation; International atherosclerosis society; and international association for the study of obesity. Circulation 2009, 120, 1640–1645. [Google Scholar]
- Wong, V.W.; Tse, C.H.; Lam, T.T.; Wong, G.L.; Chim, A.M.; Chu, W.C.; Yeung, D.K.; Law, P.T.; Kwan, H.S.; Yu, J.; et al. Molecular characterization of the fecal microbiota in patients with nonalcoholic steatohepatitis-a longitudinal study. PLoS ONE 2013, 8, e62885. [Google Scholar] [CrossRef]
- Rau, M.; Rehman, A.; Dittrich, M.; Groen, A.K.; Hermanns, H.M.; Seyfried, F.; Beyersdorf, N.; Dandekar, T.; Rosenstiel, P.; Geier, A. Fecal SCFAs and SCFA-producing bacteria in gut microbiome of human NAFLD as a putative link to systemic T-cell activation and advanced disease. United Eur. Gastroenterol. J. 2018, 6, 1496–1507. [Google Scholar] [CrossRef]
- Kles, K.A.; Chang, E.B. Short-chain fatty acids impact on intestinal adaptation, inflammation, carcinoma, and failure. Gastroenterology 2006, 130, S100–S105. [Google Scholar] [CrossRef]
- Del Chierico, F.; Nobili, V.; Vernocchi, P.; Russo, A.; Stefanis, C.; Gnani, D.; Furlanello, C.; Zandona, A.; Paci, P.; Capuani, G.; et al. Gut microbiota profiling of pediatric nonalcoholic fatty liver disease and obese patients unveiled by an integrated meta-omics-based approach. Hepatology 2017, 65, 451–464. [Google Scholar] [CrossRef]
- Sharpton, S.R.; Ajmera, V.; Loomba, R. Emerging Role of the Gut Microbiome in Nonalcoholic Fatty Liver Disease: From Composition to Function. Clin. Gastroenterol. Hepatol. 2019, 17, 296–306. [Google Scholar] [CrossRef]
- Shaw, K.A.; Bertha, M.; Hofmekler, T.; Chopra, P.; Vatanen, T.; Srivatsa, A.; Prince, J.; Kumar, A.; Sauer, C.; Zwick, M.E.; et al. Dysbiosis, inflammation, and response to treatment: A longitudinal study of pediatric subjects with newly diagnosed inflammatory bowel disease. Genome Med. 2016, 8, 75. [Google Scholar] [CrossRef]
- Da Silva, H.E.; Teterina, A.; Comelli, E.M.; Taibi, A.; Arendt, B.M.; Fischer, S.E.; Lou, W.; Allard, J.P. Nonalcoholic fatty liver disease is associated with dysbiosis independent of body mass index and insulin resistance. Sci. Rep. 2018, 8, 1466. [Google Scholar] [CrossRef] [PubMed]
- Kakiyama, G.; Pandak, W.M.; Gillevet, P.M.; Hylemon, P.B.; Heuman, D.M.; Daita, K.; Takei, H.; Muto, A.; Nittono, H.; Ridlon, J.M.; et al. Modulation of the fecal bile acid profile by gut microbiota in cirrhosis. J. Hepatol. 2013, 58, 949–955. [Google Scholar] [CrossRef] [PubMed]
- Urdaneta, V.; Casadesus, J. Interactions between Bacteria and Bile Salts in the Gastrointestinal and Hepatobiliary Tracts. Front. Med. (Lausanne) 2017, 4, 163. [Google Scholar] [CrossRef] [PubMed]
- Staels, B.; Fonseca, V.A. Bile acids and metabolic regulation: Mechanisms and clinical responses to bile acid sequestration. Diabetes Care 2009, 32, 237–245. [Google Scholar] [CrossRef] [PubMed]
- Allen, K.; Jaeschke, H.; Copple, B.L. Bile acids induce inflammatory genes in hepatocytes: A novel mechanism of inflammation during obstructive cholestasis. Am. J. Pathol. 2011, 178, 175–186. [Google Scholar] [CrossRef] [PubMed]
- Begley, M.; Gahan, C.G.; Hill, C. The interaction between bacteria and bile. FEMS Microbiol. Rev. 2005, 29, 625–651. [Google Scholar] [CrossRef] [PubMed]
- Mouzaki, M.; Wang, A.Y.; Bandsma, R.; Comelli, E.M.; Arendt, B.M.; Zhang, L.; Fung, S.; Fischer, S.E.; McGilvray, I.G.; Allard, J.P. Bile acids and dysbiosis in Non-Alcoholic fatty liver disease. PLoS ONE 2016, 11, e0151829. [Google Scholar] [CrossRef]
- Jiao, N.; Baker, S.S.; Chapa-Rodriguez, A.; Liu, W.; Nugent, C.A.; Tsompana, M.; Mastrandrea, L.; Buck, M.J.; Baker, R.D.; Genco, R.J.; et al. Suppressed hepatic bile acid signalling despite elevated production of primary and secondary bile acids in NAFLD. Gut 2018, 67, 1881–1891. [Google Scholar] [CrossRef]
- Li, M.; Xu, C.; Shi, J.; Ding, J.; Wan, X.; Chen, D.; Gao, J.; Li, C.; Zhang, J.; Lin, Y.; et al. Fatty acids promote fatty liver disease via the dysregulation of 3-mercaptopyruvate sulfurtransferase/hydrogen sulfide pathway. Gut 2018, 67, 2169–2180. [Google Scholar] [CrossRef]
- Mani, S.; Cao, W.; Wu, L.; Wang, R. Hydrogen sulfide and the liver. Nitric Oxide 2014, 41, 62–71. [Google Scholar] [CrossRef]
- Fiorucci, S.; Antonelli, E.; Mencarelli, A.; Orlandi, S.; Renga, B.; Rizzo, G.; Distrutti, E.; Shah, V.; Morelli, A. The third gas: H2S regulates perfusion pressure in both the isolated and perfused normal rat liver and in cirrhosis. Hepatology 2005, 42, 539–548. [Google Scholar] [CrossRef] [PubMed]
- Hernaez, R.; Lazo, M.; Bonekamp, S.; Kamel, I.; Brancati, F.L.; Guallar, E.; Clark, J.M. Diagnostic accuracy and reliability of ultrasonography for the detection of fatty liver: A meta-analysis. Hepatology 2011, 54, 1082–1090. [Google Scholar] [CrossRef] [PubMed]
- Castera, L.; Forns, X.; Alberti, A. Non-invasive evaluation of liver fibrosis using transient elastography. J. Hepatol. 2008, 48, 835–847. [Google Scholar] [CrossRef] [PubMed]





| Characteristics | Overall | Nonalcoholic Fatty Liver Status | |||
|---|---|---|---|---|---|
| None (G0) | Developed (G1) | Regressed (G2) | Persistent (G3) | ||
| Number | 766 | 453 | 40 | 35 | 238 | 
| Age (years) a | 44.9 (8.1) | 44.2 (8.1) | 45.1 (8.7) | 44.9 (6.3) | 46.2 (7.9) | 
| Male (%) | 61.2 | 49.7 | 67.5 | 77.1 | 79.8 | 
| Current smoker (%) | 18.9 | 14.5 | 28.2 | 41.2 | 22.3 | 
| Alcohol intake (%) b | 30.8 | 26.7 | 30.8 | 42.9 | 36.6 | 
| HEPA (%) | 20.8 | 24.5 | 20.0 | 14.3 | 14.7 | 
| High education level (%) c | 86.8 | 86.7 | 82.1 | 90.9 | 87.1 | 
| Diabetes (%) | 4.6 | 2.4 | 7.5 | 0 | 8.8 | 
| Prediabetes (%) d | 21.5 | 12.8 | 25.0 | 22.9 | 37.4 | 
| Hypertension (%) | 12.1 | 6.2 | 2.5 | 14.3 | 24.8 | 
| Metabolic syndrome (%) e | 15.1 | 3.6 | 3.7 | 11.1 | 31.1 | 
| BMI (kg/m2) | 23.4 (3.0) | 22.0 (2.4) | 23.4 (2.2) | 24.5 (2.6) | 25.9 (2.7) | 
| Waist circumference (cm) a | 81.7 (8.7) | 77.6 (7.2) | 82.5 (5.5) | 84.2 (6.5) | 89.2 (6.8) | 
| Systolic BP (mmHg) a | 108.6 (13.3) | 104.8 (12.1) | 108.0 (11.9) | 113.3 (11.0) | 115.2 (13.3) | 
| Diastolic BP (mmHg) a | 70.3 (10.1) | 67.6 (9.1) | 70.8 (8.9) | 74.1 (9.7) | 74.7 (10.5) | 
| Glucose (mg/dL) a | 95.1 (15.6) | 91.9 (10.7) | 96.7 (17.2) | 95.6 (7.6) | 100.8 (21.4) | 
| Total cholesterol (mg/dL) a | 196.7 (32.9) | 191.0 (29.9) | 205.7 (41.8) | 206.1 (30.5) | 204.6 (35.0) | 
| LDL cholesterol (mg/dL) a | 119.3 (29.6) | 112.7 (26.2) | 127.8 (35.7) | 127.6 (27.4) | 129.2 (31.6) | 
| Triglycerides (mg/dL) f | 96 (72–143) | 81 (62–107) | 116 (84–163) | 115 (83–150) | 140 (96–189) | 
| HDL cholesterol (mg/dL) a | 57.0 (14.3) | 61.7 (14.0) | 54.7 (12.6) | 55.8 (10.7) | 48.8 (11.6) | 
| Fibrosis-4 score a, g | 0.89 (0.35) | 0.91 (0.36) | 0.88 (0.29) | 0.79 (0.25) | 0.87 (0.33) | 
| All groups (G0, G1, G2, and G3) | W b (Coefficients c) from the Pairwise Groups | |||||||
|---|---|---|---|---|---|---|---|---|
| Taxa Level a | Taxonomic Assignment | W b | G0 vs. G1 | G0 vs. G2 | G0 vs. G3 | G1 vs. G2 | G1 vs. G3 | G2 vs. G3 | 
| Phylum | p_Fusobacteria | 13 | 0 | 0 | 13 (0.013 *) | 0 | 0 | 0 | 
| p_Tenericutes | 11 | 0 | 0 | 11 (−0.006 *) | 0 | 9 (−0.009) | 0 | |
| Class | p_Fusobacteria; c_Fusobacteriia | 27 | 0 | 0 | 27 (0.013 *) | 0 | 0 | 0 | 
| p_Tenericutes; c_Mollicutes | 24 | 0 | 0 | 27 (−0.006 *) | 0 | 21 (−0.009) | 0 | |
| Order | p_Fusobacteria; c_Fusobacteriia; o_Fusobacteriales | 43 | 0 | 0 | 43 (0.013 *) | 0 | 0 | 0 | 
| p_Tenericutes; c_Mollicutes; o_RF39 | 42 | 0 | 0 | 42 (−0.007 *) | 0 | 35 (−0.009) | 0 | |
| Family | p_Fusobacteria; c_Fusobacteriia; o_Fusobacteriales; f_Fusobacteriaceae | 75 | 0 | 0 | 76 (0.013 *) | 0 | 0 | 0 | 
| p_Firmicutes; c_Clostridia; o_Clostridiales; f_Christensenellaceae | 71 | 0 | 56 (−0.008 *) | 69 (−0.006 **) | 60 (−0.011 *) | 65 (−0.008 *) | 0 | |
| p_Bacteroidetes; c_Bacteroidia; o_Bacteroidales; f_Rikenellaceae | 67 | 0 | 0 | 71 (−0.017) | 0 | 0 | 0 | |
| p_Bacteroidetes; c_Bacteroidia; o_Bacteroidales; f_Odoribacteraceae | 67 | 0 | 0 | 69 (−0.006 *) | 0 | 44 (−0.013 *) | 0 | |
| p_Bacteroidetes; c_Bacteroidia; o_Bacteroidales; f_Porphyromonadaceae | 61 | 0 | 0 | 68 (−0.009) | 0 | 44 (−0.018) | 0 | |
| Genus | p_Firmicutes; c_Clostridia; o_Clostridiales; f_Ruminococcaceae;g_Oscillospira | 199 | 0 | 0 | 205 (−0.019 *) | 0 | 0 | 0 | 
| p_Bacteroidetes; c_Bacteroidia; o_Bacteroidales; f_Odoribacteraceae; g_Odoribacter | 195 | 0 | 0 | 200 (−0.010 **) | 0 | 168 (−0.013 *) | 0 | |
| p_Fusobacteria; c_Fusobacteriia; o_Fusobacteriales; f_Fusobacteriaceae; g_Fusobacterium | 193 | 0 | 0 | 196 (−0.011) | 0 | 0 | 0 | |
| p_Firmicutes; c_Clostridia; o_Clostridiales; f_Ruminococcaceae; g_Ruminococcus | 190 | 0 | 0 | 200 (−0.010) | 0 | 164 (−0.023) | 0 | |
| p_Bacteroidetes; c_Bacteroidia; o_Bacteroidales; f_Porphyromonadaceae; g_Parabacteroides | 179 | 0 | 0 | 189 (−0.009) | 0 | 153 (−0.018) | 0 | |
| p_Firmicutes; c_Clostridia; o_Clostridiales; f_Lachnospiraceae; g_Coprococcus | 170 | 0 | 0 | 186 (−0.016 *) | 0 | 0 | 0 | |
| Species | p_Firmicutes; c_Clostridia; o_Clostridiales; f_Lachnospiraceae; g_Coprococcus;s_eutactus | 288 | 0 | 276 (−0.026 **) | 290 (−0.016 **) | 0 | 0 | 0 | 
| p_Bacteroidetes; c_Bacteroidia; o_Bacteroidales; f_Bacteroidaceae; g_Bacteroides;s_coprophilus | 274 | 251 (0.036 *) | 0 | 21 (0.012) | 0 | 0 | 0 | |
© 2019 by the authors. Licensee MDPI, Basel, Switzerland. This article is an open access article distributed under the terms and conditions of the Creative Commons Attribution (CC BY) license (http://creativecommons.org/licenses/by/4.0/).
Share and Cite
Kim, H.-N.; Joo, E.-J.; Cheong, H.S.; Kim, Y.; Kim, H.-L.; Shin, H.; Chang, Y.; Ryu, S. Gut Microbiota and Risk of Persistent Nonalcoholic Fatty Liver Diseases. J. Clin. Med. 2019, 8, 1089. https://doi.org/10.3390/jcm8081089
Kim H-N, Joo E-J, Cheong HS, Kim Y, Kim H-L, Shin H, Chang Y, Ryu S. Gut Microbiota and Risk of Persistent Nonalcoholic Fatty Liver Diseases. Journal of Clinical Medicine. 2019; 8(8):1089. https://doi.org/10.3390/jcm8081089
Chicago/Turabian StyleKim, Han-Na, Eun-Jeong Joo, Hae Suk Cheong, Yejin Kim, Hyung-Lae Kim, Hocheol Shin, Yoosoo Chang, and Seungho Ryu. 2019. "Gut Microbiota and Risk of Persistent Nonalcoholic Fatty Liver Diseases" Journal of Clinical Medicine 8, no. 8: 1089. https://doi.org/10.3390/jcm8081089
APA StyleKim, H.-N., Joo, E.-J., Cheong, H. S., Kim, Y., Kim, H.-L., Shin, H., Chang, Y., & Ryu, S. (2019). Gut Microbiota and Risk of Persistent Nonalcoholic Fatty Liver Diseases. Journal of Clinical Medicine, 8(8), 1089. https://doi.org/10.3390/jcm8081089
 
        


 
       