Immunophenotypic Alterations in Adult Patients with Steroid-Dependent and Frequently Relapsing Nephrotic Syndrome
Abstract
1. Introduction
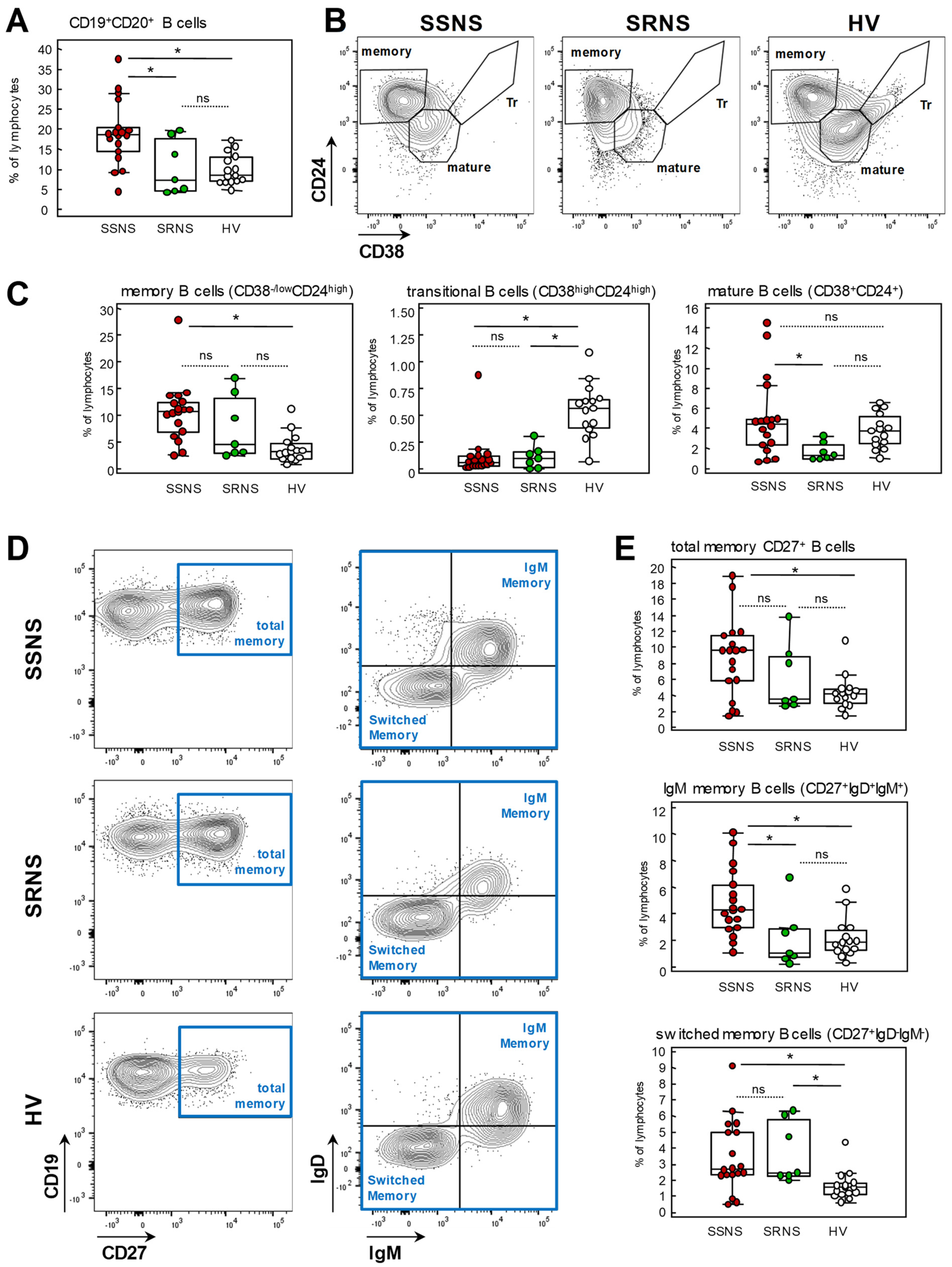
2. Results
2.1. Baseline Patient Characteristics
2.2. Memory Treg Are Lower in SDNS/FRNS Patients Who Relapse after Rituximab
3. Discussion
4. Materials and Methods
4.1. Patients and Definitions
4.2. Procedures and Outcomes
4.3. Flow Cytometry Analysis
4.4. Statistical Analysis
Supplementary Materials
Author Contributions
Funding
Institutional Review Board Statement
Informed Consent Statement
Data Availability Statement
Acknowledgments
Conflicts of Interest
References
- Noone, D.G.; Iijima, K.; Parekh, R. Idiopathic nephrotic syndrome in children. Lancet 2018, 392, 61–74. [Google Scholar] [CrossRef] [PubMed]
- Vivarelli, M.; Massella, L.; Ruggiero, B.; Emma, F. Minimal Change Disease. Clin. J. Am. Soc. Nephrol. 2017, 12, 332–345. [Google Scholar] [CrossRef] [PubMed]
- Fogo, A.B. Causes and pathogenesis of focal segmental glomerulosclerosis. Nat. Rev. Nephrol. 2015, 11, 76–87. [Google Scholar] [CrossRef]
- Tarshish, P.; Tobin, J.N.; Bernstein, J.; Edelmann, C.M. Prognostic significance of the early course of minimal change nephrotic syndrome: Report of the International Study of Kidney Disease in Children. J. Am. Soc. Nephrol. 1997, 8, 769–776. [Google Scholar] [CrossRef]
- Waldman, M.; Crew, R.J.; Valeri, A.; Busch, J.; Stokes, B.; Markowitz, G.; D’Agati, V.; Appel, G. Adult minimal-change disease: Clinical characteristics, treatment, and outcomes. Clin. J. Am. Soc. Nephrol. 2007, 2, 445–453. [Google Scholar] [CrossRef] [PubMed]
- Bargman, J.M. Management of minimal lesion glomerulonephritis: Evidence-based recommendations. Kidney Int. Suppl. 1999, 70, S3–S16. [Google Scholar] [CrossRef]
- Lombel, R.M.; Hodson, E.M.; Gipson, D.S. Kidney Disease: Improving Global Outcomes Treatment of steroid-resistant nephrotic syndrome in children: New guidelines from KDIGO. Pediatr. Nephrol. 2013, 28, 409–414. [Google Scholar] [CrossRef] [PubMed]
- Ravani, P.; Bonanni, A.; Rossi, R.; Caridi, G.; Ghiggeri, G.M. Anti-CD20 Antibodies for Idiopathic Nephrotic Syndrome in Children. Clin. J. Am. Soc. Nephrol. 2016, 11, 710–720. [Google Scholar] [CrossRef]
- Ravani, P.; Colucci, M.; Bruschi, M.; Vivarelli, M.; Cioni, M.; DiDonato, A.; Cravedi, P.; Lugani, F.; Antonini, F.; Prunotto, M.; et al. Human or Chimeric Monoclonal Anti-CD20 Antibodies for Children with Nephrotic Syndrome: A Superiority Randomized Trial. J. Am. Soc. Nephrol. 2021, 32, 2652–2663. [Google Scholar] [CrossRef]
- Ruggenenti, P.; Ruggiero, B.; Cravedi, P.; Vivarelli, M.; Massella, L.; Marasà, M.; Chianca, A.; Rubis, N.; Ene-Iordache, B.; Rudnicki, M.; et al. Rituximab in steroid-dependent or frequently relapsing idiopathic nephrotic syndrome. J. Am. Soc. Nephrol. 2014, 25, 850–863. [Google Scholar] [CrossRef]
- Campbell, R.E.; Thurman, J.M. The Immune System and Idiopathic Nephrotic Syndrome. Clin. J. Am. Soc. Nephrol. 2022, 17, 1823–1834. [Google Scholar] [CrossRef] [PubMed]
- Hackl, A.; Zed, S.E.D.A.; Diefenhardt, P.; Binz-Lotter, J.; Ehren, R.; Weber, L.T. The role of the immune system in idiopathic nephrotic syndrome. Mol. Cell. Pediatr. 2021, 8, 18. [Google Scholar] [CrossRef]
- Kemper, M.J.; Zepf, K.; Klaassen, I.; Link, A.; Müller-Wiefel, D.E. Changes of Lymphocyte Populations in Pediatric Steroid-Sensitive Nephrotic Syndrome Are More Pronounced in Remission than in Relapse. Am. J. Nephrol. 2005, 25, 132–137. [Google Scholar] [CrossRef] [PubMed]
- Baris, H.E.; Baris, S.; Karakoc-Aydiner, E.; Gokce, I.; Yildiz, N.; Cicekkoku, D.; Ogulur, I.; Ozen, A.; Alpay, H.; Barlan, I. The effect of systemic corticosteroids on the innate and adaptive immune system in children with steroid responsive nephrotic syndrome. Eur. J. Pediatr. 2016, 175, 685–693. [Google Scholar] [CrossRef] [PubMed]
- Salcido-Ochoa, F.; Hue, S.S.-S.; Haase, D.; Choo, J.C.J.; Yusof, N.; Li, R.L.; Allen, J.C.; Iqbal, J.; Loh, A.H.L.; Rotzschke, O. Analysis of T Cell Subsets in Adult Primary/Idiopathic Minimal Change Disease: A Pilot Study. Int. J. Nephrol. 2017, 2017, 3095425. [Google Scholar] [CrossRef]
- Ye, Q.; Zhou, C.; Li, S.; Wang, J.; Liu, F.; Liu, Z.; Mao, J.; Fu, H. The immune cell landscape of peripheral blood mononuclear cells from PNS patients. Sci. Rep. 2021, 11, 13083. [Google Scholar] [CrossRef]
- Liu, L.-L.; Qin, Y.; Cai, J.-F.; Wang, H.-Y.; Tao, J.-L.; Li, H.; Chen, L.-M.; Li, M.-X.; Li, X.-M.; Li, X.-W. Th17/Treg imbalance in adult patients with minimal change nephrotic syndrome. Clin. Immunol. 2011, 139, 314–320. [Google Scholar] [CrossRef]
- Shao, X.S.; Yang, X.Q.; Zhao, X.D.; Li, Q.; Xie, Y.Y.; Wang, X.G.; Wang, M.; Zhang, W. The prevalence of Th17 cells and FOXP3 regulate T cells (Treg) in children with primary nephrotic syndrome. Pediatr. Nephrol. 2009, 24, 1683–1690. [Google Scholar] [CrossRef] [PubMed]
- Boumediene, A.; Vachin, P.; Sendeyo, K.; Oniszczuk, J.; Zhang, S.-Y.; Henique, C.; Pawlak, A.; Audard, V.; Ollero, M.; Guigonis, V.; et al. NEPHRUTIX: A randomized, double-blind, placebo vs. Rituximab-controlled trial assessing T-cell subset changes in Minimal Change Nephrotic Syndrome. J. Autoimmun. 2018, 88, 91–102. [Google Scholar] [CrossRef]
- Araya, C.; Diaz, L.; Wasserfall, C.; Atkinson, M.; Mu, W.; Johnson, R.; Garin, E. T regulatory cell function in idiopathic minimal lesion nephrotic syndrome. Pediatr. Nephrol. 2009, 24, 1691–1698. [Google Scholar] [CrossRef]
- Colucci, M.; Oniszczuk, J.; Vivarelli, M.; Audard, V. B-Cell Dysregulation in Idiopathic Nephrotic Syndrome: What We Know and What We Need to Discover. Front. Immunol. 2022, 13, 823204. [Google Scholar] [CrossRef] [PubMed]
- Colucci, M.; Carsetti, R.; Cascioli, S.; Serafinelli, J.; Emma, F.; Vivarelli, M. B cell phenotype in pediatric idiopathic nephrotic syndrome. Pediatr. Nephrol. 2019, 34, 177–181. [Google Scholar] [CrossRef]
- Colucci, M.; Carsetti, R.; Cascioli, S.; Casiraghi, F.; Perna, A.; Ravà, L.; Ruggiero, B.; Emma, F.; Vivarelli, M. B Cell Reconstitution after Rituximab Treatment in Idiopathic Nephrotic Syndrome. J. Am. Soc. Nephrol. 2016, 27, 1811–1822. [Google Scholar] [CrossRef] [PubMed]
- Fribourg, M.; Cioni, M.; Ghiggeri, G.; Cantarelli, C.; Leventhal, J.S.; Budge, K.; Bin, S.; Riella, L.V.; Colucci, M.; Vivarelli, M.; et al. CyTOF-Enabled Analysis Identifies Class-Switched B Cells as the Main Lymphocyte Subset Associated With Disease Relapse in Children With Idiopathic Nephrotic Syndrome. Front. Immunol. 2021, 12, 726428. [Google Scholar] [CrossRef] [PubMed]
- Printza, N.; Papachristou, F.; Tzimouli, V.; Taparkou, A.; Kanakoudi-Tsakalidou, F. Peripheral CD19+ B cells are increased in children with active steroid-sensitive nephrotic syndrome. NDT Plus 2009, 2, 435–436. [Google Scholar] [CrossRef] [PubMed]
- Ling, C.; Wang, X.; Chen, Z.; Fan, J.; Meng, Q.; Zhou, N.; Sun, Q.; Hua, L.; Gui, J.; Liu, X. Altered B-Lymphocyte Homeostasis in Idiopathic Nephrotic Syndrome. Front. Pediatr. 2019, 7, 377. [Google Scholar] [CrossRef] [PubMed]
- Oniszczuk, J.; Beldi-Ferchiou, A.; Audureau, E.; Azzaoui, I.; Molinier-Frenkel, V.; Frontera, V.; Karras, A.; Moktefi, A.; Pillebout, E.; Zaidan, M.; et al. Circulating plasmablasts and high level of BAFF are hallmarks of minimal change nephrotic syndrome in adults. Nephrol. Dial. Transplant. 2021, 36, 609–617. [Google Scholar] [CrossRef]
- Ling, C.; Chen, Z.; Wang, X.; Hua, L.; Gui, J.; Liu, X. B Lymphocyte Subsets in Children With Steroid-Sensitive Nephrotic Syndrome: A Longitudinal Study. Front. Pediatr. 2021, 9, 736341. [Google Scholar] [CrossRef]
- Zotta, F.; Vivarelli, M.; Carsetti, R.; Cascioli, S.; Emma, F.; Colucci, M. Circulating plasmablasts in children with steroid-sensitive nephrotic syndrome. Pediatr. Nephrol. 2022, 37, 455–459. [Google Scholar] [CrossRef] [PubMed]
- Tsuji, S.; Kimata, T.; Yamanouchi, S.; Kitao, T.; Kino, J.; Suruda, C.; Kaneko, K. Regulatory T cells and CTLA-4 in idiopathic nephrotic syndrome. Pediatr. Int. 2017, 59, 643–646. [Google Scholar] [CrossRef]
- Jaiswal, A.; Prasad, N.; Agarwal, V.; Yadav, B.; Tripathy, D.; Rai, M.; Nath, M.; Sharma, R.K.; Modi, D.R. Regulatory and effector T cells changes in remission and resistant state of childhood nephrotic syndrome. Indian J. Nephrol. 2014, 24, 349–355. [Google Scholar] [CrossRef] [PubMed]
- Bhatia, D.; Sinha, A.; Hari, P.; Sopory, S.; Saini, S.; Puraswani, M.; Saini, H.; Mitra, D.K.; Bagga, A. Rituximab modulates T- and B-lymphocyte subsets and urinary CD80 excretion in patients with steroid-dependent nephrotic syndrome. Pediatr. Res. 2018, 84, 520–526. [Google Scholar] [CrossRef]
- Tsuji, S.; Akagawa, S.; Akagawa, Y.; Yamaguchi, T.; Kino, J.; Yamanouchi, S.; Kimata, T.; Hashiyada, M.; Akane, A.; Kaneko, K. Idiopathic nephrotic syndrome in children: Role of regulatory T cells and gut microbiota. Pediatr. Res. 2021, 89, 1185–1191. [Google Scholar] [CrossRef]
- Hashimura, Y.; Nozu, K.; Kanegane, H.; Miyawaki, T.; Hayakawa, A.; Yoshikawa, N.; Nakanishi, K.; Takemoto, M.; Iijima, K.; Matsuo, M. Minimal change nephrotic syndrome associated with immune dysregulation, polyendocrinopathy, enteropathy, X-linked syndrome. Pediatr. Nephrol. 2009, 24, 1181–1186. [Google Scholar] [CrossRef]
- Chan, C.-Y.; Teo, S.; Lu, L.; Chan, Y.-H.; Lau, P.Y.-W.; Than, M.; Jordan, S.C.; Lam, K.-P.; Ng, K.-H.; Yap, H.-K. Low regulatory T-cells: A distinct immunological subgroup in minimal change nephrotic syndrome with early relapse following rituximab therapy. Transl. Res. 2021, 235, 48–61. [Google Scholar] [CrossRef]
- van der Geest, K.S.M.; Abdulahad, W.H.; Tete, S.M.; Lorencetti, P.G.; Horst, G.; Bos, N.A.; Kroesen, B.-J.; Brouwer, E.; Boots, A.M.H. Aging disturbs the balance between effector and regulatory CD4+ T cells. Exp. Gerontol. 2014, 60, 190–196. [Google Scholar] [CrossRef]
- Wang, Y.; Wang, Y.; Feng, X.; Bao, S.; Yi, S.; Kairaitis, L.; Tay, Y.C.; Rangan, G.K.; Harris, D.C. Depletion of CD4(+) T cells aggravates glomerular and interstitial injury in murine adriamycin nephropathy. Kidney Int. 2001, 59, 975–984. [Google Scholar] [CrossRef] [PubMed]
- Le Berre, L.; Bruneau, S.; Naulet, J.; Renaudin, K.; Buzelin, F.; Usal, C.; Smit, H.; Condamine, T.; Soulillou, J.-P.; Dantal, J. Induction of T regulatory cells attenuates idiopathic nephrotic syndrome. J. Am. Soc. Nephrol. 2009, 20, 57–67. [Google Scholar] [CrossRef] [PubMed]
- Bertelli, R.; Di Donato, A.; Cioni, M.; Grassi, F.; Ikehata, M.; Bonanni, A.; Rastaldi, M.P.; Ghiggeri, G.M. LPS nephropathy in mice is ameliorated by IL-2 independently of regulatory T cells activity. PLoS ONE 2014, 9, e111285. [Google Scholar] [CrossRef]
- Iikuni, N.; Lourenço, E.V.; Hahn, B.H.; La Cava, A. Cutting edge: Regulatory T cells directly suppress B cells in systemic lupus erythematosus. J. Immunol. 2009, 183, 1518–1522. [Google Scholar] [CrossRef]
- Lim, H.W.; Hillsamer, P.; Banham, A.H.; Kim, C.H. Cutting edge: Direct suppression of B cells by CD4+ CD25+ regulatory T cells. J. Immunol. 2005, 175, 4180–4183. [Google Scholar] [CrossRef] [PubMed]
- Ellis, J.S.; Braley-Mullen, H. Mechanisms by Which B Cells and Regulatory T Cells Influence Development of Murine Organ-Specific Autoimmune Diseases. J. Clin. Med. 2017, 6, 13. [Google Scholar] [CrossRef] [PubMed]





| SDNS/FRNS (n = 18) | SRNS (n = 7) | HV (n = 15) | p-Value | |
|---|---|---|---|---|
| Age (years) | 40.5 [27–47] | 31 [24–50] | 44 [37–54] | 0.286 | 
| Male sex, n (%) | 10 (55%) | 2 (29%) | 7 (47%) | 0.4775 | 
| MCD vs. FSGS | 11 vs. 7 | 2 vs. 5 | - | 0.2016 | 
| Pediatric onset, n (%) | 8 (44%) | 0 (0%) | - | 0.0573 | 
| Serum creatinine (mg/dL) | 0.80 [0.75–0.94] | 1.19 [0.82–2.05] | - | 0.0458 | 
| Serum albumin (mg/dL) | 3.7 [3.6–4.0] | 1.75 [1.38–2.03] | - | 0.0008 | 
| Urinary protein (g/24 h) | 0.09 [0.07–0.17] | 14.28 [5.26–18.83] | - | 0.0001 | 
| Average PDN dose (mg/kg/day) | 0.47 [0.270–0.610] | 0.19 [0.032–0.545] | - | 0.1228 | 
| Overall (n = 18) | Relapsers (n = 9) | Non-Relapsers (n = 9) | p-Value | |
|---|---|---|---|---|
| Age (years) | 40.5 [27–47] | 43 [26–53] | 36 [31–42] | 0.4529 | 
| Male sex, n (%) | 10 (55%) | 3 (33%) | 7 (78%) | 0.1534 | 
| MCD vs. FSGS | 11 vs. 7 | 4 vs. 5 | 7 vs. 2 | 0.3348 | 
| SDNS vs. FRNS | 15 vs. 3 | 8 vs. 1 | 7 vs. 2 | 1.0000 | 
| Pediatric onset, n (%) | 8 (44%) | 4 (44%) | 4 (44%) | 1.0000 | 
| Serum creatinine (mg/dL) | 0.80 [0.75–0.94] | 0.75 [0.64–0.96] | 0.81 [0.58–1.29] | 0.4799 | 
| Serum albumin (mg/dL) | 3.7 [3.6–4.0] | 3.6 [2.85–3.75] | 4.0 [3.70–4.13] | 0.0240 | 
| Urinary protein (g/24 h) | 0.09 [0.07–0.17] | 0.17 [0.05–2.47] | 0.09 [0.05–0.180] | 0.1709 | 
| Average PDN dose (mg/kg/day) | 0.47 [0.27–0.61] | 0.57 [0.36–0.80] | 0.33 [0.25–0.55] | 0.0851 | 
| Complete vs. Partial remission | 15 vs. 3 | 6 vs. 3 | 9 vs. 0 | 0.2059 | 
| Disclaimer/Publisher’s Note: The statements, opinions and data contained in all publications are solely those of the individual author(s) and contributor(s) and not of MDPI and/or the editor(s). MDPI and/or the editor(s) disclaim responsibility for any injury to people or property resulting from any ideas, methods, instructions or products referred to in the content. | 
© 2023 by the authors. Licensee MDPI, Basel, Switzerland. This article is an open access article distributed under the terms and conditions of the Creative Commons Attribution (CC BY) license (https://creativecommons.org/licenses/by/4.0/).
Share and Cite
Casiraghi, F.; Todeschini, M.; Podestà, M.A.; Mister, M.; Ruggiero, B.; Trillini, M.; Carrara, C.; Diadei, O.; Villa, A.; Benigni, A.; et al. Immunophenotypic Alterations in Adult Patients with Steroid-Dependent and Frequently Relapsing Nephrotic Syndrome. Int. J. Mol. Sci. 2023, 24, 7687. https://doi.org/10.3390/ijms24097687
Casiraghi F, Todeschini M, Podestà MA, Mister M, Ruggiero B, Trillini M, Carrara C, Diadei O, Villa A, Benigni A, et al. Immunophenotypic Alterations in Adult Patients with Steroid-Dependent and Frequently Relapsing Nephrotic Syndrome. International Journal of Molecular Sciences. 2023; 24(9):7687. https://doi.org/10.3390/ijms24097687
Chicago/Turabian StyleCasiraghi, Federica, Marta Todeschini, Manuel Alfredo Podestà, Marilena Mister, Barbara Ruggiero, Matias Trillini, Camillo Carrara, Olimpia Diadei, Alessandro Villa, Ariela Benigni, and et al. 2023. "Immunophenotypic Alterations in Adult Patients with Steroid-Dependent and Frequently Relapsing Nephrotic Syndrome" International Journal of Molecular Sciences 24, no. 9: 7687. https://doi.org/10.3390/ijms24097687
APA StyleCasiraghi, F., Todeschini, M., Podestà, M. A., Mister, M., Ruggiero, B., Trillini, M., Carrara, C., Diadei, O., Villa, A., Benigni, A., & Remuzzi, G. (2023). Immunophenotypic Alterations in Adult Patients with Steroid-Dependent and Frequently Relapsing Nephrotic Syndrome. International Journal of Molecular Sciences, 24(9), 7687. https://doi.org/10.3390/ijms24097687
 
        



 
       