Tissue-Specific Microparticles Improve Organoid Microenvironment for Efficient Maturation of Pluripotent Stem-Cell-Derived Hepatocytes
Abstract
1. Introduction
2. Materials and Methods
2.1. Ethical Statement
2.2. Fabrication of Liver ECM-Derived MPs
2.3. Characterization of Liver ECM-Derived MPs
2.4. Isolation and Expansion of Human-Umbilical-Cord-Derived Endothelial Cells
2.5. Expansion of Human Bone Marrow-Derived MSCs
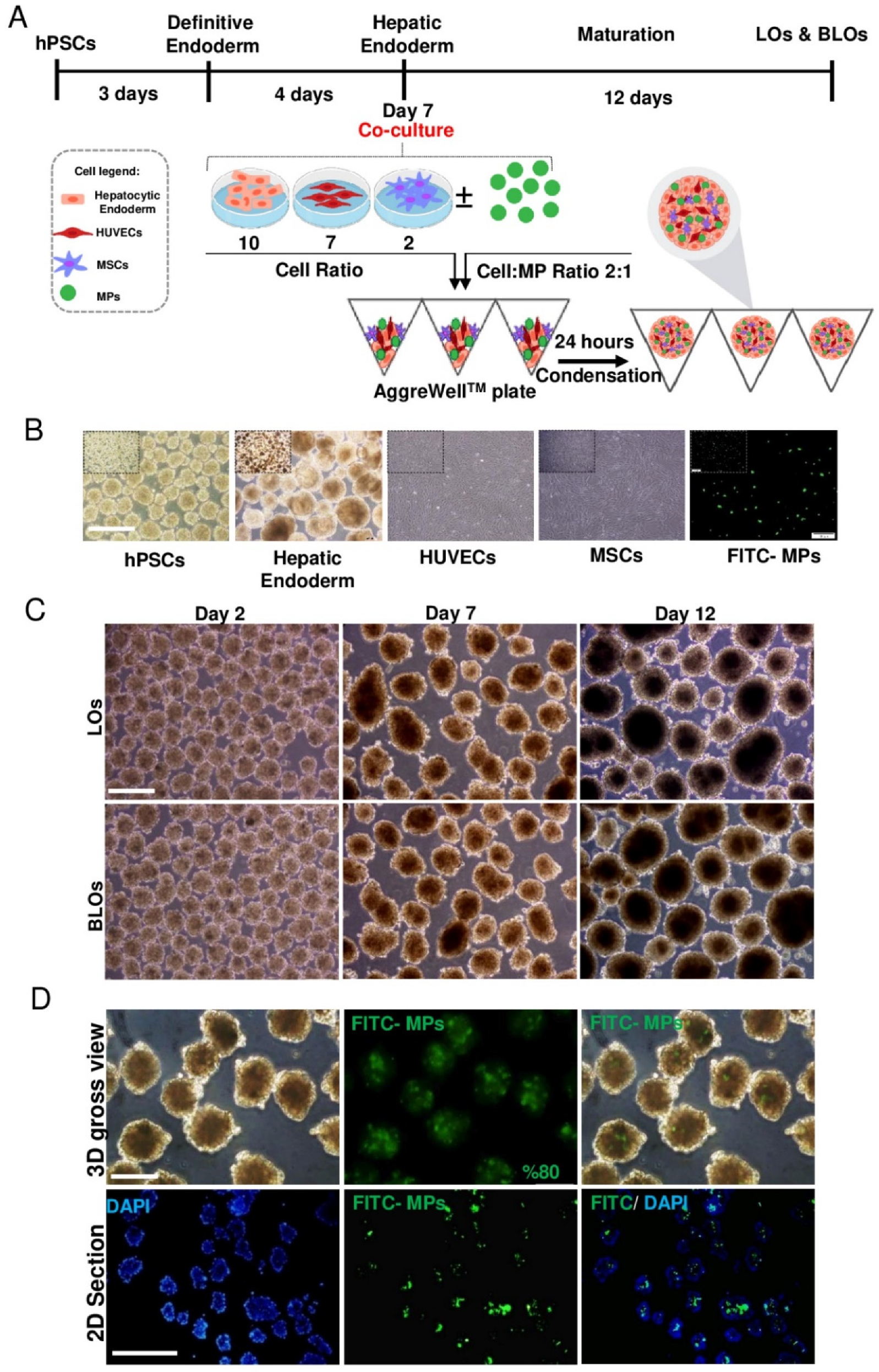
2.6. hPSCs Expansion and Differentiation towards Hepatic Endoderm in 3D Culture
2.7. Formation of Liver Organoids in Microwell Plates
2.8. Incorporation of Liver-ECM-Derived MPs within Liver Organoids
2.9. RT-Quantitative Polymerase Chain Reaction (qRT-PCR)
2.10. Tissue Processing and Immunofluorescence Staining
2.11. Live & Dead Assay
2.12. Periodic Acid-Schiff (PAS) Staining
2.13. Indocyanine Green (ICG) Uptake and Release
2.14. Albumin (ALB) and Fibrinogen Secretion Assay
2.15. Cytochrome P450 (CYP) Activity and Inducibility
2.16. Acute Toxicity Assay
2.17. Ex Ovo Implantation of Bioengineered Liver Organoids on Chorioallantoic Membrane
2.18. Fabrication of a 3D-Printed Basket
2.19. In Vivo Implantation of Bioengineered Liver Organoids
2.20. Chi-Square Analysis
2.21. Statistical Analyses
3. Results
3.1. Fabrication and Characterization of Liver-ECM-Derived MPs
3.2. Differentiation of hPSCs towards Hepatic Endoderm
3.3. Formation of Liver Organoids in Microwell Plates
3.4. Gene Expression Analysis of the Liver Organoids
3.5. Immunostaining Analysis of the Liver Organoids
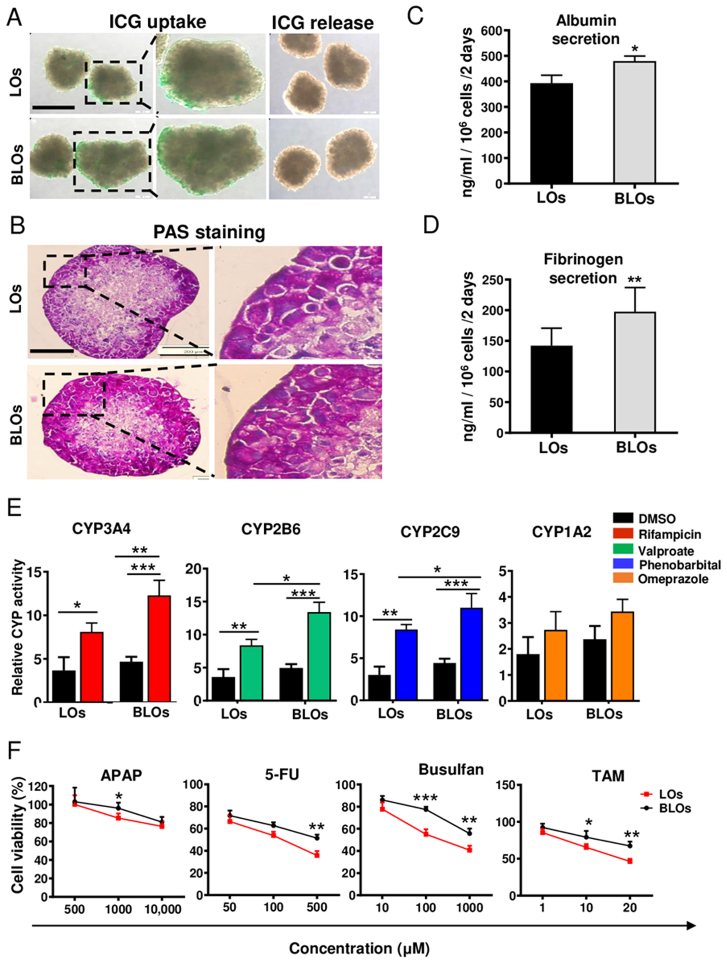
3.6. Functional Analysis of the Liver Organoids
3.7. Further Maturation of Bioengineered Liver Organoids by Ex Ovo Transplantation
3.8. Ectopic Transplantation of Bioengineered Liver Organoids in Mice with Acute Liver Injury
4. Discussion
Supplementary Materials
Author Contributions
Funding
Institutional Review Board Statement
Informed Consent Statement
Data Availability Statement
Acknowledgments
Conflicts of Interest
Abbreviations
References
- Obiri-yeboa, I.; Mbundi, L.; Sumasondaram, M.; Sibbons, P.D.; Campus, R.F. Development and characterisation of a Porcine Liver Scaffold. for Clinical Application. Stem Cell Dev. 2019, 44, 1–32. [Google Scholar] [CrossRef]
- Raschi, E.; Ponti, F. De Strategies for Early Prediction and Timely Recognition of Drug-Induced Liver Injury: The Case of Cyclin- Dependent Kinase 4 / 6 Inhibitors. Front. Pharacology 2019, 10, 1–15. [Google Scholar] [CrossRef]
- Walker, P.A.; Ryder, S.; Lavado, A.; Dilworth, C.; Riley, R.J. The evolution of strategies to minimise the risk of human drug-induced liver injury (DILI) in drug discovery and development. Arch. Toxicol. 2020, 94, 2559–2585. [Google Scholar] [CrossRef]
- Rowe, R.G.; Daley, G.Q. Induced pluripotent stem cells in disease modelling and drug discovery R. Nat. Rev. Genet. 2019, 20, 377–388. [Google Scholar] [CrossRef]
- Hansel, M.C.; Davila, J.C.; Vosough, M.; Gramignoli, R.; Skvorak, K.J.; Dorko, K.; Marongiu, F.; Blake, W.; Strom, S.C. The Use of Induced Pluripotent Stem Cells for the Study and Treatment of Liver Diseases. Curr. Protoc. Toxicol. 2016, 67, 1–27. [Google Scholar] [CrossRef]
- Vunjak-Novakovic, G.; Ronaldson-Bouchard, K. Organs on a chip: A fast-track for engineered human tissues in drug development. Physiol. Behav. 2016, 176, 139–148. [Google Scholar] [CrossRef]
- Kitaeva, K.V.; Rutland, C.S.; Rizvanov, A.A.; Solovyeva, V.V. Cell Culture Based in vitro Test Systems for Anticancer Drug Screening. Front. Bioeng. Biotechnol. 2020, 8, 1–9. [Google Scholar] [CrossRef]
- Langhans, S.A. Three-Dimensional in Vitro Cell Culture Models in Drug Discovery and Drug Repositioning. Front. Pharmacol. 2018, 9, 1–14. [Google Scholar] [CrossRef] [PubMed]
- Cotovio, P.; Fernandes, T.G. Production of human pluripotent stem cell-derived hepatic cell lineages and liver organoids: Current status and potential applications. Bioengineering 2020, 7, 36. [Google Scholar] [CrossRef]
- Zahmatkesh, E.; Vosough, M. A quick update from the past to current status of human pluripotent stem cell-derived Hepatocyte culture systems. Mod. Med. Lab. J. 2018, 2, 110–112. [Google Scholar] [CrossRef][Green Version]
- Akbari, S.; Arslan, N.; Senturk, S.; Erdal, E. Next-Generation Liver Medicine Using Organoid Models. Front. Cell Dev. Biol. 2019, 7, 1–15. [Google Scholar] [CrossRef] [PubMed]
- Takebe, T.; Sekine, K.; Enomura, M.; Koike, H.; Kimura, M.; Ogaeri, T.; Zhang, R.; Ueno, Y.; Zheng, Y.; Koike, N.; et al. Vascularized and functional human liver from an iPSC-derived organ bud transplant. Nature 2013, 499, 481–484. [Google Scholar] [CrossRef] [PubMed]
- Zhu, Y.; Shi, Q.; Peng, Q.; Gao, Y.; Yang, T.; Cheng, Y.; Wang, H.; Luo, Y.; Huang, A.; He, T.C.; et al. A simplified 3D liver microsphere tissue culture model for hepatic cell signaling and drug-induced hepatotoxicity studies. Int. J. Mol. Med. 2019, 44, 1653–1666. [Google Scholar] [CrossRef] [PubMed]
- Wang, Z.; Li, W.; Jing, H.; Ding, M.; Fu, G.; Yuan, T.; Huang, W.; Dai, M.; Tang, D.; Zeng, M.; et al. Generation of hepatic spheroids using human hepatocyte-derived liver progenitor-like cells for hepatotoxicity screening. Theranostics 2019, 9, 6690–6705. [Google Scholar] [CrossRef] [PubMed]
- Agmon, G.; Christman, K.L.; Diego, S. Controlling stem cell behavior with decellularized extracellular matrix scaffolds. Curr. Opin. Solid State Mater. Sci. 2017, 20, 193–201. [Google Scholar] [CrossRef] [PubMed]
- Scottoni, F.; Crowley, C.; Fiadeiro, R.; Maghsoudlou, P.; Pellegata, A.F.; Mazzacuva, F.; Gjinovci, A.; Lyne, A.; Zulini, J.; Little, D.; et al. Mouse decellularised liver scaffold improves human embryonic and induced pluripotent stem cells differentiation into hepatocyte-like cells. PLoS ONE 2017, 12, 1–23. [Google Scholar] [CrossRef]
- Jiang, W.; Cheng, Y.; Yen, M.; Chang, Y.; Yang, V.W.; Lee, O.K. Cryo-chemical decellularization of the whole liver for mesenchymal stem cells-based functional hepatic tissue engineering. Biomaterials 2015, 35, 3607–3617. [Google Scholar] [CrossRef] [PubMed]
- Giobbe, G.G.; Crowley, C.; Luni, C.; Campinoti, S.; Khedr, M.; Kretzschmar, K.; De Santis, M.M.; Zambaiti, E.; Michielin, F.; Meran, L.; et al. Extracellular matrix hydrogel derived from decellularized tissues enables endodermal organoid culture. Nat. Commun. 2019, 10. [Google Scholar] [CrossRef] [PubMed]
- Carolina, N.; Thomas, E.; Brown, J.; Affairs, V. Functional Maturation of Induced Pluripotent Stem Cell Hepatocytes in Extracellular Matrix — A Comparative Analysis of Bioartificial Liver Microenvironments. Stem Cells Transl. Med. 2016, 5, 1257–1267. [Google Scholar] [CrossRef]
- Darakhshan, S.; Bidmeshki Pour, A.; Kowsari-Esfahan, R.; Vosough, M.; Montazeri, L.; Ghanian, M.H.; Baharvand, H.; Piryaei, A. Generation of Scalable Hepatic Micro-Tissues as a Platform for Toxicological Studies. Tissue Eng. Regen. Med. 2020, 17, 459–475. [Google Scholar] [CrossRef]
- Saheli, M.; Sepantafar, M.; Pournasr, B.; Farzaneh, Z.; Vosough, M.; Piryaei, A.; Baharvand, H. Three-Dimensional Liver-derived Extracellular Matrix Hydrogel Promotes Liver Organoids Function. J. Cell. Biochem. 2018, 119, 1–34. [Google Scholar] [CrossRef] [PubMed]
- Nobakht, F.; Saheli, M.; Farzaneh, Z.; Taheri, P.; Dorraj, M.; Baharvand, H.; Vosough, M.; Piryaei, A. Generation of Transplantable Three-Dimensional Hepatic- Patch to Improve the Functionality of Hepatic Cells in vitro and in vivo. Stem Cell Dev. 2019, 29, 1–30. [Google Scholar] [CrossRef] [PubMed]
- Batista, P.; Castro, P.; Madureira, A.R.; Sarmento, B.; Pintado, M. Development and characterization of chitosan microparticles-in-films for buccal delivery of bioactive peptides. Pharmaceuticals 2019, 12, 32. [Google Scholar] [CrossRef] [PubMed]
- McConnell, K.I.; Shamsudeen, S.; Meraz, I.M.; Mahadevan, T.S.; Ziemys, A.; Rees, P.; Summers, H.D.; Serda, R.E. Reduced cationic nanoparticle cytotoxicity based on serum masking of surface potential. J. Biomed. Nanotechnol. 2016, 12, 154–164. [Google Scholar] [CrossRef]
- Zustiak, S.P.; Leach, J.B. Hydrolytically degradable poly(ethylene glycol) hydrogel scaffolds with tunable degradation and mechanical properties. Biomacromolecules 2010, 11, 1348–1357. [Google Scholar] [CrossRef]
- Heidariyan, Z.; Ghanian, M.H.; Ashjari, M.; Farzaneh, Z.; Najarasl, M.; Larijani, M.R.; Piryaei, A.; Vosough, M.; Baharvand, H. Efficient and cost-effective generation of hepatocyte-like cells through microparticle-mediated delivery of growth factors in a 3D culture of human pluripotent stem cells. Biomaterials 2018, 159, 174–188. [Google Scholar] [CrossRef] [PubMed]
- Takebe, T.; Zhang, R.; Koike, H.; Kimura, M.; Yoshizawa, E.; Enomura, M.; Koike, N.; Sekine, K.; Taniguchi, H. Generation of a vascularized and functional human liver from an iPSC-derived organ bud transplant. Nat. Protoc. 2014, 9, 396–409. [Google Scholar] [CrossRef]
- Varzideh, F.; Pahlavan, S.; Ansari, H.; Halvaei, M.; Kostin, S. Human cardiomyocytes undergo enhanced maturation in embryonic stem cell-derived organoid transplants Fahimeh. Biomaterials 2018, 192, 537–550. [Google Scholar] [CrossRef]
- Soltanian, A.; Mardpour, S.; Ghezelayagh, Z.; Baharvand, H. Generation of functional human pancreatic organoids by transplants of embryonic stem cell derivatives in a 3D - printed tissue trapper. J. Cell. Physiol. 2018, 1–13. [Google Scholar] [CrossRef]
- Cong, M.; Zhao, W.; Liu, T.; Wang, P.; Fan, X.; Zhai, Q.; Bao, X.; Zhang, D.; You, H.; Kisseleva, T.; et al. Protective effect of human serum amyloid P on CCl4-induced acute liver injury in mice. Int. J. Mol. Med. 2017, 40, 454–464. [Google Scholar] [CrossRef]
- Farzaneh, Z.; Najarasl, M.; Abbasalizadeh, S.; Vosough, M. Developing a Cost-Effective and Scalable Production of Human Hepatic Competent Endoderm from Size-Controlled Pluripotent Stem Cell Aggregates. Stem Cell Dev. 2017, 27, 1–37. [Google Scholar] [CrossRef] [PubMed]
- Pettinato, G.; Ramanathan, R.; Fisher, R.A.; Mangino, M.J.; Zhang, N.; Wen, X. Scalable Differentiation of Human iPSCs in a Multicellular Spheroid-based 3D Culture into Hepatocyte-like Cells through Direct Wnt/β-catenin Pathway Inhibition. Sci. Rep. 2016, 6, 1–17. [Google Scholar] [CrossRef] [PubMed]
- Ahn, G.; Min, K.; Kim, C.; Lee, J.; Kang, D.; Won, J.; Cho, D.; Kim, J.; Jin, S.; Yun, W. Precise stacking of decellularized extracellular matrix based 3D cell-laden constructs by a 3D cell printing system equipped with heating modules. Sci. Rep. 2017, 1–11. [Google Scholar] [CrossRef] [PubMed]
- Seif-naraghi, S.B.; Horn, D.; Schup-magoffin, P.A.; Christman, K.L. Injectable extracellular matrix derived hydrogel provides a platform for enhanced retention and delivery of a heparin- binding growth factor. Acta Biomater 2013, 8, 3695–3703. [Google Scholar] [CrossRef]
- Simunovic, M.; Brivanlou, A.H. Embryoids, organoids and gastruloids: New approaches to understanding embryogenesis. Development 2017, 144, 976–985. [Google Scholar] [CrossRef]
- Peng, W.; Datta, P.; Wu, Y.; Dey, M.; Ayan, B.; Dababneh, A.; Ozbolat, I.T. Challenges in Bio-fabrication of Organoid Cultures. Adv. Exp. Med. Biol. 2018, 1107, 53–71. [Google Scholar]
- Rossi, E.A.; Quintanilha, L.F.; Kymie, C.; Nonaka, V.; Solano, B.; Souza, D.F. Advances in Hepatic Tissue Bioengineering with Decellularized Liver Bioscaffold. Stem Cell Int. 2019, 10, 1–13. [Google Scholar] [CrossRef]
- Bi, H.; Ming, L.; Cheng, R.; Luo, H.; Zhang, Y.; Jin, Y. Liver extracellular matrix promotes BM-MSCs hepatic differentiation and reversal of liver fi brosis through activation of integrin pathway. J. Tissue Eng. Regen. Med. 2016, 11, 2685–2698. [Google Scholar] [CrossRef]
- Zahmatkesh, E.; Khoshdel-Rad, N.; Mirzaei, H.; Shpichka, A.; Timashev, P.; Mahmoudi, T.; Vosough, M. Evolution of organoid technology: Lessons learnt in Co-Culture systems from developmental biology. Dev. Biol. 2021, 21, 0012–0056. [Google Scholar] [CrossRef]
- Rijal, G. Native-mimicking in vitro microenvironment: An elusive and seductive future for tumor modeling and tissue engineering. J. Biol. Eng. 2018, 12, 1–22. [Google Scholar] [CrossRef]
- Chaudhuri, R.; Ramachandran, M.; Moharil, P.; Harumalani, M.; Jaiswal, A.K. Biomaterials and cells for cardiac tissue engineering: Current choices: Current Choices. Mater. Sci. Eng. C 2017, 79, 950–957. [Google Scholar] [CrossRef] [PubMed]
- Nell, P. Highlight report: Spheroids from stem cell-derived hepatocyte-like cells. Arch. Toxicol. 2018, 92, 3603–3604. [Google Scholar] [CrossRef]
- Takebe, T.; Enomura, M.; Yoshizawa, E.; Kimura, M.; Koike, H.; Ueno, H.; Matsuzaki, T.; Yamazaki, T.; Toyohara, T.; Osafune, K.; et al. Vascularized and Complex Organ Buds from Diverse Short Article Vascularized and Complex Organ Buds from Diverse Tissues via Mesenchymal Cell-Driven Condensation. Stem Cell 2015, 16, 556–565. [Google Scholar] [CrossRef]
- Pettinato, G.; Lehoux, S.; Ramanathan, R.; Salem, M.M.; He, L.; Muse, O.; Flaumenhaft, R.; Thompson, M.T.; Rouse, E.A.; Cummings, R.D.; et al. Generation of fully functional hepatocyte-like organoids from human induced pluripotent stem cells mixed with endothelial Cells. Sci. Rep. 2019, 9, 1–21. [Google Scholar] [CrossRef] [PubMed]
- Deng, J.; Wei, W.; Chen, Z.; Lin, B.; Zhao, W. Engineered Liver-On-A-Chip Platform to Mimic Liver Functions and Its Biomedical Applications: A Review. micromachines 2019, 10, 676. [Google Scholar] [CrossRef] [PubMed]
- Legate, K.R.; Wickström, S.A.; Fässler, R. Genetic and cell biological analysis of integrin outside-in signaling. Genes Dev. 2009, 23, 397–418. [Google Scholar] [CrossRef] [PubMed]
- Jain, E.; Damania, A.; Kumar, A. Biomaterials for liver tissue engineering. Hepatol. Int. 2014, 8, 185–197. [Google Scholar] [CrossRef] [PubMed]
- Ungerleider, J.L.; Johnson, T.D.; Rao, N.; Christman, K.L. Fabrication and characterization of injectable hydrogels derived from decellularized skeletal and cardiac muscle. Methods 2016, 84, 53–59. [Google Scholar] [CrossRef]
- Leong, J.Y.; Amir, S.; Patel, R.R. Evidence for mechanisms underlying the functional benefits of a myocardial matrix hydrogel for post-MI treatment. J. Am. Coll. Cardiol. 2017, 176, 139–148. [Google Scholar] [CrossRef]
- Miranda, C.; Fernandes, T.G.; Diogo, M.M.; Cabral, J.M.S. Towards Multi-Organoid Systems for Drug Screening Applications. Bioeng. 2018, 5, 49. [Google Scholar] [CrossRef]
- Su, J.; Satchell, S.C.; Shah, R.N.; Wertheim, J.A. Kidney decellularized extracellular matrix hydrogels: Rheological characterization and human glomerular endothelial cell response to encapsulation. J. Biomed. Mater. Res. A 2019, 106, 2448–2462. [Google Scholar] [CrossRef] [PubMed]
- Khoshdel-rad, N.; Zahmatkesh, E.; Moeinvaziri, F. Promoting maturation of human pluripotent stem cell-derived renal micro-tissue by incorporation of endothelial and. Stem Cell Dev. 2021, 1–36. [Google Scholar] [CrossRef]
- Sainio, A.; Järveläinen, H. Extracellular matrix-cell interactions: Focus on therapeutic applications. Cell. Signal. 2020, 66, 109487. [Google Scholar] [CrossRef]
- Loneker, A.E.; Faulk, D.M.; Hussey, G.S.; Amore, A.D.; Badylak, S.F. Solubilized liver extracellular matrix maintains primary rat hepatocyte phenotype in-vitro. Soc. biomatherials 2016, 957–965. [Google Scholar] [CrossRef] [PubMed]
- Yamada, M.; Hori, A.; Sugaya, S.; Yajima, Y.; Utoh, R.; Yamato, M.; Seki, M. Cell-sized condensed collagen microparticles for preparing microengineered composite spheroids of primary hepatocytes. Lab Chip 2015, 15, 3941–3951. [Google Scholar] [CrossRef] [PubMed]
- Kechagia, J.Z.; Ivaska, J. Integrins as biomechanical sensors of the microenvironment. Nat. Rev. Mol. Cell Biol. 2019, 20, 457–473. [Google Scholar] [CrossRef] [PubMed]
- Guo, X.; Li, W.; Ma, M.; Lu, X.; Zhang, H. Endothelial cell-derived matrix promotes the metabolic functional maturation of hepatocyte via integrin-Src signalling. J. Cell. Mol. Med. 2017, 21, 2809–2822. [Google Scholar] [CrossRef] [PubMed]






Publisher’s Note: MDPI stays neutral with regard to jurisdictional claims in published maps and institutional affiliations. |
© 2021 by the authors. Licensee MDPI, Basel, Switzerland. This article is an open access article distributed under the terms and conditions of the Creative Commons Attribution (CC BY) license (https://creativecommons.org/licenses/by/4.0/).
Share and Cite
Zahmatkesh, E.; Ghanian, M.H.; Zarkesh, I.; Farzaneh, Z.; Halvaei, M.; Heydari, Z.; Moeinvaziri, F.; Othman, A.; Ruoß, M.; Piryaei, A.; et al. Tissue-Specific Microparticles Improve Organoid Microenvironment for Efficient Maturation of Pluripotent Stem-Cell-Derived Hepatocytes. Cells 2021, 10, 1274. https://doi.org/10.3390/cells10061274
Zahmatkesh E, Ghanian MH, Zarkesh I, Farzaneh Z, Halvaei M, Heydari Z, Moeinvaziri F, Othman A, Ruoß M, Piryaei A, et al. Tissue-Specific Microparticles Improve Organoid Microenvironment for Efficient Maturation of Pluripotent Stem-Cell-Derived Hepatocytes. Cells. 2021; 10(6):1274. https://doi.org/10.3390/cells10061274
Chicago/Turabian StyleZahmatkesh, Ensieh, Mohammad Hossein Ghanian, Ibrahim Zarkesh, Zahra Farzaneh, Majid Halvaei, Zahra Heydari, Farideh Moeinvaziri, Amnah Othman, Marc Ruoß, Abbas Piryaei, and et al. 2021. "Tissue-Specific Microparticles Improve Organoid Microenvironment for Efficient Maturation of Pluripotent Stem-Cell-Derived Hepatocytes" Cells 10, no. 6: 1274. https://doi.org/10.3390/cells10061274
APA StyleZahmatkesh, E., Ghanian, M. H., Zarkesh, I., Farzaneh, Z., Halvaei, M., Heydari, Z., Moeinvaziri, F., Othman, A., Ruoß, M., Piryaei, A., Gramignoli, R., Yakhkeshi, S., Nüssler, A., Najimi, M., Baharvand, H., & Vosough, M. (2021). Tissue-Specific Microparticles Improve Organoid Microenvironment for Efficient Maturation of Pluripotent Stem-Cell-Derived Hepatocytes. Cells, 10(6), 1274. https://doi.org/10.3390/cells10061274

