Abstract
Aberrant activation of fibroblast growth factor receptor 1 (FGFR1) drives tumor progression in multiple cancer types, yet existing FGFR1 inhibitors suffer from suboptimal target selectivity and dose-limiting toxicities. This study describes an integrated computational approach for the identification of novel FGFR1 inhibitors. We established a computational pipeline incorporating ligand-based pharmacophore modeling, multi-tiered virtual screening with hierarchical docking (HTVS/SP/XP), and MM-GBSA binding energy calculations to evaluate interactions within the FGFR1 kinase domain. From an initial library of 9019 anticancer compounds, three hit compounds exhibited superior FGFR1 binding affinity compared to the reference ligand 4UT801. Scaffold hopping was performed to generate 5355 structural derivatives, among which candidate compounds 20357a–20357c showed improved bioavailability and reduced toxicity as predicted by absorption, distribution, metabolism, excretion, and toxicity (ADMET) profiling. Molecular dynamics (MD) simulations validated stable binding modes and favorable interaction energies for these candidates. Collectively, our study identifies structurally novel FGFR1 inhibitors with optimized pharmacodynamic and safety profiles, thereby advancing targeted anticancer drug discovery.
1. Introduction
Over the past few decades, remarkable achievements have been made in cancer research and treatment. However, cancer remains a formidable challenge to humanity, inflicting profound physical and mental suffering on patients [1]. The fibroblast growth factor receptor (FGFR) family (comprising FGFR1-4 and FGFRL1, the latter lacking the intracellular tyrosine kinase domain) represents an evolutionarily conserved family of transmembrane receptor tyrosine kinases that govern cellular homeostasis [2]. Structurally, these receptors are characterized by three core structural components: an extracellular ligand-binding immunoglobulin-like domain, a single-pass transmembrane α-helix, and a cytoplasmic tyrosine kinase domain [3]. Functionally, they operate in conjunction with fibroblast growth factors (FGFs) to mediate FGF/FGFR signaling pathway activation [4]. Upon ligand binding, FGFR undergoes a stereospecific conformational rearrangement that promotes receptor dimerization and subsequent activation [5]. The ligand-bound receptor complex requires stabilization through heparan sulfate proteoglycan (HSPG)-mediated interactions [6]. Dimerization triggers phosphorylation cascades that activate the receptor kinase domain, thereby enabling the recruitment and phosphorylation of key substrates, including FRS2, PLCγ, and JAK [7]. These phosphorylated substrates function as signaling hubs that activate downstream pathways: the RAS-RAF-MAPK pathway governing cell proliferation/differentiation, the PLC-γ-PKC pathway mediating cell migration, the PI3K-AKT pathway sustaining cell survival, and the JAK-STAT pathway orchestrating immune responses along with tumor invasion/metastasis [8].
Pathological FGFR1 hyperactivation, driven by genetic alterations such as gene amplification, gain-of-function mutations, or ligand overexpression, sustains constitutive signaling through downstream effectors. This signaling cascade in turn drives oncogenic processes, including tumor cell proliferation, survival, invasive migration, and pro-angiogenic programming, which collectively promote tumorigenesis and metastatic progression [9,10,11,12]. Clinical evidence links FGFR1 aberrations to aggressive malignancies, including urothelial carcinoma (UC) and colorectal cancer (CRC) [13,14]. The aberrant activation of FGFR1 has been identified in multiple malignancies, including bladder, breast, gastric, and lung cancers, establishing it as an attractive therapeutic target for anticancer therapy [15,16].
In developing targeted therapies for FGFR1-dependent pathologies, the conventional drug discovery paradigm confronts critical limitations [17]. Computer-aided drug design (CADD) has revolutionized modern drug discovery by integrating multidisciplinary strategies with advanced computational methodologies [18,19,20]. We implemented an integrated computational workflow combining ligand-based pharmacophore modeling, molecular docking, ADMET profiling, scaffold-hopping, and molecular dynamics simulations [21]. The computational workflow developed herein demonstrates enhanced efficiency over conventional discovery pipelines [22]. This approach enables high-throughput screening of compound libraries for rapid lead candidate identification, accelerating the discovery-to-preclinical development pipeline [23]. By enabling predictive computational assessment of compound properties, this strategy mitigates unnecessary synthetic and experimental efforts, thereby optimizing resource allocation [24]. Moreover, this methodology demonstrates superior success rates in drug discovery. Through systematic analysis of drug-target interactions, it guides structural refinements to simultaneously enhance binding affinity/selectivity while reducing toxicity profiles [24].
Anticancer compound libraries typically comprise structurally diverse chemical entities encompassing broad functional group diversity [25]. These compounds derive from diverse origins, with broad structural diversity enhancing the likelihood of identifying candidates capable of high-affinity FGFR1 binding and functional inhibition [26]. Additionally, as compounds in anticancer libraries are specifically curated or designed for oncology research, they possess inherent potential for high anticancer activity [27]. These compounds exhibit antitumor efficacy in preclinical screens, including tumor cell growth suppression and apoptosis induction [28]. Thus, screening FGFR1 inhibitors from anticancer compound libraries can enhance the success rate of identifying compounds with practical anticancer utility while minimizing screening randomness.
Here, we report a systematic investigation to screen and optimize novel FGFR1 inhibitors from anticancer compound libraries using state-of-the-art CADD technologies. The specific procedures are illustrated in Figure 1. We employed ligand-based pharmacophore modeling and virtual screening approaches to identify candidate molecules, followed by multi-tiered molecular docking (HTVS/SP/XP) combined with MM-GBSA binding energy calculations to prioritize compounds with optimal interactions in the FGFR1 binding pocket. We performed scaffold hopping to refine the physicochemical properties of top-ranked candidates, generating 5355 derivatives, and assessed optimization efficacy via re-docking and ADMET profiling. Using molecular dynamics simulations, we identified three optimal candidates (Compounds 20357a, 20357b, and 20357c). These candidate compounds exhibit enhanced drug-likeness, laying a foundation for preclinical research and supporting the precision treatment of FGFR1-driven cancers.
Figure 1.
Virtual Screening Workflow for Potential FGFR1 Inhibitors.
2. Materials and Methods
2.1. Compound Preparation
Through systematic literature mining of FGFR1-targeting inhibitors, a collection of 39 bioactive small molecules with experimentally validated IC50 values was curated. Molecular structures were initially archived in SDF format using StoneMND Collector (StoneWise, Beijing, China, https://stonemind.stonewise.cn/, accessed on 13 January 2025) [29], with IC50 values integrated via SYBYL-X 2.0 for structural-activity relationship analysis [30]. Molecular preparation was conducted using the LigPrep module (Schrödinger Suite 2021-3). This computational pipeline generated energetically optimized 3D conformations while implementing structural corrections, including Lewis structure validation, bond order normalization, stereochemical ambiguity resolution, and error checking to ensure molecular integrity for subsequent computational analyses. Additionally, 8691 compounds from the TargetMol Anticancer Library (https://www.tsbiochem.com/library/anti_cancer_compound_library, accessed on 5 January 2025) were processed through the same pipeline. This rigorous preparation protocol yielded 21,958 structurally distinct compounds for virtual screening.
2.2. Protein Preparation
The FGFR1 protein (PDB ID: 4ZSA) was obtained from the Protein Data Bank (PDB) (https://www.rcsb.org/, accessed on 8 January 2025) and then imported into Maestro 11.8 for further processing. The Protein Preparation Wizard module was used to pre-process the protein structure, ensuring it met the standards for subsequent computational analyses, including molecular docking. Key preparation steps included: adding hydrogen atoms to the protein in a physicochemically plausible manner, considering physiological pH conditions; detecting and rectifying potential errors or incomplete residues, such as reconstructing missing atoms and adjusting side chain conformations [31]; retaining or removing water molecules based on their structural and functional significance [32]; assigning and validating disulfide bonds to maintain proper connectivity [33]; and minimizing protein structure energy using the OPLS 3e force field to achieve a more stable conformation [34].
2.3. Pharmacophore Construction
A multiligand consensus pharmacophore model was developed using Maestro 11.8 (Schrödinger) [35]. The Hypothesis Coverage Threshold was set to 15% to optimize model sensitivity while maintaining specificity, requiring alignment with at least 15% of known active compounds. Feature complexity was constrained to 4–7 pharmacophoric features, including hydrogen-bond donors/acceptors and aromatic systems, to systematically evaluate structural specificity. Iterative refinement identified model ADRRR_2 as optimal, demonstrating the highest validation score and five critical pharmacophoric features.
2.4. Pharmacophore Validation
Pharmacophore model validation was performed using a database-searching approach to ensure reliability and predictive accuracy. Bioactive compounds were incorporated into the validation set, enabling quantitative assessment of the model’s retrieval efficiency for active molecules. Model performance was evaluated using ROC curves, a standard method for assessing classification models [36]. ROC analysis plots the false-positive rate (FPR, x-axis) against the true-positive rate (TPR, y-axis) across classification thresholds. The resulting curves were compared to a random classification baseline (diagonal line) and an ideal classifier (upper-left quadrant). Classification performance was quantified using AUC, where values approaching 1.0 indicate high discriminatory power. This metric provides threshold-independent evaluation of the model’s ability to distinguish active from inactive classifiers [37].
2.5. Virtual Screening Based on Pharmacophore
Pharmacophore-based virtual screening represents a computationally efficient methodology for screening large compound libraries using validated pharmacophore models. This methodology enables rapid identification of compounds with putative bioactivity, accelerating lead discovery in drug development. Following model selection, virtual screening was conducted using Maestro 11.8 (Schrödinger) with the ADRRR_2 pharmacophore. A minimum of four matched pharmacophoric features (hydrogen-bond acceptors [A], donors [D], and aromatic rings [R]) was required for compound retention during screening [37].
2.6. Hierarchical Docking
Molecular docking employs computational simulations to predict ligand-receptor binding modes, affinity, and potential bioactivity through spatial and interaction analyses [38]. This study utilized Maestro 11.8 (Schrödinger) for hierarchical docking, balancing computational efficiency with accuracy. In this study, the Glide module was employed to construct receptor grids for molecular docking analysis. First, rough positioning and preliminary scoring were used to quickly narrow down the search space; subsequently, energy optimization of candidate conformations was performed based on the OPLS–AA non-bonded potential grid. Finally, an evaluation model combining empirical functions and force fields was utilized to screen for the optimal docking conformation [39]. The docking grid was constructed with the ligand-binding pocket as the center, and its coordinates were set to X = −18.45, Y = 13.8, and Z = −5.12. High-Throughput Virtual Screening (HTVS) mode enabled rapid library screening, followed by Standard Precision (SP) mode for moderate-precision docking of 104–105 ligands. Extra Precision (XP) mode enhanced selectivity via rigorous sampling and scoring algorithms to minimize false positives. From an initial 5501 compounds screened via HTVS, sequential SP and XP filtering identified 21 top candidates [40]. These underwent MM/GBSA binding energy calculations and comparative analysis with reference compound 4UT801. Three molecules demonstrating superior binding characteristics were prioritized for further investigation.
2.7. Scaffold Hopping
Molecular scaffolds serve as structurally transformative elements in small-molecule drug research and development (R&D), enabling strategic modulation of pharmacokinetic and safety profiles [41]. Scaffold hopping was implemented via Maestro 11.8’s Ligand-Based Core Hopping module to systematically optimize three prescreened compounds. Core structures containing critical pharmacophoric features were identified and iteratively replaced with novel scaffolds from curated libraries. Replacement candidates were evaluated using shape-based 3D similarity metrics, hydrogen-bond matching algorithms, and synthetic feasibility assessments. A multi-criteria selection framework incorporating side-chain root mean square deviation (RMSD), scaffold superposition alignment, and synthetic accessibility scores prioritized compounds with optimized drug-likeness. This approach generated chemically diverse candidates with enhanced bioavailability and reduced toxicity risks, providing a foundation for subsequent development.
2.8. ADMET
During the preliminary phase of drug research and development, leveraging computer simulation techniques to predict and assess the ADMET properties of candidate drugs enables the timely elimination of potentially problematic compounds [42,43]. This not only substantially augments the overall R&D efficiency but also curtails the associated costs. In the current study, the ADMETlab2.0 online platform (https://ADMETmesh.scbdd.com/service/screening/index, accessed on 5 March 2025) was employed. This platform was used to conduct ADMET projections for the compounds where the following scaffold hopping was employed. This platform was used to conduct ADMET projections for the compounds following scaffold hopping. Subsequently, three small molecules, namely Compound 20357a, Compound 20357b, and Compound 20357c, which exhibited superior characteristic indices compared to the positive reference 4UT801 across all relevant aspects, were meticulously selected for subsequent molecular dynamics simulation investigations.
2.9. Molecular Dynamics
Molecular dynamics (MD) simulations (100 ns) were conducted for complexes of the target bound to each candidate molecule and the positive control, respectively. Key steps included:
First, protein and ligand structure files were exported using the Discovery Studio platform. Ligand topology based on the GAFF force field was constructed via the ACPYPE online server (https://www.bio2byte.be/acpype/, accessed on 20 March 2025) [44,45]. Protein topology files were generated in GROMACS 2019 using the AMBER99SB-ILDN force field and TIP3 water model [46]. A cubic box (1.2 nm edge length) was constructed around protein–ligand complexes and solvated with the SPC216 water model to simulate aqueous conditions. Sodium and chloride ions were added to achieve charge neutrality.
Energy minimization was performed using the steepest descent algorithm for a maximum of 5000 steps with a force tolerance of 1000 kJ·mol−1·nm−1. Electrostatic interactions were treated with the Particle Mesh Ewald (PME) method, using a cutoff of 1.2 nm for both Coulomb and van der Waals interactions. A force-switch modifier was applied to the van der Waals interactions between 1.0 and 1.2 nm. Bond constraints were enforced using the LINCS algorithm.
The equilibration procedure consisted of two stages. First, the system was equilibrated under the canonical (NVT) ensemble for 25 ps with a time step of 1 fs, employing the Nosé–Hoover thermostat to maintain the temperature at 303.15 K. This was followed by isothermal–isobaric (NPT) equilibration for 25 ps using the Parrinello–Rahman barostat to maintain a pressure of 1.0 bar.
Finally, a molecular dynamics (MD) simulation was carried out for 100 ns with a time step of 2 fs, and coordinates were saved every 10 ps. Throughout the production run, the temperature and pressure were maintained at 303.15 K and 1.0 bar using the Nosé–Hoover thermostat and Parrinello–Rahman barostat, respectively.
Key system parameters were analyzed, including RMSD and RMSF of atomic positions to assess structural stability and dynamics. For each system, Rg, total potential energy profiles, and hydrogen bond counts were monitored to characterize intermolecular interactions and system behavior. The DCCM was generated using the bio3d package [47].
2.10. MM-PBSA
The binding free energy was calculated using the MM-PBSA approach on 100 frames extracted from the last 10 ns of the production trajectory, a period during which the protein–ligand complex was verified to be stable. The binding free energy was estimated using the g_mmpbsa tool [48]. The MM-PBSA calculations were performed using a dielectric constant of 2 for the solute. Both polar and non-polar solvation contributions were included, and per-residue energy decomposition was carried out. The bootstrap method with 2000 repeats was used to estimate uncertainties.
The formula for the calculation of the binding free energy is shown below:
Gbinding = Gcomplex−(Gprotein + Gligand)
Here, Gcomplex denotes the free energy of the protein–ligand complex, Gprotein the free energy of the protein in solvent, and Gligand the free energy of the ligand in solvent.
3. Results
3.1. Pharmacophore Model Establishment
A pharmacophore is defined as the three-dimensional arrangement of essential structural features, including chemical moieties and spatial orientations, that enable a drug to interact with its biological target and elicit a specific biological response [49]. In this study, a ligand-based pharmacophore modeling approach was employed using 39 structurally diverse ligands that share a conserved mechanism of action at the target receptor (Figure S1). Leveraging the Phase module in Schrödinger software, structural alignment and hypothesis generation yielded 20 three-dimensional pharmacophore models (Table 1). The optimal pharmacophore model (ADRRR_2) was comprehensively selected. It is composed of five features (Figure 2a): one hydrogen bond acceptor (A), one hydrogen bond donor (D), and three aromatic ring systems (R). The model achieved a Phase Hypo Score of 1.33, a Schrödinger software metric evaluating pharmacophore hypothesis rationality. High scores improve compound library screening accuracy and reduce false positives. The receiver operating characteristic (ROC) curve exhibited an area under the curve (AUC) of 0.87 (Figure 2b), demonstrating strong discriminatory power.
Table 1.
Key statistical metrics of 20 pharmacophore models.
Figure 2.
Characterization and Validation of the ADRRR_2 Pharmacophore Hypothesis. (a) Three-dimensional (3D) structure of the ADRRR_2 pharmacophore hypothesis in complex with its reference ligand; (b) receiver operating characteristic (ROC) curve validation of the ADRRR_2 model.
3.2. Pharmacophore Model Verification
To validate the predictive performance of the pharmacophore hypothesis, an independent decoy set was strategically employed, comprising structurally and physicochemically matched non-target molecules to simulate real-world virtual screening scenarios. The results demonstrated that the hypothesis accurately aligned with the bioactive conformations of the majority of test compounds and effectively discriminated between actives and decoys through conserved pharmacophoric element recognition. ROC curve validation (Figure 3) of the independent dataset yielded an AUC of 0.76, indicating acceptable discriminatory capacity to distinguish active ligands from inactive analogs in virtual screening workflows.
Figure 3.
ROC curve validation of the pharmacophore hypothesis for enriching bioactive compounds from virtual screening.
3.3. Virtual Screening Based on the Pharmacophore Model
A ligand-based pharmacophore model was employed to screen a database of 21,958 compounds using the Phase Ligand Screening module. This screening process identified 9019 molecules (PhaseScreenScore > 1), corresponding to a 37.8% retention rate. The pharmacophore matching was rigorously validated by assessing the geometric complementarity and spatial arrangement of critical features, such as hydrogen bond donors/acceptors and aromatic ring systems. Screening parameters were optimized using the default Phase scoring function, ensuring consistency with prior research and reproducibility of results. The selected compounds underwent molecular docking and ADMET analysis to prioritize candidates with favorable pharmacokinetic properties.
3.4. Molecular Docking
To evaluate the binding ability of pharmacophore-screened molecules to the FGFR1 protein, molecular docking was performed using the Glide module in Schrödinger software (Schrödinger Suite 2021-3) [50]. Glide, a core module in Schrödinger for molecular docking, balances accuracy and speed by offering docking modes ranging from high-throughput virtual screening (HTVS) to standard precision (SP) and extra precision (XP), with increasing accuracy for screening.
The co-crystallized ligand 4UT801 (PDB ID: 4ZSA) was positioned at the receptor grid centroid for ligand docking simulations. Following extra precision (XP) docking, the top 21 scoring compounds underwent MM-GBSA (Molecular Mechanics/Generalized Born Surface Area) binding free energy calculations, with three molecules demonstrating superior binding affinities to the reference ligand 4UT801 (Table 2). The binding affinities of Compound 18149, Compound 21769, and Compound 20357 under the high-precision mode were −13.527 kcal/mol, −13.743 kcal/mol, and −15.011 kcal/mol, respectively, all exceeding the inhibitor 4UT801 (−13.139 kcal/mol) in the protein–ligand complex.
Table 2.
Three compounds with the best Glide scores and MM/GBSA scores were compared.
Compound 18149 (Figure 4a,b) engages FGFR1 through hydrogen bonds with Glu562, Ala564, and Gly485, complemented by a salt bridge with Lys482 and π–π stacking with Phe489. Compound 21769 (Figure 4c,d) establishes hydrogen bonding interactions with Glu562, Ala564, and Asp641. Compound 20357 (Figure 4e,f) demonstrates the most extensive binding network, forming dual salt bridges with Glu571 and Glu486, establishing hydrogen bonds with Glu571 and Ala564, and displaying π–π stacking with Phe489.
Figure 4.
FGFR1-Inhibitor Interaction Analysis: (a) 3D binding pose of Compound 18149 in the FGFR1 active site; (b) 2D interaction map of Compound 18149; (c) 3D binding pose of Compound 21769; (d) 2D interaction map of Compound 21769; (e) 3D binding pose of Compound 20357; (f) 2D interaction map of Compound 20357.
The screened compounds engage FGFR1 through hydrogen bonding, ionic interactions, and π–π stacking patterns consistent with their superior docking scores. This computational–experimental concordance validates our screening protocol while positioning these molecules as structurally distinct FGFR1 inhibitors with therapeutic potential.
3.5. Scaffold Hopping
3.5.1. Implementation of Scaffold Hopping Strategies for Lead Compounds
Our pursuit of more effective and druggable compounds has led us to adopt a scaffold hopping strategy. Although the three small molecules identified through the previously described screening methods demonstrated promising activity, they are associated with significant risks to human health due to poor solubility, metabolic instability, and high toxicity. Scaffold hopping was conceived as a strategy to address these challenges by exploring alternative core structures that can maintain the desired biological activity while rectifying physicochemical and pharmacokinetic limitations [29,51].
An in-depth analysis of the molecular docking results (Figure 4) was conducted, with a particular focus on regions exhibiting relatively weak binding forces between small molecules and the target protein. For fragments exhibiting weak interactions with the receptor, targeted replacements were performed, thereby generating a series of new small molecules with stronger affinities for the target protein. Scaffold hopping was performed on Compound 18149, Compound 21769, and Compound 20357 using the Maestro 11.8 software, respectively. Following scaffold hopping, we conducted molecular docking and ADMET profiling of the derived compounds to systematically evaluate FGFR1 binding mode conservation with key residues before/after structural modification. Screening criteria for target molecules included higher docking scores than the positive reference compound 4UT801, optimal water and lipid solubility profiles, excellent oral bioavailability, and lower measured toxicity compared to 4UT801.
3.5.2. Insights into the Scaffold Hopping Results of Compound 20357
Through analysis of the docking results in Figure 4e,f, fragment substitution was performed on the 2-phenoxyethan-1-aminium moiety of Compound 20357, yielding 2363 new molecules. Following molecular docking and ADMET profiling, three optimized candidates (Compound 20357a: ΔG = −14.335 kcal/mol; Compound 20357b: −15.441 kcal/mol; Compound 20357c: −13.979 kcal/mol) demonstrated enhanced binding potency compared to the reference ligand 4UT801 (ΔG = −13.139 kcal/mol), meeting all predefined selection criteria (Table 3). Figure 5a,b illustrate the interactions of Compound 20357a in the docking complex. Figure 5c,d depict the interactions of Compound 20357b, while Figure 5e,f show those of Compound 20357c with the target protein. Analysis summarized key interacting residues and scores between the compounds and the target protein before and after scaffold hopping (Table 4), revealing that the optimized compounds exhibit more extensive interactions with the target protein. MM/GBSA binding free energy calculations (Table 4) reveal enhanced receptor affinity for the optimized candidates (Compound 20357a: ΔG = −70.43 kcal/mol; Compound 20357b: −78.43 kcal/mol; Compound 20357c: −77.75 kcal/mol) compared to the reference ligand 4UT801 (ΔG = −69.84 kcal/mol), demonstrating improved structural and electronic complementarity critical for stable complex formation. Side-chain root mean square deviation (RMSD) values were calculated for molecules after scaffold hopping (Table 4) to evaluate whether the new scaffold introduction significantly impacted side-chain structure. The side-chain RMSD values of the selected small molecules were all within 0–2 Å, indicating structural similarity to the reference compounds and suggesting retention of their biological activity and mechanism of action. Comprehensive ADMET profiling of these compounds follows.
Table 3.
Results of scaffold hopping via fragment replacement (highlighted replacement structure in red).
Figure 5.
Interactions in protein–ligand complexes following scaffold hopping: (a) 3D binding mode of Compound 20357a; (b) 2D binding mode of Compound 20357a; (c) 3D binding mode of Compound 20357b; (d) 2D binding mode of Compound 20357b; (e) 3D binding mode of Compound 20357c; (f) 2D binding mode of Compound 20357c.
Table 4.
Key Interacting Residues and Binding Scores of Compounds Before and After Scaffold Hopping.
3.5.3. Insights into the Scaffold Hopping Results of Compound 18149 and Compound 21769
Through analysis of the docking results in Figure 4a,b, fragment substitution was performed on the 4-(2,4-dimethyl-1H-pyrrol-3-yl)butan-2-one moiety of Compound 18149, yielding 2494 new molecules. Concurrently, based on the docking results in Figure 4c,d, fragment substitution was performed on the 5-[2-(3,5-dimethoxyphenyl)ethyl]-4,5-dihydro-1H-pyrazole moiety of Compound 21769, yielding 498 new molecules. Subsequently, following in-depth molecular docking and comprehensive ADMET analysis of these newly generated molecules, no suitable compounds were selected from the combined pool of 2494 (from Compound 18149) and 498 (from Compound 21769) new molecules based on predefined criteria. In particular, these compounds failed to meet the ADMET screening requirements. Consequently, scaffold hopping outcomes for Compound 18149 and Compound 21769 will not be considered for further investigation.
3.6. ADMET Property Analysis
Suboptimal ADMET properties can lead to poor pharmacokinetic profiles, reduced bioavailability, and potential toxicity. The positive control compound 4UT801 displays physicochemical properties surpassing recommended thresholds and exhibits relatively high toxicity. ADMETlab2.0 was employed to predict the absorption, distribution, metabolism, excretion, and toxicity of 134 compounds after structural optimization [52]. A total of 88 parameters, including lipophilicity, hydrogen bonding, solubility, and permeability, were analyzed and compared with those of the positive control compound. Due to space limitations, only key ADMET parameters are summarized in Table 5. A complete CSV-formatted dataset (Supplementary File S1) containing all 88 ADMET prediction parameters and their corresponding predicted values for Compounds 20357a–20357c and the reference compound is provided in the Supplementary Materials for further reference. Three compounds exhibiting enhanced activity relative to 4UT801 were successfully identified through systematic screening. These optimized candidates demonstrated favorable physicochemical parameters within drug-like ranges while satisfying Lipinski’s Rule criteria. Subsequent ADMET profiling, as presented in Table 5, revealed comparative pharmacokinetic advantages over the positive control compound 4UT801. In the ADMETlab2.0 radar plots of Compound 20357a–Compound 20357c (Figure 6), the majority of parameters are situated within the “drug-like region”, demonstrating that these compounds exhibit well-balanced pharmacokinetic profiles and minimal toxicity risks, highlighting their substantial potential for drug development.
Table 5.
ADMET Profiling of Positive Control 4UT801 and Scaffold-Hopped Derivatives Compound 20357a, Compound 20357b, and Compound 20357c.
Figure 6.
The ADMETlab2.0 radar plot of candidate compounds. (a) Compound 20357a; (b) Compound 20357b; (c) Compound 20357c.
The aqueous solubility and lipophilicity profiles of Compound 20357a–Compound 20357c were compared with reference compound 4UT801 through quantitative analysis of LogS and LogP values (Table 5). LogS values below −4 log mol/L indicate suboptimal water solubility, which may compromise oral absorption efficiency. Notably, compound 4UT801 demonstrated markedly reduced solubility with a LogS of −5.121 log mol/L, substantially below the recommended range (−4 to 0.5 log mol/L). In contrast, compounds Compound 20357a–Compound 20357c exhibited favorable solubility within the acceptable parameters. Lipophilicity assessment revealed compound 4UT801’s LogP value of 4.492 log mol/L, exceeding the optimal range (0–3 log mol/L) and suggesting potential tissue accumulation risks. Compound 20357a–Compound 20357c maintained appropriate LogP values consistent with desirable pharmacokinetic profiles.
MDCK cell permeability assays and human intestinal absorption (HIA) predictions indicated satisfactory gastrointestinal absorption for all evaluated compounds (Table 5). This data correlates with predicted oral bioavailability, as compounds demonstrating adequate membrane permeability typically achieve sufficient systemic exposure. Volume of distribution (VD) analysis showed acceptable tissue distribution parameters across all test compounds (0.04–20 L/kg), with no values suggesting excessive tissue sequestration that might potentiate toxicity risks. This systematic evaluation highlights 4UT801’s role as a reference compound with suboptimal solubility–lipophilicity balance, while confirming that the test compounds meet critical criteria for oral bioavailability through their balanced absorption, distribution, and solubility profiles.
The toxicity profiles of the compounds were systematically evaluated through eight critical parameters, with three key indicators demonstrating significant differentiation (Table 5). Cardiac safety analysis revealed that the optimized Compound 20357a–Compound 20357c exhibited lower predicted hERG inhibition probabilities compared to the reference compound 4UT801 (0.95), substantially reducing the risk of QT interval prolongation and associated arrhythmogenic effects. The liver is central to drug metabolism and excretion, where drugs and their metabolites can induce direct or indirect hepatotoxicity. Assessing drug-induced liver injury (DILI) risk is pivotal in drug development. The DILI prediction score for 4UT801 was 0.954, indicating a high risk of liver damage, whereas the three scaffold-hopped compounds had more favorable DILI predictions, mitigating hepatotoxicity risk. Rat oral acute toxicity tests evaluated short-term toxic effects following oral administration, focusing on determining the median lethal dose (LD50) and identifying target organs and toxic mechanisms via poisoning manifestations and lethality patterns. The predicted values of Compound 20357a–Compound 20357c were significantly lower than the reference compound (0.677), mitigating acute toxicity risks. These results demonstrate that scaffold-hopping optimization successfully mitigated critical toxicity concerns while maintaining therapeutic potential. The enhanced safety margins and reduced hepatotoxicity risks of Compound 20357a–Compound 20357c, coupled with their previously demonstrated solubility and permeability advantages, position them as superior candidates for further development.
3.7. Molecular Dynamics
Backbone atom root-mean-square deviation (RMSD) analysis assessed the structural stability of protein–ligand complexes throughout the 100-ns molecular dynamics simulations (Figure 7a). All four small molecule-protein systems achieved conformational convergence in the range of 0.4–0.7 nm after 50 ns. Comparative analysis revealed that Compound 20357a exhibited superior conformational stability, maintaining backbone RMSD values below 0.6 nm with reduced fluctuation amplitude compared to the positive control. This differential stability profile suggests enhanced binding complex rigidity for the optimized compound.
Figure 7.
Molecular dynamics simulation metrics over time. (a) Protein RMSD; (b) Protein RMSF; (c) Protein radius of gyration; (d) Overall potential energy of the system.
The root-mean-square fluctuation (RMSF) of protein residues quantifies the mean displacement of each residue across conformational states. As shown in Figure 7b, the overall RMSF of the entire system ranged from 0.1 to 0.6 nm. Key active site amino acid residues (Glu562, Ala564, Gly485, Asp641, and Glu571) exhibited low RMSF values, indicating the stability of compounds in the ligand-protein complexes. Although terminal protein residues showed elevated RMSF values, they remained within the acceptable range below 0.7 nm.
The radius of gyration (Rg) of proteins reflects the structural compactness of proteins. As shown in Figure 7c, the average Rg values of the proteins and compounds were below 2.97 nm, indicating that the four ligand-protein complexes maintained structural compactness during the simulation. Among them, the protein Rg values of Compound 20357a and Compound 20357c were overall lower than those of the positive control compounds, suggesting more compact protein structures in these two ligand-protein systems.
Additionally, we calculated the overall potential energy of the systems. As shown in Figure 7d, all systems remained stable around 303 K, reflecting system stability from an energetic perspective.
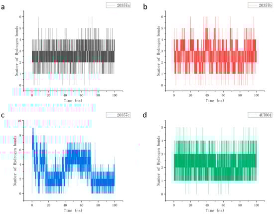
To validate ligand interactions during the simulation, we analyzed hydrogen bonding in the ligand-receptor complex. Using GROMACS 2019, we quantified interactions between the ligand and protein over time to assess ligand stability within the active site. As shown in Figure 8, all three candidate molecules formed more hydrogen bonding interactions with the target protein during the simulation than the positive control molecule. While the number of hydrogen bonds between Compound 20357c and the target protein exhibited dynamic fluctuations throughout the simulation (Figure 8c), the low and stable RMSD of the ligand (Figure 7a) indicates that the binding pose remained stable. This apparent discrepancy is resolved by considering the dynamic nature of the binding interface, where individual hydrogen bonds can break and reform without compromising the overall complex stability. The sustained binding is likely maintained by a combination of other favorable interactions, such as hydrophobic contacts and van der Waals forces, which collectively ensure a stable binding affinity.
Figure 8.
Number of protein–ligand hydrogen bonds over time during molecular dynamics simulations. (a) Compound 20357a; (b) Compound 20357b; (c) Compound 20357c; (d) 4UY801.
Overall, all three candidate molecules showed favorable performance in molecular dynamics simulations. Among them, Compound 20357a and Compound 20357c were comparable to or outperformed the positive control compounds across multiple metrics, exhibiting good target protein binding ability. Although Compound 20357b performed less effectively than Compound 20357a and Compound 20357c, it remained within an acceptable range.
The Dynamic Cross-Correlation Matrix (DCCM), a critical analytical tool in molecular dynamics simulations, characterizes dynamic correlations between atoms or residues in proteins and other biological macromolecules. As shown in Figure 9a–c, the DCCM was computed for three candidate molecules. In these plots, the color gradient ranges from dark blue (highly positive correlations) to light yellow (highly negative correlations).
Figure 9.
Schematic representation of DCCM of candidate molecules. (a) Compound 20357a; (b) Compound 20357b; (c) Compound 20357c.
Notably, distinct diagonal lines are evident in all plots, signifying strong positive autocorrelations for each residue. Block structures in the plots correspond to the protein’s secondary structural elements (e.g., α-helices or β-sheets), where residues display collective motions. More pronounced block structures in Figure 9b,c indicate robust residue correlations in these molecules, whereas Figure 9a shows a more diffuse pattern, potentially reflecting independent dynamic behavior of residues in this molecule.
3.8. MM-PBSA
We calculated the binding free energy between FGFR1 and candidate ligands using the molecular mechanics Poisson–Boltzmann surface area (MM-PBSA) method. As shown in Table 6, Compound 20357a and Compound 20357c exhibited extremely low binding energy when bound to the target protein, corroborating the binding stability from an energetic perspective. Additionally, Compound 20357b and the positive control molecule 4UT801 also had low binding energy during interaction with the target protein, though less favorable than Compound 20357a and Compound 20357c in this metric, but within an acceptable range.
Table 6.
Energy changes upon interaction of candidate molecules with proteins calculated by the MM-PBSA method.
The energy breakdown of protein residues in different systems was calculated. As shown in Figure 10a–d, binding of candidate and positive control molecules to the protein reached equilibrium with low binding energies across most residues, reflecting the stability of protein–ligand binding.
Figure 10.
Energy breakdown of protein residues at equilibrium for systems with different ligand-protein compositions. (a) Compound 20357a; (b) Compound 20357b; (c) Compound 20357c; (d) 4UT801.
4. Discussion
The fibroblast growth factor receptor (FGFR) family, a key regulator of cellular fate, demonstrates strong associations between its aberrant activation and malignancies, including lung and breast cancers [53]. FGFR1, due to its pivotal role in the FGF/FGFR signaling axis, has emerged as a critical target for anticancer therapeutic development [4]. Nevertheless, FGFR1 inhibitor development continues to face persistent challenges, including the development of drug resistance and suboptimal pharmacokinetic properties [53]. Recent advances in computer-aided drug design (CADD) have reinvigorated FGFR1 inhibitor discovery efforts [54]. By moving beyond traditional high-cost, low-success-rate development paradigms, CADD enables systematic screening and rational design of novel FGFR1 inhibitors.
This study reports the identification of three novel FGFR1 inhibitors through an integrated computational strategy. We constructed and utilized a pharmacophore model capable of identifying compounds exhibiting dual hydrogen bonding and hydrophobic pharmacophore characteristics, effectively mitigating off-target potential [55]. A three-tiered molecular docking protocol—employing progressive precision filters—optimized computational efficiency and accuracy during high-throughput virtual screening [56], with reference compound 4UT801 validating the docking methodology. Subsequent scaffold hopping optimization enhanced lead compounds’ target affinity and absorption, distribution, metabolism, excretion, and toxicity (ADMET) profiles, yielding three candidates with improved drug-likeness and predicted therapeutic efficacy. Molecular dynamics simulations further validated the structural integrity of candidate-FGFR1 complexes over extended trajectories. Collectively, this multi-method computer-aided drug design (CADD) approach advances FGFR1-targeted therapeutic development through rationally engineered inhibitor candidates [57].
In addition, we compared the ADMET prediction results of the three candidate compounds with those of known FGFR1 inhibitors (Erdafitinib and AZD4547) (Table S1). Neither Erdafitinib nor AZD4547 exhibited LogS and LogP values within the ideal ranges, indicating poor water solubility and a potential risk of tissue accumulation. CL refers to drug clearance, with a value of ≥5 considered excellent [52]; however, the predicted CL of AZD4547 (2.353) was suboptimal. Both inhibitors showed predicted values greater than 0.9 for hERG blockers and drug-induced liver injury, signifying a very high likelihood of inhibiting cardiac hERG potassium channels and causing liver damage. Furthermore, AZD4547’s predicted values for AMES toxicity (0.895) and respiratory toxicity (0.953) deviated significantly from the ideal ranges, while Erdafitinib also displayed non-ideal predictions for skin sensitization (0.856) and respiratory toxicity (0.857). By contrast, all predicted values of our candidate compounds are more ideal. Collectively, these results demonstrate that the candidate compounds offer improved bioavailability and reduced potential toxicity compared to the known FGFR1 inhibitors Erdafitinib and AZD4547.
Notably, Glu571 stabilizes the binding interface between FGFR1 and the ligand through hydrogen bonds and salt bridges, Ala564 anchors the ligand via hydrogen bonds and maintains the kinase active conformation, and Phe489 enhances binding specificity through π–π stacking interactions [58]. These three residues synergistically regulate the catalytic function of FGFR1 and are key residues for its kinase activity. The three newly identified FGFR1 inhibitors presented in this study offer both mechanistic insights and translational potential. By integrating pharmacodynamic modeling with molecular docking, this study prioritized compounds with improved target specificity. Structural modifications guided by scaffold optimization enhanced inhibitory potency and drug-like properties, addressing key pharmacokinetic challenges observed in current FGFR1 inhibitors. Our computational strategy—which systematically combined pharmacophore mapping, tiered docking, scaffold refinement, and kinetic assessments—provides a scalable workflow to streamline early drug discovery. These compounds may advance mechanistic studies of FGFR1 signaling while serving as foundational candidates for targeted therapies against FGFR1-driven cancers [59].
Several limitations merit consideration. Although computational methods such as molecular docking and kinetic simulations can provide valuable insights, they cannot replace experimental validation of biological effects, particularly structural biology validation. Our approach does not provide the most direct and unambiguous evidence for ligand-target interactions, as offered by experimental techniques like X-ray crystallography or cryo-EM. Additionally, the limited chemical diversity within our screening library may have constrained the identification of structurally distinct candidates. Finally, our screening process commences with ligand pharmacophore models, whose efficacy is strictly dependent upon the quality and structural diversity of the training set molecules. This may introduce a bias towards known chemical types into the model. While the predicted hERG value has been reduced, the associated risk remains relatively high—this constitutes a critical consideration that demands prioritization during the subsequent optimization and development of the candidate compounds. In future studies, we will conduct further evaluation and validation of this risk employing more sophisticated computational models (e.g., structure-based hERG modeling) [60] or in vitro assays (e.g., hERG potassium channel inhibition assays) [61], while investigating structural modification strategies aimed at mitigating hERG binding affinity.
Priorities for subsequent investigations include experimental confirmation of inhibitor efficacy and toxicity profiles via cell-based assays and preclinical models. Expanding the chemical diversity of the screening library with diverse chemotypes may enhance the robustness of computational predictions. Exploring hybrid molecular architectures could yield dual-target inhibitors capable of leveraging combined signaling vulnerabilities. Emerging computational techniques, particularly deep learning models trained on FGFR family structural data, could enhance the prediction of mutation-driven resistance patterns and guide iterative compound design. Overall, systematic experimental validation, expanded chemical libraries, multi-target design strategies, and advanced computational methods will collectively reinforce the pipeline from computational discovery to clinical application. Such integrated efforts remain essential for developing precise FGFR-directed therapies and accelerating their translation into clinical practice.
5. Conclusions
This study identified three novel FGFR1 inhibitors (Compound 20357a, Compound 20357b, and Compound 20357c) through an integrated computational strategy, offering potential candidates for anticancer therapeutic development. A hierarchical screening approach combining pharmacophore modeling, molecular docking, and MM/GBSA binding energy calculations prioritized compounds with optimal target affinity. Scaffold hopping optimization enhanced binding potency while improving pharmacokinetic profiles and safety margins relative to the reference compound 4UT801. Molecular dynamics simulations validated stable ligand-FGFR1 interactions and conformational equilibrium. Collectively, Compound 20357a–Compound 20357c demonstrate significant potential as FGFR1-targeted lead compounds, with molecular insights and methodologies that advance structure-guided kinase inhibitor design. These findings underscore the utility of computational approaches in accelerating anticancer drug discovery while providing a mechanistic framework for future FGFR1-targeted therapies.
Supplementary Materials
The following supporting information can be downloaded at: https://www.mdpi.com/article/10.3390/targets3040035/s1, Supplementary File S1: 88 ADMET prediction parameters. Supplementary File S2: Figures and Tables. Figure S1: A collection of 39 FGFR1 inhibitors and their corresponding IC50 values; Table S1: Comparison of ADMET Prediction Results between Three Candidate Compounds and Known FGFR1 Inhibitors (Erdafitinib, AZD4547).
Author Contributions
Conceptualization, X.J.; methodology, X.J. and J.T.; software, X.J. and J.T.; validation, X.J.; formal analysis, X.J. and J.T.; investigation, X.J., J.T., N.Z., L.W. and X.Z.; resources, X.J.; data curation, X.J.; writing—original draft preparation, X.J. and J.T.; writing—review and editing, L.L., X.J. and J.T.; visualization, X.J. and J.T.; supervision, L.L.; project administration, L.L.; funding acquisition, L.L. All authors have read and agreed to the published version of the manuscript.
Funding
This work was supported by the National College Students’ Innovation and Entrepreneurship Training Program (Grant No. 2DC24060G).
Institutional Review Board Statement
Not applicable.
Informed Consent Statement
Not applicable.
Data Availability Statement
The original contributions presented in this study are included in the article/Supplementary Material. Further inquiries can be directed to the corresponding author.
Conflicts of Interest
The authors declare no conflicts of interest.
Abbreviations
| FGFR1 | Fibroblast growth factor receptor 1 |
| FGFs | Fibroblast growth factors |
| HSPG | Heparan sulfate proteoglycan |
| NSCLC | Non-small cell lung cancer |
| TNBC | Triple-negative breast cancer |
| CADD | Computer-aided drug design |
| ROC | Receiver operating characteristic |
| AUC | Area under the curve |
| HTVS | High-throughput virtual screening |
| SP | Standard precision |
| XP | Extra precision |
| MM-GBSA | Molecular Mechanics/Generalized Born Surface Area |
| MM-PBSA | Molecular Mechanics/Poisson–Boltzmann Surface Area |
| ADMET | Absorption, distribution, metabolism, excretion, and toxicity |
| HIA | Human intestinal absorption |
| VD | Volume of distribution |
| DILI | Drug-induced liver injury |
| MD | Molecular dynamics |
| RMSD | Root mean square deviation |
| RMSF | Root-mean-square fluctuation |
| Rg | Radius of gyration |
| DCCM | Dynamic cross-correlation matrix |
| Src | Steroid receptor coactivator |
| EGFR | Epidermal growth factor receptor |
| PDB | Protein data bank |
| FPR | False-positive rate |
| TPR | True-positive rate |
| NVT | Constant temperature-volume |
| NPT | Constant temperature-pressure |
References
- Zhou, R.; Tang, X.; Wang, Y. Emerging strategies to investigate the biology of early cancer. Nat. Rev. Cancer 2024, 24, 850–866. [Google Scholar] [CrossRef] [PubMed]
- Yue, H.; Wang, Y.; Zhang, N.; Xing, J.; Wang, T.; Bao, Y.; Hou, Y.; Zhao, Y. Small-molecule FGFR-targeted medicinal chemistry: Advances since 2020 and future perspectives. Eur. J. Med. Chem. 2025, 300, 118117. [Google Scholar] [CrossRef]
- Wiedlocha, A.; Haugsten, E.M.; Zakrzewska, M. Roles of the FGF-FGFR Signaling System in Cancer Development and Inflammation. Cells 2021, 10, 2231. [Google Scholar] [CrossRef]
- Edirisinghe, O.; Ternier, G.; Alraawi, Z.; Suresh Kumar, T.K. Decoding FGF/FGFR Signaling: Insights into Biological Functions and Disease Relevance. Biomolecules 2024, 14, 1622. [Google Scholar] [CrossRef] [PubMed]
- Korc, M.; Friesel, R.E. The Role of Fibroblast Growth Factors in Tumor Growth. Curr. Cancer Drug Targets 2009, 9, 639–651. [Google Scholar] [CrossRef] [PubMed]
- Schlessinger, J.; Plotnikov, A.N.; Ibrahimi, O.A.; Eliseenkova, A.V.; Yeh, B.K.; Yayon, A.; Linhardt, R.J.; Mohammadi, M. Crystal Structure of a Ternary FGF-FGFR-Heparin Complex Reveals a Dual Role for Heparin in FGFR Binding and Dimerization. Mol. Cell 2000, 6, 743–750. [Google Scholar] [CrossRef]
- Ong, S.H.; Guy, G.R.; Hadari, Y.R.; Laks, S.; Gotoh, N.; Schlessinger, J.; Lax, I. FRS2 Proteins Recruit Intracellular Signaling Pathways by Binding to Diverse Targets on Fibroblast Growth Factor and Nerve Growth Factor Receptors. Mol. Cell. Biol. 2000, 20, 979–989. [Google Scholar] [CrossRef]
- Belov, A.A.; Mohammadi, M. Molecular mechanisms of fibroblast growth factor signaling in physiology and pathology. Cold Spring Harb. Perspect. Biol. 2013, 5, a015958. [Google Scholar] [CrossRef]
- Xue, W.J.; Li, M.T.; Chen, L.; Sun, L.P.; Li, Y.Y. Recent developments and advances of FGFR as a potential target in cancer. Future Med. Chem. 2018, 10, 2109–2126. [Google Scholar] [CrossRef]
- Turner, N.; Pearson, A.; Sharpe, R.; Lambros, M.; Geyer, F.; Lopez-Garcia, M.A.; Natrajan, R.; Marchio, C.; Iorns, E.; Mackay, A.; et al. FGFR1 amplification drives endocrine therapy resistance and is a therapeutic target in breast cancer. Cancer Res. 2010, 70, 2085–2094. [Google Scholar] [CrossRef]
- Ji, W.; Yu, Y.; Li, Z.; Wang, G.; Li, F.; Xia, W.; Lu, S. FGFR1 promotes the stem cell-like phenotype of FGFR1-amplified non-small cell lung cancer cells through the Hedgehog pathway. Oncotarget 2016, 7, 15118–15134. [Google Scholar] [CrossRef] [PubMed]
- Maehara, O.; Suda, G.; Natsuizaka, M.; Ohnishi, S.; Komatsu, Y.; Sato, F.; Nakai, M.; Sho, T.; Morikawa, K.; Ogawa, K.; et al. Fibroblast growth factor-2-mediated FGFR/Erk signaling supports maintenance of cancer stem-like cells in esophageal squamous cell carcinoma. Carcinogenesis 2017, 38, 1073–1083. [Google Scholar] [CrossRef]
- Pichler, R.; van Creij, N.C.H.; Mertens, L.S.; Del Giudice, F.; Koll, F.; Soria, F.; Subiela, J.D.; Plage, H.; Tymoszuk, P.; Mayr, R.; et al. FGFR1/3 Signaling as an Achilles’ Heel of Phenotypic Diversity in Urothelial Carcinoma. Eur. Urol. Oncol. 2025, in press. [Google Scholar] [CrossRef] [PubMed]
- Lyu, X.; Cai, R.; Han, B.; Liu, Y.; Zhang, Y.; Wu, Z.; Cheng, Y.; Lin, Z.; Qin, G.; Xie, X.; et al. FGFR1-amplified colorectal cancer: A distinct prognostic subtype identified through integrated genomic and immunohistochemical profiling. ESMO Open 2025, 10, 105561. [Google Scholar] [CrossRef]
- Weiss, J.; Sos, M.L.; Seidel, D.; Peifer, M.; Zander, T.; Heuckmann, J.M.; Ullrich, R.T.; Menon, R.; Maier, S.; Soltermann, A.; et al. Frequent and focal FGFR1 amplification associates with therapeutically tractable FGFR1 dependency in squamous cell lung cancer. Sci. Transl. Med. 2010, 2, 62ra93. [Google Scholar] [CrossRef]
- Siefker-Radtke, A.O.; Necchi, A.; Park, S.H.; García-Donas, J.; Huddart, R.A.; Burgess, E.F.; Fleming, M.T.; Rezazadeh Kalebasty, A.; Mellado, B.; Varlamov, S.; et al. Management of Fibroblast Growth Factor Inhibitor Treatment–emergent Adverse Events of Interest in Patients with Locally Advanced or Metastatic Urothelial Carcinoma. Eur. Urol. Open Sci. 2023, 50, 1–9. [Google Scholar] [CrossRef]
- Gordon, A.; Johnston, E.; Lau, D.K.; Starling, N. Targeting FGFR2 Positive Gastroesophageal Cancer: Current and Clinical Developments. Onco Targets Ther. 2022, 15, 1183–1196. [Google Scholar] [CrossRef]
- Sur, S.; Nimesh, H. Challenges and limitations of computer-aided drug design. Adv. Pharmacol. 2025, 103, 415–428. [Google Scholar] [CrossRef]
- Vemula, D.; Jayasurya, P.; Sushmitha, V.; Kumar, Y.N.; Bhandari, V. CADD, AI and ML in drug discovery: A comprehensive review. Eur. J. Pharm. Sci. 2023, 181, 106324. [Google Scholar] [CrossRef]
- Al-Zaydi, K.M.; Baammi, S.; Moussaoui, M. Multitarget inhibition of CDK2, EGFR, and tubulin by phenylindole derivatives: Insights from 3D-QSAR, molecular docking, and dynamics for cancer therapy. PLoS ONE 2025, 20, e0326245. [Google Scholar] [CrossRef] [PubMed]
- Mohebbi, A. Ligand-based 3D pharmacophore modeling, virtual screening, and molecular dynamic simulation of potential smoothened inhibitors. J. Mol. Model. 2023, 29, 143. [Google Scholar] [CrossRef]
- Baammi, S.; Daoud, R.; Allali, A.E. Computational design of quinazolin-4(3H)-one derivatives as multitarget inhibitors against angiogenesis and metabolic reprogramming to help overcome cancer resistance. Arabian J. Chem. 2025, 18, 1592024. [Google Scholar] [CrossRef]
- Paul, D.; Sanap, G.; Shenoy, S.; Kalyane, D.; Kalia, K.; Tekade, R.K. Artificial intelligence in drug discovery and development. Drug Discov. Today 2021, 26, 80–93. [Google Scholar] [CrossRef]
- Chen, G.; Chen, L.; Li, X.; Mohammadi, M. FGF-based drug discovery: Advances and challenges. Nat. Rev. Drug Discov. 2025, 24, 335–357. [Google Scholar] [CrossRef] [PubMed]
- Anighoro, A.; Bajorath, J.; Rastelli, G. Polypharmacology: Challenges and opportunities in drug discovery. J. Med. Chem. 2014, 57, 7874–7887. [Google Scholar] [CrossRef]
- Azuma, K.; Kawahara, A.; Sonoda, K.; Nakashima, K.; Tashiro, K.; Watari, K.; Izumi, H.; Kage, M.; Kuwano, M.; Ono, M.; et al. FGFR1 activation is an escape mechanism in human lung cancer cells resistant to afatinib, a pan-EGFR family kinase inhibitor. Oncotarget 2014, 5, 5908–5919. [Google Scholar] [CrossRef] [PubMed]
- Hashim, G.M.; Shahgolzari, M.; Hefferon, K.; Yavari, A.; Venkataraman, S. Plant-Derived Anti-Cancer Therapeutics and Biopharmaceuticals. Bioengineering 2024, 12, 7. [Google Scholar] [CrossRef]
- Bell, D.S. Combine and conquer: Advantages and disadvantages of fixed-dose combination therapy. Diabetes Obes. Metab. 2013, 15, 291–300. [Google Scholar] [CrossRef]
- Zhou, N.; Zheng, C.; Tan, H.; Luo, L. Identification of PLK1-PBD Inhibitors from the Library of Marine Natural Products: 3D QSAR Pharmacophore, ADMET, Scaffold Hopping, Molecular Docking, and Molecular Dynamics Study. Mar. Drugs 2024, 22, 83. [Google Scholar] [CrossRef] [PubMed]
- Xie, D.; Tian, Y.; Cao, L.; Guo, P.; Cai, Z.; Zhou, J. 3D-QSAR, design, molecular docking and dynamics simulation studies of novel 6-hydroxybenzothiazole-2-carboxamides as potentially potent and selective monoamine oxidase B inhibitors. Front. Pharmacol. 2025, 16, 1545791. [Google Scholar] [CrossRef]
- Verburgt, J.; Kihara, D. Benchmarking of structure refinement methods for protein complex models. Proteins 2022, 90, 83–95. [Google Scholar] [CrossRef]
- Bellissent-Funel, M.C.; Hassanali, A.; Havenith, M.; Henchman, R.; Pohl, P.; Sterpone, F.; van der Spoel, D.; Xu, Y.; Garcia, A.E. Water Determines the Structure and Dynamics of Proteins. Chem. Rev. 2016, 116, 7673–7697. [Google Scholar] [CrossRef] [PubMed]
- Karimi, M.; Ignasiak, M.T.; Chan, B.; Croft, A.K.; Radom, L.; Schiesser, C.H.; Pattison, D.I.; Davies, M.J. Reactivity of disulfide bonds is markedly affected by structure and environment: Implications for protein modification and stability. Sci. Rep. 2016, 6, 38572. [Google Scholar] [CrossRef] [PubMed]
- Roos, K.; Wu, C.; Damm, W.; Reboul, M.; Stevenson, J.M.; Lu, C.; Dahlgren, M.K.; Mondal, S.; Chen, W.; Wang, L.; et al. OPLS3e: Extending Force Field Coverage for Drug-Like Small Molecules. J. Chem. Theory Comput. 2019, 15, 1863–1874. [Google Scholar] [CrossRef]
- Mohan, A.; Krishnamoorthy, S.; Sabanayagam, R.; Schwenk, G.; Feng, E.; Ji, H.F.; Muthusami, S. Pharmacophore based virtual screening for identification of effective inhibitors to combat HPV 16 E6 driven cervical cancer. Eur. J. Pharmacol. 2023, 957, 175961. [Google Scholar] [CrossRef] [PubMed]
- Nahm, F.S. Receiver operating characteristic curve: Overview and practical use for clinicians. Korean J. Anesthesiol. 2022, 75, 25–36. [Google Scholar] [CrossRef]
- Huang, Q.; Lai, T.; Wang, Q.; Luo, L. mPGES-1 Inhibitor Discovery Based on Computer-Aided Screening: Pharmacophore Models, Molecular Docking, ADMET, and MD Simulations. Molecules 2023, 28, 6059. [Google Scholar] [CrossRef]
- Stanzione, F.; Giangreco, I.; Cole, J.C. Use of molecular docking computational tools in drug discovery. Prog. Med. Chem. 2021, 60, 273–343. [Google Scholar] [CrossRef]
- Friesner, R.A.; Banks, J.L.; Murphy, R.B.; Halgren, T.A.; Klicic, J.J.; Mainz, D.T.; Repasky, M.P.; Knoll, E.H.; Shelley, M.; Perry, J.K.; et al. Glide: A New Approach for Rapid, Accurate Docking and Scoring. 1. Method and Assessment of Docking Accuracy. J. Med. Chem. 2004, 47, 1739–1749. [Google Scholar] [CrossRef]
- Osunnaya, S.A.; Ndarawit, W.K.; Aderibigbe, I.; Omolopo, I.A.; Aribisala, P.O.; Elekan, A.O.; Adeyemo, A.S.; Amoo, S.A.; Olamiposi, O.S.; Kimani, N.M.; et al. Identification and exploration of novel FGFR-1 inhibitors in the Lotus database for Cholangiocarcinoma (CCA) treatment. Asp. Mol. Med. 2025, 5, 100085. [Google Scholar] [CrossRef]
- Hu, Y.; Stumpfe, D.; Bajorath, J. Computational Exploration of Molecular Scaffolds in Medicinal Chemistry. J. Med. Chem. 2016, 59, 4062–4076. [Google Scholar] [CrossRef] [PubMed]
- Ferreira, L.L.G.; Andricopulo, A.D. ADMET modeling approaches in drug discovery. Drug Discov. Today 2019, 24, 1157–1165. [Google Scholar] [CrossRef]
- Tan, H.; Li, C.; Lai, T.; Luo, L. In Silico Analysis of USP7 Inhibitors Based on Building QSAR Models and Fragment Design for Screening Marine Compound Libraries. Mar. Drugs 2024, 22, 1. [Google Scholar] [CrossRef]
- Sousa da Silva, A.W.; Vranken, W.F. ACPYPE—AnteChamber PYthon Parser interfacE. BMC Res. Notes 2012, 5, 367. [Google Scholar] [CrossRef]
- Kagami, L.; Wilter, A.; Diaz, A.; Vranken, W. The ACPYPE web server for small-molecule MD topology generation. Bioinformatics 2023, 39, btad350. [Google Scholar] [CrossRef]
- Van Der Spoel, D.; Lindahl, E.; Hess, B.; Groenhof, G.; Mark, A.E.; Berendsen, H.J. GROMACS: Fast, flexible, and free. J. Comput. Chem. 2005, 26, 1701–1718. [Google Scholar] [CrossRef]
- Grant, B.J.; Skjaerven, L.; Yao, X.Q. The Bio3D packages for structural bioinformatics. Protein Sci. 2021, 30, 20–30. [Google Scholar] [CrossRef] [PubMed]
- Kumari, R.; Kumar, R.; Lynn, A. g_mmpbsa—A GROMACS tool for high-throughput MM-PBSA calculations. J. Chem. Inf. Model. 2014, 54, 1951–1962. [Google Scholar] [CrossRef] [PubMed]
- Hongmao, S. Pharmacophore-Based Virtual Screening. Curr. Med. Chem. 2008, 15, 1018–1024. [Google Scholar] [CrossRef]
- Huang, J.; Zhang, J.L.; Ang, L.; Li, M.C.; Zhao, M.; Wang, Y.; Wu, Q. Proposing a novel molecular subtyping scheme for predicting distant recurrence-free survival in breast cancer post-neoadjuvant chemotherapy with close correlation to metabolism and senescence. Front. Endocrinol. 2023, 14, 1265520. [Google Scholar] [CrossRef]
- Böhm, H.J.; Flohr, A.; Stahl, M. Scaffold hopping. Drug Discov. Today Technol. 2004, 1, 217–224. [Google Scholar] [CrossRef]
- Xiong, G.; Wu, Z.; Yi, J.; Fu, L.; Yang, Z.; Hsieh, C.; Yin, M.; Zeng, X.; Wu, C.; Lu, A.; et al. ADMETlab 2.0: An integrated online platform for accurate and comprehensive predictions of ADMET properties. Nucleic Acids Res. 2021, 49, W5–W14. [Google Scholar] [CrossRef] [PubMed]
- Peng, M.; Deng, J.; Li, X. Clinical advances and challenges in targeting FGF/FGFR signaling in lung cancer. Mol. Cancer 2024, 23, 256. [Google Scholar] [CrossRef]
- Wu, X.; Dai, M.; Cui, R.; Wang, Y.; Li, C.; Peng, X.; Zhao, J.; Wang, B.; Dai, Y.; Feng, D.; et al. Design, synthesis and biological evaluation of pyrazolo[3,4-d]pyridazinone derivatives as covalent FGFR inhibitors. Acta Pharm. Sin. B 2021, 11, 781–794. [Google Scholar] [CrossRef]
- Hua, H.; Guan, L.; Pan, B.; Gao, J.; Geng, Y.; Niu, M.M.; Li, Z.; Li, J. The identification of potent dual-target monopolar spindle 1 (MPS1) and histone deacetylase 8 (HDAC8) inhibitors through pharmacophore modeling, molecular docking, molecular dynamics simulations, and biological evaluation. Front. Pharmacol. 2024, 15, 1454523. [Google Scholar] [CrossRef]
- Atatreh, N.; Mahgoub, R.E.; Ghemrawi, R.; Sakkal, M.; Sammani, N.; Khair, M.; Ghattas, M.A. The Discovery of Small ERK5 Inhibitors via Structure-Based Virtual Screening, Biological Evaluation and MD Simulations. Molecules 2025, 30, 4181. [Google Scholar] [CrossRef]
- Abdel-Mohsen, H.T.; Ibrahim, M.A.; Nageeb, A.M.; El Kerdawy, A.M. Receptor-based pharmacophore modeling, molecular docking, synthesis and biological evaluation of novel VEGFR-2, FGFR-1, and BRAF multi-kinase inhibitors. BMC Chem. 2024, 18, 42. [Google Scholar] [CrossRef] [PubMed]
- Raza, A.; Chohan, T.A.; Sarfraz, M.; Chohan, T.A.; Imran Sajid, M.; Tiwari, R.K.; Ansari, S.A.; Alkahtani, H.M.; Yasmeen Ansari, S.; Khurshid, U.; et al. Molecular modeling of pyrrolo-pyrimidine based analogs as potential FGFR1 inhibitors: A scientific approach for therapeutic drugs. J. Biomol. Struct. Dyn. 2023, 41, 14358–14371. [Google Scholar] [CrossRef] [PubMed]
- Chen, W.; Li, Y.; Zhang, C.; Zhou, H.; Ma, J.; Vaishnani, D.K.; Zeng, B.; Yu, J.; Mao, H.; Zheng, J. Multi-Omics and Experimental Validation Reveal Anti-HCC Mechanisms of Tibetan Liuwei Muxiang Pill and Quercetin. Pharmaceuticals 2025, 18, 900. [Google Scholar] [CrossRef]
- Tran-Nguyen, V.K.; Randriharimanamizara, U.F.; Taboureau, O. HERGAI: An artificial intelligence tool for structure-based prediction of hERG inhibitors. J. Cheminform. 2025, 17, 110. [Google Scholar] [CrossRef]
- Zhao, J.; Xia, M. Cell-Based hERG Channel Inhibition Assay in High-Throughput Format. In High-Throughput Screening Assays in Toxicology; Methods in Molecular Biology Series; Humana: New York, NY, USA, 2022; Volume 2474, pp. 21–28. [Google Scholar] [CrossRef]
Disclaimer/Publisher’s Note: The statements, opinions and data contained in all publications are solely those of the individual author(s) and contributor(s) and not of MDPI and/or the editor(s). MDPI and/or the editor(s) disclaim responsibility for any injury to people or property resulting from any ideas, methods, instructions or products referred to in the content. |
© 2025 by the authors. Licensee MDPI, Basel, Switzerland. This article is an open access article distributed under the terms and conditions of the Creative Commons Attribution (CC BY) license (https://creativecommons.org/licenses/by/4.0/).



