From Connectivity to Continuity: The Power of Cashless Mobile Access and Experience in Micro and Small Businesses in Fragile Contexts
Abstract
1. Introduction
2. Theoretical Background
3. Hypotheses Development
3.1. AMCT, CFMS, and ECI
3.2. CTKE, CFMS, and ECI
3.3. CFMS and ECI
3.4. Proposed Model
4. Research Methodology
4.1. Research Design and Collection of Data
4.2. Measures of the Study
5. Analysis and Interpretation of Findings
Demographic Analysis
6. Data Analysis
6.1. Analyzing the Measurement Model
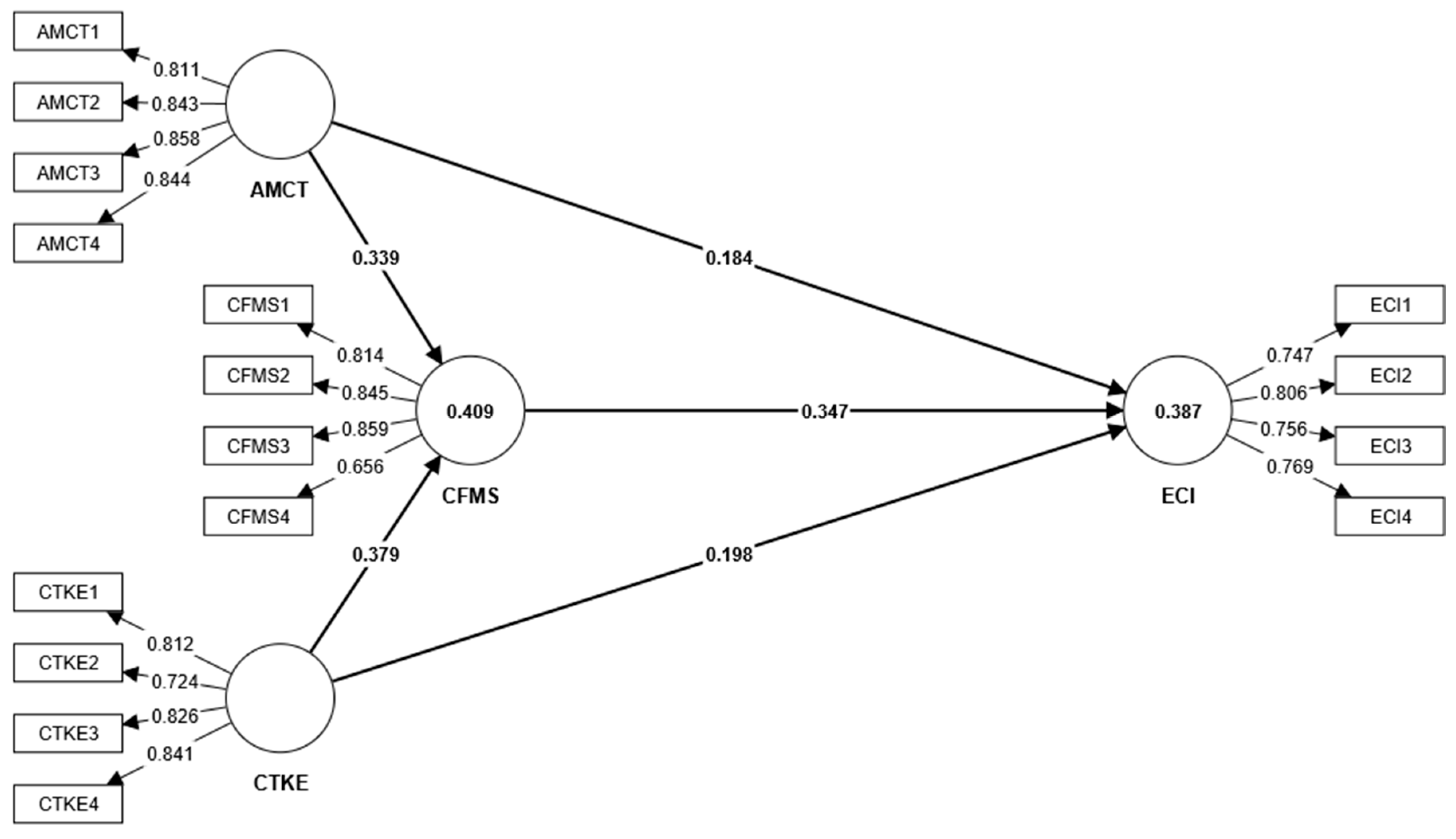
6.2. Structural Model
7. Discussion
7.1. Interpretation of the Findings
7.2. Theoretical Implications
7.3. Practical Implications
8. Conclusions
Funding
Institutional Review Board Statement
Informed Consent Statement
Data Availability Statement
Conflicts of Interest
References
- Teka, B.M. Determinants of the sustainability and growth of micro and small enterprises (MSEs) in Ethiopia: Literature review. J. Innov. Entrep. 2022, 11, 58. [Google Scholar] [CrossRef]
- Alshebami, A. Soft skills in action: Enhancing entrepreneurial growth through commitment and bricolage strategies. Probl. Perspect. Manag. 2025, 23, 220–235. [Google Scholar] [CrossRef]
- Bittar, A.D.V.; Carlos, L.; Serio, D. Do innovation policies support micro and small enterprises to overcome barriers? Innov. Manag. Rev. 2024, 21, 137–152. [Google Scholar] [CrossRef]
- Arraya, M.; Lisboa, P.; Covilh, P. Distinctive capabilities system in MSME’s business model adaptation: Evidence of the moderating and mediating effect of adaptive capability. Cent. Eur. Manag. J. 2025, 33, 183–198. [Google Scholar] [CrossRef]
- Gano, D.A.; Buccat, R.R. Drawing Insights from Adversity: Business Resilience Strategies of Agribusiness Micro and Small Enterprises (MSEs) from COVID-19 Pandemic and Natural Disasters. Int. J. Multidiscip. Res. 2024, 6, 1–17. [Google Scholar]
- Fazal, S.A.; Mamun, A.A.; Alshebami, A.S.; Muniady, R.; Ali, M.H.; Samer, S.; Al, A.; Handhal, S.; Marri, A.; Hamoud, A.; et al. Entrepreneurial Motivation, Competency and Micro-Enterprise Sustainability Performance: Evidence from an Emerging Economy. Sustainability 2022, 14, 12615. [Google Scholar] [CrossRef]
- Alshebami, A. Purpose-Driven Resilience: A Blueprint for Sustainable Growth in Micro- and Small Enterprises in Turbulent Contexts. Sustainability 2025, 17, 2308. [Google Scholar] [CrossRef]
- Mafimisebi, O.; Obembe, D.; Ogunsade, A.I. Planned, improvised or resilience: Small business owner-managers’ perception and response to crises in crisis-prone environments. J. Gen. Manag. 2023, 51, 45–66. [Google Scholar] [CrossRef]
- Khalil, A.; El, M.; Abdelli, A.; Mogaji, E. Do Digital Technologies Influence the Relationship between the COVID-19 Crisis and SMEs’ Resilience in Developing Countries? J. Open Innov. Technol. Mark. Complex. 2022, 8, 100. [Google Scholar] [CrossRef]
- Papadopoulos, T.; Baltas, K.N.; Elisavet, M. The use of digital technologies by small and medium enterprises during COVID-19: Implications for theory and practice. Int. J. Inf. Manag. 2020, 55, 102192. [Google Scholar] [CrossRef]
- Lopez, M. Mobile Money Driving Formalisation and Building the Resilience of MSMEs; GSM Association: London, UK, 2020. [Google Scholar]
- Lupiya, R.; Mwange, A. An Empirical Investigation of the Effect of Cashless Transactions on the Financial Performance of MSMEs at Carousel Shopping Mall, Lusaka Zambia. J. Econ. Financ. Manag. Stud. 2025, 8, 2751–2760. [Google Scholar] [CrossRef]
- Kimari, A.; Lio, S.; Ogada, A. The effect of ease of access on financial prosperity of micro and small entrepreneurs in Nairobi County, Kenya. Int. J. Res. Bus. Soc. Sci. 2022, 11, 314–323. [Google Scholar] [CrossRef]
- Jack, B.W.; Suri, T. Risk Sharing and Transactions Costs: Evidence from Kenya’s Mobile Money Revolution. Am. Econ. Rev. 2014, 104, 183–223. [Google Scholar] [CrossRef]
- Munyegera, G.K.; Matsumoto, T. Mobile Money, Remittances, and Household Welfare: Panel Evidence from Rural Uganda. World Dev. 2016, 79, 127–137. [Google Scholar] [CrossRef]
- Zarifis, A.; Fu, S. Re-Evaluating Trust and Privacy Concerns When Purchasing a Mobile App: Re-Calibrating for the Increasing Role of Artificial Intelligence. Digital 2023, 3, 286–299. [Google Scholar] [CrossRef]
- Oggero, N.; Rossi, M.C.; Ughetto, E. Entrepreneurial spirits in women and men. The role of financial literacy and digital skills. Small Bus. Econ. 2020, 55, 313–327. [Google Scholar] [CrossRef]
- Camara, Y. Policy Research Working Paper-9665-Digital Payments and Business Resilience Evidence in the Time of COVID-19; World Bank–Sustainable Development Global Practice Group: Washington, DC, USA, 2021. [Google Scholar]
- Liang, N.; Lee, E. The Influence of Personalized AI on Users’ Intention to Continue Using Mobile Payments: A Contingency Perspective. J. Theor. Appl. Electron. Commer. Res. 2025, 20, 346. [Google Scholar] [CrossRef]
- Hamzah, M.I.; Aisyah, F.; Ramli, A. The moderating influence of brand image on consumers’ adoption of QR- code e-wallets. J. Retail. Consum. Serv. 2023, 73, 103326. [Google Scholar] [CrossRef]
- Kikulwe, E.M.; Fischer, E.; Qaim, M. Mobile Money, Smallholder Farmers, and Household Welfare in Kenya. PLoS ONE 2014, 9, e109804. [Google Scholar] [CrossRef] [PubMed]
- Omol, E.; Abeka, S.; Wauyo, F. Factors Influencing Acceptance of Mobile money Applications in Enterprise Management: A Case Study of Micro and Small Enterprise Owners in Kisumu Central Business District, Kenya. Int. J. Adv. Res. Comput. Commun. Eng. 2024, 6, 208–219. [Google Scholar] [CrossRef]
- Kahveci, E. Digital Transformation in SMEs: Enablers, Interconnections, and a Framework for Sustainable Competitive Advantage. Adm. Sci. 2025, 15, 107. [Google Scholar] [CrossRef]
- Lee, S.M.; Kim, J.; Choi, Y.; Lee, S.-G. Effects of It Knowledge and Media Selection on Operational Performance of Small Firms. Small Bus. Econ. 2009, 32, 241–257. [Google Scholar] [CrossRef]
- Barney, J. Firm Resources and Sustained Competitive Advantage. J. Manag. 1991, 17, 99–120. [Google Scholar] [CrossRef]
- Teece, D. Explicating dynamic capabilities: The nature and microfoundations of (sustainable) enterprise performance. Strateg. Manag. J. 2007, 28, 1319–1350. [Google Scholar] [CrossRef]
- Muneeb, D.; Khattak, A.; Wahba, K.; Abdalla, S.; Ahmad, S.Z. Dynamic capabilities as a strategic flexibility enabler: Organizational responsiveness to COVID-19. J. Asia Bus. Stud. 2023, 17, 824–849. [Google Scholar] [CrossRef]
- Vrontis, D.; Chaudhuri, R.; Chatterjee, S. Adoption of Digital Technologies by SMEs for Sustainability and Value Creation: Moderating Role of Entrepreneurial Orientation. Sustainability 2022, 14, 7949. [Google Scholar] [CrossRef]
- Alkhameri, K. The Role of Entrepreneurship in Development and Means to Strengthening it: The Reality of SMEs. Efforts and Challenges. Interventions. In Yemen Socio-Economic Update 2021; Ministry of Planning & International Cooperation Economic Studies & Forecasting Sector: Sanaa, Yemen, 2021. [Google Scholar]
- Khaled, F.; Al-Haj, A. Fight for Control of Yemen’s Banks between Rebels, Government Threatens to Further Wreck Economy. AP News. 2025. Available online: https://apnews.com/article/yemen-houthis-banks-currency-economy-7ac9bcfc6f883f52573df6147db51b13 (accessed on 4 November 2025).
- Assayaghi, R.M.; Alshami, H.Z.; Othman, A.M.; Alabsi, A.M. Types of bacteria isolated from Yemeni Currencies in Sana’ a City and potential risk factors. World J. Adv. Res. Rev. 2021, 9, 042–047. [Google Scholar] [CrossRef]
- Okeke, M.N. Effect of Cashless Policy on Development Small and Medium Scale. Int. J. Soc. Sci. Humanit. Rev. 2017, 7, 113–126. [Google Scholar]
- Honinah, M.; Alhakimi, W. Social Media Adoption in Yemeni Local NGOs. J. Impact 2021, 2, 28–41. [Google Scholar] [CrossRef]
- Albatran, A.A. Entrepreneurship Education in Fragile Contexts: Bridging the Intention—Action Gap Through Psychological and Contextual Pathways. Sustainability 2025, 17, 7447. [Google Scholar] [CrossRef]
- Suresh, R.; C, C.; Alshebami, A.; Marri, S. Al Transforming lives: The power of entrepreneurial motivation, bricolage, and mobile payments in strengthening livelihoods for micro-entrepreneurs. Discov. Sustain. 2025, 6, 18. [Google Scholar] [CrossRef]
- Yang, J.; Wu, Y.; Huang, B. Digital finance and financial literacy: Evidence from Chinese households. J. Bank. Financ. 2023, 156, 107005. [Google Scholar] [CrossRef]
- Tetteh, G.; Goedhuys, M.; Konte, M.; Mohnen, P. Mobile Money Use and Entrepreneurs’ Access to Trade Credit in the Informal Sector. Rev. Dev. Econ. 2025, 2, 2311–2331. [Google Scholar] [CrossRef]
- Mustafa, M.; Mazhar, N.; Asghar, A.; Usmani, M.Z.; Razaq, L.; Anderson, R. Digital Financial Needs of Micro-entrepreneur Women in Pakistan: Is Mobile Money the Answer? In Proceedings of the 2019 CHI Conference on Human Factors in Computing Systems, Glasgow, UK, 4–9 May 2019; pp. 1–12. [Google Scholar] [CrossRef]
- Voeten, J. Policy Brief: Mobile Money, Trade Credit and Economic Development; Tilburg University: Tilburg, The Netherlands, 2016. [Google Scholar]
- Nani, G. Embrace Plastic and Mobile Money or Face Demise: Experiences of Subsistence Micro and Small Entrepreneurs in the Bulawayo Metropolitan Province, Zimbabwe. Acad. J. Interdiscip. Stud. 2019, 8, 90. [Google Scholar] [CrossRef]
- Silveyra, G.; Herrero, Á.; Pérez, A. Model of Teachable Entrepreneurship Competencies (M-TEC): Scale development. Int. J. Manag. Educ. 2021, 19, 100392. [Google Scholar] [CrossRef]
- Pingali, S.R.; Singha, S.; Arunachalam, S.; Pedada, K. Digital readiness of small and medium enterprises in emerging markets: The construct, propositions, measurement, and implications. J. Bus. Res. 2023, 164, 113973. [Google Scholar] [CrossRef]
- Nan, W.V.; Park, M. Improving the resilience of SMEs in times of crisis: The impact of mobile money amid COVID-19 in Zambia. J. Int. Dev. 2021, 6, 697–714. [Google Scholar] [CrossRef]
- Abdallah, W.; Harraf, A.; Ghura, H. Financial literacy and small and medium enterprises performance: The moderating role of fi nancial access. J. Financ. Rep. Account. 2024, 23, 1345–1364. [Google Scholar] [CrossRef]
- Padi, A.; Musah, A.; Blay, M.W.; Okyere, D.O. Small and Medium Scale Enterprise (SME) Owner financial literacy, entrepreneurial competencies and financial performance: The role of corporate governance. Futur. Bus. J. 2025, 11, 160. [Google Scholar] [CrossRef]
- Graña-Alvarez, R.; Lopez-Valeiras, E.; Gonzalez-Loureiro, M.; Coronado, F. Financial literacy in SMEs: A systematic literature review and a framework for further inquiry. J. Small Bus. Manag. 2024, 62, 331–380. [Google Scholar] [CrossRef]
- Wang, D. Research on the Importance of Enterprise Cash Flow Management. Asia Pac. Econ. Manag. Rev. 2024, 1, 21–27. [Google Scholar] [CrossRef]
- Enow, S.; Kamala, P. Cash management practices of small, medium and micro enterprises in the Cape Metropolis, South Africa. Invest. Manag. Financ. Innov. 2016, 13, 230–236. [Google Scholar] [CrossRef]
- Laghari, F.; Ahmed, F. Cash flow management and its effect on firm performance: Empirical evidence on non- financial firms of China. PLoS ONE 2023, 18, e0287135. [Google Scholar] [CrossRef]
- Ding, S.; Guariglia, A.; Knight, J. Investment and financing constraints in China: Does working capital management make a difference? J. Bank. Financ. 2013, 37, 1490–1507. [Google Scholar] [CrossRef]
- Shash, A.A.; Qarra, A. Al Cash Flow Management of Construction Projects in Saudi Arabia. Proj. Manag. J. 2018, 49, 48–63. [Google Scholar] [CrossRef]
- Aren, A.O.; Sibindi, A.B. Cash flow management practices: An empirical study of small businesses operating in the South African retail sector. Risk Gov. Control Financ. Mark. Inst. 2014, 4, 87–100. [Google Scholar] [CrossRef]
- Berryman, J. Small Business Failure and Survey of the Literature. Int. Small Bus. J. Res. Entrep. 1983, 1, 48–59. [Google Scholar]
- Egwu, E.M.; Orugun, F.I.; Adelakun, A. Exploration of Cash Flow Management for Enterprise’s Business Performance. Asian J. Econ. Bus. Account. 2021, 21, 97–105. [Google Scholar] [CrossRef]
- Wadesango, N.; Tinarwo, N.; Sitcha, L.; Machingambi, S. The Impact of Cash Flow Management on the Profitability and Sustainability of Small to Medium Sized Enterprises. Int. J. Entrep. 2019, 23, 1–19. [Google Scholar]
- Karaaslan, O. Analysis Based on the Importance of Cash Flow Management in Business Management. J. Humanit. Arts Soc. Sci. 2023, 7, 1879–1883. [Google Scholar] [CrossRef]
- Dholakia, R.; Kshetri, N. Factors Impacting the Adoption of the Internet among SMEs. Small Bus. Econ. 2004, 23, 311–322. [Google Scholar] [CrossRef]
- Terlizzi, M.A.; Brandimarte, L.; Brown, S.A.; Sanchez, O.P. The unexplored consequences of fear in mobile banking privacy. Inf. Technol. People 2025. ahead of print. [Google Scholar] [CrossRef]
- Fatoki, O. The impact of entrepreneurial resilience on the success of small and medium enterprises in South Africa. Sustainability 2018, 10, 2527. [Google Scholar] [CrossRef]
- Etikan, I.; Musa, S.A.; Alkassim, R.S. Comparison of Convenience Sampling and Purposive Sampling. Am. J. Theor. Appl. Stat. 2015, 5, 1–5. [Google Scholar] [CrossRef]
- Sedgwick, P. Statistical Question: Convenience: Convenience sampling. BMJ 2013, 347, f6304. [Google Scholar] [CrossRef]
- Stratton, S.J. Population Research: Convenience Sampling Strategies. Prehospital Disaster Med. 2021, 36, 225–226. [Google Scholar] [CrossRef]
- Biernacki, P.; Waldorf, D.A.N. Snowball sampling: Problems and techniques of chain referral samplin. Sociol. Methods Res. 1981, 10, 141–163. [Google Scholar] [CrossRef]
- Kock, N.; Hadaya, P. Minimum sample size estimation in PLS-SEM: The inverse square root and gamma-exponential methods. Inf. Syst. J. 2016, 28, 227–261. [Google Scholar] [CrossRef]
- Hair, J.; Risher, J.; Sarstedt, M.; Ringle, C. When to use and how to report the results of PLS-SEM. Eur. Bus. Rev. 2019, 31, 2–24. [Google Scholar] [CrossRef]
- Khatun, M.; Md, S.; Mitra, S. Adoption of mobile banking to promote financial inclusion among rural farming community: Drivers and satisfaction level perspective. J. Agric. Food Res. 2024, 18, 101448. [Google Scholar] [CrossRef]
- Zhao, H.; Wibowo, A. Entrepreneurship Resilience: Can Psychological Traits of Entrepreneurial Intention Support Overcoming Entrepreneurial Failure? Front. Psychol. 2021, 12, 707803. [Google Scholar]
- Zarin, N.; Russell, H.I.; Mamun, A.A.; Khandakar, H.; Saleh, A. Modelling the Intention and Adoption of Cashless Transactions through the Lens of Developing Nations. J. Posthumanism 2025, 5, 211–230. [Google Scholar] [CrossRef]
- Hair, J.F.; Ringle, C.; Sarstedt, M. PLS-SEM: Indeed a Silver Bullet. J. Mark. Theory Pract. 2011, 19, 139–152. [Google Scholar] [CrossRef]
- Knekta, E.; Runyon, C.; Eddy, S. One Size Doesn’t Fit All: Using Factor Analysis to Gather Validity Evidence When Using Surveys in Your Research. CBE—Life Sci. Educ. 2019, 18, rm1. [Google Scholar] [CrossRef] [PubMed]
- Cohen, J. Statistical Power Analysis for the Behavioral Sciences, 2nd ed.; Lawrence Erlbaum Associates: Mahwah, NJ, USA, 1988. [Google Scholar]


| Construct | Classes | Frequency (n) | Percentage (%) |
|---|---|---|---|
| Gender | Male | 211 | 81.5 |
| Female | 48 | 18.5 | |
| Marital Status | Married | 148 | 57.1 |
| Single | 101 | 39.0 | |
| Other | 10 | 3.9 | |
| Age | 18–28 years | 114 | 44.0 |
| 29–39 years | 102 | 39.4 | |
| 40–50 years | 39 | 15.1 | |
| Over 50 years | 4 | 1.5 | |
| Education Level | Secondary school | 95 | 36.7 |
| Bachelor’s degree | 99 | 38.2 | |
| Diploma | 28 | 10.8 | |
| Primary or intermediate | 25 | 9.7 | |
| Postgraduate degree | 12 | 4.6 | |
| Experience | Less than 5 years | 72 | 27.8 |
| 5–10 years | 108 | 41.7 | |
| More than 10 years | 79 | 30.5 | |
| Sector of the business | Retail and wholesale | 151 | 58.3 |
| Micro and Small crafts | 42 | 16.2 | |
| Basic technology | 32 | 12.4 | |
| Micro and Small Services | 26 | 10.0 | |
| Agriculture | 8 | 3.1 | |
| Number of Employees | 1–3 employees (Micro) | 211 | 81.5 |
| 4–9 employees (Small) | 48 | 18.5 | |
| Total | - | 259 | 100% |
| CA | CR | AVE | |
|---|---|---|---|
| AMCT | 0.860 | 0.905 | 0.704 |
| CFMS | 0.805 | 0.874 | 0.636 |
| ECI | 0.772 | 0.853 | 0.592 |
| CTKE | 0.815 | 0.878 | 0.643 |
| AMCT | CFMS | ECI | CTKE | |
|---|---|---|---|---|
| AMCT1 | 0.811 | |||
| AMCT2 | 0.843 | |||
| AMCT3 | 0.858 | |||
| AMCT4 | 0.844 | |||
| CFMS1 | 0.814 | |||
| CFMS2 | 0.845 | |||
| CFMS3 | 0.859 | |||
| CFMS4 | 0.656 | |||
| ECI1 | 0.747 | |||
| ECI2 | 0.806 | |||
| ECI3 | 0.756 | |||
| ECI4 | 0.769 | |||
| CTKE1 | 0.812 | |||
| CTKE2 | 0.724 | |||
| CTKE3 | 0.826 | |||
| CTKE4 | 0.841 |
| AMCT | CFMS | ECI | |
|---|---|---|---|
| CFMS | 0.673 | - | - |
| ECI | 0.599 | 0.709 | - |
| CTKE | 0.687 | 0.709 | 0.618 |
| AMT | CFMS | ECI | KAE | |
|---|---|---|---|---|
| AMT | 0.839 | |||
| CFMS | 0.561 | 0.798 | ||
| ECI | 0.495 | 0.565 | 0.770 | |
| KAE | 0.584 | 0.577 | 0.506 | 0.802 |
| AMCT | CFMS | ECI | CTKE | |
|---|---|---|---|---|
| AMCT | 1.000 | 0.561 | 0.495 | 0.584 |
| CFMS | 0.561 | 1.000 | 0.565 | 0.577 |
| ECI | 0.495 | 0.565 | 1.000 | 0.506 |
| CTKE | 0.584 | 0.577 | 0.506 | 1.000 |
| Hypothesis | Assumptions | β | T Value | p Value | Finding |
|---|---|---|---|---|---|
| H1 | AMCT → CFMS | 0.339 | 5.230 | 0.000 | Approved |
| H2 | AMCT → ECI | 0.184 | 2.929 | 0.003 | Approved |
| H3 | AMCT → CFMS → ECI | 0.118 | 3.651 | 0.000 | Partial Mediation |
| H4 | CTKE → CFMS | 0.379 | 6.470 | 0.000 | Approved |
| H5 | CTKE → ECI | 0.198 | 2.741 | 0.006 | Approved |
| H6 | CTKE → CFMS → ECI | 0.131 | 3.774 | 0.000 | Partial Mediation |
| H7 | CFMS → ECI | 0.347 | 5.063 | 0.000 | Approved |
| Measure | Path/Indicator | Interpretation |
|---|---|---|
| R2 | CFMS = 0.409 ECI = 0.387 | Significant explanatory power |
| f2 | AMCT → CFMS = 0.128 CTKE → CFMS = 0.160 AMCT → ECI = 0.032 CTKE → ECI = 0.036 CFMS → ECI = 0.116 | Small to Medium effects |
| Q2 | CFMS = 0.246 ECI = 0.211 | good predictive relevance |
| VIF | AMCT → CFMS = 1.518 AMCT → ECI = 1.713 CTKE → CFMS = 1.518 CTKE → ECI = 1.761 CFMS → ECI = 1.692 | All below 3 (No multicollinearity) |
| CMB | 42.167 | CMB is below 50% (No bias concern) |
| Saturated Model | Estimated Model | |
|---|---|---|
| SRMR | 0.075 | 0.075 |
| NFI | 0.800 | 0.800 |
Disclaimer/Publisher’s Note: The statements, opinions and data contained in all publications are solely those of the individual author(s) and contributor(s) and not of MDPI and/or the editor(s). MDPI and/or the editor(s) disclaim responsibility for any injury to people or property resulting from any ideas, methods, instructions or products referred to in the content. |
© 2026 by the author. Licensee MDPI, Basel, Switzerland. This article is an open access article distributed under the terms and conditions of the Creative Commons Attribution (CC BY) license.
Share and Cite
Alshebami, A.S. From Connectivity to Continuity: The Power of Cashless Mobile Access and Experience in Micro and Small Businesses in Fragile Contexts. FinTech 2026, 5, 6. https://doi.org/10.3390/fintech5010006
Alshebami AS. From Connectivity to Continuity: The Power of Cashless Mobile Access and Experience in Micro and Small Businesses in Fragile Contexts. FinTech. 2026; 5(1):6. https://doi.org/10.3390/fintech5010006
Chicago/Turabian StyleAlshebami, Ali Saleh. 2026. "From Connectivity to Continuity: The Power of Cashless Mobile Access and Experience in Micro and Small Businesses in Fragile Contexts" FinTech 5, no. 1: 6. https://doi.org/10.3390/fintech5010006
APA StyleAlshebami, A. S. (2026). From Connectivity to Continuity: The Power of Cashless Mobile Access and Experience in Micro and Small Businesses in Fragile Contexts. FinTech, 5(1), 6. https://doi.org/10.3390/fintech5010006

