The Protective Role of Sodium Nitroprusside in Alleviating Salt Stress During Germination and Seedling Establishment of Thai Eggplant
Abstract
1. Introduction
2. Materials and Methods
2.1. Plant Materials and Treatment
2.2. Germination Characteristics
2.3. Seedling Growth Measurement
2.4. Determination of Hydrogen Peroxide (H2O2) Content
2.5. Measurement of Malondialdehyde (MDA) Content
2.6. Catalase (CAT) and Ascorbate Peroxidase (APX) Activities
2.7. Statistical Analysis
3. Results
3.1. Effect of SNP on Thai Eggplant Seed Germination Under Salt Stress
3.2. Effect of SNP on Growth of Salt-Stressed Thai Eggplant Seedlings
3.3. Effect of SNP on Malondialdehyde (MDA) Content in Salt-Stressed Thai Eggplant Seedlings
3.4. Effect of SNP on Hydrogen Peroxide (H2O2) Content in Salt-Stressed Thai Eggplant Seedlings
3.5. Effect of SNP on CAT and APX Activities in Salt-Stressed Thai Eggplant Seedling
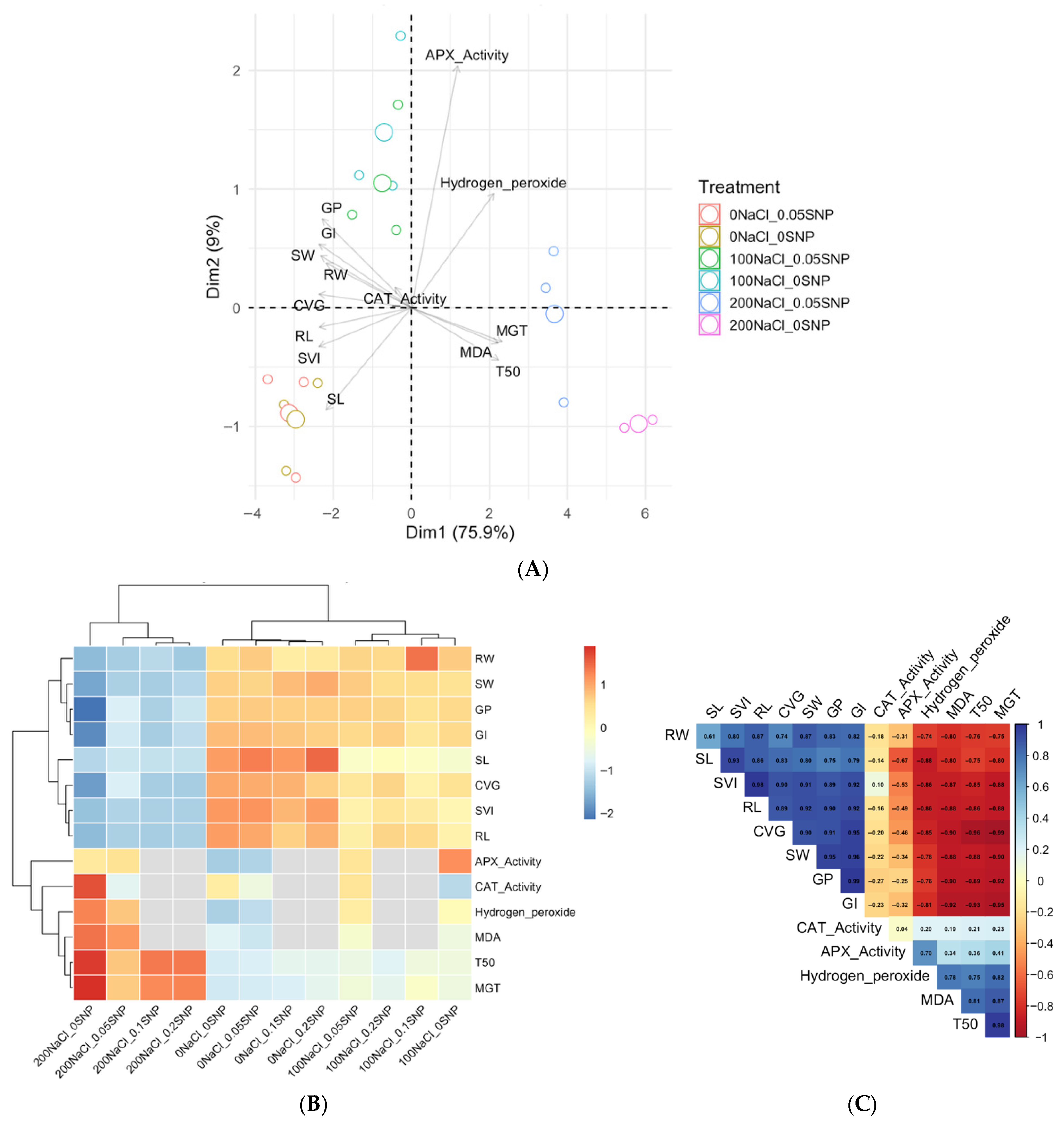
3.6. Multivariate Analysis
4. Discussion
5. Conclusions
Author Contributions
Funding
Data Availability Statement
Conflicts of Interest
Abbreviations
| SNP | sodium nitroprusside |
| NO | nitric oxide |
| mM | millimolar |
| MDA | malondialdehyde |
| CAT | catalase |
| APX | ascorbate peroxidase |
| ROS | reactive oxygen species |
| T50 | time to 50% of germination |
| MGT | mean germination time |
| CVG | coefficient of velocity of germination |
| SVI | seedling vigor index |
| GI | germination index |
| FW | fresh weight |
| TCA | trichloroacetic acid |
| M | molar |
| PCA | principal component analysis |
References
- Antoniou, C.; Xenofontos, R.; Chatzimichail, G.; Christou, A.; Kashfi, K.; Fotopoulos, V. Exploring the potential of nitric oxide and hydrogen sulfide (NOSH)-releasing synthetic compounds as novel priming agents against drought stress in medicago sativa plants. Biomolecules 2020, 10, 120. [Google Scholar] [CrossRef] [PubMed]
- Parihar, P.; Singh, S.; Singh, R.; Singh, V.P.; Prasad, S.M. Effect of salinity stress on plants and its tolerance strategies: A review. Environ. Sci. Pollut. Res. 2015, 22, 4056–4075. [Google Scholar] [CrossRef] [PubMed]
- Qadir, M.; Noble, A.D.; Schubert, S.; Thomas, R.J.; Arslan, A. Sodicity-induced land degradation and its sustainable management: Problems and prospects. Land Degrad. Dev. 2006, 17, 661–676. [Google Scholar] [CrossRef]
- Munns, R.; Tester, M. Mechanisms of salinity tolerance. Annu. Rev. Plant Biol. 2008, 59, 651–681. [Google Scholar] [CrossRef]
- Ibrahim, E.A. Seed priming to alleviate salinity stress in germinating seeds. J. Plant Physiol. 2016, 192, 38–46. [Google Scholar] [CrossRef]
- Kubala, S.; Garnczarska, M.; Wojtyla, Ł.; Clippe, A.; Kosmala, A.; Żmieńko, A.; Lutts, S.; Quinet, M. Deciphering priming-induced improvement of rapeseed (Brassica napus L.) germination through an integrated transcriptomic and proteomic approach. Plant Sci. 2015, 231, 94–113. [Google Scholar] [CrossRef]
- Manai, J.; Gouia, H.; Corpas, F.J. Redox and nitric oxide homeostasis are affected in tomato (Solanum lycopersicum) roots under salinity-induced oxidative stress. J. Plant Physiol. 2014, 171, 1028–1035. [Google Scholar] [CrossRef]
- Matthees, H.L.; Thom, M.D.; Gesch, R.W.; Forcella, F. Salinity tolerance of germinating alternative oilseeds. Ind. Crops Prod. 2018, 113, 358–367. [Google Scholar] [CrossRef]
- Brenes, M.; Solana, A.; Boscaiu, M.; Fita, A.; Vicente, O.; Calatayud, Á.; Prohens, J.; Plazas, M. Physiological and biochemical responses to salt stress in cultivated eggplant (Solanum melongena L.) and in S. insanum L., a close wild relative. Agronomy 2020, 10, 651. [Google Scholar] [CrossRef]
- Hannachi, S.; Van Labeke, M.-C. Salt stress affects germination, seedling growth and physiological responses differentially in eggplant cultivars (Solanum melongena L.). Sci. Hortic. 2018, 228, 56–65. [Google Scholar] [CrossRef]
- Munns, R. Genes and salt tolerance: Bringing them together. New Phytol. 2005, 167, 645–663. [Google Scholar] [CrossRef] [PubMed]
- Mittler, R. Oxidative stress, antioxidants and stress tolerance. Trends Plant Sci. 2002, 7, 405–410. [Google Scholar] [CrossRef] [PubMed]
- Domingos, P.; Prado, A.M.; Wong, A.; Gehring, C.; Feijo, J.A. Nitric Oxide: A Multitasked Signaling Gas in Plants. Mol. Plant 2015, 8, 506–520. [Google Scholar] [CrossRef] [PubMed]
- Verma, N.; Tiwari, S.; Singh, V.P.; Prasad, S.M. Nitric oxide in plants: An ancient molecule with new tasks. Plant Growth Regul. 2020, 90, 1–13. [Google Scholar] [CrossRef]
- Ren, Y.; Wang, W.; He, J.; Zhang, L.; Wei, Y.; Yang, M. Nitric oxide alleviates salt stress in seed germination and early seedling growth of pakchoi (Brassica chinensis L.) by enhancing physiological and biochemical parameters. Ecotoxicol. Environ. Saf. 2020, 187, 109785. [Google Scholar] [CrossRef]
- Mao, C.; Zhu, Y.; Cheng, H.; Yan, H.; Zhao, L.; Tang, J.; Ma, X.; Mao, P. Nitric oxide regulates seedling growth and mitochondrial responses in aged oat seeds. Int. J. Mol. Sci. 2018, 19, 1052. [Google Scholar] [CrossRef]
- Shi, Q.; Ding, F.; Wang, X.; Wei, M. Exogenous nitric oxide protect cucumber roots against oxidative stress induced by salt stress. Plant Physiol. Biochem. 2007, 45, 542–550. [Google Scholar] [CrossRef]
- Amooaghaie, R. The effect of hydro and osmopriming on alfalfa seed germination and antioxidant defenses under salt stress. Afr. J. Biotechnol. 2011, 10, 6269–6275. [Google Scholar] [CrossRef]
- Sun, H.; Li, L.; Wang, X.; Wu, S.; Wang, X. Ascorbate-glutathione cycle of mitochondria in osmoprimed soybean cotyledons in response to imbibitional chilling injury. J. Plant Physiol. 2011, 168, 226–232. [Google Scholar] [CrossRef]
- Seguí, N.; Jiménez, M.A.; Cursach, J. Local conditions effects on seed germination of Hypericum balearicum L. in response to temperature. Flora 2021, 282, 151896. [Google Scholar] [CrossRef]
- Ellis, R.H.; Roberts, E.H. Improved equations for the prediction of seed longevity. Ann. Bot. 1980, 45, 13–30. [Google Scholar] [CrossRef]
- Jones, K.W.; Sanders, D.C. The influence of soaking pepper seed in water or potassium salt solutions on germination at three temperatures. J. Seed Technol. 1987, 11, 97–120. [Google Scholar]
- Abdul-Baki, A.A.; Anderson, J.D. Vigor determination in soybean seed by multiple criteria. Crop Sci. 1973, 13, 630–633. [Google Scholar] [CrossRef]
- Kader, M. A comparison of seed germination calculation formulae and the associated interpretation of resulting data. J. Proc. R. Soc. N. S. W. 2005, 138, 65–75. [Google Scholar] [CrossRef]
- Junglee, S.; Urban, L.; Sallanon, H.; Lopez, F. Optimized assay for hydrogen peroxide determination in plant tissue using potassium Iodide. Am. J. Anal. Chem. 2014, 5, 730–736. [Google Scholar] [CrossRef]
- Ummarat, N.; Matsumoto, T.K.; Wall, M.M.; Seraypheap, K. Changes in antioxidants and fruit quality in hot water-treated ‘Hom Thong’ banana fruit during storage. Sci. Hortic. 2011, 130, 801–807. [Google Scholar] [CrossRef]
- Song, L.-L.; Liu, H.; You, Y.-L.; Sun, J.; Yi, C.; Li, Y.-B.; Jiang, Y.-M.; Wu, J.-S. Quality deterioration of cut carnation flowers involves in antioxidant systems and energy status. Sci. Hortic. 2014, 170, 45–52. [Google Scholar] [CrossRef]
- Yu, C.; Zhou, F.; Wang, R.; Ran, Z.; Tan, W.; Jiang, L.; Cui, S.; Xie, Z.; Xiao, Y.; Zhou, Y.; et al. B2, an abscisic acid mimic, improves salinity tolerance in winter wheat seedlings via improving activity of antioxidant enzymes. Front. Plant Sci. 2022, 13, 916287. [Google Scholar] [CrossRef]
- El-Shazoly, R.M.; Hamed, H.M.A.; El-Sayed, M.M. Individual or successiveseed priming with nitric oxide and calcium toward enhancing salt tolerance of wheat crop through early ROS detoxification and activation of antioxidant defense. BMC Plant Biol. 2024, 24, 730. [Google Scholar] [CrossRef]
- Sánchez-Vicente, I.; Lechón, T.; Fernández-Marcos, M.; Sanz, L.; Lorenzo, O. Nitric oxide alters the pattern of auxin maxima and PIN-FORMED1 during shoot development. Front. Plant Sci. 2021, 12, 630792. [Google Scholar] [CrossRef]
- Zelinová, V.; Demecsová, L.; Liptáková, Ľ.; Valentovičová, K.; Tamás, L. Extracellular nitric oxide sustains root surface redox activity and growth under sudden flooding-induced hypoxic conditions in barley root tips. Planta 2023, 259, 3. [Google Scholar] [CrossRef]
- Wang, C.; Wei, L.; Zhang, J.; Hu, D.; Gao, R.; Liu, Y.; Feng, L.; Gong, W.; Liao, W. Nitric oxide enhances salt tolerance in tomato seedlings by regulating endogenous S-nitrosylation levels. J. Plant Growth Regul. 2023, 42, 275–293. [Google Scholar] [CrossRef]
- Guaraldo, M.M.d.S.; Pereira, T.M.; dos Santos, H.O.; de Oliveira, T.L.; Pereira, W.V.S.; Von Pinho, E.V.d.R. Priming with sodium nitroprusside and hydrogen peroxide increases cotton seed tolerance to salinity and water deficit during seed germination and seedling development. Environ. Exp. Bot. 2023, 209, 105294. [Google Scholar] [CrossRef]
- Rigui, A.P.; Carvalho, V.; Wendt dos Santos, A.L.; Morvan-Bertrand, A.; Prud’homme, M.-P.; Machado de Carvalho, M.A.; Gaspar, M. Fructan and antioxidant metabolisms in plants of Lolium perenne under drought are modulated by exogenous nitric oxide. Plant Physiol. Biochem. 2019, 145, 205–215. [Google Scholar] [CrossRef]
- Amooaghaie, R.; Nikzad, K. The role of nitric oxide in priming-induced low-temperature tolerance in two genotypes of tomato. Seed Sci. Res. 2013, 23, 123–131. [Google Scholar] [CrossRef]






Disclaimer/Publisher’s Note: The statements, opinions and data contained in all publications are solely those of the individual author(s) and contributor(s) and not of MDPI and/or the editor(s). MDPI and/or the editor(s) disclaim responsibility for any injury to people or property resulting from any ideas, methods, instructions or products referred to in the content. |
© 2026 by the authors. Licensee MDPI, Basel, Switzerland. This article is an open access article distributed under the terms and conditions of the Creative Commons Attribution (CC BY) license.
Share and Cite
Ponkham, S.; Seraypheap, K. The Protective Role of Sodium Nitroprusside in Alleviating Salt Stress During Germination and Seedling Establishment of Thai Eggplant. Seeds 2026, 5, 4. https://doi.org/10.3390/seeds5010004
Ponkham S, Seraypheap K. The Protective Role of Sodium Nitroprusside in Alleviating Salt Stress During Germination and Seedling Establishment of Thai Eggplant. Seeds. 2026; 5(1):4. https://doi.org/10.3390/seeds5010004
Chicago/Turabian StylePonkham, Siwakorn, and Kanogwan Seraypheap. 2026. "The Protective Role of Sodium Nitroprusside in Alleviating Salt Stress During Germination and Seedling Establishment of Thai Eggplant" Seeds 5, no. 1: 4. https://doi.org/10.3390/seeds5010004
APA StylePonkham, S., & Seraypheap, K. (2026). The Protective Role of Sodium Nitroprusside in Alleviating Salt Stress During Germination and Seedling Establishment of Thai Eggplant. Seeds, 5(1), 4. https://doi.org/10.3390/seeds5010004
