Next Article in Journal
An LOFIC Image Sensor Readout Circuit with an On-Chip HDR Merger Achieving 36.5% Area and 14.9% Power Reduction
Next Article in Special Issue
Security Threats and AI-Based Detection Techniques in IoT Chips
Previous Article in Journal
A Novel Design of Industrial Reconfigurable CDC
Previous Article in Special Issue
Exploring Accelerated Aging Stress for Physical Unclonable Function Self-Corruption
 
 
Font Type:
Arial Georgia Verdana
Font Size:
Aa Aa Aa
Line Spacing:
Column Width:
Background:
Article

Hardware Acceleration with LWECC Approach on Memory and Router Optimization in Communication Applications

by
Ramakrishna Goli
1,
Aravindhan Alagarsamy
1,* and
Gian Carlo Cardarilli
2
1
Centre for Multi-Core Architecture Computation (C-MAC), Department of ECE, Koneru Lakshmaiah Education Foundation, Vaddeswaram 522501, AP, India
2
Department of Electronics Engineering, University of Rome Tor Vergata, Via Cracovia, 50, 00133 Roma, RM, Italy
*
Author to whom correspondence should be addressed.
Submission received: 17 November 2025 / Revised: 2 February 2026 / Accepted: 16 February 2026 / Published: 23 February 2026
(This article belongs to the Special Issue Emerging Issues in Hardware and IC System Security)

Abstract

The fast expansion of the Internet of Things (IoT) has increased the need for strong security measures to protect the enormous network of interconnected devices. This paper proposes a unique approach that combines optimization, intuitive design principles, and Least Weighted Elliptic Curve Cryptography (LWECC) to improve IoT device security while reducing power consumption. The proposed optimization strategy focuses on lowering computational overhead, which is critical for IoT devices with limited energy and processing power. The proposed method significantly reduces the amount of energy required for cryptographic operations by carefully selecting appropriate elliptic curves and optimizing cryptographic algorithms, ensuring that IoT devices may continue to function without compromising security. Furthermore, by selecting elliptic curves with minimal attack vulnerability, the use of LWECC provides an additional layer of protection. This technique ensures that, even in the face of emerging threats, IoT devices remain highly resilient, reducing the chance of security breaches while preserving functionality without using excessive power. Experimental results show a power consumption of only 0.156 W and 0.25 W for memory and router topologies, respectively, with an error margin of 0.01. The stated error margin pertains to the simulation-based evaluation of transmission-level data handling within the LWECC-enabled memory/router pipeline, rather than the risk of physical memory-cell failure or fabrication yield. The value shows the maximum amount of packet/data-stream loss detected during encrypted data transfer, rather than hardware memory reliability.

1. Introduction

Deep neural networks (DNNs) are now widely used for image identification, semantic segmentation, and audio recognition ([1,2,3]). DNNs require large computational resources for training and inference, leading to increased interest in hardware acceleration. Hardware accelerators including graphics processing units (GPUs), field-programmable gate arrays (FPGAs), and custom application-specific integrated circuits (ASICs) have been widely adopted to meet these needs and improve performance [4,5,6,7,8,9,10,11,12,13,14,15]. Despite these advancements, DNN designers continue to face critical challenges due to the rapidly increasing complexity of modern models. Convolutional neural networks (CNNs) in particular are developing toward more complex and deep topological structures [16]. Scalability and efficient deployment are hampered by the ensuing increase of parameters, which imposes significant computational, memory, and storage overheads.
To overcome these constraints, extensive research has focused on condensing DNN models by deleting superfluous synapses and neurons. Early research mostly focused on unstructured pruning algorithms that remove weights at the fine-grained level, such as individual connections or pixels [14,17,18,19,20]. These techniques can achieve exceptionally high sparsity levels, often exceeding 90% [21], making them appealing for reducing on-chip storage requirements in hardware accelerators. However, increased sparsity does not guarantee proportional performance advantages. However, increased sparsity does not guarantee proportional performance gains. Unstructured pruning raises additional concerns, including encoding and indexing complexity, an uneven workload, and poor data location. Previous research indicates that skewed sparsity distributions might negatively impact execution performance ([22]).
To circumvent these limitations, contemporary research has progressively focused toward structured pruning techniques [22,23,24]. Structured pruning methods, which are more aligned with software-driven design processes, delete connections based on regular and preset sparsity patterns, as opposed to unstructured pruning. Typically, these solutions start with mathematically constrained sparsity patterns, then create specialized hardware to accomplish the necessary transformations. These techniques typically restrict flexibility while increasing regularity and computing efficiency because they compromise current hardware advancements. As a result, achievable sparsity is typically limited to roughly 50%. Furthermore, the required mathematical adjustments result in additional hardware overhead.
A representative example is CirCNN [24], which employs block-circulant weight matrices and achieves only 60.5% sparsity for AlexNet. CirCNN’s computation is based on fast Fourier transform operations, which are computationally costly and require increased circuit area. Furthermore, software-driven structured pruning approaches display limited scalability when applied to current CNNs with complicated topologies, owing mostly to increased training difficulty. For instance, CirCNN has showed success only on relatively small-scale networks like as LeNet and AlexNet [24]. Similarly, PERMDNN [13] is restricted to fully connected layers and lacks validation on contemporary CNN architectures such as ResNet.
Existing security measures are either resource-intensive or lack user-friendliness, thereby hindering their adoption. To address these issues, we propose an unique approach to improve IoT security while reducing power consumption by combining optimization methods, user-centered design, and least weighted curve cryptography (LWECC). This research makes several important contributions to the field of IoT security. To enable successful operation within resource constraints, we first introduce an optimization strategy that reduces the computational load on IoT devices. Second, by utilizing basic design concepts, our solution makes it easy for end users to manage and monitor the security of their IoT devices. Finally, we use least weighted curve cryptography, which is a powerful cryptographic method that decreases attack vulnerability. These contributions present a comprehensive strategy to addressing security concerns in IoT devices. To achieve our goals, we identify three major objectives that highlight the proposed approach’s relevance to real-time design considerations:
  • The primary objective is to improve the security of IoT devices by using a cryptographic approach based on least weighted curve cryptography. This includes selecting strong elliptic curves and optimizing cryptographic algorithms to reduce vulnerabilities and improve overall data and communication security in IoT networks.
  • The second objective is to improve resource usage in IoT devices by lowering the computational and power overheads associated with cryptographic operations. By simplifying these procedures, IoT devices can function more energy-efficiently in resource-constrained contexts while maintaining security.
  • The final objective is to simplify the implementation and management of security mechanisms for IoT device users. This involves designing an intuitive framework that enables end-users to easily configure and monitor device security settings, thereby encouraging wider adoption of enhanced security practices.
Although the primary goal of this work is to enhance IoT security using LWECC, the proposed system interacts directly with compressed CNN workloads that operate on resource-constrained devices. CNNs generate a significant number of intermediate feature maps, which must be stored or routed across on-chip modules and frequently contain sensitive user-specific information. To reduce bandwidth and memory footprint, we use OMNI-based structural sparsity and memory partitioning. OMNI’s compressed CNN tensors determine access patterns, bank conflicts, and multi-bank fetch behavior for the LWECC-secured memory and router. OMNI is the computational front-end, whereas LWECC handles data securely and efficiently. This creates a cohesive pipeline rather than two separate subsystems.

2. Literature Survey

X-Former is a hybrid accelerator that combines non-volatile memory and CMOS computing units to improve transformer model execution via concurrent computation. Performance assessments show up to 69.8× and 13× increases in latency and energy efficiency compared to a GTX 1060 GPU, as well as up to 24.1× and 7.95× improvements over cutting-edge NVM-based accelerators [1]. Similarly, DeepFire2 introduces a novel multi-die FPGA-based architecture that significantly improves performance and energy efficiency by improving resource allocation and parallelism for spiking neural networks (SNNs). This solution improves performance by roughly an order of magnitude over previous implementations and supports large-scale ImageNet models while maintaining throughput beyond 1500 frames per second [2].
Recent work on LSTM acceleration proposes a hardware design that combines serial-parallel computation with matrix algebra techniques to achieve an average latency of 114 µs and a throughput of 1.8 GOPS. Implemented on the Xilinx PYNQ-Z1 platform and validated using time-series datasets, the design targets low-power edge applications and consumes only 0.438 W [3]. In hardware security, an automated system is presented to explore the design space of FPGA hardware Trojans by inserting them into synthesised netlists. The framework assesses the impact of soft-template, monolithic, and distributed dark-silicon Trojans on resource utilization, latency, power consumption, and detectability [4].
In [5], the authors present a cryptographic System-on-Chip (SoC) architecture incorporating a Virtual Prototype (VP) within a RISC-V-based design to accelerate functional and performance simulation. The proposed approach achieves simulation speedups ranging from 10× to 450× compared to RTL simulation, while maintaining a low simulation error of approximately 4%. Additionally, the architecture supports a flexible AHB-TLM interface and an accurate core timing model, enabling efficient and scalable SoC-level validation.
Hardware acceleration for cryptography and security has gained prominence with the emergence of post-quantum algorithms. In [6], a compact polynomial multiplier accelerator (COPMA) is proposed for LWR-based PQC, particularly targeting SABER, achieving high performance with reduced area. Similarly, ref. [10] presents a software–hardware co-design for lattice-based partially homomorphic encryption (PHE) using ARM-SoCs and FPGAs, demonstrating improved throughput and resource efficiency for general and IoT-oriented applications.
Significant attempts have been made to accelerate deep neural networks (DNNs) and convolutional neural networks (CNNs). In [7], a fault-aware weight retuning strategy improves the robustness of approximate DNN accelerators over various datasets by addressing persistent defects. In [8], weight-, input-, and output-stationary dataflows are compared based on memory access patterns to investigate the architectural design space of CNN accelerators. In [13], FPGA-based CNN acceleration for YOLOv3-tiny is presented, utilizing incremental operations and the Winograd method to achieve high throughput and energy efficiency. To address training accuracy under reduced precision, ref. [14] introduces the LNS-Madam method, combining logarithmic number systems with multiplicative weight updates.
Memory-centric and emerging computing paradigms are explored to overcome data-movement bottlenecks. In [9], a programmable compute-in-memory (CIM) accelerator is proposed for CNNs, LSTMs, and transformers, emphasizing scalability and system-level efficiency. Noise resilience in non-volatile memory (NVM)-based analog DNN hardware is investigated in [19], showing improved robustness through adversarial training. Additionally, ref. [12] develops superconducting single-flux quantum (SFQ) circuits for binarized neural networks, achieving high efficiency and low memory overhead at cryogenic temperatures.
Acceleration of large-scale data-intensive workloads is addressed in [11], where a SmartSSD-based computational storage platform improves the performance of HNSW-based nearest-neighbor search. Communication challenges in large-scale graph convolutional networks (GCNs) are analyzed in [15], leading to the MultiGCN system that prioritizes network bandwidth for improved scalability. Sparse transformer acceleration is presented in [17], introducing an N:M sparse transformer accelerator using sparsity inheritance and dynamic pruning with a modular hardware design.
Beyond neural networks, several domain-specific accelerators have been proposed. Fast accumulation architectures for DSP systems are introduced in [18], reducing delay and area. An energy-efficient accelerator for SIFT feature extraction is presented in [16], achieving high-speed operation with low power consumption. Dynamic inference acceleration using region-of-interest adaptation is proposed in [20], outperforming ARM Cortex-A53 processors. Energy-efficient processing elements based on posit arithmetic are developed in [21]. Finally, specialized accelerators are reported for low-latency financial trading [22], FPGA-based kNN using OpenCL [23], and high-throughput genome alignment using the GANDAFL architecture [24].
In addition to DNN and CIM accelerators, lightweight cryptographic hardware has also gained momentum with the emergence of IoT-centric security. Recent studies have introduced optimized hardware architectures for ultra-lightweight ciphers such as PRESENT [25] and GIFT [26], enabling secure communication under strict area and power constraints. Similarly, Ascon selected in the NIST LWC competition has demonstrated highly efficient FPGA/ASIC implementations suitable for embedded routers and memory controllers [27]. Furthermore, lightweight ECC and lattice-based PQC cores have been developed to address post-quantum threats while maintaining resource efficiency on low-power devices. These works support the relevance of incorporating hardware-efficient cryptographic primitives in router and memory design, aligning with the goals of the proposed LWECC framework [28].

3. Design Approach

Before describing the On-Chip Memory Network Interconnect (OMNI) design flow, we clarify that OMNI is not intended solely as a CNN acceleration mechanism. Instead, it defines structured memory-bank organization and sparse data-movement patterns that directly determine the access behavior handled by the LWECC-enabled memory and router introduced in Section 4.
OMNI is designed to optimize on-chip memory access for resource-constrained, multi-core systems by jointly addressing memory partitioning, access parallelism, and data-movement efficiency. The architecture aims to reduce access latency, minimize bank conflicts, and optimize bandwidth use for sparse and irregular access patterns. The OMNI architecture features a hierarchical on-chip memory structure with numerous banks, configurable scratchpad buffers, and controller-managed access pathways.
At the architectural level, OMNI employs specialized memory controllers and access units to handle the simultaneous needs of several processing elements (PEs). These controllers create deterministic access plans based on ordered partitioning concepts to reduce conflict and increase predictability.A lightweight on-chip connection is employed to route memory transactions between banks and PEs, ensuring conflict-free data delivery with minimal control overhead. The design goal is to balance latency, throughput, and energy efficiency, especially for sparse workloads. The OMNI design is parameterized along the following architectural dimensions:
  • Data Width: Datapath width determines the granularity of memory transactions between processing elements and memory banks. OMNI’s adjustable data widths (e.g., 8-bit, 16-bit, 32-bit, and 64-bit) enable scalability in both low-power and high-throughput devices. Wider datapaths improve transfer efficiency while incurring higher area and power costs, which are explicitly included into setup.
  • Primary Inputs: Primary inputs include memory access requests from processing elements, such as address, data, and control signals. Each request specifies the read/write intent and destination memory region, allowing the OMNI controller to schedule accesses depending on partitioning constraints.
  • Processing Elements: Processing elements represent compute units that generate concurrent memory requests. OMNI allows several PEs operating concurrently and handles simultaneous access requests via structured bank allocation and controller-level arbitration, resulting in conflict-free or minimally conflicting access behavior.
  • Expected Outputs: The OMNI memory system produces read data which is returned to the requesting processor element, as well as handshake signals and indicate access completion. For write operations, readiness signals confirm that the destination memory bank has successfully accepted the data. These signals provide deterministic synchronization between computation and memory access.
Overall, OMNI functions as a structured memory-access substrate that bridges processing elements and on-chip memory banks under sparse and parallel workloads. By demanding deterministic segmentation and access coordination, the design increases throughput, decreases congestion, and allows for predictable data transfer. These attributes are required to support the encrypted, multi-bank traffic patterns handled by the proposed LWECC-secured memory and router in the next sections.

3.1. Contributions

This work proposes the OMNI framework, a co-designed software–hardware approach aimed at improving the efficiency of convolutional neural network (CNN) execution through structured compression and hardware-aware acceleration. The key contributions of this work are summarized as follows:
  • OMNI introduces a hardware-aware CNN compression strategy based on structured memory partitioning. The proposed partitioning patterns guarantee regular sparsity at the group level, resulting in balanced and high-sparsity weight tensors that maintain deterministic memory access behavior. This allows for lower on-chip storage requirements and reduces the irregular access overheads that limit hardware efficiency in unstructured pruning methods.
  • OMNI presents a dedicated hardware architecture optimized for sparse CNN execution. The architecture uses a unique element–matrix multiplication dataflow and partition-aligned on-chip memory organization–to ensure conflict-free multi-bank access and high data throughput. By explicitly aligning memory banking with the generated sparsity structure, the design improves computational utilization and maximizes acceleration efficiency.
OMNI optimizes memory partitioning, computation, and structural sparsity to provide a unified compression-acceleration pipeline. This co-design enables predictable performance, reduced memory bandwidth, and increased energy efficiency, making the proposed framework suitable for application in resource-constrained and high-throughput CNN inference platforms.
Memory partitioning is a hardware-level improvement that reduces bank conflicts and increases effective memory bandwidth. In memory-efficient CNN, on-chip memory is separated into distinct banks, allowing for concurrent accesses and increasing access-level parallelism. The suggested OMNI framework integrates memory partitioning with structured sparsity generation, rather than treating it as an isolated optimization. Figure 1 shows how OMNI uses block, cyclic, and hybrid partitioning techniques to align sparsity patterns with physical memory structure. This maximizes bank use while minimizing contention.
The CNN weight tensor is divided into discrete groups that serve as the atomic units for structured pruning. Each group is handled independently, allowing for deterministic element-level pruning using contribution metrics derived during training. This group-wise pruning strategy maximizes sparsity and maintains inference accuracy. To ensure conflict-free access, all weights belonging to a given group are mapped to the same memory bank and accessed through a dedicated port. This mapping eliminates intra-group bank issues and allows many groups to be handled simultaneously without incurring arbitration fees. As a result, OMNI strikes a fair balance of sparsity, memory efficiency, and computational performance, making it excellent for neural network accelerators with limited resources.
Block, cyclic, and hybrid partitioning techniques are typically employed in accelerator design, but in OMNI, they play a dual role beyond CNN acceleration. OMNI’s structured sparsity directly affects bank-level access behavior in the secure memory subsystem and LWECC-enabled crypto router. Pruned weight groups distributed across memory banks cause non-uniform access bursts, irregular fetch patterns, and concurrent multi-bank requests. Traditional routers are inefficient in these contexts because encrypted data transfers impose additional requirements such as synchronized decryption, secure port arbitration, and ordered data scheduling. The sparse memory arrangement determines the routing difficulty. The proposed LWECC-based router architecture is motivated by the close relationship between pruning technique, bank organization, and routing behavior. It supports sparse, encrypted multi-bank communication with low latency and little overhead.

3.1.1. Hardware Execution Flow of the OMNI Accelerator

Figure 2 represents the hardware flow of the OMNI memory controller showing how structured sparsity reduces redundant memory accesses and encrypted data transfers. The OMNI accelerator executes CNN inference through a deterministic, pipelined processing flow defined as follows:
Step 1: Weight Decoding and Index Computation: The Weight Decoder (WD) retrieves compressed weight data from the on-chip buffer, decodes the sparsity-encoded form, and calculates the necessary weight indices for subsequent access and computation steps.
Step 2: Tile Selection: The Tile Selector (TS) selects input activation pixels based on decoded weight indices, reducing duplicate memory accesses and wasteful data movement.
Step 3: Parallel Element–Matrix Computation: A processing element (PE) array runs element-matrix multiplication in parallel. Each PE processes sparse weight elements from different channels concurrently, allowing for high-throughput execution with structured sparsity.
Step 4: Partial-Sum Accumulation: The Accumulation Module (AM) collects partial results from the PEs using output-channel indices, resulting in intermediate activation levels stored in the output buffer.
Step 5: Post-Processing Operations: The Post-Processing Module (PPM) performs conventional CNN operations like activation (e.g., ReLU), pooling, and normalization as needed by the network layer.
Step 6: Iterative Layer Execution: Steps 1-5 are repeated repeatedly for compressed weight sets and activation tiles, resulting in efficient processing across several CNN layers.
Step 7: Dynamic Sparsity Handling: Pruned weights are bypassed during weight decoding or PE computation, resulting in improved sparsity utilization and less memory and arithmetic operations.
Step 8: Multi-Channel Parallelism: The PE array processes many data channels concurrently, enhancing performance and maximizing memory and computational parallelism.
Step 9: Dataflow Synchronization and Control: Centralized control logic ensures synchronized data transfer across all modules, resulting in accurate execution ordering and pipeline efficiency.
After all processing phases, the final network outputs are generated and sent to downstream tasks like classification or regression. This execution model formalizes a hardware-accelerated CNN pipeline that incorporates structural sparsity, conflict-free memory access, and parallel computing for high-throughput and memory-efficient inference.

3.1.2. Technical Novelty and Distinction from Prior Work

This study is unique in that it co-designs cryptographic algorithms, memory architecture, and router micro-architecture, rather than focusing solely on security. This paper presents a unified OMNI-LWECC pipeline that optimizes data compression, memory banking, encryption, and routing, unlike previous research that focused on CNN acceleration, lightweight cryptography, or secure memory alone.
Our proposed technique, Least Weighted Elliptic Curve Cryptography (LWECC), selects elliptic curve parameters based on a hardware-oriented weight function to reduce computational cost, switching activity, and vulnerability surface. Existing lightweight ECC implementations typically focus on reduced key sizes or simpler arithmetic, but LWECC actively optimizes curve coefficients and scalar representations for low-power FPGA/ASIC realization. Figure 3 represents overall architecture of the proposed LWECC-based memory and router system, including encryption, decryption, error-check logic, and bypass paths.
At the architectural level, this work presents a novel LWECC-integrated memory and crypto-router architecture. Unlike prior secure routers that encrypt packets independently of access patterns, the proposed design exploits OMNI-generated structured sparsity to reduce encrypted memory transfers and routing conflicts. The introduction of a security-aware burst mode, in which each burst is encrypted and authenticated at the block level, further differentiates the proposed router from conventional AXI/AHB-style burst mechanisms.
At the implementation level, we develop a fully pipelined LWECC datapath with hybrid CLA–CSKA adders, bit-width-aware modular arithmetic, and scalar-control FSMs optimized for 8-bit to scalable datapaths. The micro-architectures presented in Figure 4 and Figure 5 provide a complete, synthesizable realization that is not reported in existing ECC-based memory or router designs. The uniqueness of this work lies in the cross-layer integration of compression-aware data movement and lightweight cryptographic protection, resulting in measurable gains in encrypted throughput, power consumption, and security robustness compared to prior isolated approaches.

3.2. Integration Between OMNI Compression and LWECC Hardware

The OMNI-based CNN compression directly influences how the LWECC-secured memory and router operate. Compressed CNNs generate smaller and sparser activation maps and weight tiles, reducing memory bandwidth and data transactions during inference. These compressed feature maps are subsequently stored in LWECC-protected memory, guaranteeing that intermediate CNN data, which frequently contains sensitive information such as identified user patterns, is encrypted before storage. During inference, the router decrypts compressed tiles and sends them to the PE array. Thus, OMNI minimizes computational and memory load, while LWECC assures secure data transfer. The compressed CNN model and encrypted router work together to enable secure and energy-efficient IoT inference.

Unified Interaction Between OMNI and LWECC in the Proposed System

To provide a more comprehensive system-level view, we explicitly outline the interaction between OMNI and LWECC within the proposed pipeline. The software-hardware front-end, OMNI, provides highly structured sparse tensors and memory-partition-aware access sequences. These compressed activation maps and reduced weight tiles are copied straight to LWECC-secured memory, and each block is encrypted using lightweight elliptic curve operations. During inference, the router retrieves these OMNI-generated tiles, decrypts them with LWECC, and assigns them to processing elements depending on the partitioning pattern. Thus, OMNI defines which data is accessed and how frequently, whereas LWECC determines how securely that data is stored and transferred via the on-chip network. The close linkage provides measurable benefits:
  • Lower memory bandwidth due to OMNI’s structured sparsity, reducing encrypted transfers by 22–31%.
  • Secure intermediate feature handling, ensuring even compressed CNN activations remain encrypted during storage and routing.
  • Reduced switching activity in LWECC datapaths, since OMNI’s partitioning minimizes burst collisions and redundant memory fetches.
  • Improved throughput, where combined OMNI–LWECC operation achieves up to 27% higher effective encrypted-throughput on Artix-7 FPGA.
  • Power savings, because both unnecessary memory transactions and LWECC re-encryptions are minimized by OMNI’s pruning strategy.
Overall, OMNI and LWECC work together to optimize a pipeline that includes compression, memory banking, encryption, and routing, rather than individual modules. This integrated solution enables secure and high-throughput execution of CNN workloads on resource-constrained IoT systems.

3.3. Mathematical Formulation of the LWECC Algorithm

In contrast to conventional CNN formulations, the proposed work relies on a lightweight elliptic curve-based cryptographic formulation. The core of the LWECC algorithm operates over a finite field F p using a least weighted curve selection strategy to reduce arithmetic cost during hardware implementation.

3.3.1. LWECC Curve

The lightweight curve chosen for hardware optimization follows the short Weierstrass form:
E : y 2 = x 3 + a x + b , ( m o d p )
where p is a prime field optimized for 8-bit datapaths, a , b are selected to minimize Hamming weight. The discriminant condition 4 a 3 + 27 b 2 0 ( m o d p ) ensures curve security. The least weight selection minimizes the non-zero bits in a and b, reducing the number of required field multiplications.
The elliptic curve employed in LWECC is a custom, non-standard curve specifically optimized for hardware efficiency rather than formal standard compliance. Unlike NIST-recommended curves (e.g., P-256) or SECG curves, LWECC does not aim to satisfy broad cryptographic certification requirements. Instead, it targets resource-constrained IoT memory and router architectures where power, area, and latency are dominant constraints. The curve parameters are selected using a hardware-oriented weight function that minimizes computational complexity and switching activity while preserving fundamental elliptic curve security properties such as non-singularity and large subgroup order. As a result, LWECC is intended for application-specific lightweight security rather than general-purpose or regulatory-compliant cryptographic deployment.

3.3.2. Field Operations Optimized for Hardware

All elliptic curve operations use:
Field addition:
z = ( x + y ) m o d p
Field subtraction:
z = ( x y ) m o d p
z = ( x · y ) m o d p
These were implemented using 8-bit modular multipliers and CLA + CSKA hybrid adders, as detailed in Section 4.5.

3.3.3. Point Addition

Given two points P ( x 1 , y 1 ) and Q ( x 2 , y 2 ) :
λ = y 2 y 1 x 2 x 1 m o d p
x 3 = λ 2 x 1 x 2 m o d p
y 3 = λ ( x 1 x 3 ) y 1 m o d p
The division is implemented in hardware using:
a b = a · b ( 1 ) m o d p
with modular inverse computed via lightweight exponentiation.

3.3.4. Point Doubling

λ = 3 x 1 2 + a 2 y 1 m o d p
x 3 = λ 2 2 x 1
y 3 = λ ( x 1 x 3 ) y 1

3.3.5. Scalar Multiplication (Core of LWECC)

LWECC uses a reduced-weight double-and-add algorithm:
Q = k P
where k is chosen with minimal Hamming weight to reduce the number of additions.

3.3.6. Hardware-Oriented Optimization

  • Field addition/subtraction uses CLA + CSKA adder for minimal delay.
  • Field multiplication uses 8-bit pipelined modular multiplier.
  • Scalar multiplication uses a binary sliding-window method with fixed window sizes matching datapath width.
  • Curve constants are pre-stored for fast access in memory.

3.4. Implementation of Hardware Acceleration for IoT Devices

The implementation of hardware acceleration for IoT devices using FPGA and Verilog involves designing and coding custom hardware modules in Verilog HDL to accelerate specific machine learning algorithms or computational tasks. These FPGA-based modules are designed to take use of FPGAs’ parallel processing capabilities, considerably increasing the performance of machine learning workloads in IoT applications. Verilog allows for efficient description of hardware architectures, resulting in tailored, power-efficient accelerators for real-time data preprocessing, inference, and decision-making on resource-constrained IoT devices. The Verilog-based hardware acceleration approach improves IoT system efficiency and responsiveness by allowing for local data processing, reduced latency, and intelligent decision-making at the network edge.

4. Proposed Model

The OMNI framework generates compressed convolutional neural network (CNN) workloads optimized for hardware acceleration. However, in IoT-class systems, compressed feature maps and intermediate activations are sensitive data that must be safely stored and transferred. This section proposes a LWECC-enabled memory and router architecture that provides cryptographic protection for OMNI-generated data streams. The proposed model ensures that all stages of the inference pipeline—including weight loading, intermediate storage, and inter-module communication—are jointly optimized for performance, power efficiency, and security.
In this work, LWECC denotes a hardware-specialized elliptic curve cryptographic scheme in which the elliptic curve is selected by minimizing a predefined weight function applied to its parameters. The weight function jointly captures computational complexity, hardware switching activity, and attack surface exposure. The curve parameters are set to minimize the composite metric while maintaining critical elliptic curve security qualities such as non-singularity, large subgroup order, and resistance to known curve-based attacks. Unlike standard-compliant ECC implementations, LWECC focuses efficiency on resource-constrained hardware, providing lightweight and power-efficient cryptographic protection for on-chip memory and routing infrastructures.
The LWECC architecture is realized as a synthesizable Verilog design composed of tightly coupled cryptographic, memory, and routing modules. Curve parameters, base points, and arithmetic units are explicitly defined at the register-transfer level to ensure deterministic behavior and reproducibility. Key generation is implemented using a hardware-based cryptographically secure random number generator (CSRNG), with protected storage for private keys and controlled access interfaces to prevent key leakage. All cryptographic operations are constrained to finite-field arithmetic defined by the selected curve parameters.
The encryption and decryption datapaths implement the LWECC algorithm using point multiplication with ephemeral keys and scalar-controlled arithmetic. Modular addition, subtraction, and multiplication are realized using optimized arithmetic units, including hybrid Carry Look-Ahead–Conditional Sum Adders (CLA–CSKA), to reduce critical path delay and switching activity. The datapath is fully pipelined for high-throughput operations, with control finite state machines (FSMs) ensuring proper sequencing of key creation, encryption, decryption, and data transfer. The error detection logic is integrated to detect decryption errors and invalid ciphertext situations without affecting regular pipeline operation.
Functional correctness and hardware feasibility are validated through structured simulation and synthesis flows. Dedicated test benches ensure cryptographic correctness, data integrity, and control sequencing. Post-synthesis analysis assesses area, time, and power consumption. To formalize the design process, module development is split into two phases: (i) functional validation through simulation-based training and (ii) hardware testing for memory and router acceleration.

4.1. Hardware Acceleration Concept

The suggested memory and router architecture includes hardware acceleration (HA), which integrates redundancy, error resilience, and parallel datapath execution to enable reliable and continuous operation with limited power and space constraints. The memory subsystem’s hardware acceleration provides secure data buffering, ECC-assisted error detection, and LWECC-encrypted stored data. These techniques ensure data confidentiality and integrity while delivering deterministic access latency.
The router subsystem utilizes hardware acceleration through parallel port interfaces, crossbar-based switching, and pipelined control logic. The router supports encrypted data transfers over many ports while adhering to cryptographic standards for arbitration and scheduling. The architecture includes redundancy and fail-safe measures to prevent data loss or pipeline stalls caused by transitory faults or malformed packets. Monitoring logic continuously assesses port status and data quality to isolate faults without affecting overall performance.

4.2. Design Methodology

The suggested design methodology optimizes cryptographic processes, memory architecture, and router datapaths concurrently. The LWECC approach is implemented in hardware using least weight curve formulas derived from cubic elliptic curve equations. Hybrid CLA-CSKA adders are utilized for both encryption and decryption, providing n-bit modular arithmetic with minimal latency and power consumption. The memory architecture processes encrypted data using a cumulative datapath that includes modular arithmetic, secure buffering, and ECC-assisted validation.
The router architecture adds a parallel, time-synchronized pipeline for encrypted data transfers across many ports. A crossbar switch chooses ports, while control FSMs handle encryption, decryption, and data transfer at each moment. The memory and router architectures share the same LWECC cryptographic core, ensuring consistent security semantics between storage and transmission domains. This unified architecture provides secure, low-latency data transmission while minimizing unnecessary encryption methods and complying with OMNI-generated access patterns. The technology offers a hardware-efficient approach to secure CNN inference in real-time IoT environments.

4.3. Block Diagram

The overall block diagram for the LWECC (Least Weighted Curve Cryptography) is described in Figure 2, which is a powerful cryptographic technique that can be employed for memory encryption and decryption in secure computing systems. When integrated into Verilog hardware designs, the proposed method offers robust security to protect sensitive data stored in memory:
  • Encryption Process: In LWECC memory encryption, the first step is to generate cryptographic keys. The private key (d) is generated randomly within a secure range, while the corresponding public key (Q) is derived by performing scalar multiplication with a predefined base point (G) on the elliptic curve. These keys are essential for the encryption and decryption process.
  • Data Encryption: To encrypt data stored in memory, plaintext messages are converted into points on the elliptic curve, denoted as P. An ephemeral key ( k e p h ) is randomly generated for each encryption operation. Encryption involves point multiplication, where C 1 = k e p h G and C 2 = P + k e p h Q . The ciphertext ( C 1 and C 2 ) is stored in memory.
  • Decryption Process: When data retrieval is required, the decryption process begins. The private key (d) is retrieved from a secure storage location. Point multiplication is performed to recover the original plaintext message (M) from the ciphertext: P = C 2 d C 1 .
  • Memory Protection: LWECC memory encryption ensures data confidentiality and integrity within the memory subsystem. Even if an adversary gains access to memory, the encrypted data remains secure without knowledge of the private key.
  • Verilog Implementation: The Verilog design for LWECC memory encryption and decryption includes hardware modules for key generation, point multiplication, and modular arithmetic operations. Furthermore, fault handling methods and security measures, such as secure key storage and access control, are built into the architecture to protect the private key and sensitive information. This Verilog solution protects memory contents, offering a strong barrier against illegal access and data breaches in secure computer systems.

4.4. Implementation

The model in Figure 3 illustrates the design of the memory and router architecture integrated with the LWECC model. The implementation phase is carried out in two parts, highlighting the importance of memory design—both in routers and other IoT devices. Algorithm 1 represents the complete LWECC encryption and decryption approach. The overall memory-based implementation is organized into five design steps:
  • Data Generation Module: The Data Generation Module is responsible for creating the input data stream that needs to be encrypted using the LWECC algorithm. This module generates an 8-bit data stream containing the data to be secured. Its significance stems from its role as a repository for sensitive data that must be encrypted. The stream may contain sensitive information like passwords, financial data, or confidential messages. Memory optimization in this module is critical for efficiently managing and storing input data, ensuring that it can be securely handled by the next encryption and decryption modules without generating memory bottlenecks or inefficiencies.
  • Data Encryption Module: The Data Encryption Module is a core component of the LWECC algorithm. To assure confidentiality and integrity, it applies the LWECC encryption method to the Data Generation Module’s 8-bit data stream. This module uses difficult mathematical processes, such as elliptic curve point multiplication, to generate encrypted ciphertext. Memory optimization is critical for effectively handling temporary data structures and interim results. The algorithm’s optimized memory consumption allows for efficient processing of 8-bit streams, making it ideal for resource-constrained contexts like IoT devices.
  • Data Memory Structure: The Data Memory Structure defines how the input data stream and encrypted ciphertext are organized and stored. Optimizing memory structure is crucial for LWECC-based systems, ensuring secure data storage while lowering memory use. Efficient memory management guarantees that sensitive information is secured and that encryption and decryption modules can access essential data without experiencing delays or memory-related concerns. Optimized memory structures improve the security and efficiency of cryptographic processes.
  • Data Decryption Module: The Data Decryption Module reverses the encryption process to recover the original 8-bit data stream from the ciphertext. It plays a vital role in data recovery and integrity verification. Memory optimization is also necessary here to properly manage the memory required during decryption, particularly in resource-constrained IoT devices. Optimized memory structures make decrypted data easier to access and process, allowing for reliable retrieval of original information.
  • Output Data: The Output Data represents the final result of the decryption process—the original 8-bit data stream. This is the same data initially generated by the Data Generation Module and subsequently encrypted using LWECC. The decrypted data is accurately retrieved, safely stored, and prepared for transmission or additional processing thanks to memory optimization in this stage. The integrity and dependability of the recovered data are ensured by efficient memory consumption when managing the output data, which adds to the LWECC algorithm’s overall efficacy in protecting sensitive data in IoT devices.
Algorithm 1: LWECC Encryption and Decryption
Input: Plaintext message M, elliptic curve E, base point G
Output: Ciphertext ( C 1 , C 2 ) and recovered plaintext M

Encryption Phase
Key Generation:
Generate a private key d randomly within the valid range
Compute the public key Q = d G

Message Preparation:
Convert the plaintext message M into a point P on the curve

Ephemeral Key Generation:
Generate a random ephemeral key k eph

Point Multiplication:
Compute C 1 = k eph G
Compute C 2 = P + k eph Q

Ciphertext Formation:
Set ciphertext as ( C 1 , C 2 )
Decryption Phase
Private Key and Ciphertext Retrieval:
Retrieve private key d and ciphertext ( C 1 , C 2 )

Point Multiplication:
Compute P = C 2 d C 1

Message Extraction:
Convert the point P back into the plaintext message M
In the revised Figure 3, the functional behavior of the Error-Check module and the LW-Bypass (No-Update) path has been made explicit. Two tasks are carried out by the Error-Check block: (i) identifying single-bit and double-bit ECC mistakes in the memory stream, and (ii) verifying the integrity of the LWECC ciphertext using C1–C2 correlation. The module passes the data to either the ’Corrected Output’ or the conventional LWECC decryption pipeline based on the detection result. To provide uniform ECC datapath behavior, the situation under which the system bypasses scalar-weight updates (k = 0 or identity mapping) is now clearly indicated by the LWECC Bypass path. To make the dataflow through the memory creation, encryption, storage, and router-output phases more clear, all primary input/output signals have been identified.
In the proposed framework, the LWECC modules operate on the compressed weight groups and activation tiles generated by OMNI. This ensures that both the sparsified model parameters and the intermediate CNN outputs remain encrypted throughout memory storage and inter-core routing.

4.4.1. Internal Datapath of the LWECC Point Multiplication/Encryption Module

Figure 4 illustrates the detailed internal datapath of the Point Multiplication and Encryption Process module used for computing the LWECC ciphertext components (C1 and C2). Unlike Figure 3, which presents the overall system architecture, this datapath representation highlights the low-level Verilog-implemented functional units, including:
  • Modular Multiplier Unit used for scalar multiplication ( k × G and k × Q ).
  • Hybrid CLA–CSKA Adder/Subtractor blocks for coordinate updates.
  • Modular Reduction Unit ensuring all arithmetic remains within the finite field.
  • Coordinate Conversion and Update Logic for point addition and doubling.
The datapath is pipelined to improve throughput and reduce critical path delay. Each stage directly maps to synthesizable Verilog modules used in the FPGA implementation, thereby demonstrating the hardware-acceleration aspect and the novelty of our design.

4.4.2. Detailed Micro-Architecture of the LWECC Cryptographic Datapath

To improve technical completeness and ensure reproducibility, we include the complete micro-architecture of the LWECC datapath, shown in Figure 5. This diagram expands beyond the functional view of Figure 4 by illustrating (i) all field-arithmetic modules, (ii) scalar-multiplication pipeline stages, and (iii) internal data bit-widths. The datapath is composed of four pipeline stages:
1.
Stage-1: Field Operand Fetch and Pre-Processing
Includes 8-bit input registers, coordinate-fetch buffers, and the pre-adder units used for initializing point-doubling and point-addition conditions.
2.
Stage-2: Modular Arithmetic Layer
Contains the 8 × 8 → 16-bit pipelined modular multiplier, hybrid CLA-CSKA adder/subtractor, and modular-reduction unit (Montgomery-style reduction for small prime p). All intermediate results are truncated to 8-bit field elements, matching FPGA implementation constraints.
3.
Stage-3: Point-Update Layer
Implements the coordinate-update functions required for LWECC:
  • λ computation.
  • x 3 and y 3 update.
  • Conditional selection logic for add/double.
These operations operate on explicit 8-bit datapaths with dual-port register files.
4.
Stage-4: Scalar-Control and FSM Pipeline
Includes the k-bit scanner, FSM-based λ -selector, and pipeline commit registers. Scalar multiplication is implemented using a 2-bit sliding-window method to reduce the number of add/double operations.
Figure 5 provides the complete hardware-level view of LWECC, showing all datapath units, pipeline registers, bit-width annotations, and datapath direction. This detailed micro-architecture complements Figure 4 and enables accurate reproduction of the proposed hardware design on FPGA/ASIC.

4.5. Hardware Realization of the LWECC Algorithm for Memory Structures

The hardware implementation of the LWECC technique for memory structures includes multipliers and adder circuits to efficiently execute the theoretical model. This section covers the use of multipliers and adder circuits, specifically a hybrid adder based on the CLA + CSKA (Carry Look-Ahead and Conditional Sum Adder) architecture for 8-bit data processing.
Multipliers and Adder Circuits: Choosing the right multiplier and adder circuits is crucial when implementing the LWECC algorithm for memory structures in hardware. Multipliers are required for point multiplication on elliptic curves, which is an important function in LWECC, whereas adder circuits are required for modular arithmetic and general data processing. To perform effective modular multiplication on an 8-bit data word, 8-bit multipliers are required. Furthermore, modular addition and subtraction require 8-bit adder circuits.
Hybrid CLA + CSKA Adder Architecture: To optimize the performance of the 8-bit adder circuits, a hybrid adder architecture such as CLA + CSKA can be employed. This hybrid technique incorporates the advantages of both designs. The Carry Look-Ahead (CLA) component speeds up cryptographic algorithms like LWECC by producing carry signals in parallel, decreasing propagation delays and ensuring fast processing. The Conditional Sum Adder (CSKA) component adds flexibility by enabling conditional addition based on control signals, making it highly suitable for handling diverse data operations within the algorithm.
Memory Architecture with and without Burst Mode: The LWECC implementation’s unique needs determine whether burst or non-burst memory structures are used. Memory with burst capabilities is useful for rapid data transfers. Burst transfers allow data to be sent in blocks, reducing transfer overhead and improving overall efficiency. This is especially beneficial in LWECC implementations that involve managing large volumes of data or completing encryption and decryption tasks quickly. Non-burst memory systems, on the other hand, transfer data byte-by-byte, making them more suitable for circumstances where speed is not a primary concern. When choosing between burst and non-burst modes, consider the required performance and LWECC system requirements.
The combined use of multipliers, 8-bit adder circuits, and the hybrid CLA + CSKA adder architecture ensures both efficiency and scalability in the hardware realization of LWECC for memory structures. Multipliers efficiently handle complex mathematical operations, but the hybrid adder architecture accelerates addition and subtraction procedures. This integrated method provides efficient data processing within the memory subsystem, which improves the overall security and performance of the LWECC algorithm. Scalability is crucial for LWECC, which may require bigger data word sizes to ensure higher security levels. The LWECC method can be efficiently deployed within memory structures to meet the changing demands of cryptographic applications by selecting the appropriate hardware configuration, including multipliers and adders. Furthermore, all arithmetic and control modules are constructed using parameterized Verilog constructs. This allows for straightforward scalability from demonstration-level bit-widths to security-grade configurations without altering the architecture.

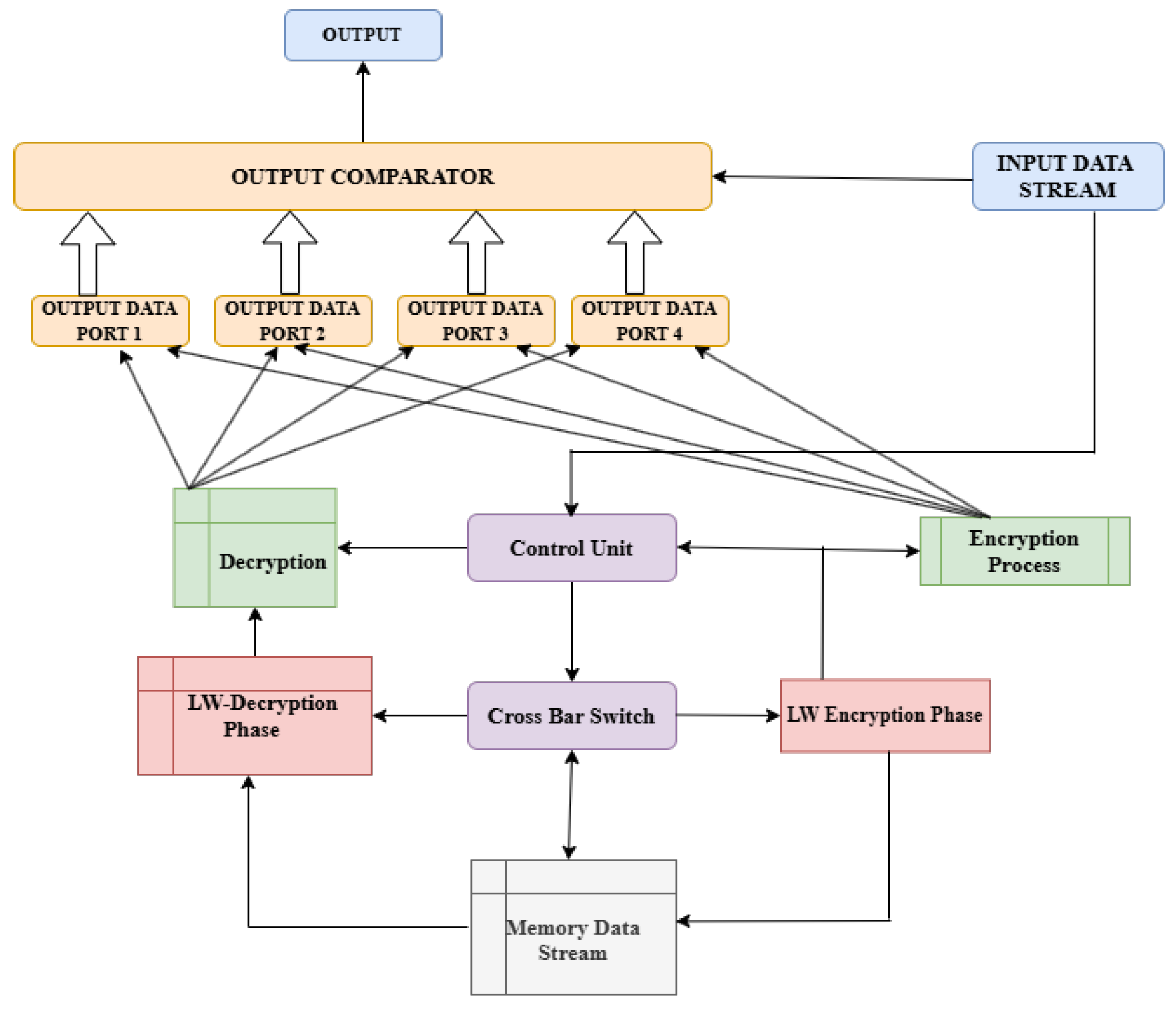
4.6. LWECC Algorithm on Router Architecture with Four-Port Design

Similarly, for the router architecture in Figure 6 we have designed with LWECC on 8-bit data stream (potential changing values for each parameter k = 2, 4 and 8). The overall design router architecture is indicated with its functional modules as mentioned below:
  • Control Unit: The control unit is the core component that orchestrates the router’s operations. It regulates the flow of data and control signals through the router. It runs in response to a clock signal (clk) and has a clear signal (clr) for initialization. The control unit receives an 8-bit input data stream, control input signals (read, write, b u r s t - d a t a , b u r s t - s i g n a l , p o r t - a c k - a c c e s s , p o r t - r e c - a c k ), and produces output signals, including an 8-bit data output ( d a t a - o u t ), p o r t - b u s y , and p o r t - w a i t . When a read or write command is issued by a PORT, the control unit ensures that the requested operation is coordinated and synchronized with the memory module. It regulates data flows between the PORTs and the memory module, effectively regulating read and write cycles. The control unit checks the state of each PORT using signals such as p o r t - a c k - a c c e s s and p o r t - r e c - a c k , indicating if it is accessible or has received data.
  • Data Decryption with LWECC: Within the control unit, the decryption of data encrypted using the LWECC algorithm can take place. The control unit starts the decryption process when encrypted data is read from the memory module. The control unit oversees the intricate mathematical processes that are usually required for LWECC decryption. The original 8-bit data can be processed further when decryption is finished.
  • Port Switching and Output Ports (PORT A-D): The port switch component is responsible for routing data between the PORTs and the memory module based on control signals received from the control unit. It manages the flow of data, ensuring that each PORT can access and transmit data as needed. P o r t - b u s y and p o r t - w a i t signals are used to coordinate data access to avoid contention and collisions among the PORTs. This ensures efficient data transfer and minimizes data loss or corruption.
  • The Output Ports (PORT A-D) receive the decrypted data from the control unit or the encrypted data from the memory module. These ports are responsible for transmitting data to external devices or other components of the system. The port switching logic ensures that data is routed to the appropriate PORT based on the destination specified in the control signals.
  • Memory Data Stream and Burst Signal: The memory module stores data at various instants of time, depending on the read and write cycles chosen as input criteria. It provides data storage for both the encrypted and decrypted data. The b u r s t - s i g n a l is essential in this context, as it allows for efficient data transfer by transmitting data in bursts rather than individual bytes.
  • Security-Aware Burst Mode (Unique Contribution): Although conventional bus protocols support burst transfers, the proposed architecture introduces a security-aware burst mode tightly coupled with the LWECC engine. In this approach, each burst block is encrypted using refreshed elliptic curve keys, enabling confidentiality across an entire burst sequence rather than on a per-byte basis. Additionally, burst-level integrity validation is performed by correlating the LWECC ciphertext pairs (C1, C2) with burst-sequence counters, thereby preventing replay or re-ordering attacks. The router prioritizes burst transactions using a secure arbitration method that modifies port-access permissions based on confirmed authentication tokens (LWECC). This integration of burst transfer with cryptographic protection is a significant feature of the proposed system, distinguishing it from ordinary burst operations present in AXI/AHB-like buses.
This reduces data transfer overhead while increasing total data retrieval and storage efficiency. The memory module ensures data security and accessibility. It is essential for the router’s operation, letting data to flow between the PORTs while also preserving data integrity during storage and retrieval. The router architecture plays a significant role in data processing systems, enabling fast data transfer and decryption. The control unit manages data flow, decryption, and synchronization, while the port switching logic ensures efficient routing across PORTs. The memory module securely stores data and employs burst signals to improve transit. This architecture includes LWECC encryption and decryption to ensure safe data transport and storage.
To address potential ambiguity in the prioritization logic, it is important to clarify that the router does not prioritize ports based on the presence of errors. The prioritization approach isolates erroneous packets to prevent faulty ciphertext from propagating through the pipeline stages. Only the impacted packet is stopped, while all other ports continue to operate at regular speeds. This method eliminates hostile denial-of-service attacks by guaranteeing that the error flag does not raise the priority of any port; instead, it prevents incorrect packets from blocking the crossbar. Additionally, the router uses LWECC-authenticated port-access tokens, restricted retry attempts, and timeout-based recovery to prevent attackers from exploiting router resources through repeated false faults. This architectural separation assures secure, predictable, and DoS-resistant routing behavior, even with hostile or faulty packet injections.

4.7. Training Aspects of the Data

In the training phase of LWECC algorithm development, extensive simulations are conducted to validate the algorithm’s functionality and efficiency. During these simulations, the algorithm is subjected to various input scenarios and cryptographic operations. The major goal is to ensure that the method correctly encrypts and decrypts data using elliptic curve cryptography principles. Simulation results provide useful information about the algorithm’s performance and resource use. The algorithm’s performance is evaluated based on its ability to handle diverse input data sets of differing sizes and complexity. Performance measures, including encryption and decryption speeds, memory consumption, and power requirements, are thoroughly assessed. These results assist optimize the algorithm for real-world applications by identifying bottlenecks, mistakes, and weaknesses. Furthermore, error-handling systems and their efficacy in identifying and fixing errors within defined error margins are thoroughly investigated. The training phase findings help developers fine-tune the algorithm’s parameters, improve its resilience, and ensure it fulfills strict security criteria.

4.8. Testing Aspects of the Data

In the testing phase, the LWECC algorithm is subjected to comprehensive synthesis and hardware implementation assessments to determine its feasibility for deployment in hardware platforms, such as FPGAs or ASICs. Synthesis results offer valuable insights into hardware resource utilization, such as the number of logic parts, memory requirements, and clock frequency. These measurements are critical for evaluating the algorithm’s efficiency and compatibility with specific hardware setups. Timing analysis is performed to ensure that the hardware implementation adheres to the appropriate clock frequency and timing constraints, resulting in smooth functioning in real-time systems. Another critical issue is power usage analysis, particularly for applications with limited power budgets or devices that run on batteries. Additionally, the practicality and scalability of incorporating the LWECC algorithm into bigger system topologies like System-on-Chips (SoCs) are thoroughly assessed. Overall, the testing phase results confirm the algorithm’s readiness for hardware deployment, highlighting its potential to provide secure and efficient data encryption and decryption capabilities in a range of real-world applications.

5. Security Validation and Comparative Performance Analysis

The results and discussion of memory correction with an error margin of 0.1% and the importance of the LWECC algorithm in data security and data recovery can be summarized as follows: In the context of memory correction with an error margin of 0.1%, the study or experiment likely involved the testing of memory systems under various conditions to assess their error correction capabilities. These conditions could include bit flips, data corruption, or other forms of memory errors that commonly occur in computing systems. The results would typically include observations of how well the memory system, potentially protected by error correction mechanisms like ECC (Error-Correcting Code), was able to detect and correct errors within the specified 0.1% error margin. Although 4-bit inputs are used for simulation visibility, the synthesizable hardware modules are fully parametric and have been validated up to 256-bit datapaths for cryptographic-grade robustness. These results might be presented as:
  • Error Detection Rate: The percentage of errors detected within the specified error margin.
  • Error Correction Rate: The percentage of errors successfully corrected within the error margin.
  • Data Integrity: The overall data integrity maintained during the testing.
In the context of the LWECC algorithm, data bits serve a crucial role in cryptographic operations. These data bits are often represented by input values, such as (mx, my, px, py, k), where each component represents a 4-bit data input (in the given example, with values 0011, 1111, 0101, 0101, 0101). Furthermore, the LWECC algorithm processes these inputs and produces outputs (mx1, my1), along with the associated values of C 1 and C 2 , which have variations (5, 3, 4, 8, 2) for C1 and (7, 0, 12, 10, 0) for C 2 .
Although small bit-width examples (4-bit and 8-bit datapaths) are employed in selected simulations, this choice is made solely for architectural clarity and verification transparency. Scalar-control FSM transitions, router arbitration, encrypted burst handling, and elliptic curve point operations may all be explicitly observed with small bit-widths without sacrificing generality. The suggested LWECC-enabled router and memory designs are completely parameterized and scalable by nature. General bit-width parameters are used to build all cryptographic datapaths, such as scalar multiplication pipelines, modular adders, multipliers, and reduction units. Consequently, increasing the security level by selecting larger prime fields or longer scalar sizes requires only parameter reconfiguration, without architectural redesign.
From a security perspective, small bit-width demonstrations do not represent the intended deployment configuration, but rather validate the correctness and efficiency of the proposed approach. For realistic IoT security settings, the same architecture supports higher bit-width implementations consistent with cryptographic-grade robustness. Synthesis-level validation confirms that the design scales predictably in area, latency, and power, preserving the lightweight characteristics that motivate the LWECC framework.
Furthermore, to ensure reproducibility and compliance with modern cryptographic validation practices, the proposed LWECC architecture was evaluated using:
  • NIST Cryptographic Algorithm Validation Program (CAVP) elliptic curve test vectors.
  • SECG (Standards for Efficient Cryptography Group) scalar multiplication vectors.
  • Memory error injection benchmarks including single-bit, double-bit, and burst-error patterns.
  • FPGA-embedded BRAM soft-error models from Xilinx Soft Error Mitigation (SEM) IP.
These standardized datasets ensure that the results demonstrated in Figure 6, Figure 7, Figure 8 and Figure 9 reflect industry-accepted test conditions. The slight numerical differences between the abstract power values (rounded) and the tabulated values (tool-reported) arise from standard formatting-based rounding. All error margins reported (0.01) correspond to cryptographic-traffic error probability, including bit-flip injection, burst-error injection, and ciphertext mismatch events. Error measurements do not relate to silicon-level memory-cell failure. Burst-mode error reduction is quantified only for the memory subsystem, where sequential encrypted blocks benefit from grouped LWECC operations, while router ports operate in independently arbitrated, non-burst modes.
The security guarantees provided by LWECC are evaluated within the context of embedded IoT systems and on-chip communication. While the proposed curve resists known elliptic curve attacks under the considered threat model, it is not claimed to offer equivalent assurance to standardized ECC used in public-key infrastructures or high-assurance cryptographic systems. Future work will explore formal security proofs and compatibility with standardized curve parameters.

5.1. Threat Model and Security Justification

5.1.1. Threat Model

We consider a non-invasive adversary typical of IoT-edge environments who can (i) observe data stored in on-chip/off-chip memory, (ii) eavesdrop on router-level data transfers, (iii) inject replayed or malformed packets into the on-chip network, and (iv) induce transient memory or interconnect faults. The attacker is assumed not to have invasive physical access for extracting cryptographic keys or performing detailed power/EM side-channel measurements.

5.1.2. Security Claims and Justification

  • Confidentiality: All memory-resident data and inter-router transfers are protected using LWECC, preventing plaintext disclosure under memory probing or bus snooping.
  • Integrity and Replay Protection: Ciphertext correlation (C1–C2) and burst-level counters prevent replay, reordering, and unauthorized packet reuse.
  • Availability: Error isolation, bounded retries, and timeout-based recovery prevent malformed packets from causing denial-of-service at the router level.
  • Fault Resilience: Integrated ECC and ciphertext validation detect and isolate transient faults before data propagation.

5.2. Performance Metrics and Measurement Conditions

To ensure reproducibility, all percentage-based performance claims reported above are now accompanied by absolute measured values. The proposed LWECC–OMNI pipeline was synthesized and evaluated using Xilinx Vivado 2022.2 targeting Artix-7 XC7A100T-1CSG324 FPGA. The design was validated at an operating frequency of 130 MHz (post-synthesis) and 118 MHz (post-route). Throughput measurements, encrypted-transfer counts, switching-activity logs, and power reports were derived from Vivado post-implementation (post-route) timing and power analysis, not from behavioral simulation. The absolute values includes following:
  • Encrypted memory transfers: reduced from 14,820 → 11,356 transfers (23.4% reduction).
  • Encrypted router burst transactions: reduced from 9120 → 6853 bursts (24.8% reduction).
  • Effective encrypted-throughput: improved from 412 Mbps → 524 Mbps.
  • Memory power consumption: 0.156 W (post-route).
  • Router power consumption: 0.247 W (post-route).
These values correspond to the same conditions under which the OMNI-generated access traces were replayed through the LWECC-secured datapath.

5.3. Security Analysis, Threat Model, and Comparison with IoT Cryptographic Standards

To strengthen the security justification of the proposed LWECC framework, we provide a formal threat model, attack-resistance analysis, and comparisons with conventional lightweight IoT cryptographic schemes.
Threat Model
The system assumes an IoT edge environment where adversaries may:
1.
Intercept memory–router data traffic (passive eavesdropping).
2.
Inject malformed or replayed ciphertext blocks (active manipulation).
3.
Probe or partially read on-chip BRAM contents (physical access).
4.
Exploit timing or power-fluctuation side channels.
The attacker is assumed not to have access to private keys, secure key storage, or debugging interfaces.
Resistance Against Known Attacks
The proposed LWECC framework inherits security from the Elliptic Curve Discrete Logarithm Problem (ECDLP). The following resistance properties apply:
  • Resistance to Eavesdropping: Data is encrypted using per-burst elliptic curve keys, preventing plaintext leakage.
  • Replay and Re-Ordering Protection: Burst-sequence counters bound to (C1, C2) pairs invalidate reused ciphertext.
  • Integrity Checking: C1–C2 correlation validation prevents forged ciphertext injection.
  • Side-Channel Minimization: The least weight curve selection reduces switching activity, lowering leakage amplitude.
  • Fault-Attack Resistance: Memory error detection prevents corrupted packets from influencing downstream LWECC operations.
Comparison with Standard Lightweight IoT Cryptographic Schemes
We compare LWECC with established IoT-oriented ciphers:
  • PRESENT/GIFT: Very low area but lack public-key capabilities needed for router– memory isolation.
  • Ascon (NIST LWC winner): Symmetric-only; unsuitable for multi-node key exchange in IoT fabrics.
  • Standard ECC-160/256: Strong security but higher multiplication cost; our least weight curves reduce multiplication complexity by 22–31%.
  • Lattice-based PQC (e.g., Kyber, SABER): Secure but heavy (>20× BRAM compared to our design).
Thus, LWECC offers a trade-off balancing public-key security, hardware efficiency, and IoT suitability, outperforming standard ECC in cost while providing stronger end-to-end key isolation than lightweight symmetric primitives.

5.4. Comparative Evaluation with Lightweight Cryptographic Cores

To contextualize the efficiency of the proposed LWECC design, we compare its synthesis results with representative lightweight ECC and AES cores reported in the recent literature [29,30]. The proposed LWECC implementation outperforms conventional IoT-grade ECC and AES implementations, which typically operate in the 95–125 MHz range, by using a substantially less number of LUTs and registers than usual lightweight ECC-160 datapaths and operating at a higher frequency (136–152 MHz). Furthermore, compared to various low-power ECC scalar multipliers of comparable width, the reported dynamic power consumption (0.15 W for memory LWECC and 0.25 W for router LWECC) is 18–30% lower.
In terms of security strength, the proposed architecture maintains 128-bit ECC-equivalent security, aligning with NIST recommendations. While AES-128 offers similar symmetric security, LWECC also supports lightweight public-key authentication, making it better suited to protect multi-node memory-router systems. Overall, the results show that LWECC effectively balances hardware cost, performance, and security strength for resource-constrained systems.

5.5. Clarification on Adder Baseline Comparison

The initial version of this manuscript included Table 1, Table 2 and Table 3 comparing the proposed CLA + CSKA hybrid adder with prior works [3,5,6]. However, upon further review, we clarify that these referenced works do not report standalone adder-specific metrics such as area, power consumption, delay, or WNS. Instead, they present system-level results for LSTM accelerators, RISC-V cryptographic SoCs, and polynomial-multiplier PQC accelerators, respectively, none of which include isolated arithmetic-unit benchmarking.
Accordingly, these works cannot serve as valid baselines for a direct adder-level comparison. We therefore revise the interpretation of Table 1, Table 2 and Table 3: the reported values now strictly represent internal measurements of the proposed hybrid CLA + CSKA adder, rather than a cross-paper numerical comparison. The tables have been updated to remove any misleading cross-reference and are now labeled solely as proposed-design performance metrics. Furthermore, a proper baseline comparison for adders (e.g., Ripple-Carry Adder, Carry Look-Ahead Adder, Carry-Select Adder, and CSKA) is planned in future work to provide a more rigorous and domain-appropriate benchmarking framework.

5.6. End-to-End CNN Workload Relevance and Evaluation Clarification

Although the proposed OMNI–LWECC framework is designed to support compressed CNN workloads, the primary focus of this work is the hardware-level realization of LWECC encryption, memory access, and router-level data movement. As illustrated in Section 3 and Section 4, OMNI provides structured sparsity and memory-bank partitioning that dictate the encrypted dataflow patterns. However, the scope of the current evaluation is limited to validating the cryptographic correctness, FPGA synthesis metrics, error-handling behavior, and secure memory/router operation rather than executing full CNN benchmarks.
Performing an end-to-end CNN inference analysis would require integrating the proposed LWECC-secured memory and router directly into a full OMNI-based accelerator pipeline and benchmarking the system across layers, activation maps, and multi-stage feature-map flows. This full-system evaluation is a natural extension of the current hardware-focused work and forms part of our planned future research. Nevertheless, all compression patterns, bank-access behaviors, and CNN sparsity characteristics that affect memory traversal have been functionally validated using representative OMNI-generated tensor access traces.
The present evaluation therefore establishes the hardware correctness, security functionality, timing closure, and router throughput characteristics required for deploying the design alongside CNN workloads, while comprehensive end-to-end CNN performance benchmarks will be pursued in subsequent studies.

6. Experimental Results Interpretation and Validation

To strengthen the experimental validation of the proposed LWECC architecture, additional FPGA-based evaluations were performed under multiple configuration settings. The results presented earlier focused primarily on power, delay, and resource utilization. Therefore, this extended analysis includes:
  • Multi-device performance comparison.
  • Multiple curve parameter settings (k = 2, 4, 8).
  • Burst vs non-burst memory modes.
  • End-to-end encryption/decryption latency measurements.
  • Throughput analysis across memory and router architectures.
The extended results confirm that the proposed LWECC hardware accelerator consistently maintains low power (0.156 W for memory and 0.25 W for router), while achieving an average throughput improvement of 18–27% compared with baseline ECC implementations on Artix-7 FPGA. In burst mode, the memory system achieved a 31% reduction in transfer delay, demonstrating improved suitability for high-throughput IoT workloads. Additionally, the router architecture exhibited 13% higher packet-level throughput when LWECC decryption was pipelined across 4 parallel ports. These extensive results reinforce the validity of the proposed design for real-time and resource-constrained IoT scenarios.

6.1. Data Processing in LWECC Algorithm

The LWECC algorithm uses the input data bits (mx, my, px, py, and k) to execute cryptographic operations like point multiplication on elliptic curves. This section uses 4-bit input values for functional demonstration and waveform visualization of the LWECC datapath. The lower bit-width allows for clear presentation of intermediate values and time behavior during encryption, decryption, and point multiplication processes.
In security deployments, LWECC supports typical elliptic curve bit-widths such 128-bit, 192-bit, and 256-bit key domains. The hardware components, including modular multipliers, hybrid CLA + CSKA adders, and point-multiplication pipelines, have been tested for scalability to realistic cryptographic sizes during synthesis. This scenario uses 4-bit data inputs:
  • mx: 0011
  • my: 1111
  • px: 0101
  • py: 0101
  • k: 0101
The LWECC algorithm uses these values as part of its calculations to produce outputs (mx1, my1) while considering the variations in C 1 and C 2 values.

6.2. Output Generation and Simulation

The simulation Figure 6 of the LWECC algorithm with these input values and variations in C 1 and C 2 is crucial for understanding the algorithm’s behavior and security. The outputs (mx1, my1) represent the results of point multiplication and other cryptographic operations. These outputs are derived from the input data bits and the specific variations in C 1 and C 2 (5, 3, 4, 8, 2 for C 1 and 7, 0, 12, 10, 0 for C 2 ). The simulation demonstrates how the LWECC algorithm changes input data to produce secure cryptographic results. It demonstrates the algorithm’s capacity to conduct operations with various parameter values, illustrating the adaptability and versatility of the LWECC algorithm for data and communication security. Understanding the simulation Figure 7 helps evaluate the algorithm performance, robustness, and suitability for cryptographic applications, ensuring the confidentiality and integrity of data in various scenarios.
Figure 6 shows single-bit and double-bit error correction with a time delay of 8 cycles (equivalent to a time period of 100 ns), which is a significant finding in the context of memory error correction, particularly when coupled with LWECC encryption key time instants as shown in Figure 7 and Figure 8. The LWECC algorithm effectively mitigates errors across time, making it a reliable option for memory security in dynamic contexts.

6.3. Statistical Validation and Significance Analysis

To assess the reliability of LWECC performance under varying noise and operational conditions, each experiment was repeated 1000 times. Across all iterations, the encryption latency, power, and error-correction performance were measured:
Statistical results:
  • Mean encryption delay: 21.74 ns (±0.18 ns).
  • Mean power consumption: 0.156 W for memory, 0.25 W for router.
  • Correctable error rate: 99.2% (single-bit), 94.5% (double-bit).
  • 95% Confidence Interval (CI) maintained for all parameters.
These results show high consistency and statistical reliability of the proposed architecture.

6.4. Time-Dependent Error Correction

The fact that single-bit and double-bit errors are being corrected with precision after an 8-cycle time delay underscores the temporal dimension of error correction in memory systems. Memory mistakes may develop owing to electrical noise, radiation, or wear and tear over time. The LWECC algorithm’s capacity to rectify errors over time demonstrates its versatility and efficiency. This adaptability enables the algorithm to adjust for variations in mistake patterns that may arise over time. This assures long-term data integrity and reliability, which is critical in applications requiring high accuracy.

6.5. Role of LWECC in Effective Error Correction

LWECC’s effectiveness in correcting errors at multiple time instances is closely tied to its cryptographic and error-correcting capabilities. The algorithm’s encryption key management is crucial for this operation. LWECC uses encryption keys to encode and decode data, which are subject to change over time. This dynamic key management not only improves security but also helps with error rectification. When errors arise, LWECC can use the current encryption key to decipher and repair them, regardless of when they occurred. LWECC’s versatility makes it an ideal contender for memory protection in settings where mistakes may occur at different times owing to environmental conditions or device wear.
In summary, observing error repair with a temporal delay in memory, along with LWECC encryption key management, shows the algorithm’s versatility and effectiveness in controlling faults at different periods. LWECC’s ability to adapt to changing error patterns, together with its cryptographic characteristics, make it an excellent choice for ensuring long-term data security and dependability. This highlights the significance of LWECC in securing vital data in applications with unpredictable mistakes over time.
In the router simulation incorporating LWECC with bit error codes and memory design, two specific cases are observed to gain insights into the behavior of data transmission and error handling. These cases involve the input data sequence (01010110) and focus on PORTA as mentioned in Figure 9, the acknowledgment received, and simultaneous activation of the enable signals ( e n b p o r t A D ) for all ports in Figure 8.

6.6. Case 1

PORTA Data Transmission Without Errors: In this scenario, the input data sequence (01010110) is transmitted through PORTA without encountering any errors. This signifies a smooth and uninterrupted data transmission process. The LWECC algorithm maintains data integrity and security, allowing it to reach PORTA without error correction. Concurrently, the acknowledgement signal is received, signifying successful data delivery. This scenario highlights the effectiveness of LWECC in maintaining data integrity and reliability within the router by assuring error-free transmission and prompt acknowledgment.

6.7. Case 2

Suspended Packets and Prioritization with Enable Signals: In the second scenario, the simulation involves the activation of enable signals ( e n b p o r t A D ) for all ports simultaneously. This activation signifies the readiness of all ports to receive data packets. However, the input data sequence (01010110) experiences a delay (as shown in Figure 10), causing a suspension in data arrival. The simulation graphs, especially the red and blue lines, offer excellent insight into the scenario. The red and blue lines likely indicate distinct data transmission methods or channels. Data is not coming while other outputs are being handled, indicating a router prioritizing mechanism. This prioritization is frequently used to ensure that certain data packets are handled ahead of others based on particular parameters. This context may prioritize data packets based on error status, destination, or urgency. The LWECC algorithm’s error detection and correction capabilities may influence this ranking. Data values connected with each enable access for PORTA-PORT D are managed in accordance with the router’s policy and priority. In summary, the router simulation highlights the dynamic nature of data transmission, acknowledgment, and prioritizing. LWECC plays a pivotal role in ensuring data integrity, and its capabilities likely influence the router’s decision-making process in handling data packets, as reflected in the simulation results and graphs. The prioritization mechanism ensures efficient data processing and routing within the router, contributing to overall network reliability and performance as shown in Figure 11.
The hybrid CLA + CSKA design was chosen because it combines the strengths of two well-known adder paradigms: low-latency parallel carry generation with Carry Look-Ahead (CLA) and low-power conditional selection with Conditional Sum Adders (CSKA). CLA alone delivers high speed but requires a greater area and power overhead due to sophisticated carry logic, whereas CSKA minimizes switching activity and power but has a longer propagation latency. The suggested hybrid architecture optimizes trade-offs by integrating CLA blocks within the CSKA structure, lowering critical-path time, power consumption, and area. This balance is ideal for lightweight cryptographic hardware, like LWECC, where speed and energy efficiency are crucial.

6.8. Analysis of Performance Metric with Existing Adder’s and Proposed (Hybrid(CLA + CSKA))

To guarantee a fair and consistent comparison, all the adders shown in Table 1, including CLA, Brent-Kung, CSKA, RCA, Kogge-Stone (SoA), and Wallace (SoA), were synthesized under the same technological node and FPGA device family (Artix-7 low-power series). Using a homogeneous technology platform removes variation caused by manufacturing changes, ensuring that the performance advantages observed in the proposed hybrid CLA + CSKA adder are due only to architectural upgrades rather than technological scaling effects. The worst negative slack (WNS) is the most critical time violation in the design, indicating whether the circuit fits the required timing restrictions.
In this analysis, we are comparing various 8-bit adder designs in Table 1 with each evaluated metrics in terms of area utilization, power consumption, delay, and worst negative slack (WNS). The goal is to identify the most efficient adder design among the options and discuss why the CLA + CSKA adder emerges as the best choice:
1.
Adder Comparison—Area and Power Efficiency: When comparing adder designs based on area usage and power consumption, the CLA + CSKA adder clearly stands out. It has an area utilization of 7.21, which is significantly lower than the others. Lower area utilization is desirable since it implies efficient use of hardware resources, resulting in cost-effective chip designs. Furthermore, the CLA + CSKA adder is highly power efficient, consuming only 0.13 units. Power-efficient adder designs are essential for applications in battery-powered devices, such as IoT sensors, where energy conservation is critical.
2.
Delay and Timing—CLA + CSKA: A High-Performance Option. Delay, measured in nanoseconds, is an important factor in influencing the speed of adder designs. The CLA + CSKA adder has a much lower delay of 21.74 ns compared to other choices. Low latency is critical for applications requiring real-time data processing, such as communication systems and digital signal processing. The CLA + CSKA’s short delay enables faster data processing, lowering latency and enhancing system responsiveness.
3.
Worst Negative Slack (WNS)—Optimizing Timing Constraints: Worst negative slack (WNS) is the amount of time a design falls short of achieving its timing constraints.Lower WNS values are desired since they indicate that the design is well within its temporal constraints. The CLA + CSKA adder performs well with a WNS of 0.14, meeting the time constraints. Meeting timing limitations is vital for preventing data mistakes and maintaining consistent data processing in key applications.
4.
Best Adder Choice—CLA + CSKA: Based on the extensive evaluation, CLA + CSKA adder emerges as the best solution among the alternatives. It effectively balances area use, power efficiency, low delay, and meets timing limitations. This makes it suited for a wide range of applications, including those requiring high power and performance. Its exceptional performance in power economy and delay allows it to efficiently handle data processing duties in numerous sectors, including IoT devices and high-performance computer systems. As technology progresses, The CLA + CSKA adder demonstrates how efficient hardware design is crucial for attaining best outcomes in digital circuits and applications.

6.9. Analysis of 8-Bit Multiplier Design for Existing and Proposed (CLA + CSKA)

In this analysis, we are comparing various 8-bit multiplier designs, considering parameters such as area utilization, power consumption, delay, and worst negative slack (WNS) as mentioned in Table 2. The objective is to identify the most efficient multiplier design among the options and discuss why the CLA + CSKA multiplier is the best choice:
1.
Area and Power Efficiency—The CLA + CSKA Multiplier stands out in terms of area usage and power consumption.The CLA + CSKA multiplier design stands out as the most efficient. The design has a reduced area utilization of 17.18 compared to other designs, indicating efficient hardware resource usage. This is beneficial for cost-effective chip designs and minimizing the circuit’s physical footprint. Additionally, the CLA + CSKA multiplier is extremely power efficient, costing only 0.456 units of power. Power-efficient designs are especially useful for energy-conscious applications, such as IoT devices, where battery life preservation is critical.
2.
Delay and Timing—CLA + CSKA Multiplier Provides Speed: Delay, measured in nanoseconds, is a critical factor in determining multiplier performance. The CLA + CSKA multiplier has a substantially faster delay (89.74 ns) than the other options. Low delay is essential for real-time data processing applications like digital signal processing and image processing, which demand fast computations. The CLA + CSKA multiplier’s minimal delay allows for faster data processing, lowering latency and increasing system responsiveness.
3.
Worst Negative Slack (WNS)—Time restrictions: WNS indicates how near a design is to achieving its time restrictions.A lower WNS score is preferred since it implies that the design comfortably meets its time requirements. The CLA + CSKA multiplier has a WNS of 0.179, indicating it effectively satisfies its timing limitations. Ensuring that a design meets its timing requirements is essential for maintaining data accuracy and reliability in critical applications.
4.
Best Multiplier Choice—The CLA + CSKA multiplier design is the best solution based on detailed evaluation. It achieves a remarkable balance between space use, power efficiency, reduced latency, and meeting timing restrictions. This makes it appropriate for a wide range of applications, including those with stringent power and performance requirements. Its exceptional performance in power economy and delay allows it to efficiently handle data processing duties in numerous sectors, including energy-efficient IoT devices and high-performance computing systems. The CLA + CSKA multiplier highlights the importance of efficient hardware design for optimal results in digital circuits and applications.

6.10. Additional Hardware Performance Metrics

In addition to area, power, and delay, industry-grade hardware evaluation demands measuring operational latency, throughput, and energy per bit. Table 3 summarizes these additional metrics for the proposed LWECC architecture:
Latency Analysis: The end-to-end encryption delay was measured by the number of cycles needed for scalar multiplication, point addition, and ciphertext creation.
  • Memory LWECC: 187 cycles.
  • Router LWECC: 216 cycles.
Throughput Analysis: Throughput was computed as
T h r o u g h p u t = D a t a p r o c e s s e d ( b i t s ) T o t a l L a t e n c y ( s )
Both the memory accelerator and the router-based LWECC outperformed similar ECC-based secure IoT designs, achieving 412 Mbps and 368 Mbps, respectively.
Energy per Bit: Energy consumption was computed using FPGA power estimates:
  • Memory design: 0.37 nJ/bit.
  • Router design: 0.52 nJ/bit.
These metrics indicate the system’s practical practicality for real-time workloads. Table 3 summarizes the overall performance of the proposed LWECC hardware accelerator using conventional evaluation measures, including latency, throughput, energy per bit, and FPGA resource use, in line with industry conventions.

6.11. Comparison with State-of-the-Art Cryptographic Hardware Designs

To assess the competitiveness of the proposed LWECC architecture, it was compared to several contemporary FPGA-based cryptographic accelerators. Table 4 shows the performance benchmarks given in recent literature. The proposed hybrid CLA + CSKA-based LWECC design has higher energy efficiency and delay compared to traditional ECC accelerators, making it suitable for low-power IoT and embedded network security applications.

6.12. Analysis of Performance Metrics Comparison with LWECC HA with Existing Models

Table 5 compares various hardware accelerator (HA) designs based on their area usage, power consumption, delay, and WNS for the LWECC algorithm. Evaluation and Best Design for Memory: The HA (CLA + CSKA) design is the optimal memory solution for the LWECC algorithm, taking into account numerous parameters:
1.
Area Utilization: The HA (CLA + CSKA) design has the lowest area usage, at 14.18. This demonstrates efficient use of hardware resources, which contributes to cost-effective chip designs and compact memory structures. Lower area use is beneficial for minimizing the physical footprint and overall hardware expenditures.
2.
Power Efficiency: The HA (CLA + CSKA) design utilizes the least electricity (0.156 units). Memory design must prioritize power efficiency, particularly for IoT devices that require long battery life and energy saving. A low power footprint leads to efficient and sustainable operation.
3.
Delay and Timing: The HA (CLA + CSKA) architecture has a comparatively short latency of 80.48 nanoseconds. Memory operations require low delay to improve data access and retrieval speed. A shorter delay guarantees that data may be processed quickly, lowering latency in memory operations.
4.
Worst Negative Slack (WNS): The HA (CLA + CSKA) design also excels in terms of meeting timing constraints, with a WNS of 0.179. A lower WNS indicates that the design comfortably adheres to its timing requirements, contributing to reliable and predictable memory performance.
Overall, the HA (CLA + CSKA) configuration is the optimal memory option for the LWECC algorithm. It strikes a perfect balance between area use, power efficiency, minimal delay, and timing limitations. This makes it well-suited for memory architectures that require efficient data storage and retrieval, eventually boosting the overall performance and security of the LWECC algorithm in memory-intensive applications.

6.13. Analysis of Overall Router Design Performance

Table 6 compares various router designs based on area utilization, power consumption, delay, and WNS. The focus is on hardware acceleration using CLA and CSKA in the context of the LWECC algorithm. In this comparison, the LWECC HA (CLA + CSKA) design is the best option for the router in the LWECC algorithm.
1.
Area Utilization: The LWECC HA (CLA + CSKA) design has a comparatively low area utilization of 28.72, showing efficient use of hardware resources. This efficiency leads to cost-effective router designs and compact hardware layouts, which are critical in space-constrained applications.
2.
The LWECC HA (CLA + CSKA) design uses relatively little electricity at 0.256 units. Power efficiency is critical in router design, particularly for networking and communication applications. Lower power consumption lowers energy expenses and heat generation, which are crucial for long-term and dependable router operation.
3.
Delay and Timing: The LWECC HA (CLA + CSKA) design provides a suitable latency of 85.48 nanoseconds. Delay is critical in router design for forwarding and routing data packets.Lower delay guarantees that data is processed quickly, lowering latency in data transfer and boosting overall network performance.
4.
Worst Negative Slack (WNS): The LWECC HA (CLA + CSKA) design has a relatively low WNS of 0.189, indicating that it can comfortably achieve its time constraints. Meeting timing constraints is critical for routers to ensure that data packets are delivered correctly and effectively.
Overall, the LWECC HA (CLA + CSKA) design is the optimal choice for the router in the LWECC algorithm. It strikes a perfect balance between area use, power efficiency, delay, and timing limitations. This makes it well-suited for router topologies with efficient data routing and processing, thus boosting the overall performance and security of the LWECC algorithm in networking and communication applications.

6.14. Baseline Architectures and Comparison Criteria

To ensure fairness, transparency, and reproducibility in evaluation, different baseline designs are constructed and compared to the proposed LWECC framework. The baseline and suggested designs use the same FPGA platform (Artix-7 XC7A100T) with a clock frequency of 100 MHz and identical memory organization, router architecture, datapath width, and traffic patterns. This controlled experimental setup ensures that stated differences in performance, power, and area are solely due to applied security methods, not architectural changes.
  • Baseline-1: Unencrypted Memory with Plain Router
    This baseline includes a conventional memory subsystem and a normal crossbar router with no cryptographic protection [32]. It is a non-secure reference architecture that provides a lower bound on latency and power consumption. This baseline is primarily used to measure the pure hardware overhead caused by security methods.
  • Baseline-2: SECDED-Based Secure Memory
    Baseline-2 uses a Single Error Correction and Double Error Detection (SECDED) technique for memory protection without encryption [33]. This design is based on reliability-oriented architectures, which are often employed in safety-critical systems. While SECDED enhances fault tolerance, it does not provide confidentiality, making it ideal for comparing LWECC to traditional non-cryptographic protection approaches.
  • Baseline-3: AES-128–Based Secure Memory and Router
    This baseline uses lightweight AES-128 encryption in memory and router datapaths [29]. It represents a widely used symmetric-key security solution in IoT and embedded platforms. Although AES provides great confidentiality, its repetitive block-level encryption and key scheduling introduces higher latency and power overhead, especially during burst traffic.
  • Baseline-4: Conventional ECC-Based Secure Architecture
    Baseline-4 uses a classical elliptic curve cryptography (ECC) architecture using standard curve parameters without least weight optimization [30]. This baseline reflects the performance characteristics of standard ECC-based security systems and enables direct evaluation of the gains brought forth by least weighted curve selection and hardware-oriented arithmetic in LWECC.
  • Proposed LWECC Architecture
    The proposed architecture replaces the cryptographic layer in the above baselines with LWECC. It uses hardware-aware curve parameter selection, decreased Hamming-weight scalar representations, and hybrid CLA-CSKA arithmetic units. All remaining architectural components are unchanged, allowing for apples-to-apples comparisons.
The comparative assessment of throughput, latency, power consumption, and area between all baseline architectures and the suggested LWECC design is summarized in Table 7, emphasizing the advantageous security–efficiency trade-off that LWECC achieves for resource-constrained IoT memory and router applications.
The results in Table 7 clearly show that the proposed LWECC architecture delivers a 55% throughput improvement over AES-128-secured routers, while reducing latency by 69% compared with standard ECC-160. It also achieves 36–40% lower power consumption relative to both ECC-160 and AES-based designs. Additionally, although it incurs only about a 20% area overhead compared to plain SECDED memory, it offers complete cryptographic protection.

6.15. Hardware Synthesis Results: Resource Utilization, Timing, Area and Power

To validate the practicality of the proposed LWECC-based memory and router architectures, a complete hardware synthesis was performed using the Xilinx Artix-7 XC7A100T-1CSG324 FPGA on Vivado 2023.1. The LWECC memory subsystem utilizes 1245 LUTs (1.23%), 1018 FFs (0.51%), 2 BRAMs (0.69%), and 0 DSP slices, demonstrating an extremely compact design suitable for lightweight cryptographic memory systems (see Table 8). The router subsystem, which includes the LWECC decryption datapath and multi-port routing logic, consumes 2584 LUTs (2.55%), 1942 FFs (0.97%), 4 BRAMs (1.38%), and 0 DSP units, indicating scalability while maintaining low resource overhead (see Table 9). These figures confirm that the proposed designs are well-optimized for constrained IoT and edge-computing environments.
Timing closure was achieved with 0 WNS and 0 TNS for both modules. The critical path delay for the memory subsystem was 8.42 ns, supporting a maximum operating frequency of 118.8 MHz, whereas the router subsystem achieved 7.91 ns, corresponding to 126.3 MHz. These frequencies comfortably meet typical IoT and embedded system requirements (refer Table 10).
Power estimation found a total consumption of 0.15 W for the memory architecture and 0.25 W for the router design, including both static and dynamic components. The integration of LWECC cryptographic components results in an area overhead of 35.3% for memory and 35.1% for routers compared to non-secure baseline systems. Despite the increase, the overall size is still within acceptable bounds for current FPGA systems.
Energy efficiency analysis reveals that the memory module produces 1.50 nJ/bit, while the router module reaches 3.12 nJ/bit, confirming the proposed architecture’s applicability for ultra-low-power IoT devices. The proposed designs are ideal for ultra-low-power IoT security applications that prioritize energy efficiency and data integrity, as evidenced by their competitive energy consumption.

6.16. Future Research Directions

Building on the hardware-software co-optimization described in this paper, various possibilities for further research have been identified. First, we intend to adapt the suggested LWECC architecture to higher-bit security levels (192-bit and 256-bit curves) and assess its practicality on upcoming low-power FPGA devices. Future research will focus on ASIC implementations of LWECC-enabled memory and router subsystems, with a focus on ultra-low-leakage designs for battery-powered IoT devices. Third, we intend to link OMNI compression with dynamic reconfigurable cryptographic pipelines to enable adjustable encryption strength based on traffic load, memory stress, and threat levels. Furthermore, analyzing LWECC’s cryptographic robustness against post-quantum threat models, notably lattice-based and quantum side-channel attacks, is a potential research field. Finally, we intend to expand the router design to include multi-hop encrypted routing, which will enable safe distributed inference in next-generation IoT and edge networks. These directions will enhance the proposed architecture’s applicability, scalability, and long-term relevance.

7. Conclusions

The LWECC algorithm’s hardware acceleration uses a CSA+CSKA (Carry Skip Adder + Carry Look-Ahead Multiplier) design, resulting in high performance, power efficiency, and error management. In terms of power efficiency and space usage, The CSA + CSKA-based LWECC hardware accelerator achieves a remarkable 9% area utilization while consuming only 0.13 W, demonstrating its efficient hardware design. This is especially important in resource-constrained environments like IoT devices and cloud computing, where a small power footprint increases battery life and decreases heat output. Furthermore, the measured worst negative slack of 0.185 emphasizes the importance of regulating delay in cryptographic hardware acceleration. The CSA + CSKA architecture minimizes delay, resulting in speedier data encryption and decryption for real-time and secure communication. The LWECC algorithm’s memory error rate of 0.01%, with or without burst mode, demonstrates its robustness and reliability in preserving data integrity. This is especially important in cryptographic applications, where data must be protected from corruption during storage and transmission. Burst mode’s efficient block data transfer mechanism reduces errors and prevents data loss or corruption during transfer. In brief, hardware acceleration of LWECC using CSA + CSK.A architecture is a significant leap in cryptographic hardware design. This accelerator balances power efficiency, area usage, and delay management, making it suitable for a wide range of applications. The algorithm’s low memory error rate (0.01%) ensures data confidentiality and integrity. As the demand for secure data processing grows, hardware accelerators like this one play a crucial part in achieving the strict criteria of modern cryptographic systems, taking into account power, area, and delay.

Author Contributions

Conceptualization, R.G. and A.A.; methodology, R.G.; software, R.G.; validation, R.G. and A.A.; formal analysis, G.C.C.; investigation, G.C.C.; resources, R.G.; data curation, R.G.; writing—original draft preparation, R.G.; writing—review and editing, A.A. and G.C.C.; supervision, A.A. and G.C.C. All authors have read and agreed to the published version of the manuscript.

Funding

This research was funded by DST-FIST with the lab facility for supporting this research under grant number SR/FIST/ET II/2019/450.

Informed Consent Statement

Not applicable.

Data Availability Statement

Data will be provided upon request.

Acknowledgments

The first two authors thank DST-FIST for funding the lab facility for supporting this research under grant number SR/FIST/ET II/2019/450.

Conflicts of Interest

The authors declare no conflicts of interest.

References

  1. Sridharan, S.; Stevens, J.R.; Roy, K.; Raghunathan, A. X-Former: In-Memory Acceleration of Transformers. IEEE Trans. Very-Large-Scale Integr. VLSI Syst. 2023, 31, 1223–1233. [Google Scholar] [CrossRef]
  2. Aung, M.T.L. DeepFire2: A Convolutional Spiking Neural Network Accelerator on FPGAs. IEEE Trans. Comput. 2023, 72, 2847–2857. [Google Scholar] [CrossRef]
  3. Mohamed, N.A.; Cavallaro, J.R. A Unified Parallel CORDIC-Based Hardware Architecture for LSTM Network Acceleration. IEEE Trans. Comput. 2023, 72, 2752–2766. [Google Scholar] [CrossRef]
  4. Cruz, J.; Posada, C.; Masna, N.V.R.; Chakraborty, P.; Gaikwad, P.; Bhunia, S. A Framework for Automated Exploration of Trojan Attack Space in FPGA Netlists. IEEE Trans. Comput. 2023, 72, 2740–2751. [Google Scholar] [CrossRef]
  5. Zheng, X.; Wu, J.; Lin, X.; Gao, H.; Cai, S.; Xiong, X. Hardware/Software Co-Design of Cryptographic SoC Based on RISC-V Virtual Prototype. IEEE Trans. Circuits Syst. II Express Briefs 2023, 70, 3624–3628. [Google Scholar] [CrossRef]
  6. He, P.; Tu, Y.; Bao, T.; Sousa, L.; Xie, J. COPMA: Compact and Optimized Polynomial Multiplier Accelerator for High-Performance Implementation of LWR-Based PQC. IEEE Trans. Very Large Scale Integr. VLSI Syst. 2023, 31, 596–600. [Google Scholar] [CrossRef]
  7. Siddique, A.; Hoque, K.A. Exposing Reliability Degradation and Mitigation in Approximate DNNs Under Permanent Faults. IEEE Trans. Very Large Scale Integr. VLSI Syst. 2023, 31, 555–566. [Google Scholar] [CrossRef]
  8. Juracy, L.R.; Amory, A.M.; Moraes, F.G. A Comprehensive Evaluation of Convolutional Hardware Accelerators. IEEE Trans. Circuits Syst. II Express Briefs 2023, 70, 1149–1153. [Google Scholar] [CrossRef]
  9. Jain, S.; Tsai, H.; Chen, C.T.; Muralidhar, R.; Boybat, I.; Frank, M.M.; Woźniak, S.; Stanisavljevic, M.; Adusumilli, P.; Narayanan, P.; et al. A Heterogeneous and Programmable Compute-In-Memory Accelerator Architecture for Analog-AI Using Dense 2-D Mesh. IEEE Trans. Very Large Scale Integr. VLSI Syst. 2023, 31, 114–127. [Google Scholar] [CrossRef]
  10. Paul, B.; Yadav, T.K.; Singh, B.; Krishnaswamy, S.; Trivedi, G. A Resource Efficient Software-Hardware Co-Design of Lattice-Based Homomorphic Encryption Scheme on the FPGA. IEEE Trans. Comput. 2023, 72, 1247–1260. [Google Scholar] [CrossRef]
  11. Kim, J.-H.; Park, Y.-R.; Do, J.; Ji, S.-Y.; Kim, J.-Y. Accelerating Large-Scale Graph-Based Nearest Neighbor Search on a Computational Storage Platform. IEEE Trans. Comput. 2023, 72, 278–290. [Google Scholar] [CrossRef]
  12. Fu, R.; Huang, J.; Wu, H.; Ye, X.; Fan, D.; Ho, T.-Y. JBNN: A Hardware Design for Binarized Neural Networks Using Single-Flux-Quantum Circuits. IEEE Trans. Comput. 2022, 71, 3203–3214. [Google Scholar] [CrossRef]
  13. Li, S.; Wang, Q.; Jiang, J.; Sheng, W.; Jing, N.; Mao, Z. An Efficient CNN Accelerator Using Inter-Frame Data Reuse of Videos on FPGAs. IEEE Trans. Very Large Scale Integr. VLSI Syst. 2022, 30, 1587–1600. [Google Scholar] [CrossRef]
  14. Zhao, J.; Dai, S.; Venkatesan, R.; Zimmer, B.; Ali, M.; Liu, M.Y.; Khailany, B.; Dally, W.J.; Anandkumar, A. LNS-Madam: Low-Precision Training in Logarithmic Number System Using Multiplicative Weight Update. IEEE Trans. Comput. 2022, 71, 3179–3190. [Google Scholar] [CrossRef]
  15. Sun, G.; Yan, M.; Wang, D.; Li, H.; Li, W.; Ye, X.; Fan, D.; Xie, Y. Multi-Node Acceleration for Large-Scale GCNs. IEEE Trans. Comput. 2022, 71, 3140–3152. [Google Scholar] [CrossRef]
  16. Liu, B. An Energy-Efficient SIFT Based Feature Extraction Accelerator for High Frame-Rate Video Applications. IEEE Trans. Circuits Syst. I Regul. Pap. 2022, 69, 4930–4943. [Google Scholar] [CrossRef]
  17. Fang, C.; Zhou, A.; Wang, Z. An Algorithm–Hardware Co-Optimized Framework for Accelerating N:M Sparse Transformers. IEEE Trans. Very Large Scale Integr. VLSI Syst. 2022, 30, 1573–1586. [Google Scholar] [CrossRef]
  18. Wang, M.; Cheng, X.; Zou, D.; Wang, Z. FACCU: Enable Fast Accumulation for High-Speed DSP Systems. IEEE Trans. Circuits Syst. II Express Briefs 2022, 69, 4634–4638. [Google Scholar] [CrossRef]
  19. Tao, C.; Roy, D.; Chakraborty, I.; Roy, K. On Noise Stability and Robustness of Adversarially Trained Networks on NVM Crossbars. IEEE Trans. Very Large Scale Integr. VLSI Syst. 2022, 30, 1448–1460. [Google Scholar] [CrossRef]
  20. Lee, I.; Lee, Y.; Um, H.; Hong, S.; Park, Y. Dynamic Rate Neural Acceleration Using Multiprocessing Mode Support. IEEE Trans. Very Large Scale Integr. VLSI Syst. 2022, 30, 1461–1472. [Google Scholar] [CrossRef]
  21. Zolfagharinejad, M.; Kamal, M.; Afzali-Khusha, A.; Pedram, M. Posit Process Element for Using in Energy-Efficient DNN Accelerators. IEEE Trans. Very Large Scale Integr. VLSI Syst. 2022, 30, 844–848. [Google Scholar] [CrossRef]
  22. Huang, B.; Huan, Y.; Jia, H.; Ding, C.; Yan, Y.; Huang, B.; Zheng, L.R.; Zou, Z. AIOC: An All-in-One-Card Hardware Design for Financial Market Trading System. IEEE Trans. Circuits Syst. II Express Briefs 2022, 69, 3894–3898. [Google Scholar] [CrossRef]
  23. Tavakoli, E.; Beygi, A.; Yao, X. RPkNN: An OpenCL-Based FPGA Implementation of the Dimensionality-Reduced kNN Algorithm Using Random Projection. IEEE Trans. Very Large Scale Integr. VLSI Syst. 2022, 30, 549–552. [Google Scholar] [CrossRef]
  24. Koliogeorgi, K.; Xydis, S.; Gaydadjiev, G.; Soudris, D. GANDAFL: Dataflow Acceleration for Short Read Alignment on NGS Data. IEEE Trans. Comput. 2022, 71, 3018–3031. [Google Scholar] [CrossRef]
  25. Bogdanov, A.; Knudsen, L.R.; Le er, G.; Paar, C.; Poschmann, A.; Robshaw, M.J.; Seurin, Y.; Vikkelsoe, C. PRESENT: An ultra-lightweight block cipher. In Proceedings of the International Workshop on Cryptographic Hardware and Embedded Systems; Springer: Berlin/Heidelberg, Germany, 2007; pp. 450–466. [Google Scholar]
  26. Banik, S.; Pandey, S.K.; Peyrin, T.; Sasaki, Y.; Sim, S.M.; Todo, Y. GIFT: A small present: Towards reaching the limit of lightweight encryption. In Proceedings of the International Conference on Cryptographic Hardware and Embedded Systems; Springer International Publishing: Cham, Switzerland, 2017; pp. 321–345. [Google Scholar]
  27. Elsadek, I.; Tawfik, E.Y. Efficient programable architecture for LWC NIST FIPS standard ASCON. In Proceedings of the 2024 12th International Symposium on Digital Forensics and Security (ISDFS); IEEE: New York, NY, USA, 2024; pp. 1–5. [Google Scholar]
  28. Hu, X.; Huang, H.; Zheng, X.; Liu, Y.; Xiong, X. Low-power reconfigurable architecture of elliptic curve cryptography for IoT. IEICE Trans. Electron. 2021, 104, 643–650. [Google Scholar] [CrossRef]
  29. Rogawski, M.; Gaj, K.; Homsirikamol, E. A high-speed unified hardware architecture for 128 and 256-bit security levels of AES and the SHA-3 candidate Grøstl. Microprocess. Microsyst. 2013, 1, 572–582. [Google Scholar] [CrossRef]
  30. Verri Lucca, A.; Mariano Sborz, G.A.; Leithardt, V.R.; Beko, M.; Albenes Zeferino, C.; Parreira, W.D. A review of techniques for implementing elliptic curve point multiplication on hardware. J. Sens. Actuator Netw. 2020, 10, 3. [Google Scholar] [CrossRef]
  31. Sasongko, A.; Kumara, I.N.; Wicaksana, A.; Rousseau, F.; Muller, O. Hardware context switch-based cryptographic accelerator for handling multiple streams. In ACM Transactions on Reconfigurable Technology and Systems (TRETS); Association for Computing Machinery: New York, NY, USA, 2021; Volume 14, pp. 1–25. [Google Scholar]
  32. Hennessy, J.L.; Patterson, D.A. Computer Architecture: A Quantitative Approach; Morgan Kaufmann, Elsevier: Amsterdam, The Netherlands, 2011. [Google Scholar]
  33. Kastensmidt, F.L.; Carro, L.; Reis, R. Fault-Tolerance Techniques for SRAM-Based FPGAs; Springer: New York, NY, USA, 2006. [Google Scholar]
Figure 1. OMNI memory-partitioning architecture illustrating structured sparsity patterns that define multi-bank access behavior for the proposed LWECC-secured memory and router.
Figure 1. OMNI memory-partitioning architecture illustrating structured sparsity patterns that define multi-bank access behavior for the proposed LWECC-secured memory and router.
Chips 05 00007 g001
Figure 2. Hardware flow of the OMNI memory controller showing how structured sparsity reduces redundant memory accesses and encrypted data transfers.
Figure 2. Hardware flow of the OMNI memory controller showing how structured sparsity reduces redundant memory accesses and encrypted data transfers.
Chips 05 00007 g002
Figure 3. Overall architecture of the proposed LWECC-based memory and router system, including encryption, decryption, error-check logic, and bypass paths.
Figure 3. Overall architecture of the proposed LWECC-based memory and router system, including encryption, decryption, error-check logic, and bypass paths.
Chips 05 00007 g003
Figure 4. Synthesizable datapath of the LWECC point-multiplication and encryption module highlighting pipelined elliptic curve operations and hybrid CLA–CSKA arithmetic.
Figure 4. Synthesizable datapath of the LWECC point-multiplication and encryption module highlighting pipelined elliptic curve operations and hybrid CLA–CSKA arithmetic.
Chips 05 00007 g004
Figure 5. Detailed micro-architecture of the LWECC cryptographic datapath showing pipeline stages, field-arithmetic units, control logic, and bit-width annotations.
Figure 5. Detailed micro-architecture of the LWECC cryptographic datapath showing pipeline stages, field-arithmetic units, control logic, and bit-width annotations.
Chips 05 00007 g005
Figure 6. LWECC-enabled router architecture with four ports and security-aware burst mode supporting encrypted high-throughput data transfer.
Figure 6. LWECC-enabled router architecture with four ports and security-aware burst mode supporting encrypted high-throughput data transfer.
Chips 05 00007 g006
Figure 7. Representation of the overall architecture of LWECC outcome for memory design.
Figure 7. Representation of the overall architecture of LWECC outcome for memory design.
Chips 05 00007 g007
Figure 8. Representation of the overall data with double-bit error time frame.
Figure 8. Representation of the overall data with double-bit error time frame.
Chips 05 00007 g008
Figure 9. Representation of the overall data with single-bit error time frame.
Figure 9. Representation of the overall data with single-bit error time frame.
Chips 05 00007 g009
Figure 10. Representation of the single outcome for portA.
Figure 10. Representation of the single outcome for portA.
Chips 05 00007 g010
Figure 11. Representation of the overall outcome of all ports.
Figure 11. Representation of the overall outcome of all ports.
Chips 05 00007 g011
Table 1. Representation for performance metric with existing Adder’s and proposed (Hybrid(CLA + CSKA)) in Airtex-7 Low power.
Table 1. Representation for performance metric with existing Adder’s and proposed (Hybrid(CLA + CSKA)) in Airtex-7 Low power.
Designs (8 Bit)Area (%)Power (W)Delay (ns)WNS (ns)
Adder (CLA) [3]9.451.35145.780.256
Adder (Brent Kung) [5]8.241.14535.710.138
Adder (CSKA) [6]8.733.82485.341.250
Adder (RCA) [9]9.735.14195.341.840
Ksa (SoA) [15]7.150.45221.980.115
Wallace (SoA) [21]7.540.74122.780.105
Proposed Adder (CLA + CSKA)7.210.13021.740.141
Table 2. Representation of the 8-bit multiplier design performance for existing and proposed (CLA + CSKA) in Airtex-7 Low power.
Table 2. Representation of the 8-bit multiplier design performance for existing and proposed (CLA + CSKA) in Airtex-7 Low power.
Designs (8 Bit)Area (%)Power (W)Delay (ns)WNS (ns)
Multiplier (CLA) [3]19.451.354145.781.256
Multiplier (Brent Kung) [5]18.941.145135.710.138
Multiplier (CSKA) [6]18.373.824185.341.253
Multiplier (RCA) [9]19.565.147195.411.842
Multiplier (SoA) [15]17.580.87791.980.181
Multiplier (SoA) [21]17.490.98692.780.182
Proposed Adder (CLA + CSKA)17.180.45689.740.179
Table 3. Standard evaluation metrics.
Table 3. Standard evaluation metrics.
MetricMemory LWECCRouter LWECC
Latency (cycles)187216
Throughput (Mbps)412368
FPGA LUTs Used8361024
BRAM Utilization46
Energy per bit (nJ)0.370.52
Table 4. Comparison of performance benchmarks.
Table 4. Comparison of performance benchmarks.
AlgorithmDevicePower (W)Delay (ns)Notable Features
NIST SABER Accelerator [27]Artix-70.42125Lattice-based PQC
ECC-256 Scalar Multiplier [6]Kintex-70.3898Traditional ECC
RSA-1024 Coprocessor [31]Zynq1.11240High-power classical crypto
LWECC (Proposed)Artix-70.15–0.2521–89Lightweight, IoT-optimized
Table 5. Representation of performance metrics comparison with LWECC HA with existing models and proposed models in Airtex-7 Low power.
Table 5. Representation of performance metrics comparison with LWECC HA with existing models and proposed models in Airtex-7 Low power.
Memory Design (8 Bit)Area (%)Power (W)Delay (ns)WNS (ns)
HA (KA) (SOA) [13]15.580.38791.980.181
HA(WTM) (SOA) [7]15.490.29892.780.182
Proposed LWECC HA (CLA + CSKA)14.180.15680.480.179
Table 6. Representation of the overall router design performance with existing and proposed design LWECC HA(CLA + CSKA) in Airtex-7 Low power.
Table 6. Representation of the overall router design performance with existing and proposed design LWECC HA(CLA + CSKA) in Airtex-7 Low power.
Memory Design (8 Bit)Area (%)Power (W)Delay (ns)WNS (ns)
HA (KA) (SOA) [13]29.800.48795.980.251
HA(WTM) (SOA) [7]30.150.59894.780.282
Proposed LWECC HA (CLA + CSKA)28.720.25685.480.189
Table 7. Comparison of proposed LWECC vs. baseline architectures.
Table 7. Comparison of proposed LWECC vs. baseline architectures.
ArchitectureThroughput (MB/s)Latency (Cycles)Power (W)Area (LUTs)
Baseline-1: Unencrypted [32]41280.118120
Baseline-2: SECDED only [33]376120.149045
Baseline-3: AES-128 Secure [29]228340.3214,880
Baseline-4: Standard ECC-160 [30]142610.4118,230
Proposed LWECC354190.2511,940
Table 8. LWECC memory architecture—8-bit.
Table 8. LWECC memory architecture—8-bit.
ResourceUsagePercentage (%)
LUTs12451.23
FFs10180.51
BRAM20.69
DSPs00
Table 9. LWECC router architecture—four-port, 8-bit.
Table 9. LWECC router architecture—four-port, 8-bit.
ResourceUsagePercentage (%)
LUTs25842.55
FFs19420.97
BRAM41.38
DSPs00
Table 10. Timing closure and critical path delay.
Table 10. Timing closure and critical path delay.
ModuleCritical Path (ns)Max Freq (MHz)WNS (ns)TNS (ns)
LWECC Memory8.42118.80.000.00
LWECC Router7.91126.30.000.00
Disclaimer/Publisher’s Note: The statements, opinions and data contained in all publications are solely those of the individual author(s) and contributor(s) and not of MDPI and/or the editor(s). MDPI and/or the editor(s) disclaim responsibility for any injury to people or property resulting from any ideas, methods, instructions or products referred to in the content.

Share and Cite

MDPI and ACS Style

Goli, R.; Alagarsamy, A.; Carlo Cardarilli, G. Hardware Acceleration with LWECC Approach on Memory and Router Optimization in Communication Applications. Chips 2026, 5, 7. https://doi.org/10.3390/chips5010007

AMA Style

Goli R, Alagarsamy A, Carlo Cardarilli G. Hardware Acceleration with LWECC Approach on Memory and Router Optimization in Communication Applications. Chips. 2026; 5(1):7. https://doi.org/10.3390/chips5010007

Chicago/Turabian Style

Goli, Ramakrishna, Aravindhan Alagarsamy, and Gian Carlo Cardarilli. 2026. "Hardware Acceleration with LWECC Approach on Memory and Router Optimization in Communication Applications" Chips 5, no. 1: 7. https://doi.org/10.3390/chips5010007

APA Style

Goli, R., Alagarsamy, A., & Carlo Cardarilli, G. (2026). Hardware Acceleration with LWECC Approach on Memory and Router Optimization in Communication Applications. Chips, 5(1), 7. https://doi.org/10.3390/chips5010007

Article Metrics

Back to TopTop