High-Accuracy Bandgap Reference of <20 ppm/°C: A Review
Abstract
1. Introduction
2. Principle of Bandgap Reference
3. Sources of Errors
3.1. Amplifier Offset
3.2. High-Order Nonlinearity of
3.3. Current Mirror Mismatch
3.4. Other Error Sources
3.4.1. Variation in Saturation Current
3.4.2. Resistor Mismatch
3.4.3. Finite Current Gain
3.4.4. Parasitic Base Resistance
4. Methods for Eliminating the Error Sources
4.1. Techniques to Reduce the Amplifier Offset
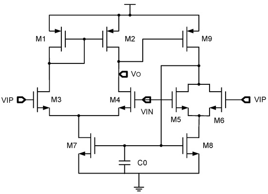
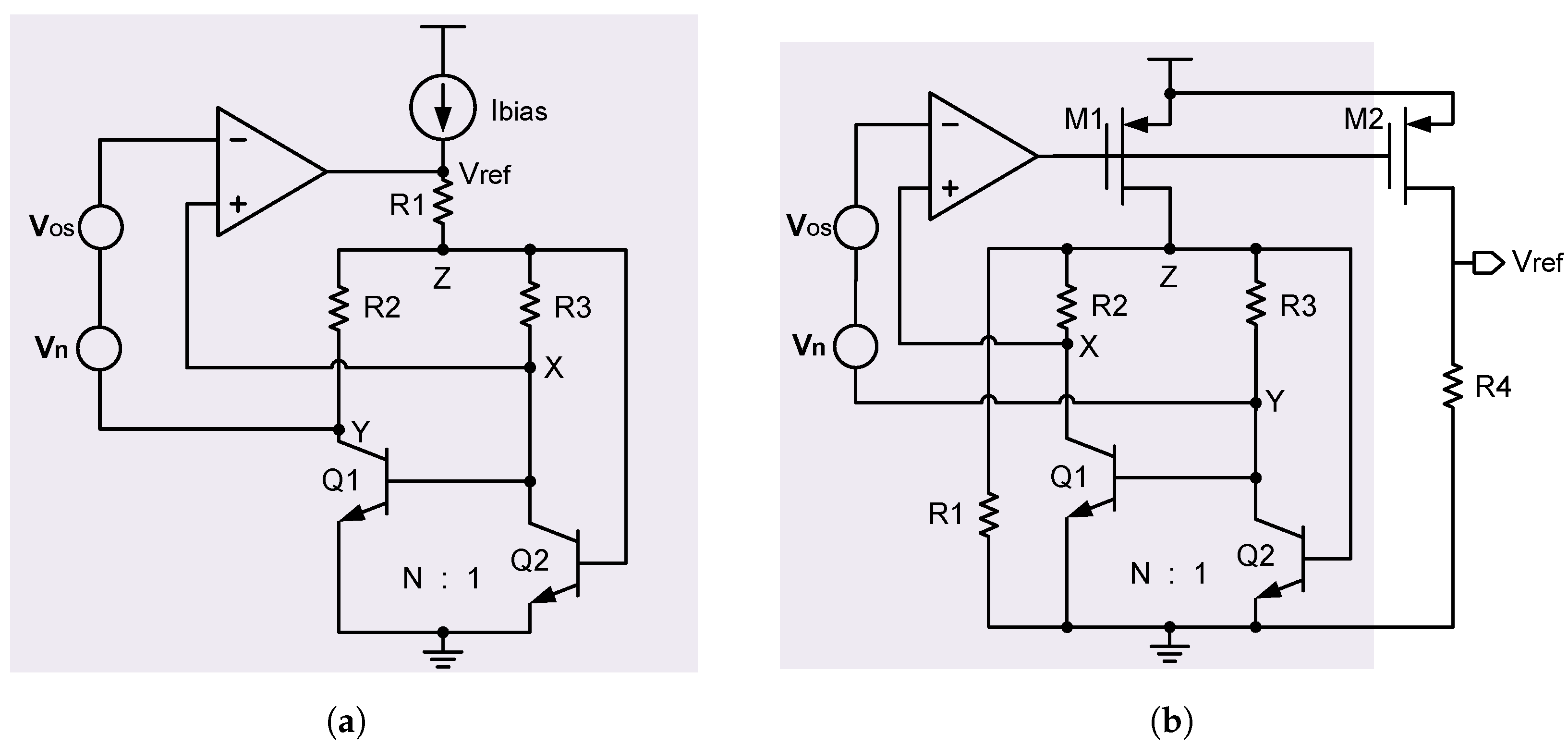
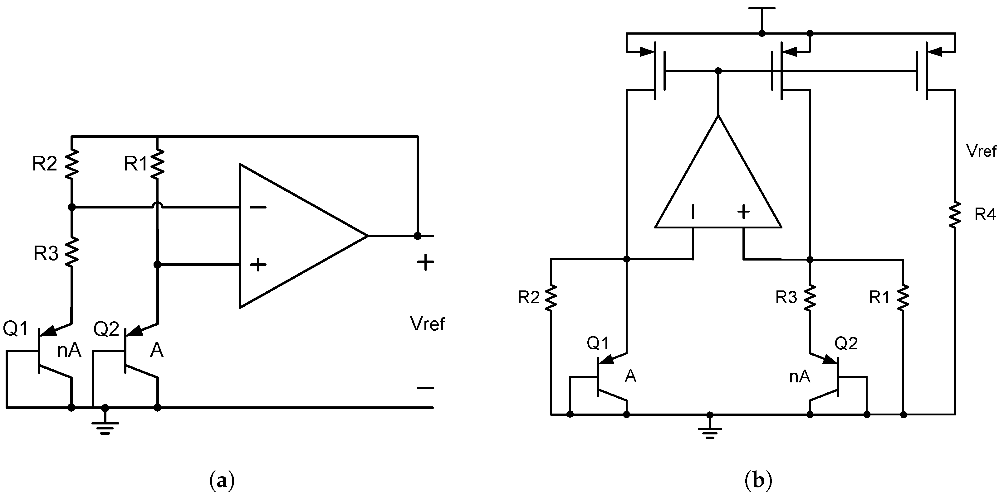
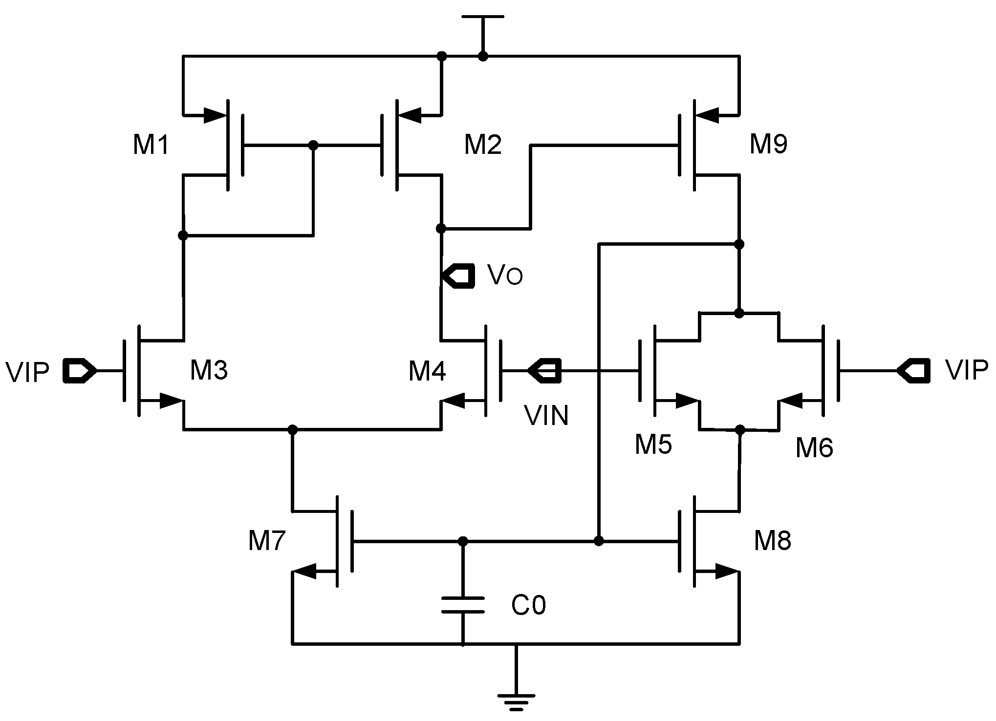
4.1.1. Self-Biasing Technique
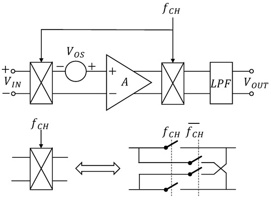
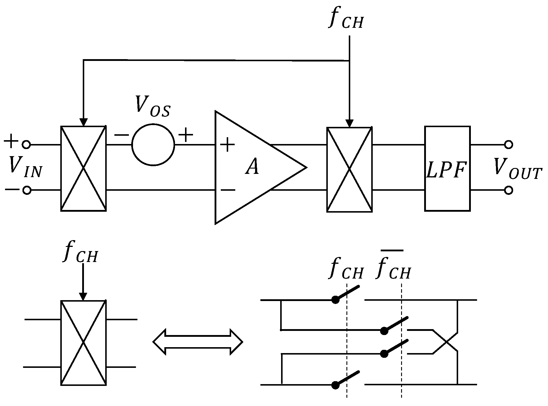
4.1.2. Chopping Technique
4.1.3. Auto-Zeroing Technique
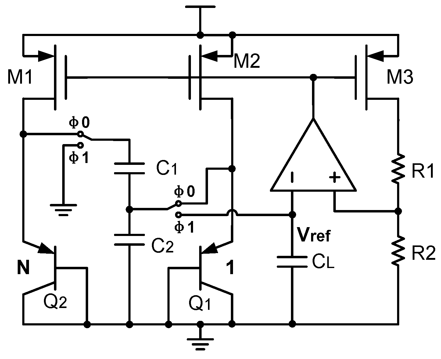
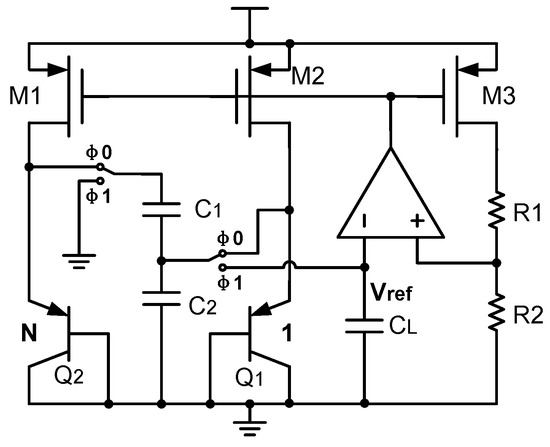
4.1.4. Switched-Capacitor Bandgap Reference
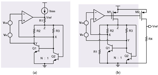
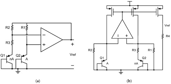
4.1.5. Feedback Coefficient Enhancement Technique
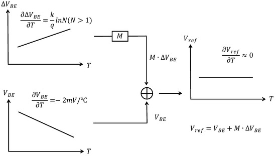
4.2. Curvature Compensation to Reduce Nonlinearity
4.2.1. Piecewise Compensation Technique
4.2.2. Second-Order Curvature Compensation
4.2.3. Compensation
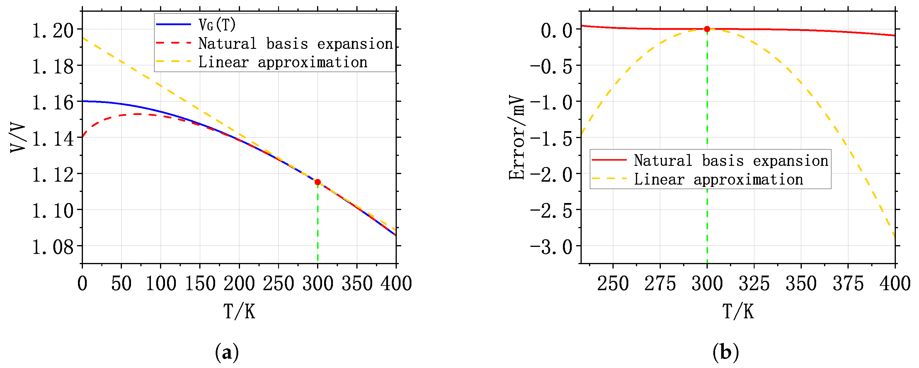
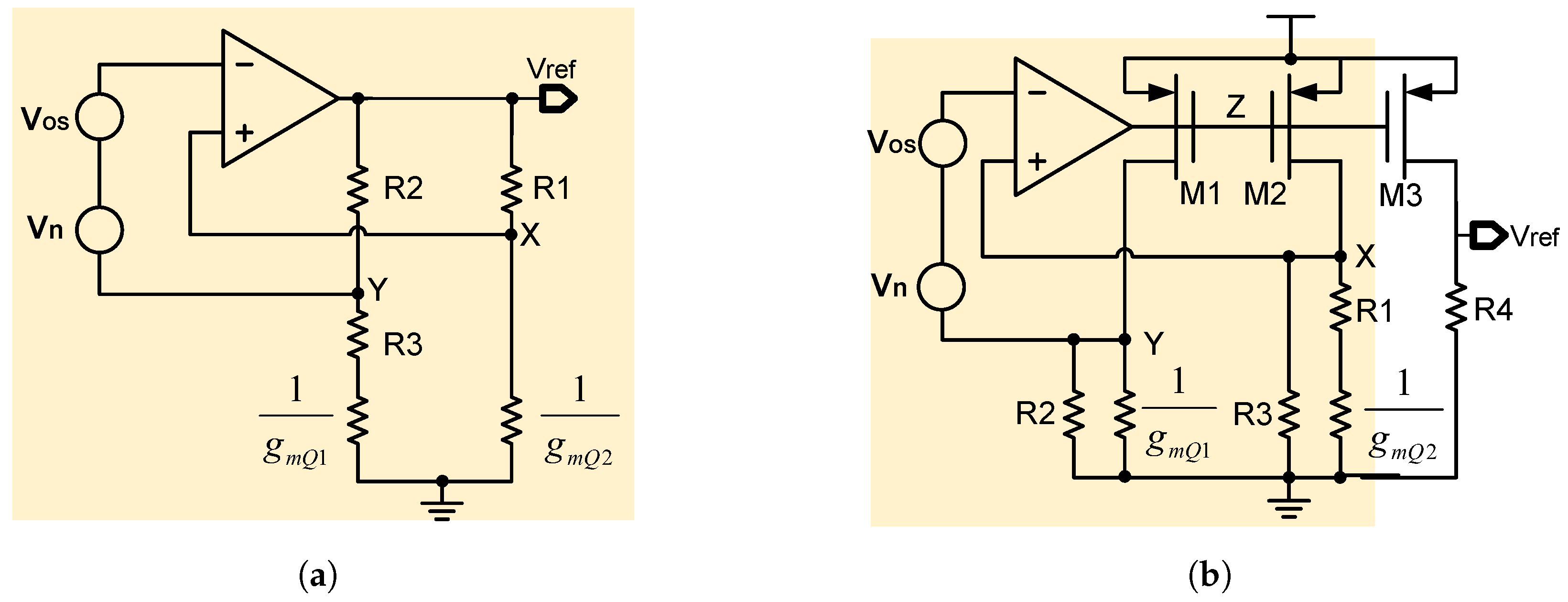
4.2.4. Indirect Curvature Compensation
4.2.5. Other Compensation Techniques
4.3. Techniques to Reduce the Current Mirror Mismatch
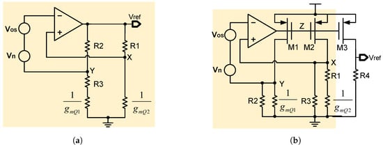
4.3.1. Automatic Current-Controlled Feedback Loop
4.3.2. Resistor Feedback Technique
4.3.3. Stacked Multiple Transistors
4.3.4. Matched Resistor Topology
4.3.5. Regulated Cascode Current Mirror
4.4. Summary
5. Sub-1V Reference
5.1. Current-Mode BGR
5.2. BGR with Charge Pump
5.3. MOSFET-Based Voltage Reference
6. Conclusions
Author Contributions
Funding
Institutional Review Board Statement
Informed Consent Statement
Data Availability Statement
Conflicts of Interest
References
- Chen, K.; Petruzzi, L.; Hulfachor, R.; Onabajo, M. A 1.16-V 5.8-to-13.5-ppm/°C Curvature-Compensated CMOS Bandgap Reference Circuit With a Shared Offset-Cancellation Method for Internal Amplifiers. IEEE J. Solid-State Circuits 2021, 56, 267–276. [Google Scholar] [CrossRef]
- Kumar, A. Trimless second order curvature compensated bandgap reference using diffusion resistor. In Proceedings of the IEEE Custom Integrated Circuits Conference (CICC), San Jose, CA, USA, 13–16 September 2009; pp. 161–164. [Google Scholar] [CrossRef]
- Chang, C.H.; Horng, J.J.; Kundu, A.; Chang, C.C.; Peng, Y.C. An ultra-compact, untrimmed CMOS bandgap reference with 3σ inaccuracy of ±0.64% in 16nm FinFET. In Proceedings of the IEEE Asian Solid-State Circuits Conference (A-SSCC), KaoHsiung, Taiwan, 10–12 November 2014; pp. 165–168. [Google Scholar] [CrossRef]
- Duan, Q.; Roh, J. A 1.2-V 4.2- ppm/°C High-Order Curvature-Compensated CMOS Bandgap Reference. IEEE Trans. Circuits Syst. I Regul. Pap. 2015, 62, 662–670. [Google Scholar] [CrossRef]
- Nagulapalli, R.; Palani, R.K.; Bhagavatula, S. A 24.4 ppm/°C Voltage Mode Bandgap Reference With a 1.05V Supply. IEEE Trans. Circuits Syst. II Express Briefs 2021, 68, 1088–1092. [Google Scholar] [CrossRef]
- Gadogbe, B.; Adjei, D.; Banahene, K.; Geiger, R.; Chen, D. Sub-ppm/°C High Performance Voltage Reference. In Proceedings of the IEEE International Symposium on Circuits and Systems (ISCAS), Monterey, CA, USA, 21–25 May 2023; pp. 1–4. [Google Scholar] [CrossRef]
- Chen, H.M.; Lee, C.C.; Jheng, S.H.; Chen, W.C.; Lee, B.Y. A Sub-1 ppm/°C Precision Bandgap Reference With Adjusted-Temperature-Curvature Compensation. IEEE Trans. Circuits Syst. I Regul. Pap. 2017, 64, 1308–1317. [Google Scholar] [CrossRef]
- Nagulapalli, R.; Hayatleh, K.; Yassine, N.; Barker, S. A Novel Sub-1V Bandgap Reference with 17.1 ppm/°C Temperature coefficient in 28nm CMOS. In Proceedings of the 2022 IEEE International Symposium on Circuits and Systems (ISCAS), Austin, TX, USA, 27 May–1 June 2022; pp. 1914–1917. [Google Scholar] [CrossRef]
- Banba, H.; Shiga, H.; Umezawa, A.; Miyaba, T.; Tanzawa, T.; Atsumi, S.; Sakui, K. A CMOS bandgap reference circuit with sub-1-V operation. IEEE J. Solid-State Circuits 1999, 34, 670–674. [Google Scholar] [CrossRef]
- Rincon-Mora, G.; Allen, P. A 1.1-V current-mode and piecewise-linear curvature-corrected bandgap reference. IEEE J. Solid-State Circuits 1998, 33, 1551–1554. [Google Scholar] [CrossRef]
- Kamath, U.; Cullen, E.; Yu, T.; Jennings, J.; Wu, S.; Lim, P.; Farley, B.; Staszewski, R.B. A 1-V Bandgap Reference in 7-nm FinFET With a Programmable Temperature Coefficient and Inaccuracy of ±0.2% From −45 °C to 125 °C. IEEE J. Solid-State Circuits 2019, 54, 1830–1840. [Google Scholar] [CrossRef]
- Ge, G.; Zhang, C.; Hoogzaad, G.; Makinwa, K.A.A. A Single-Trim CMOS Bandgap Reference With a 3σ Inaccuracy of ±0.15% From −40 °C to 125 °C. IEEE J. Solid-State Circuits 2011, 46, 2693–2701. [Google Scholar] [CrossRef]
- Nagulapalli, R.; Palani, R.K.; Agarwal, S.; Hayatleh, S.C.K.; Barker, S. A 15 μW, 12 ppm/°C Curvature Compensated Bandgap in 0.85V Supply. In Proceedings of the IEEE International Symposium on Circuits and Systems (ISCAS), Daegu, Republic of Korea, 22–28 May 2021; pp. 1–4. [Google Scholar] [CrossRef]
- Song, B.; Gray, P. A precision curvature-compensated CMOS bandgap reference. IEEE J. Solid-State Circuits 1983, 18, 634–643. [Google Scholar] [CrossRef]
- Ceekala, V.; Lewicki, L.; Wieser, J.; Varadarajan, D.; Mohan, J. A method for reducing the effects of random mismatches in CMOS bandgap references. In Proceedings of the IEEE International Solid-State Circuits Conference. Digest of Technical Papers (Cat. No.02CH37315), San Francisco, CA, USA, 7 February 2002; Volume 1, pp. 392–393. [Google Scholar] [CrossRef]
- Cao, Y.; Zhuang, H.; Li, Q. A 0.8-V Supply, 1.58% 3σ-Accuracy, 1.9-μW Bandgap Reference in 0.13-μm CMOS. IEEE Trans. Circuits Syst. II Express Briefs 2024, 71, 1884–1888. [Google Scholar] [CrossRef]
- Huang, W.; Liu, L.; Zhu, Z. A Sub-200nW All-in-One Bandgap Voltage and Current Reference Without Amplifiers. IEEE Trans. Circuits Syst. II Express Briefs 2021, 68, 121–125. [Google Scholar] [CrossRef]
- Chen, Y.W.; Horng, J.J.; Chang, C.H.; Kundu, A.; Peng, Y.C.; Chen, M. 18.7 A 0.7V, 2.35% 3σ-Accuracy Bandgap Reference in 12nm CMOS. In Proceedings of the IEEE International Solid-State Circuits Conference—(ISSCC), San Francisco, CA, USA, 17–21 February 2019; pp. 306–307. [Google Scholar] [CrossRef]
- Nagulapalli, R.; Hayatleh, K.; Barker, S.; Tammam, A.A.; Georgiou, P.; Lidgey, F.J. A 0.55 V Bandgap Reference with a 59 ppm/°C Temperature Coefficient. J. Circuits, Syst. Comput. 2019, 28, 1950120. [Google Scholar] [CrossRef]
- Kuijk, K. A precision reference voltage source. IEEE J. Solid-State Circuits 1973, 8, 222–226. [Google Scholar] [CrossRef]
- Liu, L.; Liao, X.; Mu, J. A 3.6 μVrms Noise, 3 ppm/°C TC Bandgap Reference With Offset/Noise Suppression and Five-Piece Linear Compensation. IEEE Trans. Circuits Syst. I Regul. Pap. 2019, 66, 3786–3796. [Google Scholar] [CrossRef]
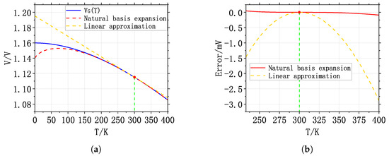
- Liu, N.; Geiger, R.L.; Chen, D. Sub-ppm/°C Bandgap References With Natural Basis Expansion for Curvature Cancellation. IEEE Trans. Circuits Syst. I Regul. Pap. 2021, 68, 3551–3561. [Google Scholar] [CrossRef]
- Liu, N.; Geiger, R.; Chen, D. Bandgap Voltage VGO Extraction with Two-Temperature Trimming for Designing Sub-ppm/°C Voltage References. In Proceedings of the IEEE International Symposium on Circuits and Systems (ISCAS), Sapporo, Japan, 26–29 May 2019; pp. 1–4. [Google Scholar] [CrossRef]
- Adjei, D.; Gadogbe, B.; Chen, D.; Geiger, R. A Resistorless Precision Curvature-Compensated Bandgap Voltage Reference Based on the VGO Extraction Technique. In Proceedings of the IEEE International Symposium on Circuits and Systems (ISCAS), Monterey, CA, USA, 21–25 May 2023; pp. 1–5. [Google Scholar] [CrossRef]
- Colombo, D.; Wirth, G.; Bampi, S.; Nabki, F.; Fayomi, C. Curvature correction method based on subthreshold currents for bandgap voltage references. In Proceedings of the IEEE 3rd Latin American Symposium on Circuits and Systems (LASCAS), Playa del Carmen, Mexico, 29 February–2 March 2012; pp. 1–4. [Google Scholar] [CrossRef]
- Meijer, G.; Schmale, P.; Van Zalinge, K. A new curvature-corrected bandgap reference. IEEE J. Solid-State Circuits 1982, 17, 1139–1143. [Google Scholar] [CrossRef]
- Pelgrom, M.J.; Duinmaijer, A.C. Matching properties of MOS transistors. In Proceedings of the Fourteenth European Solid-State Circuits Conference, Manchester, UK, 21–23 September 1988; pp. 327–330. [Google Scholar] [CrossRef]
- Ker, M.D.; Chen, J.S.; Chu, C.Y. New curvature-compensation technique for CMOS bandgap reference with sub-1-V operation. In Proceedings of the IEEE International Symposium on Circuits and Systems (ISCAS), Kobe, Japan, 23–26 May 2005; Volume 4, pp. 3861–3864. [Google Scholar] [CrossRef]
- Lam, Y.H.; Ki, W.H. CMOS Bandgap References With Self-Biased Symmetrically Matched Current–Voltage Mirror and Extension of Sub-1-V Design. IEEE Trans. Very Large Scale Integr. (VLSI) Syst. 2010, 18, 857–865. [Google Scholar] [CrossRef]
- Perry, R.T.; Lewis, S.H.; Brokaw, A.P.; Viswanathan, T.R. A 1.4 V Supply CMOS Fractional Bandgap Reference. IEEE J. Solid-State Circuits 2007, 42, 2180–2186. [Google Scholar] [CrossRef]
- Palani, R.K.; Bhagavatula, S.; Yuen, D.K. A Sub-1-V 8.5-ppm/°C Sampled Bandgap Voltage Reference. IEEE Trans. Circuits Syst. II Express Briefs 2022, 69, 4153–4157. [Google Scholar] [CrossRef]
- Ji, Y.; Jeon, C.; Son, H.; Kim, B.; Park, H.J.; Sim, J.Y. A 9.3 nW all-in-one bandgap voltage and current reference circuit using leakage-based PTAT generation and DIBL characteristic. In Proceedings of the Asia and South Pacific Design Automation Conference (ASP-DAC), Jeju, Republic of Korea, 22–25 January 2018; pp. 309–310. [Google Scholar] [CrossRef]
- Kumar, P.S.; Ch, V.; Thouti, S.; Kumar, G.P.; Rajeswaran, N. High Gain More Stable Self Biased Two Stage Differential Amplifier for Bio-signal Processing. In Proceedings of the International Conference on Advanced Computing and Communication Systems (ICACCS), Coimbatore, India, 17–18 March 2023; Volume 1, pp. 1859–1863. [Google Scholar] [CrossRef]
- Gao, Y.H.; Fu, D.B.; Chen, G.B.; Ye, R.K.; Zhang, L.; Zhu, C. High precision bandgap reference with chopping offset reducing technique. In Proceedings of the IEEE International Conference on Solid-State and Integrated Circuit Technology (ICSICT), Hangzhou, China, 25–28 October 2016; pp. 1381–1383. [Google Scholar] [CrossRef]
- Boo, J.H.; Cho, K.I.; Kim, H.J.; Lim, J.G.; Kwak, Y.S.; Lee, S.H.; Ahn, G.C. A Single-Trim Switched Capacitor CMOS Bandgap Reference With a 3σ Inaccuracy of +0.02%, -0.12% for Battery-Monitoring Applications. IEEE J. Solid-State Circuits 2021, 56, 1197–1206. [Google Scholar] [CrossRef]
- Wang, R.; Lu, W.; Zhao, M.; Niu, Y.; Liu, Z.; Zhang, Y.; Chen, Z. A Sub-1ppm/°C Current-Mode CMOS Bandgap Reference With Piecewise Curvature Compensation. IEEE Trans. Circuits Syst. I Regul. Pap. 2018, 65, 904–913. [Google Scholar] [CrossRef]
- Fu, X.; Colombo, D.M.; Yin, Y.; El-Sankary, K. Low Noise, High PSRR, High-Order Piecewise Curvature Compensated CMOS Bandgap Reference. IEEE Access 2022, 10, 110970–110982. [Google Scholar] [CrossRef]
- Enz, C.; Temes, G. Circuit techniques for reducing the effects of op-amp imperfections: Autozeroing, correlated double sampling, and chopper stabilization. Proc. IEEE 1996, 84, 1584–1614. [Google Scholar] [CrossRef]
- Dzahini, D.; Ghazlane, H. Auto-zero stabilized CMOS amplifiers for very low voltage or current offset. In Proceedings of the IEEE Nuclear Science Symposium. Conference Record (IEEE Cat. No.03CH37515), Portland, OR, USA, 19–25 October 2003; Volume 1, pp. 6–10. [Google Scholar] [CrossRef]
- Lee, C.F.; U, C.W.; Martins, R.P.; Lam, C.S. 0.4-V Supply, 12-nW Reverse Bandgap Voltage Reference With Single BJT and Indirect Curvature Compensation. IEEE Trans. Circuits Syst. I Regul. Pap. 2024, 1–14. [Google Scholar] [CrossRef]
- Ivanov, V.; Brederlow, R.; Gerber, J. An Ultra Low Power Bandgap Operational at Supply From 0.75 V. IEEE J. Solid-State Circuits 2012, 47, 1515–1523. [Google Scholar] [CrossRef]
- Liao, X.; Zhang, Y.; Zhang, S.; Liu, L. A 3.0 μVrms, 2.4 ppm/°C BGR With Feedback Coefficient Enhancement and Bowl-Shaped Curvature Compensation. IEEE Trans. Circuits Syst. I Regul. Pap. 2024, 71, 2424–2433. [Google Scholar] [CrossRef]
- Liao, X.; Liu, X.; Wang, Y.; Liu, L. A High-Precision Current-Mode Bandgap Reference With Low-Frequency Noise/Offset Elimination. IEEE Trans. Circuits Syst. II Express Briefs 2023, 70, 3993–3997. [Google Scholar] [CrossRef]
- Li, J.H.; Zhang, X.b.; Yu, M.y. A 1.2-V Piecewise Curvature-Corrected Bandgap Reference in 0.5 μm CMOS Process. IEEE Trans. Very Large Scale Integr. (VLSI) Syst. 2011, 19, 1118–1122. [Google Scholar] [CrossRef]
- Zhou, Z.K.; Shi, Y.; Huang, Z.; Zhu, P.S.; Ma, Y.Q.; Wang, Y.C.; Chen, Z.; Ming, X.; Zhang, B. A 1.6-V 25-μ A 5-ppm/°C Curvature-Compensated Bandgap Reference. IEEE Trans. Circuits Syst. I Regul. Pap. 2012, 59, 677–684. [Google Scholar] [CrossRef]
- U, C.W.; Liu, C.; Martins, R.P.; Lam, C.S. An 1 V Supply, 740 nW, 8.7 ppm/°C Bandgap Voltage Reference With Segmented Curvature Compensation. IEEE Trans. Circuits Syst. I Regul. Pap. 2023, 70, 4755–4766. [Google Scholar] [CrossRef]
- Hsiao, S.W.; Huang, Y.C.; Liang, D.; Chen, H.W.; Chen, H.S. A 1.5-V 10-ppm/°C 2nd-order curvature-compensated CMOS bandgap reference with trimming. In Proceedings of the IEEE International Symposium on Circuits and Systems (ISCAS), Kos, Greece, 21–24 May 2006; p. 4. [Google Scholar] [CrossRef]
- Leung, K.N.; Mok, P.; Leung, C.Y. A 2-V 23-μA 5.3-ppm/°C curvature-compensated CMOS bandgap voltage reference. IEEE J. Solid-State Circuits 2003, 38, 561–564. [Google Scholar] [CrossRef]
- Ma, B.; Yu, F. A Novel 1.2–V 4.5-ppm/°C Curvature-Compensated CMOS Bandgap Reference. IEEE Trans. Circuits Syst. I Regul. Pap. 2014, 61, 1026–1035. [Google Scholar] [CrossRef]
- Hu, J.; Sun, J.; Bai, Y.; Xu, H.; Du, T.; Li, G.; Chen, Y. A Novel 1.03 ppm/°C Wide-Temperature-Range Curvature-Compensated Bandgap Voltage Reference. In Proceedings of the IEEE 2nd International Conference on Circuits, System and Simulation (ICCSS), Guangzhou, China, 14–16 July 2018; pp. 22–26. [Google Scholar] [CrossRef]
- Andreou, C.M.; Koudounas, S.; Georgiou, J. A Novel Wide-Temperature-Range, 3.9 ppm/°C CMOS Bandgap Reference Circuit. IEEE J. Solid-State Circuits 2012, 47, 574–581. [Google Scholar] [CrossRef]
- Huang, Y.; Zhu, L.; Kong, F.; Cheung, C.; Najafizadeh, L. BiCMOS-Based Compensation: Toward Fully Curvature-Corrected Bandgap Reference Circuits. IEEE Trans. Circuits Syst. I Regul. Pap. 2018, 65, 1210–1223. [Google Scholar] [CrossRef]
- Ming, X.; Hu, L.; Xin, Y.L.; Zhang, X.; Gao, D.; Zhang, B. A High-Precision Resistor-Less CMOS Compensated Bandgap Reference Based on Successive Voltage-Step Compensation. IEEE Trans. Circuits Syst. I Regul. Pap. 2018, 65, 4086–4096. [Google Scholar] [CrossRef]
- Vittoz, E.; Fellrath, J. CMOS analog integrated circuits based on weak inversion operations. IEEE J. Solid-State Circuits 1977, 12, 224–231. [Google Scholar] [CrossRef]
- Tsividis, Y.P. Operation and Modeling of the MOS Transistor; McGraw-Hill, Inc.: New York, NY, USA, 1987. [Google Scholar]
- Huang, S.; Li, M.; Li, H.; Yin, P.; Shu, Z.; Bermak, A.; Tang, F. A Sub-1 ppm/°C Bandgap Voltage Reference With High-Order Temperature Compensation in 0.18-μm CMOS Process. IEEE Trans. Circuits Syst. I Regul. Pap. 2022, 69, 1408–1416. [Google Scholar] [CrossRef]
- Galup-Montoro, C.; Schneider, M.; Loss, I. Series-parallel association of FET’s for high gain and high frequency applications. IEEE J. Solid-State Circuits 1994, 29, 1094–1101. [Google Scholar] [CrossRef]
- König, W. Current Mirror. EP0356570A1, 7 March 1990. [Google Scholar]
- U, C.W.; Law, M.K.; Martins, R.P.; Lam, C.S. Sub-μW Auto-Calibration Bandgap Voltage Reference With 1σ Inaccuracy of ±0.12% Within −40 °C to 120 °C. IEEE J. Solid-State Circuits 2024, 59, 540–550. [Google Scholar] [CrossRef]
- Sanborn, K.; Ma, D.; Ivanov, V. A Sub-1-V Low-Noise Bandgap Voltage Reference. IEEE J. Solid-State Circuits 2007, 42, 2466–2481. [Google Scholar] [CrossRef]
- Osaki, Y.; Hirose, T.; Kuroki, N.; Numa, M. 1.2-V Supply, 100-nW, 1.09-V Bandgap and 0.7-V Supply, 52.5-nW, 0.55-V Subbandgap Reference Circuits for Nanowatt CMOS LSIs. IEEE J. Solid-State Circuits 2013, 48, 1530–1538. [Google Scholar] [CrossRef]
- U, C.W.; Law, M.K.; Lam, C.S.; Martins, R.P. Switched-Capacitor Bandgap Voltage Reference for IoT Applications. IEEE Trans. Circuits Syst. I Regul. Pap. 2022, 69, 16–29. [Google Scholar] [CrossRef]
- Agarwal, S.; Yerragudi, S.B.; Dasari, N.; Lee, I.; Abbas, Z. An 18.5nW, 62.9dB PSRR, Switched-Capacitor Bandgap Voltage Reference using Low Power Clock Generator Circuit for Biomedical Applications. In Proceedings of the IEEE International Symposium on Circuits and Systems (ISCAS), Monterey, CA, USA, 21–25 May 2023; pp. 1–5. [Google Scholar] [CrossRef]
- Mu, J.; Liu, L.; Zhu, Z.; Yang, Y. A 58-ppm/°C 40-nW BGR at Supply From 0.5 V for Energy Harvesting IoT Devices. IEEE Trans. Circuits Syst. II Express Briefs 2017, 64, 752–756. [Google Scholar] [CrossRef]
- Shrivastava, A.; Craig, K.; Roberts, N.E.; Wentzloff, D.D.; Calhoun, B.H. 5.4 A 32nW bandgap reference voltage operational from 0.5V supply for ultra-low power systems. In Proceedings of the IEEE International Solid-State Circuits Conference—(ISSCC) Digest of Technical Papers, San Francisco, CA, USA, 22–26 February 2015; pp. 1–3. [Google Scholar] [CrossRef]
- Chi-Wa, U.; Zeng, W.L.; Law, M.K.; Lam, C.S.; Martins, R.P. A 0.5-V Supply, 36 nW Bandgap Reference With 42 ppm/°C Average Temperature Coefficient Within −40 °C to 120 °C. IEEE Trans. Circuits Syst. I Regul. Pap. 2020, 67, 3656–3669. [Google Scholar] [CrossRef]
- Dossanov, A.; Ziegler, C.; Issakov, V. Ultra-Low-Power High PSRR Sub-1 V Voltage Reference Circuit in 22 nm FDSOI CMOS. IEEE Trans. Circuits Syst. II Express Briefs 2024, 71, 4643–4647. [Google Scholar] [CrossRef]
- Zhuang, H.; Li, Q. A 0.5-V Voltage Reference Using Simple Common-Source Amplifier With Improved Gain. IEEE Trans. Circuits Syst. II Express Briefs 2024, 71, 4723–4727. [Google Scholar] [CrossRef]
- Wang, L.; Zhan, C.; Tang, J.; Liu, Y.; Li, G. A 0.9-V 33.7-ppm/°C 85-nW Sub-Bandgap Voltage Reference Consisting of Subthreshold MOSFETs and Single BJT. IEEE Trans. Very Large Scale Integr. (VLSI) Syst. 2018, 26, 2190–2194. [Google Scholar] [CrossRef]
- Mohammadi Nowruzabadi, R.; Mostofi Sharq, J.; Ebrahimi, E. An ultra-low power fully CMOS sub-bandgap reference in weak inversion. Analog Integr. Circuits Signal Process. 2024, 120, 173–182. [Google Scholar] [CrossRef]
- Eum, H.; Makinwa, K.A.A.; Lee, I.; Chae, Y. A Sub-1-V Capacitively-Biased Voltage Reference With an Auto-Zeroed Buffer and a TC of 18-ppm/°C. IEEE Trans. Circuits Syst. II Express Briefs 2024, 1. [Google Scholar] [CrossRef]
- Shao, C.Z.; Kuo, S.C.; Liao, Y.T. A 1.8-nW, -73.5-dB PSRR, 0.2-ms Startup Time, CMOS Voltage Reference With Self-Biased Feedback and Capacitively Coupled Schemes. IEEE J. Solid-State Circuits 2021, 56, 1795–1804. [Google Scholar] [CrossRef]
- de Oliveira, A.C.; Cordova, D.; Klimach, H.; Bampi, S. A 0.12–0.4 V, Versatile 3-Transistor CMOS Voltage Reference for Ultra-Low Power Systems. IEEE Trans. Circuits Syst. I Regul. Pap. 2018, 65, 3790–3799. [Google Scholar] [CrossRef]
- Jiang, J.; Shu, W.; Chang, J.; Liu, J. A novel subthreshold voltage reference featuring 17 ppm/°C TC within −40°C to 125°C and 75 dB PSRR. In Proceedings of the IEEE International Symposium on Circuits and Systems (ISCAS), Lisbon, Portugal, 24–27 May 2015; pp. 501–504. [Google Scholar] [CrossRef]
- Che, C.; Lei, K.M.; Martins, R.P.; Mak, P.I. A 0.4-V 8400-μm2 Voltage Reference in 65-nm CMOS Exploiting Well-Proximity Effect. IEEE Trans. Circuits Syst. II Express Briefs 2023, 70, 3822–3826. [Google Scholar] [CrossRef]
- Zhang, T.; Zhang, D.; Jin, J.; Mercier, P.P.; Wang, H. Design and Analysis of a Family of pW-Level Sub-1V CMOS VRGs by Stacking a Current-Source Transistor and a Resistive-Load Transistor. In Proceedings of the IEEE International Symposium on Circuits and Systems (ISCAS), Singapore, 19–22 May 2024; pp. 1–5. [Google Scholar] [CrossRef]
- Wang, J.; Sun, X.; Cheng, L. A Picowatt CMOS Voltage Reference Operating at 0.5-V Power Supply With Process and Temperature Compensation for Low-Power IoT Systems. IEEE Trans. Circuits Syst. II Express Briefs 2023, 70, 1336–1340. [Google Scholar] [CrossRef]
- Yu, K.; Zhou, Y.; Li, S.; Huang, M. A 23-pW NMOS-Only Voltage Reference With Optimum Body Selection for Process Compensation. IEEE Trans. Circuits Syst. II Express Briefs 2022, 69, 4213–4217. [Google Scholar] [CrossRef]
- Magnelli, L.; Crupi, F.; Corsonello, P.; Pace, C.; Iannaccone, G. A 2.6 nW, 0.45 V Temperature-Compensated Subthreshold CMOS Voltage Reference. IEEE J. Solid-State Circuits 2011, 46, 465–474. [Google Scholar] [CrossRef]
- Venezia, C.; Ballo, A.; Grasso, A.D.; Rizzo, A.; Ribellino, C.; Pennisi, S. 46-nA High-PSR CMOS Buffered Voltage Reference With 1.2–5 V and −40 °C to 125 °C Operating Range. IEEE Trans. Very Large Scale Integr. (VLSI) Syst. 2024, 1–11. [Google Scholar] [CrossRef]
- Agrawal, S.; Palani, R.K.; Tripathi, S. Analysis and Design of Ripple-Free Bandgap Reference Circuit With p-n-p Bipolars. IEEE Trans. Very Large Scale Integr. (VLSI) Syst. 2024, 1–10. [Google Scholar] [CrossRef]


























Disclaimer/Publisher’s Note: The statements, opinions and data contained in all publications are solely those of the individual author(s) and contributor(s) and not of MDPI and/or the editor(s). MDPI and/or the editor(s) disclaim responsibility for any injury to people or property resulting from any ideas, methods, instructions or products referred to in the content. |
© 2025 by the authors. Licensee MDPI, Basel, Switzerland. This article is an open access article distributed under the terms and conditions of the Creative Commons Attribution (CC BY) license (https://creativecommons.org/licenses/by/4.0/).
Share and Cite
Zhuang, H.; Chen, X.; Zhang, E.; Li, Q. High-Accuracy Bandgap Reference of <20 ppm/°C: A Review. Chips 2025, 4, 5. https://doi.org/10.3390/chips4010005
Zhuang H, Chen X, Zhang E, Li Q. High-Accuracy Bandgap Reference of <20 ppm/°C: A Review. Chips. 2025; 4(1):5. https://doi.org/10.3390/chips4010005
Chicago/Turabian StyleZhuang, Haoyu, Xudong Chen, Enzhe Zhang, and Qiang Li. 2025. "High-Accuracy Bandgap Reference of <20 ppm/°C: A Review" Chips 4, no. 1: 5. https://doi.org/10.3390/chips4010005
APA StyleZhuang, H., Chen, X., Zhang, E., & Li, Q. (2025). High-Accuracy Bandgap Reference of <20 ppm/°C: A Review. Chips, 4(1), 5. https://doi.org/10.3390/chips4010005

