A 10 V Transfer Standard Based on Low-Noise Solid-State Zener Voltage Reference ADR1000
Abstract
1. Introduction
2. Materials and Methods
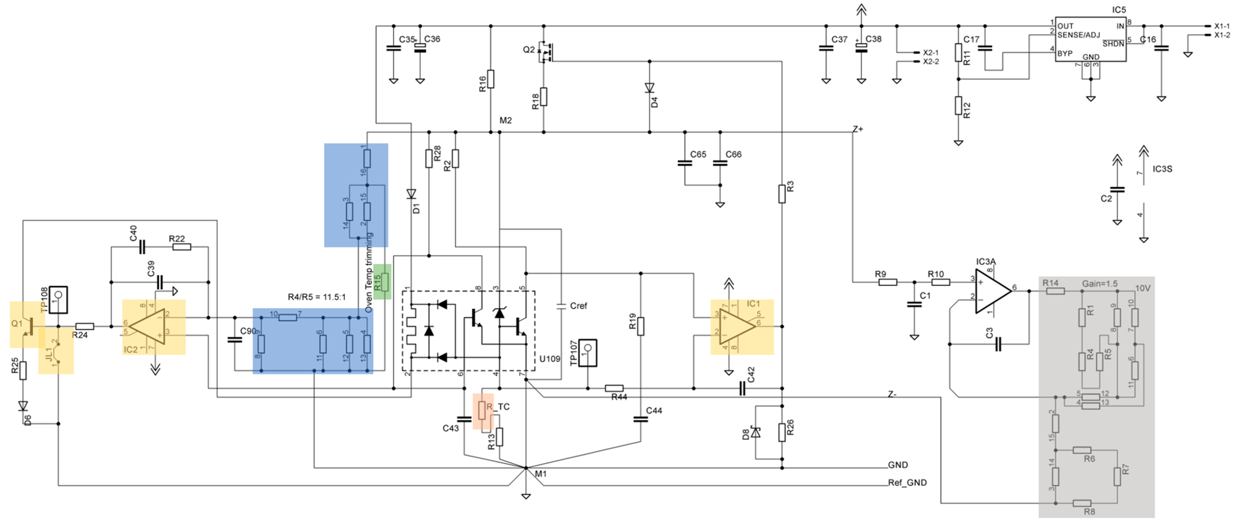
2.1. Design of the Reference
2.2. Procedure and Equipment
3. Results
3.1. Temperature Coefficient
3.2. Noise Measurements
3.3. Long-Term Stability
4. Discussion
5. Conclusions
Author Contributions
Funding
Data Availability Statement
Conflicts of Interest
References
- Elmquist, R.E.; Cage, M.E.; Tang, Y.H.; Jeffery, A.M.; Kinard, J.R., Jr.; Dziuba, R.F.; Oldham, N.M.; Williams, E.R. The ampere and electrical standards. J. Res. Natl. Inst. Stand. Technol. 2001, 106, 65. [Google Scholar] [CrossRef] [PubMed]
- Hamer, W.J. Standard Cells: Their Construction, Maintenance, and Characteristics; US Government Printing Office: Washington, DC, USA, 1965; Volume 84.
- Schlamminger, S.; Abbott, P.; Kubarych, Z.; Jarrett, D.; Elmquist, R. The units for mass, voltage, resistance, and electrical current in the SI. IEEE Instrum. Meas. Mag. 2019, 22, 9–16. [Google Scholar] [CrossRef]
- Rüfenacht, A.; Fox, A.E.; Butler, G.E.; Burroughs, C.J.; Dresselhaus, P.D.; Schwall, R.E.; Cular, S.; Benz, S.P. Compact DC Josephson Voltage Standard. In Proceedings of the 2020 Conference on Precision Electromagnetic Measurements (CPEM), Denver, CO, USA, 24–28 August 2020; IEEE: Washington, DC, USA, 2020; pp. 1–2. [Google Scholar] [CrossRef]
- Maruyama, M.; Urano, C.; Kaneko, N.-H.; Sannomaru, E.; Yonezawa, T.; Kanai, T.; Yoshida, H.; Yoshino, Y. Development of a compact Zener DC voltage standard with detachable module system. In Proceedings of the 2016 Conference on Precision Electromagnetic Measurements (CPEM 2016), Ottawa, ON, Canada, 10–15 July 2016; IEEE: Washington, DC, USA, 2016. [Google Scholar] [CrossRef]
- Maruyama, M.; Urano, C.; Kaneko, N.-H.; Yonezawa, T.; Kanai, T.; Sannomaru, E.; Honjo, J.; Yoshino, Y. Investigation of atmospheric-pressure dependence of compact detachable Zener module. In Proceedings of the 2018 Conference on Precision Electromagnetic Measurements (CPEM 2018), Paris, France, 8–13 July 2018; IEEE: Washington, DC, USA, 2018; pp. 1–2. [Google Scholar] [CrossRef]
- Meléndez, R.; Solano, A.; Sánchez, H. Zener DC Voltage Standard Shutdown Behavior. In Proceedings of the 2018 Conference on Precision Electromagnetic Measurements (CPEM 2018), Paris, France, 8–13 July 2018; IEEE: Washington, DC, USA, 2018; pp. 1–2. [Google Scholar] [CrossRef]
- Capra, P.P.; Cerri, R.; Galliana, F.; Lanzillotti, M. 10 V, 1 Ω, 10 kΩ high accuracy standard setup for calibration of multifunction electrical instruments and for inter-laboratory comparisons. In Proceedings of the 18th International Congress of Metrology, Paris, France, 18 September 2017; EDP Sciences: Les Ulis, France, 2017; p. 07006. [Google Scholar] [CrossRef]
- Power, O.; Walsh, J.E. Investigation of the long-and medium-term drift of Zener diode-based voltage standards. IEEE Trans. Instrum. Meas. 2005, 54, 330–336. [Google Scholar] [CrossRef]
- Manual User’s Handbook for the Datron 4910 and 4911 DC Voltage Reference Standards; Datron/Wavetek: San Diego, CA, USA, 1990; pp. 3–4.
- Manual Model 730A; DC Transfer Standard. John Fluke MFG. Co., Inc.: Seattle, WA, USA; pp. 1-1–1-3.
- Manual Model 731A; DC Transfer Standard. John Fluke MFG. Co., Inc.: Seattle, WA, USA; pp. 1-1–1-2.
- Manual Model 731B; DC Transfer Standard. John Fluke MFG. Co., Inc.: Mountlake Terrace, WA, USA, 1974; pp. 1–2.
- Manual Model 732A; DC Reference Standard. John Fluke MFG. Co., Inc.: Everett, WA, USA, 1986; p. 1-1.
- Manual Model 732B/734A; DC Reference Standard. Fluke Corporation: Everett, WA, USA, 1997; pp. 1-7–1-8.
- Manual Model 732C/734C; DC Reference Standard. Fluke Calibration: Everett, WA, USA, 2018; pp. 5–6. Available online: https://s3.amazonaws.com/download.flukecal.com/pub/literature/6010864a-fcal-datasheet-w.pdf (accessed on 18 December 2023).
- DC Reference & Transfer Standards, Automated Voltage Measurement System; Fluke Corporation: Everett, WA, USA, 2000; p. 4.
- Manual Portable DC Voltage Standard, Model 4410; Guildline Instruments Inc.: Orlando, FL, USA; p. 2.
- Manual 3000ZR Precision Voltage Standard, Operation Manual; Transmille Ltd.: Kent, UK, 2013; Version 3.00; p. 10. Available online: https://transmillecalibration.com/wp-content/uploads/2018/05/3000ZR-Operation-Manual-V2-00.pdf (accessed on 17 December 2023).
- Manual Valhalla Scientific, 2720GS Ultra-Precision Direct Voltage System; pp. 3–6. Available online: http://www.ko4bb.com/manuals/141.70.193.22/Valhalla_Scientific_2720GS_Ultra-Precision_DC_Voltage_System_Calibrator_Service_Manual.pdf (accessed on 18 December 2023).
- Walters, K.; Clark, M. An Introduction to Zener Diodes, MicroNotes Series No. 201. Microsemi Scottsdale. Available online: https://www.microsemi.com/document-portal/doc_view/14613-an-introduction-to-zener-diodes (accessed on 18 December 2023).
- Walters, Kent, Microsemi Scottsdale, Zero-Temperature Coefficient Reference Diodes, MicroNotes Series 205. 1997. Available online: https://www.microsemi.com/document-portal/doc_view/14616-zero-tc-reference-diodes (accessed on 18 December 2023).
- Richard, K. Linear Technology LTFLU. Available online: https://www.richis-lab.de/REF04.htm (accessed on 19 December 2023).
- Richard, K. Linear Technology LTFLU (Alibaba). Available online: https://www.richis-lab.de/REF25.htm (accessed on 19 December 2023).
- Richard, K. Motorola SZA263. Available online: https://www.richis-lab.de/REF24.htm (accessed on 19 December 2023).
- Bülau, A. Setting up a SZA263/LTFLU Voltage Reference. Available online: https://xdevs.com/article/ltflu_ref/ (accessed on 18 December 2023).
- Deaver, D. Predictability of Solid State Zener References. In Proceedings of the Measurement Science Conference, Anaheim, CA, USA, 18–19 January 2001. [Google Scholar]
- Ilić, D.; Šala, A.; Lenicek, I. Prediction of the Output Voltage of DC Voltage Standards. In Proceedings of the XIX IMEKO World Congress Fundamental and Applied Metrology, Lisbon, Portugal, 6–11 September 2009; Volume 1, pp. 601–606. [Google Scholar]
- Hamilton, C.A.; Tarr, L.W. Projecting Zener DC Reference Performance between Calibrations. IEEE Trans. Instrum. Meas. 2003, 52, 454–456. [Google Scholar] [CrossRef]
- Spreadbury, P.J. The Ultra-Zener… is it a portable replacement for the Weston cell? Meas. Sci. Technol. 1990, 1, 687. [Google Scholar] [CrossRef]
- Datasheet Linear Technology Corporation, LM129/LM329, 6.9V Precision Voltage Reference, Rev D Dec. 2014. Available online: https://www.analog.com/media/en/technical-documentation/data-sheets/129329fd.pdf (accessed on 18 December 2023).
- Datasheet National Semiconductor, LM199/LM299/LM399 Precision Reference, April 2005. Available online: https://www.symres.com/files/LM399.pdf (accessed on 18 December 2023).
- Datasheet Linear Technology Corporation, LM199/LM399, LM199A/LM399A Precision Reference, Rev C Dec. 2014. Available online: https://www.analog.com/media/en/technical-documentation/data-sheets/199399fc.pdf (accessed on 18 December 2023).
- Datasheet Linear Technology Corporation, LTZ1000/LTZ1000A Ultra Precision Reference, LT 1115 Rev E Nov. 2015. Available online: https://www.analog.com/LTZ1000/datasheet (accessed on 18 December 2023).
- Datasheet Analog Devices, Inc. ADR1399, Oven-Compensated, Buried Zener, 7.05 V Voltage Reference, Rev. A, March 2022. Available online: https://www.analog.com/ADR1399/datasheet (accessed on 18 December 2023).
- Datasheet Analog Devices, Inc. ADR1000, Oven-Compensated, Buried Zener, 6.62 V Voltage Reference, Rev. B, March 2022. Available online: https://www.analog.com/media/en/technical-documentation/data-sheets/adr1000.pdf (accessed on 1 November 2023).
- Marusenkov, A. Possibilities of further improvement of 1-second fluxgate variometers. Geosci. Instrum. Methods Data Syst. 2017, 6, 301–309. [Google Scholar] [CrossRef]
- Vernotte, F.; Addouche, M.; Delporte, M.; Brunet, M. The Three Cornered Hat Method: An Attempt to Identify Some Clock Correlations. In Proceedings of the 2004 IEEE International Frequency Control Symposium and Exposition, Montreal, QC, Canada, 24–27 August 2004; IEEE: Washington, DC, USA, 2004; pp. 482–488. [Google Scholar]
- Walter, D.; Bülau, A.; Zimmermann, A. Review on Excess Noise Measurements of Resistors. Sensors 2023, 23, 1107. [Google Scholar] [CrossRef] [PubMed]
- Fluke Calibration. A Practical Approach to Maintaining DC Reference Standards. Available online: https://www.elcal.ch/files/11749-eng-01-a.pdf (accessed on 19 December 2023).
- Eicke, W.G.; Cameron, J.M. Designs for Surveillance of the Volt Maintained by a Small Group of Saturated Standard Cells; US Government Printing Office: Washington, DC, USA, 1967; NBS Technical Note 430.
- Pickering, J.R.; Thompson, R.; Williams, J.M. A new compact isolated power supply for electrical metrology at low signal levels. In Proceedings of the BEMC 99–9th International Conference on Electromagnetic Measurement, Brighton, UK, 2–4 November 1999. [Google Scholar]
- Williams, J.M.; Smith, D.R.; Georgakopoulos, D.; Patel, P.D.; Pickering, J.R. Design and metrological applications of a low noise, high electrical isolation measurement unit. IET Sci. Meas. Technol. 2009, 3, 165–174. [Google Scholar] [CrossRef]
- Pickering, J.R.; Roberts, P. A Solid State DC Reference System. In Proceedings of the NCSL Conference, Dallas, TX, USA, 16–20 July 1995; p. 369. [Google Scholar]
- Crisp, P.B. Setting New Standards for DC Voltage Maintenance Systems, CalLab, Sep./Oct. 1999. In Proceedings of the IEE Seminar Measurement Dissemination by Transfer Methods (Ref. No. 1999/048), London, UK, 12 May 1999; IET: Stevenage, UK, 1999. [Google Scholar] [CrossRef]
- Cern, Burn in of the Voltage Reference for the 22-bit Delta-Sigma Converter, v. 10.1. 2009. Available online: https://cal.equipment/doc/CERN/1101699_V1_Burn_in_of_LTZ1000.pdf (accessed on 18 December 2023).

















| 10 V Solid-State Voltage Standard | Reference IC | Stability [ppm] | T.C. [ppm/°C] | Noise | Oven | ||
|---|---|---|---|---|---|---|---|
| 30 d | 90 d | 1 y | |||||
| ADCMT 6900 [5] | LTZ1000 | - | - | 2 | 0.01 | - | On chip |
| Datron/Wavetek 4910 [10] | LTZ1000CH | 0.3 | 1 | 1.5 | 0.05 | 0.04 ppm rms (0.01–2 Hz) | On chip |
| Fluke 730A [11] | DH80417B | <10 | Mean of four outputs within 1 ppm of a straight line | - | 0.5 (20–30 °C) <1 (4–40 °C) <1.5 (0–4 and 40–55 °C) | <1 ppm p-p (DC–1 Hz), 20 µVrms (1 Hz–1 MHz) | None |
| Fluke 731A [12] | DH80417B | 10 | - | - | 0.5 (20–30 °C) <1 (4–40 °C) <1.5 (0–4 and 40–55 °C) | <1 ppm p-p (DC–1 Hz), 20 µV rms (1 Hz–1 MHz) | Discrete |
| Fluke 731B [13] | DH80417B | ±10 | ±15 | ±30 | <1 (10–45 °C) <2 (0–10 and 45–55 °C) | <1 ppm p-p (DC–1 Hz), 20 µV rms (1 Hz–1 MHz) Except <70 µV rms @ 10 V output | Discrete |
| Fluke 732A [14] | SZA263 | 0.5 | 1 | 3 | ±0.05 (0–18 °C and 28–40 °C) | <1 µV rms (0.1–10 Hz) | Discrete |
| Fluke 732B [15] | LTFLU-1 | ±0.3 | ±0.8 | ±2 | <0.04 (15–35 °C) | ±0.06 ppm rms (0.01–10 Hz) | Discrete |
| Fluke 732C [16] | LTFLU-1A | ±0.3 | ±0.8 | ±2 | ±0.04 (15–35 °C) | ±0.06 µV/V rms | Discrete |
| Wavetek/Fluke 7000/7001 7004N/T 7010N/T [17] | LTZ1000 | - - - | ±0.9 ±0.8 ±0.7 | ±1.8 ±1.2 ±1 | <0.05 <0.03 <0.02 (15–35 °C) | <0.1 ppm rms <0.05 ppm rms <0.03 ppm rms (0.01–10 Hz) | On chip |
| Guildline 4410 [18] | 8x LM329AH | - | - | −3 ± 2 (1st year) −2 ± 2 (2nd year) | ±0.04 (16–28 °C) | <0.1 ppm rms (0.3–10 Hz) | None |
| Transmille 3000ZR [19] | LTZ1000 | 0.8 | - | 2 | - | - | On chip |
| Valhalla 2720GS/54-4T [20] | 4x LM399 | 3.2 ppm + 2.3 µV @13 V | 5.3 ppm + 2.3 µV @13 V | 13.1 ppm + 2.3 µV @13 V | 0.01 ppm + 0.20 µV @13 V 1 | 30 µV rms | On chip and discrete |
| Valhalla 2720GS [20] | 6x LM399 | 2.0 ppm + 2.3 µV @13 V | 2.6 ppm + 2.3 µV @13 V | 5.3 ppm + 2.3 µV @13 V | 0.01 ppm + 0.20 µV @13 V 1 | 30 µV rms | On chip and dis-crete |
| Valhalla 2720GS/HSR [20] | 8x LM399 | 1.8 ppm + 2.3 µV @13 V | 2.1 ppm + 2.3 µV @13 V | 3.5 ppm + 2.3 µV @13 V | 0.01 ppm + 0.20 µV @13 V 1 | 30 µV rms | On chip and dis-crete |
| Voltage Reference | Zener Reference Voltage [V] | Zener Noise | Temperature Coefficient [ppm/°C] | Long-Term Stability |
|---|---|---|---|---|
| LM129A [31] | Min. 6.7, typ. 6.9, max. 7.2 | typ. 7 µV, max. 20 µV p-p | Typ. 6, max. 10 | 20 ppm/√kHr |
| LM329A [31] | Min. 6.6, typ. 6.9, max. 7.25 | typ. 7 µV, max. 100 µV p-p | Typ. 6, max. 10 | 20 ppm/√kHr |
| LM199AH (NS) [32] | Min. 6.8, typ. 6.95, max. 7.1 | typ. 7 µV, max. 20 µV p-p | Typ. 0.2, max. 0.5 | Typ. 20 ppm |
| LM299H (NS) [32] | Min. 6.8, typ. 6.95, max. 7.1 | typ. 7 µV, max. 20 µV p-p | Typ. 0.3, max. 1 | Typ. 20 ppm |
| LM399H (NS) [32] | Min. 6.6, typ. 6.95, max. 7.3 | typ. 7 µV, max. 50 µV p-p | Typ. 0.3, max. 2 | Typ. 20 ppm |
| LM399AH (NS) [32] | Min. 6.6, typ. 6.95, max. 7.3 | typ. 7 µV, max. 50 µV p-p | Typ. 0.3, max. 1 | Typ. 20 ppm |
| LM199 (LT) [33] | Min. 6.8, typ. 6.95, max. 7.1 | typ. 7 µV, max. 20 µV p-p | Typ. 0.3, max. 1 | Typ. 8 ppm/√kHr |
| LM199A (LT) [33] | Min. 6.8, typ. 6.95, max. 7.1 | typ. 7 µV, max. 20 µV p-p | Typ. 0.3, max. 1 | Typ. 8 ppm/√kHr |
| LM399 (LT) [33] | Min. 6.75, typ. 6.95, max. 7.3 | typ. 7 µV, max. 50 µV p-p | Typ. 0.3, max. 2 | Typ. 8 ppm/√kHr |
| LM399A (LT) [33] | Min. 6.75, typ. 6.95, max. 7.3 | typ. 7 µV, max. 50 µV p-p | Typ. 0.3, max. 2 | Typ. 8 ppm/√kHr |
| LTZ1000 [34] | Min. 7.0, typ. 7.2, max. 7.5 @ 5 mA Min. 6.9, typ. 7.15, max. 7.45 @ 1 mA | typ. 1.2 µV p-p, max. 2 µV p-p @ Iz = 5 mA, 0.1 Hz < f < 10 Hz | Typ. 0.05 | Typ. 2 μV√kHr |
| ADR1399 [35] | Min. 6.75, typ. 7.05, max. 7.30 | 0.2 ppm p-p, 1.44 µV p-p @ IREF = 3 mA, 0.1 Hz < f < 10 Hz 1.44 µV rms @ 10 Hz < f < 1 kHz 200 nV/√Hz @ f = 0.1 Hz 65 nV/√Hz @ f = 10 Hz 58 nV/√Hz @ f = 1 kHz | Typ. 0.2, max. 1 | Typ. 7 ppm/√kHr |
| ADR1000 1 [36] | Min. 6.57, typ. 6.62, max. 6.67 @ 5 mA Min. 6.54, typ. 6.59, max. 6.64 @ 1 mA | 0.14 ppm p-p, 0.9 µV p-p @ 0.1 Hz < f < 10 Hz 2 300 nV/√Hz @ f = 0.1 Hz 2 30 nV/√Hz @ f = 10 Hz 2 24 nV/√Hz @ f = 1 kHz 2 | Typ. < 0.2 | 8.9 ppm @ 200 h (early life drift), 25 °C 2 7.7 ppm @ 1000 h, 25 °C 2 6.6 ppm @ 2000 h, 25 °C 2 6.2 ppm @ 3000 h, 25 °C 2 0.5 ppm @ 1 year (after first 3000 h), 25 °C 2 |
| 10 V Solid-State Voltage Standard | Reference IC | Stability [ppm] | T.C. [ppm/°C] | Noise | Oven | ||
|---|---|---|---|---|---|---|---|
| 30 d | 90 d | 1 y | |||||
| Fluke 732C [11] | LTFLU-1A | ±0.3 | ±0.8 | ±2 | ±0.04 (15–35 °C) | ±0.06 µV/V rms | Discrete |
| Wavetek/Fluke 7000/7001 7004N/T 7010N/T [12] | LTZ1000 | - - - | ±0.9 ±0.8 ±0.7 | ±1.8 ±1.2 ±1 | < 0.05 <0.03 <0.02 (15–35 °C) | <0.1 ppm rms <0.05 ppm rms < 0.03 ppm rms (0.01–10 Hz) | On chip |
| 10V transfer standard prototype | ADR1000 | - | - | - | <0.01 (15–31 °C) | ~143 nV rms (0.1–10 Hz) | On chip |
Disclaimer/Publisher’s Note: The statements, opinions and data contained in all publications are solely those of the individual author(s) and contributor(s) and not of MDPI and/or the editor(s). MDPI and/or the editor(s) disclaim responsibility for any injury to people or property resulting from any ideas, methods, instructions or products referred to in the content. |
© 2024 by the authors. Licensee MDPI, Basel, Switzerland. This article is an open access article distributed under the terms and conditions of the Creative Commons Attribution (CC BY) license (https://creativecommons.org/licenses/by/4.0/).
Share and Cite
Bülau, A.; Walter, D.; Zimmermann, A. A 10 V Transfer Standard Based on Low-Noise Solid-State Zener Voltage Reference ADR1000. Metrology 2024, 4, 98-116. https://doi.org/10.3390/metrology4010007
Bülau A, Walter D, Zimmermann A. A 10 V Transfer Standard Based on Low-Noise Solid-State Zener Voltage Reference ADR1000. Metrology. 2024; 4(1):98-116. https://doi.org/10.3390/metrology4010007
Chicago/Turabian StyleBülau, André, Daniela Walter, and André Zimmermann. 2024. "A 10 V Transfer Standard Based on Low-Noise Solid-State Zener Voltage Reference ADR1000" Metrology 4, no. 1: 98-116. https://doi.org/10.3390/metrology4010007
APA StyleBülau, A., Walter, D., & Zimmermann, A. (2024). A 10 V Transfer Standard Based on Low-Noise Solid-State Zener Voltage Reference ADR1000. Metrology, 4(1), 98-116. https://doi.org/10.3390/metrology4010007

