The Impact of Entrepreneurial Orientation, Market Orientation and Dynamic Capabilities on Firms’ Performance in Wine Tourism
Abstract
1. Introduction
2. Theoretical Background
2.1. Wine Tourism and Wine Tourism Entrepreneurship
2.2. Dynamic Capabilities View (DVC)
2.3. Entrepreneurial Orientation
2.4. Market Orientation
2.5. Firm Performance
3. Development of Hypotheses
3.1. Entrepreneurial Orientation and Dynamic Capabilities
3.2. Market Orientation and Dynamic Capabilities
3.3. Dynamic Capabilities and Firm Performance
4. Methodology
4.1. Procedures and Sample
4.2. Measures
4.3. Common Method Bias
5. Results
5.1. Measurement Model
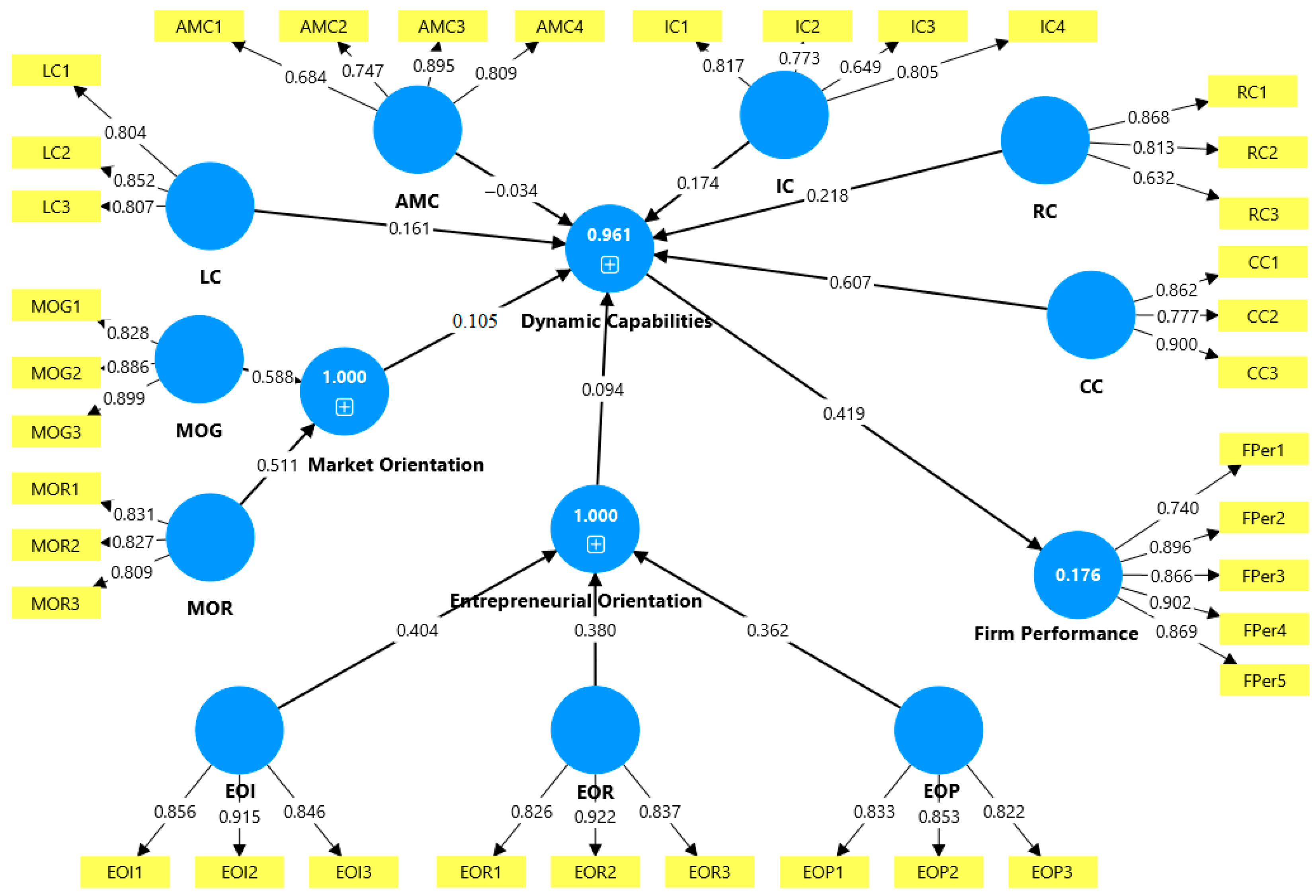
5.2. Structural Model
6. Discussion and Conclusions
7. Limitations and Future Research
Author Contributions
Funding
Institutional Review Board Statement
Informed Consent Statement
Data Availability Statement
Acknowledgments
Conflicts of Interest
Abbreviations
| EO | Entrepreneurial Orientation |
| MO | Market Orientation |
| DCV | Dynamic Capability View |
| DCs | Dynamic Capabilities |
| FP | Firm Performance |
| SEM | Structural Equation Modeling |
| AVE | Average variance extracted |
| HTMT | Heterotrait–Monotrait |
| GNTO | Greek National Tourism Organization |
| PLS-SEM | Partial Least Squares Structural Equation Modeling |
Appendix A
Measurement Items
| Entrepreneurial Orientation |
| Innovativeness |
|
| Risk-taking |
|
| Proactiveness |
|
| Market Orientation |
| Market intelligence generation |
|
| Market intelligence responsiveness |
|
| Dynamic Capabilities |
| Learning Capability |
|
| Integrating Capability |
|
| Alliance Management Capability |
|
| Reconfiguration Capability |
|
| Coordinating Capability |
|
| Firm Performance |
|
References
- Abbas, J., Raza, S., Nurunnabi, M., Minai, M. S., & Bano, S. (2019). The impact of entrepreneurial business networks on firms’ performance through a mediating role of dynamic capabilities. Sustainability, 11(11), 3006. [Google Scholar] [CrossRef]
- Alebaki, M., & Iakovidou, O. (2010). Segmenting the Greek wine tourism market using a motivational approach. New Medit, 4, 31–40. [Google Scholar]
- Alebaki, M., & Iakovidou, O. (2011). Market segmentation in wine tourism: A comparison of approaches. Tourismos, 6(1), 123–140. [Google Scholar]
- Alebaki, M., Menexes, G., & Koutsouris, A. (2015). Developing a multidimensional framework for wine tourist behavior: Evidence from Greece. Wine Economics and Policy, 4(2), 98–109. [Google Scholar] [CrossRef]
- Alebaki, M., Psimouli, M., Kladou, S., & Anastasiadis, F. (2022). Digital winescape and online wine tourism: Comparative insights from Crete and Santorini. Sustainability, 14(14), 8396. [Google Scholar] [CrossRef]
- Alonso, A. D., Bressan, A., Kim, O. V. T., Kok, S. K., & Atay, E. (2023). Integrating tradition and innovation within a wine tourism and hospitality experience. International Journal of Tourism Research, 25(1), 169–182. [Google Scholar] [CrossRef]
- Alonso, A. D., Kok, S., & O’Brien, S. (2020). Sustainable wine tourism development through the lens of dynamic capabilities and entrepreneurial action: An exploratory four-region perspective. Tourism Recreation Research, 45(3), 401–419. [Google Scholar] [CrossRef]
- Alonso, A. D., & Kok, S. K. (2020). Identifying key wine product and wine tourism attributes in an ultra-peripheral wine region: Implications for wine consumers and wine tourism. Tourism Recreation Research, 45(4), 469–484. [Google Scholar] [CrossRef]
- Arokodare, M. A., Asikhia, O. U., & Makinde, G. O. (2019). Strategic agility and firm performance: The moderating role of organisational culture. Business Management Dynamics, 9(3), 1–12. [Google Scholar]
- Becker, J. M., Klein, K., & Wetzels, M. (2012). Hierarchical latent variable models in PLS-SEM: Guidelines for using reflective-formative type models. Long Range Planning, 45(5–6), 359–394. [Google Scholar] [CrossRef]
- Begalli, D., Codurri, S., & Gaeta, D. (2009). Wine and web marketing strategies: The case research of Italian speciality wineries. British Food Journal, 111(6), 598–619. [Google Scholar] [CrossRef]
- Boso, N., Story, V. M., & Cadogan, J. W. (2013). Entrepreneurial orientation, market orientation, network ties, and performance: Research of entrepreneurial firms in a developing economy. Journal of Business Venturing, 28(6), 708–727. [Google Scholar] [CrossRef]
- Brochado, A., Stoleriu, O., & Lupu, C. (2021). Wine tourism: A multisensory experience. Current Issues in Tourism, 24(5), 597–615. [Google Scholar] [CrossRef]
- Bruwer, J., & Johnson, R. (2010). Place-based marketing and regional branding strategy perspectives in the California wine industry. Journal of Consumer Marketing, 27(1), 5–16. [Google Scholar] [CrossRef]
- Bruwer, J., Prayag, G., & Disegna, M. (2018). Why wine tourists visit cellar doors: Segmenting motivation and destination image. International Journal of Tourism Research, 20(3), 355–366. [Google Scholar] [CrossRef]
- Byrd, E. T., Canziani, B., Hsieh, Y., Debbage, K., & Sonmez, S. (2016). Wine tourism: Motivating visitors through core and supplementary services. Tourism Management, 52, 19–29. [Google Scholar] [CrossRef]
- Carlsen, P. J. (2004). A review of global wine tourism research. Journal of Wine Research, 15(1), 5–13. [Google Scholar] [CrossRef]
- Carta Europeia do Enoturismo. (2006). European wine tourism charter. Available online: http://www.turismodeportugal.pt (accessed on 28 March 2006).
- Chang, S. J., Van Witteloostuijn, A., & Eden, L. (2020). Common method variance in international business research. Research Methods in International Business, 41, 385–398. [Google Scholar]
- Charles, M., & Ochieng, S. (2023). Strategic outsourcing and firm performance: A review of literature. International Journal of Social Science and Humanities Research, 1, 20–29. [Google Scholar] [CrossRef]
- Chasapi, P., Pateli, A., Mylonas, N., & Kourouthanassis, P. (2024). The impact of organizational resources on organizational agility in hospitality industry: A dynamic capabilities approach. International Journal of Tourism Research, 26(5), e2779. [Google Scholar] [CrossRef]
- Cooper, D. R., & Schindler, P. S. (2014). Business research methods (12th ed.). McGraw Hill International Edition. [Google Scholar]
- Correia, R. J., Dias, J. G., & Teixeira, M. S. (2021). Dynamic capabilities and competitive advantages as mediator variables between market orientation and business performance. Journal of Strategy and Management, 14(2), 187–206. [Google Scholar] [CrossRef]
- Dana, L. P., & Dana, T. E. (2005). Expanding the scope of methodologies used in entrepreneurship research. International Journal of Entrepreneurship and Small Business, 2(1), 79–88. [Google Scholar] [CrossRef]
- Davidsson, P., & Honig, B. (2003). The role of social and human capital among nascent entrepreneurs. Journal of Business Venturing, 18(3), 301–331. [Google Scholar] [CrossRef]
- Deng, Y., Lee, H. M., Lee, T. J., & Hyun, S. S. (2024). Co-creation of the tourist experience: A systematic assessment scale. Tourism Management Perspectives, 51, 101212. [Google Scholar] [CrossRef]
- Dess, G. G., & Robinson, R. B., Jr. (1984). Measuring organizational performance in the absence of objective measures: The case of the privately-held firm and conglomerate business unit. Strategic Management Journal, 5(3), 265–273. [Google Scholar] [CrossRef]
- Etikan, I., Alkassim, R., & Abubakar, S. (2016). Comparison of snowball sampling and sequential sampling technique. Biometrics and Biostatistics International Journal, 3, 6–7. [Google Scholar] [CrossRef]
- Feller, J., Parhankangas, A., Smeds, R., & Jaatinen, M. (2013). How companies learn to collaborate: Emergenceof improved inter-organizational processes in R&Dalliances. Organization Studies, 34, 313–343. [Google Scholar]
- Georgiou, T., & Vrontis, D. (2012). Wine sector development: A conceptual framework toward succession effectiveness in family wineries. Journal of Transnational Management, 18(4), 246–272. [Google Scholar] [CrossRef]
- Getz, D., & Brown, G. (2006). Critical success factors for wine tourism regions: A demand analysis. Tourism Management, 27(1), 146–158. [Google Scholar] [CrossRef]
- Gómez-Carmona, D., Paramio, A., Cruces-Montes, S., Marín-Dueñas, P. P., Montero, A. A., & Romero-Moreno, A. (2023). The effect of the wine tourism experience. Journal of Destination Marketing & Management, 29, 100793. [Google Scholar] [CrossRef]
- Greek National Tourism Organization. (2022). Annual report on Greek tourism performance and trends. Government of Greece. [Google Scholar]
- Güzel, Ö., Ehtiyar, R., & Ryan, C. (2021). The success factors of wine tourism entrepreneurship for rural area: A thematic biographical narrative analysis in Turkey. Journal of Rural Studies, 84, 230–239. [Google Scholar] [CrossRef]
- Hair, J., & Alamer, A. (2022). Partial Least Squares Structural Equation Modeling (PLS-SEM) in second language and education research: Guidelines using an applied example. Research Methods in Applied Linguistics, 1(3), 100027. [Google Scholar] [CrossRef]
- Hall, C. M., Sharples, L., Cambourne, B., & Macionis, N. (2000). Wine tourism around the world (1st ed.). Routledge. [Google Scholar] [CrossRef]
- Heimeriks, K., Duysters, G., & Vanhaverbeke, W. (2007). Learning mechanisms and differential performance inalliance port-folios. Strategic Organization, 5, 373–409. [Google Scholar] [CrossRef]
- Helfat, C. E., & Peteraf, M. A. (2009). Understanding dynamic capabilities: Progress along a developmental path. Strategic Organization, 7, 91–102. [Google Scholar] [CrossRef]
- Helfat, C. E., & Peteraf, M. A. (2015). Managerial cognitive capabilities and the microfoundations of dynamic capabilities. Strategic Management Journal, 36(6), 831–850. [Google Scholar] [CrossRef]
- Henseler, J., Ringle, C. M., & Sarstedt, M. (2015). A new criterion for assessing discriminant validity in variance-based structural equation modeling. Journal of the Academy of Marketing Science, 43(1), 115–135. [Google Scholar] [CrossRef]
- Hernández-Linares, R., López-Fernández, M. C., Kellermanns, F., & Pina e Cunha, M. (2024). Leadership in special contexts: Introduction to the special issue. BRQ Business Research Quarterly, 27(1), 2–9. [Google Scholar] [CrossRef]
- Hou, J. (2008). Toward a research model of market orientation and dynamic capabilities. Social Behavior and Personality: International Journal, 36, 1251–1268. [Google Scholar] [CrossRef]
- Huang, Z. J., Lin, M. S., & Chen, J. (2024). Tourism experiences co-created on social media. Tourism Management, 105, 104940. [Google Scholar] [CrossRef]
- Hult, G. T., Hurley, R. F., & Knight, G. A. (2004). Innovativeness: Its antecedents and impact on business performance. Industrial Marketing Management, 33(5), 429–438. [Google Scholar] [CrossRef]
- Jaworski, B. J., & Kohli, A. K. (1993). Market orientation: Antecedents and consequences. Journal of Marketing, 57(3), 53–70. [Google Scholar] [CrossRef]
- Kale, P., & Singh, H. (2007). Building firm capabilitiesthrough learning: The role of the alliance learning processin alliance capability and firm-level alliance success. Strategic Management Journal, 28, 981–1000. [Google Scholar] [CrossRef]
- Karagiannis, D., & Metaxas, T. (2020). Sustainable wine tourism development: Case studies from the Greek region of Peloponnese. Sustainability, 12(12), 5223. [Google Scholar] [CrossRef]
- Kock, N. (2015). Common method bias in PLS-SEM: A full collinearity assessment approach. International Journal of e-Collaboration (ijec), 11(4), 1–10. [Google Scholar] [CrossRef]
- Kohli, A. K., & Jaworski, B. J. (1990). Market orientation: The construct, research propositions, and managerial implications. Journal of Marketing, 54(2), 1–18. [Google Scholar] [CrossRef]
- Kohli, A. K., Jaworski, B. J., & Kumar, A. (1993). MARKOR: A measure of market orientation. Journal of Marketing research, 30(4), 467–477. [Google Scholar] [CrossRef]
- Lavandoski, J., Vargas-Sánchez, A., Pinto, P., & Silva, J. A. (2018). Causes and effects of wine tourism development in organ-izational context: The case of Alentejo, Portugal. Tourism and Hospitality Research, 18(1), 107–122. [Google Scholar] [CrossRef]
- Lavie, D. (2006). Capability reconfiguration: An analysis of incumbent responses to technological change. Academy of Management Review, 31(1), 153–174. [Google Scholar] [CrossRef]
- Lin, Y., & Wu, L.-Y. (2014). Exploring the role of dynamic capabilities in firm performance under the resource-based view framework. Journal of Business Research, 67(3), 407–413. [Google Scholar] [CrossRef]
- Lockshin, L., & Corsi, A. M. (2012). Consumer behaviour for wine 2.0: A review since 2003 and future directions. Wine Economics and Policy, 1(1), 2–23. [Google Scholar] [CrossRef]
- López-Guzmán, T., Sánchez Cañizares, S. M., & García, R. (2009). Wine routes in Spain: A casestudy. Turizam: Međunarodni Znanstveno-Stručni Časopis, 57(4), 421–434. [Google Scholar]
- Lubatkin, M. H., Simsek, Z., Ling, Y., & Veiga, J. F. (2006). Ambidexterity and performance in small- to medium-sized firms: The pivotal role of top management team behavioral integration. Journal of Management, 32(5), 646–672. [Google Scholar] [CrossRef]
- Lumpkin, G. T., & Dess, G. G. (1996). Clarifying the entrepreneurial orientation construct and linking it to performance. Academy of Management Review, 21(1), 135–172. [Google Scholar] [CrossRef]
- Mahdi, A., Crick, D., Crick, J. M., Lamine, W., & Spence, M. (2024). Entrepreneurial marketing practices and rural wine pro-ducers’ performance: The moderating role of competitive intensity in an immediate post crisis period. Journal of Rural Studies, 108, 103277. [Google Scholar] [CrossRef]
- Matsuno, K., Mentzer, J. T., & Ozsomer, A. (2002). The effects of entrepreneurial proclivity and market orientation on business performance. Journal of Marketing, 66(3), 18–32. [Google Scholar] [CrossRef]
- Menguc, B., & Auh, S. (2006). Creating a firm-level dynamic capability through capitalizing on market orientation and innovativeness. Journal of the Academy of Marketing Science, 34, 63–73. [Google Scholar] [CrossRef]
- Mody, A. (1993). Learning through alliances. Journal of Economic Behavior and Organization, 20(2), 151–170. [Google Scholar] [CrossRef]
- Morgan, N. A., Vorhies, D. W., & Mason, C. H. (2009). Market orientation, marketing capabilities, and firm performance. Strategic Management Journal, 30, 909–920. [Google Scholar] [CrossRef]
- Narver, J. C., & Slater, S. F. (1990). The effect of a market orientation on business profitability. Journal of Marketing, 54(4), 20–35. [Google Scholar] [CrossRef]
- Nasution, M. D. T. P., Rafiki, A., Lubis, A., & Rossanty, Y. (2021). Entrepreneurial orientation, knowledge management, dynamic capabilities towards e-commerce adoption of SMEs in Indonesia. Journal of Science and Technology Policy Management, 12(2), 256–282. [Google Scholar] [CrossRef]
- Nguyen, H. T., Pham, H. S. T., & Freeman, S. (2023). Dynamic capabilities in tourism businesses: Antecedents and outcomes. Review of Managerial Science, 17(5), 1645–1680. [Google Scholar] [CrossRef]
- Niesten, E., & Jolink, A. (2015). The impact of alliance management capabilities on alliance attributes and performance: A literature review. International Journal of Management Reviews, 17(1), 69–100. [Google Scholar] [CrossRef]
- Novelli, M., Schmitz, B., & Spencer, T. (2006). Networks, clusters and innovation in tourism: A UK experience. Tourism Management, 27(6), 1141–1152. [Google Scholar] [CrossRef]
- Novo, G., Osorio, M., & Sotomayor, S. (2019). Wine tourism in Mexico: An initial exploration. Anatolia, 30(2), 246–257. [Google Scholar] [CrossRef]
- Okhuysen, G. A., & Eisenhardt, K. M. (2002). Integrating knowledge in groups: How formal interventions enable flexibility. Organizational Science, 13(4), 370–386. [Google Scholar] [CrossRef]
- Papadimitriou, A., Mylonas, N., & Frangakis, C. (2024). Investigating women entrepreneurs in creative industries: Critical determinants for venture performance. Creative Industries Journal, 17(1), 3–27. [Google Scholar] [CrossRef]
- Park, J. Y., Bufquin, D., & Back, R. M. (2019). When do they become satiated? An examination of the relationships among winery tourists’ satisfaction, repeat visits and revisit intentions. Journal of Destination Marketing and Management, 11, 231–239. [Google Scholar] [CrossRef]
- Pavlou, P. A., & El Sawy, O. A. (2011). Understanding the elusive black box of dynamic capabilities. Decision Sciences, 42(1), 239–273. [Google Scholar] [CrossRef]
- Podsakoff, P. M., MacKenzie, S. B., Lee, J. Y., & Podsakoff, N. P. (2003). Common method biases in behavioral research: A critical review of the literature and recommended remedies. Journal of Applied Psychology, 88(5), 879. [Google Scholar] [CrossRef]
- Podsakoff, P. M., & Organ, D. W. (1986). Self-reports in organizational research: Problems and prospects. Journal of Management, 12(4), 531–544. [Google Scholar] [CrossRef]
- Pratt, M. (2014). Four wine tourist profiles. In 8th international conference (pp. 970–980). Academy of Wine Business Research. [Google Scholar]
- Putniņš, T. J., & Sauka, A. (2019). Why does entrepreneurial orientation affect company performance? Strategic Entrepreneurship Journal, 14, 711–735. [Google Scholar] [CrossRef]
- Ramos, P. C. (2020). Theoretical model to analyze the influence of outsourcing on industrial business value creation. Universal Journal of Management, 8(1), 1–11. [Google Scholar] [CrossRef]
- Sanders, D. (2004). Wine tourism and regional development: A case research of the Margaret river region, Western Australia. In Proceedings of the international wine tourism conference, Margaret River, Australia, 2–4 May 2004. Vineyard Publishing. [Google Scholar]
- Santorinaios, A., Kosma, I. S., & Skalkos, D. (2023). Consumers’ motives on wine tourism in Greece in the post-COVID-19 era. Sustainability, 15(23), 16225. [Google Scholar] [CrossRef]
- Santos, V., Ramos, P., Sousa, B., & Valeri, M. (2021). Towards a framework for the global wine tourism system. Journal of Organizational Change Management, 35(2), 348–360. [Google Scholar] [CrossRef]
- Sapienza, H. J., Smith, K. G., & Gannon, M. J. (1988). Using subjective evaluations of organizational performance in small business research. American Journal of Small Business, 12(3), 45–54. [Google Scholar] [CrossRef]
- Sarstedt, M., Hair, J. F., Jr., Cheah, J. H., Becker, J. M., & Ringle, C. M. (2019). How to specify, estimate, and validate higher-order constructs in PLS-SEM. Australasian Marketing Journal, 27(3), 197–211. [Google Scholar] [CrossRef]
- Schreiner, M., Kale, P., & Corsten, D. (2009). What really is alliance management capability and how does it impact alliance outcomes and success? Strategic Management Journal, 30(13), 1395–1419. [Google Scholar] [CrossRef]
- Sorcaru, I. A., Muntean, M. C., Manea, L. D., & Nistor, R. (2024). Entrepreneurs’ perceptions of innovation, wine tourism experience, and sustainable wine tourism development: The case of Romanian wineries. International Entrepreneurship and Management Journal, 20(2), 901–934. [Google Scholar] [CrossRef]
- Tang, J., Tang, Z., Marino, L. D., Zhang, Y., & Li, Q. (2008). Exploring an inverted U–shape relationship between entrepreneurial orientation and performance in Chinese ventures. Entrepreneurship Theory and Practice, 32(1), 219–239. [Google Scholar] [CrossRef]
- Teece, D. J. (2007). Explicating dynamic capabilities: The nature and microfoundations of (sustainable) enterprise performance. Strategic Management Journal, 28, 1319–1350. [Google Scholar] [CrossRef]
- Teece, D. J. (2018). Business models and dynamic capabilities. Long Range Planning, 51(1), 40–49. [Google Scholar] [CrossRef]
- Teece, D. J., Pisano, G., & Shuen, A. (1997). Dynamic capabilities and strategic management. Strategic Management Journal, 18, 509–533. [Google Scholar] [CrossRef]
- Tuominen, M., Rajala, A., & Moller, K. (2004). Market-driving versus market-driven: Divergent roles of market orientation in business relationships. Industrial Marketing Management, 33, 207–217. [Google Scholar] [CrossRef]
- UNWTO. (2019). Wine tourism: A driver for rural development. United Nations World Tourism Organization. [Google Scholar]
- Venkatraman, N., & Ramanujam, V. (1986). Measurement of business performance in strategy research: A comparison of approaches. Academy of Management Review, 11(4), 801–814. [Google Scholar] [CrossRef]
- Vidal, J., Carrasco, R. A., Cobo, M. J., & Blasco, M. F. (2024). Data sources as a driver for market-oriented tourism organizations: A bibliometric perspective. Journal of the Knowledge Economy, 15(2), 7588–7621. [Google Scholar] [CrossRef]
- Weick, K. E., & Roberts, K. H. (1993). Collective mind in organizations: Heedful interrelating on flight decks. Administrative Science Quarterly, 38(3), 357–381. [Google Scholar] [CrossRef]
- Winter, S. G. (2003). Understanding dynamic capabilities. Strategic Management Journal, 24(10), 991–995. [Google Scholar] [CrossRef]
- Yalcinkaya, G., Calantone, R. J., & Griffith, D. A. (2007). An examination of exploration and exploitation capabilities: Implications for product innovation and market performance. Journal of International Marketing, 15(4), 63–93. [Google Scholar] [CrossRef]
- Zeng, Z. (2024). Entrepreneurial orientation and firm performance: The role of advice seeking in the tourism and hospitality industry. International Journal of Hospitality Management, 122, 103859. [Google Scholar] [CrossRef]
- Zollo, M., & Winter, S. (2002). Deliberate learning and the evolution of dynamic capabilities. Organizational Science, 13(2), 339–351. [Google Scholar] [CrossRef]


| Construct | Source | No. of Items | Cronbach’s α | CR | AVE |
|---|---|---|---|---|---|
| Entrepreneurial Orientation (EO) | Boso et al. (2013) | 3 | 0.900 | 0.919 | 0.558 |
| Market Orientation (MO) | Boso et al. (2013)/Jaworski and Kohli (1993) | 4 | 0.860 | 0.896 | 0.592 |
| Dynamic Capabilities (DCs) | Abbas et al. (2019) | 5 | 0.826 | 0.874 | 0.538 |
| Firm Performance (FP) | Abbas et al. (2019)—modified | 5 | 0.908 | 0.930 | 0.733 |
| Construct | VIF |
|---|---|
| Entrepreneurial Orientation | 2.64 |
| Market Orientation | 2.14 |
| Dynamic Capabilities | 2.37 |
| Firm Performance | 1.78 |
| Cronbach’s Alpha | Composite Reliability (rho_a) | Composite Reliability (rho_c) | Average Variance Extracted (AVE) | |
|---|---|---|---|---|
| Entrepreneurial Orientation | 0.900 | 0.904 | 0.919 | 0.558 |
| Market Orientation | 0.860 | 0.870 | 0.896 | 0.592 |
| Dynamic Capabilities | 0.826 | 0.839 | 0.874 | 0.538 |
| Firm Performance | 0.908 | 0.916 | 0.932 | 0.733 |
| Standard Deviation (STDEV) | T-Statistics (|O/STDEV|) | p Values | Hypothesis Support | |
|---|---|---|---|---|
| Entrepreneurial Orientation → Dynamic Capabilities | 0.029 | 3.304 | 0.001 | H1: supported |
| Innovativeness → Dynamic Capabilities | 0.012 | 3.296 | 0.001 | H1a: supported |
| Risk-taking → Dynamic Capabilities | 0.011 | 3.369 | 0.001 | H1b: supported |
| Proactiveness → Dynamic Capabilities | 0.010 | 3.339 | 0.001 | H1c: supported |
| Market Orientation → Dynamic Capabilities | 0.082 | 2.208 | 0.027 | H2: supported |
| Market Orientation Generation → Dynamic Capabilities | 0.016 | 2.603 | 0.009 | H2a: supported |
| Market Orientation Responsiveness → Dynamic Capabilities | 0.013 | 2.641 | 0.008 | H2b: supported |
| Dynamic Capabilities →Firm Performance | 0.059 | 7.060 | 0.000 | H3: supported |
| Learning Capability → Firm Performance | 0.015 | 4.498 | 0.000 | H3a: supported |
| Integrating Capability → Firm Performance | 0.016 | 4.486 | 0.000 | H3b: supported |
| Alliance Management Capability → Firm Performance | 0.010 | 1.464 | 0.143 | H3c: not supported |
| Reconfiguration Capability → Firm Performance | 0.017 | 5.319 | 0.000 | H3d: supported |
| Coordinating Capability → Firm Performance | 0.032 | 7.923 | 0.000 | H3e: supported |
Disclaimer/Publisher’s Note: The statements, opinions and data contained in all publications are solely those of the individual author(s) and contributor(s) and not of MDPI and/or the editor(s). MDPI and/or the editor(s) disclaim responsibility for any injury to people or property resulting from any ideas, methods, instructions or products referred to in the content. |
© 2026 by the authors. Licensee MDPI, Basel, Switzerland. This article is an open access article distributed under the terms and conditions of the Creative Commons Attribution (CC BY) license.
Share and Cite
Savvinopoulou, M.; Mylonas, N. The Impact of Entrepreneurial Orientation, Market Orientation and Dynamic Capabilities on Firms’ Performance in Wine Tourism. Tour. Hosp. 2026, 7, 109. https://doi.org/10.3390/tourhosp7040109
Savvinopoulou M, Mylonas N. The Impact of Entrepreneurial Orientation, Market Orientation and Dynamic Capabilities on Firms’ Performance in Wine Tourism. Tourism and Hospitality. 2026; 7(4):109. https://doi.org/10.3390/tourhosp7040109
Chicago/Turabian StyleSavvinopoulou, Maria, and Naoum Mylonas. 2026. "The Impact of Entrepreneurial Orientation, Market Orientation and Dynamic Capabilities on Firms’ Performance in Wine Tourism" Tourism and Hospitality 7, no. 4: 109. https://doi.org/10.3390/tourhosp7040109
APA StyleSavvinopoulou, M., & Mylonas, N. (2026). The Impact of Entrepreneurial Orientation, Market Orientation and Dynamic Capabilities on Firms’ Performance in Wine Tourism. Tourism and Hospitality, 7(4), 109. https://doi.org/10.3390/tourhosp7040109

