Nudging Eco-Tourism Behaviour Through Tourist Experience Satisfaction: Examining the Mediating and Moderating Mechanisms of Destination Bonds and Ecocentrism
Abstract
1. Introduction
2. Theoretical Basis and Hypothesis Development
2.1. Theoretical Basis
2.2. Hypothesis Development
2.2.1. Tourism Experience Satisfaction and Destination Attachment
2.2.2. Tourism Experience Satisfaction and Destination Dependence
2.2.3. Tourism Experience Satisfaction and Eco-Tourism Behaviour
2.2.4. Destination Attachment and Eco-Tourism Behaviour
2.2.5. Destination Dependence and Eco-Tourism Behaviour
2.2.6. Mediation Effect of Destination Attachment
2.2.7. Mediation Effect of Destination Dependence
2.2.8. Moderation Effect of Ecocentrism
2.3. Summary of Research Hypothesis
2.4. Conceptual Model
3. Methodology
3.1. Study Setting
3.2. Sampling and Data Collection Procedures
3.3. Measurement of Variables and Instrument Development
3.3.1. Tourism Experience Satisfaction
3.3.2. Destination Attachment
3.3.3. Destination Dependence
3.3.4. Ecocentrism
3.3.5. Eco-Tourism Behaviour
3.4. Data Analysis Techniques
4. Results and Discussion
4.1. Outer Model Evaluation
4.2. Multicollinearity Assessment
4.3. Discriminant Validity
4.4. Cross-Loading Analysis
4.5. Robustness of Model and Fitness
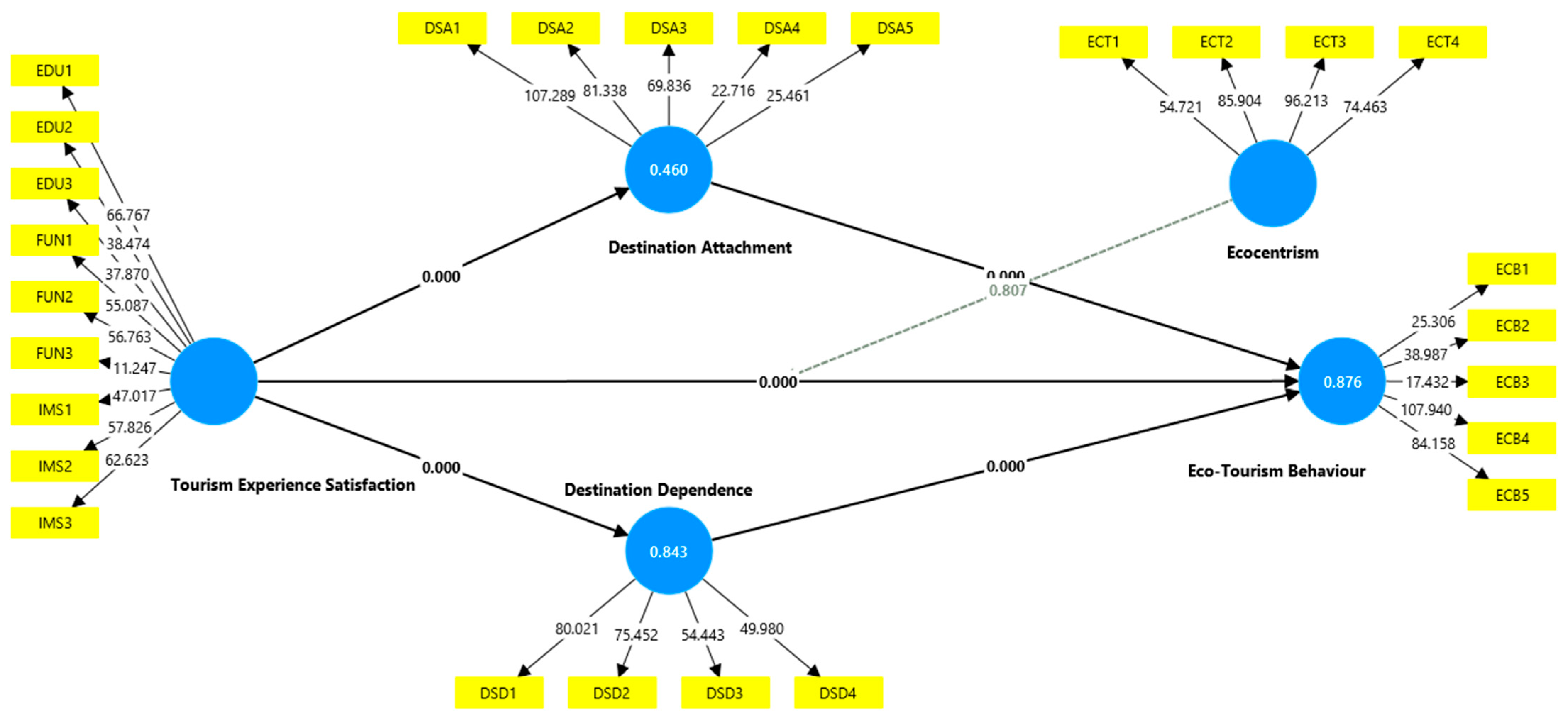
4.6. Hypothesis Testing
4.7. Discussion and Theoretical Implications
5. Policy Directions and Conclusions
5.1. Policy Directions
5.2. Conclusions
5.3. Limitations and Future Research
Author Contributions
Funding
Institutional Review Board Statement
Informed Consent Statement
Data Availability Statement
Conflicts of Interest
References
- Alkhalifah, E., Hammady, R., Abdelrahman, M., Darwish, A., Cranmer, E., Al-Shamaileh, O., Bourazeri, A., & Jung, T. (2025). Virtual reality’s impact on tourist attitudes in Islamic religious tourism: Exploring emotional attachment and VR presence. Human Behavior and Emerging Technologies, 2025(1), 8818559. [Google Scholar] [CrossRef]
- Andjarwati, A. L., & Rofiq, A. (2025). Sustainable tourism and tourist loyalty: The influence of nature’s hedonic value and emotional bonding in achieving SDGs 8, 12, and 14. Journal of Lifestyle and SDGs Review, 5(3), e04955. [Google Scholar] [CrossRef]
- Bagheri, F., Guerreiro, M., Pinto, P., & Ghaderi, Z. (2025). The contribution of tourism experiences to eudaimonic well-being: Insight from generation Z. Tourism Recreation Research, 50(6), 1408–1421. [Google Scholar] [CrossRef]
- Baltacı, D. Ç., Durmaz, Y., & Baltacı, F. (2025). The mediating role of attitudes in the effect of human and environment-centered value orientation on green cosmetic product purchasing behavior: Comparison of different countries. Environment, Development and Sustainability, 1–24. [Google Scholar] [CrossRef]
- Buhalis, D., Leung, X. Y., Fan, D., Darcy, S., Chen, G., Xu, F., Tan, G. W., Nunkoo, R., & Farmaki, A. (2023). Editorial: Tourism 2030 and the contribution to the sustainable development goals: The tourism review viewpoint. Tourism Review, 78(2), 293–313. [Google Scholar] [CrossRef]
- Cao, D., Hassan, H., & Sampene, A. K. (2025). Decoding sustainability success: The role of environmental management accounting and environmental management initiatives under institutional pressure. Journal of Environmental Management, 392, 126789. [Google Scholar] [CrossRef] [PubMed]
- Cao, X., Qiu, J., Wang, L., & Zhou, G. (2022). An integrative model of tourists’ pro-environmental behavior based on the dual path of rational planning and embodied emotion. International Journal of Environmental Research and Public Health, 19(13), 7910. [Google Scholar] [CrossRef]
- Chen, Q., Jiang, F., Guo, Y., Shrestha, R. K., & Zhang, Q. (2025). Community attachment, emotional solidarity, and sustainable tourism support: Evidence from Sagarmatha national park, Nepal. Sustainable Development, 33(3), 4492–4510. [Google Scholar] [CrossRef]
- Elsamen, A. A., Fotiadis, A., Alalwan, A. A., & Huan, T. (2025). Enhancing pro-environmental behavior in tourism: Integrating attitudinal factors and norm activation theory. Tourism Management, 109, 105155. [Google Scholar] [CrossRef]
- Elshaer, I. A., Azazz, A. M. S., & Fayyad, S. (2024). Residents’ environmentally responsible behavior and tourists’ sustainable use of cultural heritage: Mediation of destination identification and self-congruity as a moderator. Heritage, 7(3), 1174–1187. [Google Scholar] [CrossRef]
- Fornell, C., & Larcker, D. F. (1981). Evaluating structural equation models with unobservable variables and measurement error. Journal of Marketing Research, 18, 39–50. [Google Scholar] [CrossRef]
- Gautam, V. (2025). Examining relationships among festival satisfaction, place attachment, emotional experience, and destination loyalty. Leisure Sciences, 47(2), 348–365. [Google Scholar] [CrossRef]
- Gezhi, C., & Xiang, H. (2022). From good feelings to good behavior: Exploring the impacts of positive emotions on tourist environmentally responsible behavior. Journal of Hospitality and Tourism Management, 50, 1–9. [Google Scholar] [CrossRef]
- Groot, J. I. M. d., & Thøgersen, J. (2018). Values and pro-environmental behaviour. In Environmental psychology: An introduction (pp. 167–178). Wiley-Blackwell. [Google Scholar] [CrossRef]
- Guleria, A., Joshi, R., & Adil, M. (2024). The impact of memorable tourism experiences on customer-based destination brand equity: The mediating role of destination attachment and overall satisfaction. Journal of Hospitality and Tourism Insights, 7(4), 1994–2013. [Google Scholar] [CrossRef]
- Hair, J. F., Howard, M. C., & Nitzl, C. (2020). Assessing measurement model quality in PLS-SEM using confirmatory composite analysis. Journal of Business Research, 109, 101–110. [Google Scholar] [CrossRef]
- Hair, J. F., Hult, G. T. M., Ringle, C., Sarstedt, M., Danks, N., & Ray, S. (2021). Partial least squares structural equation modeling (PLS-SEM) using R: A workbook. Springer. [Google Scholar]
- Hamid, A. H. A., Mohamad, M. R., & Suki, N. M. (2021). Tourists’ revisit intention to UNESCO world heritage sites in a developing nation: Investigating the mediating role of place dependence. Journal of Vacation Marketing, 27(2), 119–132. [Google Scholar] [CrossRef]
- Han, W., Wang, Y., Zhang, S., & Jiang, Y. (2023). Internalizing social norms to promote pro-environmental behavior: Chinese tourists on social media. Journal of China Tourism Research, 19(3), 443–466. [Google Scholar] [CrossRef]
- Hassan, T. H., Fazia, C., Abdelmoaty, M. A., Bekzot, J., Gozner, M., Almakhayitah, M. Y., Saleh, M. I., Aleedan, M. H., Abdou, A. H., & Salem, A. E. (2024). Sustainable pathways: Understanding the interplay of environmental behavior, personal values, and tourist outcomes in farm tourism. Discover Sustainability, 5(1), 153. [Google Scholar] [CrossRef]
- He, Y., Xu, F., Wang, L., & Nguyen, H. (2024). Modeling tourists’ pro-environmental behavior: A combination of the value-belief-norm theory and environmental identity theory. Journal of Environmental Planning and Management, 67(14), 3694–3717. [Google Scholar] [CrossRef]
- Henseler, J., Ringle, C. M., & Sarstedt, M. (2015). A new criterion for assessing discriminant validity in variance-based structural equation modeling. Journal of the Academy of Marketing Science, 43(1), 115–135. [Google Scholar] [CrossRef]
- Huang, C.-C., & Lin, W. (2023). How does tourist learning affect destination attachment in nature-based tourism: Multiple mediations comparison and distal mediation analysis. Journal of Outdoor Recreation and Tourism, 43, 100665. [Google Scholar] [CrossRef]
- Huang, S., Shi, L., Sheng, D., He, T., Guo, X., & Xiao, J. (2025). Perceived value, awe, and place attachment: Influencing tourists’ environmentally responsible behavior in desert tourism. Research in Cold and Arid Regions, 17(4), 261–268. [Google Scholar] [CrossRef]
- Huang, Y., & Liang, P. (2024). What drives ecotourists in China: An exploratory study of ecotourism participants’ significant life experiences. Humanities and Social Sciences Communications, 11(1), 1–10. [Google Scholar] [CrossRef]
- Irfan, M., Ullah, S., Razzaq, A., Cai, J., & Adebayo, T. S. (2023). Unleashing the dynamic impact of tourism industry on energy consumption, economic output, and environmental quality in China: A way forward towards environmental sustainability. Journal of Cleaner Production, 387, 135778. [Google Scholar] [CrossRef]
- Jing, W., & Loang, O. K. (2024). China’s cultural tourism: Strategies for authentic experiences and enhanced visitor satisfaction. International Journal of Business and Technology Management, 6(1), 566–575. [Google Scholar]
- Khan, A., Hussain, S., & Sampene, A. K. (2023). Investing in green intellectual capital to enhance green corporate image under the Influence of green innovation climate: A Case of Chinese Entrepreneurial SMEs. Journal of Cleaner Production, 418, 138177. [Google Scholar] [CrossRef]
- Kim, H., Lee, S., Uysal, M., Kim, J., & Ahn, K. (2015). Nature-based tourism: Motivation and subjective well-being. Journal of Travel & Tourism Marketing, 32Suppl. 1, S76–S96. [Google Scholar] [CrossRef]
- Kim, M., & Koo, D.-W. (2020). Visitors’ pro-environmental behavior and the underlying motivations for natural environment: Merging dual concern theory and attachment theory. Journal of Retailing and Consumer Services, 56, 102147. [Google Scholar] [CrossRef]
- Kim, M. J., Hall, C. M., Chung, N., Kim, M., & Sohn, K. (2024). What makes tourists use public transport? Value-belief-norm theory, environmental, social, and governance factors, and the sustainable development goals. Journal of Travel Research, 63(6), 1426–1441. [Google Scholar] [CrossRef]
- Kong, H., Qiu, X., Wang, K., Bu, N., Cheung, C., & Zhang, N. (2025). Exploring Chinese sustainable tourism: A 25-year perspective. Journal of Sustainable Tourism, 33(7), 1373–1391. [Google Scholar] [CrossRef]
- Kyle, G., Graefe, A., & Manning, R. (2005). Testing the dimensionality of place attachment in recreational settings. Environment and Behavior, 37(2), 153–177. [Google Scholar] [CrossRef]
- Kyle, G., Graefe, A., Manning, R., & Bacon, J. (2003). An examination of the relationship between leisure activity involvement and place attachment among hikers along the Appalachian trail. Journal of Leisure Research, 35(3), 249–273. [Google Scholar] [CrossRef]
- Ladeira, W. J., Santini, F. d. O., Araujo, C. F., & Sampaio, C. H. (2016). A meta-analysis of the antecedents and consequences of satisfaction in tourism and hospitality. Journal of Hospitality Marketing & Management, 25(8), 975–1009. [Google Scholar] [CrossRef]
- Landon, A. C., Woosnam, K. M., & Boley, B. B. (2018). Modeling the psychological antecedents to tourists’ pro-sustainable behaviors: An application of the value-belief-norm model. Journal of Sustainable Tourism, 26(6), 957–972. [Google Scholar] [CrossRef]
- Lee, C., Olya, H., Ahmad, M. S., Kim, K. H., & Oh, M. (2021). Sustainable intelligence, destination social responsibility, and pro-environmental behaviour of visitors: Evidence from an eco-tourism site. Journal of Hospitality and Tourism Management, 47, 365–376. [Google Scholar] [CrossRef]
- Liu, J., Yuan, L., Li, M., Li, S., Sun, Y., & Yuan, J. (2024). Ecological experiential learning and tourists’ pro-environmental behavior intentions: The mediating roles of awe and nature connection. Heliyon, 10(1), e23410. [Google Scholar] [CrossRef]
- Luong, T.-B. (2023). Eco-destination image, environment beliefs, ecotourism attitudes, and ecotourism intention: The moderating role of biospheric values. Journal of Hospitality and Tourism Management, 57, 315–326. [Google Scholar] [CrossRef]
- Luong, T.-B. (2024). Eco-destination image, place attachment, and behavioral intention: The moderating role of eco-travel motivation. Journal of Ecotourism, 23(4), 631–656. [Google Scholar] [CrossRef]
- Mandić, A., Knight, D. W., Vuković, M., & Thomsen, B. (2025). Place attachment, awareness of environmental responsibility and pro-environmental behaviour of visitors in protected natural areas. Tourism Planning & Development, 22(5), 705–730. [Google Scholar]
- Manley, S. C., Hair, J. F., Williams, R. I., & McDowell, W. C. (2021). Essential new PLS-SEM analysis methods for your entrepreneurship analytical toolbox. International Entrepreneurship and Management Journal, 17(4), 1805–1825. [Google Scholar] [CrossRef]
- Matijová, M., Šenková, A., Vargová, T. D., & Matušíková, D. (2023). Tourism indicators and their differentiated impact on sustainable tourism development. Journal of Tourism and Services, 14(27), 89–117. [Google Scholar] [CrossRef]
- Meng, B., Chua, B., Ryu, H. B., & Han, H. (2020). Volunteer tourism (VT) traveler behavior: Merging norm activation model and theory of planned behavior. Journal of Sustainable Tourism, 28(12), 1947–1969. [Google Scholar] [CrossRef]
- Mishra, N., Mishra, A., & Singh, P. (2024). Ecological worldview moderates the mediation of implementation-intentions found in the relationship between ecological concerns and pro-environmental behaviour. Asian Journal of Social Psychology, 27(2), 129–143. [Google Scholar] [CrossRef]
- Owusu, E. A., Zhou, L., Sampene, A. K., Sarpong, F. A., & Arboh, F. (2024). Fostering environmental performance via corporate social responsibility and green innovation initiatives: Examining the moderating influence of competitive advantage. SAGE Open, 14(2), 1–20. [Google Scholar] [CrossRef]
- Papadopoulou, N. M., Ribeiro, M. A., & Prayag, G. (2023). Psychological determinants of tourist satisfaction and destination loyalty: The influence of perceived overcrowding and overtourism. Journal of Travel Research, 62(3), 644–662. [Google Scholar] [CrossRef]
- Pattaray, A. (2025). Tourists’ experiences in interpreting sustainable tourism: A study on ecotourism destinations in Indonesia. Journal of Business, Management, and Accounting, 1(3), 100–111. [Google Scholar]
- Patwary, A. K., Rasoolimanesh, S. M., Aziz, R. C., Mohamed, A. E., Nisar, Q. A., & Khan, N. F. B. A. H. (2023). Exploring tourists’ ecocentric and anthropocentric attitudes towards green hotels: Theory of planned behaviour and norm activation theory perspective. Asia Pacific Journal of Tourism Research, 28(8), 841–859. [Google Scholar] [CrossRef]
- Paul, I., & Roy, G. (2025). Effect of consumption values and travel mindfulness on tourists’ ecotourism interest and engagement behavior. Tourism Planning & Development, 1–23. [Google Scholar] [CrossRef]
- Prakhar, P., Jaiswal, R., Gupta, S., & Gupta, S. K. (2024). Decoding tourist perceptions and behavioral intentions to use electric vehicles for sustainable tourism with the lens of technology continuance theory. International Journal of Tourism Cities, 11(1), 155–174. [Google Scholar] [CrossRef]
- Qin, C., Xue, Q., Zhang, J., Lu, L., Xiong, S., Xiao, Y., Zhang, X., & Wang, J. (2024). A beautiful China initiative towards the harmony between humanity and the nature. Frontiers of Environmental Science & Engineering, 18(6), 71. [Google Scholar] [CrossRef]
- Qiu, N., Li, H., Pan, C., Wu, J., & Guo, J. (2024). The study on the relationship between perceived value, satisfaction, and tourist loyalty at industrial heritage sites. Heliyon, 10(17), e37184. [Google Scholar] [CrossRef]
- Ramkissoon, H., Weiler, B., & Smith, L. D. G. (2013). Place attachment, place satisfaction and pro-environmental behaviour: A comparative assessment of multiple regression and structural equation modelling. Journal of Policy Research in Tourism, Leisure and Events, 5(3), 215–232. [Google Scholar] [CrossRef]
- Rasoolimanesh, S. M., Iranmanesh, M., Seyfi, S., Ragavan, N. A., & Jaafar, M. (2023). Effects of perceived value on satisfaction and revisit intention: Domestic vs. international tourists. Journal of Vacation Marketing, 29(2), 222–241. [Google Scholar] [CrossRef]
- Reitsamer, B. F., & Brunner-Sperdin, A. (2017). Tourist destination perception and well-being: What makes a destination attractive? Journal of Vacation Marketing, 23(1), 55–72. [Google Scholar] [CrossRef]
- Sahabuddin, M., Alam, M. S., & Nekmahmud, M. (2024). How do perceived and environmental values influence tourist satisfaction, loyalty, and environmental awareness? Environment, Development and Sustainability, 1–24. [Google Scholar] [CrossRef]
- Sampene, A. K., Li, C., Khan, A., Agyeman, F. O., & Opoku, R. K. (2022). Yes! I want to be an entrepreneur: A study on university students’ entrepreneurship intentions through the theory of planned behavior. Current Psychology, 42(25), 21578–21596. [Google Scholar] [CrossRef]
- Sihombing, S. O., Antonio, F., Sijabat, R., & Bernarto, I. (2024). The role of tourist experience in shaping memorable tourism experiences and behavioral intentions. International Journal of Sustainable Development and Planning, 19(4), 1319–1335. [Google Scholar] [CrossRef]
- Sorcaru, I. A., Muntean, M.-C., Manea, L.-D., & Nistor, R. (2024). Entrepreneurs′ perceptions of innovation, wine tourism experience, and sustainable wine tourism development: The case of Romanian wineries. International Entrepreneurship and Management Journal, 20(2), 901–934. [Google Scholar] [CrossRef]
- Stern, P. (2000). Toward a coherent theory of environmentally significant behavior. Journal of Social Issues, 56(3), 407–424. [Google Scholar] [CrossRef]
- Stern, P. C., Dietz, T., Abel, T. D., Guagnano, G. A., & Kalof, L. (1999). A value-belief-norm theory of support for social movements: The case of environmentalism recommended citation. Human Ecology Review, 6(2), 81–97. [Google Scholar]
- Suban, S. A. (2025). Visitor’s emotional experience in predicting destination image, satisfaction and intention to revisit: A spa tourism perspective. International Hospitality Review, 39(2), 355–376. [Google Scholar] [CrossRef]
- Tang, H., Yang, H., Gan, D., He, H., & Wang, S. (2025). Transforming tourist behavior: An integrated emotional and normative framework for promoting environmental intentions at eco-destinations. Journal of Destination Marketing & Management, 36, 100993. [Google Scholar] [CrossRef]
- Tehseen, S., Hossain, S. M., Ong, K. Y., & Andrews, E. (2024). Sustainable tourism in a changing climate: Balancing growth and environmental responsibility. In The need for sustainable tourism in an era of global climate change: Pathway to a greener future (pp. 69–94). Emerald Publishing Limited. [Google Scholar]
- Thuy, T. T. T., Thao, N. T. T., Thuy, V. T. T., Hoa, S. T. O., & Nga, T. T. D. (2025). Bridging human behavior and environmental norms: A cross-disciplinary approach to sustainable tourism in Vietnam. Sustainability, 17(10), 4496. [Google Scholar] [CrossRef]
- Vo, N. Q. T., Dang, H. T. T., Nguyen, N. T. T., & Tran, P. K. T. (2024). A serial mediation model for destination choice intention of hospitality and tourism students in an experiential learning context. Journal of Hospitality and Tourism Insights, 8(4), 1436–1457. [Google Scholar] [CrossRef]
- Wang, J., & Wang, S. (2025). Residents’ pro-environmental behaviors at tourism destinations: The role of human-nature symbiosis, pro-environmental climate and identity resilience. Journal of Sustainable Tourism, 1–27. [Google Scholar] [CrossRef]
- Wang, S., Berbekova, A., Uysal, M., & Wang, J. (2024). Emotional solidarity and co-creation of experience as determinants of environmentally responsible behavior: A stimulus-organism-response theory perspective. Journal of Travel Research, 63(1), 115–135. [Google Scholar] [CrossRef]
- Wani, M. D., Shah, S. A., & Dada, Z. A. (2025). Eco-conscious tourism in India: Investigating the interplay between green hotel practices and traveler decision-making. Tourism and Hospitality Research, 1–27. [Google Scholar] [CrossRef]
- Whitley, C. T., Takahashi, B., Zwickle, A., Besley, J. C., & Lertpratchya, A. P. (2018). Sustainability behaviors among college students: An application of the VBN theory. Environmental Education Research, 24(2), 245–262. [Google Scholar] [CrossRef]
- Xie, X., & Wang, Z. (2024). The impact of place attachment on the environmentally responsible behavior of residents in National Park gateway communities and the mediating effect of environmental commitment: A case of China National Park. Frontiers in Psychology, 15, 1386337. [Google Scholar] [CrossRef]
- Zhang, J., Jin, L., Pan, X., & Wang, Y. (2024). Pro-environmental behavior of tourists in ecotourism scenic spots: The promoting role of tourist experience quality in place attachment. Sustainability, 16(20), 8984. [Google Scholar] [CrossRef]
- Zhao, Y., Wu, S., & Xu, N. (2025). Beyond expectations: How Perceived quality shapes satisfaction in eco-friendly accommodations. Journal of Education, Humanities, and Social Research, 2(2), 92–104. [Google Scholar] [CrossRef]
- Zheng, Y.-h., Xu, T., Shi, G., & Jiang, L. (2023). I want to go there too! Tourism destination envy in social media marketing. Heliyon, 9(12), e22889. [Google Scholar] [CrossRef] [PubMed]
- Zhou, B., Wang, L., Huang, S., & Xiong, Q. (2023). Impact of perceived environmental restorativeness on tourists’ pro-environmental behavior: Examining the mediation of place attachment and the moderation of ecocentrism. Journal of Hospitality and Tourism Management, 56, 398–409. [Google Scholar] [CrossRef]





| Hypothesis Code | Hypothesized Relationship | Nature of Effect |
|---|---|---|
| H1 | Tourism Experience Satisfaction → Destination Attachment | Positive effect |
| H2 | Tourism Experience Satisfaction → Destination Dependence | Positive effect |
| H3 | Tourism Experience Satisfaction → Eco-Tourism Behaviour | Positive effect |
| H4 | Destination Attachment → Eco-Tourism Behaviour | Positive effect |
| H5 | Destination Dependence → Eco-Tourism Behaviour | Positive effect |
| H6 | Tourism Experience Satisfaction → Destination Dependence → Eco-Tourism Behaviour | Mediation effect (indirect) |
| H7 | Tourism Experience Satisfaction → Destination Attachment → Eco-Tourism Behaviour | Mediation effect (indirect) |
| H8 | Ecocentrism × Tourism Experience Satisfaction → Eco-Tourism Behaviour | Moderation effect |
| Characteristics | Number (n) | Percentage (%) |
|---|---|---|
| Gender | ||
| Male | 185 | 44.0 |
| Female | 235 | 56.0 |
| Age Group (years) | ||
| 18–25 | 102 | 24.3 |
| 26–35 | 118 | 28.1 |
| 36–45 | 84 | 20.0 |
| 46–55 | 66 | 15.7 |
| Above 55 | 50 | 11.9 |
| Education Level | ||
| Secondary School | 62 | 14.8 |
| Bachelor’s Degree | 192 | 45.7 |
| Master’s Degree | 120 | 28.6 |
| Doctorate | 46 | 11.0 |
| Marital Status | ||
| Single | 208 | 49.5 |
| Married | 178 | 42.4 |
| Others | 34 | 8.1 |
| Nationality | ||
| Domestic (Chinese) | 328 | 78.1 |
| International | 92 | 21.9 |
| Occupation | ||
| Student | 106 | 25.2 |
| Public Sector | 78 | 18.6 |
| Private Sector | 116 | 27.6 |
| Self-employed | 68 | 16.2 |
| Retired | 52 | 12.4 |
| Monthly Income (RMB) | ||
| Below 5000 | 122 | 29.0 |
| 5001–10,000 | 176 | 41.9 |
| 10,001–15,000 | 84 | 20.0 |
| Above 15,000 | 38 | 9.0 |
| Travel Frequency per Year | ||
| Once | 78 | 18.6 |
| 2–3 times | 202 | 48.1 |
| 4 times or more | 140 | 33.3 |
| Travel Companion | ||
| Alone | 72 | 17.1 |
| With Family | 186 | 44.3 |
| With Friends | 132 | 31.4 |
| With Tour Group | 30 | 7.2 |
| Purpose of Visit | ||
| Leisure and Recreation | 258 | 61.4 |
| Nature and Sightseeing | 96 | 22.9 |
| Education and Research | 40 | 9.5 |
| Business | 26 | 6.2 |
| Length of Stay | ||
| One Day | 142 | 33.8 |
| 2–3 Days | 188 | 44.8 |
| 4–6 Days | 62 | 14.8 |
| Above 6 Days | 28 | 6.6 |
| Previous Visits to Nanjing | ||
| First Time | 174 | 41.4 |
| 2–3 Times | 168 | 40.0 |
| More than 3 Times | 78 | 18.6 |
| Interest in Eco-Tourism | ||
| Very High | 132 | 31.4 |
| High | 192 | 45.7 |
| Moderate | 78 | 18.6 |
| Low | 18 | 4.3 |
| Environmental Awareness Level | ||
| High | 228 | 54.3 |
| Moderate | 160 | 38.1 |
| Low | 32 | 7.6 |
| Construct | Measurement Item | VIF | Factor Loading |
|---|---|---|---|
| Education | I gained valuable knowledge about the destination’s environment or culture. | 1.770 | 0.730 |
| The experience enhanced my understanding of sustainability and conservation. | 1.800 | 0.785 | |
| I learned something new that changed how I view nature and tourism. | 2.192 | 0.784 | |
| Fun | I had a lot of fun during my visit to the destination. | 2.204 | 0.883 |
| The tourism activities were entertaining and enjoyable. | 2.230 | 0.855 | |
| I felt happy and relaxed throughout my experience. | 2.231 | 0.876 | |
| Immersion | I felt deeply absorbed in the tourism activities. | 2.121 | 0.738 |
| I was completely engaged in the destination experience. | 1.799 | 0.786 | |
| I lost track of time because I was immersed in the destination. | 1.696 | 0.743 | |
| I feel emotionally attached to this destination. | 1.103 | 0.863 | |
| This place means a lot to me personally. | 1.892 | 0.837 | |
| I identify strongly with this destination. | 1.387 | 0.833 | |
| I have many positive memories associated with this destination. | 2.949 | 0.780 | |
| I would feel a personal loss if I could no longer visit this destination. | 2.752 | 0.703 | |
| This destination is ideal for the type of activities I enjoy. | 2.259 | 0.846 | |
| I am dependent on this place for meaningful travel experiences. | 2.711 | 0.834 | |
| Other destinations cannot provide the same satisfaction I get here. | 2.486 | 0.806 | |
| This destination offers everything I look for in a travel experience. | 2.335 | 0.783 | |
| This destination fulfills purposes that I cannot easily achieve elsewhere. | 1.956 | 0.852 | |
| Eco-Tourism Behaviour () | |||
| I practice environmentally friendly travel. | 1.841 | 0.761 | |
| I minimize waste and conserve resources during my trips. | 2.152 | 0.751 | |
| I choose tourism services that support environmental protection. | 3.295 | 0.875 | |
| I respect local culture and nature when visiting destinations. | 3.011 | 0.865 | |
| I encourage others to travel sustainably. | 1.098 | 0.843 | |
| I believe nature has intrinsic value beyond human use. | 1.055 | 0.869 | |
| Humans are part of, not separate from, the natural world. | 2.593 | 0.872 | |
| I feel morally obligated to conserve the natural environment. | 1.957 | 0.848 | |
| Human interference with nature often leads to serious consequences. | 2.335 | 0.815 | |
| (HTMT) Matrix | |||||
| Destination Attachment | Destination Dependence | Eco-Tourism Behaviour | Ecocentrism | Tourism Experience Satisfaction | |
| Destination Attachment | |||||
| Destination Dependence | 0.692 | ||||
| Eco-Tourism Behaviour | 0.468 | 0.497 | |||
| Ecocentrism | 0.704 | 0.692 | 0.488 | ||
| Tourism Experience Satisfaction | 0.750 | 0.561 | 0.695 | 0.622 | |
| Fornell-Larcker criterion | |||||
| Destination Attachment | Destination Dependence | Eco-Tourism Behaviour | Ecocentrism | Tourism Experience Satisfaction | |
| Destination Attachment | 0.754 | ||||
| Destination Dependence | 0.539 | 0.818 | |||
| Eco-Tourism Behaviour | 0.586 | 0.450 | 0.741 | ||
| Ecocentrism | 0.627 | 0.753 | 0.447 | 0.801 | |
| Tourism Experience Satisfaction | 0.678 | 0.618 | 0.618 | 0.605 | 0.737 |
| Destination Attachment | Destination Dependence | Eco-Tourism Behaviour | Ecocentrism | Tourism Experience Satisfaction | |
|---|---|---|---|---|---|
| DSA1 | 0.863 | 0.274 | 0.875 | 0.273 | 0.383 |
| DSA2 | 0.837 | 0.252 | 0.865 | 0.257 | 0.355 |
| DSA3 | 0.833 | 0.271 | 0.781 | 0.272 | 0.376 |
| DSA4 | 0.780 | 0.635 | 0.343 | 0.813 | 0.738 |
| DSA5 | 0.703 | 0.680 | 0.368 | 0.869 | 0.786 |
| DSD1 | 0.470 | 0.846 | 0.376 | 0.848 | 0.743 |
| DSD2 | 0.527 | 0.834 | 0.372 | 0.815 | 0.802 |
| DSD3 | 0.391 | 0.806 | 0.360 | 0.567 | 0.724 |
| DSD4 | 0.366 | 0.783 | 0.362 | 0.546 | 0.730 |
| DSD5 | 0.458 | 0.852 | 0.591 | 0.584 | 0.784 |
| ETB1 | 0.603 | 0.190 | 0.761 | 0.234 | 0.368 |
| ETB2 | 0.434 | 0.078 | 0.751 | 0.149 | 0.183 |
| ETB3 | 0.863 | 0.274 | 0.875 | 0.273 | 0.383 |
| ETB4 | 0.837 | 0.252 | 0.865 | 0.257 | 0.355 |
| ETB5 | 0.580 | 0.635 | 0.843 | 0.813 | 0.738 |
| ECT1 | 0.603 | 0.680 | 0.368 | 0.869 | 0.786 |
| ECT2 | 0.494 | 0.734 | 0.426 | 0.872 | 0.808 |
| ECT3 | 0.470 | 0.846 | 0.376 | 0.848 | 0.743 |
| ECT4 | 0.527 | 0.834 | 0.372 | 0.815 | 0.802 |
| EDU1 | 0.366 | 0.783 | 0.362 | 0.546 | 0.730 |
| EDU2 | 0.458 | 0.651 | 0.534 | 0.580 | 0.785 |
| EDU3 | 0.458 | 0.652 | 0.591 | 0.584 | 0.784 |
| FUN1 | 0.863 | 0.274 | 0.875 | 0.273 | 0.883 |
| FUN2 | 0.837 | 0.252 | 0.865 | 0.257 | 0.855 |
| FUN3 | 0.833 | 0.271 | 0.781 | 0.272 | 0.876 |
| IMS1 | 0.580 | 0.635 | 0.343 | 0.813 | 0.738 |
| IMS2 | 0.603 | 0.680 | 0.368 | 0.869 | 0.786 |
| IMS3 | 0.470 | 0.846 | 0.376 | 0.848 | 0.743 |
| Variables | R2 | Interpretation | F2 | Interpretation | Q2 | Predictive Relevance |
|---|---|---|---|---|---|---|
| Destination Attachment | 0.460 | Moderate | 0.320 | Medium | 0.211 | Medium |
| Destination Dependence | 0.843 | Strong | 0.280 | Medium | 0.190 | Medium |
| Eco-Tourism Behaviour | 0.876 | Strong | 0.340 | Medium–Large | 0.314 | Large |
| Ecocentrism | – | Exogenous | – | – | – | – |
| Tourism Experience Satisfaction | – | Exogenous | 0.291 | Medium | 0.22 | Medium |
| Fit Index | Saturated Model | Estimated Model | Threshold Interpretation | |||
| RMS_theta | 0.108 | 0.111 | <0.120 = acceptable | |||
| NFI | 0.928 | 0.931 | ≥0.90 = good fit | |||
| SRMR | 0.062 | 0.067 | <0.08 = good fit | |||
| d_ULS | 2.941 | 3.112 | Within acceptable simulation limits | |||
| Goodness of Fit (GOF) | 0.482 | 0.491 | >0.360 = strong |
| Sample Mean (M) | Standard Deviation | T Statistics | p Values | Decision | |
|---|---|---|---|---|---|
| Direct Relationships | |||||
| H1: Tourism Experience Satisfaction -> Destination Attachment | 0.612 | 0.041 | 14.93 | 0.000 | Supported |
| H2: Tourism Experience Satisfaction -> Destination Dependence | 0.244 | 0.054 | 4.52 | 0.000 | Supported |
| H3: Tourism Experience Satisfaction -> Eco-Tourism Behaviour | 0.311 | 0.067 | 4.64 | 0.000 | Supported |
| H4: Destination Attachment -> Eco-Tourism Behaviour | 0.421 | 0.049 | 8.59 | 0.000 | Supported |
| H5: Destination Dependence -> Eco-Tourism Behaviour | 0.536 | 0.044 | 12.18 | 0.000 | Supported |
| Mediation Relationships | |||||
| H6: Tourism Experience Satisfaction -> Destination Dependence -> Eco-Tourism Behaviour | 0.191 | 0.029 | 6.657 | 0.000 | Supported |
| H7: Tourism Experience Satisfaction -> Destination Attachment -> Eco-Tourism Behaviour | 0.575 | 0.024 | 24.272 | 0.000 | Supported |
| Moderating Relationship | |||||
| H8: Ecocentrism × Tourism Experience Satisfaction -> Eco-Tourism Behaviour | 0.164 | 0.005 | 24.970 | 0.000 | Supported |
Disclaimer/Publisher’s Note: The statements, opinions and data contained in all publications are solely those of the individual author(s) and contributor(s) and not of MDPI and/or the editor(s). MDPI and/or the editor(s) disclaim responsibility for any injury to people or property resulting from any ideas, methods, instructions or products referred to in the content. |
© 2025 by the authors. Licensee MDPI, Basel, Switzerland. This article is an open access article distributed under the terms and conditions of the Creative Commons Attribution (CC BY) license (https://creativecommons.org/licenses/by/4.0/).
Share and Cite
Boadu, B.; Jiang, X.; Sampene, A.K. Nudging Eco-Tourism Behaviour Through Tourist Experience Satisfaction: Examining the Mediating and Moderating Mechanisms of Destination Bonds and Ecocentrism. Tour. Hosp. 2025, 6, 275. https://doi.org/10.3390/tourhosp6050275
Boadu B, Jiang X, Sampene AK. Nudging Eco-Tourism Behaviour Through Tourist Experience Satisfaction: Examining the Mediating and Moderating Mechanisms of Destination Bonds and Ecocentrism. Tourism and Hospitality. 2025; 6(5):275. https://doi.org/10.3390/tourhosp6050275
Chicago/Turabian StyleBoadu, Bright, Xinying Jiang, and Agyemang Kwasi Sampene. 2025. "Nudging Eco-Tourism Behaviour Through Tourist Experience Satisfaction: Examining the Mediating and Moderating Mechanisms of Destination Bonds and Ecocentrism" Tourism and Hospitality 6, no. 5: 275. https://doi.org/10.3390/tourhosp6050275
APA StyleBoadu, B., Jiang, X., & Sampene, A. K. (2025). Nudging Eco-Tourism Behaviour Through Tourist Experience Satisfaction: Examining the Mediating and Moderating Mechanisms of Destination Bonds and Ecocentrism. Tourism and Hospitality, 6(5), 275. https://doi.org/10.3390/tourhosp6050275

