Next Article in Journal
Pro-Environmental Orientation of Tourism Enterprises as a Factor of Sustainable Competitiveness
Previous Article in Journal
Architectural and Cultural Influences on Thai Tourists’ Revisit Intentions: A Case Study of Koh Perd Fishing Village, Chanthaburi, Thailand
 
 
Font Type:
Arial Georgia Verdana
Font Size:
Aa Aa Aa
Line Spacing:
Column Width:
Background:
Article

Translating Sustainability into Customer-Perceived Value: A Social Exchange Theory Perspective on Pro-Environmental Work Behavior in Ghana’s Hospitality Sector

by
Hayford Asare Obeng
1,*,
Abdullah Sarwar
2,*,
Richard Arhinful
3 and
Leviticus Mensah
1
1
Department of Business Administration, World Peace University, Nicosia 99010, Turkey
2
Faculty of Management, Multimedia University, Cyberjaya 63100, Selangor, Malaysia
3
Centre for Accounting, Finance and Economics, Multimedia University, Cyberjaya 63100, Selangor, Malaysia
*
Authors to whom correspondence should be addressed.
Tour. Hosp. 2025, 6(5), 229; https://doi.org/10.3390/tourhosp6050229
Submission received: 27 September 2025 / Revised: 17 October 2025 / Accepted: 29 October 2025 / Published: 3 November 2025

Abstract

Sustainability has become a significant concern in the tourism and hospitality industries. There is an increasing emphasis on how a company’s operations and employees influence customer experiences and value. This study employed the Social Exchange Theory to investigate the impact of sustainability-oriented practices on customer-perceived values, with pro-environmental work behavior serving as a mediator. Data obtained from employees in the tourism and hospitality sector in Ghana were analyzed using Harman’s single factor test in SPSS version 24 and partial least squares structural equation model in SMARTPLS version 4. The study revealed that sustainability-oriented practices significantly enhance both perceived customer values and pro-environmental work behavior. Further, pro-environmental work behavior was found to have a significant influence on customer-perceived values. Finally, the study revealed that pro-environmental work behavior partially mediated the positive relationship between sustainability-oriented practices and customer-perceived values. These findings underscore the importance of incorporating employee-driven environmental behaviors into sustainability initiatives, offering both theoretical insights through the Social Exchange Theory and practical guidance for enhancing customer value in the hospitality industry.

1. Introduction

The travel and hospitality sectors are increasingly adopting sustainable practices to mitigate adverse environmental impacts and enhance operational efficiency. Sustainability initiatives encompass business strategies such as resource management, waste reduction, and energy conservation, aimed at minimizing environmental impact. These efforts yield sustainable benefits for the ecosystem (Maletič et al., 2016; Akomea et al., 2023). Various companies have implemented such systems; nevertheless, their ability to succeed largely hinges on the environmental consciousness of their employees. According to Robertson and Barling (2013) and Bissing-Olson et al. (2013), pro-environmental work behavior refers to actions taken by employees that enhance the workplace’s environmental sustainability, such as reducing energy consumption, minimizing waste, and adhering to environmental regulations. The efficacy of sustainability-focused programs largely hinges on staff responses, particularly with their perception of customer value. A customer’s valuation of a product or service is determined by its advantages and disadvantages (Zauner et al., 2015; Mohammed & Al-Swidi, 2019; Zeithaml, 1988). Customer-perceived value is crucial for maintaining customer satisfaction, ensuring loyalty, and gaining a competitive advantage in the hospitality sector. Through the implementation of sustainability, companies can enhance environmental welfare and gain a competitive advantage.
Despite the increasing adoption of environmentally sustainable practices by businesses, there is a paucity of studies on their impact on pro-environmental work behavior and, consequently, on customer-perceived value in Ghana’s tourism and hospitality sector. Contemporary research often highlights the direct effect of sustainability initiatives on organizational outcomes (Choi & Yu, 2014; Ciuciuc et al., 2025), overlooking the mediating role of employee behavior. According to Social Exchange Theory, when firms demonstrate a commitment to sustainability, employees may see this as corporate support and feel motivated to engage in pro-environmental behaviors that benefit both the organization and customers (Raza et al., 2021; Ali et al., 2023). This reciprocal relationship, if further explored, could provide a beneficial framework for understanding how sustainability-oriented practices may significantly enhance pro-environmental work behavior and increase customer-perceived value. However, empirical studies employing Social Exchange Theory to clarify these mechanisms in the tourism and hospitality sector, particularly in Ghana, are limited, highlighting a notable theoretical gap.
Furthermore, previous research on employee engagement and sustainability in the hotel sector reveals a significant methodological gap. Qualitative methodologies, including case studies and interviews, have dominated research, constraining the generalizability of the results (Baum, 2018; Haldorai et al., 2020; Obeng et al., 2024b). Moreover, statistical methods such as regression and correlation analysis have been utilized by researchers, although they often fail to adequately represent the complex relationships among the diverse aspects that affect employee behavior (Lu et al., 2016; Qiu et al., 2020). This research employs a unique analytical technique, utilizing SMARTPLS to evaluate both direct and indirect impacts within a structural equation modeling framework, thereby addressing current gaps. This study could have a significant effect on the hospitality industry and influence customer perceptions of these activities by enhancing research rigor and providing employees with opportunities to engage in sustainability initiatives.
This study is essential as it investigates the role of pro-environmental workplace behavior in mediating the relationship between perceived customer value and sustainability-oriented practices in Ghana’s tourist and hospitality sector. It attempts to provide answers to the following question: 1. What is the impact of sustainability-oriented practices on customer-perceived values and pro-environmental workplace behavior? 2. What is the effect of pro-environmental workplace behavior on customer-perceived values? 3. How does pro-environmental workplace behavior mediate the relationship between sustainability-oriented and customer-perceived values? This research enhances the current body of knowledge in the following manner: This study employs Social Exchange Theory to clarify how employees reciprocate employer support for sustainability through pro-environmental work practices, hence enhancing customer-perceived value. The results may guide managers in developing sustainability initiatives that improve the social exchange relationship between the organization and its employees, therefore promoting active participation in environmental practices and increasing consumer happiness. This study contributes to the literature by applying Social Exchange Theory in the tourism and hospitality sector and by providing empirical evidence on the behavioral mechanisms linking sustainability-oriented actions to customer-perceived value. This research provides policymakers in the hotel sector with essential information for informed decision-making. The results demonstrate the significance of employee engagement in environmentally sustainable initiatives and its positive impact on customer satisfaction. Policymakers can utilize these evidence-based insights to implement targeted enhancements, establish industry-wide regulations, and offer incentives to hotels that adopt environmentally sustainable practices. Finally, this contributes to the nation’s achievement of its development objectives and the SDGs of the United Nations, including SDGs 8, 12, and 13.

2. Literature Review and Hypothesis Development

2.1. Theoretical Foundation-Social Exchange Theory

This study is grounded in Social Exchange Theory, which posits that social conduct is shaped by reciprocal exchanges, in which positive behaviors from an individual elicit a motivated response from the other (Blau, 1964). This study suggests that Social Exchange Theory clarifies employee reactions to sustainability-oriented practices: when employees perceive that the organization emphasizes sustainability and invests resources in such initiatives, they are motivated to reciprocate with actions that align with organizational objectives and enhance customer outcomes (Alt et al., 2015; Cheema et al., 2020).
It is the employees who play a crucial role in embodying and implementing sustainable practices. Their active engagement in these activities, which demonstrates their responsiveness to the company’s support, helps transform sustainability objectives into tangible value for consumers (Cropanzano & Mitchell, 2005). Social Exchange Theory asserts that customer-perceived value is influenced not just by rules but also by the extent to which workers actively embody and implement sustainable practices in service delivery (Abdou et al., 2022a; Shih et al., 2024). In the absence of reciprocity, sustainability-focused efforts may be merely symbolic and fail to yield tangible benefits for customers (Amatulli et al., 2021).
Of particular relevance to the Ghanaian hospitality sector, this study is grounded in Social Exchange Theory. This theory helps clarify the relationship between employees’ perceptions of an organization’s commitment to sustainability and their behavioral engagement, thereby influencing customer outcomes. By utilizing Social Exchange Theory as the framework for this study, the study reinforces the theoretical underpinning by demonstrating that employee behaviors are reactions to corporate initiatives. This approach addresses a gap in the literature on the behavioral mechanisms linking organizational sustainability activities to customer outcomes in emerging economies, particularly in Sub-Saharan Africa (Qizilbash, 2011).

2.2. Hypothesis Development

2.2.1. Sustainability-Oriented Practices and Customer-Perceived Value

In recent years, researchers have increasingly focused on sustainability-oriented programs due to their benefits for both businesses and consumers. Sustainability-oriented approaches aim to mitigate their negative environmental impacts while concurrently enhancing consumer-perceived value. Research indicates that consumers are increasingly evaluating companies based on their social and environmental responsibility, using these assessments to determine the businesses’ value (Mohammed & Al-Swidi, 2019; H. Han, 2021).
Maletič et al. (2016) demonstrate that customer value evaluations indicate that innovation strategies centered on sustainability result in more successful companies. Paulose and Shakeel (2022) demonstrate that guests’ perceptions of value, loyalty, and satisfaction significantly increase when they are aware that hotels implement sustainable practices. The findings suggest that sustainability-focused initiatives foster perceptions of responsibility, trustworthiness, and a commitment to delivering high-quality and enduring service among customers.
Research within the hospitality sector provides additional evidence. Berezan et al. (2013) assert that hotels implementing significant environmental initiatives, such as obtaining green certifications, developing energy conservation strategies, and establishing waste management systems, saw increased customer satisfaction and higher rates of repeat business. Yu et al. (2017) discovered that consumers who were informed about hotels’ environmentally sustainable practices, such as recycling initiatives and eco-friendly amenities, held a more favorable perception of these establishments and expressed greater satisfaction (Tessema et al., 2025). The effect was more pronounced when the initiatives were presented and understood.
Further study substantiates this correlation by demonstrating that customers experience enhanced benefits from sustainability-oriented practices when employees display high engagement. Employees who actively participate in sustainable practices, such as minimizing energy use and waste during service provision, enhance the client experience and elevate the perceived value of the service (Paillé & Mejía-Morelos, 2014; Robertson & Barling, 2013). Environmentally sustainable practices, endorsed by corporate policies and workers committed to environmental stewardship, yield tangible benefits for customers.
Research indicates that sustainability-oriented activities correlate with increased customer-perceived value. The strength of this connection may vary depending on factors such as employee engagement in sustainability practices, customer awareness, and the visibility of efforts. Notwithstanding this evidence, limited research has investigated the mediating mechanisms, particularly the impact of pro-environmental work behaviors among employees in the hotel sector and in developing nations such as Ghana. The ability of employees to embrace and implement sustainability-oriented practices in their day-to-day work affects how successfully these activities generate value that consumers perceive, therefore addressing this gap. From a Social Exchange Theory perspective, sustainability-oriented practices signal organizational commitment and ethical responsibility, prompting employees to reciprocate through enhanced service and environmentally conscious behavior, which customers in turn perceive as added value. From the discussion above, the following hypothesis was developed:
H1. 
Sustainability-oriented practices have a significant positive influence on customer-perceived values.

2.2.2. Sustainability-Oriented Practices Pro-Environmental Work Behavior

Sustainability-oriented initiatives are regarded as essential for encouraging employees to engage in environmentally beneficial practices at work. Research indicates that when organizations implement sustainability-focused policies, employees are more inclined to reduce waste, conserve energy, and utilize resources in environmentally beneficial manners during their work activities. This relationship suggests that establishing clear and defined sustainability objectives fosters a corporate culture that motivates employees to adhere to environmental regulations (Bilderback, 2024; Birinci et al., 2025).
Daily et al. (2012) argue that employees at organizations with well-defined sustainability policies were more predisposed to engage in environmentally responsible practices. Albrecht et al. (2021) showed that integrating sustainability ideas into conventional work processes motivates employees to adopt ecologically friendly practices. This suggests that regulations emphasizing sustainability can motivate individuals to adopt environmentally conscious behaviors. A meta-analytic study by Zhang et al. (2024) revealed that organizational environmental policies consistently foster ecologically responsible behavior among employees, with more pronounced significant values when management supports and emphasizes these behaviors.
Studies in the hospitality sector suggest that regulations emphasizing sustainability increase employees’ willingness to engage in environmentally beneficial practices by aligning business goals with individual ecological values. X. Han et al. (2024) indicate that hotel personnel employing eco-friendly practices were more inclined to participate in initiatives promoting consumer recycling and energy conservation. Paillé and Mejía-Morelos (2014) contend that, even without legal requirements, sustainability programs impose social and normative pressure on employees to adopt environmentally sustainable practices.
The mechanism establishing this association has also been examined in the field of organizational behavior. For instance, Bilderback (2024) highlights that sustainable practices provide employees with the resources, guidance, and evaluations necessary to make environmentally beneficial decisions. Furthermore, employees’ perceptions of the organization’s commitment to sustainability may enhance their sense of responsibility and competence in adopting environmentally friendly practices, thereby motivating them to implement such actions in the workplace (Cheema et al., 2020). An increasing number of hotels and restaurants in Ghana are implementing environmentally sustainable policies; nevertheless, there is little empirical data to demonstrate the impact of these regulations on employee performance. Examining this relationship is crucial, as employees implement sustainability programs, and their level of engagement significantly influences the effectiveness of these initiatives in fulfilling the organization’s and its clients’ requirements. From a Social Exchange Theory perspective, when organizations demonstrate commitment to sustainability through policies and support systems, employees perceive this as a form of organizational investment and reciprocate with pro-environmental work behaviors. Such reciprocal exchanges strengthen the social contract between employers and employees, translating sustainability commitments into everyday workplace practices. From the discussion above, the following hypothesis was developed:
H2. 
Sustainability-oriented practices have significant positive influence on pro-environmental work behavior.

2.2.3. Pro-Environmental Work Behavior and Customer-Perceived Value

Pro-environmental work behavior significantly influences customer perceptions of value in service contexts, particularly within the hospitality sector. Research indicates that employees demonstrating environmental responsibility significantly influence customer perceptions of the company’s dedication to sustainability and the caliber of its services (Hameed et al., 2019; Abdou et al., 2022b). Customers increasingly select environmentally friendly services, believing that employee conduct reflects the business’s honesty, ethics, and authenticity.
Yu et al. (2017) found that employee involvement in sustainable initiatives that improved the visitor experience, such as educating clients on recycling practices or reducing resource usage without compromising service quality, elevated customers’ perceptions of value. Berezan et al. (2013) discovered that hotel patrons exhibited greater satisfaction and a higher propensity for return visits when hotel personnel demonstrated environmental concern. This suggests that individuals experience greater job satisfaction and fulfillment in their work when they are engaged in sustainability initiatives.
Research indicates that pro-environmental behavior in the workplace enhances consumers’ emotional and moral evaluations, in addition to their functional assessments, such as quality and efficiency. González-Rodríguez et al. (2019) contend that employees’ environmentally conscious behavior influences customers’ perceptions of a company’s integrity and social responsibility. These are particularly significant for determining the value of a service. Saratun (2016) showed that employees receive improved feedback from customers when they actively participate in sustainability initiatives. This reinforces the notion that the conduct of frontline employees enhances a company’s image.
These studies consistently demonstrate that when employees engage in environmentally beneficial practices, customers recognize and respect these efforts, hence enhancing the company’s perceived value. Extensive studies have been conducted on advanced countries (Shih et al., 2024; Mustonen et al., 2016), although there is comparatively limited investigation into emerging economies such as Ghana, where the hotel sector is rapidly expanding and consumers are increasingly demanding environmentally sustainable practices from enterprises. It is imperative to examine this relationship within the Ghanaian context to understand how employees’ environmental behaviors can directly affect consumers’ perceptions of a company and confer a competitive advantage. Drawing on Social Exchange Theory, when organizations visibly support environmental initiatives and empower employees to act sustainably, employees reciprocate by engaging in behaviors that reflect organizational values to customers. These reciprocal actions not only enhance the perceived integrity and responsibility of the organization but also strengthen the social bond between employees and customers, thereby increasing customer-perceived value. From the discussion above, the following hypothesis was developed:
H3. 
Pro-environmental work behavior significantly and positively influences customer-perceived value.

2.2.4. Mediating Role of Pro-Environmental Work Behaviors

Ghorbanzadeh et al. (2025) contend that pro-environmental work practices are an essential mechanism via which sustainability-focused initiatives provide tangible customer results, including perceived consumer value. Sustainability-oriented initiatives establish the framework for business sustainability (Rubio-Andrés & Abril, 2024). However, it is the employees’ implementation of these practices that renders sustainability evident and significant to customers (Fu et al., 2022). Policies emphasizing sustainability may fail to convey enhanced value to customers unless workers are actively engaged in initiatives that support these objectives.
Social Exchange Theory provides a robust theoretical framework for clarifying this mediating interaction. Social Exchange Theory (Blau, 1964; Cropanzano & Mitchell, 2005) asserts that reciprocal exchanges guide organizational relationships. When employees observe their organization’s genuine commitment to sustainability, they consider investments in eco-friendly initiatives, training, and support as indicators of their employer’s concern and confidence in them. Consequently, employees perceive the necessity to engage in positive behaviors independently, including environmentally sustainable work practices. This positive interaction fosters a sense of belonging and accountability among employees, motivating them to translate the company’s sustainability initiatives into tangible actions that customers can recognize and value.
Empirical studies support this process. Paillé and Mejía-Morelos (2014) assert that sustainability-focused strategies significantly influence the likelihood of personnel engaging in environmentally friendly behaviors. This, thus, enhances customers’ perception of service quality and their overall pleasure. Raza et al. (2021) contend that employees’ voluntary pro-environmental efforts serve as a mechanism for the company’s sustainability objectives to involve external stakeholders, such as customers. Abdou et al. (2022b) contend that when hospitality staff implement ecologically sustainable practices, such as educating guests on eco-friendly behaviors or reducing resource consumption during service, customers see an increased value proposition.
The mediating influence of pro-environmental work behavior is significant in emerging economies like Ghana, where hotels are gradually but unevenly implementing sustainability-oriented legislation. When employees engage in environmentally beneficial actions, it enables customers to recognize and value sustainability initiatives (Cantor et al., 2012; Obeng et al., 2024a). If personnel fail to implement sustainability-oriented initiatives, these may remain only symbolic or concealed from consumers, thus limiting their impact on perceived value. Pro-environmental behavior ensures that investments in company sustainability provide substantial benefits for customers by associating sustainability activities with customer-perceived value.
In effect, integrating Social Exchange Theory with empirical data demonstrates that pro-environmental work behavior constitutes a significant behavioral link between environmentally beneficial acts and consumer valuation. Social Exchange Theory posits that employee involvement in pro-environmental initiatives represents positive reciprocity toward organizations that promote sustainability. This dynamic ensures that staff understand sustainability objectives and present them in ways that enhance customer-perceived value. Consequently, analyzing pro-environmental work behavior as a mediator provides both theoretical and practical insights into how reciprocal employee-organization interactions augment the efficacy of sustainability programs in Ghana’s hotel sector. From the discussion above, the following hypothesis was developed:
H4. 
Pro-environmental work behavior mediates the relationship between sustainability-oriented practices and customer-perceived value.
Utilizing the literature review and hypothesis development, the study model depicted below (Figure 1) was developed:

3. Materials and Methods

3.1. Research Approach and Design

This study employed a positivist, cross-sectional, quantitative methodology to investigate the proposed relationships among sustainability-oriented practices, pro-environmental work behavior, and customer-perceived value in the hotel sector. The design prioritizes objectivity and empirical measurement, adhering to the positivist paradigm (Obeng, 2023; Creswell, 2003; Saunders et al., 2009). In environments such as Ghana’s hotel industry, the cross-sectional method enables data gathering at a specific point in time, hence improving efficiency. This method effectively gathers perceptions and interactions during a defined timeframe, but its non-longitudinal design limits causal inference and the generalizability of the findings outside the sampled population (Bryman, 2016; Sekaran & Bougie, 2016). This study utilizes the Social Exchange Theory (Blau, 1964) as its theoretical framework, employing a quantitative technique supported by structural equation modeling to ensure methodological rigor through the assessment of both direct and indirect effects (Hair et al., 2017).

3.2. Target Population, Sample Size and Sampling Technique

The research focused on employees in Ghana’s tourism and hospitality industry, encompassing hotels, resorts, restaurants, and tour operators that provide accommodation, cuisine, and leisure services to both local and international customers. The Ghana Tourism Authority (2023) asserts that this sector is among Ghana’s most dynamic service industries, significantly impacting employment and foreign exchange earnings. Although its direct contribution to GDP is approximately 5%, its broader impacts on society and the economy, particularly regarding employment generation and regional development, render it a significant component of the national economy (Preko, 2020; Adu-Ampong, 2020). The tourist and hospitality sector provides an appropriate framework for examining employee behavior and sustainability-focused behaviors, as employees in this domain directly engage with clients and operational processes where sustainability measures are most evident and impactful. The Cochran (1977) technique was employed to determine the appropriate sample size, given the ambiguity regarding the number of employees. The requisite minimum sample size was obtained as follows:
n   = Z 2 4 e 2  
  • n” is the required sample size,
  • Z” is the Z-score corresponding to the desired confidence level,
  • e” is the desired margin of error.
n = 1.96 2 4 ( 0.05 ) 2  
n = 3.8416 0.01  
n = 384
The technique assumes random sampling; nevertheless, the data collection employed snowball sampling, which is more feasible when the target population is not easily accessible or when respondents are geographically dispersed (Baltar & Brunet, 2012; Khoury et al., 2024; Goodman, 1961). Nonetheless, snowball sampling possesses inherent issues, such as the potential for overrepresentation of specific networks and the inability to generalize findings to networks that were not initially accessed. The initial approach intentionally included employees from diverse hotels, restaurants, and tour operators across several regions to mitigate these biases. Entities were purposefully selected from established tourism destinations, including the Ahanti, Brong Ahafo, Eastern, Central, Greater Accra, and Western regions, as well as emerging tourist centers, to represent diversity. Selection criteria were based on registration with local tourism authorities or associations, such as the Ghana Tourism Authority, and operational status during the data collection period. This ensured the inclusion of both small and large businesses offering diverse services. The study complied with ethical requirements. Participation was voluntary, and informed consent was obtained from all respondents before completing the survey. Participants were guaranteed anonymity and confidentiality, and informed that responses would be used exclusively for academic purposes. No personal information was collected, and participants could withdraw at any time without consequences. There was no deception, intervention, or risk of damage to subjects. Ethical approval for the research protocol was obtained from the relevant institutional ethics review committee at our university.
Participation was restricted to employees with at least 6 months’ tenure to ensure adequate experience with sustainability initiatives. This criterion was not intended to assume widespread implementation of sustainability policies; instead, it sought to confirm that participants had the organizational expertise to evaluate such practices. However, temporary workers, interns, and individuals with less than six months of experience were excluded due to the specified requirements. Data was collected via Computer-Assisted Web Interviewing (CAWI), and participants were encouraged to forward the survey link to other colleagues who met the study’s eligibility criteria. 391 responses were received; however, 18 were incomplete and excluded from the study. A total of 373 replies were analyzed, yielding a completion rate of ≈95%.

3.3. Measures

The instruments used to evaluate the research constructs were sourced from reliable measurements identified in the literature (see Appendix A) to ensure their validity and reliability. A 5-point Likert scale was employed to evaluate all issues, with 1 indicating “strongly disagree” and 5 indicating “strongly agree” (Obeng et al., 2025b; Atan & Obeng, 2024). Maletič et al. (2016) developed the instrument utilized to assess sustainability-oriented practices. The internal consistency is robust, as indicated by Cronbach’s alpha values between 0.86 and 0.89. The multidimensional pro-environmental work behavior was measured using an assessment developed by Bissing-Olson et al. (2013). This includes the daily task-related pro-environmental behavior dimension, initially developed by Williams and Anderson (1991), and the daily proactive pro-environmental behavior at work, developed initially by Frese et al. (1997). The measure demonstrated substantial reliability, with alpha coefficients ranging from 0.83 to 0.97. Customer-perceived value was assessed using the instruments developed by Mohammed and Al-Swidi (2019), initially developed by Ryu et al. (2012). The scale’s reliability scores ranged from 0.851 to 0.951.
These instruments were formulated and evaluated in service and hospitality environments with analogous operational dynamics and cultural contexts, rendering them pertinent to Ghana’s tourism and hotel industry. Utilizing already validated instruments enhances the reliability and contextual relevance of the constructs. Thus, the measures are appropriate for assessing the proposed connections among the sampled population of hospitality and tourism employees in Ghana.

3.4. Data Analysis Tools

The data were analyzed with SMARTPLS version 4.1.1.4 and SPSS version 24. Initially, SPSS was used for basic screening tasks, such as handling missing data, detecting outliers, and performing descriptive analyses (Pallant, 2020). Subsequently, SMARTPLS was employed to do Partial Least Squares Structural Equation Modeling (PLS-SEM), a sophisticated method for analyzing models that incorporate mediation (Hair, 2014; Obeng & Atan, 2024). PLS-SEM was employed in this study due to its predictive capabilities, suitability for small sample sizes, and applicability when data do not conform to strict normality standards (Chin, 1998; Henseler et al., 2009; Obeng et al., 2025a). The study employed both SPSS and SMARTPLS to maintain methodological rigor.
Researchers may examine both direct and indirect relationships among activities that foster sustainability, pro-environmental work behavior, and perceived customer value using SMARTPLS. Conversely, SPSS facilitated data preparation and verification of its accuracy. This amalgamation enhanced data reliability and facilitated a clearer understanding of the proposed correlations within Ghana’s hospitality industry.

4. Results

4.1. Demographic Characteristics of Respondents

Table 1 presents the demographic data of the individuals who participated in the survey. The sample comprised 208 women (55.8%) and 165 men (44.2%), indicating that the findings may more accurately reflect the experiences and perspectives of women employed in the hotel sector. Gender may influence perceptions of sustainability initiatives and workplace behaviors, potentially emphasizing aspects of pro-environmental engagement and customer interaction that are more characteristic of female employees. This, however, does not negate the results; instead, it contextualizes them within the demographic reality of Ghana’s hotel workforce, where women constitute a significant portion of frontline employees.
The age distribution means that the majority of respondents were aged between 26 and 35 years (35.9%) and 36 and 45 years (26.0%). This indicates that most employees fall within the productive working-age group. 18.0% of respondents possessed a master’s degree, while over half (52.0%) held a bachelor’s degree. This indicates that the staff is knowledgeable. A notable proportion of respondents (35.1%) had been in their jobs for less than five years, 20.9% for six to ten years, and 15.0% for eleven to fifteen years. The diversity in age and tenure profiles provides a broad perspective of employee experiences within Ghana’s tourism and hospitality industry.

4.2. Common Method Bias

The Harman’s single-factor test employed SPSS was used to assess common method bias (CMB). The results from the Harman’s single-factor test revealed that only 39.99% of the variation was explained by the first component, which is below the 50% criterion of significance (Podsakoff et al., 2003, 2012). This is demonstrated in Appendix B. This signifies that CMB is not a substantial concern for this investigation. Moreover, the eigenvalues of other components exceeded 1, reinforcing the notion that no singular factor predominantly influences the variance.

4.3. Measurement Model

Table 2 presents the outcomes of the PLS analysis for the model fitness assessment. The Standardized Root Mean Square Residual (SRMR) score was 0.055, which is below the acceptable threshold of 0.08. This indicates that the model is well-fitted (Henseler et al., 2016; Asare Obeng et al., 2025b). The model demonstrates a satisfactory fit, as evidenced by a Normed Fit Index (NFI) score of 0.915, surpassing the conventional threshold of 0.90 (Bentler & Bonett, 1980). The results collectively demonstrate that the proposed structural model effectively corresponds with the data, suggesting its suitability for examining the anticipated linkages in this study.

4.4. Reliability, Validity and Variance Inflation Factor (VIF)

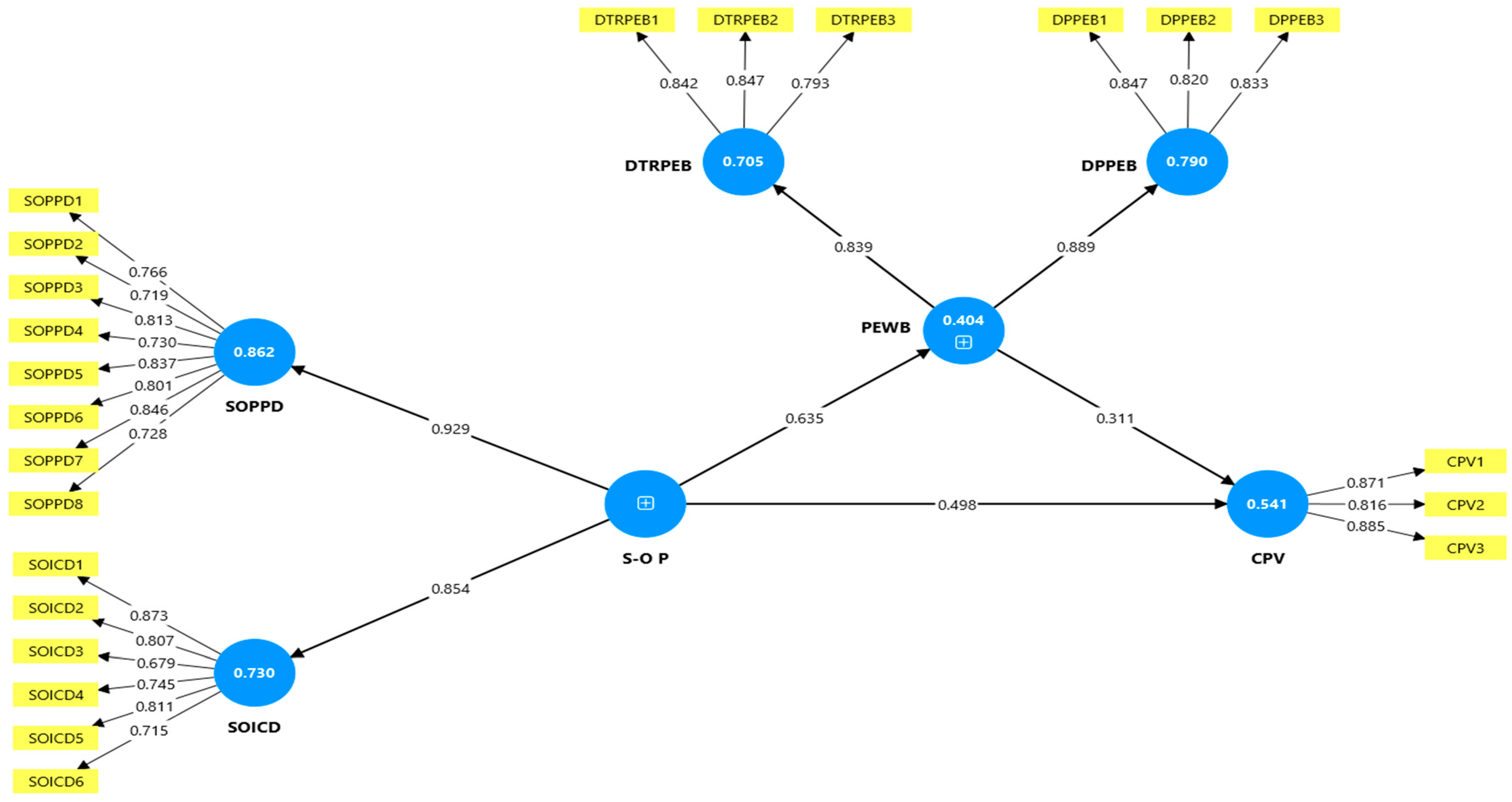
Table 3 presents the outcomes of the validity and reliability, as well as the full collinearity assessments of the PLS algorithm. The Cronbach’s alpha values are above the minimum threshold of 0.70, ranging from 0.769 to 0.908 (Ishak & Hussin, 2022; Asare Obeng et al., 2025a). This indicates that the test is valid. The composite reliability (CR) values are significantly above the 0.70 threshold, ranging from 0.867 to 0.926. This enhances the reliability of the construct (Fornell & Larcker, 1981). The average variance extracted (AVE) was employed to assess convergent validity. Hair (2014) contend that constructs beyond the 0.50 criterion (between 0.600 and 0.736) indicate that they account for over fifty percent of the variance in their indicators. Most standardized loadings (see Figure 2) were above the required threshold of 0.70; however, one (SOICD3 = 0.679) fell slightly below this benchmark. Hair et al. (2017) assert that loadings of 0.65 or greater are acceptable if the construct demonstrates high composite reliability and AVE. The construct’s reliability and AVE values were within acceptable limits; hence, this item was retained to ensure content validity and comprehensive representation of the construct. The findings indicate that the measurement model exhibits convergent validity and strong reliability, suggesting that the constructs are suitable for further structural analysis.
Furthermore, the VIF) values ranged from 1.498 to 2.782, all of which are below the conservative threshold of 3.3, indicating that multicollinearity was not a concern in the model (Kock, 2015). This demonstrates that the predictors are sufficiently independent, ensuring that the model estimates are not distorted by excessively correlated constructs. Combined with evidence of convergent validity and strong reliability, these results suggest that the measurement model is robust, and the constructs are suitable for further structural analysis.

4.5. Discriminant Validity

The results of the Heterotrait–Monotrait ratio and the Fornell and Larcker (1981) criterion, which are used to assess discriminant validity, are shown in Table 4 and Table 5. Discriminant validity was confirmed because all constructs’ HTMT ratios, which ranged from 0.379 to 0.751, were below the stringent cutoff of 0.85 (Henseler et al., 2015; Asare Obeng & Atan, 2025). This suggests that the constructs do not reflect the same underlying phenomenon and are empirically distinct. The discriminant validity is further strengthened by the Fornell and Larcker criterion. The inter-construct correlations in the duplicate rows and columns were lower than the square root of the average variance extracted (AVE), which is displayed on the diagonal for each construct. Compared to its correlations with DPPEB (0.602) and SOICD (0.611), the square root of AVE for customer-perceived value (0.858) was higher. This illustrates the concept of discriminant validity, which states that each construct has greater variation with its indicators than with other constructs (Fornell & Larcker, 1981; Hair et al., 2019).
To further validate discriminant validity, the HTMT ratios were supplemented with confidence intervals derived from the bootstrapping procedure, as recommended by Henseler et al. (2015). The HTMT values and their corresponding 95% confidence intervals are presented in Table 5. All HTMT ratios are below the 0.90 threshold, and none of the confidence intervals include 1.00, confirming robust discriminant validity among the constructs. As shown in Table 5, the results confirm that the constructs—sustainability-oriented practices, pro-environmental work behavior, and customer-perceived value—are empirically distinct. Together, the Fornell–Larcker and HTMT analyses demonstrate that the measurement model possesses strong discriminant validity, both conceptually and statistically.

4.6. Assessment of Structural Model

Before analyzing the proposed relationships in the structural model, several critical quality standards were evaluated. To assess collinearity and confirm the absence of multicollinearity difficulties across the predictor constructs, we initially examined the variance inflation factor (VIF) inner values. Collinearity problems do not occur when values remain below the recommended threshold of 3.3 (Kock, 2015). The effect size (f2) was analyzed to ascertain the contribution of each external construct to the core construct. Cohen (2013) delineates moderate, medium, and high impacts as corresponding to values of 0.02, 0.15, and 0.35, respectively. Third, this study assessed the model’s capacity to elucidate the data by analyzing the coefficient of determination (R2). Hair et al. (2019) classify R2 values of 0.25, 0.50, and 0.75 as weak, moderate, and strong, respectively. The blindfolding approach was employed to evaluate predictive relevance (Q2). The model has predictive significance for the endogenous constructs when the Q2 value is positive (Stone, 1974; Geisser, 1974). Then, bootstrapping was used to determine the importance and relevance of the path coefficients. Hair et al. (2019) assert that bootstrapping yields estimates of statistical significance and the robustness of possible connections. Collectively, these evaluations provide an extensive perspective on the structural model’s validity, validating the results before investigating the proposed relationships.

4.6.1. Effect Size and Collinearity Test Results

The findings of the analysis for the variance inflation factor (VIF) and effect size (f2) are displayed in Table 6. The findings indicate that while sustainability-oriented activities have a medium impact (f2 = 0.303) on perceived customer value, pro-environmental work behavior has a small impact (f2 = 0.121). Pro-environmental work behavior was strongly impacted by sustainability-oriented practices (f2 = 0.738), underscoring their vital significance in encouraging employees to operate in an environmentally responsible manner. All the constructs had VIF values between 1.000 and 1.738, which is significantly less than the 3.3 threshold. This indicates that there are no multicollinearity issues with the predictor variables, indicating that the estimated path coefficients are reliable and consistent. The data in effect demonstrates how well the structural model explains the situation. This shows that environmentally friendly practices have a significant impact on both pro-environmental behavior and customer satisfaction.

4.6.2. Coefficient of Determination (R2) and Predictive Relevance (Q2)

Table 7 presents the R2 and Q2 values for the model’s constructs. The R2 values indicate that the predictors account for 42.4% of the variance in pro-environmental work behavior and 53.9% of the variance in customer-perceived value, suggesting moderate to substantial explanatory power (Hair et al., 2019). The results further show that sustainability-oriented regulations significantly influence employees’ environmentally responsible behaviors, which subsequently enhance customers’ perceptions of value in Ghana’s hospitality sector. The positive Q2 values obtained from the blindfolding procedure (0.42 for pro-environmental work behavior and 0.48 for customer-perceived value) confirm that the model possesses satisfactory in-sample predictive relevance, meaning the model accurately reconstructs the observed data rather than providing out-of-sample predictive forecasts (Stone, 1974; Geisser, 1974).

4.6.3. Hypothesis Testing

Table 8 and Figure 3 display the structural model’s results, which were evaluated using 5000 resamples and bootstrapping. The bias-corrected confidence interval was 5%. The significance levels (p-values) and path coefficients (β) offer strong support for each of the four suggested hypotheses. According to hypothesis H1, perceived customer value was positively and significantly impacted by sustainability-oriented actions (β = 0.493, p < 0.01). This suggests that adopting sustainable practices improves the customer-perceived value. Sustainability-oriented practices had a significant and positive impact on pro-environmental work behavior (β = 0.652, p < 0.01) in H2, highlighting their influence on employees’ environmentally conscious actions. Pro-environmental work practices significantly enhanced customer-perceived value in H3 (β = 0.311, p < 0.01), suggesting that pro-environmental measures taken by staff have significant impacts on how much customers appreciate the hotel industry. Finally, H4 examined the mediating influence of pro-environmental work behavior on the relationship between sustainability-oriented practices and value perceptions among customers. Additionally, this was significant (β = 0.203, p < 0.01). Environmentally friendly practices have a direct impact on what customers desire in terms of goods and services, and they also have an indirect effect on how employees behave in an environmentally friendly manner. The findings indicate that in Ghana’s tourism and hospitality industry, sustainability-oriented practices have a significant impact on employee behavior and enhance client satisfaction.
According to the analysis of control variables (see Table 8 and Appendix C), perceived customer value was not significantly impacted by either education or length of employment. Customer-perceived value and education showed a negative, but statistically insignificant, correlation (β = −0.036, p = 0.329), indicating that differences in employees’ educational backgrounds had no discernible impact on consumers’ assessments of value in the travel and hospitality industries. Similarly, job tenure had a slight positive influence on customer-perceived value (β = 0.043, p = 0.240), suggesting that the length of time workers worked for their companies had no discernible effect on customer value. The findings indicate that organizational policies and employee conduct have a greater impact on consumer value in Ghana’s tourism and hospitality industry than individual characteristics, such as education or tenure. This is consistent with other research that has shown the significance of pro-environmental work practices and sustainability-oriented practices for customer-related outcomes, as opposed to demographic factors (e.g., Müller, 2014; Mahran et al., 2025).

5. Discussion

The findings of this study indicate that sustainability-oriented practices are associated with customer perceptions of value in the hotel sector. According to Social Exchange Theory, the results demonstrate that when companies incorporate sustainability into their practices and explicitly support environmentally friendly initiatives, employees see this as an expression of trust and care (Paillé et al., 2016; Swathi & Johnpaul, 2025). Customers perceive this as an indicator of quality and ethical service, which is related to their reciprocation with commitment and sustainable actions. This interaction converts sustainability into a relational mechanism that is linked to both internal engagement and external value perceptions.
The study revealed that sustainability-oriented practices have both direct and indirect associations with customer-perceived value through pro-environmental work behavior. This means that employees who receive organizational support for sustainability tend to translate policies into tangible actions, such as energy conservation and resource management. Customers perceive these actions as indicative of social responsibility. This dynamic aligns with the principle of Social Exchange Theory, which posits that individuals respond positively to fair and beneficial exchanges. When employees attend to their environment, consumers reciprocate with trust and appreciation, which is related to perceived value of the service experience (Roy et al., 2022).
The observed partial mediation indicates that value creation derived from sustainability is associated with two distinct yet interconnected pathways. Prominent sustainability certifications and environmental communications exemplify organizational efforts that convey significant messages to consumers (Allen, 2016; Line et al., 2016). Employees’ behaviors during direct interactions corroborate these communications. Social Exchange Theory clarifies this dual association as involving both direct and indirect reciprocity. When consumers respond to perceived environmental initiatives, that represents direct reciprocity. When employees’ actions align with these initiatives, that is an instance of indirect reciprocity. The simultaneous occurrence of both processes indicates that sustainability is linked to organizational operations and employee behavior in shaping customer perceptions.
This study suggests that sustainability initiatives are most strongly associated with positive perceptions when they are open and consistent. Social Exchange Theory posits that exchanges are contingent upon mutual trust and equity. When clients perceive sustainability as genuine, they regard the corporation as a trustworthy ally in supporting global environmental responsibility. Conversely, perceived insincerity, or “greenwashing,” is linked to weaker social exchange, which may correspond to lower employee motivation and reduced customer trust. Businesses need to ensure the implementation of sustainability policies and guarantee that all stakeholders are informed about them. In Ghana’s hospitality sector, where awareness of environmental sustainability is still developing, visible, credible, and culturally relevant initiatives are associated with reciprocal relationships and may relate to enduring loyalty.
Effective management is associated with fostering the reciprocity that underlies sustainable outcomes. Leaders who exemplify pro-environmental conduct, provide resources, and empower staff create environments that tend to encourage a sense of mutual respect and responsibility. Social Exchange Theory posits that supportive settings are linked to employees perceiving an obligation toward the organization, motivating them to engage in environmentally conscious behaviors and provide quality service. Customers tend to respond favorably when they observe that both the organization and its employees consistently demonstrate environmental responsibility. Effective leadership is related to aligning initiatives for sustainability with consumer evaluations.
The findings suggest that contextual factors, such as employee awareness and consumer expectations, are associated with the intensity of these exchanges. When employees grasp the essence of sustainability, they are more predisposed to embrace and implement these ideas. Customers who perceive these activities as indicative of moral and professional integrity tend to associate them with higher service quality (Nawaz et al., 2025). This relationship is significant in Ghana’s hotel sector, as sustainability encompasses environmental stewardship, modernity, and reliability. Social Exchange Theory provides a framework for understanding how cultural and contextual elements are linked to reciprocal perceptions of equity and worth.
This study indicates that pro-environmental work behavior is associated with the connection between internal organizational commitments and customer evaluations. Consistent employee actions signal to customers that the organization is committed to environmental stewardship and adheres to its sustainability principles (Pham et al., 2024; Schepers et al., 2012). This exposure is related to customers perceiving abstract concepts as tangible experiences of ethical conduct and reliable performance. According to Social Exchange Theory, these interactions tend to generate a cycle of reciprocal reinforcement: sustainable actions build trust, which is associated with commitment to sustainability. The relational exchange is linked to environmental and organizational outcomes.
This research contributes theoretically by reconceptualizing sustainability as a form of social capital exchange through Social Exchange Theory. The findings demonstrate that when employees perceive organizational support for sustainability, they are associated with increased loyalty and environmentally responsible behavior. Customers, in turn, tend to provide favorable assessments and repeat patronage. This relational sequence illustrates associations between sustainability initiatives and positive organizational outcomes, extending Social Exchange Theory beyond traditional employee-organization interactions to encompass triadic exchanges with consumers.
The findings suggest that hospitality management should view sustainability as a continuous social endeavor rather than merely a technological or commercial undertaking. Internal procedures are associated with outward messaging, and personnel tend to follow the firm’s principles. Managers need to establish explicit environmental regulations, provide practical training, and implement systems that are associated with environmentally beneficial actions. Transparent communication is linked to maintaining a balanced exchange and preventing skepticism about authenticity. Organizations can thereby associate sustainability with trust and perceived value by fostering visible reciprocity among management, employees, and customers.
This study indicates that the optimal approach to understanding sustainability-oriented behaviors in Ghana’s hotel sector is associated with the principles of Social Exchange Theory. The interplay among organizational support, employee behavior, and consumer perception is linked to a profitable system. When organizations fulfill their commitments to environmental sustainability, employees and consumers tend to react in ways associated with enhanced value and stronger connections. This relational understanding is linked to embedding sustainability into routine corporate operations—transforming it from a simple policy statement into a dynamic, trust-based engagement that is associated with both environmental and social outcomes.

6. Theoretical Contribution

The study’s findings offer substantial theoretical contributions to Social Exchange Theory and strengthen the understanding of how sustainability-oriented practices promote reciprocal interactions among organizations, employees, and customers. The findings indicate that employees’ perceptions of the company’s commitment to sustainability foster pro-environmental work behavior through the principle of reciprocity. When employees observe that their organization invests in long-term initiatives and provides the resources to engage in environmentally responsible practices, they interpret these actions as a demonstration of the company’s support (Swathi & Johnpaul, 2025). In response, they act in accordance with the organization’s sustainability principles. This exchange process broadens Social Exchange Theory by highlighting sustainability as a non-economic benefit that strengthens the employee-organization relationship.
The study expands the scope of Social Exchange Theory by highlighting how internal exchanges translate into external value perceptions. When employees engage in environmentally responsible behavior, it conveys to clients their commitment to ethical practices and quality service, hence enhancing positive value assessments (Afsar & Umrani, 2020). Thus, the exchange extends beyond bilateral contacts between employees and the business, encompassing triadic exchanges involving customers. This expansion highlights that Social Exchange Theory can encompass complex, multi-layered interactions in which company activities impact employees, whose behaviors, in turn, shape customers’ sense of value.
This study advances Social Exchange Theory by illustrating that reciprocity operates not solely through direct exchanges of material advantages but also through symbolic and value-based exchanges. Sustainable practices demonstrate respect, equity, and collective accountability—elements that foster moral sentiment and behavior. Employees participate in voluntary environmental initiatives that go beyond contractual obligations, thereby enhancing the organization’s ethical reputation (Gidage & Bhide, 2024; Amah & Okesipe, 2024). This improves the theoretical understanding of exchange processes by emphasizing that relational and moral advantages might be as significant as monetary rewards in sustaining cooperative behavior.
This study’s partial mediation clarifies Social Exchange Theory by revealing that organizational sustainability activities exert both direct and indirect influences on perceived customer value. The direct effect denotes an institutional relationship where organizational behaviors inherently convey trust and accountability. The indirect influence, manifested through employee behavior, illustrates how individuals interact in ways that reinforce corporate signals throughout service encounters. This dual approach demonstrates that Social Exchange Theory operates simultaneously at both structural and relational levels, providing a comprehensive framework for understanding how sustainability-driven exchanges create value.
The research offers a substantial contextual enhancement of Social Exchange Theory in developing economies. In Ghana’s hotel sector, where formal sustainability protocols are still being established, the relationship between enterprises and their employees is of paramount significance. When an organization invests in sustainability, it implicitly commits to being a responsible steward and safeguarding societal well-being. Employees exemplify these values through exceptional service, and customers reciprocate their loyalty with favorable assessments. This corroborates the applicability of Social Exchange Theory across diverse socio-economic contexts, as relationship formation primarily hinges on non-monetary exchanges, such as trust, recognition, and shared objectives.
The study extends Social Exchange Theory by integrating sustainability-oriented policies, pro-environmental work behavior, and perceived customer value, moving beyond its traditional emphasis on employee motivation and organizational commitment. Sustainability is characterized as a relational process sustained through continuous interactions among organizational actors. This comprehensive perspective demonstrates that the effectiveness of sustainability initiatives depends on reciprocal trust and mutual reinforcement among various stakeholders. This study advances Social Exchange Theory by showcasing its effectiveness in clarifying the social mechanisms that promote sustainable value creation.

7. Practical Implications

For managers, lawmakers, and organizations looking to integrate sustainability into their everyday operations and employee practices, the study’s findings are associated with meaningful insights. The study offers concrete strategies for translating sustainability commitments into measurable outcomes by explaining how sustainability-oriented activities are associated with customer value and promote pro-environmental behavior in the workplace.
From a managerial standpoint, the results highlight the importance of establishing settings where resources, instruction, and supportive leadership are linked to encouraging sustainable practices. Managers can consider creating specialized green training programs to help staff members feel more competent and confident when carrying out tasks in an eco-friendly way. Employees may feel more accountable and motivated when their participation in environmentally friendly initiatives is recognized or rewarded. Including sustainability objectives in performance reviews and promotion standards can ensure that eco-friendly practices are consistently integrated into daily tasks rather than being perceived as additional labor.
Companies seeking to attract new clients may benefit from integrating sustainability-oriented activities into their strategies. Enterprises are encouraged to be transparent about their initiatives, as consumers tend to prefer organizations that demonstrate environmental stewardship. Eco-labeling, sustainability reports, and programs demonstrating employee contributions to the company’s environmental goals are associated with positive customer perceptions. Consequently, customers are likely to perceive the organization as delivering higher value. Distinguishing oneself in the market as a socially responsible enterprise can contribute to a competitive advantage.
The results suggest that policymakers and regulators could establish supportive frameworks to encourage businesses to adopt sustainable practices. Governments may offer tax breaks or subsidies to encourage companies to use green technologies or provide environmental training for their workers. Laws could require companies to inform customers about their sustainability efforts. This may encourage businesses to consider environmental impacts in their planning and provide customers with accurate information, enabling informed choices. Public-sector firms can demonstrate commitment to the environment by incorporating environmental considerations into procurement procedures and highlighting how employees who engage in sustainability-oriented practices contribute to perceived value.
These results indicate that sustainability is most effective when approached as a collective obligation across organizational tiers rather than as a top-down mandate. Managers should view employees as proactive change agents whose actions are associated with customer impressions of the organization and its long-term competitiveness. Policymakers and managers are encouraged to collaborate to create environments that support and reward sustainable practices. This ensures that the actions of companies and their employees are aligned with broader societal objectives, such as the United Nations’ Sustainable Development Goals.

8. Limitations and Direction for Future Studies

This study, despite its practical constraints, offers significant insights into the relationships between sustainability-oriented activities, pro-environmental work behavior, and consumer perceived value. The reliance on self-reported measures may have resulted in social desirability bias and method variance, as respondents might have overstated their company’s sustainability policies or pro-environmental behaviors. Despite efforts to implement statistical modifications to address this issue, data from many sources may be integrated in future research to corroborate the conclusions. For example, they may incorporate management or consumer insights with employee feedback, or they could employ objective performance metrics.
Another limitation of this study is that customer-perceived value, which is inherently grounded in customers’ own evaluations, was measured through employees’ self-reports. This discrepancy in data sources may constrain the generalizability and external validity of the findings, as the results may not fully represent customers’ actual perceptions. Future studies should therefore collect customer-perceived value data directly from customers to ensure conceptual alignment and enhance the robustness and generalizability of the conclusions drawn from this study.
A further drawback concerns the adoption of a non-random snowball sampling method. This approach facilitated access to a geographically dispersed workforce; yet, it may have introduced sample bias by disproportionately favoring specific professional or organizational networks. Therefore, the findings should be interpreted cautiously regarding their ability to reflect the entire population accurately. Future research could improve this methodology by employing probability-based or mixed sampling techniques to achieve a more representative sample.
Moreover, inferring causality becomes increasingly challenging when employing a cross-sectional design. While it remains ambiguous whether constructs precede causation, the findings indicate a significant relationship between the constructs. Longitudinal methodology may be used in forthcoming research to analyze the evolution of sustainability policies and workforce practices over time, as well as their impact on enduring customer value. Experimental or quasi-experimental methodologies can validate the causal nature of these effects.
The findings of this study are limited in their generalizability due to its conduct within a specific sectoral and contextual framework. The study’s focus on a single sector may yield findings that do not adequately reflect the dynamics of other industries, where customer expectations, employee conduct, and regulatory environments can differ significantly. To assess the model in other contexts, such as manufacturing, retail, or public-sector organizations, and across various geographical locations, the subsequent study should incorporate cross-sectoral or cross-cultural comparisons. Such additions can clarify the limitations of the relationships under examination.
To improve the existing model, further research should include additional mediating or moderating variables. Factors such as customer environmental consciousness, leadership approach, and organizational culture can help individuals assess the appropriateness and effectiveness of sustainable operations for their specific needs. The variations in the strength of links among different organizational profiles may be highlighted by moderators such as organizational size or resource availability.

9. Conclusions

This study provides empirical evidence that sustainability-oriented practices are associated with outcomes in Ghana’s tourism and hospitality sector, including employees’ pro-environmental work behavior and customer-perceived value. The findings suggest that pro-environmental work behavior is related to customer perceptions of value and partially mediates the relationship between sustainability-oriented initiatives and customer outcomes. This indicates that employees’ actions are linked to the realization of sustainability initiatives as perceived by customers. The findings further suggest that when companies invest in sustainability, their environmental policies are associated with higher levels of customer-perceived value. This illustrates the importance of integrating sustainability into daily corporate operations.

Author Contributions

Conceptualization, original draft, methodology, analysis, conclusion, and project administration, Supervision, H.A.O.; Conceptualization, original draft, methodology, analysis, conclusion, and project administration, Supervision, A.S.; Conceptualization, original draft, methodology, analysis, conclusion, and project administration, R.A.; Conceptualization, original draft, methodology, analysis, conclusion, and project administration, L.M. All authors have read and agreed to the published version of the manuscript.

Funding

This research received no external funding.

Institutional Review Board Statement

This study, which involved human participants, was reviewed and approved by World Peace University’s Scientific and Publication Ethics Board with approval number EKK23-24/019/028, dated 17 July 2024.

Informed Consent Statement

Participants were informed of their rights to confidentiality, the study’s objective, and their ability to withdraw at any time without repercussions. Prior to data collection, each participant provided informed consent after receiving a detailed explanation of the study procedures, purpose, and their voluntary participation.

Data Availability Statement

The data and code used to support the findings of this study are available from the corresponding author upon reasonable request. Due to ethical considerations and confidentiality agreements with participants, the dataset cannot be made publicly available. However, anonymized data and analysis code can be provided to qualified researchers for academic and non-commercial purposes.

Conflicts of Interest

The authors declare that they have no known competing financial interests or personal relationships that could have appeared to influence the work reported in this paper.

Appendix A. Questionnaire

ConstructItems
Sustainability-oriented practicesMaletič et al. (2016)
Sustainability-oriented process and product deployment (SOPPD)
The organisation makes improvements to radically reduce environmental impacts of products and services’ life cycles (SOPPD1)
Preliminary market assessments are made to obtain customers’ view of green product ideas (SOPPD2)
Multiple departments (such as marketing, manufacturing and purchasing) are working together on sustainability-related initiatives (SOPPD3)
We consider sustainability as an opportunity for product/service differentiation (SOPPD4)
The organisation undertakes regularly business process reengineering with a focus on green perspectives (SOPPD5)
The organisation involves key non-market stakeholders’ issues (such as local communities, general public, governments and non-governmental organisations) early in the product/service design and development stage (SOPPD6)
We acquire innovative environmental-friendly technologies and processes (SOPPD7)
We search for external sources (e.g., partners, customers and research institutions) of knowledge in our search for innovative ideas related to sustainability (SOPPD8)
Sustainability-oriented innovation competencies deployment (SOICD)
We develop new competencies supporting innovation in the organisation (SOICD1)
We continuously try to strengthen innovation skills in key areas where we have no prior experiences (SOICD2)
The organisation is constantly exploring new/different ways to understand the expectations and requirements of key stakeholders (SOICD3)
The organisation involves key market stakeholders (customers and suppliers) early in the product/service design and development stage (SOICD4)
The business processes are flexible allowing us to achieve high levels of responsiveness towards key stakeholder needs and demands (SOICD5)
The organisation is characterised by a learning culture stimulating innovation for sustainability (SOICD6)
Customer-Perceived Value (CPV)Mohammed and Al-Swidi (2019)
This hotel provides me great value as compared to others (CPV1)
The hotel experience was worth the money (CPV2)
This hotel offered good value for the price (CPV3)
Pro-environmental Work BehaviorBissing-Olson et al. (2013)
Daily task-related pro-environmental behavior (DTRPED)
Today, I adequately completed assigned duties in environmentally friendly ways (DTRPED1)
Today, I fulfilled responsibilities specified in my job description in environmentally friendly ways (DTRPED2)
Today, I performed tasks that are expected of me in environmentally friendly ways (DTRPED3)
Daily proactive pro-environmental behavior at work (DPPEB)
Today, I took a chance to get actively involved in environmental protection at work (DPPEB1)
Today, I took initiative to act in environmentally friendly ways at work (DPPEB2)
Today, I did more for the environment at work than I was expected to (DPPE3)

Appendix B. Harman’s Single Factor Test

Total Variance Explained
FactorInitial EigenvaluesExtraction Sums of Squared Loadings
Total% of VarianceCumulative %Total% of VarianceCumulative %
19.76742.46742.4679.19739.98939.989
21.8067.85350.320
31.7007.39157.711
40.8853.84761.558
50.8453.67465.233
60.7153.11168.343
70.6382.77671.119
80.5952.58873.707
90.5752.50276.209
100.5302.30478.513
110.4972.16180.673
120.4742.05982.732
130.4692.03984.771
140.4381.90586.676
150.4281.86188.538
160.4041.75590.293
170.3741.62491.917
180.3581.55593.472
190.3451.49994.971
200.3391.47496.445
210.2951.28397.728
220.2701.17598.903
230.2521.097100.000
Extraction Method: Principal Axis Factoring.

Appendix C. Control

Tourismhosp 06 00229 i001

References

  1. Abdou, A. H., Hassan, T. H., Salem, A. E., Albakhit, A. I., Almakhayitah, M. Y., & Salama, W. (2022a). The nexus between environmentally sustainable practices, green satisfaction, and customer citizenship behavior in eco-friendly hotels: Social exchange theory perspective. Sustainability, 14(19), 12791. [Google Scholar] [CrossRef]
  2. Abdou, A. H., Shehata, H. S., Mahmoud, H. M. E., Albakhit, A. I., & Almakhayitah, M. Y. (2022b). The effect of environmentally sustainable practices on customer citizenship behavior in eco-friendly hotels: Does the green perceived value matter? Sustainability, 14(12), 7167. [Google Scholar] [CrossRef]
  3. Adu-Ampong, E. A. (2020). Historical trajectories of tourism development policies and planning in Ghana, 1957–2017. In Sustainable tourism policy and planning in Africa (pp. 16–33). Routledge. [Google Scholar]
  4. Afsar, B., & Umrani, W. A. (2020). Corporate social responsibility and pro-environmental behavior at workplace: The role of moral reflectiveness, coworker advocacy, and environmental commitment. Corporate Social Responsibility and Environmental Management, 27(1), 109–125. [Google Scholar] [CrossRef]
  5. Akomea, S. Y., Agyapong, A., Ampah, G., & Osei, H. V. (2023). Entrepreneurial orientation, sustainability practices and performance of small and medium enterprises: Evidence from an emerging economy. International Journal of Productivity and Performance Management, 72(9), 2629–2653. [Google Scholar] [CrossRef]
  6. Albrecht, S. L., Bocks, A., Dalton, J., Lorigan, A., & Smith, A. (2021). Pro-environmental employee engagement: The influence of pro-environmental organizational, job and personal resources. Sustainability, 14(1), 43. [Google Scholar] [CrossRef]
  7. Ali, M. A., Khan, A. Z., Azeem, M. U., & Inam, U. H. (2023). How does environmental corporate social responsibility contribute to the development of a green corporate image? The sequential mediating roles of employees’ environmental passion and pro-environmental behavior. Business Ethics, the Environment & Responsibility, 32(3), 896–909. [Google Scholar]
  8. Allen, M. (2016). Strategic communication for sustainable organizations. Theory and practice. Springer. [Google Scholar]
  9. Alt, E., Díez-de-Castro, E. P., & Lloréns-Montes, F. J. (2015). Linking employee stakeholders to environmental performance: The role of proactive environmental strategies and shared vision. Journal of Business Ethics, 128(1), 167–181. [Google Scholar] [CrossRef]
  10. Amah, O. E., & Okesipe, V. O. (2024). Organization’s ethical behavior: Link between corporate social responsibility and employee behavior. In Ethical quandaries in business practices: Exploring morality and social responsibility (pp. 27–52). IGI Global. [Google Scholar]
  11. Amatulli, C., De Angelis, M., & Stoppani, A. (2021). The appeal of sustainability in luxury hospitality: An investigation on the role of perceived integrity. Tourism Management, 83, 104228. [Google Scholar] [CrossRef]
  12. Asare Obeng, H., Arhinful, R., Mensah, L., & Teneng, R. C. (2025a). Harmonizing growth: Leadership competencies’ mediation in SMEs’ organizational culture and structure through schein’s model. SAGE Open, 15(3), 21582440251364954. [Google Scholar] [CrossRef]
  13. Asare Obeng, H., & Atan, T. (2025). The public hospital exodus: Unraveling the interplay of turnover intentions and organizational politics. SAGE Open, 15(3), 21582440251337902. [Google Scholar] [CrossRef]
  14. Asare Obeng, H., Gyamfi, B. A., Arhinful, R., & Mensah, L. (2025b). Unlocking performance potential: Workforce diversity management and gender diversity as drivers of employee performance in Ghana’s public healthcare sector. Societies, 15(5), 132. [Google Scholar] [CrossRef]
  15. Atan, T., & Obeng, H. A. (2024). An empirical exploration of psychological well-being’s mediating influence on work-life balance and employee performance in Ghanaian public hospitals. Asian Journal of Business and Accounting, 17, 169–205. [Google Scholar] [CrossRef]
  16. Baltar, F., & Brunet, I. (2012). Social research 2.0: Virtual snowball sampling method using Facebook. Internet Research, 22(1), 57–74. [Google Scholar] [CrossRef]
  17. Baum, T. (2018). Sustainable human resource management as a driver in tourism policy and planning: A serious sin of omission? Journal of Sustainable Tourism, 26(6), 873–889. [Google Scholar] [CrossRef]
  18. Bentler, P. M., & Bonett, D. G. (1980). Significance tests and goodness of fit in the analysis of covariance structures. Psychological Bulletin, 88(3), 588. [Google Scholar] [CrossRef]
  19. Berezan, O., Raab, C., Yoo, M., & Love, C. (2013). Sustainable hotel practices and nationality: The impact on guest satisfaction and guest intention to return. International Journal of Hospitality Management, 34, 227–233. [Google Scholar] [CrossRef]
  20. Bilderback, S. (2024). Integrating training for organizational sustainability: The application of sustainable development goals globally. European Journal of Training and Development, 48(7/8), 730–748. [Google Scholar] [CrossRef]
  21. Birinci, H., Esenyel, I., & Obeng, H. A. (2025). Sustainable destination management in luxury tourism: Balancing economic development and environmental responsibility. Sustainability, 17(15), 6815. [Google Scholar] [CrossRef]
  22. Bissing-Olson, M. J., Iyer, A., Fielding, K. S., & Zacher, H. (2013). Relationships between daily affect and pro-environmental behavior at work: The moderating role of pro-environmental attitude. Journal of Organizational Behavior, 34(2), 156–175. [Google Scholar] [CrossRef]
  23. Blau, P. M. (1964). Justice in social exchange. Sociological Inquiry, 34(2), 193–206. [Google Scholar] [CrossRef]
  24. Bryman, A. (2016). Social research methods. Oxford University Press. [Google Scholar]
  25. Cantor, D. E., Morrow, P. C., & Montabon, F. (2012). Engagement in environmental behaviors among supply chain management employees: An organizational support theoretical perspective. Journal of Supply Chain Management, 48(3), 33–51. [Google Scholar] [CrossRef]
  26. Cheema, S., Afsar, B., & Javed, F. (2020). Employees’ corporate social responsibility perceptions and organizational citizenship behaviors for the environment: The mediating roles of organizational identification and environmental orientation fit. Corporate Social Responsibility and Environmental Management, 27(1), 9–21. [Google Scholar] [CrossRef]
  27. Chin, W. W. (1998). The partial least squares approach for structural equation modeling. In G. A. Marcoulides (Ed.), Modern methods for business research (pp. 295–336). Lawrence Erlbaum Associates Publishers. [Google Scholar]
  28. Choi, Y., & Yu, Y. (2014). The influence of perceived corporate sustainability practices on employees and organizational performance. Sustainability, 6(1), 348–364. [Google Scholar] [CrossRef]
  29. Ciuciuc, V. E., Bunica, A., Biea, E. A., Treapat, L. M., & Edu, T. (2025). Managerial insights on sustainable practices in today’s business: Mapping economic, social, cultural, and environmental dimensions and their organizational outcomes. Kybernetes. ahead-of-print. [Google Scholar] [CrossRef]
  30. Cochran, W. G. (1977). Sampling techniques (3rd ed.). Wiley. [Google Scholar]
  31. Cohen, J. (2013). Statistical power analysis for the behavioral sciences (2nd ed.). Erlbaum. [Google Scholar]
  32. Creswell, J. W. (2003). Research design: Qualitative, quantitavie and mixed methods approaches. Sage publications. [Google Scholar]
  33. Cropanzano, R., & Mitchell, M. S. (2005). Social exchange theory: An interdisciplinary review. Journal of Management, 31(6), 874–900. [Google Scholar] [CrossRef]
  34. Daily, B. F., Bishop, J. W., & Massoud, J. A. (2012). The role of training and empowerment in environmental performance: A study of the Mexican maquiladora industry. International Journal of Operations & Production Management, 32(5), 631–647. [Google Scholar]
  35. Fornell, C., & Larcker, D. F. (1981). Evaluating structural equation models with unobservable variables and measurement error. Journal of Marketing Research, 18(1), 39–50. [Google Scholar] [CrossRef]
  36. Frese, M., Fay, D., Hilburger, T., Leng, K., & Tag, A. (1997). The concept of personal initiative: Operationalization, reliability and validity in two German samples. Journal of Occupational and Organizational Psychology, 70(2), 139–161. [Google Scholar] [CrossRef]
  37. Fu, Q., Ghardallou, W., Comite, U., Siddique, I., Han, H., Arjona-Fuentes, J. M., & Ariza-Montes, A. (2022). The role of CSR in promoting energy-specific pro-environmental behavior among hotel employees. Sustainability, 14(11), 6574. [Google Scholar] [CrossRef]
  38. Geisser, S. (1974). A predictive approach to the random effect model. Biometrika, 61(1), 101–107. [Google Scholar] [CrossRef]
  39. Ghana Tourism Authority. (2023). Tourism report: Strong recovery. Available online: https://ghana.travel/wp-content/uploads/2024/04/2023-TOURISM-REPORT_1_compressed.pdf (accessed on 5 October 2025).
  40. Ghorbanzadeh, D., Varma, P., Kaur, G., Jagawat, T., Kholikov, A., & Prasad, K. (2025). The role of sustainable social work in pro-environmental behaviors: A mediation and moderation model. Journal of Evidence-Based Social Work, 22(2), 234–251. [Google Scholar] [CrossRef]
  41. Gidage, M., & Bhide, S. (2024). Corporate reputation as the nexus: Linking moral and social responsibility, green practices, and organizational performance. Corporate Reputation Review, 27, 1–23. [Google Scholar] [CrossRef]
  42. González-Rodríguez, M. R., Díaz-Fernández, M. C., & Biagio, S. (2019). The perception of socially and environmentally responsible practices based on values and cultural environment from a customer perspective. Journal of Cleaner Production, 216, 88–98. [Google Scholar] [CrossRef]
  43. Goodman, L. A. (1961). Snowball sampling. The Annals of Mathematical Statistics, 32, 148–170. [Google Scholar] [CrossRef]
  44. Hair, J. F. (2014). A primer on partial least squares structural equation modeling (PLS-SEM). Sage. [Google Scholar]
  45. Hair, J. F., Hult, G. T. M., Ringle, C. M., & Sarstedt, M. (2017). A primer on partial least squares structural equation modeling (PLS-SEM) (2nd ed.). Sage Publications. [Google Scholar]
  46. Hair, J. F., Risher, J. J., Sarstedt, M., & Ringle, C. M. (2019). When to use and how to report the results of PLS-SEM. European Business Review, 31(1), 2–24. [Google Scholar] [CrossRef]
  47. Haldorai, K., Kim, W. G., Phetvaroon, K., & Li, J. (2020). Left out of the office “tribe”: The influence of workplace ostracism on employee work engagement. International Journal of Contemporary Hospitality Management, 32(8), 2717–2735. [Google Scholar] [CrossRef]
  48. Hameed, Z., Khan, I. U., Islam, T., Sheikh, Z., & Khan, S. U. (2019). Corporate social responsibility and employee pro-environmental behaviors: The role of perceived organizational support and organizational pride. South Asian Journal of Business Studies, 8(3), 246–265. [Google Scholar] [CrossRef]
  49. Han, H. (2021). Consumer behavior and environmental sustainability in tourism and hospitality: A review of theories, concepts, and latest research. In Sustainable Consumer Behaviour and the Environment (pp. 1–22). Routledge. [Google Scholar]
  50. Han, X., Gao, Y., Yang, L., Wei, J., Li, X., Wang, L., & Zhang, X. (2024). Are recyclable plastics eco-friendly? Recycled PVC microplastics show higher toxicity than pristine PVC on Vallisneria natans, regardless of Cadmium. Aquatic Toxicology, 273, 107024. [Google Scholar] [CrossRef] [PubMed]
  51. Henseler, J., Hubona, G., & Ray, P. A. (2016). Using PLS path modeling in new technology research: Updated guidelines. Industrial Management & Data Systems, 116(1), 2–20. [Google Scholar] [CrossRef]
  52. Henseler, J., Ringle, C. M., & Sarstedt, M. (2015). A new criterion for assessing discriminant validity in variance-based structural equation modeling. Journal of the Academy of Marketing Science, 43(1), 115–135. [Google Scholar] [CrossRef]
  53. Henseler, J., Ringle, C. M., & Sinkovics, R. R. (2009). The use of partial least squares path modeling in international marketing. In New challenges to international marketing (pp. 277–319). Emerald Group Publishing Limited. [Google Scholar]
  54. Ishak, M., & Hussin, F. (2022). Predictive validity study of sustainable leadership for learning questionnaire. International Journal of Instruction, 15(2), 601–622. [Google Scholar] [CrossRef]
  55. Khoury, R. B., Cyr, J., & Goodman, S. W. (2024). Sampling hard-to-reach populations. In Doing good qualitative research (p. 122). Oxford University Press. [Google Scholar]
  56. Kock, N. (2015). Common method bias in PLS-SEM: A full collinearity assessment approach. International Journal of e-Collaboration (IJeC), 11(4), 1–10. [Google Scholar] [CrossRef]
  57. Line, N. D., Hanks, L., & Zhang, L. (2016). Sustainability communication: The effect of message construals on consumers’ attitudes towards green restaurants. International Journal of Hospitality Management, 57, 143–151. [Google Scholar] [CrossRef]
  58. Lu, L., Lu, A. C. C., Gursoy, D., & Neale, N. R. (2016). Work engagement, job satisfaction, and turnover intentions: A comparison between supervisors and line-level employees. International Journal of Contemporary Hospitality Management, 28(4), 737–761. [Google Scholar] [CrossRef]
  59. Mahran, K., Albarrak, H., Ibrahim, B. A., & Elamer, A. A. (2025). Leadership and sustainability in tourism and hospitality: A systematic review and future research agenda. International Journal of Contemporary Hospitality Management, 37(7), 2219–2242. [Google Scholar] [CrossRef]
  60. Maletič, M., Maletič, D., Dahlgaard, J. J., Dahlgaard-Park, S. M., & Gomišček, B. (2016). Effect of sustainability-oriented innovation practices on the overall organisational performance: An empirical examination. Total Quality Management & Business Excellence, 27(9–10), 1171–1190. [Google Scholar]
  61. Mohammed, A., & Al-Swidi, A. (2019). The influence of CSR on perceived value, social media and loyalty in the hotel industry. Spanish Journal of Marketing-ESIC, 23(3), 373–396. [Google Scholar] [CrossRef]
  62. Mustonen, N., Karjaluoto, H., & Jayawardhena, C. (2016). Customer environmental values and their contribution to loyalty in industrial markets. Business Strategy and the Environment, 25(7), 512–528. [Google Scholar] [CrossRef]
  63. Müller, A. L. (2014). Sustainability and customer relationship management: Current state of research and future research opportunities. Management Review Quarterly, 64(4), 201–224. [Google Scholar] [CrossRef]
  64. Nawaz, A., Soomro, S. A., & Talpur, Q. U. A. (2025). Environmental actions and leadership integrity: Unpacking symbolic and substantive pro-environmental behavior impact on organizational perception. Business Ethics, the Environment & Responsibility. Early View. [Google Scholar] [CrossRef]
  65. Obeng, H. A. (2023). Exploring the correlation between philosophy of science and business administration, with a focus on organisational behaviour and human resource management. International Journal of Innovative Science and Research Technology, 8, 1927–1937. [Google Scholar]
  66. Obeng, H. A., Arhinful, R., Mensah, L., & Mensah, C. C. (2025a). The mediating role of service quality in the relationship between corporate social responsibility and sustainable competitive advantages in an emerging economy. Business Strategy & Development, 8(1), e70099. [Google Scholar]
  67. Obeng, H. A., Arhinful, R., Mensah, L., & Osei, D. A. (2024a). Investigating the influence of green human resource management practices on employee behavior and organizational commitment in Ghana’s tourism sector. Journal of Tourism Management Research, 11(1), 75–97. [Google Scholar] [CrossRef]
  68. Obeng, H. A., Arhinful, R., Mensah, L., & Owusu-Sarfo, J. S. (2024b). Assessing the influence of the knowledge management cycle on job satisfaction and organizational culture considering the interplay of employee engagement. Sustainability, 16(20), 8728. [Google Scholar] [CrossRef]
  69. Obeng, H. A., & Atan, T. (2024). Understanding turnover intentions: The interplay of organizational politics, employee resilience, and person-job fit in Ghana’s healthcare sector. Sustainability, 16(22), 9980. [Google Scholar] [CrossRef]
  70. Obeng, H. A., Atan, T., & Arhinful, R. (2025b). Exploring organizational politics, psychological well-being, work-life balance, and turnover intentions in Ghanaian hospitals: A conservation of resource theory perspective. BMC Health Services Research, 25(1), 1053. [Google Scholar] [CrossRef]
  71. Paillé, P., & Mejía-Morelos, J. H. (2014). Antecedents of pro-environmental behaviours at work: The moderating influence of psychological contract breach. Journal of Environmental Psychology, 38, 124–131. [Google Scholar] [CrossRef]
  72. Paillé, P., Mejía-Morelos, J. H., Marché-Paillé, A., Chen, C. C., & Chen, Y. (2016). Corporate greening, exchange process among co-workers, and ethics of care: An empirical study on the determinants of pro-environmental behaviors at coworkers-level. Journal of Business Ethics, 136(3), 655–673. [Google Scholar] [CrossRef]
  73. Pallant, J. (2020). SPSS survival manual: A step by step guide to data analysis using IBM SPSS. Routledge. [Google Scholar]
  74. Paulose, D., & Shakeel, A. (2022). Perceived experience, perceived value and customer satisfaction as antecedents to loyalty among hotel guests. Journal of Quality Assurance in Hospitality & Tourism, 23(2), 447–481. [Google Scholar]
  75. Pham, H. M., Pham, A. D., Tran, D. V., Vuong, N. L., & Nguyen, H. D. (2024). Integrating CSR with environmental consciousness and commitment: Pathways to employee stewardship in Vietnam’s mechanical manufacturing sector. Business Strategy & Development, 7(4), e70036. [Google Scholar]
  76. Podsakoff, P. M., MacKenzie, S. B., Lee, J. Y., & Podsakoff, N. P. (2003). Common method biases in behavioral research: A critical common method biases in behavioral research: A critical. Journal of Applied Psychology, 88(5), 879–903. [Google Scholar] [CrossRef]
  77. Podsakoff, P. M., MacKenzie, S. B., & Podsakoff, N. P. (2012). Sources of method bias in social science research and recommendations on how to control it. Annual Review of Psychology, 63(1), 539–569. [Google Scholar] [CrossRef]
  78. Preko, A. (2020). Tourism development: National policies and tourism priorities in Ghana. International Journal of Tourism Policy, 10(4), 380–391. [Google Scholar] [CrossRef]
  79. Qiu, S., Dooley, L. M., & Xie, L. (2020). How servant leadership and self-efficacy interact to affect service quality in the hospitality industry: A polynomial regression with response surface analysis. Tourism Management, 78, 104051. [Google Scholar] [CrossRef]
  80. Qizilbash, A. (2011). Public-private partnerships and the value of the process: The case of Sub-Saharan Africa. International Public Management Review, 12(2), 38–54. [Google Scholar]
  81. Raza, A., Farrukh, M., Iqbal, M. K., Farhan, M., & Wu, Y. (2021). Corporate social responsibility and employees’ voluntary pro-environmental behavior: The role of organizational pride and employee engagement. Corporate Social Responsibility and Environmental Management, 28(3), 1104–1116. [Google Scholar] [CrossRef]
  82. Robertson, J. L., & Barling, J. (2013). Greening organizations through leaders’ influence on employees’ pro-environmental behaviors. Journal of Organizational Behavior, 34(2), 176–194. [Google Scholar] [CrossRef]
  83. Roy, S. K., Singh, G., Hope, M., Nguyen, B., & Harrigan, P. (2022). The rise of smart consumers: Role of smart servicescape and smart consumer experience co-creation. In The role of smart technologies in decision making (pp. 114–147). Routledge. [Google Scholar]
  84. Rubio-Andrés, M., & Abril, C. (2024). Sustainability oriented innovation and organizational values: A cluster analysis. The Journal of Technology Transfer, 49(1), 1–18. [Google Scholar] [CrossRef]
  85. Ryu, K., Lee, H. R., & Gon Kim, W. (2012). The influence of the quality of the physical environment, food, and service on restaurant image, customer perceived value, customer satisfaction, and behavioral intentions. International Journal of Contemporary Hospitality Management, 24(2), 200–223. [Google Scholar] [CrossRef]
  86. Saratun, M. (2016). Performance management to enhance employee engagement for corporate sustainability. Asia-Pacific Journal of Business Administration, 8(1), 84–102. [Google Scholar] [CrossRef]
  87. Saunders, M., Lewis, P., & Thornhill, A. (2009). Research methods for business students. Pearson Education. [Google Scholar]
  88. Schepers, J., Falk, T., De Ruyter, K., De Jong, A., & Hammerschmidt, M. (2012). Principles and principals: Do customer stewardship and agency control compete or complement when shaping frontline employee behavior? Journal of Marketing, 76(6), 1–20. [Google Scholar] [CrossRef]
  89. Sekaran, U., & Bougie, R. (2016). Research methods for business: A skill building approach. John Wiley & Sons. [Google Scholar]
  90. Shih, I. T., Silalahi, A. D. K., Baljir, K., & Jargalsaikhan, S. (2024). Exploring the impact of perceived sustainability on customer satisfaction and the mediating role of perceived value. Cogent Business & Management, 11(1), 2431647. [Google Scholar] [CrossRef]
  91. Stone, M. (1974). Cross-validatory choice and assessment of statistical predictions. Journal of the Royal Statistical Society: Series B (Methodological), 36(2), 111–133. [Google Scholar] [CrossRef]
  92. Swathi, A., & Johnpaul, M. (2025). Eco-friendly practices impact on organizational climate: Fostering a sustainable work culture. In Green management approaches to organizational behavior (pp. 145–174). IGI Global Scientific Publishing. [Google Scholar]
  93. Tessema, D. H., Yesilada, F., Obeng, H. A., & Ahmed, J. N. (2025). Effect of customer orientation on customer retention through the mediating role of satisfaction and service quality. Management: Journal of Contemporary Management Issues, 30(2), 19–32. [Google Scholar]
  94. Williams, L. J., & Anderson, S. E. (1991). Job satisfaction and organizational commitment as predictors of organizational citizenship and in-role behaviors. Journal of Management, 17(3), 601–617. [Google Scholar] [CrossRef]
  95. Yu, Y., Li, X., & Jai, T. M. (2017). The impact of green experience on customer satisfaction: Evidence from TripAdvisor. International Journal of Contemporary Hospitality Management, 29(5), 1340–1361. [Google Scholar] [CrossRef]
  96. Zauner, A., Koller, M., & Hatak, I. (2015). Customer perceived value—Conceptualization and avenues for future research. Cogent Psychology, 2(1), 1061782. [Google Scholar] [CrossRef]
  97. Zeithaml, V. A. (1988). Consumer perceptions of price, quality, and value: A means-end model and synthesis of evidence. Journal of Marketing, 52(3), 2–22. [Google Scholar] [CrossRef]
  98. Zhang, Y., Duan, C., Zhang, J., & Akhtar, M. N. (2024). Positive leadership and employees’ pro-environmental behavior: A meta-analysis. Current Psychology, 43(40), 31405–31415. [Google Scholar] [CrossRef]
Figure 1. Conceptual model.
Figure 1. Conceptual model.
Tourismhosp 06 00229 g001
Figure 2. Measurement model.
Figure 2. Measurement model.
Tourismhosp 06 00229 g002
Figure 3. Structural model.
Figure 3. Structural model.
Tourismhosp 06 00229 g003
Table 1. Demographic characteristics of respondents.
Table 1. Demographic characteristics of respondents.
VariableCategoryCountPercent
GenderFemale20855.8%
Male16544.2%
25 years and below6718.0%
26–35 years13435.9%
36–45 years9726.0%
46–55 years5615.0%
56 years above195.1%
Education LevelHigher school308.0%
Diploma6718.0%
Bachelor degree19452.0%
Master degree6718.0%
Others154.0%
Job Tenure<5 years13135.1%
6–10 years7820.9%
11–15 years5615.0%
16–20 years4712.6%
21–25 years359.4%
Over 26 years267.0%
Table 2. Model fit.
Table 2. Model fit.
IndicesEstimated Model
SRMR0.055
NFI0.915
Table 3. Reliability, Validity and VIF test results.
Table 3. Reliability, Validity and VIF test results.
ConstructStandardized LoadingsVIFCronbach’s AlphaCRAVE
Sustainability-oriented practices
SOPPD10.7661.9560.9080.9260.611
SOPPD20.7191.722
SOPPD30.8132.241
SOPPD40.7301.768
SOPPD50.8372.504
SOPPD60.8012.233
SOPPD70.8462.708
SOPPD80.7281.738
SOICD10.8732.7820.8640.8990.600
SOICD20.8072.072
SOICD30.6791.512
SOICD40.7451.825
SOICD50.8112.078
SOICD60.7151.678
Customer-Perceived value
CPV10.8712.0090.8200.8930.736
CPV20.8161.62
CPV30.8852.063
Pro-environmental work behavior
DTRPEB10.8421.7730.7690.8670.685
DTRPEB20.8471.613
DTRPEB30.7931.579
DPPEB10.8471.7270.7800.8720.695
DPPEB20.8201.738
DPPEB30.8331.498
Sustainability-oriented process and product deployment (SOPPD), Sustainability-oriented innovation competencies deployment (SOICD), Customer-Perceived Value (CPV), Daily task-related pro-environmental behavior (DTRPED), Daily proactive pro-environmental behavior at work (DPPEB).
Table 4. Discriminant Validity.
Table 4. Discriminant Validity.
HTMT RatioFornell and Larcker Criterion
DPPEBDTRPEBCPVSOICDSOPPDDPPEBDTRPEBCPVSOICDSOPPD
DPPEB 0.833
DTRPEB0.636 0.4960.827
CPV0.7510.593 0.6020.4720.858
SOICD0.7420.3790.721 0.6090.3110.6110.774
SOPPD0.7440.4370.7310.675 0.6270.3670.6320.6000.781
Table 5. HTMT Ratio-Confidence intervals.
Table 5. HTMT Ratio-Confidence intervals.
PathβSample Mean (M)5.00%95.00%
Pro-environmental work behavior → Customer-perceived value0.8400.8410.7740.904
Sustainability-oriented practices → Customer-perceived value0.8840.8840.8330.934
Sustainability-oriented practices → Pro-environmental work behavior0.8770.8780.8130.942
Table 6. Effect size and Collinearity test results.
Table 6. Effect size and Collinearity test results.
Pathf2VIF
Pro-environmental work behavior → Customer-perceived value0.1211.738
Sustainability-oriented practices → Customer-perceived value0.3031.738
Sustainability-oriented practices → Pro-environmental work behavior0.7381.000
Table 7. Coefficient of determination (R2) and Predictive relevance (Q2).
Table 7. Coefficient of determination (R2) and Predictive relevance (Q2).
Construct/IndicesR2Q2
Customer-perceived value0.5390.48
Pro-environmental work behavior0.4240.42
Table 8. Hypotheses test results.
Table 8. Hypotheses test results.
HypothesisPathβSample Mean (M)Standard DeviationT-Valuesp ValuesDecision
H1S-O P → CPV0.4930.4920.04211.5970.000Supported
H2S-O P → PEWB0.6520.6520.02724.1930.000Supported
H3PEWB → CPV0.3110.3120.0456.8680.000Supported
H4S-O P → PEWB → CPV0.2030.2030.0316.6050.000Supported
EDU → CPV−0.036−0.0380.0370.9760.329
JT → CPV0.0430.0430.0361.1750.240
Disclaimer/Publisher’s Note: The statements, opinions and data contained in all publications are solely those of the individual author(s) and contributor(s) and not of MDPI and/or the editor(s). MDPI and/or the editor(s) disclaim responsibility for any injury to people or property resulting from any ideas, methods, instructions or products referred to in the content.

Share and Cite

MDPI and ACS Style

Asare Obeng, H.; Sarwar, A.; Arhinful, R.; Mensah, L. Translating Sustainability into Customer-Perceived Value: A Social Exchange Theory Perspective on Pro-Environmental Work Behavior in Ghana’s Hospitality Sector. Tour. Hosp. 2025, 6, 229. https://doi.org/10.3390/tourhosp6050229

AMA Style

Asare Obeng H, Sarwar A, Arhinful R, Mensah L. Translating Sustainability into Customer-Perceived Value: A Social Exchange Theory Perspective on Pro-Environmental Work Behavior in Ghana’s Hospitality Sector. Tourism and Hospitality. 2025; 6(5):229. https://doi.org/10.3390/tourhosp6050229

Chicago/Turabian Style

Asare Obeng, Hayford, Abdullah Sarwar, Richard Arhinful, and Leviticus Mensah. 2025. "Translating Sustainability into Customer-Perceived Value: A Social Exchange Theory Perspective on Pro-Environmental Work Behavior in Ghana’s Hospitality Sector" Tourism and Hospitality 6, no. 5: 229. https://doi.org/10.3390/tourhosp6050229

APA Style

Asare Obeng, H., Sarwar, A., Arhinful, R., & Mensah, L. (2025). Translating Sustainability into Customer-Perceived Value: A Social Exchange Theory Perspective on Pro-Environmental Work Behavior in Ghana’s Hospitality Sector. Tourism and Hospitality, 6(5), 229. https://doi.org/10.3390/tourhosp6050229

Article Metrics

Back to TopTop