Architectural and Cultural Influences on Thai Tourists’ Revisit Intentions: A Case Study of Koh Perd Fishing Village, Chanthaburi, Thailand
Abstract
1. Introduction
2. Study Area
3. Literature Reviews
3.1. Community-Based Tourism (CBT)
3.2. Cultural Tourism
3.3. The Assessment of the Cultural Resources
3.4. Factors Affecting Tourists’ Decision to Revisits
4. Objectives and Methodology
4.1. Conceptual Research Framework
4.2. Questionnaire Design
4.3. Sampling Strategy and Data Collection
4.4. Data Analysis
5. Results and Discussion
5.1. The Potential of Cultural Resources in Koh Perd Fishing Village
5.2. Factors Affecting Thai Tourist’s Decision to Revisit Koh Perd Fishing Village
6. Discussion
7. Conclusions
8. Limitations and Future Study Directions
Author Contributions
Funding
Institutional Review Board Statement
Informed Consent Statement
Data Availability Statement
Acknowledgments
Conflicts of Interest
References
- Aaker, D. A. (2012). Building strong brands. Simon and Schuster. [Google Scholar]
- Adhivish, H. (2018). Guidelines to promote community-based cultural tourism of the Tai Dam community, Ban Don subdistrict, U–Thong district, Suphan Buri province. Journal of Social Research, 41(2), 141–176. [Google Scholar]
- Ahmad, N. R., Phoksawat, K., & Lertkri, P. (2021). Tourist satisfaction in Nakhon Si Thammarat province, Thailand: A comparative study. Walailak Journal of Social Science, 14(4), 1–20. [Google Scholar]
- Asker, S., Boronyak, L., Carrard, N., & Paddon, M. (2010). Effective community based tourism: A best practice manual for Peru 2010. Griffith University. [Google Scholar]
- Australia ICOMOS Incorporated International Council on Monuments and Sites. (2013). The burra charter. Available online: https://australia.icomos.org/wp-content/uploads/The-Burra-Charter-2013-Adopted-31.10.2013.pdf (accessed on 26 January 2024).
- Caldito, L. A., Dimanche, F., & Ilkevich, S. (2015). Tourist behaviour and trends. Available online: https://www.researchgate.net/publication/302139612_Tourist_Behaviour_and_Trends (accessed on 15 May 2024).
- Designated Areas for Sustainable Tourism Administration (Public Organization). (2015). Community-based tourism. Cocoon and Co. [Google Scholar]
- Fang, Q., & Ko, W. (2025). Beyond satisfaction: Authenticity, attachment, and engagement in shaping revisit intention of palace museum visitors. Sustainability, 17(19), 8803. [Google Scholar] [CrossRef]
- Feongkeaw, C. (2013). Factors affecting the travel decision making of working age people during weekend and long holiday in Bangkok metropolis [Master’s thesis, Faculty of Sports Science, Chulalongkorn University]. [Google Scholar]
- Fornell, C., & Larcker, D. F. (1981). Evaluating structural equation models with unobservable variables and measurement error. Journal of Marketing Research, 18(1), 39–50. [Google Scholar] [CrossRef]
- Google Earth. (n.d.). [Screenshot of Koh Perd, Koh Perd subdistrict, Laem Sing district, Chanthaburi, Thailand on Google Earth] [Map]. Google Earth. Available online: https://www.google.com/maps/place/%E0%B9%80%E0%B8%81%E0%B8%B2%E0%B8%B0%E0%B9%80%E0%B8%9B%E0%B8%A3%E0%B8%B4%E0%B8%94+%E0%B8%95%E0%B8%B3%E0%B8%9A%E0%B8%A5+%E0%B9%80%E0%B8%81%E0%B8%B2%E0%B8%B0%E0%B9%80%E0%B8%9B%E0%B8%A3%E0%B8%B4%E0%B8%94+%E0%B8%AD%E0%B8%B3%E0%B9%80%E0%B8%A0%E0%B8%AD+%E0%B9%81%E0%B8%AB%E0%B8%A5%E0%B8%A1%E0%B8%AA%E0%B8%B4%E0%B8%87%E0%B8%AB%E0%B9%8C+%E0%B8%88%E0%B8%B1%E0%B8%99%E0%B8%97%E0%B8%9A%E0%B8%B8%E0%B8%A3%E0%B8%B5/@12.4092091,102.1250228,1473m/data=!3m1!1e3!4m6!3m5!1s0x3104797e8698f5d5:0x6586d2c04780b9ea!8m2!3d12.4062629!4d102.1604131!16s%2Fg%2F11twdqtcp0?authuser=0&entry=ttu&g_ep=EgoyMDI1MTAyMC4wIKXMDSoASAFQAw%3D%3D (accessed on 24 October 2025).
- Hair, J. F., Black, W. C., Babin, B. J., & Anderson, R. E. (2010). Multivariate data analysis: A global perspective (7th ed.). Pearson Education. [Google Scholar]
- Joseph, J. E. (2012). Cultural identity. In C. A. Chapelle (Ed.), The encyclopedia of applied linguistics. Wiley-Blackwell. [Google Scholar]
- Jöreskog, K. G., & Sörbom, S. D. (1984). Advances in factor analysis and structural equation models. Rowman & Littlefield Publishers. [Google Scholar]
- Kline, R. B. (2016). Principles and practice of structural equation modeling (4th ed.). The Guilford Press. [Google Scholar]
- Koh Perd Subdistrict Administrative Organization. (2019). Local development plan (2018–2022). Available online: https://kohperd.go.th/public/list/data/detail/id/101/menu/1196/page/1/catid/2 (accessed on 26 March 2024).
- Li, D., & Xu, X. (2003). Construction and empirical study on the value assessment system of traditional cultural resources: Taking Shandong province in China as an example. Frontiers in Humanities and Social Sciences, 3(8), 11–18. [Google Scholar] [CrossRef]
- Ling, P. (n.d.). Introduction to consumer behavior. Available online: https://www.scribd.com/document/506677123/intro-to-Consumer-behaviour (accessed on 15 January 2024).
- Lipe, W. D. (1984). Value and meaning in cultural resources. In H. Cleere (Ed.), Approaches to the archaeological heritage. Cambridge University Press. [Google Scholar]
- Lord, B. (2002). Cultural tourism and museums. Available online: https://www.lord.ca/Media/Artcl_CltTourismMSeoulKorea2002.pdf (accessed on 23 March 2024).
- Macinnis, D. J., & Folkes, V. S. (2010). The disciplinary status of consumer behavior: A sociology of science perspective on key controversies. Journal of Consumer Research, 36(6), 899–914. [Google Scholar] [CrossRef]
- Maslow, A. H. (1943). A theory of human motivation. Available online: https://psychclassics.yorku.ca/Maslow/motivation.htm (accessed on 18 January 2024).
- Mim, M., Hasan, M. M., Hossain, A., & Khan, H. Y. (2022). An examination of factors affecting tourists’ destination choice: Empirical evidence from Bangladesh. SocioEconomic Challenges, 6(3), 48–61. [Google Scholar] [CrossRef]
- Ministry of Tourism & Sports. (2014). Guideline of cultural tourism quality assessment. Ministry of Tourism & Sports. [Google Scholar]
- Nilvised, D., & Pewnim, M. (2015). Cultural resource manangement for a source of learning at watbowonnivetvihara. Veridian E-Journal, Silpakorn University, 8(3), 889–904. [Google Scholar]
- Nuankaew, W., Nuankaew, P., Promthian, N., Panngam, N., & Maungmo, W. (2019). Factors affecting tourism decisions in Northern Thailand. Journal of Project in Computer Science and Information Technology, 5(1), 95–103. [Google Scholar]
- Office of the National Economic and Social Development Board. (2022). The thirteenth national economic and social development plan (2023–2027). Available online: https://www.nesdc.go.th/en/the-national-economic-and-social-development-plan/the-thirteenth-plan-2023-2027/ (accessed on 8 May 2024).
- Office of the National Economic and Social Development Council. (2021a). NESDC economic report 2021. Available online: https://www.nesdc.go.th/wordpress/wp-content/uploads/2025/06/article_20210215163427.pdf (accessed on 4 February 2024).
- Office of the National Economic and Social Development Council. (2021b). Report on the results of the master plan under the national strategy, topic 5. Available online: https://drive.usercontent.google.com/download?id=1xsI-WUTKDaZJ_2mLrG83qI7y1appOGfT&export=download&authuser=0 (accessed on 9 February 2024).
- Pizam, A., Neumann, Y., & Reichel, A. (1978). Dimensions of tourist satisfaction with a destination area. Annals of Tourism Research, 5, 314–322. [Google Scholar] [CrossRef]
- Priest, J., Carter, S., & Statt, D. A. (2013). Consumer behaviour. Edinburgh Business School, Heriot-Watt University. [Google Scholar]
- Roman, M., Bhatta, K., Roman, M., & Gautam, P. (2021). Socio-economic factors influencing travel decision-making of poles and nepalis during the COVID-19 pandemic. Sustainability, 13(20), 11468. [Google Scholar] [CrossRef]
- Schumacker, R. E., & Lomax, R. G. (2010). A beginner’s guide to structural equation modeling. Routledge Taylor & Francis Group. [Google Scholar]
- Severt, D., Wong, Y., Chen, P., & Breiter, D. (2007). Examining the motivation, perceived performance and behavioral intentions of convention attendees: Evidence from a regional conference. Tourism Management, 28, 399–408. [Google Scholar] [CrossRef]
- Shaikh, A. S., Dars, A., Memon, K., & Kazi, A. G. (2020). A study of factors affecting travel decision making of tourists. Journal of Economic Info, 7(1), 1–10. [Google Scholar] [CrossRef]
- Suriyasri, J. (2021). Factors influencing demand for cultural tourism in the upper northeast region1. Jourmal of Management Science Udon Thani Rajabhat University, 3(3), 67–83. [Google Scholar]
- Tuzova, K., & Stastna, M. (2020). Analysis of tourist’s satisfaction with cultural tourism: Case study South Moravia. Available online: https://www.mendelnet.cz/artkey/mnt-202001-0050_Analysis-of-tourist-8217-s-satisfaction-with-cultural-tourism-Case-study-South-Moravia.php?back=/magno/mnt/2020/mn1.php?secid=24 (accessed on 15 March 2024).
- UNESCO. (2003). Convention for the safeguarding of the intangible cultural heritage. United Nations Educational, Scientific and Cultural Organization. Available online: https://unesdoc.unesco.org/ark:/48223/pf0000132540 (accessed on 8 May 2024).
- United Nation. (2018). World urbanisation prospects 2018. Available online: https://population.un.org/wup/ (accessed on 8 May 2024).
- United Nations World Tourism Organization. (2017). Tourism definitions. Available online: https://www.unwto.org/glossary-tourism-terms (accessed on 4 June 2024).
- United States Department of Agriculture. (n.d.). Cultural resources. Available online: https://www.nrcs.usda.gov/our-agency/cultural-resources (accessed on 27 May 2024).
- Vanichbuncha, K. (2011). Advanced statistical analysis with SPSS for windows (9th ed.). Chulalongkorn. [Google Scholar]
- West, R. F., Meserve, R. J., & Stanovich, K. E. (2012). Cognitive sophistication does not attenuate the bias blind spot. Journal of Personality and Social Psychology, 32(4), 493–568. [Google Scholar] [CrossRef] [PubMed]
- Wongsa, S. (2020). Qualitative research with grounded theory procedures: Concept, method, and caution. Art Pritas Journal, 15(1), 117–130. [Google Scholar]
- World Wide Fund for Nature. (2019). Standard on cultural resources. Available online: https://wwfint.awsassets.panda.org/downloads/10__standard_on_cultural_resources.pdf (accessed on 1 May 2024).
- Yarntossin, T. (2021). Factors affecting decision making to travel in Thailand of private company employees in Bangkok after the first pandemic of COVID-19. Independent Study, College of Management, Mahidol University. [Google Scholar]
- Zhang, Y., & Chen, H. (2018). An empirical study on the influencing factors of tourists’ cultural tourism decision-making. Advances in Social Science, Education and Humanities Research, 177, 363–370. [Google Scholar]
- Zhou, G., Chen, W., & Wu, Y. (2022). Research on the effect of authenticity on revisit intention in heritage tourism. Frontiers in Psychology, 13, 883380. [Google Scholar] [CrossRef] [PubMed]






| Objective | Methodology | Sample Sizes | Sampling | Data Analysis |
|---|---|---|---|---|
| 1. To assess the potential of cultural resources for developing to be a tourist attraction at Koh Perd fishing village | Qualitative | 15 samples | Purposive Sampling (Thai tourist visiting Koh Perd) | Coding Analysis |
| Quantitative | 400 Samples | Purposive Sampling (Thai tourist visiting Koh Perd) | Descriptive statistics | |
| 2. To study factors affecting Thai tourist’s decision to revisit Koh Perd Fishing village | Quantitative | 400 Samples | Purposive Sampling (Thai tourist visiting Koh Perd) | EFA, CFA, Multiple Regression |
| Open Coding | Codes | Axial Coding | Selective Coding | |
|---|---|---|---|---|
| 1. | “…The old houses in Koh Perd fishing village are unique, have distinct identities, and still retain their original features. These houses, which serve as shop-houses, have a design that differs from other areas, such as their folding doors…” |
|
| The old shop-houses (Ruen Ran Kha) in Koh Perd fishing village are distinguished by their uniqueness, identity, value, authenticity, and potential for development into a tourist attraction. |
| 2. | “…I believe that the historic houses (Ruen Ran Kha) possess considerable value and could be transformed into architectural attractions for tourists. They exhibit a distinct identity and uniqueness that differentiates them from other regions…” |
| ||
| 3. | “…The traditional nature of the old houses makes the cultural resources in the community valuable…” |
| ||
| 4. | “…The beach and sea of Koh Perd fishing village are not distinguishable from other locations; however, the community’s atmosphere and the historic structures within the village are what distinguish it…” |
| ||
| 5. | “…Koh Perd fishing village remains relatively unknown to tourists, allowing it maintain a peaceful atmosphere without the visitors. Additionally, the region’s antiquated architecture has the potential to draw in cultural visitors.…” |
| ||
| 6. | “…The Ruen Ran Kha within Koh Perd fishing village continue to preserve their value and authenticity, despite the fact that some have been modified. These houses may function as a cultural asset that attracts visitors…” |
| ||
| 7. | “…Ruen Ran Kha are an architectural style commonly found in the central region of Thailand, but most people have renovated such buildings to make modern structures. Therefore, preserving Ruen Ran Kha is essential to ensure the sustainability of tourism. …” |
| ||
| Old Houses (Ruen Ran Kha) | Side Elevation Plan | Front Elevation Plan |
|---|---|---|
![]() | ![]() | ![]() |
![]() | ![]() | ![]() |
![]() | ![]() | ![]() |
| No. | Potential of Cultural Resources | Mean | S.D. |
|---|---|---|---|
| 1. | Cultural resource in Koh Perd fishing village is valuable | 3.745 | 0.837 |
| 2. | Cultural resource in Koh Perd fishing village is unique | 3.452 | 0.951 |
| 3. | Cultural resource in Koh Perd fishing village has an identity | 3.210 | 0.901 |
| 4. | Cultural resource in Koh Perd fishing village has authenticity | 3.650 | 0.964 |
| 5. | Cultural resource in Koh Perd fishing village has aesthetics | 3.587 | 1.142 |
| 6. | Cultural resource in Koh Perd fishing village has been inherited continuously | 2.997 | 1.044 |
| 7. | Koh Perd fishing village has knowledgeable people who can pass on the story of cultural resource to others | 3.542 | 1.114 |
| 8. | Local people in Koh Perd fishing village are involved in preserving and inheriting cultural resource | 3.037 | 1.026 |
| KMO and Bartlett’s Test | ||
|---|---|---|
| Kaiser-Meyer-Olkin Measure of Sampling Adequacy | 0.877 | |
| Bartlett’s Test of Sphericity | Approx. Chi-Square | 3831.602 |
| Df | 190 | |
| Sig. | 0.000 | |
| Total Variance Explained | |||
|---|---|---|---|
| Component | Total | Rotation Sums of Squared Loadings | |
| % of Variance | Cumulative % | ||
| 1 | 4.556 | 22.782 | 22.782 |
| 2 | 3.834 | 19.171 | 41.953 |
| 3 | 2.048 | 10.241 | 52.194 |
| 4 | 1.151 | 5.757 | 57.951 |
| Factors | Variables | Factor Loading |
|---|---|---|
| 1 Destination Attraction (5 variables) | Travel motivation | 0.702 |
| Tourist welcoming gesture of local people | 0.664 | |
| Cleanliness | 0.652 | |
| Cultural resource in attraction | 0.812 | |
| Tourism activity | 0.825 | |
| 2 Marketing and Accessibility (5 variables) | Expenses used for travelling | 0.577 |
| Promotion | 0.645 | |
| Recommendations from others | 0.716 | |
| Destination familiarity | 0.659 | |
| Transportation from home to attraction | 0.736 | |
| 3 Safety and Security (2 variables) | Tourism safety | 0.827 |
| Tourism security | 0.825 | |
| 4 Facility and Service (3 variables) | Social media | 0.466 |
| Transportation in tourism area | 0.732 | |
| Providing good services | −0.556 |
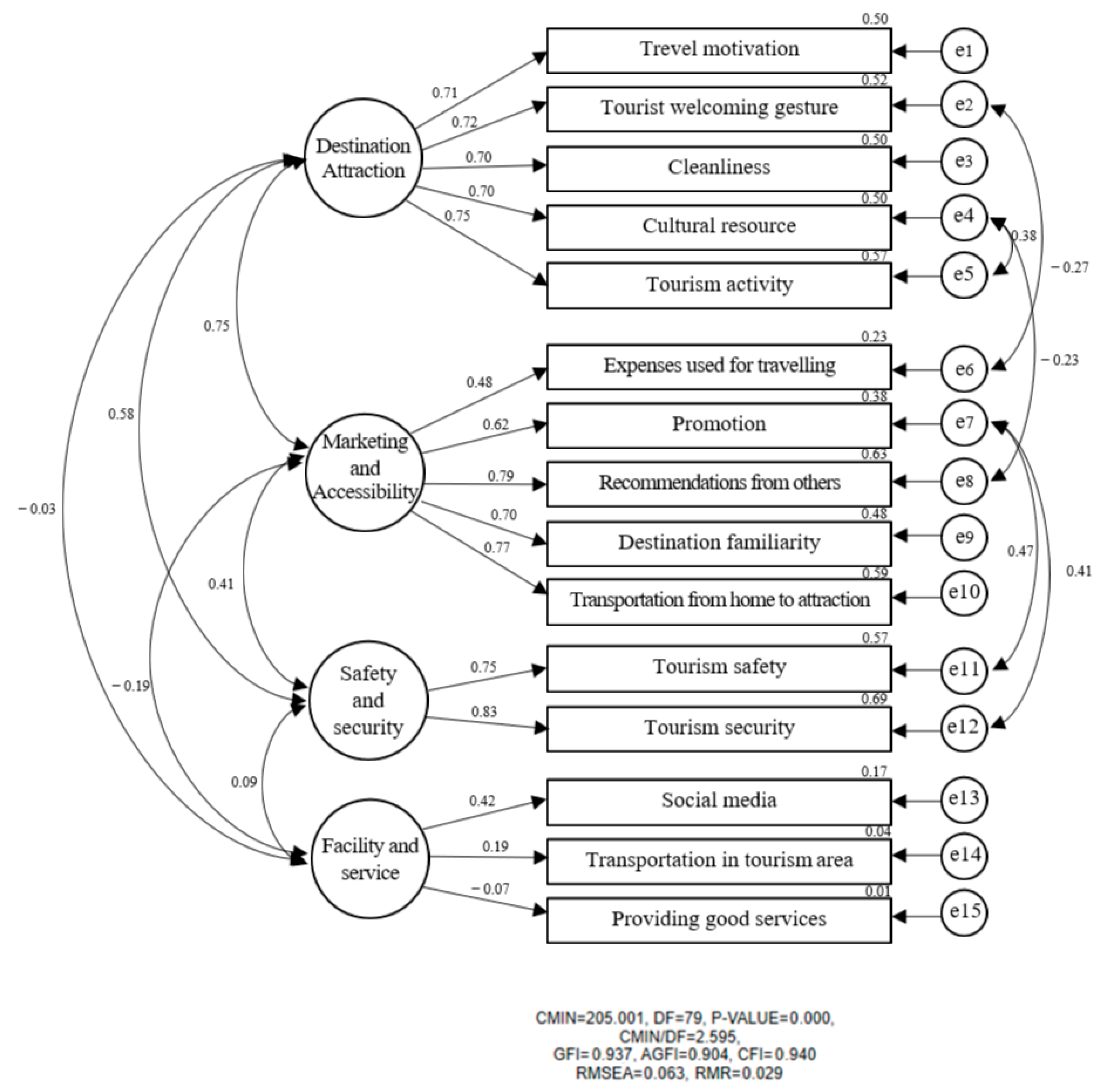
| Category | Explication | Accepted Fit | Source | Model |
|---|---|---|---|---|
| 1. p-value | Likelihood Ratio | Significant p-values expected | Hair et al. (2010) | 0.000 |
| 2. CMIN/DF | Goodness of Fit Index | 3 to 1 | Kline (2016) | 2.595 |
| 3. GFI | Goodness of Fit index | Above 0.90 | Jöreskog and Sörbom (1984) | 0.940 |
| 4. AGFI | Adjusted Goodness of Fit index | Close to 0.95 | Schumacker and Lomax (2010) | 0.904 |
| 5. CFI | Comparative Fit Index | Above 0.90 | West et al. (2012) | 0.937 |
| 6. RMSEA | Root Mean Square Error of Approximation | 0.03–0.08 | Hair et al. (2010) | 0.063 |
| Estimate | S.E. | C.R. | p | |||
|---|---|---|---|---|---|---|
| Travel motivation | <— | Destination attraction | 0.857 | 0.064 | 13.354 | *** |
| Tourist welcoming gesture | <— | Destination attraction | 0.905 | 0.066 | 13.646 | *** |
| Cleanliness | <— | Destination attraction | 0.926 | 0.070 | 13.301 | *** |
| Cultural resource in attraction | <— | Destination attraction | 0.876 | 0.051 | 17.194 | *** |
| Tourism activity | <— | Destination attraction | 1.000 | |||
| Expenses used for travelling | <— | Marketing and accessibility | 0.547 | 0.059 | 9.217 | *** |
| Promotion | <— | Marketing and accessibility | 0.706 | 0.059 | 12.017 | *** |
| Recommendations from others | <— | Marketing and accessibility | 1.000 | |||
| Destination familiarity | <— | Marketing and accessibility | 0.806 | 0.059 | 13.735 | *** |
| Transportation from home to attraction | <— | Marketing and accessibility | 0.877 | 0.057 | 15.276 | *** |
| Safety | <— | Safety and security | 1.000 | |||
| Security | <— | Safety and security | 0.921 | 0.095 | 9.670 | *** |
| Social media | <— | Facility and service | 1.000 | |||
| Transportation in tourism area | <— | Facility and service | 0.441 | 0.461 | 0.958 | 0.338 |
| Providing good services | <— | Facility and service | −0.157 | 0.260 | −0.604 | 0.546 |
| Factors | Variables | Factor Loading | R2 |
|---|---|---|---|
| 1 Destination Attraction (5 variables) | Travel motivation | 0.71 | 0.50 |
| Tourist welcoming gesture of local people | 0.72 | 0.52 | |
| Cleanliness | 0.70 | 0.50 | |
| Cultural resource in attraction | 0.75 | 0.50 | |
| Tourism activity | 0.75 | 0.57 | |
| 2 Marketing and Accessibility (5 variables) | Promotion | 0.79 | 0.38 |
| Recommendations from others | 0.70 | 0.63 | |
| Destination familiarity | 0.75 | 0.48 | |
| Transportation from home to attraction | 0.71 | 0.59 | |
| 3 Safety and security (2 variables) | Tourism safety | 0.75 | 0.57 |
| Tourism security | 0.83 | 0.69 |
| CR | AVE | Destination Attraction | Marketing and Accessibility | Safety and Security | |
|---|---|---|---|---|---|
| Destination Attraction | 0.842 | 0.517 | 0.769 | ||
| Marketing and Accessibility | 0.807 | 0.463 | 0.752 *** | 0.680 | |
| Safety and security | 0.771 | 0.629 | 0.578 *** | 0.405 *** | 0.793 |
| Model | R | R Square | Adjusted R Square | Std. Error of the Estimate | Durbin Watson |
|---|---|---|---|---|---|
| 1 | 0.479 | 0.230 | 0.224 | 0.5011 | 1.733 |
| Model | Sum of Squares | df | Mean Square | F | Sig. | |
|---|---|---|---|---|---|---|
| 1 | Regression | 29.676 | 3 | 9.892 | 39.395 | 0.001 |
| Residual | 99.435 | 396 | 0.251 | |||
| Total | 129.111 | 399 |
| Unstandardized Coefficients | Standardized Coefficients | t | Sig. | 95.0% Confidence Interval for B | Collinearity Statistics | ||||
|---|---|---|---|---|---|---|---|---|---|
| Model | B | Std. Error | Beta | Lower Bound | Upper Bound | Tolerance | VIF | ||
| (Constant) | 1.101 | 0.197 | 5.598 | 0.000 | 0.714 | 1.488 | |||
| Destination Attraction | 0.358 | 0.071 | 0.282 | 5.038 | 0.000 | 0.218 | 0.498 | 0.619 | 1.615 |
| Marketing and Accessibility | 0.123 | 0.045 | 0.152 | 2.724 | 0.007 | 0.034 | 0.212 | 0.627 | 1.595 |
| Safety and security | 0.133 | 0.044 | 0.151 | 3.045 | 0.002 | 0.047 | 0.219 | 0.788 | 1.269 |
Disclaimer/Publisher’s Note: The statements, opinions and data contained in all publications are solely those of the individual author(s) and contributor(s) and not of MDPI and/or the editor(s). MDPI and/or the editor(s) disclaim responsibility for any injury to people or property resulting from any ideas, methods, instructions or products referred to in the content. |
© 2025 by the authors. Licensee MDPI, Basel, Switzerland. This article is an open access article distributed under the terms and conditions of the Creative Commons Attribution (CC BY) license (https://creativecommons.org/licenses/by/4.0/).
Share and Cite
Pongtanee, P.; Choibamroong, T. Architectural and Cultural Influences on Thai Tourists’ Revisit Intentions: A Case Study of Koh Perd Fishing Village, Chanthaburi, Thailand. Tour. Hosp. 2025, 6, 228. https://doi.org/10.3390/tourhosp6050228
Pongtanee P, Choibamroong T. Architectural and Cultural Influences on Thai Tourists’ Revisit Intentions: A Case Study of Koh Perd Fishing Village, Chanthaburi, Thailand. Tourism and Hospitality. 2025; 6(5):228. https://doi.org/10.3390/tourhosp6050228
Chicago/Turabian StylePongtanee, Patanapong, and Therdchai Choibamroong. 2025. "Architectural and Cultural Influences on Thai Tourists’ Revisit Intentions: A Case Study of Koh Perd Fishing Village, Chanthaburi, Thailand" Tourism and Hospitality 6, no. 5: 228. https://doi.org/10.3390/tourhosp6050228
APA StylePongtanee, P., & Choibamroong, T. (2025). Architectural and Cultural Influences on Thai Tourists’ Revisit Intentions: A Case Study of Koh Perd Fishing Village, Chanthaburi, Thailand. Tourism and Hospitality, 6(5), 228. https://doi.org/10.3390/tourhosp6050228










