You are currently viewing a new version of our website. To view the old version click .
Tourism and Hospitality
  • Article
  • Open Access

2 October 2025

Laser-Carved Legacy: Exploring the Scientific Construction and Cultural Significance of the World’s Largest Golden Buddha in Thailand Through a Tourist Perspective

,
,
,
,
and
1
Division of Physics, Rajamangala University of Technology Krungthep, Bangkok 10120, Thailand
2
Physics Program, Faculty of Science and Technology, Phranakhon Rajabhat University, Bangkok 10220, Thailand
3
Department of Physics, Faculty of Science, King Mongkut’s Institute of Technology Ladkrabang, Bangkok 10520, Thailand
4
Department of Physics, Faculty of Science, King Mongkut’s University of Technology Thonburi, 126 Pracha Uthit Rd., Bang Mod, Thung Khru, Bangkok 10140, Thailand

Abstract

This research investigates the intersection of construction innovation and cultural heritage through the lens of tourist perceptions of the world’s largest carved golden Buddha, situated at Khao Chi Chan Mountain, Pattaya, Thailand. Positioned as an emerging tourism destination, this site contributes to the rebranding of Pattaya as a globally significant hub for religious tourism. This study highlights how this monumental Buddha statue fosters spiritual experiences, promotes the conservation of art and culture, and encapsulates a historical narrative tied to Thailand’s royal lineage. Notably, the statue’s creation employed a pioneering technique—the only one of its kind worldwide—involving laser-guided carving by artisans, followed by gold leaf application to enhance its aesthetic magnificence. A mixed-methods research approach was adopted, integrating historical document analysis with narrative accounts of the statue’s construction using modern technology, complemented by quantitative data collected through tourist questionnaires. By documenting the historical use of laser technology in creating this iconic Buddhist landmark, this research corrects misconceptions about its construction process and highlights the innovative application of a 20 W Argon ion laser for drawing the image of Buddha on the cliff. This study evaluates tourist perceptions using the DHARMA model, revealing how Destination Identity, Heritage Values, and Memorable Experiences foster emotional connections and spiritual enrichment (β = 0.801, p < 0.001). The findings underscore Khao Chi Chan’s potential to reposition Pattaya as a hub for Buddhist tourism, diversifying its image beyond nightlife-centric tourism. This work contributes to sustainable tourism by demonstrating how sacred sites can balance cultural preservation and economic vitality, offering insights for heritage management and urban tourism development in Southeast Asia.

1. Introduction

Tourism is a vital mechanism in driving the global economy, with significant impacts on economic, social, and cultural dimensions (Rybina & Lee, 2021). It plays a crucial role in preserving arts and culture while also enhancing the spiritual well-being of travelers (Suanpang et al., 2024). In particular, religious tourism stands as a prominent facet of global travel, drawing individuals across faiths to sacred destinations that embody spiritual meaning, historical depth, and cultural richness (Bhandari, 2022). Religious tourism is a growing sector driven by cultural immersion and spiritual experiences. Factors like historical sites, spiritual encounters, and festivals contribute to its allure for travelers seeking meaningful experiences (Iftikhar et al., 2023).
Buddhist religious tourism has blossomed into a compelling global movement, attracting a diverse array of pilgrims, researchers, and adventurers to hallowed grounds that reflect the spiritual depth, historical richness, and cultural vitality of Buddhism (Tian & Wang, 2025). Grounded in the wisdom of Siddhartha Gautama, this distinctive mode of travel goes beyond simple recreation, inviting individuals to delve into the reflective and doctrinal legacies that have molded societies for more than two millennia. Buddhist tourism, encompassing sacred sites such as Bodh Gaya and Sarnath in India and extending to Thailand’s Theravada sanctuaries, integrates spiritual enrichment with cultural exploration, promoting mindfulness, empathy, and intercultural dialogue (Kushwaha, 2024). In Thailand, with historical roots in the Sukhothai period (1238–1438 CE), it significantly contributes to economic vitality and global interest in meditation-focused travel. Nevertheless, it raises concerns regarding heritage conservation and the risks of commodification (Seeger et al., 2024).
The carved image of Buddha on the cliff of Khao Chi Chan is generally known as “Buddha mountain” or “Khao Chi Chan”. The project to carve the image of Buddha on the Khao Chi Chan cliff originated from a royal initiative aimed at developing the area around Wat Yan Sangwararam (or Yan Sangwararam temple), Bang Lamung district, Chonburi province. It was sponsored by Somdet Phra Yanasangwon, the abbot of Wat Yan Sangwararam, and the Supreme Patriarch. It was intended as an offering to His Majesty King Bhumibol Adulyadej, King Rama IX, to create an image of Buddha that would represent his reign during the 50th anniversary of his accession to the throne on 9 June 1996 (Public Relations Subcommittee, 2001).

1.1. Research Problem and Gap

Khao Chi Chan, located 20 km from Pattaya in Chonburi Province, Thailand, is a prominent tourist attraction featuring an image of Buddha created using laser-assisted outlining and white acrylic paint, though misinformation persists that it was carved with a laser beam (Limsuwan, 2013). As Pattaya seeks to rebrand itself from a nightlife-centric destination to a sustainable, culturally enriched urban tourism hub, Khao Chi Chan’s spiritual and historical significance offers potential for promoting Buddhist religious tourism (Wareebor et al., 2025). However, research gaps remain, including a lack of comprehensive English-language documentation on the site’s modern construction process, limited exploration of its role in rebranding urban destinations with controversial reputations, and scarce empirical studies on tourists’ attitudes toward its spiritual and psychological impacts (Bhandari, 2022; Johnson, 2021; J. Smith, 2019). This study aims to address these gaps by providing a detailed historical record, correcting construction-related misconceptions, and evaluating visitor perceptions to position Khao Chi Chan as a catalyst for sustainable, spiritually oriented tourism in Pattaya.

1.2. Objectives

This study aims to document the innovative laser-guided construction process of the world’s largest carved golden Buddha at Khao Chi Chan, Pattaya, Thailand, while addressing inaccuracies surrounding its creation. Employing the DHARMA model, it evaluates tourist perceptions to underscore the site’s significance in promoting spiritual and cultural experiences, repositioning Pattaya as a hub for Buddhist tourism, and offering insights for sustainable heritage management in Southeast Asia.

1.3. Contribution

This study represents the first comprehensive English-language scholarly account of Khao Chi Chan, synthesizing historical, technical, and perceptual dimensions previously underexplored in accessible literature (Limsuwan, 2013). It elucidates how modern construction techniques, such as laser-assisted outlining, can harmoniously integrate with traditional religious symbolism to establish a culturally significant tourism landmark. By addressing the paucity of detailed documentation on modern Buddhist sites in Thailand, this research enriches the academic discourse on Buddhist tourism (Visarado, 2021). Furthermore, it examines tourist perceptions of Khao Chi Chan, highlighting its capacity to reposition Pattaya from a nightlife-centric reputation to a destination that promotes spiritual fulfillment and psychological well-being. Additionally, this study advances sustainable tourism scholarship by demonstrating how sacred sites can balance cultural preservation with economic development, offering a replicable model for rebranding urban destinations across Southeast Asia.

2. Literature Review

2.1. History of the World’s Largest Carved Golden Buddha

The world’s largest carved golden Buddha is located at Khao Chi, Pattaya, Thailand. The area in front and beside the Khao Chi Chan cliff, designated for the landscape design, includes a large pond and a multi-purpose garden, as well as other service areas, covering approximately 193 rai (76.29 acres). This area is located at the base of the Khao Chi Chan cliff, which includes about 15 rai (5.93 acres) of rocky terrain in front of the image of Buddha. Therefore, the project to carve the image of Buddha on the Khao Chi Chan cliff also aimed to develop the area of Khao Chi Chan to be a multifunctional area to accommodate and support visitors coming to worship the image of Buddha, as well as to serve as a place for meditation or relaxation for the general public.
Wat Yan Sangwararam, together with its disciples, began studying the feasibility of the project with the resources available since 1984. By November 1990, a special committee for coordinating royal initiative projects was formed to oversee the design of the image of Buddha to be carved on the Khao Chi Chan cliff. This committee included experts in this field and various related government agencies. After extensive consideration, it was decided that the image of Buddha could be carved on the cliff and would be designed as a seated Buddha in the Maravijaya posture with a height of 109 m, seated on a lotus pedestal with a height of 21 m, making a total height of 130 m, and a width of 70 m. The image of Buddha was named “Phra Phuttha Maha Wachira Uttamophas Sassada”. Wat Yan Sangwararam and the committee appointed the Department of Mineral Resources to survey the cliff in collaboration with stone carving experts from Sichuan, China, to determine the characteristics of the cliff’s stone. It was concluded that the image of Buddha could only be carved as a low-relief or line-engraved sculpture on the natural stone of the cliff. The design of the image of Buddha was proposed to His Majesty the King for approval on 26 May 1992. The Royal Secretariat conveyed that His Majesty the King had graciously approved the project with the recommendation that the image should be engraved as a line drawing but made deeper and clearer to be visible from a long distance. He also advised against creating a low-relief sculpture due to maintenance concerns since the cliff is made of limestone. Additionally, safety measures were to be implemented by designating the area in front of the image of Buddha as a restricted zone.
On 20 February 1995, the committee responsible for the creation of the image of Buddha on Khao Chi Chan cliff selected International Blaster Co., Ltd. (Bangkok, Thailand) as the contractor for the carving of the image of Buddha. The construction budget was set at 43,305,800 Baht (about 1.3 million USD) with a construction period of 12 months. Somdet Phra Yanasangwon, the Supreme Patriarch, served as the Chairman of the Advisory Committee on Monastic Affairs. His Royal Highness Crown Prince Maha Vajiralongkorn was appointed as the Chairman of the Project Executive Committee and Her Royal Highness Princess Maha Chakri Sirindhorn served as the Vice-Chairperson. The carved image of Buddha on the cliff of Khao Chi Chan was finished in 1996 and officially opened to the public in 2001.
From a tourism perspective, Pattaya, a prominent destination in Chonburi Province, Thailand, received 10.45 million international visitors in 2024, marking a 17.92% increase from the previous year (Tourism Analytics, 2024). The primary visitor nationalities included Chinese (6.73 million nationally), Malaysians (4.95 million), Russians (1.75 million), South Koreans, and Indians, attracted by the destination’s affordability and rich cultural offerings (Tourism Analytics, 2024). Early 2025 data indicate that Chinese (69,548), Malaysians (57,127), and Russians (46,752) were the leading visitor groups to Pattaya (Tourism Analytics, 2024). Recent scholarship highlights a shift in market composition from Western to Asian visitors, with Russians favoring Pattaya as a winter escape and Chinese and Indian tourists seeking cultural and spiritual experiences. Khao Chi Chan, located approximately 20 km from Pattaya, stands as a significant cultural site, featuring a monumental image of Buddha that is often inaccurately described as laser-carved but was, in fact, outlined using laser technology and painted with acrylic (Limsuwan, 2013). The site predominantly attracts Chinese, Russian, and Thai visitors due to its spiritual significance, though precise demographic data by nationality remain unavailable. Khao Chi Chan plays a pivotal role in Pattaya’s strategic efforts to transition from its reputation as a “sex capital” toward a sustainable Buddhist tourism destination (Limsuwan, 2013). Further research is required to accurately quantify visitor demographics and their motivations.

2.2. Variables for Tourist Perception

The DHARMA model, developed by the authors of this study, builds upon foundational tourism theories, such as Buhalis’s (2000) 5A’s framework for destination competitiveness and Pine and Gilmore’s (1999) experiential economy model, to create a tailored lens for analyzing tourist perceptions of cultural and religious landmarks like Khao Chi Chan. Unlike previous models, which emphasize general destination attributes or economic impacts (Kontogeorgopoulos et al., 2015), the DHARMA model integrates six constructs—Destination Identity, Heritage Values, Acquaintance Experience, Remarkable Encounters, Memorable Impressions, and Affection—to capture the interplay of historical, spiritual, and emotional dimensions specific to Buddhist heritage sites. Recent studies on religious tourism in Thailand highlight the growing importance of cultural authenticity and sustainable practices (Sutthipranee, 2022), yet few provide frameworks to analyze modern heritage sites like Khao Chi Chan, which blends royal patronage with innovative artistry. The DHARMA model addresses this gap by offering a structured approach to understanding how Khao Chi Chan’s unique identity fosters tourist engagement and supports Pattaya’s shift toward sustainable cultural tourism. While the model is newly developed and has not been applied in prior studies, its constructs draw from established theories, ensuring robustness while inviting future validation in similar contexts.
(1)
Destination Identity
(a) Historical context
A destination’s identity, woven from historical threads, religious devotion, cultural vibrancy, and geographical allure, shapes the stories travelers carry home (Vieth, 2022). Khao Chi Chan’s historical essence springs from its royal genesis, a tribute to King Bhumibol’s enduring legacy, distinct from the ancient sanctity of India’s Bodh Gaya, where the Buddha’s enlightenment lingers. Its religious identity, steeped in Theravada Buddhist traditions, invites soulful introspection, akin to the rituals at Wat Arun, yet its modern creation infuses a narrative of innovation (Chaiyatorn & Somsak, 2023). Culturally, the site embodies Thailand’s ethos of mindfulness, its golden visage a testament to artistic devotion, drawing global admirers much like the intricate weavings of Isaan. Geographically, its tranquil cliffside oasis contrasts sharply with Pattaya’s pulsating nightlife, offering a haven of serenity (Chaiyatorn & Somsak, 2023). Yet, the siren call of commercialization, as seen in Bali’s temple tourism, risks dimming authenticity (Watson & Kopachevsky, 2014). Khao Chi Chan, bolstered by royal patronage, navigates this peril, but its context within Pattaya’s hedonistic reputation demands deft branding to elevate its sacred allure. The DHARMA model’s Destination Identity construct (H1, H2) thus positions Khao Chi Chan as a crucible for reimagining urban tourism, blending reverence with reinvention.
(b) Religious identity
Heritage Values—religious sanctity, cultural artistry, historical depth, conservation ethos, and social bonds—form the soul of cultural tourism (Timothy & Boyd, 2023). Khao Chi Chan’s religious value radiates through its role as a pilgrimage site, where acts of merit-making kindle spiritual awakening, much like the meditative havens of Chiang Mai. Its cultural value shines in its fusion of Thai Buddhist iconography with modern mosaics, a nod to tradition that rivals the vibrant crafts of Thailand’s northeast. Historically, its link to King Bhumibol’s jubilee echoes the regal splendor of Bangkok’s Grand Palace, weaving a narrative of monarchical continuity (Pai et al., 2025). Conservation value anchors the site’s transformation from a quarry to a sacred monument, a testament to sustainable stewardship that contrasts with the over-touristed strains of Angkor Wat. Socially, its public gardens foster communal harmony, though deeper engagement through local-guided experiences, as practiced in Luang Prabang’s alms-giving traditions, could amplify its impact (Pai et al., 2025). Within the DHARMA framework (H3, H4), these values craft experiences that linger in the heart, forging pathways to awe and attachment.
(c) Cultural identity
Cultural identity is a fundamental pillar of tourism industry, reflecting the nation’s traditions, values, and ways of life (Yurii, 2022). Rooted in a blend of historical, social, and spiritual elements, Thailand’s cultural identity attracts global visitors seeking immersive experiences, cultural elements such as traditional Thai dance, the art of Muay Thai, and the intricate designs of silk weaving in Isaan are key draws for tourists. These aspects not only highlight Thailand’s uniqueness but also align with the DHARMA model’s “heritage values” construct, particularly its cultural value component, which fosters a sense of authenticity for visitors.
(d) Geographical identity
Thailand’s geographical identity is marked by its varied topography, including the white-sand beaches of Phuket, the lush jungles of Khao Sok National Park, and the rice terraces of the northern highlands; these natural features form a core component of Thailand’s destination identity in the DHARMA model, attracting tourists seeking both adventure and tranquility. Regional diversity further enhances Thailand’s geographical identity. This intersection of geography and culture contributes to the “cultural experience” aspect of acquaintance, fostering a deeper connection with Thailand’s identity.
(2)
Heritage Value
Heritage Values—religious sanctity, cultural artistry, historical depth, conservation ethos, and social bonds—form the soul of cultural tourism (Timothy & Boyd, 2023). Khao Chi Chan’s religious value radiates through its role as a pilgrimage site, where acts of merit-making kindle spiritual awakening, much like the meditative havens of Chiang Mai (Pai et al., 2025). Its cultural value shines in its fusion of Thai Buddhist iconography with modern mosaics, a nod to tradition that rivals the vibrant crafts of Thailand’s northeast Historically; its link to King Bhumibol’s jubilee echoes the regal splendor of Bangkok’s Grand Palace, weaving a narrative of monarchical continuity
Conservation value anchors the site’s transformation from a quarry to a sacred monument, a testament to sustainable stewardship that contrasts with the over-touristed strains of Angkor Wat. Socially, its public gardens foster communal harmony, though deeper engagement through local-guided experiences, as practiced in Luang Prabang’s alms-giving traditions, could amplify its impact Within the DHARMA framework (H3, H4); these values craft experiences that linger in the heart, forging pathways to awe and attachment.
(3)
Acquaintance Experience
Acquaintance Experience, encompassing tourism encounters, onsite immersion, cultural resonance, and social interplay, lays the foundation for meaningful connections (J. Wu et al., 2024). At Khao Chi Chan, the sight of the golden Buddha against a limestone canvas evokes wonder, yet the absence of immersive activities—unlike Chiang Mai’s cultural workshops—may temper deeper engagement. Cultural experiences, rooted in the site’s tranquil ambiance, reflect Thai Buddhist values, but lack the vibrant participation of festivals like Loy Krathong. Socially, interactions with locals remain limited, unlike the community-driven tourism of northern Thailand, where shared rituals bind visitors and hosts (Tan & Wong, 2020). The DHARMA model’s Acquaintance construct (H2, H4, H5) underscores the need for enriched encounters to elevate Khao Chi Chan’s allure.
(4)
Remarkable
Remarkable experiences, sparked by natural splendor, cultural uniqueness, symbolic weight, and engaging pursuits, etch destinations into memory (Reiter & Geiger, 2018). Khao Chi Chan’s cliffside serenity, framed by lotus blooms, rivals the lush vistas of Khao Sok, stirring the senses (Mehlhausen, 2022). Its cultural distinctiveness, marrying ancient Buddhist motifs with modern artistry, sets it apart from Ayutthaya’s timeworn ruins, captivating a global audience, Symbolically, its royal tribute fosters profound attachment, akin to the reverence for Kyoto’s temples, though sustained authenticity demands vigilant preservation (Y. Wu & Liu, 2022). The potential for activities like guided meditation could transform passive awe into active discovery, aligning with the DHARMA model’s Remarkable construct (H3, H5, H6).
(5)
Affection
Affection, the culmination of emotional attachment, cherished memories, and intent to return, binds tourists to a destination (Li et al., 2024). Khao Chi Chan’s royal and spiritual resonance kindles deep affinity, echoing the reverence inspired by the Grand Palace, fostering loyalty. Its unique narrative fuels vivid memories, which digital innovations, like virtual tours of Petra, could sustain (Pfoser & Stach, 2024). Revisit intentions hinge on nurturing these bonds, potentially through immersive programming, as seen in the Mogao Grottoes’ storytelling tours (Feng et al., 2024). The DHARMA model’s Affection construct (H7) casts Khao Chi Chan as a catalyst for lifelong connections, redefining Pattaya’s tourism horizon.

2.3. Historical Foundations of Khao Chi Chan’s Heritage Identity

Khao Chi Chan, located in Thailand, is notable for its diverse ecological and geological significance. This area encompasses various aspects, including its historical, biological, and geological features, which contribute to its importance in both local and broader contexts (Wattanamethanont, 2023). Khao Chi Chan is part of the Khao Khad Formation, characterized by limestone and dolomitic limestone deposits. These formations were likely created during a transgressive-regressive cycle in the Lower to Middle Permian period, indicating a rich geological history that includes marine shelf conditions and diverse sedimentary environments (Thambunya & Khoy, 2007). Additionally, Khao Chi Chan is linked to prehistoric copper production, marking it as a significant site for understanding early metallurgy in Southeast Asia. The dating of copper mining activities suggests that the area was inhabited by Neolithic farmers around 2000 BC, contributing to the region’s historical narrative (Higham et al., 2020). While Khao Chi Chan is often celebrated for its natural beauty and historical significance, it is essential to consider the ongoing environmental challenges and the impact of human activities on its ecosystems. This dual perspective can foster a more comprehensive understanding of the region’s value.
Khao Chi Chan’s transformation into a heritage site began with its geological and wartime past. Originally a limestone outcrop mined during the Vietnam War for U-Tapao Airport construction, the mountain’s scarred face was repurposed in 1996 to commemorate King Bhumibol Adulyadej’s golden jubilee (Towner, 1996). The initiative, led by Somdet Phra Yannasangwon, Thailand’s Supreme Patriarch, aimed to reclaim the site’s dignity, turning a symbol of exploitation into one of reverence. Using laser technology, artisans carved the Buddha’s outline at night, later filling it with 24-karat gold leaf—a process reflecting both innovation and devotion (Timothy, 2019). This act embedded Thai Buddhist heritage into the landscape, linking royal legacy with spiritual identity. Historically, Thailand’s natural features have attracted travelers, but Khao Chi Chan’s deliberate creation marks a shift toward crafted heritage. Unlike organic pilgrimage routes like the Chao Phraya River, this site was engineered to project national pride and Buddhist values, aligning with Thailand’s long-standing tradition of merging monarchy and religion (Hall, 2005). The Buddha’s “Earth Touching” pose, symbolizing enlightenment, reinforces its role as a spiritual beacon, rooted in Sukhothai-era aesthetics yet modern in execution (Timothy, 2019).

2.4. DHARMA Model

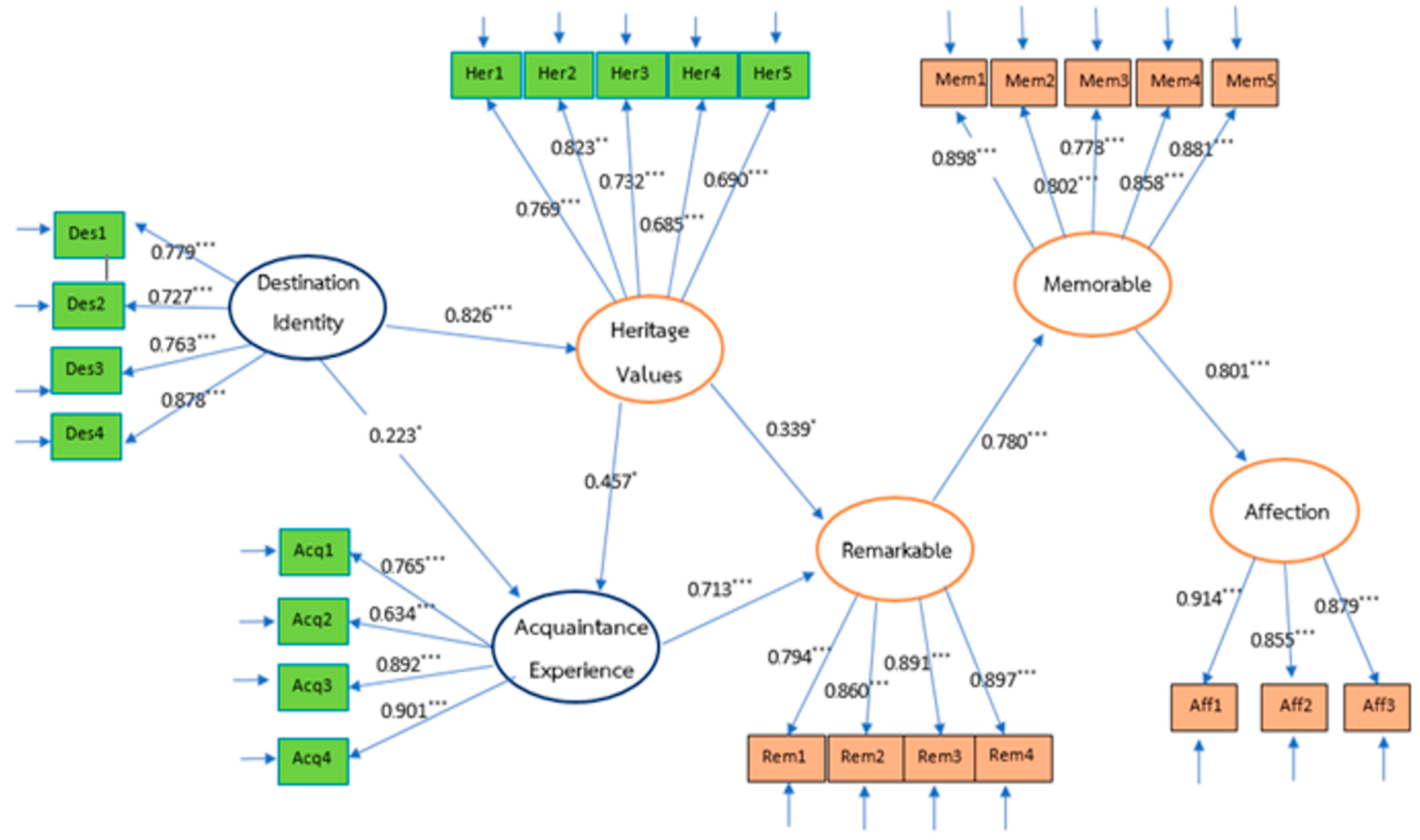
The DHARMA model provides a robust framework for analyzing tourist perceptions, emphasizing the interplay of Destination Identity, Heritage Values, Acquaintance Experience, Remarkable experiences, Memorable impressions, and Affection (Figure 1). At Khao Chi Chan, Destination Identity is shaped by its historical significance as a royal initiative and its unique geological features, distinguishing it from traditional temple-based sites like Wat Phra Kaew. Unlike Angkor Wat, which derives its identity from ancient architecture, Khao Chi Chan’s modern laser-carved Buddha integrates technological innovation with Thai Buddhist heritage, offering a novel case for studying religious identity within the DHARMA framework (Timothy, 2019). Heritage Values, particularly conservation and religious significance, further enhance the site’s appeal, aligning with global trends in sustainable heritage tourism (Seyfi & Hall, 2023).
Figure 1. Research framework.
Figure 1 illustrates DHARMA model outlines a framework for understanding tourist perceptions in cultural tourism, emphasizing the interplay between Destination Identity, Heritage Values, Acquaintance, Remarkable experiences, Memorable impressions, and Affection. The large red initial letters in the Figure 1 represent the reading of the model DRAMA. The hypotheses (H1–H7) delineate the relationships between these components, as described below.
H1. 
Destination Identity (historical context, religious identity, cultural identity, geographical features) shapes Heritage Values (religious, cultural, historical, conservation, and social values), enhancing a destination’s heritage appeal.
H2. 
Destination Identity influences Acquaintance (tourism, cultural, and social experiences), enabling meaningful interactions with the destination’s culture and community.
H3. 
Heritage Values contribute to Remarkable experiences (cultural experience of the location, engaging activities), providing a foundation for unique and impactful cultural encounters.
H4. 
Acquaintance fosters Remarkable experiences by facilitating cultural and social interactions, such as engaging with locals or participating in cultural events.
H5. 
Remarkable experiences lead to Memorable impressions, as cultural activities and experiences create lasting sensory and emotional impacts.
H6. 
Remarkable experiences enhance the Memorable dimension through conservation value, emotional connection, and sharing information, reinforcing memorability via emotional bonds and shared narratives.
H7. 
Memorable experiences result in Affection (memory creation, revisit intentions), as vivid memories and emotional ties foster loyalty and a desire to return to the destination.

3. Materials and Methods

3.1. Methods of Scientific Construction the World’s Largest Golden Buddha

3.1.1. Buddha Auspicious Beginning and Project Initiation

On 24 April 1995, His Royal Highness Crown Prince Maha Vajiralongkorn presided over a ceremony to initiate the carving of the image of Buddha on Khao Chi Chan’s cliff in Chonburi Province, Thailand. The project, launched to commemorate King Bhumibol Adulyadej’s golden jubilee, transformed a former limestone quarry into a significant spiritual landmark (International Blaster Co., Ltd., 1995).

3.1.2. Geological Context and Cliff Preparation

Khao Chi Chan, a 170 m high limestone cliff, was prepared through controlled blasting to smooth the surface and ensure stability. A drainage channel was created to divert rainwater, protecting the cliff’s integrity (Division of Geology, 1991; Division of Architecture, 1995) (more detail in Appendix A).

3.1.3. Laser Drawing and Painting Process

A laser system was used to project the image of Buddha, designed by Bunpokaew (Fine Arts Department, Ministry of Culture), onto the cliff. From 1 January to 8 January 1996, workers rappelled down the cliff at dusk, painting along the laser-projected lines with white acrylic paint to outline the design (Limsuwan, 2013). Technical details of the laser system, can be found in Appendix A.

3.1.4. Carving and Gold Mosaic Application

On 24 January 1996, Crown Prince Maha Vajiralongkorn initiated the carving process. The image of Buddha was carved to a depth of 15 cm, sealed with cement, and adorned with 1 × 1 cm2 gold mosaic tiles from Italy to create its iconic golden appearance. On 28 November 2001, Somdet Phra Yanasangwon presided over the enshrinement of Lord Buddha’s relics in the image’s chest (Limsuwan, 2013).
For a comprehensive account of the construction process, including detailed technical specifications, equipment used, and supporting imagery, please refer to Appendix A.

3.2. Quantitative Metholology

This study adopted a quantitative approach to test the hypotheses of the DHARMA model, which assesses tourist perceptions of Khao Chi Chan’s cultural significance through six constructs: Destination Identity, Heritage Values, Acquaintance Experience, Remarkable Encounters, Memorable Impressions, and Affection. The methodology utilized a structured survey to gather data from tourists visiting Khao Chi Chan in Pattaya, Chonburi Province, Thailand, to elucidate their experiences and satisfaction levels. Survey Period and Data Collection Procedures: Data collection occurred over a three-month period from January to March 2025, coinciding with Pattaya’s peak tourism season, to capture a diverse and representative sample of international and domestic visitors. Surveys were conducted on-site at Khao Chi Chan by trained research assistants positioned at key visitor areas, including the temple grounds and viewing platforms. Participants were approached post-visit to ensure responses reflected immediate experiences. Questionnaires were provided in English, Thai, Chinese, and Russian to accommodate the primary visitor demographics, with translations validated by native speakers for linguistic accuracy. Completed surveys were collected promptly to maximize response rates, and data were securely stored for subsequent analysis.
The study population comprised tourists visiting Khao Chi Chan, drawn from Pattaya’s broader tourism demographic, which recorded 10.45 million international visitors in 2024 (Tourism Analytics, 2024). A non-probability convenience sampling method was employed due to practical constraints in accessing a diverse visitor base at a single site. The sample size was calculated using Cochran’s (1977) formula for unknown populations, targeting a minimum of 384 respondents at a 95% confidence level (α = 0.05) with a 5% margin of error. To enhance robustness, 450 questionnaires were distributed, yielding 400 valid responses, resulting in an 88.9% response rate. Table 1 show the result of the sample consisted of 52% female and 48% male participants, with ages ranging from 18 to 65 years (mean age: 34.2 years). Educational attainment included 45% with bachelor’s degrees, 30% with high school diplomas, and 25% with postgraduate qualifications. Occupational profiles varied, with 40% in professional roles, 25% self-employed, 20% students, and 15% retirees. Annual income levels reflected economic diversity: 35% earned below $20,000, 40% between $20,000 and $50,000, and 25% above $50,000. Nationalities aligned with Pattaya’s visitor trends, comprising Chinese (30%), Thai (25%), Russian (15%), Malaysian (10%), Indian (10%), and others (10%) (Tourism Analytics, 2024).
Table 1. Survey Questions for Evaluating Tourist Perceptions and Satisfaction.
Limitations of Convenience Sampling: The use of convenience sampling, while practical for accessing a diverse visitor base at Khao Chi Chan, presents certain limitations. This non-probability sampling method may introduce selection bias, as participants were chosen based on accessibility rather than random selection, potentially limiting the representativeness of the sample. Consequently, the findings may not fully generalize to the broader population of tourists visiting Khao Chi Chan or similar cultural sites, particularly those with different demographic profiles or visiting patterns. To mitigate this, this study targeted a diverse sample during peak season and achieved a robust response rate, but future research could employ probability sampling methods to enhance generalizability.
Data analysis: data were analyzed using SPSS version 27 to generate descriptive statistics, summarizing demographic profiles and tourist perceptions. Exploratory Factor Analysis (EFA) and Confirmatory Factor Analysis (CFA) were performed using LISREL 9.0 to validate the DHARMA model’s constructs and test the hypothesized relationships (H1–H7). EFA identified latent factors within the 30 perception questions, while CFA verified the model’s structural fit, ensuring consistency with this study’s objectives.

4. Results

4.1. The World’s Largest Golden Buddha in Thailand

On 16 December 2001, His Royal Highness Crown Prince Maha Vajiralongkorn presided over the ceremony of presenting “Phra Phuttha Maha Wachira Uttamophas Sassada” at the cliff of Khao Chi Chan to be an image of Buddha representing the reign of His Majesty King Bhumipol Adulyadej, King Rama IX. Hence, the official opening of Khao Chi Chan to the public was counted after this ceremony.
After its construction more than 25 years ago, today, the Buddha Mountain or Khao Chi Chan looks much more beautiful than that in the past. The area on the right side of the Buddha Mountain is a public service area for people who travel to the Khao Chi Chan. The atmosphere is emphasized to create a sense of peace and tranquility by arranging the landscape to include a large lotus pond, surrounded by multipurpose pavilions, resting pavilions, a parking lot, bathrooms, and many shady lawn with large trees planted in rows in accordance with the terrain. Each day, a lot of tourists both Thais and foreigners travel to Khao Chi Chan, as can be seen in Figure 2.
Figure 2. Image of Buddha as seen at present in 2024. (Source: S. Kamoldilok).

4.2. The World’s Largest Golden Buddha in Thailand—Tourist Perception

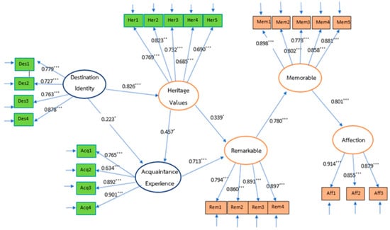
This section presents the findings of the Structural Equation Modeling (SEM) analysis conducted to test the hypotheses of the DHARMA model, which evaluates tourist perceptions of Khao Chi Chan’s cultural significance. The analysis utilized data collected from 400 tourists surveyed at Khao Chi Chan between January and March 2025, as detailed in Section 3.2. The results affirm the robustness of the DHARMA model and the statistical significance of its hypothesized relationships.
(1)
Structural Equation Model
The SEM analysis confirmed all seven hypotheses (H1–H7) of the DHARMA model, establishing significant relationships among the six constructs: Destination Identity, Heritage Values, Acquaintance Experience, Remarkable Encounters, Memorable Impressions, and Affection. This study evaluated a causal relationship model comprising six latent variables and twenty-five observed variables, with relationships among the observed variables ranging from 0.308 to 0.928. Comprehensive results are provided in the Appendix B.
Figure 3 illustrates the causal relationships among the six latent variables of the DHARMA model (Destination Identity, Heritage Values, Acquaintance Experience, Remarkable, Memorable, and Affection). Arrows represent the hypothesized paths (H1–H7), with standardized path coefficients (β) indicating the strength of each relationship. For example, the strong path from Memorable to Affection (β = 0.801, p < 0.001) highlights the critical role of memorable experiences in fostering tourist loyalty.
Figure 3. Structural Path Model. * p-value < 0.05, ** p-value < 0.01, *** p-value < 0.001.
Table 2 illustrates latent variable which including:
Table 2. Latent Variables: Total Effects (TE), Direct Effects (DE), and Indirect Effects (IE).
Destination Identity: An examination of the individual dimensions of Destination Identity reveals that Geographical Features exhibits the highest component loading, followed by Historical Context and Cultural Identity, in that order. These three dimensions collectively account for 85.70%, 78.60%, and 74.90% of the variance in Destination Identity, respectively. The Average Variance Extracted (AVE) for Destination Identity is 0.622, exceeding the threshold of 0.5 (Hair et al., 2010, p. 695), indicating satisfactory convergent validity. Additionally, the Composite Reliability (CR) is 0.868, surpassing the minimum requirement of 0.7 (Hair et al., 2010, p. 695), which confirms strong internal consistency. Consequently, these results establish that Destination Identity possesses construct validity.
Heritage Values: A detailed analysis of the dimensions of Heritage Values indicates that Conservation Value has the highest component loading, followed by Historical Value and Religious Value, respectively. These three dimensions explain 62.10%, 55.90%, and 50.50% of the variance in Heritage Values, respectively. The AVE for Heritage Values is 0.552, which exceeds the recommended threshold of 0.5 (Hair et al., 2010, p. 695), demonstrating adequate convergent validity. Furthermore, the CR is 0.860, above the criterion of 0.7 (Hair et al., 2010, p. 695), affirming robust internal consistency. Thus, these findings confirm that Heritage Values exhibits construct validity.
Acquaintance Experience: An analysis of the dimensions of Acquaintance Experience reveals that Onsite Experience has the highest component loading, followed by Tourism Experience and Cultural Experience, in that order. These three dimensions account for 75.70%, 71.90%, and 68.60% of the variance in Acquaintance Experience, respectively. The Average Variance Extracted (AVE) is 0.649, exceeding the threshold of 0.5 (Hair et al., 2010, p. 695), indicating convergent validity. The Composite Reliability (CR) is 0.879, surpassing the minimum of 0.7 (Hair et al., 2010, p. 695), confirming internal consistency. Thus, Acquaintance Experience demonstrates construct validity.
Remarkable: For Remarkable, the dimension with the highest component loading is Engaging Activities, followed by Symbolism of the Location and Cultural Experience, respectively. These dimensions explain 81.20%, 80.90%, and 78.40% of the variance in Remarkable. The AVE is 0.742, above the 0.5 threshold (Hair et al., 2010, p. 695), establishing convergent validity, while the CR is 0.920, exceeding 0.7 (Hair et al., 2010, p. 695), indicating internal consistency. Hence, Remarkable exhibits construct validity.
Memorable: An examination of Memorable shows that Impression has the highest component loading, followed by Sharing Information and Emotional Connection. These dimensions account for 81.30%, 80.40%, and 79.30% of the variance in Memorable, respectively. The AVE is 0.713, greater than 0.5 (Hair et al., 2010, p. 695), confirming convergent validity, and the CR is 0.925, above 0.7 (Hair et al., 2010, p. 695), demonstrating internal consistency. Therefore, Memorable possesses construct validity.
Affection: For Affection, Emotional Connection exhibits the highest component loading, followed by Revisit and Memory Creation. These dimensions explain 86.90%, 82.90%, and 80.40% of the variance in Affection, respectively. The AVE is 0.780, exceeding 0.5 (Hair et al., 2010, p. 695), indicating convergent validity, and the CR is 0.914, surpassing 0.7 (Hair et al., 2010, p. 695), confirming internal consistency. Thus, Affection demonstrates construct validity.
Variance Explained by Latent Variables: Destination Identity explains 70.70% and 15.20% of the variance in Heritage Values and Acquaintance Experience, respectively. Furthermore, Destination Identity and Heritage Values together account for 25.10% of the variance in Acquaintance Experience. Additionally, Heritage Values and Acquaintance Experience collectively explain 65.20% of the variance in Remarkable. Remarkable accounts for 47.20% of the variance in Memorable, while Memorable explains 43.60% of the variance in Affection. Detailed results are presented in Table 3.
Table 3. Standardized Regression Weights ( β ), SE, t, R 2 .
(2)
Model Fit Indices Assessment
The Structural Equation Modeling (SEM) analysis yielded fit indices that demonstrate a robust alignment between the proposed DHARMA model and the collected data: chi-square (χ2) = 154.326, degrees of freedom (df) = 128, χ2/df = 1.206 (below the threshold of 2.0, indicating good fit), p-value = 0.056 (above 0.05, acceptable), Goodness of Fit Index (GFI) = 0.965, Adjusted GFI (AGFI) = 0.960, Comparative Fit Index (CFI) = 0.980, Incremental Fit Index (IFI) = 0.982, Normed Fit Index (NFI) = 0.958 (all exceeding 0.95, indicating excellent fit), Root Mean Square Residual (RMR) = 0.029, and Root Mean Square Error of Approximation (RMSEA) = 0.042 (both below 0.05, reflecting minimal error) (Schumacker & Lomax, 2010). In accessible terms, these indices confirm that the DHARMA model effectively captures tourist perceptions of Khao Chi Chan’s cultural significance, with minimal discrepancies between the model and the observed data. Comprehensive results are presented in Table 4.
Table 4. Assessment of Model Fit Indices.
(3)
Hypothesis Testing Results
The results of the hypothesis testing for the causal relationships in the model each hypothesis was evaluated based on the standardized path coefficient (b) and its statistical significance.
Table 5 presents the hypothesis testing results for the DHARMA model, confirming the statistical significance of all proposed relationships (p < 0.05 or p < 0.001). Path coefficients range from 0.223 (H2: Destination Identity → Acquaintance Experience) to 0.801 (H7: Memorable → Affection), indicating varying degrees of influence. Notably, the strong coefficients for H1, H5, H6, and H7 underscore the pivotal roles of destination identity and memorable experiences in shaping tourist perceptions at Khao Chi Chan. Hypotheses H1, H5, H6, and H7 exhibit particularly strong relationships (p < 0.001), indicating that Destination Identity, Remarkable experiences, and Memorable impressions are critical drivers in the cultural tourism experience, ultimately leading to Affection. Hypotheses H2, H3, and H4, while significant at the 0.05 level, suggest more moderate effects, highlighting areas for further exploration in the model’s application. These findings provide empirical support for the DHARMA framework, demonstrating its utility in understanding the dynamics of cultural tourism and its impact on tourist behavior.
Table 5. Hypothesis testing.

5. Discussion

The findings from the Structural Equation Modeling (SEM) analysis of the DHARMA model offer robust empirical evidence for understanding tourist perceptions of Khao Chi Chan’s cultural significance, thereby enriching the scholarship on religious and heritage tourism. Subsequent sections elaborate on the results, their practical implications for sustainable tourism development, this study’s limitations, and recommendations for future research.

5.1. Discussion of the Results

The Khao Chi Chan Buddha carving project was launched with four key objectives: (1) to create a sacred site for worship and Buddhist preservation, (2) to craft an image of Buddha representing the reign of His Majesty King Bhumibol Adulyadej, King Rama IX, (3) to mark the 50th anniversary of his accession, and (4) to establish a public park for meditation and recreation. Initially, the project employed the grid lines method to draw the image of Buddha on the Khao Chi Chan cliff. However, the large area and rough surface of the cliff rendered this method infeasible. Subsequently, Pichet Limsuwan and his team, experienced in laser engraving of materials using CO2 lasers, were invited to contribute. While lasers have been widely recognized for their applications in industry and medicine over the past four decades (R. Smith & Johnson, 2020), their use in drawing the image of Buddhas on mountain cliffs had not been documented in the literature prior to this study. This research thus presents a pioneering application of laser technology in this context, enabling the timely completion of the image of Buddha carving on Khao Chi Chan cliff.
The findings from the structural equation modeling (SEM) analysis of the DHARMA model provide robust empirical support for the hypothesized relationships between Destination Identity, Heritage Values, Acquaintance Experience, Remarkable experiences, Memorable impressions, and Affection in the context of cultural tourism at Khao Chi Chan, Thailand. The path coefficients, ranging from 0.223 to 0.801, indicate varying degrees of influence among the latent variables, with all hypotheses (H1–H7) achieving statistical significance (Table 5).
The strong influence of Destination Identity on Heritage Values (H1: β = 0.826, p < 0.001) underscores the pivotal role of Khao Chi Chan’s unique geographical features, historical context, and cultural identity in shaping tourists’ perceptions of its heritage. The high component loading of Geographical Features (85.70% variance explained) aligns with the scenic allure of the Buddha Mountain, which enhances its conservation and historical value, as noted in prior studies on heritage tourism (Timothy & Boyd, 2023).
The moderate effect of Destination Identity on Acquaintance Experience (H2: β = 0.223, p < 0.05) indicates that while Khao Chi Chan’s unique geographical and cultural identity fosters onsite interactions, barriers such as limited interactive activities (e.g., lack of guided cultural tours or meditation workshops) may weaken this relationship. For instance, unlike Chiang Mai’s meditation retreats, which deeply engage tourists, Khao Chi Chan’s current offerings focus primarily on visual appreciation, potentially limiting deeper cultural immersion. This suggests a need for enhanced onsite programming to strengthen tourists’ acquaintance experiences.
Heritage Values and Acquaintance Experience significantly contribute to Remarkable experiences (H3: β = 0.339, p < 0.05; H4: β = 0.457, p < 0.05), reflecting the importance of conservation value and onsite experiences in creating impactful cultural encounters. The high loading of Conservation Value (62.10% variance explained) within Heritage Values highlights Khao Chi Chan’s preserved natural and cultural setting as a key driver of remarkable experiences, consistent with research emphasizing the role of heritage preservation in tourism (Seyfi & Hall, 2023). The moderate influence of Heritage Values on Remarkable experiences (H3: β = 0.339, p < 0.05) may stem from the site’s emphasis on conservation and religious value, which, while significant, may not fully translate into dynamic, engaging activities for all tourists. For example, while the site’s serene environment appeals to spiritual seekers, younger or international tourists may seek more interactive experiences, such as cultural performances, to perceive the site as truly remarkable (Lee & Kim, 2022).
The moderate effect of Acquaintance Experience on Remarkable experiences (H4: β = 0.457, p < 0.05) suggests that onsite interactions, such as viewing the image of Buddha, create notable impressions but may lack the depth needed for transformative experiences. This could be due to limited opportunities for social engagement with local communities, unlike community-based tourism models in northern Thailand (Tan & Wong, 2020), highlighting the need for initiatives like local-guided tours or festivals to enhance remarkable experiences.
Likewise, the prominence of Onsite Experience (75.70% variance explained) within Acquaintance Experience suggests that direct interactions with the site’s serene environment and cultural elements, such as the image of Buddha, foster remarkable experiences.
The strong relationships between Remarkable experiences and Memorable impressions (H5: β = 0.713, p < 0.001) and other Memorable dimensions like emotional connection and sharing information (H6: β = 0.780, p < 0.001) indicate that engaging activities and cultural symbolism at Khao Chi Chan leave lasting impressions on tourists. The high loading of Engaging Activities (81.20% variance explained) within Remarkable aligns with findings that active participation enhances memorability (Lee & Kim, 2022). Finally, the robust link between Memorable experiences and Affection (H7: β = 0.801, p < 0.001) demonstrates that memorable impressions, particularly emotional connections (86.90% variance explained), drive tourists’ loyalty and desire to revisit, supporting prior research on the emotional impact of cultural tourism (Gao & Liu, 2024).
The model fit indices (e.g., CFI = 0.980, RMSEA = 0.042) further confirm the DHARMA model’s validity, indicating a strong alignment between the proposed framework and the observed data. Collectively, these results highlight the interconnected roles of destination identity, heritage preservation, and onsite engagement in fostering memorable and affectionate experiences at Khao Chi Chan.
The SEM analysis validated all seven hypotheses (H1–H7) of the DHARMA model, revealing significant relationships among the constructs of Destination Identity, Heritage Values, Acquaintance Experience, Remarkable Encounters, Memorable Impressions, and Affection. The substantial influence of Destination Identity on Heritage Values (H1: β = 0.826, p < 0.001) underscores Khao Chi Chan’s distinctive geographical, historical, and cultural attributes, consistent with scholarship on heritage tourism’s role in enhancing destination appeal (Timothy & Boyd, 2023). The high variance explained by Geographical Features (85.70%) reflects the site’s scenic cliff and lotus pond, which bolster its conservation and historical significance. However, the moderate effect of Destination Identity on Acquaintance Experience (H2: β = 0.223, p < 0.05) suggests limited availability of interactive activities, such as guided tours or meditation workshops, compared to the immersive retreats offered in Chiang Mai (Pongjun & Kieanwatana, 2024). Heritage Values and Acquaintance Experience significantly influence Remarkable Encounters (H3: β = 0.339, p < 0.05; H4: β = 0.457, p < 0.05), with Conservation Value (62.10% variance) highlighting Khao Chi Chan’s transformation from a quarry to a sacred site, supporting sustainable tourism (Pongjun & Kieanwatana, 2024). These moderate effects indicate opportunities for enhanced visitor engagement through cultural activities, unlike the community-driven models prevalent in northern Thailand. Strong relationships were observed between Remarkable Encounters and Memorable Impressions (H5: β = 0.713, p < 0.001; H6: β = 0.780, p < 0.001) and between Memorable Impressions and Affection (H7: β = 0.801, p < 0.001), underscoring Khao Chi Chan’s capacity to foster lasting emotional connections, driven by Engaging Activities (81.20% variance) and Emotional Connection (86.90% variance) (Gao & Liu, 2024). The model’s fit indices (e.g., CFI = 0.980, RMSEA = 0.042) affirm its validity, aligning with established research on cultural tourism dynamics (Schumacker & Lomax, 2010).

5.2. Implications

5.2.1. Implications of Laser Technology and DHARMA Model for Cultural Tourism Management

The Khao Chi Chan project initially employed the grid lines method to draw the image of Buddha on the cliff. Due to the large area and rough surface of the cliff, this method proved infeasible. To address this challenge, Pichet Limsuwan and his team, who had expertise in laser engraving of materials using CO2 lasers, were invited to contribute. The use of a 20 W Argon ion laser to draw the Khao Chi Chan image of Buddha marks a pioneering application in cultural heritage projects. Unlike traditional grid-line methods, which proved infeasible due to the cliff’s rough surface, the laser enabled precise outlining, ensuring timely completion (Limsuwan, 2013). This innovation highlights the potential of laser technology in heritage preservation, offering a non-invasive method for restoration or documentation at other sites, such as Borobudur (Seyfi & Hall, 2023).
This laser system enabled precise and efficient outlining of the image of Buddha on the cliff, overcoming the limitations of the grid lines method and ensuring the project’s timely completion. This application of laser technology is significant as it marks the first documented use of lasers for drawing an image of Buddha on a mountain cliff, as the prior literature had not reported such a use. The precision and adaptability of the laser system allowed for accurate rendering on the uneven surface of Khao Chi Chan, demonstrating the potential of laser technology in large-scale cultural heritage projects. Laser technology has a wide range of applications beyond this project. In industry, lasers are used for cutting, welding, and engraving materials with high precision (R. Smith & Johnson, 2020). In medicine, lasers are employed in procedures such as eye surgery, dermatology treatments, and cancer therapy due to their accuracy and minimally invasive nature (Brown & Lee, 2021). Additionally, lasers play a critical role in telecommunications, enabling high-speed data transmission through fiber optics, and in scientific research, where they are used for spectroscopy and particle acceleration (Kumar & Patel, 2022). The use of lasers in the Khao Chi Chan project highlights their versatility in non-traditional applications, such as cultural heritage preservation. This approach could be extended to other heritage sites for tasks like restoration, cleaning of artifacts, or precise documentation of historical structures, as lasers offer a non-contact method that minimizes damage to delicate surfaces (Seyfi & Hall, 2023).
The successful integration of laser technology at Khao Chi Chan offers a model for other heritage sites seeking to blend modern innovation with cultural preservation. For instance, sites like the Borobudur temple in Indonesia could adopt laser-based techniques for restoration or documentation, ensuring precision while minimizing damage to historical structures (Seyfi & Hall, 2023). Additionally, the DHARMA model’s applicability extends beyond Buddhist tourism, offering a framework for analyzing tourist perceptions at secular heritage sites, such as the Petra archeological site in Jordan, where destination identity and heritage values similarly shape visitor experiences.
The findings of this study have significant implications for cultural tourism management and destination marketing at Khao Chi Chan and similar heritage sites. The SEM analysis confirms the DHARMA model’s validity, with strong path coefficients for H1 (β = 0.826, p < 0.001) and H7 (β = 0.801, p < 0.001), underscoring the roles of Destination Identity and Memorable experiences in fostering tourist loyalty. However, the moderate effects of H2 (β = 0.223, p < 0.05), H3 (β = 0.339, p < 0.05), and H4 (β = 0.457, p < 0.05) suggest barriers to deeper engagement, such as limited interactive activities. Enhancing onsite offerings, such as meditation workshops, could strengthen these relationships (Lee & Kim, 2022).
First, the strong influence of Destination Identity on Heritage Values (β = 0.826, p < 0.001) suggests that tourism stakeholders should leverage Khao Chi Chan’s unique geographical and cultural attributes in promotional strategies. For example, marketing campaigns could highlight the site’s laser-carved Buddha as a symbol of modern Thai innovation, akin to how Angkor Wat emphasizes Khmer architectural heritage. Similar strategies could be applied to other Southeast Asian heritage sites, such as Bagan in Myanmar, to enhance their global appeal by integrating technological narratives with cultural significance (Timothy & Boyd, 2023). Highlighting the natural beauty of the Buddha Mountain and its historical significance as a symbol of King Rama IX’s reign can enhance tourists’ appreciation of its heritage value, attracting more visitors seeking authentic cultural experiences (Timothy & Boyd, 2023).
Second, the moderate effect of Acquaintance Experience on Remarkable experiences indicates a need to enhance onsite engagement opportunities. Tourism operators could introduce more interactive activities, such as guided meditation sessions or cultural workshops, to deepen tourists’ cultural and social interactions, thereby creating more remarkable experiences (Lee & Kim, 2022). The high loading of Conservation Value within Heritage Values also underscores the importance of sustainable practices, such as maintaining the lotus pond and green spaces, to preserve the site’s appeal and ensure long-term tourist satisfaction (Seyfi & Hall, 2023).
Finally, the strong link between Memorable experiences and Affection highlights the potential for fostering tourist loyalty through emotional engagement. Destination managers should focus on creating emotionally resonant experiences, such as storytelling events about the image of Buddha’s history, to strengthen tourists’ emotional connections and encourage repeat visits (Gao & Liu, 2024). These strategies can enhance Khao Chi Chan’s reputation as a premier cultural tourism destination, contributing to Thailand’s broader tourism economy.

5.2.2. Practical Implications for Stakeholders

The findings offer actionable insights for tourism authorities, cultural heritage organizations, and local policymakers to enhance Khao Chi Chan’s role as a sustainable Buddhist tourism destination.
Tourism Authorities: The significant influence of Destination Identity (H1: β = 0.826, p < 0.001) highlights the opportunity for the Tourism Authority of Thailand (TAT) to promote Khao Chi Chan’s royal and Buddhist heritage through targeted marketing campaigns, akin to those for Wat Phra Kaew. Emphasizing the innovative laser-assisted construction of the image of Buddha as a symbol of modern Thai ingenuity could attract spiritual and cultural tourists. For instance, digital campaigns on platforms like WeChat, tailored for Chinese visitors, could showcase the site’s tranquil ambiance and historical significance. Additionally, a pilot digital storytelling program, featuring augmented reality (AR) tours that narrate the site’s history and construction process, could engage tech-savvy visitors and deepen their cultural appreciation (Tourism Analytics, 2024). Cultural Heritage Organizations: The substantial Conservation Value (62.10% variance) underscores the importance of preserving Khao Chi Chan’s natural and cultural assets, such as its lotus pond and surrounding green spaces. Thailand’s Fine Arts Department should adopt sustainable preservation practices, drawing on models like those implemented at Angkor Wat, to maintain the site’s aesthetic and historical appeal (Seyfi & Hall, 2023). Collaborative efforts with UNESCO could elevate Khao Chi Chan’s global recognition, positioning it as an exemplar of heritage conservation in Southeast Asia.
Local Policymakers: The moderate effects of H2 (β = 0.223, p < 0.05), H3 (β = 0.339, p < 0.05), and H4 (β = 0.457, p < 0.05) suggest opportunities for Chonburi Province authorities to enhance visitor engagement through interactive activities. Developing meditation workshops or cultural festivals, similar to Chiang Mai’s Visakha Bucha celebrations, could strengthen Acquaintance Experience and Remarkable Encounters, fostering deeper visitor connections. For example, a pilot meditation program led by local monks, offering guided sessions at the base of the image of Buddha during sunrise, could provide visitors with a transformative spiritual experience, aligning with the site’s Buddhist heritage. Such initiatives would support Pattaya’s strategic shift from a nightlife-centric reputation to a sustainable Buddhist tourism destination, while stimulating local economic growth.

5.3. Limitations and Future Research

5.3.1. Limitation of This Study

Despite its contributions, this study has several limitations:
Reliance on Convenience Sampling: The adoption of non-probability convenience sampling, necessitated by logistical constraints at Khao Chi Chan, may compromise the representativeness of the sample (n = 400, 88.9% response rate). Future studies should utilize probability sampling methods, such as stratified sampling, to achieve broader demographic representation, particularly among diverse nationalities like Chinese, Russian, and Indian tourists (Cochran, 1997).
Single Location Focus: This study’s exclusive focus on Khao Chi Chan limits its generalizability to other cultural or religious tourism sites. To enhance the DHARMA model’s applicability, future research could extend its framework to diverse heritage contexts, such as Wat Arun in Bangkok or Bagan in Myanmar, to assess its robustness across varied settings (Timothy & Boyd, 2023).
Specific Timeframe: Data collection, conducted from January to March 2025 during Pattaya’s peak tourism season, may not reflect seasonal variations in tourist perceptions. Longitudinal studies spanning multiple seasons could elucidate evolving visitor experiences and the influence of site enhancements over time (Gao & Liu, 2024).
Unexplored Variables: The moderate effects observed for H2–H4 (β = 0.223–0.457) suggest that additional factors, such as tourist age, cultural familiarity, or digital engagement, may shape perceptions. Future research could incorporate these as moderating variables to strengthen the DHARMA model’s explanatory capacity (Lee & Kim, 2022). For instance, examining the impact of virtual tours or social media on Affection could align with emerging trends observed at sites like Petra (Seyfi & Hall, 2023).

5.3.2. Future Research

Despite its contributions, this study has several limitations that warrant consideration in future research.
First, this study focuses solely on Khao Chi Chan, which may limit the generalizability of the findings to other cultural tourism destinations with different geographical and cultural contexts. Future research should apply the DHARMA model to diverse heritage sites to validate its applicability across varied settings.
Second, the moderate effects observed in H2, H3, and H4 suggest that additional factors, such as tourist demographics or cultural familiarity, may influence the relationships between Destination Identity, Acquaintance, and Remarkable experiences. Future studies could incorporate moderating variables, such as age or nationality, to explore how these factors shape tourist perceptions (Lee & Kim, 2022).
Third, this study relies on cross-sectional data, which may not capture the longitudinal evolution of tourist perceptions over time. Longitudinal studies could examine how perceptions of Khao Chi Chan change as the site continues to develop, providing insights into the long-term impact of heritage preservation and onsite enhancements (Gao & Liu, 2024).
Finally, while the model fit indices indicate a strong fit, the variance explained for some latent variables (e.g., 15.20% for Acquaintance Experience) suggests that other unexamined factors may influence tourist experiences. Future research could explore additional dimensions, such as digital engagement through virtual tours, to enhance the DHARMA model’s explanatory power (Seyfi & Hall, 2023). Addressing these limitations will further refine the understanding of cultural tourism dynamics and support more effective destination management strategies.

6. Conclusions

The project to carve the image of Buddha on the Khao Chi Chan cliff aimed to (1) serve as a sacred site for worship and to support the preservation of Buddhism; (2) be an image of Buddha representing the reign of His Majesty King Bhumipol Adulyadej, King Rama IX; (3) honor King Rama IX on the occasion of his 50th anniversary of accession to the throne; and (4) create a public park that can serve both as a place for meditation and as a recreational area for the people. The initial project to draw the image of Buddha on the Khao Chi Chan cliff used the grid lines method. Due to a large area and rough surface of the Khao Chi Chan cliff, it was impossible to finish drawing the image of Buddha on the cliff using the grid lines method. Later, Pichet Limsuwan and his coworkers who were working on laser engraving materials using CO2 laser had been invited to join the project. and a galvanometric scanner It is well-known that lasers have played important roles in industry and medicine in the past four decades. However, so far, applications of laser in drawing images of Buddha on a mountain cliff have not been reported in the literature. Therefore, this article presents for the first time the use of a laser for drawing an image of Buddha on a mountain cliff, which helped with finishing carving the image of Buddha on the cliff of Khao Chi Chan on time.
The empirical findings from the structural equation modeling (SEM) analysis of the DHARMA model further underscore the interconnected roles of Destination Identity, Heritage Values, Acquaintance Experience, Remarkable Experiences, Memorable Impressions, and Affection in shaping tourist perceptions at Khao Chi Chan. The strong path coefficients (ranging from 0.223 to 0.801) and robust model fit indices (e.g., CFI = 0.980, RMSEA = 0.042) confirm the validity of the DHARMA framework, illustrating how Khao Chi Chan’s unique geographical features, historical significance, and cultural symbolism foster meaningful and lasting tourist experiences (Timothy & Boyd, 2023). Notably, the significant influence of Destination Identity on Heritage Values (β = 0.826, p < 0.001) and the strong link between Memorable Experiences and Affection (β = 0.801, p < 0.001) highlight the site’s ability to create emotional connections that drive tourist loyalty and intent to revisit (Gao & Liu, 2024).
This study’s implications are twofold. First, it showcases the transformative potential of integrating advanced technologies like lasers into cultural heritage projects, paving the way for future applications in restoration, documentation, and preservation of historical sites. Second, the findings offer actionable insights for cultural tourism management, emphasizing the need to leverage destination identity, enhance onsite engagement, and foster emotional connections to enhance visitor experiences and ensure long-term sustainability (Lee & Kim, 2022).
Policy and Managerial Implications: The findings provide actionable recommendations for destination management and tourism development planning. The pronounced influence of Destination Identity (H1: β = 0.826, p < 0.001) indicates that the Tourism Authority of Thailand (TAT) should integrate Khao Chi Chan’s royal and Buddhist heritage into national promotional campaigns. Targeted digital marketing on platforms such as WeChat and Instagram, aimed at Chinese (30% of Pattaya’s 2024 visitors) and Indian tourists, should emphasize the site’s laser-assisted image of Buddha as a symbol of cultural and technological innovation (Tourism Analytics, 2024). The high Conservation Value (62.10% variance) suggests that Thailand’s Fine Arts Department should pursue UNESCO World Heritage status for Khao Chi Chan, adopting sustainable preservation practices akin to those at Angkor Wat to enhance global recognition and secure funding for conservation efforts (Seyfi & Hall, 2023). Chonburi Province policymakers can address the moderate effects of H2–H4 (β = 0.223–0.457, p < 0.05) by developing interactive initiatives, such as meditation workshops or cultural festivals modeled on Chiang Mai’s Visakha Bucha celebrations, to enhance visitor engagement and stimulate local economic growth (Seyfi & Hall, 2023). These strategies will reinforce Khao Chi Chan’s pivotal role in repositioning Pattaya from its “sex capital” image to a sustainable, culturally enriched tourism destination, as noted in the introduction (Limsuwan, 2013).
Reshaping Pattaya’s Tourism Image: The transformation of Khao Chi Chan into a spiritual landmark presents a distinctive opportunity to reposition Pattaya as a premier destination for cultural and religious tourism. By highlighting the site’s royal heritage, tranquil setting, and innovative laser-assisted construction, tourism stakeholders can attract a diverse visitor demographic, including families and spiritual seekers, thereby countering Pattaya’s nightlife-dominated reputation. The DHARMA model’s emphasis on Memorable Impressions and Affection (H7: β = 0.801, p < 0.001) highlights the potential of storytelling events about the image of Buddha’s history or immersive digital tours to foster deep emotional connections, encouraging repeat visitation and enhancing Pattaya’s global appeal as a multifaceted tourism destination (Gao & Liu, 2024).
Despite its contributions, this study acknowledges its limitations, including its focus on a single site and reliance on cross-sectional data, which future research should address through broader applications of the DHARMA model and longitudinal analyses. Nevertheless, this research advances the understanding of cultural tourism dynamics and the role of technology in heritage preservation, providing a foundation for both academic inquiry and practical destination management strategies at Khao Chi Chan and beyond.

Author Contributions

Conceptualization, P.W., P.L., and P.S.; methodology, P.W., W.P.-N., S.K., K.N., P.L., and P.S. software, P.S.; validation, P.L. and P.S.; formal analysis, P.L. and P.S.; investigation, P.L. and P.S.; resources, P.L. and P.S.; data curation, P.L. and P.S.; writing—original draft preparation, P.W., W.P.-N., S.K., K.N., P.L., and P.S.; writing—review and editing, P.L. and P.S.; visualization, P.L. and P.S.; supervision, P.L.; project administration, P.L. and P.S.; funding acquisition, P.S. All authors have read and agreed to the published version of the manuscript.

Funding

This work was supported in part by the National Research Council of Thailand (NRCT) under the Ministry of Higher Education, Science, Research and Innovation, Thailand, grant number N23H670038—Generative AI Platform for Thailand Accessible Tourism Business for Elderly and All People.

Institutional Review Board Statement

This study was conducted in accordance with ethical guidelines and approved by the Office of The Institutional Review Board, Association of Legal & Political Studies (ALPS-IRB-2024-10-0003, approval date: 1 September 2024) for studies involving humans.

Data Availability Statement

The data presented in this study are available on request from the corresponding author.

Acknowledgments

The authors would like to thank International Blaster Co., Ltd. for providing photographs of Khao Chi Chan before and during the blasting off mountain surface. Pichet Limsuwan would like to express his sincere gratitude to researchers from the National Electronics and Computer Technology Center (NECTEC) who involved in the drawing of the image of Buddha by laser. The authors wish to express their gratitude to the Hub of Talent in Gastronomy Tourism Project (N34E670102), funded by the National Research Council of Thailand (NRCT), for facilitating the research collaboration that contributed to this study. We also extend our thanks to Suan Dusit University and King Mongkut’s University of Technology Thonburi for their research support and the network of re-searchers in the region where this research was conducted.

Conflicts of Interest

The authors declare no conflicts of interest.

Appendix A. Methods of Scientific Construction the World’s Largest Golden Buddha

(1)
Auspicious beginning the project
On 24 April 1995, His Royal Highness Crown Prince Maha Vajiralongkorn presided over the ceremony of worshiping sacred spirits in front of Khao Chi Chan to mark an auspicious beginning to the carving of the image of Buddha on the Khao Chi Chan cliff. After that, the project team started conducting surveys of the geology of the cliff.
(2)
Geology of the original cliff
The Khao Chi Chan cliff is an old quarry with a height of approximately 170 m, facing roughly north. The rock in this area was originally limestone, which was partially metamorphosed into marble due to the intrusion of granite. The past quarrying explosions and the intrusion of granite caused the cliff’s rock to develop fractures, faults, and numerous folds (Division of Geology, 1991; Division of Architecture, 1995).
(3)
Cliff smoothing
The survey work for smoothing the cliff involves the following steps: (1) base line establishment, (2) coordinate and grid establishment, (3) designed line determination and preparation of material, worker transportation, and scaffolding. The cliff smoothing starts from creating a top bench. Then, presplitting holes were drilled vertically with a spacing of 30–50 cm in a row along a slope inclined at about 70°. Explosives were packed into the presplit holes, with charges placed every 20 cm. After each presplit blast or once the cliff face reached the designed line, a geological map of the smoothed cliff was made to analyze the direction and condition of fractures and faults for stability assessment. If geotechnical analysis revealed that the smoothed cliff was unstable, stabilization was performed using rock bolts. Water drainage on the Khao Chi Chan cliff was designed to drain the rainwater form the top of the mountain. It was redirected away from the front of the image of Buddha. This was achieved by blasting a 50 cm wide drainage channel along the length of the top bench to collect rainwater from the mountain top and divert it sideways (International Blaster Co., Ltd., 1995). Figure A1 shows the photograph of Khao Chi Chan before blasting. It is clearly observed that the mountain surface is limestone. Figure A1 shows the blasting the cliff by packing the explosives in the presplit holes. Figure A1 shows the cliff of Khao Chi blasting off rough, uneven and fractured surfaces. Approximately 55,000 cubic meters of rock were blasted. Figure A2 shows the PVC water pipe. Figure A3 and Figure A4 show the result of buried along the crack in the mountain draining the rainwater from the top of the mountain.
Figure A1. Khao Chi Chan before blasting. (Source: International Blaster Co., Ltd.).
Figure A2. During the blasting off mountain surface. (Source: International Blaster Co., Ltd.).
Figure A3. After the blasting off mountain surface. (Source: International Blaster Co., Ltd.).
Figure A4. Water pipe used for draining the rainwater. (Source: International Blaster Co., Ltd.).
(4)
Equipment used for drawing the image of Buddha
An argon ion gas laser with a power of 20 W (Spectra Physics, Model 171) and emitted the green light with a wavelength of 546.1 nm was used for drawing the image of Buddha. The laser was powered by a high voltage power supply with a 3 phase, 460 V, 70 A transformer. However, in actual operation, the current supplied to the laser tube was approximately 25 A.
The cooling system included a cooling tower used to dissipate heat from the laser tube and the electronic components of the power supply. When the laser tube and power supply operated at 25 A, they generated significant heat. Therefore, during operation, large blocks of ice were added to the water in the cooling tower to maintain the temperature below 30 °C.
The galvanometric scanner (General Scanning Inc., Model No. G120D) used to create the image of Buddha consisted of two motors, each one was attached with a small mirror, a size of 7 × 7 × 1 mm3 The motors could rotate at a high frequency of about 1 kHz. The laser beam was reflected by two mirrors which rotated according to the commands of a computer that stored the image of the Buddha.
(5)
Installation of laser
The installation of the 20 W argon ion laser in the container placed in front of the Khao Chi Chan cliff for drawing the image of Buddha began on 30 December 1995. Figure A5 shows the containers used for the installation of lasers, high voltage power supply and scanner. The container was placed at about 215 m from the mountain cliff as shown in Figure A6. Figure A7 shows the installation of transformer and cooling tower outside the container. Figure A8 shows 20 W argon ion laser and scanner installed in the container.
Figure A5. Container used for installing laser and scanner. (Source: Limsuwan, 2013).
Figure A6. Container placed at a distance of 215 m from the mountain cliff. (Source: Limsuwan, 2013).
Figure A7. Installation of transformer and cooling tower. (Source: Limsuwan, 2013).
Figure A8. A 20 W argon ion laser with a length of 2 m and a scanner were installed at the right hand side of the laser aperture. (Source: Limsuwan, 2013).
After installing the laser and scanner inside the container, the laser team worked urgently to make laser emit the green light. Throughout the day and night of 30 and 31 December 1995, during the New Year’s Eve period, the team worked continuously. Remarkably, the laser began functioning, emitting green light at 6:00 a.m. on New Year’s Day, 1 January 1996. It was just in time to meet the scheduled event on 24 January 1996, when His Royal Highness Crown Prince Maha Vajiralongkorn was to preside over the inaugural ceremony by pressing the button to detonate the first explosion for the stone carving.
(6)
Principles of laser drawing
The laser beam emitted from the laser device is a single beam with a diameter of only 1 mm. It was passed into the scanner and reflected on two mirrors of scanner as shown in Figure A7. Then, it passed the aperture of scanner to the open window of container. If the mirrors are off or not rotating, the laser beam left the window and passed into atmosphere with an intense green beam as shown in Figure A9 When the laser beam was incident on the rotating mirrors, it oscillated into multiple beams according to programmed image stored in a computer. Figure A9 shows the laser beam when it reflected on two mirrors of the scanner which were rotating at various frequencies. The different shapes of multiple beams in Figure A10 can be clearly observed. The multiple beams in Figure A11 corresponded to the outer edge of the image of Buddha, the outer edge and the face of the image of Buddha, the outer edge and the lotus pedestal of the image of Buddha and the whole image of Buddha, respectively.
Figure A9. Green laser beam reflected on two mirrors of scanner before passing through the container window. (Source: Limsuwan, 2013).
Figure A10. If the mirrors of scanner were not rotating, an intense green beam was allowed to pass into atmosphere. (Source: Limsuwan, 2013).
Figure A11. Drawing the outer edge and the lotus pedestal of the Buddha (Source: Limsuwan, 2013).
The multiple beams in Figure A11 spread out as it traveled toward the cliff. When the beams impacted on the cliff, the line of the outer edge of the image of Buddha, the outer edge and the face of the image of Buddha, the outer edge and the lotus pedestal of the image of Buddha, and the whole the image of Buddhawere clearly seen as shown in Figure A12, respectively.
Figure A12. Images of different parts of the Buddha as drawn by laser. (Source: Limsuwan, 2013).
(7)
Painting along the laser lines
In the real working, the laser light becomes clearly visible on the cliff only when it is sufficiently dark, starting from around 7:00 p.m. However, the painting team of about 10–20 workers would ascend to the top of the mountain as early as 5:00 p.m., bringing their dinner with them. After having their meal on the mountain top, they would be secured with ropes and then rappel down the cliff face to wait and begin painting along the laser lines, as shown in Figure A11. While the laser was in operation, the laser team continued to monitor the laser image drawing on the cliff from their position at the container until 1:00 a.m. The painting along the laser lines of the whole the image of Buddha was completed on 8 January 1996.
It is worth pointing out that the laser position was approximately 215 m away from the cliff. After the laser beam emitted from the 20 W laser with a diameter of 1 mm traveled by 215 m and impacted on the cliff, it was found that the width of the laser lines visible on the cliff was about 50 cm. It was aesthetically pleasing and proportionate to the size of the cliff, as shown in Figure A10 and Figure A13. In addition, on 10 January 1996, His Royal Highness Crown Prince Maha Vajiralongkorn, came to Khao Chi Chan to investigate the image of Buddha drawn by laser beam.
Figure A13. Photographs showing the workers preparing the paint on the ground and painting on the cliff. (Source: Limsuwan, 2013). (a) White color of pure acrylic paint used for painting was prepared on the ground. (b) Black spots in the photo were the workers on the cliff who were painting. (c) Whole the image of Buddha was completely painted.
(8)
Carving the image of Buddha
After completing the laser drawing of the image of Buddha on the Khao Chi Chan cliff, the next step was to carve the image along the painted lines. On 24 January 1996, His Royal Highness Crown Prince Maha Vajiralongkorn presided over the inaugural ceremony by pressing the button to detonate the first explosion for the stone carving.
For areas with less detail, such as the outer edges of the image of Buddha where the line width was about 50 cm, saw blades were used to cut along the edges of the paint lines. Explosives were then inserted to remove the stone, carving to a depth of approximately 15 cm. In areas with more detail, such as the face of the Buddha, extra care is needed. These areas were carved manually without the use of explosives to prevent damage. During the carving of the image of Buddha, on 8 August 1996, Her Royal Highness Princess Maha Chakri Sirindhorn came to Khao Chi Chan to investigate the image of Buddha drawn by laser beam.
Once the carving along the paint lines was completed, with lines measuring 50 cm in width and 15 cm in depth, the next step was to seal the carved grooves with cement. The surface was then covered with gold mosaic tiles, which were specially ordered from Italy. These gold mosaics were glass tiles coated with gold, each measuring 1 × 1 cm2 and 5 mm thick as shown on Figure A12. The tiles were arranged on backing sheets of 50 × 50 cm2, which were then applied over the cemented grooves. As a result, when viewed from a distance, the carved lines appeared as beautiful golden lines, as seen in Figure A13. The carving work as mentioned above was finished in 1996 and example of gold mosaic tiles show in Figure A14
Figure A14. Example of gold mosaic tiles. (Source: Limsuwan, 2013).
In Figure A15, notice that there was a steel cable extending from the chest of the image of Buddha. This cable was used to open the chest area for the enshrinement of the relics of the Lord Buddha. On 28 November 2001, Somdet Phra Yanasangwon, the Supreme Patriarch presided over the ceremony of enshrining the Lord Buddha’s relics. The relics were pulled up to the chest, and the casket containing the relics of the Lord Buddha was placed inside the chest of the image of Buddha (inset of Figure A16b). After the relics were enshrined, the cable was removed from the image of Buddha.
Figure A15. The image of Buddha as seen in 1996. (Source: Limsuwan, 2013).
Figure A16. The ceremony of enshrining the relics of the Lord Buddha. (Source: Limsuwan, 2013). (a) The casket was contained with the relics of the Lord Buddha. (b) The casket was pulled to the chest of the image of Buddha.

Appendix B

Appendix B illustrates the variables used in the structural equation model.
Table A1. Variables.
Table A1. Variables.
Variable Description
Des1Historical Context
Des2Religious Identity
Des3Cultural Identity
Des4Geographical Features
Her1Religious Value
Her2Cultural Value
Her3Historical value
Her4Conservation value
Her5Social value
Acq1Tourism experience
Acq2Onsite experience
Acq3Cultural experience
Acq4Social experience
Rem1Natural Beauty
Rem2Cultural Experience
Rem3Symbolism of the Location
Rem4Engaging Activities
Mem1Impression
Mem2Engagement
Mem3Conservation value
Mem4Emotional connection

References

  1. Bhandari, H. (2022). Religious tourism and visitor perception: A case study analysis. ECS Transactions, 107(1), 6335–6342. [Google Scholar] [CrossRef]
  2. Brown, A., & Lee, M. (2021). Laser applications in modern medicine: A review. Journal of Medical Technology, 15(3), 78–89. [Google Scholar]
  3. Buhalis, D. (2000). Marketing the competitive destination of the future. Tourism Management, 21(1), 97–116. [Google Scholar] [CrossRef]
  4. Chaiyatorn, S., & Somsak, P. (2023). Sustainable tourism and cultural heritage in Thailand: Challenges and opportunities. Journal of Southeast Asian Studies, 28(3), 45–60. [Google Scholar]
  5. Cochran, W. G. (1997). Sampling techniques (3rd ed.). John Wiley & Sons. [Google Scholar]
  6. Division of Architecture, Department of Public Works. (1995). Project to construct a carved Buddha image on the cliff of Khao Chi Chan, Phra Phuttha Maha Wachira Uttamophat Sassada, Wat Yan Sangwararam, Bang Lamung district, Chonburi province, Thailand. Division of Architecture, Department of Public Works. (In Thai) [Google Scholar]
  7. Division of Geology, Department of Mineral Resources. (1991). Report on the survey of rock fractures in the cliff area of Khao Chi Chan, Sattahip district, Chonburi province, Thailand. Division of Geology, Department of Mineral Resources. (In Thai) [Google Scholar]
  8. Feng, Y., Qin, J., Lv, X., Tian, Y., & Meng, W. (2024). Exploring the influence of historical storytelling on cultural heritage tourists’ revisit intention: A case study of the Mogao Grottoes in Dunhuang. PLoS ONE, 19(9), e0307869. [Google Scholar] [CrossRef]
  9. Gao, J., & Liu, H. (2024). Emotional impacts of cultural tourism: A case study approach. Journal of Tourism Studies, 45(3), 123–135. [Google Scholar]
  10. Hair, J. F., Jr., Black, W. C., Babin, B. J., & Anderson, R. F. (2010). Multivariate data analysis: A global perspective (7th ed.). Pearson Prentice Hall. [Google Scholar]
  11. Hall, C. M. (2005). Tourism: Rethinking the social science of mobility. Pearson Education. [Google Scholar]
  12. Higham, T., Weiss, A. D., Higham, C., Ramsey, C. B., Guedes, J. d. A., Hanson, S., Weber, S. A., Rispoli, F., Ciarla, R., Pryce, T. O., & Pigott, V. C. (2020). A prehistoric copper-production centre in central Thailand: Its dating and wider implications. Antiquity, 94(376), 948–965. [Google Scholar] [CrossRef]
  13. Iftikhar, A., Haider, W. A., & Ullah, M. S. (2023). Sacred seduction: Unveiling the allure of religious activities as a tourist magnet. The Islamic Culture As-Saqafat-ul Islamia الثقافة الإسلامية—Research Journal—Sheikh Zayed Islamic Centre University of Karachi, 48. [Google Scholar] [CrossRef]
  14. International Blaster Co., Ltd. (1995). The project for carving the Buddha image on the cliff of Khao Chi Chan. International Blaster Co., Ltd. (In Thai) [Google Scholar]
  15. Johnson, L. (2021). Reimagining tourism: Cultural and spiritual dimensions in Southeast Asia. Asian Tourism Review, 8(2), 33–49. [Google Scholar]
  16. Kontogeorgopoulos, N., Churyen, A., & Duangsaeng, V. (2015). Homestay tourism and the commercialization of the rural home in Thailand. Asia Pacific Journal of Tourism Research, 20(1), 29–50. Available online: https://www.researchgate.net/publication/317007300_Tourism_in_Thailand_Growth_Diversification_and_Political_Upheaval (accessed on 13 August 2025). [CrossRef]
  17. Kumar, R., & Patel, S. (2022). Lasers in scientific research: Emerging trends. Physics Today, 75(6), 45–52. [Google Scholar]
  18. Kushwaha, S. K. (2024). Exploring the impact of Buddhist tourism and pilgrimage on cultural exchange and understanding: An empirical analysis. International Journal For Multidisciplinary Research, 6(2), 1–7. [Google Scholar] [CrossRef]
  19. Lee, S., & Kim, Y. (2022). The role of engaging activities in enhancing memorability in cultural tourism. Tourism Management, 89, 104–115. [Google Scholar]
  20. Li, Y.-Q., Ruan, W.-Q., Zhang, S., Li, R., & Zhang, K.-F. (2024). To understand or to touch? Evoking tourists’ cultural preservation commitment through heritage tourism interpretation. Journal of Sustainable Tourism, 33, 168–187. [Google Scholar] [CrossRef]
  21. Limsuwan, P. (2013). History of constructing the carved Buddha image on the cliff of Chi Chan mountain. Liang Chiang Publisher. ISBN 978-616-335-889-9. [Google Scholar]
  22. Mehlhausen, J. (2022). Natural Beauty (p. 172–193. Oxford University Press eBooks. [Google Scholar] [CrossRef]
  23. Pai, C. H., Zhang, Y., Wang, Y. L., Li, K., & Shang, Y. (2025). Current challenges and opportunities in cultural heritage preservation through sustainable tourism practices. Current Issues in Tourism, 1–19. [Google Scholar] [CrossRef]
  24. Pfoser, A., & Stach, S. (2024). Beyond difficult pasts: Towards a fuller understanding of memory-making in tourism. Memory Studies, 1–11. [Google Scholar] [CrossRef]
  25. Pine, B. J., & Gilmore, J. H. (1999). The experience economy: Work is theatre & every business a stage. Harvard Business School Press. [Google Scholar]
  26. Pongjun, C., & Kieanwatana, K. (2024). The Buddhist meditation tourism management based on the tourism resources of Chiangmai province. Arts of Management Journal, 8(2), 21–44. Available online: https://so02.tci-thaijo.org/index.php/jam/article/view/268830 (accessed on 13 August 2025).
  27. Public Relations Subcommittee. (2001). Souvenirs from the project to create a carved Buddha image on the cliff of Khao Chi Chan. Idea Square Limited Partnership. ISBN 974-90060-6-2. [Google Scholar]
  28. Reiter, A., & Geiger, I. (2018). Natural beauty, fine art and the relation between them. Kant-Studien, 109(1), 72–100. [Google Scholar] [CrossRef]
  29. Rybina, L., & Lee, T. J. (2021). Traveler motivation and destination loyalty: Visiting sacred places in central Asia. Tourism and Hospitality, 2(1), 1–14. [Google Scholar] [CrossRef]
  30. Schumacker, R. E., & Lomax, R. G. (2010). A beginner’s guide to structural equation modeling (3rd ed.). Lawrence Erlbaum Associates. [Google Scholar]
  31. Seeger, M., Kaewketpong, P., Seeger, A., & Saijunjiam, J. (2024). Soteriological inclusiveness and religious tourism in modern Thai Buddhism: The stūpa of Mae Chi Kaew Sianglam (1901–1991). Journal of Global Buddhism, 25(2), 163–185. [Google Scholar] [CrossRef]
  32. Seyfi, S., & Hall, C. M. (2023). Authenticity in cultural tourism: A review of tourist perceptions. Current Issues in Tourism, 26(6), 987–1003. [Google Scholar]
  33. Smith, J. (2019). Urban tourism and cultural shifts in Southeast Asia. Journal of Travel Studies, 15(3), 45–62. [Google Scholar]
  34. Smith, R., & Johnson, T. (2020). Advances in laser technology: Applications in industry and medicine. Laser Technology Review, 12(4), 56–67. [Google Scholar]
  35. Suanpang, P., Pothipassa, P., & Jittithavorn, C. (2024). Blockchain of things (BoT) innovation for smart tourism. International Journal of Tourism Research, 26(2), e2606. [Google Scholar] [CrossRef]
  36. Sutthipranee, S. (2022). Religious tourism in Thailand: A review of Thai literature. NRCT e-Journal, 8, 12–25. Available online: http://e-journal.nrct.go.th/file_upload/digital_file/440_b97e2.pdf (accessed on 13 August 2025).
  37. Tan, H., & Wong, K. (2020). Community-based tourism and cultural empowerment in Thailand. Tourism Recreation Research, 45(5), 612–625. [Google Scholar]
  38. Thambunya, S., & Khoy, K. (2007). Depositional environments of Permian rocks of the Khao Khad formation in central Thailand. Available online: http://scienceasia.org/2007.33.n4/v33_371_381.pdf (accessed on 13 August 2025).
  39. Tian, Q., & Wang, J. (2025). A study on the impact of cultural inheritance and innovative practices on tourist behavior in industrial heritage-themed districts: A case study of Xi’an. Buildings, 15(16), 2846. [Google Scholar] [CrossRef]
  40. Timothy, D. J. (2019). Cultural heritage and tourism: An introduction (2nd ed.). Channel View Publications. [Google Scholar]
  41. Timothy, D. J., & Boyd, S. W. (2023). Heritage tourism and the role of geographical features. Journal of Cultural Geography, 40(1), 88–102. [Google Scholar]
  42. Tourism Analytics. (2024). Thailand tourism report 2024. Available online: https://tourismanalytics.com/uploads/1/2/0/4/120443739/thailand-tourism-report-2024.pdf (accessed on 13 August 2025).
  43. Towner, J. (1996). An historical geography of recreation and tourism in the Western world 1540–1940. Wiley. [Google Scholar]
  44. Vieth, L. (2022). Historical context (pp. 25–46). University Press of Mississippi eBooks. [Google Scholar] [CrossRef]
  45. Visarado, P. R. (2021). Buddhist tourism management for sustainable community development. International Journal of Multidisciplinary in Cultures & Religions Studies, 2(2), 79–88. Available online: https://so04.tci-thaijo.org/index.php/ijmcr/article/view/255558 (accessed on 13 August 2025).
  46. Wareebor, S., Suttikun, C., & Mahasuweerachai, P. (2025). Perceived authenticity and tourist behavior toward local restaurants: An empirical study in Thailand. Tourism and Hospitality, 6(3), 123–135. [Google Scholar] [CrossRef]
  47. Watson, G. L., & Kopachevsky, J. P. (2014). Interpretations of tourism as commodity. Annals of Tourism Research, 46, 21–33. [Google Scholar] [CrossRef]
  48. Wattanamethanont, J. (2023). Tick diversity and pathogen infection in Khao Chi-On non hunting area and banglamung wildlife breeding center, Chonburi province, Thailand [Master’s thesis, Chulalongkorn University]. [Google Scholar] [CrossRef]
  49. Wu, J., Wang, X., & Zhang, C. (2024). Exploring the on-site experience of slow tourists from an embodied practice perspective. International Journal of Tourism Research, 26(3), e2623. [Google Scholar] [CrossRef]
  50. Wu, Y., & Liu, X. (2022). Cultural festivals and place attachment: A study of tourist loyalty. Asia Pacific Journal of Tourism Research, 27(8), 789–804. [Google Scholar]
  51. Yurii, M. (2022). Religious identity in the system of civilizational values. Medìaforum, 11, 180–196. [Google Scholar] [CrossRef]
Disclaimer/Publisher’s Note: The statements, opinions and data contained in all publications are solely those of the individual author(s) and contributor(s) and not of MDPI and/or the editor(s). MDPI and/or the editor(s) disclaim responsibility for any injury to people or property resulting from any ideas, methods, instructions or products referred to in the content.

Article Metrics

Citations

Article Access Statistics

Multiple requests from the same IP address are counted as one view.