Big Data Analytics and Firm Performance in the Hotel Sector
Abstract
1. Introduction
2. Background
2.1. Big Data Analytics
2.2. Dynamic Capabilities
2.3. Technology–Organisation–Environment (TOE) Framework
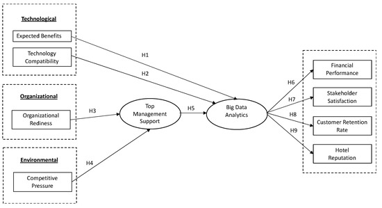
3. Conceptual Model
4. Research Design
5. Results
6. Discussion and Conclusions
Author Contributions
Funding
Informed Consent Statement
Data Availability Statement
Conflicts of Interest
Appendix A
| Construct | Item | Scale | Reference |
|---|---|---|---|
| Big data usage | Sourcing analysis | (1–5) | [26] |
| CRM/customer management | |||
| Marketing/communication | |||
| Warehouse operations improvements | |||
| Revenue management | |||
| Process/equipment monitoring | |||
| Distribution channel | |||
| Logistics improvements | |||
| Forecasting/demand management—SandOP | |||
| Inventory optimization | |||
| Expected benefits | Improve the quality of work | (1–5) | [26] |
| Make work more efficient | |||
| Lower costs | |||
| Improve customer service | |||
| Grow sales to new customers or new markets | |||
| Identify new product/service opportunities | |||
| Technology compatibility | Using BDA is consistent with our business practices | (1–5) | [26] |
| Using BDA fits our organizational culture | |||
| Overall, it is easy to incorporate BDA into our hotel management practices | |||
| Organizational readiness | Lacking capital/financial resources | (1–5) | [26] |
| Lacking the needed IT infrastructure | |||
| Lacking analytics capability | |||
| Lacking skilled resources | |||
| Competitive pressure | To what extent have your competitors implemented BDA? | (1–5) | [26] |
| To what extent have your suppliers implemented BDA? | |||
| To what extent have your clients implemented BDA? | |||
| Top management support | To what extent does the TMT promote the use of BDA in your organization? | (1–5) | [26] |
| To what extent does the TMT create support for BDA initiatives within your organization? | |||
| 3. To what extent has the TMT promoted BDA as a strategic priority within your organization? | |||
| Financial performance | Room occupancy rate | (1–5) | [12] |
| Income per room | |||
| Gross profit per room | |||
| Wealth creation (Accounting value of the firm with respect to its market value) | |||
| Capacity to generate profit in times of crisis | |||
| Stakeholder satisfaction | Customer satisfaction level | (1–5) | [12] |
| Employee satisfaction level | |||
| Hotel characteristics | No. of stars | # | [12] |
| Chain affiliation | name | ||
| Client retention | We improved customer loyalty | (1–5) | [12] |
| We attracted a large number of new clients | |||
| Hotel reputation | We have a good image | (1–5) | [12] |
| We have a good reputation in the market |
References
- Côrte-Real, N.; Oliveira, T.; Ruivo, P. Assessing business value of big data analytics in European firms. J. Bus. Res. 2017, 70, 379–390. [Google Scholar] [CrossRef]
- Ang, L.-M.; Seng, K.P. Big Sensor Data Applications in Urban Environments. Big Data Res. 2016, 4, 1–12. [Google Scholar] [CrossRef]
- Xiang, Z.; Schwartz, Z.; Gerdes, J.H., Jr.; Uysal, M. What can big data and text analystics tell us about hotel guest experience and satisfaction? Int. J. Hosp. Manag. 2015, 44, 120–130. [Google Scholar] [CrossRef]
- Baesens, B.; Bapna, R.; Marsden, J.R.; Vanthienen, J.; Zhao, J.L. Transformational issues of big data and analytics in networked business. MIS Q. 2014, 38, 629–631. [Google Scholar] [CrossRef]
- Lee, M.; Cai, Y.; DeFranco, A.; Lee, J. Exploring influential factors affecting guest satisfaction: Big data and business analytics in consumer-generated reviews. J. Hosp. Tour. Technol. 2020, 11, 137–153. [Google Scholar] [CrossRef]
- Maroufkhani, P.; Wagner, R.; Ismail, W.K.W.; Baroto, M.B.; Nourani, M. Big data analytics and firm performance: A systematic review. Information 2019, 10, 226. [Google Scholar] [CrossRef]
- Samara, D.; Magnisalis, I.; Peristeras, V. Artificial intelligence and big data in tourism: A systematic literature review. J. Hosp. Tour. Technol. 2020, 11, 343–367. [Google Scholar] [CrossRef]
- Mikalef, P.; Boura, M.; Lekakos, G.; Krogstie, J. Big data analytics and firm performance: Findings from a mixed-method approach. J. Bus. Res. 2019, 98, 261–276. [Google Scholar] [CrossRef]
- McAfee, A.; Brynjolfsson, E.; Davenport, T.H. Big data: The management revolution. Harv. Bus. Rev. 2012, 90, 60–68. [Google Scholar]
- Gupta, M.; George, J.F. Toward the development of a big data analystics capabilities. Inf. Manag. 2016, 53, 1049–1064. [Google Scholar] [CrossRef]
- Li, J.; Xu, L.; Tang, L.; Wang, S.; Li, L. Big data in tourism research: A literature review. Tour. Manag. 2018, 68, 301–323. [Google Scholar] [CrossRef]
- Pereira-Moliner, J.; Claver-Corttn, E.; Molina-Azor, J.; Tar, J.J. Quality management. environmental management and firm performance: Direct and mediating effects in the hotel industry. J. Clean. Prod. 2012, 37, 82–92. [Google Scholar] [CrossRef]
- George, G.; Haas, M.R.; Pentland, A. Big Data and management. Acad. Manag. J. 2014, 57, 321–326. [Google Scholar] [CrossRef]
- Wamba, S.F.; Gunasekaran, A.; Akter, A.; Ren, S.J.-F.; Dubey, R.; Childe, S.J. Big data analytics and firm performance: Effects of dynamic capabilities. J. Bus. Res. 2017, 70, 356–365. [Google Scholar] [CrossRef]
- Assunção, M.D.; Calheiros, R.N.; Bianchi, S.; Netto, M.A.; Buyya, R. Big Data computing and clouds: Trends and future directions. J. Parallel Distrib. Comput. 2015, 79, 3–15. [Google Scholar] [CrossRef]
- Wamba, S.F.; Akter, S.; Edwards, A.; Chopin, G.; Gnanzou, D. How big data can make big impact: Findings from a systematic review and a longitudinal case study. J. Prod. Econ. 2015, 165, 234–246. [Google Scholar] [CrossRef]
- Mikalef, P.; Boura, M.; Lekakos, G.; Krogstie, J. Big data analytics capabilities and innovation: The mediating role of dynamic capabilities and moderating effect of the environment. Br. J. Manag. 2019, 30, 272–298. [Google Scholar] [CrossRef]
- Haider, M. Beyond the hype: Big data concepts, methods, and analytics. Int. J. Inf. Manag. 2015, 35, 137–144. [Google Scholar]
- Liu, Y. Big Data and Predictive Business Analytics. J. Bus. Forecast. 2014, 33, 40–42. [Google Scholar]
- Ting, P.J.L.; Chen, S.-L.C.; Chen, H.; Fang, W.-C. Using big data and text analytics to understand how customer experiences posted on Yelp.com impact the hospitality industry. Contemp. Manag. Res. 2017, 13, 07–130. [Google Scholar] [CrossRef]
- Erevelles, S.; Fukawa, N.; Swayne, L. Big data consumer analystics and the transformation of marketing. J. Bus. Res. 2016, 69, 897–904. [Google Scholar] [CrossRef]
- Schilke, O. Second order dynamic capabilities: How do they matter? Acad. Manag. Perspect. 2014, 28, 368–380. [Google Scholar] [CrossRef]
- Teece, D.J.; Pisano, G.; Shuen, A. Dynamics capabilities and strategic management. Strateg. Manag. J. 1997, 18, 509–533. [Google Scholar] [CrossRef]
- Teece, D.J. Capturing value from knowledge assets: The new economy markets for know-how, and intangible assets. Calif. Manag. Rev. 1998, 40, 55–79. [Google Scholar] [CrossRef]
- Braganza, A.; Brooks, L.; Nepelski, D.; Ali, M.; Moro, R. Resource management in big data initiatives: Processes and dynamic capabilities. J. Bus. Res. 2017, 70, 328–337. [Google Scholar] [CrossRef]
- Chen, D.Q.; Preston, D.S.; Swink, M. How the Use of Big Data Analytics Affects Value Creation in Supply Chain Management. J. Manag. Inf. Syst. 2015, 32, 4–39. [Google Scholar] [CrossRef]
- Tornatzky, L.G.; Fleischer, M.; Chakrabarti, A.K. Processes of Technological Innovation; Lexington Books: Lanham, MD, USA, 1990. [Google Scholar]
- Salleh, K.A.; Janczewski, L.J.; Beltran, F. SEC-TOE Framework: Exploring Security Determinants in Big Data Solutions Adoption. In Proceedings of 19th Pacific Asia Conference on Information Systems (PACIS 2015), Singapore, 5–9 July 2015. [Google Scholar]
- Baker, J. The Technology–Organization–Environment Framework. In Information Systems Theory; Dwivedi, Y., Wade, M., Schneberger, S., Eds.; Integrated Series in Information Systems; Springer: New York, NY, USA, 2012; Volume 28. [Google Scholar]
- Chwelos, P.; Benbasat, I.; Dexter, A.S. Research report: Empirical test of an EDI adoption model. Inf. Syst. Res. 2001, 12, 304–321. [Google Scholar] [CrossRef]
- Sun, S.; Cegielski, C.; Jia, L.; Hall, D. Understanding the Factors Affecting the Organizational Adoption of Big Data. J. Comput. Inf. Syst. 2016, 58, 193–203. [Google Scholar] [CrossRef]
- Liang, H.; Saraf, N.; Hu, Q.; Xue, Y. Assimilation of enterprise systems: The effect of institutional pressures and the mediating role of top management. MIS Q. 2007, 31, 59–87. [Google Scholar] [CrossRef]
- Sam, K.M.; Chatwin, C.R. Understanding Adoption of Big Data Analytics in China: From Organizational Users Perspective. In Proceedings of the IEEE International Conference, Kansas City, MO, USA, 20–24 May 2018. [Google Scholar]
- Lee, I. Big data: Dimensions, evolution, impacts, and challenges. Bus. Horiz. 2017, 60, 293–303. [Google Scholar] [CrossRef]
- Xie, K.; So, K.; Wang, W. Joint effects of management responses and online reviews on hotel financial performance: A data-analytics approach. Int. J. Hosp. Manag. 2017, 62, 101–110. [Google Scholar] [CrossRef]
- Tornatzky, L.G.; Klein, K.J. Innovation characteristics and innovation adoption-implementation: A meta-analysis of findings. IIEEE Trans. Eng. Manag. 1982, 29, 28–45. [Google Scholar] [CrossRef]
- Chen, D.Q.; Tsou, H.T.; Huang, A.Y. Service delivery innovation antecedents and impact on firm performance. J. Serv. Res. 2009, 12, 36–55. [Google Scholar] [CrossRef]
- Hwang, I.S.; Chi, D.J. Relationships among Internal Marketing, Employee Job Satisfaction and International Hotel Performance: An Empirical Study. Int. J. Manag. 2005, 22, 285–293. [Google Scholar]
- Levy, S.E.; Duan, W.; Boo, S. An analysis of one-star online reviews and responses in the Washington, DC, lodging market. Cornell Hosp. Q. 2013, 54, 49–63. [Google Scholar] [CrossRef]
- Ye, Q.; Law, R.; Gu, B. The impact of online user reviews on hotel room sales. Int. J. Hosp. Manag. 2009, 28, 180–182. [Google Scholar] [CrossRef]
- Cantallops, A.; Salvi, F. New consumer behavior: A review of research on eWOM and hotels. Int. J. Hosp. Manag. 2014, 36, 41–51. [Google Scholar] [CrossRef]
- Henseler, J.; Ringle, C.M.; Sinkovics, R.R. The use of partial least squares path modeling in international marketing. In New Challenges to International Marketing; Emerald Group Publishing Limited: Bingley, UK, 2009. [Google Scholar]
- Chin, W.W. The partial least squares approach to structural equation modelling. In Modern Methods for Business Research; Marcoulides, Ed.; Lawrence Erlbaum Associates: Mahwah, NJ, USA, 1998; pp. 295–336. [Google Scholar]
- Ringle, C.M.; Wende, S.; Becker, J.-M. SmartPLS 3. Bönningstedt: SmartPLS. 2015. Available online: http://www.smartpls.com (accessed on 10 February 2023).
- Sainaghi, R. Hotel performance: State of the art. Int. J. Contemp. Hosp. Manag. 2010, 22, 368–380. [Google Scholar] [CrossRef]


| Factor | Variable | Source | Hypothesis | Impact | Sign |
|---|---|---|---|---|---|
| Technological | Expected Benefits | [26,30] | H1 | Direct Impact on BDA | Positive |
| Technological | Technology Compatibility | [26,31] | H2 | Direct Impact on BDA | Positive |
| Organisational | Organisational Readiness | [8,26] | H3 | Indirect Impact on BDA via TMS | Positive |
| Environmental | Competitive Pressure | [31,32] | H4 | Indirect Impact on BDA via TMS | Positive |
| Management | Top Management Support | [32,33] | H5 | Direct Impact on BDA | Positive |
| BDA | BDA Use | [14,34,35] | H6 | Direct Impact on Corporate Financial measures | Positive |
| (N) | (%) | (N) | (%) | ||
|---|---|---|---|---|---|
| Gender | Does your hotel belong to a hotel chain? | ||||
| Male | 26 | 52% | Yes | 21 | 42% |
| Female | 24 | 48% | No | 29 | 58% |
| Age | Number of years working on that hotel | ||||
| 18–24 | 3 | 6% | 1–5 | 29 | 58% |
| 25–34 | 18 | 36% | 6–10 | 10 | 20% |
| 35–44 | 16 | 32% | 11–15 | 5 | 10% |
| 45–54 | 12 | 24% | >15 | 6 | 12% |
| >54 | 1 | 2% | |||
| Department | Overall knowledge about the questionnaire | ||||
| Sales | 3 | 6% | Very low | 8 | 16% |
| F&B | 4 | 8% | Low | 7 | 14% |
| Management | 26 | 525 | Medium | 22 | 44% |
| Reception | 5 | 10% | High | 18 | 36% |
| Other | 12 | 24% | Very high | 1 | 2% |
| Job Function | Number of years on that job function | ||||
| Board Member | 4 | 8% | 1–5 | 34 | 68% |
| General manager | 22 | 44% | 6–10 | 10 | 20% |
| Receptionist | 19 | 38% | 11–15 | 3 | 6% |
| Other | 5 | 10% | >15 | 3 | 6% |
| Construct | Cronbach Alpha | Composite Reliability | AVE |
|---|---|---|---|
| Top Management Support [TMS] | 0.972 | 0.982 | 0.948 |
| Expected Benefits [EB] | 0.933 | 0.942 | 0.732 |
| Technological Compatibility [TC] | 0.851 | 0.908 | 0.769 |
| Financial Performance [FP] | 0.919 | 0.939 | 0.756 |
| Competitive Pressure [CP] | 0.904 | 0.937 | 0.833 |
| Organizational Readiness [OR] | 0.783 | 0.860 | 0.605 |
| Hotel Reputation [HR] | 0.971 | 0.986 | 0.972 |
| Customer Retention [CR] | 0.808 | 0.905 | 0.827 |
| Stakeholders Satisfaction [SS] | 0.779 | 0.891 | 0.813 |
| Use of BDA [UBDA] | 0.957 | 0.963 | 0.722 |
| [TMS] | [EB] | [TC] | [FP] | [CP] | [OR] | [HR] | [CR] | [SS] | [UBDA] | |
|---|---|---|---|---|---|---|---|---|---|---|
| Top Management Support | 0.974 | |||||||||
| Expected Benefits | 0.440 | 0.855 | ||||||||
| Techn Compatibility | 0.683 | 0.569 | 0.877 | |||||||
| Financial Performance | 0.584 | 0.392 | 0.417 | 0.869 | ||||||
| Competitive Pressure | 0.324 | 0.300 | 0.230 | 0.127 | 0.913 | |||||
| Organizational Readiness | 0.417 | 0.010 | 0.232 | 0.302 | 0.262 | 0.778 | ||||
| Hotel Reputation | 0.313 | 0.315 | 0.356 | 0.607 | 0.045 | 0.110 | 0.986 | |||
| Customer Retention | 0.518 | 0.255 | 0.401 | 0.580 | 0.039 | 0.169 | 0.543 | 0.909 | ||
| Stakeholders Satisfaction | 0.269 | 0.127 | 0.259 | 0.546 | 0.0015 | 0.130 | 0.705 | 0.599 | 0.902 | |
| Use of BDA | 0.778 | 0.333 | 0.519 | 0.533 | 0.403 | 0.434 | 0.232 | 0.277 | 0.182 | 0.850 |
Disclaimer/Publisher’s Note: The statements, opinions and data contained in all publications are solely those of the individual author(s) and contributor(s) and not of MDPI and/or the editor(s). MDPI and/or the editor(s) disclaim responsibility for any injury to people or property resulting from any ideas, methods, instructions or products referred to in the content. |
© 2023 by the authors. Licensee MDPI, Basel, Switzerland. This article is an open access article distributed under the terms and conditions of the Creative Commons Attribution (CC BY) license (https://creativecommons.org/licenses/by/4.0/).
Share and Cite
Carneiro, T.; Picoto, W.N.; Pinto, I. Big Data Analytics and Firm Performance in the Hotel Sector. Tour. Hosp. 2023, 4, 244-256. https://doi.org/10.3390/tourhosp4020015
Carneiro T, Picoto WN, Pinto I. Big Data Analytics and Firm Performance in the Hotel Sector. Tourism and Hospitality. 2023; 4(2):244-256. https://doi.org/10.3390/tourhosp4020015
Chicago/Turabian StyleCarneiro, Tiago, Winnie Ng Picoto, and Inês Pinto. 2023. "Big Data Analytics and Firm Performance in the Hotel Sector" Tourism and Hospitality 4, no. 2: 244-256. https://doi.org/10.3390/tourhosp4020015
APA StyleCarneiro, T., Picoto, W. N., & Pinto, I. (2023). Big Data Analytics and Firm Performance in the Hotel Sector. Tourism and Hospitality, 4(2), 244-256. https://doi.org/10.3390/tourhosp4020015

