From Guns to Mental Health and Accountability: Decoding Media Narratives and Audience Reactions in Public Mass Shootings
Abstract
1. Introduction
2. News Framing and Audience Response to News
3. Mass Shootings, Gun and Mental Health Debates, and Accountability
4. Ideological Leanings in Framing Narratives in Media Coverage of Mass Shootings
5. The Gun and Mental Debates and Media Framing
6. Accountability and Audience Engagement
7. Summary of Review
8. Research Questions and Hypotheses
- RQ1: What are the dominant framing narratives regarding the gun debate, mental health debate, and accountability in U.S. cable and broadcast television coverage of mass shootings?
- Hypothesis 1. There is a positive association between frame narratives that support stricter gun regulations and audience sentiments favoring stricter gun regulation.
- Hypothesis 2. Frame narratives that highlight mental health as the primary factor in mass shootings generates more positive sentiments toward prioritizing mental health accountability.
- Hypothesis 3. Frame narratives that highlight mental health as the primary factor in mass shootings generates more negative sentiments toward stricter gun regulations.
- Hypothesis 4. Frame narratives that emphasize individual accountability in mass shootings generates negative audience sentiments toward political accountability.
9. Materials, Method, and Procedure
Data Selection and Collection
10. Data Coding and Analysis
10.1. Sentiment Analysis
10.2. Statistical Analysis
11. Results
12. Gun Debate
12.1. Widespread and Systemic Gun Violence: ABC News Framing (Culture)
12.2. Systemic Problems with Gun Accessibility: CNN Framing
12.3. Systemic Problems with Gun Accessibility: NBC News Framing
12.4. Skepticism over the Effectiveness of Gun Control: Fox News Framing (Individual Accountability)
12.5. Failure of Political Leadership in Gun Regulation: MSNBC Framing (Political Accountability)
13. Mental Health Debate
13.1. Presidential Attribution of Gun Violence to Mental Health: ABC News Framing
13.2. Competing Narratives of Blame Attribution: CNN Framing
13.3. Narrative of Psychologism and Individualism: Fox News Framing
13.4. Legislative, Policy, and Political Enabling: MSNBC Framing
13.5. Competing Narratives of Blame Attribution: NBC News Framing
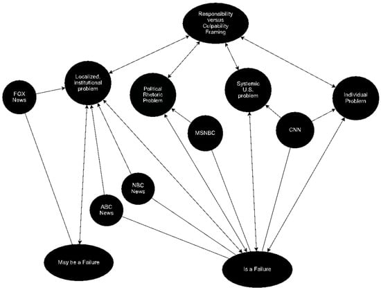
14. Responsibility Versus Culpability (Accountability)
14.1. Localized, Institutional Problem: ABC News Framing
14.2. Systemic and Individual Pathology Problems: CNN Framing
14.3. Possible Air Force Documentation “Issue”: Fox News Framing
14.4. Narrative of a Political Rhetoric Problem: MSNBC Framing
14.5. Localized, Institutional Problem: NBC News Framing
15. News Reports and Audience Responses and Analysis
16. Discussion
17. Dominant Frame Narratives
18. Stricter Gun Regulation and Audience Sentiments
19. Mental Health Framing and Audience Sentiments
20. Negative Sentiments Toward Gun Regulation Following Mental Health Framing
21. Individual Accountability and Political Accountability
22. Conclusions
Supplementary Materials
Author Contributions
Funding
Institutional Review Board Statement
Informed Consent Statement
Data Availability Statement
Conflicts of Interest
References
- Aarøe, L. (2011). Investigating frame strength: The case of episodic and thematic frames. Political Communication, 28(2), 207–226. [Google Scholar] [CrossRef]
- Bos, L., Kruikemeier, S., & de Vreese, C. H. (2016). Nation binding: How public service broadcasting mitigates political selective exposure. PLoS ONE, 11(5), e0155112. [Google Scholar] [CrossRef]
- Boukes, M., & Boomgaarden, H. (2015). Soft news with hard consequences? Introducing a nuanced measure of soft versus hard news exposure and its relationship with political cynicism. Communication Research, 42(5), 701–731. [Google Scholar] [CrossRef]
- Cacciatore, M. A., Scheufele, D. A., & Iyengar, S. (2016). The end of framing as we know it… and the future of media effects. Mass Communication and Society, 19(1), 7–23. [Google Scholar] [CrossRef]
- Cappella, J. N., & Jamieson, K. H. (1997). Spiral of cynicism: The press and the public good. Oxford University Press. [Google Scholar]
- Chong, D., & Druckman, J. N. (2007). A theory of framing and opinion formation in competitive elite environments. Journal of Communication, 57, 99–118. [Google Scholar] [CrossRef]
- Crigler, A. N., & Just, M. R. (2012). Measuring affect, emotion and mood in political communication. In H. A. Semetko, & M. Scammell (Eds.), The Sage handbook of political communication (pp. 211–224). Sage. [Google Scholar]
- Dahmen, N. S., Abdenour, J., McIntyre, K., & Noga-Styron, K. E. (2018). Covering mass shootings: Journalists’ perceptions of coverage and factors influencing attitudes. Journalism Practice, 12, 456–476. [Google Scholar] [CrossRef]
- Dan, V. (2018). A methodological approach for integrative framing analysis of television news. In P. D’Angelo (Ed.), Doing news framing analysis II: Empirical and theoretical perspectives (pp. 191–220). Routledge. [Google Scholar]
- D’Angelo, P. (2017). Framing: Media frames. In P. Roessler, C. A. Hoffner, & L. van Zoonen (Eds.), The international encyclopedia of media effects (pp. 1–10). Wiley. [Google Scholar]
- de Vreese, C. H. (2004). The effects of frames in political television news on issue interpretation and frame salience. Journalism & Mass Communication Quarterly, 81(1), 36–52. [Google Scholar]
- Druckman, J. N., & McDermott, R. (2008). Emotion and the framing of risky choice. Political Behavior, 30(3), 297–312. [Google Scholar] [CrossRef]
- Emelu, M. N. (2023a). The U.S. cable televisions’ framing of mass shooting: A grounded discovery of competing narratives. Frontiers in Communication, 8, 1174946. [Google Scholar] [CrossRef]
- Emelu, M. N. (2023b). Is it just about guns? ABC News framing of mass shooting stories on digital platforms. Iowa Journal of Communication, 55(2), 48–73. [Google Scholar]
- Entman, R. M. (1993). Framing: Toward clarification of a fractured paradigm. Journal of Communication, 43(4), 51–58. [Google Scholar] [CrossRef]
- Fox, J. A., & DeLateur, M. J. (2014). Mass shootings in America. Homicide Studies, 18(1), 125–145. [Google Scholar] [CrossRef]
- Garland, D. (2008). On the concept of moral panic. Crime, Media, Culture, 4(1), 9–30. [Google Scholar] [CrossRef]
- Gitlin, T. (1980). The whole world is watching: Mass media and the making and unmaking of the new left. University of California Press. [Google Scholar]
- Glaser, B., & Strauss, A. (1967). The discovery of grounded theory. Aldine Publishing Company. [Google Scholar]
- Goffman, E. (1974). Frame Analysis: An essay on the organization of experience. Harper and Row. [Google Scholar]
- Gross, K. (2008). Framing persuasive appeals: Episodic and thematic framing, emotional response, and policy opinion. Political Psychology, 29(2), 169–192. [Google Scholar] [CrossRef]
- Gun Violence Archive (GVA). (2024). Gun violence archive. Available online: https://www.gunviolencearchive.org/reports/mass-shooting (accessed on 15 July 2024).
- Gun Violence Archive (GVA). (2014–2023). Gun violence archive. Available online: https://www.gunviolencearchive.org (accessed on 15 July 2024).
- Guo, L., Mays, K., Zhang, Y., Wijaya, D., & Betke, M. (2021). What makes gun violence a (less) prominent issue? A computational analysis of compelling arguments and selective agenda setting. Mass Communication and Society, 24(5), 651–675. [Google Scholar] [CrossRef]
- Haider-Markel, D. P., & Joslyn, M. R. (2011, September 1–4). Attributing blame in tragedy: Understanding attitudes about the causes of three mass shootings. Annual Meeting of the American Political Science Association, Seattle, WA, USA. [Google Scholar]
- Heath, H., & Cowley, S. (2004). Developing a grounded theory approach: A comparison of glasser and strauss. International Journal of Nursing Studies, 41, 141–150. [Google Scholar] [CrossRef] [PubMed]
- Holody, K. J., & Daniel, E. S. (2017). Attributes and frames of the Aurora shootings: National and local news coverage differences. Journalism Practice, 11, 80–100. [Google Scholar] [CrossRef]
- Iyengar, S. (1996). Framing responsibility for political issues. American Academy of Political and Social Science, 546, 59–70. [Google Scholar] [CrossRef]
- Jashinsky, J. M., Magnusson, B., Hanson, C., & Barnes, M. (2017). Media agenda setting regarding violence before and after a mass shooting. Frontiers in Public Health, 4, 291. [Google Scholar] [CrossRef] [PubMed]
- Jebril, N., Albaek, E., & de Vreese, C. H. (2013). Infotainment, cynicism and democracy: Privatization vs. personalization. European Journal of Communication, 28(2), 105–121. [Google Scholar] [CrossRef]
- Lankford, A., & Tomek, S. (2018). Mass killings in the United States from 2006 to 2013: Social contagion or random clusters? Suicide and Life-threatening Behavior, 48, 459–467. [Google Scholar] [CrossRef] [PubMed]
- Lazarsfeld, P. F., Berelson, B., & Gaudet, H. (1948). The people’s choice: How the voter makes up his mind in a presidential campaign, legacy edition. Columbia University Press. [Google Scholar]
- Levin, I. (1987). Associative effects of information framing. Bulletin of the Psychonomic Society, 25(2), 85–86. [Google Scholar] [CrossRef]
- Lindgren, E., Lindholm, T., Vliegenthart, R., Boomgaarden, H. G., Damstra, A., Strömbäck, J., & Tsfati, Y. (2022). Trusting the facts: The role of framing, news media as a (trusted) source, and opinion resonance for perceived truth in statistical statements. Journalism & Mass Communication Quarterly, 101(4), 981–1004. [Google Scholar] [CrossRef]
- Liu, S., Guo, L., Mays, K., Betke, M., & Wijaya, D. T. (2019, November 3–4). Detecting frames in news headlines and its application to analyzing news framing trends surrounding U.S. gun violence. 23rd Conference on Computational Natural Language Learning (pp. 504–514), Hong Kong, China. [Google Scholar]
- Lott, J. R., & Moody, C. E. (2019). Is the United States an outlier in public mass shootings? A comment on Adam Lankford. Econ Journal Watch, 16, 37–68. Available online: https://econjwatch.org/articles/is-the-united-states-an-outlier-in-public-mass-shootings-a-comment-on-adam-lankford (accessed on 16 July 2024).
- Maglio, T. (2023, December 15). Every TV channel ranked by viewers in 2023. Indiewire. Available online: https://www.indiewire.com/news/analysis/every-tv-channel-ranked-by-viewers-2023-1234935549/ (accessed on 30 June 2024).
- Matthes, J., & Schemer, C. (2012). Diachronic framing effects in competitive environments. Political Communication, 29(3), 319–339. [Google Scholar] [CrossRef]
- McGinty, E. E., Webster, D. W., & Barry, C. L. (2013). Effects of news media messages about mass shootings on attitudes toward persons with serious mental illness and public support for gun control policies. American Journal of Psychiatry, 170, 494–501. [Google Scholar] [CrossRef] [PubMed]
- McGinty, E. E., Wolfson, J. A., Sell, T. K., & Webster, D. W. (2016). Common sense or gun control? Political communication and news media framing of firearm sale background checks after Newton. Journal of Health Politics, Policy and Law, 41(1), 3–40. [Google Scholar] [CrossRef]
- McReynolds, L. S., & Wasserman, G. A. (2008). Risk for disciplinary infractions among incarcerated male youths: Influence of psychiatric disorder. Criminal Justice and Behavior, 35(9), 1174–1185. [Google Scholar] [CrossRef]
- Metzel, J. M., & MacLeish, K. T. (2015). Mental illness, mass shootings, and the politics of American firearms. American Journal of Public Health, 105, 240–249. [Google Scholar] [CrossRef]
- Metzel, J. M., Piemonte, J., & McKay, T. (2021). Mental illness, mass shootings, and the future of psychiatric research into American gun violence. Harvard Review of Psychiatry, 29(1), 81–89. [Google Scholar] [CrossRef]
- Mosqueda, C. M., Heath, M. A., Cutrer-Párraga, E. A., Ridge, R. D., & Miller, E. (2021). Analysis of 48 hours of television news coverage following the Columbine High School shooting. School Psychology Review, 52(1), 57–71. [Google Scholar] [CrossRef]
- Muschert, G. W., & Carr, D. (2006). Media salience and frame changing across events: Coverage of nine school shootings, 1997–2001. Journalism & Mass Communication Quarterly, 83, 747–766. [Google Scholar] [CrossRef]
- Nabi, R. L. (2003). Exploring the framing effects of emotion. Communication Research, 30, 224–247. [Google Scholar] [CrossRef]
- National Institute of Justice (NIJ), Kane, R. A., Lopez, B. E., & Haskins, P. A. (2023). Special report: Public mass shootings research. National Institute of Justice. Available online: https://www.ojp.gov/pdffiles1/nij/307401.pdf (accessed on 5 August 2024).
- National Media Spots. (n.d.). Top most watched networks of 2023 total viewer. Available online: https://www.nationalmediaspots.com/top-most-watched-networks-of-2023-total-viewers.php (accessed on 28 January 2024).
- Nisbet, E. C., Hart, P. S., Myers, T., & Ellithorpe, M. (2013). Attitude change in competitive framing environments? Open-/closed-mindedness, framing effects, and climate change. Journal of Communication, 63(4), 766–785. [Google Scholar] [CrossRef]
- Peterson, J. (2021). A multi-level, multi-method investigation of the psycho-social life histories of mass shooters (final report, award No. 2018-75-CX-0023). National Institute of Justice. Available online: https://www.ojp.gov/library/publications/multi-level-multi-method-investigation-psycho-social-life-histories-mass (accessed on 30 June 2024).
- Peterson, J., & Densley, J. (2022). The violence project: How to stop a mass shooting epidemic. Abrams Press. [Google Scholar]
- Peterson, J., & Densley, J. (2024). The violence project. Available online: https://www.theviolenceproject.org/databases/ (accessed on 7 September 2024).
- PEW. (2017). Views of guns and gun violence. Available online: https://www.pewsocialtrends.org/2017/06/22/views-of-guns-and-gun-violence/ (accessed on 7 September 2024).
- Philpott-Jones, S. (2018). Mass shootings, mental illness, and gun control. Hastings Center Report, 48(2), 7–9. [Google Scholar] [CrossRef] [PubMed]
- Price, V., & Tewksbury, D. (1997). News values and public opinion: A theoretical account of media priming and framing. In G. Barnett, & F. Boster (Eds.), Progress in communication sciences (pp. 173–212). Ablex. [Google Scholar]
- Rocque, M., & Duwe, G. (2018). Rampage shootings: An historical, empirical and theoretical overview. Current Opinion in Psychology, 19, 28–33. [Google Scholar] [CrossRef]
- Scheufele, D. A. (1999). Framing as a theory of media effects. Journal of Communication, 49(1), 103–122. [Google Scholar] [CrossRef]
- Schildkraut, J., Elsass, H. J., & Stafford, M. C. (2015). Could it happen here? Moral panic, school shootings, and fear of crime among college students. Crime Law Soc Change, 63, 91–110. [Google Scholar] [CrossRef]
- Shah, D. V., Kwak, N., Schmierbach, M., & Zubric, J. (2004). The interplay of news frames on cognitive complexity. Human Communication Research, 30(1), 102–120. [Google Scholar] [CrossRef]
- Skeem, J. L., & Monahan, J. (2011). Current directions in violence and risk assessment. Current Directions in Psychological Science, 20(1), 36–42. [Google Scholar] [CrossRef]
- Stoll, J. (2024). TV networks viewers in the USA [data set]. Statista. Available online: https://www.statista.com/statistics/530119/tv-networks-viewers-usa/ (accessed on 7 September 2024).
- Stroud, N. J. (2011). Niche news: The politics of news choice. Oxford University Press. [Google Scholar] [CrossRef]
- Tuchman, G. (1978). Making news: A study in the construction of reality. Free Press. [Google Scholar]
- Valkenburg, P. M., Semetko, H. A., & de Vreese, C. H. (1999). The effects of news frames on readers’ thoughts and recall. Communication Research, 26, 550–569. [Google Scholar] [CrossRef]
- Varsheny, M., Mahapatra, A., Krishnan, V., Gupta, R., & Deb, K. S. (2016). Violence and mental illness: What is the true story? Journal of Epidemiology and Community Health, 70(3), 223–225. [Google Scholar] [CrossRef] [PubMed]
- Walter, D., & Ophir, Y. (2019). News frame analysis: An inductive mixed-method computational approach. Communication Methods & Measures, 13, 248–266. [Google Scholar] [CrossRef]
- Walters, G., & Crawford, G. (2014). Major mental illness and violence history as predictors of institutional misconduct and recidivism: Main and interaction effects. Law and Human Behavior, 38(3), 238–247. [Google Scholar] [CrossRef]
- Witt, K., van Dorn, R., & Fazel, S. (2013). Risk factors for violence in psychosis: Systematic review and meta-regression analysis of 110 studies. PLoS ONE, 8(2), e55942. [Google Scholar] [CrossRef]
- Yelderman, L. A., Joseph, J. J., West, M. P., & Butler, E. (2019). Mass shooting in the United States: Understanding the importance of mental health and firearm considerations. Psychology, Public Policy, and Law, 253, 212–223. [Google Scholar] [CrossRef]
- YouGov. (n.d.). Popularity ratings for TV networks. Available online: https://today.yougov.com/ratings/entertainment/popularity/tv-networks/all (accessed on 7 September 2024).
- Zhang, Y., Shah, D., Pevehouse, J., & Valenzuela, S. (2023). Reactive and asymmetric communication flows: Social media discourse and partisan news framing in the wake of mass shootings. The International Journal of Press/Politics, 28(4), 837–861. [Google Scholar] [CrossRef]



| Stricter Gun Regulation Narratives * Audience Sentiment Crosstabulation | ||||||
|---|---|---|---|---|---|---|
| % Within Audience Sentiment | ||||||
| Sentiments | ||||||
| Negative | Neutral | Positive | Total | |||
| Stricter Gun Control Narratives | ABC News Audience Comments | 28.1% a | 21.8% a | 8.1% b | 17.0% | |
| ABC News Reports | 0.3% a | 1.8% a,b | 1.3% b | 0.9% | ||
| CNN News Audience Comments | 8.7% a | 23.6% b | 12.6% c | 11.3% | ||
| CNN News Reports | 1.1% a | 3.6% a,b | 2.6% b | 2.0% | ||
| Fox News Audience Comments | 45.0% a | 9.1% b | 46.1% a | 44.4% | ||
| Fox News Reports | 1.2% a | 5.5% b | 0.2% c | 0.8% | ||
| MSNBC News Audience Comments | 5.8% a | 1.8% a | 14.7% b | 10.5% | ||
| MSNBC News Reports | 0.4% a | 1.8% a,b | 2.1% b | 1.4% | ||
| NBC News Audience Comments | 9.1% a | 27.3% b | 10.5% a | 10.5% | ||
| NBC News Reports | 0.3% a | 3.6% b | 1.8% b | 1.2% | ||
| Total | 100.0% | 100.0% | 100.0% | 100.0% | ||
| Chi-Square Tests | ||||||
| Asymptotic Significance | ||||||
| Value | df | (2-Sided) | ||||
| Pearson Chi-Square | 225.052 a | 18 | 0.000 | |||
| Likelihood Ratio | 228.735 | 18 | 0.000 | |||
| N of Valid Cases | 1702 | |||||
| US TV Mental Health Issue Narratives * Audience Sentiment Crosstabulation | ||||||
|---|---|---|---|---|---|---|
| % Within Sentiment | ||||||
| News Reports & Audience Sentiments | ||||||
| Negative | Neutral | Positive | Total | |||
| US TV Mental Health Issue Narratives | ABC News Audience Comments | 14.6% b | 8.3% | |||
| ABC News Reports | 7.1% a | 16.7% a | 3.5% | |||
| CNN News Audience Comments | 21.4% a | 8.3% a | 21.5% a | 20.9% | ||
| CNN News Reports | 7.1% a | 4.2% a | 5.1% | |||
| Fox News Audience Comments | 21.4% a | 8.3% a | 21.5% a | 20.9% | ||
| Fox News Reports | 0.7% a | 0.4% | ||||
| MSNBC News Audience Comments | 19.4% a | 8.3% a | 11.8% a | 14.6% | ||
| MSNBC News Reports | 10.2% a | 8.3% a,b | 2.8% b | 5.9% | ||
| NBC News Audience Comments | 12.2% a | 50.0% b | 19.4% a | 18.1% | ||
| NBC News Reports | 1.0% a | 3.5% a | 2.4% | |||
| Total | 100.0% | 100.0% | 100.0% | 100.0% | ||
| Chi-Square Tests | ||||||
| Asymptotic Significance | ||||||
| Value | df | (2-Sided) | ||||
| Pearson Chi-Square | 53.607 a | 18 | 0.000 | |||
| Likelihood Ratio | 62.752 | 18 | 0.000 | |||
| N of Valid Cases | 254 | |||||
| US TV Individual Accountability Issue Narratives * Audience Sentiment Crosstabulation | ||||||
|---|---|---|---|---|---|---|
| % Within Audience Sentiment | ||||||
| Audience Sentiment | ||||||
| Negative | Neutral | Positive | Total | |||
| US TV Individual Accountability Issue Narratives | ABC News Audience Comments | 6.0% a,b | 4.2% b | 9.9% a | 8.4% | |
| ABC News Reports | 4.0% a | 2.5% a,b | 0.7% b | 1.6% | ||
| CNN News Audience Comments | 14.8% a | 15.1% a | 9.7% a | 11.4% | ||
| CNN News Reports | 2.7% a | 5.0% a | 0.5% b | 1.6% | ||
| Fox News Audience Comments | 45.6% a | 37.8% a | 56.5% b | 51.9% | ||
| Fox News Reports | 2.7% a | 1.7% a | 1.6% a | 1.8% | ||
| MSNBC News Audience Comments | 0.7% a | 9.2% b | 6.9% b | 6.1% | ||
| MSNBC News Reports | 3.4% a | 5.0% a | 0.2% b | 1.4% | ||
| NBC News Audience Comments | 11.4% a | 17.6% a | 13.6% a | 13.8% | ||
| NBC News Reports | 8.7% a | 1.7% b | 0.4% b | 2.0% | ||
| Total | 100.0% | 100.0% | 100.0% | 100.0% | ||
| Chi-Square Tests | ||||||
| Asymptotic Significance | ||||||
| Value | df | (2-Sided) | ||||
| Pearson Chi-Square | 114.419 a | 18 | 0.000 | |||
| Likelihood Ratio | 103.833 | 18 | 0.000 | |||
| N of Valid Cases | 833 | |||||
| US TV Political Accountability Narratives * Audience Sentiment Crosstabulation | ||||||
|---|---|---|---|---|---|---|
| % Within Audience Sentiment | ||||||
| Negative | Neutral | Positive | Total | |||
| US TV Political Accountability Narratives | ABC News Audience Comments | 4.1% a | 9.8% b | 7.8% | ||
| ABC News Reports | 4.7% a | 2.4% a,b | 1.5% b | 2.3% | ||
| CNN News Audience Comments | 14.6% a | 2.4% b | 14.4% a | 13.7% | ||
| CNN News Reports | 2.4% b | 1.0% a,b | 0.9% | |||
| Fox News Audience Comments | 56.1% a | 39.0% b | 49.5% a,b | 50.5% | ||
| Fox News Reports | 1.8% a | 4.9% a | 0.7% | |||
| MSNBC News Audience Comments | 4.1% a | 9.2% b | 7.4% | |||
| MSNBC News Reports | 1.0% a | 0.7% | ||||
| NBC News Audience Comments | 14.0% a | 43.9% b | 12.1% a | 14.5% | ||
| NBC News Reports | 0.6% a | 4.9% b | 1.5% a,b | 1.4% | ||
| Total | 100.0% | 100.0% | 100.0% | 100.0% | ||
| Chi-Square Tests | ||||||
| Asymptotic | ||||||
| Value | df | Significance (2-Sided) | ||||
| Pearson Chi-Square | 79.677 a | 18 | 0.000 | |||
| Likelihood Ratio | 78.117 | 18 | 0.000 | |||
| N of Valid Cases | 691 | |||||
Disclaimer/Publisher’s Note: The statements, opinions and data contained in all publications are solely those of the individual author(s) and contributor(s) and not of MDPI and/or the editor(s). MDPI and/or the editor(s) disclaim responsibility for any injury to people or property resulting from any ideas, methods, instructions or products referred to in the content. |
© 2025 by the authors. Licensee MDPI, Basel, Switzerland. This article is an open access article distributed under the terms and conditions of the Creative Commons Attribution (CC BY) license (https://creativecommons.org/licenses/by/4.0/).
Share and Cite
Emelu, M.N.; Brossmann, B. From Guns to Mental Health and Accountability: Decoding Media Narratives and Audience Reactions in Public Mass Shootings. Journal. Media 2025, 6, 11. https://doi.org/10.3390/journalmedia6010011
Emelu MN, Brossmann B. From Guns to Mental Health and Accountability: Decoding Media Narratives and Audience Reactions in Public Mass Shootings. Journalism and Media. 2025; 6(1):11. https://doi.org/10.3390/journalmedia6010011
Chicago/Turabian StyleEmelu, Maurice N., and Brent Brossmann. 2025. "From Guns to Mental Health and Accountability: Decoding Media Narratives and Audience Reactions in Public Mass Shootings" Journalism and Media 6, no. 1: 11. https://doi.org/10.3390/journalmedia6010011
APA StyleEmelu, M. N., & Brossmann, B. (2025). From Guns to Mental Health and Accountability: Decoding Media Narratives and Audience Reactions in Public Mass Shootings. Journalism and Media, 6(1), 11. https://doi.org/10.3390/journalmedia6010011

