Carbon Sequestration Potential in Rubber Plantations: A Complementary Approach to Tropical Forest Conservation Strategies, a Review
Abstract
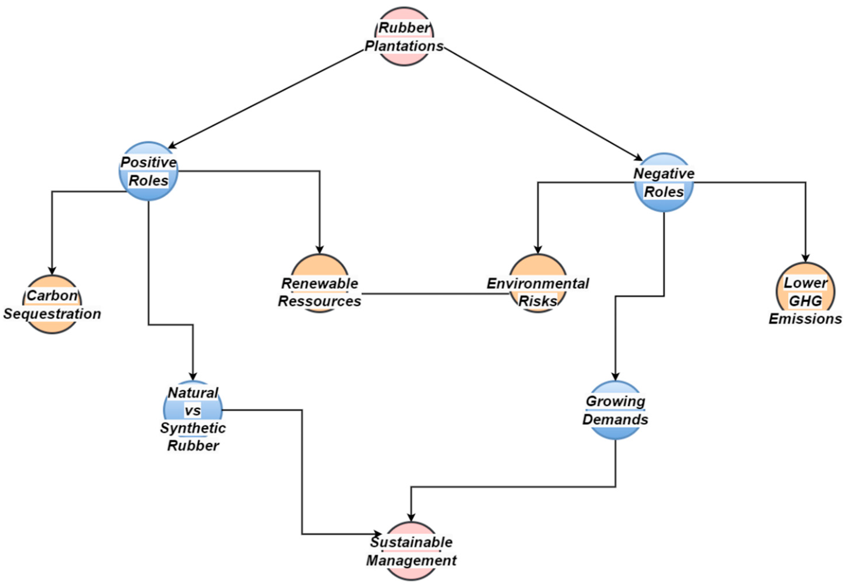
1. Introduction
1.1. Context and Justification of Study
1.2. Objectives of the Study
- ▪
- Quantify the CO2 sequestration potential of rubber plantations compared to tropical forests and other plantations;
- ▪
- Evaluate the factors influencing this potential, including silvicultural management, climate, and soil;
- ▪
- Examine the ecological and socio-economic implications of integrating rubber plantations into conservation strategies.
2. Methodology of the Literature Review
2.1. Methodological Approach
2.2. Overview of the Study Logic
2.3. Review of the Literature and Conceptual Framework of the Study
2.3.1. Carbon Sequestration in Rubber Plantations
2.3.2. Biological Mechanisms of Carbon Fixation in Biomass and Soil
3. Results and Discussion
3.1. Measuring Carbon Sequestration in Rubber Plantations
3.2. Comparing Sequestration Rates in Rubber Plantations, Agroforestry Systems, Secondary Forests, and Pastures
3.3. Comparing Sequestration Rates in Rubber Plantations and Tropical Perennial Plantations
3.4. Comparative Analysis of Rubber Plantations and Tropical Forests
| Type of Ecosystem | Carbon Stock Tons of Mg C/ha | References |
|---|---|---|
| Primary tropical forest | >300 | OFAC [130] |
| Mature rubber plantation (Brasilia) | 80–150 | Lan et al. [12] |
| Young rubber plantation ≤ 10 years old (Sub-Saharan Africa) | 30–50 | Onoji et al. [131] |
| Mono-dominant forest (Ituri/DRC) | 267.5 | Makana et al. [123] |
| Mono-dominant forest (Yangambi/DRC) | 165.5 | Kearsley et al. [132] |
| Mixed forests (DRC) | 160.5 to 199.5 | Panzou et al. [49] |
| Young Forests (DRC) | 202 | Panzou et al. [49] |
| Plantation forest (Ethiopia) | 223 | Dick et al. [122] |
| Secondary forest (Congo-Brazzaville) | 167 | Ekoungoulou et al. [121] |
| Teak plantation (Panama) | 3–41 | Derwish et al. [133] |
| Mixed forest (Colombia) | 122–141 | Saatchi et al. [134] |
| Mixed forest (Venezuela) | 118–139 | |
| Mixed forest (Bolivia) | 84–94 | |
| Mixed forest (Myanmar) | 146–157 | |
| Mixed forest (Papua New Guinea) | 147–153 | |
| Acacia magium and Eucalyptus plantation (Vietnam) | 11.5 | Sang et al. [135] |
| Production forest (Indonesia) | 46.32 | Situmorang et al. [136] |
| Mixed forest (Cameroon) | 318 | Zapfack et al. [137] |
| Plantation forests (Ghana) | 56–70 | Brown et al. [138] |
| Community forests (Nepal) | 301 | Joshi et al. [139] |
| Agroforestry (Peru) | 106 | Aragon et al. [140] |
| Teak plantation (Thailand) | 45–82 | Chayaporn et al. [141] |
| All types of forests (Malaysia) | 157.5 | Raihan [142] |
| Peatland (Congo) | 634 | Crezee et al. [39] |
3.5. Impact of Management Practices on Carbon Sequestration in Rubber Plantations
3.5.1. Impact of Sustainable Intensification Techniques on Rubber Plantations
3.5.2. Comparison Between Conventional and Certified Rubber Plantations (FSC, Rainforest Alliance)
3.6. Integrating Rubber Plantations into Conservation Strategies
3.6.1. Long-Term Stability of Carbon Stocks in Rubber Plantations
3.6.2. The Role of Rubber Plantations in the Context of Climate Change
3.6.3. Toward an Integrated Approach: Landscape Mosaics and Ecological Corridors
3.7. Future Research Needs for Policy Formulation to Enhance Carbon Sequestration in Rubber Plantations
4. Conclusions
Author Contributions
Funding
Data Availability Statement
Acknowledgments
Conflicts of Interest
References
- Parmesan, C.T.; Morecroft, M.D.Y. Impacts, Adaptation, and Vulnerability. Working Group II Contribution to the IPCC Sixth Assessment Report of the Intergovernmental Panel on Climate Change; IPCC: Geneva, Switzerland, 2022; Available online: https://hal.science/hal-03774939/document (accessed on 2 March 2025).
- Jarraud, M.; Steiner, A. Climate Change 2014 Synthesis Report; IPCC: Geneva, Switzerland, 2012. [Google Scholar] [CrossRef]
- Mobunda, J.; Ndongo, E.; Miafuntila, B.P.; Ebwa, J.; Meniko, J.P. Analyse Socio-Environnementale des Indicateurs de la Dynamique du Climat Tels Que Perçus par la Population Riveraine de la Réserve Forestière de Masako. Rev. Maroc. Sci. Agron. Vét. 2020, 8, 151–157. [Google Scholar]
- Lewis, O.T. Biodiversity Change and Ecosystem Function in Tropical Forests. Basic Appl. Ecol. 2009, 10, 97–102. [Google Scholar] [CrossRef]
- FAO. Des Forêts du Monde; FAO: Rome, Italy, 2020. [Google Scholar]
- Friedlingstein, P.; Jones, M.W.; O’ Sullivan, M.; Andrew, R.M.; Hauck, J.; Peters, G.P.; Peters, W.; Pongratz, J.; Sitch, S.; Le Quéré, C.; et al. Global Carbon Budget 2019. Earth Syst. Sci. Data 2019, 11, 1783–1838. [Google Scholar] [CrossRef]
- Calvin, K.; Dasgupta, D.; Krinner, G.; Mukherji, A.; Thorne, P.W.; Trisos, C.; Romero, J.; Aldunce, P.; Barrett, K.; Blanco, G.; et al. IPCC 2023: Climate Change 2023: Synthesis Report. Contribution of Working Groups I, II and III to the Sixth Assessment Report of the Intergovernmental Panel on Climate Change; Lee, H., Romero, J., Arias, P., Bustamante, M., Elgizouli, I., Flato, G., Howden, M., Méndez-Vallejo, C., Pereira, J.J., Pichs-Madruga, R., et al., Eds.; IPCC: Geneva, Switzerland, 2023. [Google Scholar] [CrossRef]
- IPCC. Changement Climatique 2021 les Bases Scientifiques Physiques; IPCC: Geneva, Switzerland, 2023. [Google Scholar]
- FAO. La Situation des Forêts du Monde en 2024; FAO: Rome, Italy, 2024. [Google Scholar] [CrossRef]
- FAO. Etats des Forêts du Monde; FAO: Rome, Italy, 2022. [Google Scholar]
- Tiko, J.M.; Ndjadi, S.S.; Obandza-ayessa, J.L.; Banga, D.B.; Balandi, J.B.; Musavandalo, C.M.; Pierre, J.; Mweru, M.; Michel, B.; Rakotondrasoa, O.L.; et al. Farmers’ Perception of Ecosystem Services Provided by Historical Rubber Plantations in Sankuru Province, DR Congo. Conservation 2025, 5, 7. [Google Scholar] [CrossRef]
- Lan, G.; Wu, Z.; Chen, B.; Xie, G. Species Diversity in a Naturally Managed Rubber Plantation in Hainan Island, South China. Trop. Conserv. Sci. 2017, 10, 1940082917712427. [Google Scholar] [CrossRef]
- Gitz Gohet, E.; Nguyen, A.; Nghia, N.A. Natural Rubber Contributions to Mitigation of Climate Change. In Proceedings of the World Forestry Congress, Seoul, Republic of Korea, 2–6 May 2022; pp. 1–9. [Google Scholar]
- Singh, A.K.; Liu, W.; Zakari, S.; Wu, J.; Yang, B.; Jiang, X.J.; Zhu, X.; Zou, X.; Zhang, W.; Chen, C.; et al. A Global Review of Rubber Plantations: Impacts on Ecosystem Functions, Mitigations, Future Directions, and Policies for Sustainable Cultivation. Sci. Total Environ. 2021, 796, 148948. [Google Scholar] [CrossRef]
- Qi, D.; Wu, Z.; Yang, C.; Tao, Z.; Zhao, L.; Zhang, Y.; Fu, Q. Exploration and Practice of Rubber Based Agroforestry Complex Systems in China. Adv. Biosci. Biotechnol. 2023, 14, 479–491. [Google Scholar] [CrossRef]
- Qi, D.; Yang, C.; Yun, T.; Wu, Z. The Main Service Functions and Driving Forces of Rubber (Hevea brasiliensis) Plantation Ecosystem in China. J. Rubber Res. 2023, 26, 155–164. [Google Scholar] [CrossRef]
- Pinizzotto, S.; Kadir, A.; Gitz, V.; Sainte-Beuve, J.; Nair, L.; Gohet, E.; Meybeck, A. Natural Rubber and Climate Change: A Policy Paper No. 6; CIFOR: Bogor, Indonesia, 2021. [Google Scholar] [CrossRef]
- Yuan, X.; Yang, B.; Liu, W.; Wu, J.; Li, X. Intercropping with Cash Crops Promotes Sustainability of Rubber Agroforestry: Insights from Litterfall Production and Associated Carbon and Nutrient Fluxes. Eur. J. Agron. 2024, 154, 127071. [Google Scholar] [CrossRef]
- Ahrends, A.; Hollingsworth, P.M.; Ziegler, A.D.; Fox, J.M.; Chen, H.; Su, Y.; Xu, J. Current Trends of Rubber Plantation Expansion May Threaten Biodiversity and Livelihoods. Glob. Environ. Change 2015, 34, 48–58. [Google Scholar] [CrossRef]
- Jayathilake, H.M.; Jamaludin, J.; De Alban, J.D.T.; Webb, E.L.; Carrasco, L.R. The Conversion of Rubber to Oil Palm and Other Landcover Types in Southeast Asia. Appl. Geogr. 2023, 150, 102838. [Google Scholar] [CrossRef]
- Jessy, M.D.; Prasannakumari, P.; Abraham, J. Carbon and nutrient cycling through fine roots in rubber (Hevea brasiliensis) plantations in India. Exp. Agric. 2013, 49, 556–573. [Google Scholar] [CrossRef]
- Köhl, M.; Lasco, R.; Cifuentes, M.; Jonsson, Ö.; Korhonen, K.T.; Mundhenk, P.; de Jesus Navar, J.; Stinson, G. Changes in Forest Production, Biomass and Carbon: Results from the 2015 UN FAO Global Forest Resource Assessment. For. Ecol. Manag. 2015, 352, 21–34. [Google Scholar] [CrossRef]
- Lal, R.; Smith, P.; Jungkunst, H.F.; Mitsch, W.J.; Lehmann, J.; Ramachandran Nair, P.K.; McBratney, A.B.; De Moraes Sá, J.C.; Schneider, J.; Zinn, Y.L.; et al. The Carbon Sequestration Potential of Terrestrial Ecosystems. J. Soil Water Conserv. 2018, 73, 145A–152A. [Google Scholar] [CrossRef]
- Lal, R. Soil Carbon Sequestration Impacts on Global Climate Change and Food Security. Science 2004, 304, 1623–1627. [Google Scholar] [CrossRef]
- Mahmud, A.A.; Raj, A.; Jhariya, M.K. Agroforestry Systems in the Tropics: A Critical Review. Agric. Biol. Res. 2021, 37, 83–87. [Google Scholar]
- Cusack, D.F.; Turner, B.L. Fine Root and Soil Organic Carbon Depth Distributions Are Inversely Related Across Fertility and Rainfall Gradients in Lowland Tropical Forests. Ecosystems 2021, 24, 1075–1092. [Google Scholar] [CrossRef]
- Chave, J.; Réjou-Méchain, M.; Búrquez, A.; Chidumayo, E.; Colgan, M.S.; Delitti, W.B.C.; Duque, A.; Eid, T.; Fearnside, P.M.; Goodman, R.C.; et al. Improved Allometric Models to Estimate the Aboveground Biomass of Tropical Trees. Glob. Change Biol. 2014, 20, 3177–3190. [Google Scholar] [CrossRef]
- Stan, K.; Sanchez-Azofeifa, A. Tropical Dry Forest Diversity, Climatic Response, and Resilience in a Changing Climate. Forests 2019, 10, 443. [Google Scholar] [CrossRef]
- Häuser, I.; Thellmann, K.; Cotter, M.; Sauerborn, J. Ecosystem Services and Biodiversity of Rubber Plantations—A Systematic Review. CABI Rev. 2016, 1–6. [Google Scholar] [CrossRef]
- Blagodatsky, S.; Xu, J.; Cadisch, G. Carbon Balance of Rubber (Hevea brasiliensis) Plantations: A Review of Uncertainties at Plot, Landscape and Production Level. Agric. Ecosyst. Environ. 2016, 221, 8–19. [Google Scholar] [CrossRef]
- Engku Ariff, E.A.R.; Suratman, M.N.; Abdullah, S. Modelling of Carbon Sequestration in Rubber (Hevea brasiliensis) Plantations; Springer: Berlin/Heidelberg, Germany, 2017; pp. 385–402. [Google Scholar] [CrossRef]
- Gitz, V.; Meybeck, A.; Pinizzotto, S.; Nair, L.; Penot, E.; Baral, H.; Jianchu, X. Sustainable Development of Rubber Plantations: Challenges and Opportunities. In Proceedings of the XV World Forestry Congress, Seoul, Republic of Korea, 2–6 May 2022; pp. 1–10. [Google Scholar]
- Fox, J.M.; Castella, J.C.; Ziegler, A.D.; Westley, S.B. Rubber Plantations Expand in Mountainous Southeast Asia: What Are the Consequences for the Environment? East-West Center: Honolulu, HI, USA, 2014; No. 114. [Google Scholar]
- Zou, R.; Sultan, H.; Muse Muhamed, S.; Khan, M.N.; Pan, J.; Liao, W.; Li, Q.; Cheng, S.; Tian, J.; Cao, Z.; et al. Sustainable Integration of Rubber Plantations within Agroforestry Systems in China: Current Research and Future Directions. Plant Sci. Today 2024, 11, 421–431. [Google Scholar] [CrossRef]
- Nattharom, N.; Roongtawanreongsri, S.; Bumrungsri, S. The Economic Value of Ecosystem Services of Rubber-Based Agroforest Plantations in South Thailand. J. Sustain. Sci. Manag. 2021, 16, 247–262. [Google Scholar] [CrossRef]
- Poorter, L.; Bongers, F.; Aide, T.M.; Almeyda Zambrano, A.M.; Balvanera, P.; Becknell, J.M.; Boukili, V.; Brancalion, P.H.S.; Broadbent, E.N.; Chazdon, R.L.; et al. Biomass Resilience of Neotropical Secondary Forests. Nature 2016, 530, 211–214. [Google Scholar] [CrossRef]
- Birot, J.; Lelarge, K. Étude de la Séquestration du Carbone par les Écosystèmes de la Réserve Naturelle Du Pinail; Édité par GEREPI: Vouneuil-sur-Vienne, France, 2021. [Google Scholar]
- Hubau, W.; Lewis, S.L.; Phillips, O.L.; Affum-Baffoe, K.; Beeckman, H.; Cuní-Sanchez, A.; Daniels, A.K.; Ewango, C.E.N.; Fauset, S.; Mukinzi, J.M.; et al. Asynchronous Carbon Sink Saturation in African and Amazonian Tropical Forests. Nature 2020, 579, 80–87. [Google Scholar] [CrossRef]
- Crezee, B.; Dargie, G.C.; Ewango, C.E.N.; Mitchard, E.T.A.; Emba, B.O.; Kanyama, T.J.; Bola, P.; Ndjango, J.-B.N.; Girkin, N.T.; Bocko, Y.E.; et al. Mapping Peat Thickness and Carbon Stocks of the Central Congo Basin Using Field Data. Nat. Geosci. 2022, 15, 639–644. [Google Scholar] [CrossRef]
- Wauters, J.B.; Coudert, S.; Grallien, E.; Jonard, M.; Ponette, Q. Carbon Stock in Rubber Tree Plantations in Western Ghana and Mato Grosso (Brazil). For. Ecol. Manag. 2008, 255, 2347–2361. [Google Scholar] [CrossRef]
- Makiling, M.; Marza, M.C.C.; Tolentino, T.B.P. Soil Organic Carbon in an Abandoned Rubber Plantation in Mt. Makiling, Laguna, Philippines. Ecosyst. Dev. J. 2023, 13, 29–33. [Google Scholar]
- Tuddenham, M.; Mazin, V.; Robert, C.; Cozette, L. Consensus Scientifique sur Rapport Technique du GIEC 2022 sur le Changement Climatique. 2022, pp. 1–54. Available online: https://www.greenfacts.org/fr/changement-climatique-re6-impacts/changement-climatique-re6-impacts-greenfacts.pdf (accessed on 2 March 2025).
- Augusto, L.; Boča, A. Tree Functional Traits, Forest Biomass, and Tree Species Diversity Interact with Site Properties to Drive Forest Soil Carbon. Nat. Commun. 2022, 13, 1097. [Google Scholar] [CrossRef]
- Liu, C.; Pang, J.; Jepsen, M.R.; Lü, X.; Tang, J. Carbon Stocks across a Fifty Year Chronosequence of Rubber Plantations in Tropical China. Forests 2017, 8, 209. [Google Scholar] [CrossRef]
- Sullivan, M.J.P.; Talbot, J.; Lewis, S.L.; Phillips, O.L.; Qie, L.; Begne, S.K.; Chave, J.; Cuni-Sanchez, A.; Hubau, W.; Lopez-Gonzalez, G.; et al. Diversity and Carbon Storage across the Tropical Forest Biome. Sci. Rep. 2017, 7, 39102. [Google Scholar] [CrossRef] [PubMed]
- Kitula, R.; Larwanou, M.; Munishi, P.; Muoghalu, J.; Popoola, L. Climate Vulnerability of Socio-Economic Systems in Different Forest Types and Coastal Wetlands in Africa: A Synthesis. Int. For. Rev. 2015, 17, 78–91. [Google Scholar] [CrossRef]
- Srijanani, V.; Malathi, P.; Anandham, R.; Sellamuthu, K.; Jayashree, R. Harnessing Endophytes: Advanced Insights into Nutrient Acquisition and Plant Growth Enhancement. Plant Sci. Today 2024, 11, 5324. [Google Scholar] [CrossRef]
- Satakhun, D.; Chayawat, C.; Sathornkich, J.; Phattaralerphong, J.; Chantuma, P.; Thaler, P.; Gay, F.; Nouvellon, Y.; Kasemsap, P. Carbon Sequestration Potential of Rubber-Tree Plantation in Thailand. IOP Conf. Ser. Earth Environ. Sci. 2019, 526, 012036. [Google Scholar] [CrossRef]
- Panzou, G.J.L.; Doucet, J.-L.; Loumeto, J.-J.; Biwole, A.; Bauwens, S.; Fayolle, A. Biomasse et Stocks de Carbone Des Forêts Tropicales Africaines (Synthèse Bibliographique). Base 2016, 20, 508–522. [Google Scholar] [CrossRef]
- Ebuy, J.; Lokombe, J.P.; Ponette, Q.; Sonwa, D.; Picard, N. Allometric Equation for Predicting Aboveground Biomass of Three Tree Species. J. Trop. For. Sci. 2011, 23, 125–132. [Google Scholar]
- Golbon, R.; Ogutu, J.O.; Cotter, M.; Sauerborn, J. Rubber Yield Prediction by Meteorological Conditions Using Mixed Models and Multi-Model Inference Techniques. Int. J. Biometeorol. 2015, 59, 1747–1759. [Google Scholar] [CrossRef]
- Petsri, S.; Chidthaisong, A.; Pumijumnong, N.; Wachrinrat, C. Greenhouse Gas Emissions and Carbon Stock Changes in Rubber Tree Plantations in Thailand from 1990 to 2004. J. Clean. Prod. 2013, 52, 61–70. [Google Scholar] [CrossRef]
- Tang, J.W.; Pang, J.P.; Chen, M.Y.; Guo, X.M.; Zeng, R. Biomass and Its Estimation Model of Rubber Plantations in Xishuangbanna, Southwest China. Chin. J. Ecol. 2009, 28, 1942–1948. [Google Scholar]
- Cheng, C.; Wang, R.; Jiang, J. Variation of Soil Fertility and Carbon Sequestration by Planting Hevea brasiliensis in Hainan Island, China. J. Environ. Sci. 2007, 19, 348–352. [Google Scholar] [CrossRef]
- Munasinghe, E.S.; Rodrigo, V.H.L.; Gunawardena, U.A.D.P. Modus Operandi in Assessing Biomass and Carbon in Rubber Plantations under Varying Climatic Conditions. Exp. Agric. 2014, 50, 40–58. [Google Scholar] [CrossRef]
- Yang, J.C.; Huang, J.H.; Tang, J.W.; Pan, Q.M.; Han, X.G. Carbon Sequestration in Rubber Tree Plantations Established on Former Arable Lands in Xishuangbanna, SW China. Chin. J. Plant Ecol. 2005, 29, 296–303. [Google Scholar] [CrossRef]
- Saengruksawong, C.; Khamyong, S.; Anongrak, A.N.; Pinthong, J. Growths and Carbon Stocks of Para Rubber Plantations on Phonpisai Soil Series in Northeastern Thailand. Plant Sci. 2011, 19, 1–16. [Google Scholar]
- Sone, K.; Watanabe, N.; Takase, M.; Hosak, T.; Gyokuse, K. Carbon Sequestration, Tree Biomass Growth and Rubber Yield of PB260 Clone of Rubber Tree (Hevea brasiliensis) in North Sumatra. J. Rubber Res. 2014, 17, 115–127. [Google Scholar]
- Lusiana, B. Uncertainty of Net Carbon Loss: Error Propagation from Land Cover Classification and Plot-Level Carbon Stock. Salience, Credibility and Legitimacy in Land Use Change Modelling; ICRAF and University of Hohenheim: Bogor, Indonesia, 2014; 159p. [Google Scholar]
- Palm, C.A.; Woomer, P.L.; Alegre, J.; Arevalo, L.; Castilla, C.; Cordeiro, D.G.; Feigl, B.; Hairiah, K.; Mendes, A.; Moukam, A.; et al. Carbon Sequestration and Trace Gas Emissions in Slash-and-Burn and Alternative Land Uses in the Humid Tropics; ASB Climate Change Working Group Final Report, Phase II; ASB Coordination Office: Nairobi, Kenya, 2014. [Google Scholar]
- Maggiotto, S.R.; de Oliveira, D.; Jamil Marur, C.; Soares Stivari, S.M.; Leclerc, M.; Wagner-Riddle, C. Potencial de Sequestro de Carbono Em Seringais No Noroeste Do Paraná, Brasil. Acta Sci. Agron. 2014, 36, 239–245. [Google Scholar] [CrossRef]
- Nizami, S.M.; Zhang, Y.; Sha, L.; Zhao, W.; Zhang, X.; Wang, S. Managing Carbon Sinks in Rubber (Hevea Brasilensis) Plantation by Changing Rotation Length in SW China. PLoS ONE 2014, 9, e115234. [Google Scholar] [CrossRef]
- Hairiah, K.; Sonya, D.; Agus, F.; Velarde, S.; Ekadinata, A.; Rahayu, S.; van Noordwijk, M. Measuring Carbon Stocks Accross Land Use Systems; ICRAF: Bogor, Indonesia, 2011. [Google Scholar]
- Lang, R.; Goldberg, S.; Blagodatsky, S.; Piepho, H.P.; Harrison, R.D.; Xu, J.; Cadisch, G. Converting Forests into Rubber Plantations Weakened the Soil CH4 Sink in Tropical Uplands. Land Degrad. Dev. 2019, 30, 2311–2322. [Google Scholar] [CrossRef]
- IPCC. Overview. 2019 Refinement to the 2006 IPCC Guidelines for National Greenhouse Gas Inventories; IPCC: Geneva, Switzerland, 2019; Volume 2, pp. 5–13. [Google Scholar]
- Ren, Y.; Lin, F.; Jiang, C.; Tang, J.; Fan, Z.; Feng, D.; Zeng, X.; Jin, Y.; Liu, C.; Olatunji, O.A. Understory Vegetation Management Regulates Soil Carbon and Nitrogen Storage in Rubber Plantations. Nutr. Cycl. Agroecosyst. 2023, 127, 209–224. [Google Scholar] [CrossRef]
- Ma, Z.; Liu, L.; Qi, D.; Wu, Z.; Tang, M.; Yang, C.; Fu, Q.; Zhang, Y. The Opportunities and Challenges Associated with Developing Rubber Plantations as Carbon Sinks in China. J. Rubber Res. 2024, 27, 309–321. [Google Scholar] [CrossRef]
- Lan, G.; Yang, C.; Wu, Z.; Sun, R.; Chen, B.; Zhang, X. Network Complexity of Rubber Plantations Is Lower than Tropical Forests for Soil Bacteria but Not for Fungi. Soil 2022, 8, 149–161. [Google Scholar] [CrossRef]
- Sun, R.; Wu, Z.; Lan, G.; Yang, C.; Fraedrich, K. Effects of Rubber Plantations on Soil Physicochemical Properties on Hainan Island, China. J. Environ. Qual. 2021, 50, 1351–1363. [Google Scholar] [CrossRef] [PubMed]
- Gitz, V.; Meybeck, A.; Pinizzotto, S.; Nair, L.; Penot, E.; Baral, H.; Xu, J. Sustainable Development of Rubber Plantations in a Context of Climate Change: Challenges and Opportunities; CIFOR: Bogor, Indonesia, 2020. [Google Scholar] [CrossRef]
- Jose, S. Agroforestry for Ecosystem Services and Environmental Benefits: An Overview. Agrofor. Syst. 2009, 76, 1–10. [Google Scholar] [CrossRef]
- Nair, P.K.R.; Nair, V.D.; Kumar, B.M.; Haile, S.G. Soil Carbon Sequestration in Tropical Agroforestry Systems: A Feasibility Appraisal. Environ. Sci. Policy 2009, 12, 1099–1111. [Google Scholar] [CrossRef]
- Chazdon, R.L. Beyond Deforestation: Restoring Forests and Ecosystem Services on Degraded Lands. Science 2008, 320, 1458–1460. [Google Scholar] [CrossRef]
- Barlow, J.; Lennox, G.D.; Ferreira, J.; Berenguer, E.; Lees, A.C.; Mac Nally, R.; Thomson, J.R.; Ferraz, S.F.D.B.; Louzada, J.; Oliveira, V.H.F.; et al. Anthropogenic Disturbance in Tropical Forests Can Double Biodiversity Loss from Deforestation. Nature 2016, 535, 144–147. [Google Scholar] [CrossRef]
- Kumar, B.M. Carbon Sequestration Potential of Tropical Homegardens. In Tropical Homegardens. Advances in Agroforestry; Springer: Dordrecht, The Netherlands, 2006; pp. 185–204. [Google Scholar] [CrossRef]
- Pan, Y.; Birdsey, R.A.; Fang, J.; Houghton, R.; Kauppi, P.E.; Kurz, W.A.; Phillips, O.L.; Shvidenko, A.; Lewis, S.L.; Canadell, J.G.; et al. A Large and Persistent Carbon Sink in the World’s Forests. Science 2011, 333, 988–993. [Google Scholar] [CrossRef]
- Teague, R.; Provenza, F.; Kreuter, U.; Steffens, T.; Barnes, M. Multi-Paddock Grazing on Rangelands: Why the Perceptual Dichotomy between Research Results and Rancher Experience? J. Environ. Manag. 2013, 128, 699–717. [Google Scholar] [CrossRef]
- Conant, R.T.; Cerri, C.E.P.; Osborne, B.B.; Paustian, K. Grassland Management Impacts on Soil Carbon Stocks: A New Synthesis. Ecol. Appl. 2017, 27, 662–668. [Google Scholar] [CrossRef]
- Siarudin, M.; Rahman, S.A.; Artati, Y.; Indrajaya, Y.; Narulita, S.; Ardha, M.J.; Larjavaara, M. Carbon Sequestration Potential of Agroforestry Systems in Degraded Landscapes in West Java, Indonesia. Forests 2021, 12, 714. [Google Scholar] [CrossRef]
- Dave, R.; Tompkins, E.L.; Schreckenberg, K. Forest Ecosystem Services Derived by Smallholder Farmers in Northwestern Madagascar: Storm Hazard Mitigation and Participation in Forest Management. For. Policy Econ. 2017, 84, 72–82. [Google Scholar] [CrossRef]
- Shorrocks, V.M. Mineral Nutrition, Growth and Nutrient Cycle of Hevea brasiliensis. J. Rubber Res. Inst. Malaya 2009, 19, 32–42. [Google Scholar]
- Dejene, T.; Kidane, B.; Yilma, Z.; Teshome, B. Farmers’ Perception towards Farm Level Rubber Tree Planting: A Case Study from Guraferda, South–Western Ethiopia. For. Res. Eng. Int. J. 2018, 2, 192–196. [Google Scholar] [CrossRef]
- Nath, A.J.; Brahma, B.; Das, A.K. Rubber Plantations and Carbon Management; Apple Academic Press: Palm Bay, FL, USA, 2019. [Google Scholar] [CrossRef]
- James, J.; Harrison, R. The Effect of Harvest on Forest Soil Carbon: A Meta-Analysis. Forests 2016, 7, 308. [Google Scholar] [CrossRef]
- Basri, M.H.A.; McCalmont, J.; Kho, L.K.; Hartley, I.P.; Teh, Y.A.; Rumpang, E.; Signori-Müller, C.; Hill, T. Reducing Bias on Soil Surface CO2 Flux Emission Measurements: Case Study on a Mature Oil Palm (Elaeis Guineensis) Plantation on Tropical Peatland in Southeast Asia. Agric. For. Meteorol. 2024, 350, 110002. [Google Scholar] [CrossRef]
- Germer, J.; Sauerborn, J. Estimation of the Impact of Oil Palm Plantation Establishment on Greenhouse Gas Balance. Environ. Dev. Sustain. 2008, 10, 697–716. [Google Scholar] [CrossRef]
- Zhang, X.; Zhang, X.; Han, H.; Shi, Z.; Yang, X. Biomass Accumulation and Carbon Sequestration in an Age-Sequence of Mongolian Pine Plantations in Horqin Sandy Land, China. Forests 2019, 10, 197. [Google Scholar] [CrossRef]
- Duguma, B.; Gockowski, J.; Bakala, J. Smallholder Cacao (Theobroma cacao Linn.) Cultivation in Agroforestry Systems of West and Central Africa: Challenges and Opportunities. Agrofor. Syst. 2001, 51, 177–188. [Google Scholar] [CrossRef]
- Singh, A.D.; Dhyani, B.; Kumar, V.D.; Singh, A.D.; Indar Navsare, R.D.; Singh, A.; Dhyani, B.; Kumar, V.; Singh, A.; Indar Navsare, R. Potential Carbon Sequestration Methods of Agriculture: A Review. J. Pharmacogn. Phytochem. 2021, 10, 562–565. [Google Scholar]
- Singh, D.; Slik, J.W.F.; Jeon, Y.S.; Tomlinson, K.W.; Yang, X.; Wang, J.; Kerfahi, D.; Porazinska, D.L.; Adams, J.M. Tropical Forest Conversion to Rubber Plantation Affects Soil Micro & Mesofaunal Community & Diversity. Sci. Rep. 2019, 9, 5893. [Google Scholar] [CrossRef]
- Yadav, V.S.; Yadav, S.S.; Gupta, S.R.; Meena, R.S.; Lal, R.; Sheoran, N.S.; Jhariya, M.K. Carbon Sequestration Potential and CO2 Fluxes in a Tropical Forest Ecosystem. Ecol. Eng. 2022, 176, 106541. [Google Scholar] [CrossRef]
- Onofre; Abas, E.L.; Salibio, F.C. Potential Carbon Storage of Rubber Plantations. Indian J. Pharm. Biol. Res. 2014, 2, 73–82. [Google Scholar] [CrossRef]
- Siriki; Yusuf, M.A.; Karembe, Y.; Dembélé, F.; Karembe, M. Séquestration de Carbone par les Arbres des Systèmes Agroforestiers en Zone Soudanienne de la Région de Dioïla au Mali. In Proceedings of the 11e Symposium Malien Sur Les Sciences Appliquées, Bamako, Mali, 21–23 December 2021. [Google Scholar]
- Yuda, L.D.; Danoedoro, P. Above-Ground Carbon Stock Estimates of Rubber (Hevea brasiliensis) Using Sentinel 2A Imagery: A Case Study in Rubber Plantation of PTPN IX Kebun Getas and Kebun Ngobo, Semarang Regency. IOP Conf. Ser. Earth Environ. Sci. 2020, 500, 012087. [Google Scholar] [CrossRef]
- Cotta, M.K.; Jacovine, L.A.G.; Valverde, S.R.; de Paiva, H.N.; de Castro Virgens Filho, A.; da Silva, M.L. Economic Analysis of the Rubber-Cocoa Intercropping for Generation of Certified Emission Reduction. Rev. Árvore 2006, 30, 969–979. [Google Scholar]
- Orjuela, J.A.; Andrade, H.J.; Vargas-Valenzuela, Y. Potential of Carbon Storage of Rubber (Hevea brasiliensis Müll. Arg.) Plantations in Monoculture and Agroforestry Systems in the Colombian Amazon. Trop. Subtrop. Agroecosyst. 2014, 17, 231–240. [Google Scholar]
- Kongsager, R.; Mertz, O. The Carbon Sequestration Potential of Tree Crop Plantations. Mitig. Adapt. Strateg. Glob. Change 2013, 18, 1197–1213. [Google Scholar] [CrossRef]
- Bustillo, E.; Raets, L.; Beeckman, H.; Bourland, N.; Rousseau, M.; Hubau, W.; De Mil, T. Eval. du Potentiel Énergétique de la Biomasse Aérienne Ligneuse des Anciennes Plant. de L’inera Yangambi; CIFOR: Bogor, Indonesia, 2018. [Google Scholar]
- Sain, J.D.; Schilling, E.B.; Aust, W.M. Evaluation of Coarse Woody Debris and Forest Litter Based on Harvest Treatment in a Tupelo-Cypress Wetland. For. Ecol. Manag. 2012, 280, 2–8. [Google Scholar] [CrossRef]
- Lal, R. Forest Soils and Carbon Sequestration. For. Ecol. Manag. 2005, 220, 242–258. [Google Scholar] [CrossRef]
- Genesio, L.; Vaccari, F.P.; Miglietta, F. Black Carbon Aerosol from Biochar Threats Its Negative Emission Potential. Glob. Change Biol. 2016, 22, 2313–2314. [Google Scholar] [CrossRef]
- Loreau, M.; Hector, A. Partitioning Selection and Complementarity in Biodiversity Experiments. Nature 2001, 412, 72–76. [Google Scholar] [CrossRef]
- Smith, P.; Bustamante, M.; Uk, P.S.; Brazil, M.B. AR5 WGIII Chapter 11—Agriculture, Forestry and Other Land Use (AFOLU); Cambridge University Press: Cambridge, UK, 2014; pp. 811–922. [Google Scholar]
- Patari, P.; Barma, M.D.; Devi, H.B.; Dasgupta, S. Large Scale Hevea brasiliensis Plantation Impact on Non-Human Primate and Floral Diversity in Khowai District of Tripura. Environ. Ecol. 2023, 41, 1400–1407. [Google Scholar] [CrossRef]
- Baccini, A.; Walker, W.; Carvalho, L.; Farina, M.; Sulla-Menashe, D.; Houghton, R.A. Tropical Forests Are a Net Carbon Source Based on Aboveground Measurements of Gain and Loss. Science 2017, 358, 230–234. [Google Scholar] [CrossRef] [PubMed]
- Griscom, B.W.; Busch, J.; Cook-Patton, S.C.; Ellis, P.W.; Funk, J.; Leavitt, S.M.; Lomax, G.; Turner, W.R.; Chapman, M.; Engelmann, J.; et al. National Mitigation Potential from Natural Climate Solutions in the Tropics. Philos. Trans. R. Soc. B Biol. Sci. 2020, 375, 20190126. [Google Scholar] [CrossRef]
- Morrison Vila, L.; Ménager, M.; Finegan, B.; Delgado, D.; Casanoves, F.; Aguilar Salas, L.Á.; Castillo, M.; Hernández Sánchez, L.G.; Méndez, Y.; Sánchez Toruño, H.; et al. Above-Ground Biomass Storage Potential in Primary Rain Forests Managed for Timber Production in Costa Rica. For. Ecol. Manag. 2021, 497, 119462. [Google Scholar] [CrossRef]
- Yguel, B.; Piponiot, C.; Mirabel, A.; Dourdain, A.; Hérault, B.; Gourlet-Fleury, S.; Forget, P.-M.; Fontaine, C. Beyond Species Richness and Biomass: Impact of Selective Logging and Silvicultural Treatments on the Functional Composition of a Neotropical Forest. For. Ecol. Manag. 2019, 433, 528–534. [Google Scholar] [CrossRef]
- Matala, B.R.; Meruva, V.; Raju, K.G. Carbon Gold: How Tropical Rainforests Are Key to Climate Survival. Bioscene 2024, 21, 306–322. [Google Scholar]
- Huntingford, C.; Zelazowski, P.; Galbraith, D.; Mercado, L.M.; Sitch, S.; Fisher, R.; Lomas, M.; Walker, A.P.; Jones, C.D.; Booth, B.B.B.; et al. Simulated Resilience of Tropical Rainforests to CO2-Induced Climate Change. Nat. Geosci. 2013, 6, 268–273. [Google Scholar] [CrossRef]
- Pugh, T.A.M.; Lindeskog, M.; Smith, B.; Poulter, B.; Arneth, A.; Haverd, V.; Calle, L. Role of Forest Regrowth in Global Carbon Sink Dynamics. Proc. Natl. Acad. Sci. USA 2019, 116, 4382–4387. [Google Scholar] [CrossRef]
- Slik, J.W.F.; Paoli, G.; McGuire, K.; Amaral, I.; Barroso, J.; Bastian, M.; Blanc, L.; Bongers, F.; Boundja, P.; Clark, C.; et al. Large Trees Drive Forest Aboveground Biomass Variation in Moist Lowland Forests across the Tropics. Glob. Ecol. Biogeogr. 2013, 22, 1261–1271. [Google Scholar] [CrossRef]
- Lewis, S.L.; Sonké, B.; Sunderland, T.; Begne, S.K.; Lopez-Gonzalez, G.; van der Heijden, G.M.F.; Phillips, O.L.; Affum-Baffoe, K.; Baker, T.R.; Banin, L.; et al. Above-Ground Biomass and Structure of 260 African Tropical Forests. Philos. Trans. R. Soc. B Biol. Sci. 2013, 368, 20120295. [Google Scholar] [CrossRef]
- Bastin, J.-F.; Barbier, N.; Réjou-Méchain, M.; Fayolle, A.; Gourlet-Fleury, S.; Maniatis, D.; de Haulleville, T.; Baya, F.; Beeckman, H.; Beina, D.; et al. Seeing Central African Forests through Their Largest Trees. Sci. Rep. 2015, 5, 13156. [Google Scholar] [CrossRef]
- Velasco, E.; Roth, M.; Tan, S.H.; Quak, M.; Nabarro, S.D.A.; Norford, L. The Role of Vegetation in the CO2 Flux from a Tropical Urban Neighbourhood. Atmos. Chem. Phys. 2013, 13, 10185–10202. [Google Scholar] [CrossRef]
- Kuyah, S.; Sileshi, G.W.; Njoloma, J.; Mng’omba, S.; Neufeldt, H. Estimating Aboveground Tree Biomass in Three Different Miombo Woodlands and Associated Land Use Systems in Malawi. Biomass Bioenergy 2014, 66, 214–222. [Google Scholar] [CrossRef]
- Marshall, A.R.; Willcock, S.; Platts, P.J.; Lovett, J.C.; Balmford, A.; Burgess, N.D.; Latham, J.E.; Munishi, P.K.T.; Salter, R.; Shirima, D.D.; et al. Measuring and Modelling Above-Ground Carbon and Tree Allometry along a Tropical Elevation Gradient. Biol. Conserv. 2012, 154, 20–33. [Google Scholar] [CrossRef]
- Shirima, D.D.; Totland, Ø.; Munishi, P.K.T.; Moe, S.R. Relationships between Tree Species Richness, Evenness and Aboveground Carbon Storage in Montane Forests and Miombo Woodlands of Tanzania. Basic Appl. Ecol. 2015, 16, 239–249. [Google Scholar] [CrossRef]
- Djomo, A.N.; Knohl, A.; Gravenhorst, G. Estimations of Total Ecosystem Carbon Pools Distribution and Carbon Biomass Current Annual Increment of a Moist Tropical Forest. For. Ecol. Manag. 2011, 261, 1448–1459. [Google Scholar] [CrossRef]
- Sullivan, M.J.P.; Lewis, S.L.; Affum-Baffoe, K.; Castilho, C.; Costa, F.; Sanchez, A.C.; Ewango, C.E.N.; Hubau, W.; Marimon, B.; Monteagudo-Mendoza, A.; et al. Long-Term Thermal Sensitivity of Earth’s Tropical Forests. Science 2020, 368, 869–874. [Google Scholar] [CrossRef]
- Ekoungoulou, R.; Niu, S.; Joël Loumeto, J.; Averti Ifo, S.; Enock Bocko, Y.; Mikieleko, F.; Eusebe, D.M.; Senou, H.; Liu, X. Evaluating the Carbon Stock in Above-and Below- Ground Biomass in a Moist Central African Forest. Appl. Ecol. Environ. Sci. 2015, 3, 51–59. [Google Scholar] [CrossRef]
- Wondrade, N.; Dick, O.B.; Tveite, H. Estimating above Ground Biomass and Carbon Stock in the Lake Hawassa Watershed, Ethiopia by Integrating Remote Sensing and Allometric Equations. For. Res. Open Access 2015, 4, 1000151. [Google Scholar] [CrossRef]
- Makana, J.-R.; Ewango, C.N.; McMahon, S.M.; Thomas, S.C.; Hart, T.B.; Condit, R. Demography and Biomass Change in Monodominant and Mixed Old-Growth Forest of the Congo. J. Trop. Ecol. 2011, 27, 447–461. [Google Scholar] [CrossRef]
- Maniatis, D.; Malhi, Y.; Saint André, L.; Mollicone, D.; Barbier, N.; Saatchi, S.; Henry, M.; Tellier, L.; Schwartzenberg, M.; White, L. Evaluating the Potential of Commercial Forest Inventory Data to Report on Forest Carbon Stock and Forest Carbon Stock Changes for REDD+ under the UNFCCC. Int. J. For. Res. 2011, 2011, 134526. [Google Scholar] [CrossRef]
- Fayolle, A.; Loubota Panzou, G.J.; Drouet, T.; Swaine, M.D.; Bauwens, S.; Vleminckx, J.; Biwole, A.; Lejeune, P.; Doucet, J.-L. Taller Trees, Denser Stands and Greater Biomass in Semi-Deciduous than in Evergreen Lowland Central African Forests. For. Ecol. Manag. 2016, 374, 42–50. [Google Scholar] [CrossRef]
- Doetterl, S.; Kearsley, E.; Bauters, M.; Hufkens, K.; Lisingo, J.; Baert, G.; Verbeeck, H.; Boeckx, P. Aboveground vs. Belowground Carbon Stocks in African Tropical Lowland Rainforest: Drivers and Implications. PLoS ONE 2015, 10, e0143209. [Google Scholar] [CrossRef]
- Gourlet-Fleury, S.; Rossi, V.; Rejou-Mechain, M.; Freycon, V.; Fayolle, A.; Saint-André, L.; Cornu, G.; Gérard, J.; Sarrailh, J.-M.; Flores, O.; et al. Environmental Filtering of Dense-Wooded Species Controls above-Ground Biomass Stored in African Moist Forests. J. Ecol. 2011, 99, 981–990. [Google Scholar] [CrossRef]
- Chazdon, R.L.; Broadbent, E.N.; Rozendaal, D.M.A.; Bongers, F.; Zambrano, A.M.A.; Aide, T.M.; Balvanera, P.; Becknell, J.M.; Boukili, V.; Brancalion, P.H.S.; et al. Carbon Sequestration Potential of Second-Growth Forest Regeneration in the Latin American Tropics. Sci. Adv. 2016, 2. [Google Scholar] [CrossRef]
- Mitchard, E.T.A. The Tropical Forest Carbon Cycle and Climate Change. Nature 2018, 559, 527–534. [Google Scholar] [CrossRef]
- OFAC. Les Forêts du Bassin du Congo—Etat des Forêts 2021; CIFOR: Bogor, Indonesia, 2021; pp. 1–425. [Google Scholar]
- Onoji, S.E.; Iyuke, S.E.; Igbafe, A.I.; Nkazi, D.B. Rubber Seed Oil: A Potential Renewable Source of Biodiesel for Sustainable Development in Sub-Saharan Africa. Energy Convers. Manag. 2016, 110, 125–134. [Google Scholar] [CrossRef]
- Kearsley, E.; De Haulleville, T.; Hufkens, K.; Kidimbu, A.; Toirambe, B.; Baert, G.; Huygens, D.; Kebede, Y.; Defourny, P.; Bogaert, J.; et al. Conventional Tree Height-Diameter Relationships Significantly Overestimate Aboveground Carbon Stocks in the Central Congo Basin. Nat. Commun. 2013, 4, 2269. [Google Scholar] [CrossRef]
- Derwisch, S.; Schwendenmann, L.; Olschewski, R.; Hölscher, D. Estimation and Economic Evaluation of Aboveground Carbon Storage of Tectona Grandis Plantations in Western Panama. New For. 2009, 37, 227–240. [Google Scholar] [CrossRef]
- Saatchi, S.S.; Harris, N.L.; Brown, S.; Lefsky, M.; Mitchard, E.T.A.; Salas, W.; Zutta, B.R.; Buermann, W.; Lewis, S.L.; Hagen, S.; et al. Benchmark Map of Forest Carbon Stocks in Tropical Regions across Three Continents. Proc. Natl. Acad. Sci. USA 2011, 108, 9899–9904. [Google Scholar] [CrossRef]
- Sang, P.M.; Lamb, D.; Bonner, M.; Schmidt, S. Carbon Sequestration and Soil Fertility of Tropical Tree Plantations and Secondary Forest Established on Degraded Land. Plant Soil 2013, 362, 187–200. [Google Scholar] [CrossRef]
- Pandapotan Situmorang, J.; Sugianto, S. Estimation of Carbon Stock Stands Using EVI and NDVI Vegetation Index in Production Forest of Lembah Seulawah Sub-District, Aceh Indonesia. ACEH Int. J. Sci. Technol. 2016, 5, 126–139. [Google Scholar] [CrossRef]
- Zapfack, L.; Noiha, N.; Tabue, M. Economic Estimation of Carbon Storage and Sequestration as Ecossytem Services of Protected Areas: A Case Study of Lobeke National Park. J. Trop. For. Sci. 2016, 28, 406–415. [Google Scholar]
- Brown, H.C.A.; Berninger, F.A.; Larjavaara, M.; Appiah, M. Above-Ground Carbon Stocks and Timber Value of Old Timber Plantations, Secondary and Primary Forests in Southern Ghana. For. Ecol. Manag. 2020, 472, 118236. [Google Scholar] [CrossRef]
- Joshi, R.; Singh, H.; Chhetri, R. Assessment of Carbon Sequestration Potential in Degraded and Non-Degraded Community Forests in Terai Region of Nepa. J. For. Environ. Sci. 2020, 36, 113–121. [Google Scholar] [CrossRef]
- Aragón, S.; Salinas, N.; Nina-Quispe, A.; Qquellon, V.H.; Paucar, G.R.; Huaman, W.; Porroa, P.C.; Olarte, J.C.; Cruz, R.; Muñiz, J.G.; et al. Aboveground Biomass in Secondary Montane Forests in Peru: Slow Carbon Recovery in Agroforestry Legacies. Glob. Ecol. Conserv. 2021, 28, e01696. [Google Scholar] [CrossRef]
- Chayaporn, P.; Sasaki, N.; Venkatappa, M.; Abe, I. Assessment of the Overall Carbon Storage in a Teak Plantation in Kanchanaburi Province, Thailand—Implications for Carbon-Based Incentives. Clean. Environ. Syst. 2021, 2, 100023. [Google Scholar] [CrossRef]
- Raihan, A. Toward Sustainable and Green Development in Chile: Dynamic Influences of Carbon Emission Reduction Variables. Innov. Green Dev. 2023, 2, 100038. [Google Scholar] [CrossRef]
- Mayer, M.; Baltensweiler, A.; James, J.; Rigling, A.; Hagedorn, F. A Global Synthesis and Conceptualization of the Magnitude and Duration of Soil Carbon Losses in Response to Forest Disturbances. Glob. Ecol. Biogeogr. 2024, 33, 141–150. [Google Scholar] [CrossRef]
- Holl, K.D.; Aide, T.M. When and Where to Actively Restore Ecosystems? For. Ecol. Manag. 2011, 261, 1558–1563. [Google Scholar] [CrossRef]
- Goh, K. Carbon Storage in Rubber (Hevea brasiliensis) Plantations in Peninsular Malaysia. Plant Soil 2007, 33, 15–28. [Google Scholar]
- Bayala, J.; Kalinganire, A.; Sileshi, G.W.; Tondoh, J.E. Soil Organic Carbon and Nitrogen in Agroforestry Systems in Sub-Saharan Africa: A Review. In Improving the Profitability, Sustainability and Efficiency of Nutrients Through Site Specific Fertilizer Recommendations in West Africa Agro-Ecosystems; Springer International Publishing: Cham, Switzerland, 2018; pp. 51–61. [Google Scholar] [CrossRef]
- Quandt, A.; Neufeldt, H.; Gorman, K. Climate Change Adaptation through Agroforestry: Opportunities and Gaps. Curr. Opin. Environ. Sustain. 2023, 60, 101244. [Google Scholar] [CrossRef]
- Pérez-Piqueres, A.; Martínez-Alcántara, B.; Rodríguez-Carretero, I.; Canet, R.; Quiñones, A. Estimating Carbon Fixation in Fruit Crops. In Fruit Crops; Elsevier: Amsterdam, The Netherlands, 2020; pp. 67–76. [Google Scholar] [CrossRef]
- Koh, L.P.; Wilcove, D.S. Is Oil Palm Agriculture Really Destroying Tropical Biodiversity? Conserv. Lett. 2008, 1, 60–64. [Google Scholar] [CrossRef]
- Wibawa, G.; Joshi, L.; Van Noordwijk, M.; Penot, E. Rubber Based Agroforestry Systems (RAS) as Alternatives for Rubber Monoculture System. In Proceedings of the IRRDB Annual Meeting and Conference, Ho Chi Minh City, Vietnam, 13–17 November 2006; Volume 22. [Google Scholar]
- Kennedy, S. Eco-Certification of Natural Rubber: Demand, Supply, and Potential Implications of Private Global Environmental Governance. Crit. Plan. 2014, 21, 79–92. [Google Scholar] [CrossRef]
- Kennedy, S.F.; Leimona, B.; Yi, Z.-F. Making a Green Rubber Stamp: Emerging Dynamics of Natural Rubber Eco-Certification. Int. J. Biodivers. Sci. Ecosyst. Serv. Manag. 2017, 13, 100–115. [Google Scholar] [CrossRef]
- Tallontire, A.; Nelson, V.; Dixon, J.; Benton, T.G. A Review of the Literature and Knowledge of Standards and Certification Systems in Agricultural Production and Farming Systems. NRI Work. Pap. Sustain. Stand. 2012, 2, 132. [Google Scholar]
- Hua, M.W.M. Stretching Perspectives on Rubber Sustainability: Ecological, Economic, and Social Dimensions of Tropical Agriculture Expansion and Voluntary Sustainability Initiatives. Ph.D. Thesis, University of Sheffield, Sheffield, UK, 2011. Volume 38. [Google Scholar] [CrossRef]
- Wardell, D.A.; Piketty, M.-G.; Lescuyer, G.; Pacheco, P. Reviewing Initiatives to Promote Sustainable Supply Chains; The CGIAR Research Program on Forests, Trees and Agroforestry (FTA): Bogor, Indonesia, 2021. [Google Scholar]
- Hazir, M.H.M.; Kadir, R.A.; Gloor, E.; Galbraith, D. Effect of Agroclimatic Variability on Land Suitability for Cultivating Rubber (Hevea brasiliensis) and Growth Performance Assessment in the Tropical Rainforest Climate of Peninsular Malaysia. Clim. Risk Manag. 2020, 27, 100203. [Google Scholar] [CrossRef]
- Ling, Z.; Shi, Z.; Xia, T.; Gu, S.; Liang, J.; Xu, C.-Y. Short-Term Evapotranspiration Forecasting of Rubber (Hevea brasiliensis) Plantations in Xishuangbanna, Southwest China. Agronomy 2023, 13, 1013. [Google Scholar] [CrossRef]
- Ling, Z.; Shi, Z.; Gu, S.; Wang, T.; Zhu, W.; Feng, G. Impact of Climate Change and Rubber (Hevea brasiliensis) Plantation Expansion on Reference Evapotranspiration in Xishuangbanna, Southwest China. Front. Plant Sci. 2022, 13, 830519. [Google Scholar] [CrossRef]
- De Roover, E. Analyse de la Chaîne de Valeur Hevea Selon la Methode Vca4D, Dans les Territoires de Lodja et Lomela, Province du Sankuru, Rdc, en vue de la Relance de la Filiere. Master’s Thesis, Mémoires de la Gembloux Agro-Bio Tech (GxABT), Gembloux, Belgium, 2022. Volume 89. Available online: https://matheo.uliege.be (accessed on 2 March 2025).
- Ajalli, M. Conceptual Modeling of Determining Factors in the Assessment of Sustainability and Resilience of the Supply Chain: A Study of Rubber Industry Suppliers in Iran. J. Rubber Res. 2024, 27, 259–274. [Google Scholar] [CrossRef]
- Srisawasdi, W.; Cortes, J. Natural Rubber Trade and Production Toward Sustainable Development Goals: A Global Panel Regression Analysis. ABAC J. 2024, 44, 291–311. [Google Scholar] [CrossRef]
- Ali, M.F.; Akber, M.A.; Smith, C.; Aziz, A.A. The Dynamics of Rubber Production in Malaysia: Potential Impacts, Challenges and Proposed Interventions. For. Policy Econ. 2021, 127, 102449. [Google Scholar] [CrossRef]
- Mohammed, C.L.; Rimbawanto, A.; Page, D.E. Management of Basidiomycete Root- and Stem-rot Diseases in Oil Palm, Rubber and Tropical Hardwood Plantation Crops. For. Pathol. 2014, 44, 428–446. [Google Scholar] [CrossRef]
- Monkai, J.; Hyde, K.D.; Xu, J.; Mortimer, P.E. Diversity and Ecology of Soil Fungal Communities in Rubber Plantations. Fungal Biol. Rev. 2017, 31, 1–11. [Google Scholar] [CrossRef]
- Ainusyifa, F.; Lestari, R.; Yuniati, R. A Review of Fungal Disease in Hevea brasiliensis (Willd. Ex A. Juss.) Mull. Arg.: From Identification to Scientific Investigation for Control Strategies. J. Penelit. Pendidik. IPA 2024, 10, 977–987. [Google Scholar] [CrossRef]
- Moreira, A.; Moraes, L.A.C.; Fageria, N.K. Potential of Rubber Plantations for Environmental Conservation in Amazon Region. Glob. Sci. B 2009, 3, 1–5. [Google Scholar]
- Gohet, E.; Cauchy, T.; Des, S.; Premieres, M.; Gay, F. Climate Change and Rubber Production: Risks Scenarios and Research Needs for Adaptation. In Proceedings of the International Rubber Conference 2023, International Rubber Research and Development Board, Kuala Lumpur, Malaysia, 11–12 October 2023. [Google Scholar]
- Miller, S.A.; Habert, G.; Myers, R.J.; Harvey, J.T. Assessing the Greenhouse Gas Emissions from Rubber Plantations: A Comparative Study. J. Clean. Prod. 2021, 278, 123–132. [Google Scholar] [CrossRef]
- Wollenberg, E.; Richards, M.; Smith, P.; Havlík, P.; Obersteiner, M.; Tubiello, F.N.; Herold, M.; Gerber, P.; Carter, S.; Reisinger, A.; et al. Impact of Agricultural Practices on Greenhouse Gas Emissions: A Meta-Analysis. Glob. Change Biol. 2016, 22, 3859–3864. [Google Scholar] [CrossRef]
- FAO. Rubber (Naturel) FAOSTAT, Food and Agriculture Organization, United Nations; FAO: Rome, Italy, 2023; Volume 61, pp. 480–483. [Google Scholar]
- Ding, G.; Yi, D.; Yi, J.; Guo, J.; Ou, M.; Ou, W.; Tao, Y.; Pueppke, S.G. Protecting and Constructing Ecological Corridors for Biodiversity Conservation: A Framework That Integrates Landscape Similarity Assessment. Appl. Geogr. 2023, 160, 103098. [Google Scholar] [CrossRef]
- Useni Sikuzani, Y.; Khoji Muteya, H.; Yona Mleci, J.; Mpanda Mukenza, M.; Malaisse, F.; Bogaert, J. The Restoration of Degraded Landscapes along the Urban–Rural Gradient of Lubumbashi City (Democratic Republic of the Congo) by Acacia Auriculiformis Plantations: Their Spatial Dynamics and Impact on Plant Diversity. Ecologies 2024, 5, 25–41. [Google Scholar] [CrossRef]
- Harich-Wloka, F.K.; Treydte, A.C.; Ogutu, J.O.; Savini, C.; Sribuarod, K.; Savini, T. Between Conflict and Coexistence: Wildlife in Rubber-dominated Landscapes. Integr. Conserv. 2023, 2, 240–254. [Google Scholar] [CrossRef]
- Harich, F.K.; Treydte, A.C. Mammalian Wildlife Diversity in Rubber and Oil Palm Plantations. CABI Rev. 2016, 2016, 1–11. [Google Scholar] [CrossRef]
- Liu, W.; Hughes, A.C.; Bai, Y.; Li, Z.; Mei, C.; Ma, Y. Using Landscape Connectivity Tools to Identify Conservation Priorities in Forested Areas and Potential Restoration Priorities in Rubber Plantation in Xishuangbanna, Southwest China. Landsc. Ecol. 2020, 35, 389–402. [Google Scholar] [CrossRef]




| Carbon Stock (Mg C ha−1) | Pool Description | Rotation Length (Years) | Tree Density per ha | Location | References |
|---|---|---|---|---|---|
| 51.2 a | Above- and below-ground biomass | 1–35 | 469 | Brazil, Mato Crosso | Wauters et al. [40] |
| 63.7 a | Above- and below-ground biomass | 1–25 | 419 | Thailand | Pestri et al. [52] |
| 42.4 b | Above- and below-ground biomass | 1–25 | No data | China, Xishuangbanna | Tang et al. [53] |
| 45.3 b | Above- and below-ground biomass | 1–30 | 375 | China, Hainan | Cheng et al. [54] |
| 40.4 a | Above- and below-ground biomass | 1–30 | Variable | Sri Lanka, wet zone | Munasinghe et al. [55] |
| 43.2 a | Above- and below-ground biomass | 1–30 | Variable | Sri Lanka, intermediate zone | Munasinghe et al. [55] |
| 65.1 a | Above- and below-ground biomass | 1–38 | 450 | China, Xishuangbanna | Yang et al. [56] |
| 41.7 b | Above- and below-ground biomass | 1–20 | 500–680 | Thailand, Nong Khai | Saengruksawong et al. [57] |
| 42.0 c | Above- and below-ground biomass | 1–20 | 500 | Indonesia, Sumatra | Sone et al. [58] |
| 38.2 b | Above-ground biomass | 1–30 | No data | Indonesia | Lusiana [59] |
| 46.2 b | Above-ground biomass | 1–30 | Jungle rubber | Indonesia | Palm et al. [60] |
| 23.0 b | Above- and below-ground biomass | 1–15 | 500 | Brazil, Parana | Maggioto et al. [61] |
| 52.7 | Soil, 0–60 cm depth | 14 | 433 | Ghana | Wauters et al. [40] |
| 105.6 | Soil, 0–60 cm depth | 14 | 469 | Brazil, Mato Grosso | Wauters et al. [40] |
| 79.3 | Soil, 0–60 cm depth | 15 | 460 | Brazil, Parana | Maggioto et al. [61] |
| 72.0 d | Soil, 0–40 cm depth | 15 | 375 | China, Hainan | Cheng et al. [54] |
| 147.2 | Soil, 0–100 cm depth | 19 | 450 | China, Xishuangbanna | Yang et al. [56] |
| Type of Systems | Rate of Carbone Sequestered tCO2/ha/year | Advantages | Disadvantages | References |
|---|---|---|---|---|
| Agroforestry systems | 5–20 | Biological diversity Improvement of soil fertility | Competition between crops | [71,72] |
| Secondary forests | 10–50 | Biological diversity Vegetation restoration Biodiversity Ecosystem services | Dépendance on environmental conditions Vulnerability to fire | [73,74] |
| Rubber plantations | 5–30 | Vegetation restoration Air retention Biodiversity enhancement | Dependance on humain intervention | [75,76] |
| Abandoned pastures | 2–10 | Restoration of vegetation Air retention Biodiversity enhancement | Risk of invasion | [77,78] |
| Type | Age (Years) | Area (tC/ha) | Location | Source |
|---|---|---|---|---|
| Rubber | Mature plantation | 275.1 | Brazil | Shorrocks [81] |
| Rubber | 20 | 257.95 | Philippines | Onofore et al. [92] |
| Rubber | 35 | 246.23 | Philippines | |
| Agroforestry system | - | 195 | Dioïla/Mali | Siriki et al. [93] |
| Rubber | Mature plantation | 198.4 | Ngobo, Indonesia | Yuda & Danoedoro [94] |
| Rubber | 15 | 146.30 | Parana State/Brazil | Maggiotto et al. [61] |
| Rubber | 34 | 169.22 | Brazil | Cotta et al. [95] |
| Rubber | 40 | 186.65 | China | Nizami et al. [62] |
| Rubber | 8–20 | 156 | Colombia | Orjuela et al. [96] |
| Agroforest/rubber | 8–20 | 159 | Colombia | |
| Rubber | - | 214 | Ghana | Kongasager & Mertz [97] |
| Cocoa | - | 65 | Ghana | |
| Orange | - | 76 | Ghana | |
| Oil palm | - | 45 | Ghana | |
| Oil palm | Mature plantation | 173.81 | Yangambi/DRC | Bustillo et al. [98] |
| Rubber | Mature plantation | 337.33 | Yangambi/DRC |
Disclaimer/Publisher’s Note: The statements, opinions and data contained in all publications are solely those of the individual author(s) and contributor(s) and not of MDPI and/or the editor(s). MDPI and/or the editor(s) disclaim responsibility for any injury to people or property resulting from any ideas, methods, instructions or products referred to in the content. |
© 2025 by the authors. Licensee MDPI, Basel, Switzerland. This article is an open access article distributed under the terms and conditions of the Creative Commons Attribution (CC BY) license (https://creativecommons.org/licenses/by/4.0/).
Share and Cite
Tiko, J.M.; Ndjadi, S.S.; Obandza-Ayessa, J.L.; Mweru, J.P.M.; Michel, B.; Beeckman, H.; Rakotondrasoa, O.L.; Hulu, J.P.M.T. Carbon Sequestration Potential in Rubber Plantations: A Complementary Approach to Tropical Forest Conservation Strategies, a Review. Earth 2025, 6, 21. https://doi.org/10.3390/earth6020021
Tiko JM, Ndjadi SS, Obandza-Ayessa JL, Mweru JPM, Michel B, Beeckman H, Rakotondrasoa OL, Hulu JPMT. Carbon Sequestration Potential in Rubber Plantations: A Complementary Approach to Tropical Forest Conservation Strategies, a Review. Earth. 2025; 6(2):21. https://doi.org/10.3390/earth6020021
Chicago/Turabian StyleTiko, Joël Mobunda, Serge Shakanye Ndjadi, Jémima Lydie Obandza-Ayessa, Jean Pierre Mate Mweru, Baudouin Michel, Hans Beeckman, Olivia Lovanirina Rakotondrasoa, and Jean Pierre Meniko To Hulu. 2025. "Carbon Sequestration Potential in Rubber Plantations: A Complementary Approach to Tropical Forest Conservation Strategies, a Review" Earth 6, no. 2: 21. https://doi.org/10.3390/earth6020021
APA StyleTiko, J. M., Ndjadi, S. S., Obandza-Ayessa, J. L., Mweru, J. P. M., Michel, B., Beeckman, H., Rakotondrasoa, O. L., & Hulu, J. P. M. T. (2025). Carbon Sequestration Potential in Rubber Plantations: A Complementary Approach to Tropical Forest Conservation Strategies, a Review. Earth, 6(2), 21. https://doi.org/10.3390/earth6020021

