Implementation of Agile Software Development in the Design of Management Information Systems Inventory and Finance at P2MKP Alang-Alang Tumbuh Subur †
Abstract
1. Introduction
2. Research Method
2.1. System Requirements Analysis
2.2. System Design
2.2.1. Context Diagram
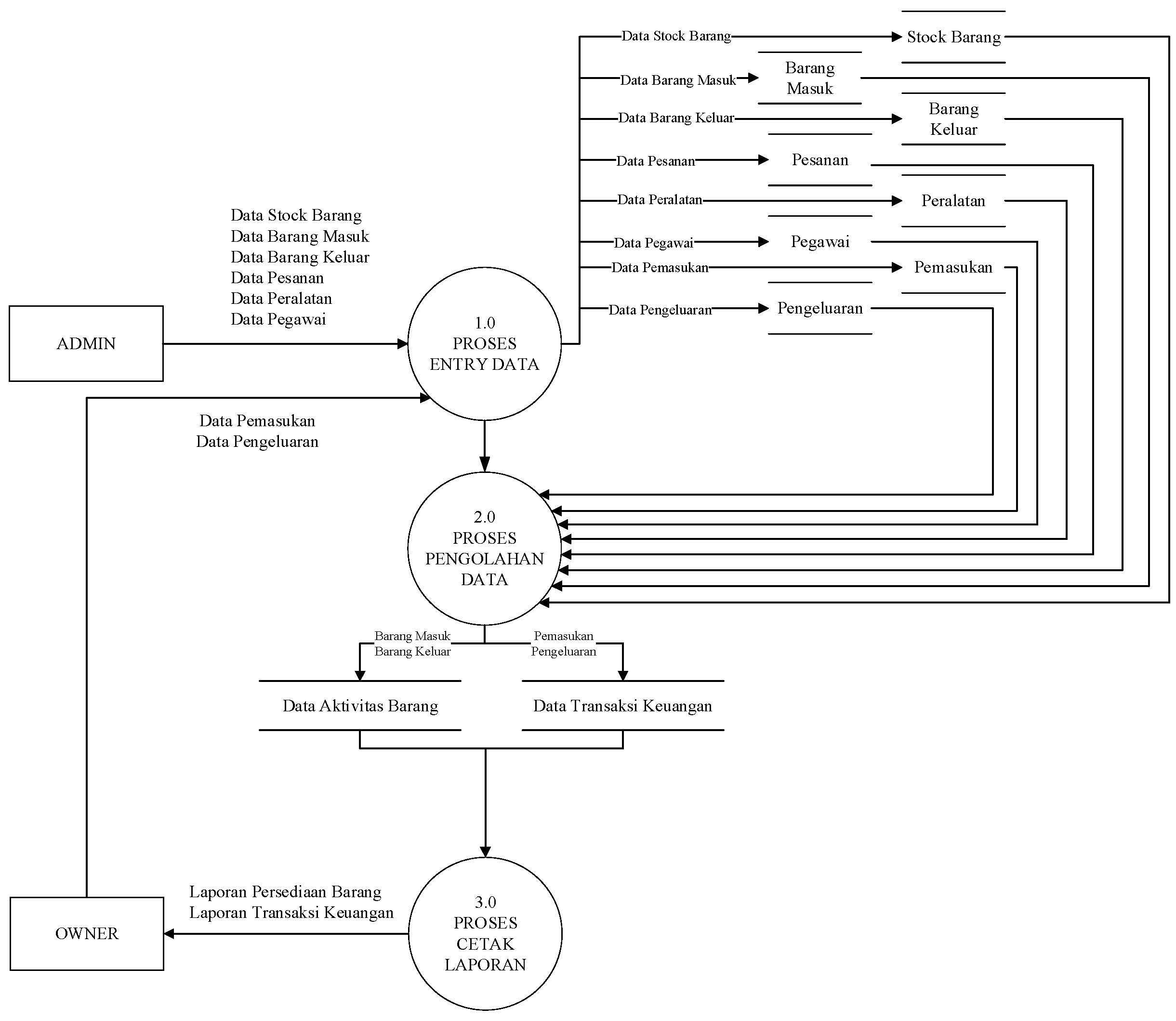
2.2.2. Data Flow Diagram
2.2.3. Entity Relationship Diagram
2.2.4. Use Case Diagram
2.2.5. CRUD Matrix
2.2.6. Application Design Using Figma
2.3. System Development
2.4. System Testing
3. Results and Discussion
3.1. System Requirements Analysis
- a.
- Information about the recording concept used previously.
- b.
- Information about the concept of the system to be created.
- c.
- Information about what elements need to be displayed on the system.
- d.
- MSME data that are relevant and need to be included in the system.
- a.
- The system is able to shorten the time for recording inventory and MSME transactions.
- b.
- The system is able to process data and present them as valid and accurate information.
- c.
- The system interface is user-friendly so that it is easy for users to operate.
- d.
- The system is able to store a lot of data safely and efficiently.
- e.
- The system can generate reports every time.
3.2. System Design
3.2.1. Context Diagram
3.2.2. Data Flow Diagram
3.2.3. Entity Relationship Diagram (ERD)
3.2.4. Use Case Diagram
3.2.5. CRUD Matrix
3.3. System Development
3.3.1. Login Page
3.3.2. Stock Page
3.3.3. Item Detail Page
3.3.4. Item Entry Page
3.3.5. Item Exit Page
3.3.6. Item Activity Report
3.3.7. Order Page
3.3.8. Tool Page
3.3.9. Staff Page
3.3.10. Income Page
3.3.11. Outcome Page
3.3.12. Financial Report
3.4. System Testing
4. Conclusions
Author Contributions
Funding
Institutional Review Board Statement
Informed Consent Statement
Data Availability Statement
Acknowledgments
Conflicts of Interest
References
- Setiawansyah, S.; Adrian, Q.J.; Devija, R.N. Penerapan Sistem Informasi Administrasi Perpustakaan Menggunakan Model Desain User Experience. J. Manaj. Inform. (JAMIKA) 2021, 11, 24–36. [Google Scholar] [CrossRef]
- Putra, Z.E.F.F.; Ajie, H.; Safitri, I.A. Designing a user interface and user experience from Piring Makanku application by using Figma application for teens. IJISTECH (Int. J. Inf. Syst. Technol.) 2021, 5, 308–315. [Google Scholar]
- Wahyuni, E.D. Implementasi Metode Incremental pada Sistem Informasi Administrasi Desa Jambuwer. J. Tekno Kompak 2021, 15, 156. [Google Scholar] [CrossRef]
- Gunawan, I.N.D.; Setiawan, P.Y. Inventory Management with EOQ Method at “Nitra Jaya” Fashion-Making Company in Badung. Eur. J. Bus. Manag. Res. 2022, 7, 347–351. [Google Scholar] [CrossRef]
- Mufida, E.; Rahmawati, E.; Hertiana, H. Rancang Bangun Sistem Informasi Inventory Pada Salonkecantikan. J. Mantik Penusa 2019, 3, 99–102. [Google Scholar]
- Santiago, M.D.; Estiningrum, S.D. Persepsi dan Pemahaman Pelaku Usaha Terhadap Pentingnya Laporan Keuangan pada UMKM. Ekuitas J. Pendidik. Ekon. 2021, 9, 199–205. [Google Scholar] [CrossRef]
- Handayani, H.; Ayulya, A.M.; Faizah, K.U.; Wulan, D.; Rozan, M.F.; Hamzah, M.L. Perancangan Sistem Informasi Inventory Barang Berbasis Web Menggunakan Metode Agile Software Development. J. Test. Dan Implementasi Sist. Inf. 2023, 1, 29–40. [Google Scholar]
- Melinda, M.; Ramadhan Na, S.R.; Nurdin, Y.; Yunidar, Y. Implementation of System Development Life Cycle (SDLC) on IoT-Based Lending Locker Application. J. RESTI (Rekayasa Sist. Dan Teknol. Inf.) 2023, 7, 982–987. [Google Scholar] [CrossRef]
- Raharjo, T.; Purwandari, B.; Budiardjo, E.K.; Yuniarti, R. The Essence of Software Engineering Framework-based Model for an Agile Software Development Method. Int. J. Adv. Comput. Sci. Appl. 2023, 14, 802–811. [Google Scholar] [CrossRef]
- Anisa, F.; Harahap, F.S.; Al Khosyi, H.; Sari, I.P. Pengembangan Software Menggunakan Model SDLC Guna Mencapai Keselarasan dengan Kebutuhan Pengguna. J. Inform. Busisnes 2024, 1, 229–232. [Google Scholar]
- Edison, H.; Wang, X.; Conboy, K. Comparing Methods for Large-Scale Agile Software Development: A Systematic Literature Review. IEEE Trans. Softw. Eng. 2022, 48, 2709–2731. [Google Scholar] [CrossRef]
- Arianto, F.P. Perancanan Sistem Informasi E-Document Sebagai Implementasi E-Government. J. Inform. Dan Rekayasa Perangkat Lunak 2021, 2, 144–150. [Google Scholar]
- Aji, G.W.; Chotijah, U. Perancangan Sistem Informasi Penerimaan Siswa Baru berbasis Web (Studi Kasus: SLB Muhammadiyah Golokan Kecamatan Sidayu). J. Teknol. Terpadu 2022, 8, 47–56. [Google Scholar] [CrossRef]
- Kazi, Z.; Kazi, L. Software Project Duration Estimation Based on COSMIC Method Applied to Data Flow Diagram. Int. Arab. J. Inf. Technol. 2022, 19, 639–651. [Google Scholar] [CrossRef]
- Pawan, E.; Thamrin, R.H.H.; Hasan, P.; Bei, S.H.Y.; Matu, P. Using Waterfall Method to Design Information System of SPMI STIMIK Sepuluh Nopember Jayapura. Int. J. Comput. Inf. Syst. (IJCIS) 2021, 2, 33–38. [Google Scholar] [CrossRef]
- Munthe, I.R.; Rambe, B.H.; Pane, R.; Irmayani, D.; Nasution, M. UML Modeling and Black Box Testing Methods in the School Payment Information System. J. Mantik 2020, 4, 1634–1640. [Google Scholar]
- Cavique, L.; Cavique, M. Axiomatic Design applied to CRUD matrix in Information Systems. IOP Conf. Ser. Mater. Sci. Eng. 2021, 1174, 012011. [Google Scholar] [CrossRef]
- Santi, P.A.D.A.; Afwani, R.; Albar, M.o.h.A.; Anjarwani, S.E.; Mardiansyah, A.Z. Black Box Testing with Equivalence Partitioning and Boundary Value Analysis Methods (Study Case: Academic Information System of Mataram University). In Proceedings of the First Mandalika International Multi-Conference on Science and Engineering 2022, MIMSE 2022 (Informatics and Computer Science), Lombok, Indonesia, 14 September 2022; pp. 207–219. [Google Scholar] [CrossRef]
- Shadiq, J.; Safei, A.; Loly, R.W.R. Pengujian Aplikasi Peminjaman Kendaraan Operasional Kantor Menggunakan BlackBox Testing. Inf. Manag. Educ. Prof. J. Inf. Manag. 2021, 5, 97. [Google Scholar] [CrossRef]
- Handaga, B.; Nugroho, M.T.; Dai, M.; Ariyanto, G. Development of WebGIS-Based Monitoring System for Key Performance Indicators of Muhammadiyah Regional Board in Central Java. J. Community Serv. Engagem. Voice Community (VOC) 2024, 4, 7–14. [Google Scholar]
- Yulianto, D.; Baswara, A.R.; Alhawariy, L.; Prasasti, M.I.; Hariadi, G.A. Development of Information and Management System of Student Competition Groups through User-Centered Design Approach. Khazanah Inform. J. Ilmu Komput. Dan Inform. 2023, 4. [Google Scholar] [CrossRef]
- Nugraha, M.F.; Roemintoyo, R.; Djono, D.; Al-Hakimi, H. Development of a Mobile Application for Occupational Health and Safety Education in Vocational High Schools: A Case Study in Construction and Housing Engineering. Indones. J. Learn. Adv. Educ. 2024, 6, 315–327. [Google Scholar] [CrossRef]
- Martha, A.S.D.; Setyawan, E.R.T.; Riskiana, R.R. Measuring Usability on User-Centered Mobile Web Application: Case Study on Financial Mathematics Calculator. Khazanah Inform. Jurnal Ilmu Komput. Dan Inform. 2023, 2. [Google Scholar] [CrossRef]
















| Before | After | |
|---|---|---|
| Risk level | High risk of errors and data loss | Low risk of errors and data loss |
| Time | Inefficient | Efficient |
| Security level | No security system | Security is more guaranteed because access codes must be entered before entering the website |
| Accessibility | Data is difficult to access because it must be accessed through a PC | Data is easily accessible via online |
Disclaimer/Publisher’s Note: The statements, opinions and data contained in all publications are solely those of the individual author(s) and contributor(s) and not of MDPI and/or the editor(s). MDPI and/or the editor(s) disclaim responsibility for any injury to people or property resulting from any ideas, methods, instructions or products referred to in the content. |
© 2025 by the authors. Licensee MDPI, Basel, Switzerland. This article is an open access article distributed under the terms and conditions of the Creative Commons Attribution (CC BY) license (https://creativecommons.org/licenses/by/4.0/).
Share and Cite
Ramadhani, D.S.; Aulia, N.; Putri, A.S.; Nugroho, M.T.; Sakti, A.S.A.; Satriyono, R.D.A.P. Implementation of Agile Software Development in the Design of Management Information Systems Inventory and Finance at P2MKP Alang-Alang Tumbuh Subur. Eng. Proc. 2025, 84, 62. https://doi.org/10.3390/engproc2025084062
Ramadhani DS, Aulia N, Putri AS, Nugroho MT, Sakti ASA, Satriyono RDAP. Implementation of Agile Software Development in the Design of Management Information Systems Inventory and Finance at P2MKP Alang-Alang Tumbuh Subur. Engineering Proceedings. 2025; 84(1):62. https://doi.org/10.3390/engproc2025084062
Chicago/Turabian StyleRamadhani, Dinda Safitri, Nida Aulia, Arinda Soraya Putri, Munajat Tri Nugroho, Arga Seta Asmara Sakti, and Raden Danang Aryo Putro Satriyono. 2025. "Implementation of Agile Software Development in the Design of Management Information Systems Inventory and Finance at P2MKP Alang-Alang Tumbuh Subur" Engineering Proceedings 84, no. 1: 62. https://doi.org/10.3390/engproc2025084062
APA StyleRamadhani, D. S., Aulia, N., Putri, A. S., Nugroho, M. T., Sakti, A. S. A., & Satriyono, R. D. A. P. (2025). Implementation of Agile Software Development in the Design of Management Information Systems Inventory and Finance at P2MKP Alang-Alang Tumbuh Subur. Engineering Proceedings, 84(1), 62. https://doi.org/10.3390/engproc2025084062
