Abstract
Considering the principles of green and low-carbon development, practitioners strive to continuously improve propeller performance as a primary goal for propeller-powered aircraft. Specially, medium and high-altitude UAVs require propellers that possess sufficient thrust and high efficiency across the entire flight envelope to improve the UAV’s endurance and mission capability. However, given the constraints imposed by flight altitude, speed, and power system capacity, attaining optimal matching of rotational speed and torque for fixed-pitch propellers across different operating scenarios remains a significant challenge. To ensure optimal aerodynamic performance across diverse design points, variable pitch technology is adopted, and a multi-objective propeller optimization design method is proposed that adapts to the varying pitch angle strategy. Based on the standard strip analysis, with different profile chord lengths and twist angle distributions of the propeller blade as the control parameters, we establish a multi-objective propeller aerodynamic shape optimization model using a genetic optimization algorithm. The newly designed electrically variable pitch propeller, employing this method, exhibits good aerodynamic performance throughout the flight envelope. Its design has been validated through high-precision CFD analysis and wind tunnel testing, achieving a cruising efficiency of up to 84.5%. The results show that the propeller performance calculation has good consistency with the test and can meet the requirements of unmanned aircraft.
1. Introduction
In recent years, with the continuous development of navigation, flight control, materials, and other technologies, medium-high altitude and long endurance unmanned aerial vehicles (UAVs) have become a hot spot in the research and development of weaponry in various countries and have been widely used to perform military and civil missions, such as inspection and detection, ground attack, communication relay, and meteorological research [1]. The representative models are the U.S. Predator, Israel’s Heron-B, and domestic UAV [2]. The combination of propellers and engines as the UAV’s power plant, due to its advantages of short takeoff and landing distance, high climbing speed, substantial payload capacity, long ranges, and low fuel consumption rates, currently occupies an irreplaceable position in the field of regional airliners and medium- and long-distance transportation planes, as well as a large number of military and civil UAVs. Within this configuration, the propeller plays a crucial role in converting the rotational power of the engine or motor into flight propulsion by spinning its blades through the air. The performance parameters of the propeller directly correlate with the overall performance of the aircraft, highlighting its significance in determining the quality of the flight.
Medium- and high-altitude UAVs are characterized by a wide flight speed range and a wide altitude span. The design for such aircraft propulsion systems centers on ensuring that the propeller maintains high efficiency throughout the entire flight envelope. In wide-speed-range aerial vehicles, the traditional fixed-pitch propeller often fails to achieve efficient matching with the engine across multiple operating points, primarily due to significant variations in flight speed and rotational speed under diverse flight conditions. This mismatch has a considerable impact on the overall system efficiency, necessitating the exploration of advanced propeller designs and control strategies. Variable-speed, variable-pitch propellers are designed to address the shortcomings of fixed-pitch propellers, which are characterized by the ability to change the pitch angle around the propeller shaft within a certain range so that the aircraft in different flight conditions has a higher efficiency, which can greatly improve the overall effectiveness of the aircraft.
A large number of scholars have carried out research on propeller design work. Betz [3] proposed the minimum energy loss condition by refining the relationship between the axial and circumferential fluids of the paddle disk in 1919. Larrabee [4] proposed a design method for a propeller with minimum induced loss. Angelo et al. proposed a design method of high-efficiency propellers for a given operating condition based on vortex theory and airfoil theory [5]. Burger et al. proposed a propeller design method using the genetic algorithm as an optimization method [6]. Catana Razvan-Marius studied the determination of propeller performance parameters for different power modes [7]. According to the research conducted by Sheng [8] and Xu [9], the variation of blade pitch angle can enhance the performance of propellers under different operating conditions. In addition to this, other researchers have also carried out a lot of research work on the aerodynamic optimization design of propellers [10,11,12]. CFD methods are widely used in the aerodynamic performance evaluation and design work of rotating machinery such as propellers. Numerical simulation, optimization algorithms, and wind tunnel tests complement each other, constituting a powerful means for propeller aerodynamic design, performance evaluation, and characterization [13,14,15].
Currently, the primary technical challenge faced by medium-to-high altitude propeller-driven UAVs is enhancing the propulsion performance in wide-speed-range and multi-operating conditions. This issue also serves as a bottleneck limiting the rapid development of the new generation of propeller-powered aircraft. In the context of designing a wide-speed-range, high-reliability, and high-efficiency electrically variable pitch propeller, this paper proposes a multi-objective propeller optimization design method adapted to pitch angle variation strategies. The aerodynamic profile design of highly efficient propellers under multiple design points is accomplished. Furthermore, the aerodynamic performance of the designed propeller is analyzed using CFD methods and wind tunnel testing.
2. Propeller Design Theory and Variable Pitch Strategy
2.1. Propeller Aerodynamic Design Theory
The parameter calculation of the propeller flow field is theoretically based on momentum theory, vortex theory, vortex theory, and lift line/plane theory. Glauert, by accounting for the radial variation of the circulation and integrating Prandtl’s finite wing-span theory with vortex theory, introduced standard strip analysis, which can be used in the practical design of propellers [16]. This theory remains one of the crucial methods in propeller design today. Compared with other methods, the standard strip analysis can deal with the velocity field more comprehensively and with higher precision.
When solving the aerodynamic parameters of a propeller using the standard strip analysis, it is necessary to know the flow speed , number of blades , the hub radius , propeller radius , rotational speed , blade element chord length at the spanwise direction, and installation angle . Specifically, the strip theory divides the propeller blade into multiple micro-segments, treating the flow around each segment as a two-dimensional airfoil flow. By obtaining the aerodynamic loads on each segment, the overall aerodynamic force of the entire blade is determined through integration along the blade span.
As shown in the Figure 1, the given parameters of the blade element at the radial r of the propeller blade are the following: circumferential velocity , solidity , and Mach number . Among them is the local sound speed. When the propeller actually rotates, the wake vortex of the blade will cause an interference angle . Considering that the thrust obtained from the momentum equation at radius r is equal to the thrust obtained from the blade element force, it can be obtained that:
Figure 1.
Decomposition of blade element stress.
Among them, is the angle between the geometric composite velocity and the rotation plane, and is the lift coefficient of the blade element, is the drag lift angle of the element, and the calculation of the interference angle can be solved using Newton’s iterative method. can be obtained from the following equation:
is the angle of actual airflow velocity. The circumferential induced velocity coefficient . It can be obtained from the following equation:
From the above, propeller aerodynamic forces can be obtained. The propeller thrust is:
The torque of the propeller is:
The efficiency of the propeller is:
2.2. Variable Pitch Strategy Under Multiple Operating Scenarios
UAVs go through typical scenarios such as takeoff, climb, cruise, and landing within a flight mission profile. As shown in Figure 2, there are usually more than two cruise conditions at different altitudes for medium- and high-altitude UAVs.
Figure 2.
Flight mission profile of UAVs.
For different operating scenarios within a flight mission profile, the incoming flow velocity and rotational speed of the propeller can typically be determined based on the flight altitude, power system capacity, and the overall requirements of UAVs. Once the aerodynamic shape of the blade is determined, the function of the variable pitch angle is to ensure that the airfoil is positioned at the optimal angle of attack corresponding to the current inflow conditions.
Using the airfoil at 0.75R as a reference, the corresponding angle of attack can be calculated for the maximum lift-to-drag ratio under different operating conditions. According to the blade element theory, the installation angle can be calculated by the following equation:
The values of the variation of the pitch angle between the different operating conditions can be obtained; the subscripts represent the different operating conditions.
In the subsequent multi-objective optimization process of the propeller, a certain cruising condition is chosen as the benchmark, and the pitch angle change of other conditions relative to the benchmark condition is . Thus, the multi-objective optimization design of the variable pitch propeller under multi-operating conditions can be realized.
2.3. Mathematical Model of Aerodynamics Optimization
In the design of the aerodynamic profile of a propeller, after determining the basic airfoil used for the blade, an important task is to design the spatial distribution of the airfoil along the span of the blade, that is, to determine the distribution of the chord length and blade twist angle of the propeller. In order to accurately characterize the distribution of airfoils in the design space, the chord lengths and twist angles were fitted to a quadratic polynomial function about the radius, and the function parameters were chosen as design variables. In addition, the chord lengths and blade twist angles at 0.3R, 0.6R, and 0.9R are used as constraints, and the maximum efficiency and thrust are used as the optimization objectives, which are the linearly weighted combinations of efficiency and thrust for different design points, respectively. The weighting factors are determined based on the percentage needs of different operating conditions within the propeller flight profile. The mathematical model is as follows:
Among them, is the propeller thrust, and is the propeller efficiency. is the coefficient of the quadratic polynomial of the propeller chord length, and is the coefficient of the quadratic polynomial of the blade twist angle. After giving an initial blade distribution, the design variables can be changed around the initial chord length and torsion angle during optimization.
2.4. Multi-Objective Optimization Design Method
By expressing aerodynamic performance requirements under different design conditions as optimization objectives and taking the function parameters describing chord length and twist angle distribution as design variables, a multi-objective optimization design problem is constituted. The Pareto multi-objective optimization algorithm can avoid the repeated calculation problem caused by the change of optimization design bias. Specifically, the use of the non-dominated sorting genetic algorithm II (NSGA-II) allows for faster acquisition of a series of Pareto optimal solutions with different design biases. These Pareto optimal solutions represent the potentially optimal designs for the given design problem. When establishing the initial population for the genetic algorithm, this paper employs the Latin hypercube sampling (LHS) method to construct the corresponding sample design.
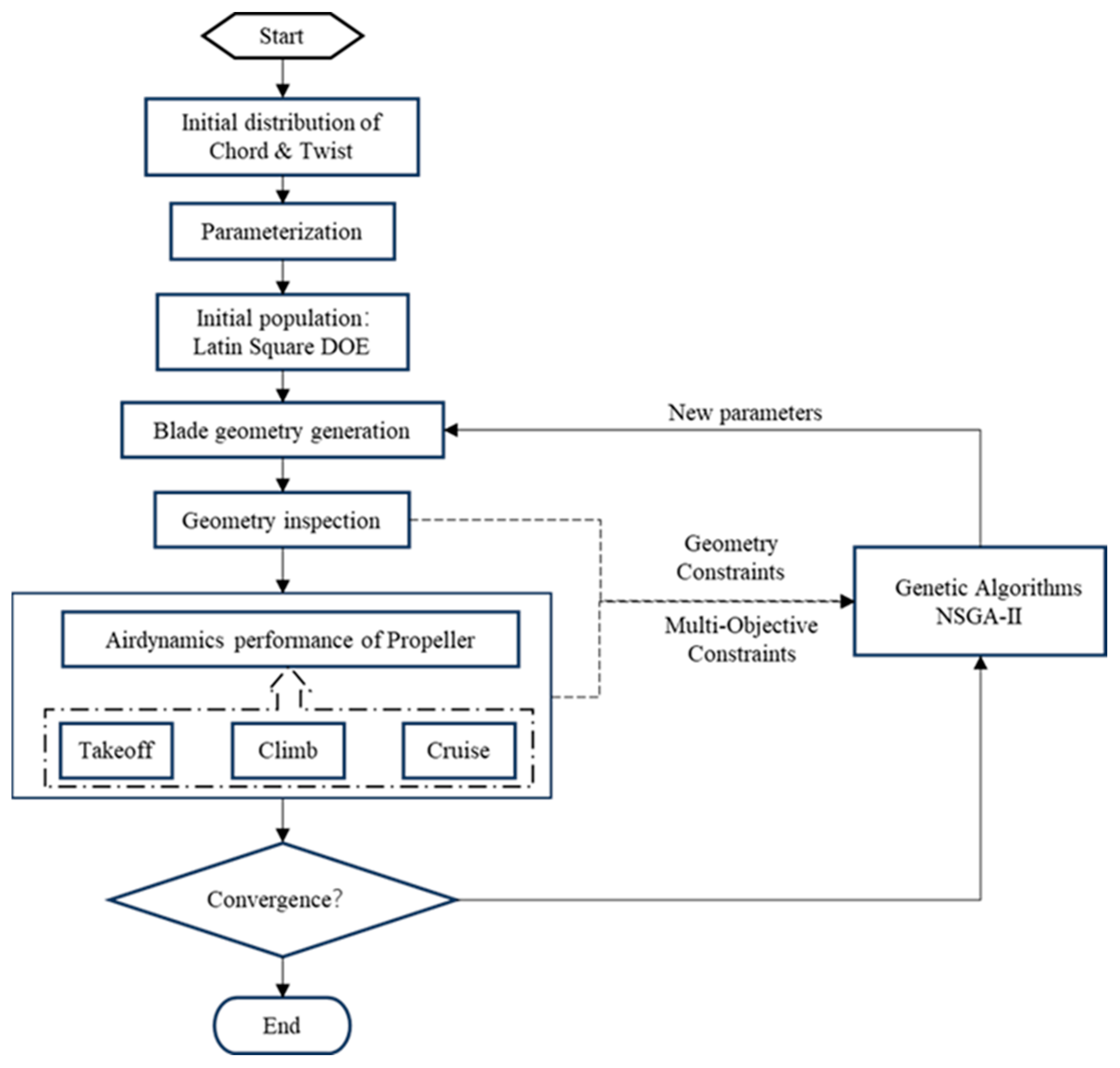
Based on the aforementioned mathematical model and the NSGA-II algorithm, a multi-objective optimization design of the propeller aerodynamic shape was completed. The flowchart is shown in Figure 3. The main optimization process is outlined as follows:
Figure 3.
Optimization process of propeller aerodynamic shape.
- (1)
- Import the selected basic airfoil and establish the initial distributions of chord length and twist.
- (2)
- Parameterize the chord length and twist distributions using quartic polynomial functions and establish the initial values for the design variables.
- (3)
- Employ the Latin hypercube Monte Carlo sampling method to determine the initial population of aerodynamic shape candidates and generate the blade aerodynamic shapes for the first-generation population.
- (4)
- Utilize the NSGA-II optimization algorithm and the propeller aerodynamic performance evaluation program based on the strip theory for computation. Assess whether the chord length and twist angle meet the requirements, evaluate the thrust and efficiency under cruise and climb conditions, update the population, and repeat the cycle until the preset iteration step is reached.
- (5)
- Output the Pareto solution set.
- (6)
- Select an appropriate sample point from the Pareto solution set based on the propeller design requirements.
3. Propeller Design for Medium and High-Altitude UAVs
A certain type of unmanned aerial vehicle (UAV) possesses multiple cruise conditions with a flight altitude of no less than 10,000 m. The propeller employs the NACA series of high lift-drag-ratio airfoils with a three-blade design and a blade radius of 0.95 m. Utilizing the optimization design method introduced earlier, the design points of takeoff, climb, cruise at altitude h1, and cruise at altitude h2 were selected. In accordance with the design requirements of the UAV platform, the optimized spatial distribution of the blades is depicted in Figure 4, and the final three-dimensional aerodynamic shape of the blades is shown in Figure 5.
Figure 4.
Distribution of blade elements.
Figure 5.
Aerodynamic shape of the blades.
According to the previously designed variable pitch strategy, the propeller pitch angles corresponding to the four design points are shown in Figure 6.
Figure 6.
Pitch angle under propeller matching conditions.
4. Aerodynamic Performance of Designed Propeller
4.1. CFD Emulation
In the process of propeller design, a rapid evaluation approach of propeller aerodynamic performance based on standard strip analysis is established. To verify the accuracy of this rapid evaluation approach, the high-precision CFD (computational fluid dynamics) method was utilized to assess the aerodynamic performance of the propeller. The CFD simulation employed the RANS (Reynolds-averaged Navier–Stokes) equations and constructed a semi-discrete spatial format using the finite volume method. The viscous terms were discretized using a central difference format, while the inviscid terms were discretized using Roe’s flux difference splitting (FDS) scheme. Time advancement was carried out using the implicit LU-SGS method, and first-order, second-order, and higher-order schemes could be obtained through MUSCL interpolation. Here, a second-order scheme was constructed. For turbulence modeling, Menter’s SST k-ω two-equation model was employed, which is a combination of the k-ε and k-ω models.
Table 1 presents the aerodynamic performance of the propeller under typical design conditions. Compared to the CFD simulation results, the results obtained from the standard strip analysis tend to be slightly larger. Taking the CFD simulation results as the benchmark, the error between the two methods is controlled within a 3% range. It can be considered that the rapid evaluation approach established in this paper can effectively reflect the aerodynamic performance of the propeller under various operating conditions, which is significant in reducing computational costs during the propeller design process. Both sets of computational results indicate that the designed propeller exhibits high aerodynamic efficiency under all usage scenarios, thus satisfying the operational requirements of the unmanned aerial vehicle platform.
Table 1.
Propeller aerodynamic performance under design conditions.
The flow field of the propeller blade under typical working conditions is shown below. Based on the integral of the propeller surface pressure distribution under each working condition, the propeller aerodynamic force and torque can be calculated and obtained. Figure 7 shows the pressure and streamline distribution on the blade surface of the design propeller. The velocity and pressure information for the profile at 0.9R of the blade is given in Figure 8. The spatial flow field information of the propeller is given in Figure 9, including velocity and vorticity.
Figure 7.
Pressure and streamline distribution at blade surface.
Figure 8.
Flow information for the profile at 0.9R of blade.
Figure 9.
Spatial flow field information of the propeller.
In terms of flow field conditions, including velocity, pressure, and vortex, the designed propeller exhibits better aerodynamic characteristics, which is also reflected in the aerodynamic data.
4.2. Wind Tunnel Test
As shown in Figure 10, In order to verify the aerodynamic performance of the designed propeller, the simulated measurement experiments of propeller wind tunnel thrust, torque, and efficiency are carried out in a low-speed wind tunnel by means of a three-component force balance and a force measuring stand to assess whether the propeller performance meets the requirements. The test is a conventional low-speed wind tunnel, which is used to calibrate the propeller performance.
Figure 10.
Wind tunnel test setup.
- Size of wind tunnel test section: 3 m × 3 m × 14 m;
- Test wind speed range (empty wind tunnel): 10 m/s~100 m/s;
- Re/m = 0.68~6.8 × 106;
- Turbulence of airflow: 0.1~0.13%;
- Dynamic pressure deviation: |ΔQ/Q| ≤ 0.5%.
The installed efficiency of the propeller under various design conditions is presented in Figure 11. It can be observed that the calculated results of the propeller’s performance demonstrate good consistency with the experimental outcomes.
Figure 11.
Comparison of propeller efficiency.
5. Discussion and Conclusions
Addressing the design requirements of a medium–high altitude UAV propeller that needs to take into account the performance of different operating states, this paper proposes a multi-objective propeller optimization design method adapted to the change strategy of pitch angle. Using this method, the aerodynamic optimization design of a medium–high altitude UAV propeller has been completed. Through simulation calculations and wind tunnel tests, the following conclusions are obtained:
- (1)
- The designed propeller achieves a cruising efficiency of up to 84.5%, meeting the operational requirements of a certain type of unmanned aerial vehicle.
- (2)
- The rapid evaluation approach of propeller aerodynamic performance based on standard strip analysis exhibits high accuracy, which is crucial in reducing computational costs during the design process and enhancing the efficiency of propeller aerodynamic design.
- (3)
- The propeller aerodynamic optimization design method established in this paper possesses universal applicability and can be utilized for the optimization design of propellers and rotors for solar-powered aircraft, electric aircraft, tilt-rotor unmanned aerial vehicles, and other similar platforms.
Author Contributions
Conceptualization, Z.Z., J.Z. and Y.Z.; methodology, Z.Z.; software, Z.Z.; validation, J.Y., Z.Z. and P.D.; formal analysis, Y.Z.; investigation, Z.Z.; resources, J.Y.; data curation, Z.Z.; writing—original draft preparation, Z.Z.; writing—review and editing, Z.Z.; visualization, Y.Z.; supervision, Z.Z.; project administration, Z.Z. All authors have read and agreed to the published version of the manuscript.
Funding
This research received no external funding.
Institutional Review Board Statement
Not applicable.
Informed Consent Statement
Not applicable.
Data Availability Statement
Data are contained within the article.
Conflicts of Interest
The authors declare no conflicts of interest.
References
- Sadraey, M. Unmanned Aircraft Design: A Review of Fundamentals; Morgan & Claypool Publisgers: Williston, ND, USA, 2017. [Google Scholar]
- Weibel, R.; Hansman, R.J. Safety considerations for operation of different classes of UAVs in the NAS. In Proceedings of the AIAA 3rd “Unmanned Unlimited” Technical Conference, Workshop and Exhibit, Chicago, IL, USA, 20–23 September 2004. [Google Scholar]
- Betz, A. Airscrews with Minimum Energy Loss; Kaiser Wilhelm Institute for Flow Research: Munich, Germany, 1919. [Google Scholar]
- Larrabee, E.E. Practical Design of Minimum Induced Loss Propeller; SAE (Society of Automotive Engineers) Paper 700585; SAE International: Warrendale, PA, USA, 1979. [Google Scholar] [CrossRef]
- Angelo, S.D.; Berardi, F.; Minisci, E. Aerodynamics performances of propellers with parametric considerations on the optimal design. Aeronaut. J. 2002, 106, 313–320. [Google Scholar]
- Burger, C.; Hartfield, R.; Burkhalter, J. Performance and Noise Optimization of a Propeller using the Vortex Lattice Method and a Genetic Algorithm. In Proceedings of the 48th AIAA/ASME/ASCE/AHS/ASC Structures, Structural Dynamics, and Materials Conference, Hawaii, HI, USA, 23–26 April 2007. [Google Scholar]
- Catana, R.M.; Cican, G. Global study of the performance of a propeller with a variable pitch and a variable diameter. Appl. Mech. Mater. 2016, 841, 298–302. [Google Scholar]
- Sheng, S.Z.; Sun, C.W. Control and optimization of a variable-pitch quadrotor with minimum power consumption. Energies 2016, 9, 232–249. [Google Scholar] [CrossRef]
- Xu, J.H.; Song, W.P.; Yang, X.D.; Nie, H. Aerodynamic performance of variable-pitch propellers for high altitude UAVs. Mater. Sci. Eng. 2019, 686, 012019. [Google Scholar] [CrossRef]
- Duan, D.; Zhao, H.; Peng, M.; Li, J. Research on optimal design method of tilt-rotor electric propulsion system. In Proceedings of the 2018 Asia-Pacific International Symposium on Aerospace Technology (APISAT 2018), Chengdu, China, 16–18 October 2018; Springer: Singapore, 2019; pp. 1108–1119. [Google Scholar]
- Adkins, C.M.; Liebeck, R.H. Design of optimum propellers. J. Propuls. Power 1994, 10, 676–682. [Google Scholar] [CrossRef]
- Romeo, G.; Cestino, E.; Pacino, M.; Borello, F.; Correa, G. Design and testing of a propeller for a two-seater aircraft powered by fuel cells. J. Aerosp. Eng. 2012, 226, 804–816. [Google Scholar] [CrossRef]
- John, F. Probabilistic Methods for the Quantification of Uncertainty and Error in Computational Fluid Dynamics Simulations; DSTO Platforms Sciences Laboratory: Fishermans Bend, VIC, Australia, 2004; Volume 10. [Google Scholar]
- Yin, C.C.; Li, J.F.; Miao, Z. Application on Wing Design of Large Plane with high-powered computation. Large Plane High Precis. Comput. 2010, 1, 1–10. [Google Scholar]
- Sodja, J.; Stadler, D.; Kosel, T. Computational fluid dynamics analysis of an optimized load-distribution propeller. J. Aircr. 2012, 49, 955–961. [Google Scholar] [CrossRef]
- Gur, O. Maximum propeller efficiency estimation. J. Aircr. 2014, 51, 2035–2038. [Google Scholar] [CrossRef]
Disclaimer/Publisher’s Note: The statements, opinions and data contained in all publications are solely those of the individual author(s) and contributor(s) and not of MDPI and/or the editor(s). MDPI and/or the editor(s) disclaim responsibility for any injury to people or property resulting from any ideas, methods, instructions or products referred to in the content. |
© 2025 by the authors. Licensee MDPI, Basel, Switzerland. This article is an open access article distributed under the terms and conditions of the Creative Commons Attribution (CC BY) license (https://creativecommons.org/licenses/by/4.0/).










