Spatio-Temporal Assessment of Land Use Land Cover Changes and Population Dynamics Using Geoinformatics: A Case Study of Mardan, Khyber Pakhtunkhwa, Pakistan †
Abstract
:1. Introduction
2. Study Area
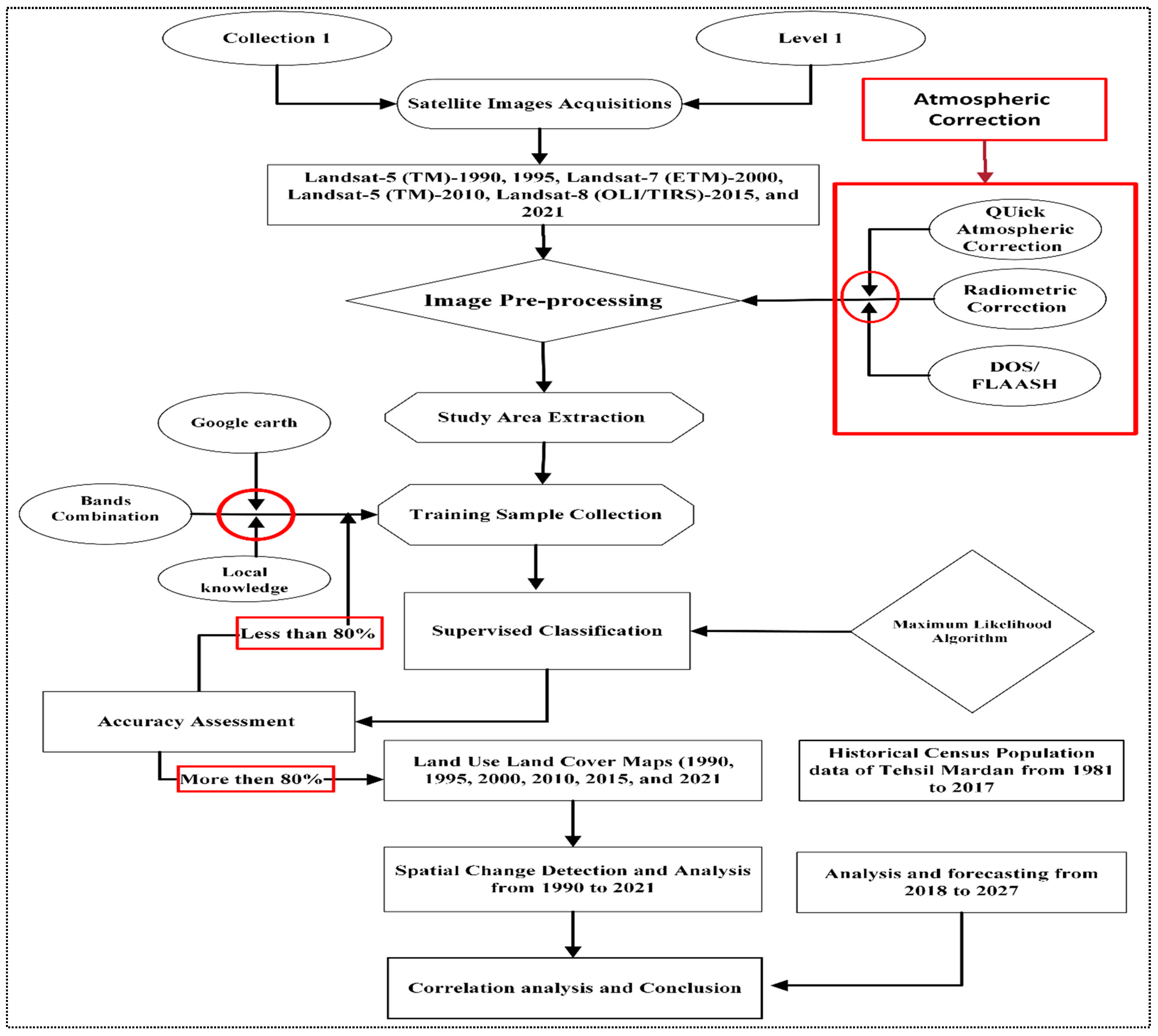
3. Methodology and Dataset
3.1. Land Use Land Cover Classification and Change Detection
3.2. Population Data
4. Results and Discussion
4.1. Land Use Land Cover Dynamics and Accuracy Assessment
4.2. Spatio-Temporal Change Detection from 1990 to 2021
4.3. Population Change Dynamics of Tehsil Mardan
4.4. Correlation Analysis
5. Conclusions and Recommendations
Author Contributions
Funding
Institutional Review Board Statement
Informed Consent Statement
Data Availability Statement
Acknowledgments
Conflicts of Interest
References
- Winkler, K.; Fuchs, R.; Rounsevell, M.; Herold, M. Global land use changes are four times greater than previously estimated. Nat. Commun. 2021, 12, 1–10. [Google Scholar] [CrossRef] [PubMed]
- Song, X.-P.; Hansen, M.C.; Stehman, S.V.; Potapov, P.V.; Tyukavina, A.; Vermote, E.F.; Townshend, J.R. Global land change from 1982 to 2016. Nature 2018, 560, 639–643. [Google Scholar] [CrossRef] [PubMed]
- Wolde, Z.; Wei, W.; Likessa, D.; Omari, R.; Ketema, H. Understanding the Impact of Land Use and Land Cover Change on Water–Energy–Food Nexus in the Gidabo Watershed, East African Rift Valley. Nat. Resour. Res. 2021, 30, 2687–2702. [Google Scholar] [CrossRef]
- United Nations, Department of Economic and Social Affairs, Population Division. World Population Prospects 2019; United Nations: New York, NY, USA, 2019. [Google Scholar]
- Kotkin, J.; Cox, W. The World’s fastest-growing megacities. Forbes, 8 April 2013. [Google Scholar]
- Millennium Ecosystem Assessment. Ecosystems and Human Well-Being: Wetlands and Water; World Resources Institute: Washington, DC, USA, 2005. [Google Scholar]
- Newbold, K.B.; Scott, D. Migration, commuting distance, and urban sustainability in Ontario’s Greater Golden Horseshoe: Implications of the Greenbelt and Places to Grow legislation. Can. Geogr. Le Géographe Can. 2013, 57, 474–487. [Google Scholar] [CrossRef]
- Francis, C.A.; Hansen, T.E.; Fox, A.A.; Hesje, P.J.; Nelson, H.E.; Lawseth, A.E.; English, A. Farmland conversion to non-agricultural uses in the US and Canada: Current impacts and concerns for the future. Int. J. Agric. Sustain. 2011, 10, 8–24. [Google Scholar] [CrossRef]
- Jongman, B. Effective adaptation to rising flood risk. Nat. Commun. 2018, 9, 1–3. [Google Scholar] [CrossRef] [PubMed]
- Oni, S.K.; Futter, M.N.; Buttle, J.; Dillon, P.J. Hydrological footprints of urban developments in the Lake Simcoe watershed, Canada: A combined paired-catchment and change detection modelling approach. Hydrol. Process. 2015, 29, 1829–1843. [Google Scholar] [CrossRef]
- Heidari, H.; Arabi, M.; Warziniack, T.; Sharvelle, S. Effects of Urban Development Patterns on Municipal Water Shortage. Front. Water 2021, 3. [Google Scholar] [CrossRef]
- Rousta, I.; Sarif, O.; Gupta, R.D.; Olafsson, H.; Ranagalage, M.; Murayama, Y.; Zhang, H.; Mushore, T.D. Spatiotemporal Analysis of Land Use/Land Cover and Its Effects on Surface Urban Heat Island Using Landsat Data: A Case Study of Metropolitan City Tehran (1988–2018). Sustainability 2018, 10, 4433. [Google Scholar] [CrossRef]
- Zhou, Q.; Robson, M.; Pilesjo, P. On the ground estimation of vegetation cover in Australian rangelands. Int. J. Remote Sens. 1998, 19, 1815–1820. [Google Scholar] [CrossRef]
- Landis, J.D. The California Urban Futures Model: A new generation of metropolitan simulation models. Environ. Plan. B Plan. Des. 1994, 21, 399–420. [Google Scholar] [CrossRef]
- Turner, B.; Meyer, W.B.; Skole, D.L. Global land-use/land-cover change: Towards an integrated study. Ambio 1994, 23, 91–95. [Google Scholar]
- Luyssaert, S.; Jammet, M.; Stoy, P.C.; Estel, S.; Pongratz, J.; Ceschia, E.; Churkina, G.; Don, A.; Erb, K.; Ferlicoq, M.; et al. Land management and land-cover change have impacts of similar magnitude on surface temperature. Nat. Clim. Chang. 2014, 4, 389–393. [Google Scholar] [CrossRef]
- IPCC. Climate Change and Land: An IPCC Special Report on Climate Change, Desertification, Land Degradation, Sustainable Land Management, Food Security, and Greenhouse Gas Fluxes in Terrestrial Ecosystems; Shukla, P.R., Skea, J., Calvo Buendia, E., Masson-Delmotte, V., Pörtner, H.-O., Roberts, D.C., Zhai, P., Slade, R., Connors, S., van Diemen, R., et al., Eds.; Intergovernmental Panel on Climate Change: Geneva, Switzerland, 2019. [Google Scholar]
- Huang, A.; Xu, Y.; Sun, P.; Zhou, G.; Liu, C.; Lu, L.; Xiang, Y.; Wang, H. Land use/land cover changes and its impact on ecosystem services in ecologically fragile zone: A case study of Zhangjiakou City, Hebei Province, China. Ecol. Indic. 2019, 104, 604–614. [Google Scholar] [CrossRef]
- Borrelli, P.; Robinson, D.A.; Fleischer, L.R.; Lugato, E.; Ballabio, C.; Alewell, C.; Meusburger, K.; Modugno, S.; Schütt, B.; Ferro, V.; et al. An assessment of the global impact of 21st century land use change on soil erosion. Nat. Commun. 2017, 8, 2013. [Google Scholar] [CrossRef]
- Gerssen-Gondelach, S.J.; Wicke, B.; Faaij, A.P.C. GHG emissions and other environmental impacts of indirect land use change mitigation. GCB Bioenergy 2016, 9, 725–742. [Google Scholar] [CrossRef]
- Li, X.; Chen, G.; Liu, X.; Liang, X.; Wang, S.; Chen, Y.; Pei, F.; Xu, X. A New Global Land-Use and Land-Cover Change Product at a 1-km Resolution for 2010 to 2100 Based on Human–Environment Interactions. Ann. Assoc. Am. Geogr. 2017, 107, 1040–1059. [Google Scholar] [CrossRef]
- Turok, I.; Mykhnenko, V. The trajectories of European cities, 1960–2005. Cities 2007, 24, 165–182. [Google Scholar] [CrossRef]
- Burghardt, W. Soil sealing and soil properties related to sealing. Geol. Soc. Lond. Spéc. Publ. 2006, 266, 117–124. [Google Scholar] [CrossRef]
- Haase, D.; Nuissl, H. Does urban sprawl drive changes in the water balance and policy?: The case of Leipzig (Germany) 1870–2003. Landsc. Urban Plan. 2007, 80, 1–13. [Google Scholar] [CrossRef]
- Lu, D.; Li, G.; Moran, E.; Hetrick, S. Spatiotemporal analysis of land-use and land-cover change in the Brazilian Amazon. Int. J. Remote Sens. 2013, 34, 5953–5978. [Google Scholar] [CrossRef] [PubMed]
- Maity, B.; Mallick, S.K.; Rudra, S. Spatiotemporal dynamics of urban landscape in Asansol municipal corporation, West Bengal, India: A geospatial analysis. GeoJournal 2020, 87, 1619–1637. [Google Scholar] [CrossRef]
- Mallick, S.K.; Das, P.; Maity, B.; Rudra, S.; Pramanik, M.; Pradhan, B.; Sahana, M. Understanding future urban growth, urban resilience and sustainable development of small cities using prediction-adaptation-resilience (PAR) approach. Sustain. Cities Soc. 2021, 74, 103196. [Google Scholar] [CrossRef]
- Khan, M.Z.; Gul, H. Impact of Green Revaluationn Variables on Agriculture Productivity in Pakistan. Sarhad J. Agric 2013, 29, 455–460. [Google Scholar]
- Ali, S.A.R.; Ali, S. Impact of built environment on land use of rapidly growing tehsil Takht Bhai, District Mardan. Sarhad J. Agric. 2019, 35, 966–975. [Google Scholar] [CrossRef]
- Yar, P. Urban Expansion and Its Impact on Agricultural Land of Mardan City. Master’s Thesis, University of Peshawar, Peshawar, Pakistan, 2014. [Google Scholar]
- Ewane, E.B. Land use land cover change and the resilience of social-ecological systems in a sub-region in South west Cameroon. Environ. Monit. Assess. 2021, 193, 1–23. [Google Scholar] [CrossRef] [PubMed]
- Liping, C.; Yujun, S.; Saeed, S. Monitoring and predicting land use and land cover changes using remote sensing and GIS techniques—A case study of a hilly area, Jiangle, China. PLOS ONE 2018, 13, e0200493. [Google Scholar] [CrossRef]
- Shalaby, A.; Tateishi, R. Remote sensing and GIS for mapping and monitoring land cover and land-use changes in the Northwestern coastal zone of Egypt. Appl. Geogr. 2007, 27, 28–41. [Google Scholar] [CrossRef]
- Mukherjee, S.; Bebermeier, W.; Schütt, B. An Overview of the Impacts of Land Use Land Cover Changes (1980–2014) on Urban Water Security of Kolkata. Land 2018, 7, 91. [Google Scholar] [CrossRef]
- Chavez, P.S.; MacKinnon, D.J. Automatic detection of vegetation changes in the southwestern United States using remotely sensed images. Photogramm. Eng. Remote Sens. 1994, 60, 53457. [Google Scholar]
- Jianya, G.; Haigang, S.; Guorui, M.; Qiming, Z. A review of multi-temporal remote sensing data change detection algorithms. Int. Arch. Photogramm. Remote Sens. Spat. Inf. Sci. 2008, 37, 757–762. [Google Scholar]
- Gao, J.; Liu, Y. Determination of land degradation causes in Tongyu County, Northeast China via land cover change detection. Int. J. Appl. Earth Obs. Geoinf. 2010, 12, 9–16. [Google Scholar] [CrossRef]
- Rawat, J.; Kumar, M. Monitoring land use/cover change using remote sensing and GIS techniques: A case study of Hawalbagh block, district Almora, Uttarakhand, India. Egypt. J. Remote Sens. Space Sci. 2015, 18, 77–84. [Google Scholar] [CrossRef]
- Lillesand, T.; Kiefer, R.W.; Chipman, J. Remote Sensing and Image Interpretation; John Wiley & Sons: Hoboken, NJ, USA, 2015. [Google Scholar]
- Congalton, R.G.; Green, K. Assessing the Accuracy of Remotely Sensed Data: Principles and Practices; CRC Press: Boca Raton, FL, USA, 2019. [Google Scholar]
- Tadese, M.; Kumar, L.; Koech, R.; Kogo, B.K. Mapping of land-use/land-cover changes and its dynamics in Awash River Basin using remote sensing and GIS. Remote Sens. Appl. Soc. Environ. 2020, 19, 100352. [Google Scholar] [CrossRef]
- Owojori, A.; Xie, H. Landsat image-based LULC changes of San Antonio, Texas using advanced atmospheric correction and object-oriented image analysis approaches. In Proceedings of the 5th International Symposium on Remote Sensing of Urban Areas, Tempe, AZ, USA, 14–16 March 2005. [Google Scholar]
- Pirnazar, M.; Ostad-Ali-Askari, K.; Eslamian, S.; Singh, V.; Dalezios, N.; Ghane, M.; Qasemi, Z. Change detection of urban land use and urban expansion using GIS and RS, case study: Zanjan Province, Iran. Int. J. Constr. Res. Civ. Eng. 2018, 4, 295–309. [Google Scholar]
- Badamasi, M.M.; Yelwa, S.A.; AbdulRahim, M.A.; Noma, S.S. NDVI threshold classification and change detection of vegetation cover at the Falgore Game Reserve in Kano State, Nigeria. Sokoto J. Soc. Sci. 2010, 2, 174–194. [Google Scholar]
- Kamran; Khan, J.A.; Khayyam, U.; Waheed, A.; Khokhar, M.F. Exploring the nexus between land use land cover (LULC) changes and population growth in a planned city of islamabad and unplanned city of Rawalpindi, Pakistan. Heliyon 2023, 9, e13297. [Google Scholar] [CrossRef]
- Yar, P. Urban development and its impact on the depletion of groundwater aquifers in Mardan City, Pakistan. Groundw. Sustain. Dev. 2020, 11, 100426. [Google Scholar] [CrossRef]
- Khan, N.; Shah, S.J.; Rauf, T.; Zada, M.; Yukun, C.; Harbi, J. Socioeconomic Impacts of the Billion Trees Afforestation Program in Khyber Pakhtunkhwa Province (KPK), Pakistan. Forests 2019, 10, 703. [Google Scholar] [CrossRef]
- Baig, M.B.; Ahmad, S.; Khan, N.; Ahmad, I.; Straquadine, G.S. The history of social forestry in Pakistan: An overview. Int. J. Soc. For. 2008, 1, 167–183. [Google Scholar]







| S.No. | Year | Satellite | Sensor | Acquisition Date | Cloud Cover (%) | Remarks |
|---|---|---|---|---|---|---|
| 1 | 1990 | Landsat 5 | TM | 14th March 1990 | 2 | -Targeted Months -Minimum Cloud Coverage -Clear Study Area -Free from Scan-Line Error -Resolution = 30 × 30 m |
| 2 | 1995 | Landsat 5 | TM | 13th April 1995 | 1 | |
| 3 | 2000 | Landsat 7 | ETM+ | 18th April 2000 | 3 | |
| 4 | 2010 | Landsat 5 | TM | 6th April 2010 | 1 | |
| 5 | 2015 | Landsat 8 | OLI/TIRS | 19th March 2015 | 1.7 | |
| 6 | 2021 | Landsat 8 | OLI/TIRS | 19th March 2021 | 2.4 |
| S.No. | LULC Type | Description |
|---|---|---|
| 1 | Built-up | This class includes buildings, roads, concrete, and asphalt structures that are covered with impervious surfaces and anthropogenic. |
| 2 | Vegetation | This class includes forest, grasslands, green belts, and cropland |
| 3 | Water bodies | This class includes lakes, reservoirs and streams, and inundated area |
| 4 | Bare land | This class includes areas where no permanent built-up, vegetation, or water bodies exist. |
| Year/Parameter | 1990 | 1995 | 2000 | 2010 | 2015 | 2021 |
|---|---|---|---|---|---|---|
| Overall Accuracy (%) | 97.25 | 96.69 | 94.15 | 87.42 | 94.71 | 98.30 |
| Kappa Coefficient | 0.95 | 0.95 | 0.91 | 0.82 | 0.88 | 0.97 |
| Total Population | Built-up | Vegetation | Water | Bare Land | |
|---|---|---|---|---|---|
| Total Population | 1 | ||||
| Built-up | 0.982 | 1 | |||
| Vegetation | 0.554 | 0.486 | 1 | ||
| Water | 0.077 | −0.096 | 0.537 | 1 | |
| Bare Land | −0.907 | −0.868 | −0.851 | -0.300 | 1 |
Disclaimer/Publisher’s Note: The statements, opinions and data contained in all publications are solely those of the individual author(s) and contributor(s) and not of MDPI and/or the editor(s). MDPI and/or the editor(s) disclaim responsibility for any injury to people or property resulting from any ideas, methods, instructions or products referred to in the content. |
© 2023 by the authors. Licensee MDPI, Basel, Switzerland. This article is an open access article distributed under the terms and conditions of the Creative Commons Attribution (CC BY) license (https://creativecommons.org/licenses/by/4.0/).
Share and Cite
Kamran; Khokhar, M.F.; Khan, J.A.; Adil, I.H. Spatio-Temporal Assessment of Land Use Land Cover Changes and Population Dynamics Using Geoinformatics: A Case Study of Mardan, Khyber Pakhtunkhwa, Pakistan. Eng. Proc. 2023, 56, 103. https://doi.org/10.3390/ASEC2023-15367
Kamran, Khokhar MF, Khan JA, Adil IH. Spatio-Temporal Assessment of Land Use Land Cover Changes and Population Dynamics Using Geoinformatics: A Case Study of Mardan, Khyber Pakhtunkhwa, Pakistan. Engineering Proceedings. 2023; 56(1):103. https://doi.org/10.3390/ASEC2023-15367
Chicago/Turabian StyleKamran, Muhammad Fahim Khokhar, Junaid Aziz Khan, and Iftikhar Hussain Adil. 2023. "Spatio-Temporal Assessment of Land Use Land Cover Changes and Population Dynamics Using Geoinformatics: A Case Study of Mardan, Khyber Pakhtunkhwa, Pakistan" Engineering Proceedings 56, no. 1: 103. https://doi.org/10.3390/ASEC2023-15367
APA StyleKamran, Khokhar, M. F., Khan, J. A., & Adil, I. H. (2023). Spatio-Temporal Assessment of Land Use Land Cover Changes and Population Dynamics Using Geoinformatics: A Case Study of Mardan, Khyber Pakhtunkhwa, Pakistan. Engineering Proceedings, 56(1), 103. https://doi.org/10.3390/ASEC2023-15367

