Risk Assessment for Autonomous Ships Using an Integrated Machine Learning Approach †
Abstract
:1. Introduction
2. Methodology
2.1. Variable Determination
2.2. Joint and Conditional Probability Quantification
2.3. Posterior Probability Determination
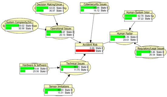
3. Autonomous Ship Risk Assessment
Sensitivity Analysis
4. Conclusions
- Without setting evidence, the autonomous ships are exposed to an accident risk probability of 6.77, where human factor, operational issues, and cyber security issues remain the highest accident causation factors.
- The inverse propagation of the Bayesian network indicates that for an autonomous ship accident to occur, human factor and operational issues remain the highest contributors, with the role of operational issues undergoing highest change in incidence.
- A sensitivity analysis was conducted to reveal the most critical and sensitive factors for the safety and resilience of autonomous ships.
Author Contributions
Funding
Institutional Review Board Statement
Informed Consent Statement
Data Availability Statement
Conflicts of Interest
References
- Murray, B.; Rødseth, O.J.; Nordahl, H.; Wennersberg, L.A.L.; Pobitzer, A.; Foss, H. Approvable AI for Autonomous Ships: Challenges and Possible Solutions. In Proceedings of the 32nd European Safety and Reliability Conference (ESREL 2022), Dublin, Ireland, 28 August–1 September 2022; pp. 1975–1982. [Google Scholar]
- de Vos, J.; Hekkenberg, R.G.; Valdez Banda, O.A. The Impact of Autonomous Ships on Safety at Sea—A Statistical Analysis. Reliab. Eng. Syst. Saf. 2021, 210, 107558. [Google Scholar] [CrossRef]
- Soori, M.; Arezoo, B.; Dastres, R. Artificial intelligence, machine learning and deep learning in advanced robotics, a review. Cogn. Robot. 2023, 3, 54–70. [Google Scholar] [CrossRef]
- Brandsæter, A.; Osen, O.L. Assessing autonomous ship navigation using bridge simulators enhanced by cycle-consistent adversarial networks. Proc. Inst. Mech. Eng. Part O J. Risk Reliab. 2021, 237, 508–517. [Google Scholar] [CrossRef]
- Khan, R.U.; Yin, J.; Mustafa, F.S.; Wang, S. Analyzing human factor involvement in sustainable hazardous cargo port operations. Ocean Eng. 2022, 250, 111028. [Google Scholar] [CrossRef]
- Khan, R.U.; Yin, J.; Mustafa, F.S.; Anning, N. Risk assessment for berthing of hazardous cargo vessels using Bayesian networks. Ocean Coast. Manag. 2021, 210, 105673. [Google Scholar] [CrossRef]
- Vojković, G.; Milenković, M. Autonomous ships and legal authorities of the ship master. Case Stud. Transp. Policy 2020, 8, 333–340. [Google Scholar] [CrossRef]
- Utne, I.B.; Rokseth, B.; Sørensen, A.J.; Vinnem, J.E. Towards supervisory risk control of autonomous ships. Reliab. Eng. Syst. Saf. 2020, 196, 106757. [Google Scholar] [CrossRef]
- Mallam, S.C.; Nazir, S.; Sharma, A. The human element in future Maritime Operations—Perceived impact of autonomous shipping. Ergonomics 2020, 63, 334–345. [Google Scholar] [CrossRef] [PubMed]
- Trym, T.; Brekke, E.F.; Johansen, T.A. On Collision Risk Assessment for Autonomous Ships Using Scenario-Based MPC. IFAC-PapersOnLine 2020, 53, 14509–14516. [Google Scholar] [CrossRef]
- Veitch, E.; Andreas Alsos, O. A systematic review of human-AI interaction in autonomous ship systems. Saf. Sci. 2022, 152, 105778. [Google Scholar] [CrossRef]
- Sawada, R.; Hirata, K. Mapping and localization for autonomous ship using LiDAR SLAM on the sea. J. Mar. Sci. Technol. 2023, 28, 410–421. [Google Scholar] [CrossRef]
- Tam, K.; Jones, K. Cyber-Risk Assessment for Autonomous Ships. In Proceedings of the 2018 International Conference on Cyber Security and Protection of Digital Services (Cyber Security), Glasgow, UK, 11–12 June 2018; pp. 1–8. [Google Scholar]
- Kavallieratos, G.; Katsikas, S.; Gkioulos, V. Cyber-Attacks Against the Autonomous Ship. In Computer Security, Proceedings of the ESORICS 2018 International Workshops, CyberICPS 2018 and SECPRE 2018, Barcelona, Spain, 6–7 September 2018; Springer: Cham, Switzerland, 2019; pp. 20–36. [Google Scholar]
- Tusher, H.M.; Munim, Z.H.; Notteboom, T.E.; Kim, T.-E.; Nazir, S. Cyber security risk assessment in autonomous shipping. Marit. Econ. Logist. 2022, 24, 208–227. [Google Scholar] [CrossRef]
- Söner, Ö.; Kayisoglu, G.; Bolat, P.; Tam, K. Cybersecurity risk assessment of VDR. J. Navig. 2023, 76, 20–37. [Google Scholar] [CrossRef]
- Öztürk, Ü.; Akdağ, M.; Ayabakan, T. A review of path planning algorithms in maritime autonomous surface ships: Navigation safety perspective. Ocean Eng. 2022, 251, 111010. [Google Scholar] [CrossRef]
- Montewka, J.; Wróbel, K.; Heikkilä, E.; Valdez Banda, O.; Goerlandt, F.; Haugen, S. Challenges, solution proposals and research directions in safety and risk assessment of autonomous shipping. Probabilistic Saf. Assess. Manag. PSAM 2018, 14, 16–21. [Google Scholar]
- Zhou, X.-Y.; Huang, J.-J.; Wang, F.-W.; Wu, Z.-L.; Liu, Z.-J. A Study of the Application Barriers to the Use of Autonomous Ships Posed by the Good Seamanship Requirement of COLREGs. J. Navig. 2020, 73, 710–725. [Google Scholar] [CrossRef]
- Li, K.X.; Yin, J.; Fan, L. Ship safety index. Transp. Res. Part A Policy Pract. 2014, 66, 75–87. [Google Scholar] [CrossRef]
- Zhang, M.; Zhang, D.; Yao, H.; Zhang, K. A probabilistic model of human error assessment for autonomous cargo ships focusing on human–autonomy collaboration. Saf. Sci. 2020, 130, 104838. [Google Scholar] [CrossRef]



| Variable | Minimum | Maximum | Percent Change |
|---|---|---|---|
| Operational Issues | 6.10 | 11.91 | 95 |
| Human Factor | 6.02 | 11.31 | 82 |
| Cyber Security Issues | 6.45 | 9.09 | 41 |
| Technical Issues | 6.57 | 8.67 | 32 |
Disclaimer/Publisher’s Note: The statements, opinions and data contained in all publications are solely those of the individual author(s) and contributor(s) and not of MDPI and/or the editor(s). MDPI and/or the editor(s) disclaim responsibility for any injury to people or property resulting from any ideas, methods, instructions or products referred to in the content. |
© 2023 by the authors. Licensee MDPI, Basel, Switzerland. This article is an open access article distributed under the terms and conditions of the Creative Commons Attribution (CC BY) license (https://creativecommons.org/licenses/by/4.0/).
Share and Cite
Khan, R.U.; Yin, J.; Wang, S.; Gou, Y. Risk Assessment for Autonomous Ships Using an Integrated Machine Learning Approach. Eng. Proc. 2023, 46, 9. https://doi.org/10.3390/engproc2023046009
Khan RU, Yin J, Wang S, Gou Y. Risk Assessment for Autonomous Ships Using an Integrated Machine Learning Approach. Engineering Proceedings. 2023; 46(1):9. https://doi.org/10.3390/engproc2023046009
Chicago/Turabian StyleKhan, Rafi Ullah, Jingbo Yin, Siqi Wang, and Yingchao Gou. 2023. "Risk Assessment for Autonomous Ships Using an Integrated Machine Learning Approach" Engineering Proceedings 46, no. 1: 9. https://doi.org/10.3390/engproc2023046009
APA StyleKhan, R. U., Yin, J., Wang, S., & Gou, Y. (2023). Risk Assessment for Autonomous Ships Using an Integrated Machine Learning Approach. Engineering Proceedings, 46(1), 9. https://doi.org/10.3390/engproc2023046009

