Design of a Lightweight Video-Based Ear Biometric System on Raspberry Pi 5 Using You Only Look Once Version 12 and EfficientNet-4 †
Abstract
1. Introduction
2. Related Literature
3. Methodology
3.1. System Components
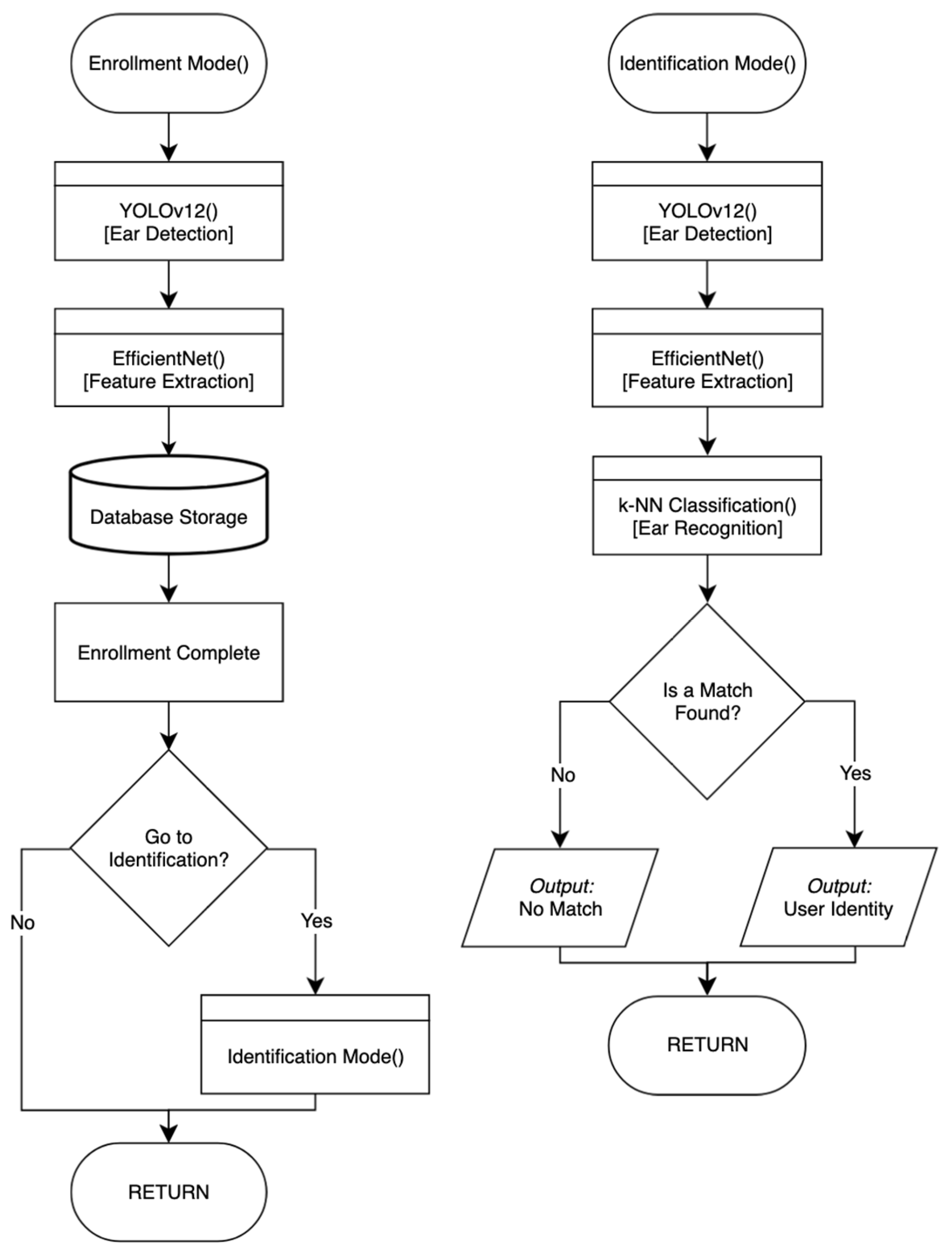
3.2. Software Development
3.3. Model Fine-Tuning Process
3.4. Experimental Design and Statistics Treatment
- Enrollment phase: Ten participants were enrolled. Upon successful detection, five frames were recorded, feature-extracted, and averaged into biometric templates.
- Identification phase: All 13 participants underwent recognition. Upon detection, a three-second video stream (up to 45 frames) of the ear was recorded and feature-extracted. Identification results from valid frames were aggregated to determine the outcome (match or no match).
4. Results and Discussion
4.1. Model Fine-Tuning Results
4.2. System Testing Results
5. Conclusions
Author Contributions
Funding
Institutional Review Board Statement
Informed Consent Statement
Data Availability Statement
Acknowledgments
Conflicts of Interest
References
- Mursalin, M.; Ahmed, M.; Haskell-Dowland, P. Biometric security: A novel ear recognition approach using a 3D morphable ear model. Sensors 2022, 22, 8988. [Google Scholar] [CrossRef]
- Tey, H.-C.; Chong, L.Y.; Chong, S.-C. Comparative analysis of VGG-16 and ResNet-50 for occluded ear recognition. J. Inform. Vis. 2023, 7, 2247–2254. [Google Scholar]
- Singh, D.; Singh, S. A survey on human ear recognition system based on 2D and 3D ear images. Open J. Inf. Secur. Appl. 2014, 2, 21–30. [Google Scholar] [CrossRef]
- Oyebiyi, O.G.; Abayomi-Alli, A.; Arogundade, O.T.; Qazi, A.; Imoize, A.L.; Awotunde, J.B. A systematic literature review on human ear biometrics: Approaches, algorithms, and trends in the last decade. Information 2023, 14, 192. [Google Scholar] [CrossRef]
- Burge, M.; Burger, W. Ear biometrics. In Biometrics; Li, S.Z., Jain, A.K., Eds.; Springer: Boston, MA, USA, 2006; pp. 273–285. [Google Scholar]
- Abaza, A.; Ross, A.; Hebert, C.; Harrison, M.A.F.; Nixon, M.S. A survey on ear biometrics. ACM Comput. Surv. 2013, 45, 1–36. [Google Scholar] [CrossRef]
- Kamboj, A.; Rani, R.; Nigam, A.; Jha, R.R. CED-Net: Context-aware ear detection network for unconstrained images. Pattern Anal. Appl. 2021, 24, 779–800. [Google Scholar] [CrossRef]
- Balangue, R.D.; Padilla, C.D.M.; Linsangan, N.B.; Cruz, J.P.T.; Juanatas, R.A.; Juanatas, I.C. Ear recognition for ear biometrics using integrated image processing techniques via Raspberry Pi. In Proceedings of the 2022 IEEE 14th International Conference on Humanoid, Nanotechnology, Information Technology, Communication and Control, Environment and Management (HNICEM), Boracay Island, Philippines, 1–4 December 2022. [Google Scholar]
- Emeršič, Ž.; Štruc, V.; Peer, P. Ear recognition: More than a survey. Neurocomputing 2016, 255, 26–39. [Google Scholar] [CrossRef]
- Chutani, P.; Sharma, N. Ear recognition advancements and trends: A scientometrics and systematic review. In Proceedings of the 2024 IEEE 5th India Council International Subsections Conference (INDISCON), Chandigarh, India, 22–24 August 2024. [Google Scholar]
- Chutani, P.; Sharma, N. Ear recognition: Advancements and trends in biometric identification. In Proceedings of the 2024 International Conference on Expert Clouds and Applications (ICOECA), Bengaluru, India, 18–19 April 2024; pp. 956–963. [Google Scholar]
- Zhang, Y.; Mu, Z. Ear detection under uncontrolled conditions with multiple scale faster region-based convolutional neural networks. Symmetry 2017, 9, 53. [Google Scholar] [CrossRef]
- Mehta, R.; Singh, K.K. Deep convolutional neural network-based effective model for 2D ear recognition using data augmentation. Imaging Sci. J. 2024, 72, 403–420. [Google Scholar] [CrossRef]
- Suryawanshi, S.H. The ear as a biometric. Int. J. Comput. Sci. Mob. Comput. 2015, 4, 61–65. [Google Scholar]
- Dantcheva, A.; Elia, P.; Ross, A. What else does your biometric data reveal? A survey on soft biometrics. IEEE Trans. Inf. Forensics Secur. 2016, 11, 441–467. [Google Scholar] [CrossRef]
- Wayman, J.; Jain, A.; Maltoni, D.; Maio, D. (Eds.) Biometric Systems; Springer: London, UK, 2005. [Google Scholar]
- Xu, X.; Liu, Y.; Cao, S.; Lu, L. An efficient and lightweight method for human ear recognition based on MobileNet. Wirel. Commun. Mob. Comput. 2022, 2022, 9069007. [Google Scholar] [CrossRef]
- Sarangi, P.P.; Mishra, B.S.P.; Dehuri, S.; Cho, S.B. An evaluation of ear biometric system based on enhanced Jaya algorithm and SURF descriptors. Evol. Intell. 2020, 13, 443–461. [Google Scholar] [CrossRef]
- Raveane, W.; Galdámez, P.L.; Arrieta, M.A.G. Ear detection and localization with convolutional neural networks in natural images and videos. Processes 2019, 7, 457. [Google Scholar] [CrossRef]
- Shams, M.Y.; Hassan, E.; Gamil, S.; Ibrahim, A.; Gabr, E.; Gamal, S.; Ibrahim, E.; Abbas, F.; Mohammed, A.; Khamis, A.; et al. Skin disease classification: A comparison of ResNet50, MobileNet, and Efficient-B0. J. Curr. Multidiscip. Res. 2025, 1, 1–7. [Google Scholar] [CrossRef]
- Harahap, S.A.F.; Irmawan, I. Performance comparison of MobileNet, EfficientNet, and Inception for predicting crop disease. Sriwijaya Electr. Comput. Eng. J. 2024, 1, 30–36. [Google Scholar] [CrossRef]
- Muthulakshmi, M.; Venkatesan, K.; Harigaran, R.; Jeevanantham, K.; Vineeth, M.S.; Rahayu, S.B.; Sakthivel, V. Comparative study of EfficientNet and MobileNet models for lung cancer classification using chest CT scan images. In Proceedings of the 2024 Second International Conference on Emerging Trends in Information Technology and Engineering (ICETITE), Vellore, India, 22–23 February 2024. [Google Scholar]
- Choudhury, B.; Rajakumar, K.; Badhale, A.A.; Roy, A.; Sahoo, R.; Margret, I.N. Comparative analysis of advanced models for satellite-based aircraft identification. In Proceedings of the 2024 International Conference on Smart Systems for Electrical, Electronics, Communication and Computer Engineering (ICSSEECC), Coimbatore, India, 28–29 June 2024; pp. 483–488. [Google Scholar]
- Rajkumar, M.; Siriyala, S.R.; Sharma, A.; Kumar, D.N.S. Comparative analysis of ResNet, EfficientNet, and MobileNetV2 for detecting skin conditions in deep learning models. In Proceedings of the 2024 International Conference on Sustainable Communication Networks and Application (ICSCNA), Theni, India, 11–13 December 2024; pp. 1487–1492. [Google Scholar]
- Thapliyal, N.; Aeri, M.; Kukreja, V.; Sharma, R. Navigating landscapes through AI: A comparative study of EfficientNet and MobileNetV2 in image classification. In Proceedings of the 2024 International Conference on Emerging Technologies in Computer Science for Interdisciplinary Applications (ICETCS), Bengaluru, India, 22–23 April 2024. [Google Scholar]
- Mia, Y.; Rahman, M.S.; Basak, A.; Hossain, S.M.; Zulfiker, M.S.; Sumaia, M.A. Detecting helmets of the bike riders using deep learning algorithms. In Proceedings of the 2023 14th International Conference on Computing Communication and Networking Technologies (ICCCNT), Delhi, India, 6–8 July 2023. [Google Scholar]
- Magayones, L.I.B.; Tañag, R.D.B.; Villaverde, J.F. Asian currency identification and recognition using lightweight convolutional neural network. In Proceedings of the TENCON 2024 IEEE Region 10 Annual International Conference, Singapore, 1–4 December 2024; pp. 1710–1715. [Google Scholar]
- Padilla, D.A.; Magwili, G.V.; Mercado, L.B.Z.; Reyes, J.T.L. Air quality prediction using recurrent air quality predictor with ensemble learning. In Proceedings of the 2020 IEEE 12th International Conference on Humanoid, Nanotechnology, Information Technology, Communication and Control, Environment, and Management (HNICEM), Manila, Philippines, 3–7 December 2020. [Google Scholar]
- Manlises, C.O.; Santos, J.B.; Adviento, P.A.; Padilla, D.A. Expiry date character recognition on canned goods using convolutional neural network VGG16 architecture. In Proceedings of the 2023 15th International Conference on Computer and Automation Engineering (ICCAE), Sydney, Australia, 3–5 March 2023; pp. 394–399. [Google Scholar]
- Redmon, J.; Divvala, S.; Girshick, R.; Farhadi, A. You only look once: Unified, real-time object detection. In Proceedings of the IEEE Conference on Computer Vision and Pattern Recognition, Las Vegas, NV, USA, 27–30 June 2016; pp. 779–788. [Google Scholar]
- Wang, C.-Y.; Bochkovskiy, A.; Liao, H.-Y.M. YOLOv7: Trainable bag-of-freebies sets new state-of-the-art for real-time object detectors. In Proceedings of the IEEE/CVF Conference on Computer Vision and Pattern Recognition, Vancouver, BC, Canada, 17–24 June 2023; pp. 7464–7475. [Google Scholar]
- Chan, C.J.L.; Reyes, E.J.A.; Linsangan, N.B.; Juanatas, R.A. Real-time detection of aquarium fish species using YOLOv4-tiny on Raspberry Pi 4. In Proceedings of the 2022 IEEE International Conference on Artificial Intelligence in Engineering and Technology (IICAIET), Kota Kinabalu, Malaysia, 13–15 September 2022. [Google Scholar]
- Pellegrino, R.V.; Lacuesta, J.H.T.; Dela Cuesta, C.F.L. Nail abnormality identification using Roboflow and YOLOv8. In Proceedings of the 2024 14th International Conference on Biomedical Engineering and Technology, Seoul, Republic of Korea, 14–17 June 2024; pp. 121–127. [Google Scholar]
- Tan, M.; Le, Q.V. EfficientNet: Rethinking model scaling for convolutional neural networks. In Proceedings of the 36th International Conference on Machine Learning, Long Beach, CA, USA, 9–15 June 2019; pp. 10691–10700. [Google Scholar]
- Vanitha, P.; Mohana Priya, T.; Navasakthi, P.; Rakshana Devi, V.S.; Aarthi, R. Identification of fake logo detection using deep learning. In Proceedings of the 2024 3rd International Conference on Artificial Intelligence for Internet of Things (AIIoT), Vellore, India, 3–4 May 2024. [Google Scholar]
- Pu, H.; Yi, K. A comparative analysis of EfficientNet and MobileNet models’ performance on limited datasets: An example of American Sign Language alphabet detection. Highlights Sci. Eng. Technol. 2024, 94, 558–564. [Google Scholar] [CrossRef]
- Arjun, P.A.; Suryanarayan, S.; Viswamanav, R.S.; Abhishek, S.; Anjali, T. Unveiling underwater structures: MobileNet vs. EfficientNet in sonar image detection. Procedia Comput. Sci. 2024, 233, 518–527. [Google Scholar] [CrossRef]
- Gattu, A. Real-Time Facial Expression Recognition Using EfficientNetB7 Model Architecture. Doctoral Dissertation, Dublin Business School, Dublin, Ireland, 2024. [Google Scholar]
- Booysens, A.; Viriri, S. Exploration of ear biometrics using EfficientNet. Comput. Intell. Neurosci. 2022, 2022, 3514807. [Google Scholar] [CrossRef]
- Singh, M.; Singla, S.K. EFI-SATL: An EfficientNet and self-attention based biometric recognition for finger-vein using deep transfer learning. Comput. Model. Eng. Sci. 2025, 142, 3003–3029. [Google Scholar] [CrossRef]
- Ul Haq, H.F.D.; Ismail, R.; Ismail, S.; Purnama, S.R.; Warsito, B.; Setiawan, J.D.; Wibowo, A. EfficientNet optimization on heartbeats sound classification. In Proceedings of the 2021 5th International Conference on Informatics and Computational Sciences (ICICoS), Semarang, Indonesia, 24–25 November 2021; pp. 216–221. [Google Scholar]
- Padilla, D.; Yumang, A.; Diaz, A.L.; Inlong, G. Differentiating atopic dermatitis and psoriasis chronic plaque using convolutional neural network MobileNet architecture. In Proceedings of the 2019 IEEE 11th International Conference on Humanoid, Nanotechnology, Information Technology, Communication and Control, Environment, and Management (HNICEM), Laoag, Philippines, 29 November–1 December 2019. [Google Scholar]
- Emeršič, Ž.; Štepec, D.; Štruc, V.; Peer, P.; George, A.; Ahmad, A.; Omar, E.; Boult, T.E.; Safdaii, R.; Zhou, Y.; et al. The unconstrained ear recognition challenge. In Proceedings of the 2017 IEEE International Joint Conference on Biometrics (IJCB), Denver, CO, USA, 1–4 October 2017; pp. 715–724. [Google Scholar]
- Emeršič, Ž.; SV, A.K.; Harish, B.S.; Gutfeter, W.; Khiarak, J.N.; Pacut, A.; Hansley, E.; Segundo, M.P.; Sarkar, S.; Park, H.J.; et al. The unconstrained ear recognition challenge 2019. In Proceedings of the 2019 International Conference on Biometrics (ICB), Crete, Greece, 4–7 June 2019. [Google Scholar]
- Emeršič, Ž.; Ohki, T.; Akasaka, M.; Arakawa, T.; Maeda, S.; Okano, M.; Sato, Y.; George, A.; Marcel, S.; Ganapathi, I.I.; et al. The unconstrained ear recognition challenge 2023: Maximizing performance and minimizing bias. In Proceedings of the 2023 IEEE International Joint Conference on Biometrics (IJCB), Ljubljana, Slovenia, 25–28 September 2023. [Google Scholar]
- Ameen, S.; Siriwardana, K.; Theodoridis, T. Optimizing deep learning models for Raspberry Pi. arXiv 2023, arXiv:2304.13039. [Google Scholar] [CrossRef]
- Manlises, C.O.; Martinez, J.M.; Belenzo, J.L.; Perez, C.K.; Postrero, M.K.T.A. Real-time integrated CCTV using face and pedestrian detection image processing algorithm for automatic traffic light transitions. In Proceedings of the 2015 International Conference on Humanoid, Nanotechnology, Information Technology, Communication and Control, Environment and Management (HNICEM), Cebu, Philippines, 9–12 December 2015. [Google Scholar]
- Yumang, A.N.; Avendano, G.O.; Talisic, G.C. Greening data communications and computer networks through the Networking Academy. In Proceedings of the World Congress on Engineering, London, UK, 6–8 July 2011; pp. 355–359. [Google Scholar]
- Ghosh, A. YOLO11 on Raspberry Pi: Optimizing Object Detection for Edge. Available online: https://learnopencv.com/yolo11-on-raspberry-pi/ (accessed on 22 June 2025).
- Valencia, C.A.A.; Suliva, R.S.S.; Villaverde, J.F. Hardware performance evaluation of different computing devices on YOLOv5 ship detection model. In Proceedings of the 2022 IEEE 14th International Conference on Humanoid, Nanotechnology, Information Technology, Communication and Control, Environment, and Management (HNICEM), Boracay Island, Philippines, 1–4 December 2022. [Google Scholar]
- Anonas, A.C.; Mercado, G.S.J.; Villamor, I.V. Enhancing low-resolution images for FaceNet facial recognition using GFPGAN on Raspberry Pi 5. In Proceedings of the 2025 17th International Conference on Computer and Automation Engineering (ICCAE), Perth, Australia, 20–22 March 2025; pp. 12–16. [Google Scholar]
- Alaidi, A.H.M.; Ramadhan, Z.A.; Alrubaye, J.S.; Alrikabi, H.T.S.; Mutar, H.A.; Svyd, I. AI-based monkeypox detection model using Raspberry Pi 5 AI Kit. Sustain. Eng. Innov. 2025, 7, 1–14. [Google Scholar] [CrossRef]
- Ramos-Cooper, S.; Gomez-Nieto, E.; Camara-Chavez, G. VGGFace-Ear: An extended dataset for unconstrained ear recognition. Sensors 2022, 22, 1752. [Google Scholar] [CrossRef]
- Ramos-Cooper, S.; Camara-Chavez, G. Ear recognition in the wild with convolutional neural networks. In Proceedings of the 2021 XLVII Latin American Computing Conference (CLEI), Cartago, Costa Rica, 25–29 October 2021. [Google Scholar]
- Emeršič, Ž.; Meden, B.; Peer, P.; Štruc, V. Evaluation and analysis of ear recognition models: Performance, complexity and resource requirements. Neural Comput. Appl. 2020, 32, 15785–15800. [Google Scholar] [CrossRef]
- Emeršič, Ž.; Križaj, J.; Štruc, V.; Peer, P. Deep ear recognition pipeline. Stud. Comput. Intell. 2019, 804, 333–362. [Google Scholar]
- Emeršič, Ž.; Gabriel, L.L.; Štruc, V.; Peer, P. Convolutional encoder–decoder networks for pixel-wise ear detection and segmentation. IET Biom. 2018, 7, 175–184. [Google Scholar] [CrossRef]





| Component | Specification |
|---|---|
| RPi 5 | 2.4 GHz CPU, 16 GB RAM |
| RPi AI HAT+ | Hailo-8 accelerator (26 TOPS) |
| RPi AI Camera | 12.3 MP Sony IMX500, manual focus |
| Ring Light | Small, rechargeable |
| RPi Active Cooler | 8k RPM ±15% max fan speed |
| Lafvin 5″ IPS Display | 800 × 480 px, 5-point touch, 60 Hz |
| DFRobot RPi 5 UPS | 5 V @ 5 A out, 4 × 18,650 cells |
| Micro SD Card | XC1/U3/V30/A2 rated |
| USB Storage | USB 3.0 (minimum rated speed) |
| 3D-Printed Case | Vented; detachable tripod mount |
| Metric | VGGFace-Ear | UERC 2019 |
|---|---|---|
| Accuracy | 98.00% | 100.00% |
| Precision | 100.00% | 100.00% |
| Recall | 97.14% | 100.00% |
| F1-score | 0.9855 | 1.00 |
| Metric | VGGFace-Ear | UERC 2019 |
|---|---|---|
| Accuracy | 97.81% | 98.25% |
| Precision | 98.25% | 100.00% |
| Recall | 95.62% | 97.14% |
| F1-score | 0.9691 | 0.9855 |
| Observation | Prediction | Total | ||||||||||
|---|---|---|---|---|---|---|---|---|---|---|---|---|
| ID 1 | ID 2 | ID 3 | ID 4 | ID 5 | ID 6 | ID 7 | ID 8 | ID 9 | ID 10 | NR | ||
| ID 1 | 5 | 0 | 0 | 0 | 0 | 0 | 0 | 0 | 0 | 0 | 0 | 5 |
| ID 2 | 0 | 5 | 0 | 0 | 0 | 0 | 0 | 0 | 0 | 0 | 0 | 5 |
| ID 3 | 0 | 0 | 5 | 0 | 0 | 0 | 0 | 0 | 0 | 0 | 0 | 5 |
| ID 4 | 0 | 0 | 0 | 5 | 0 | 0 | 0 | 0 | 0 | 0 | 0 | 5 |
| ID 5 | 0 | 0 | 0 | 0 | 5 | 0 | 0 | 0 | 0 | 0 | 0 | 5 |
| ID 6 | 0 | 0 | 0 | 0 | 0 | 5 | 0 | 0 | 0 | 0 | 0 | 5 |
| ID 7 | 0 | 0 | 0 | 0 | 0 | 0 | 5 | 0 | 0 | 0 | 0 | 5 |
| ID 8 | 0 | 0 | 0 | 0 | 0 | 0 | 0 | 5 | 0 | 0 | 0 | 5 |
| ID 9 | 0 | 0 | 0 | 0 | 0 | 0 | 0 | 0 | 5 | 0 | 0 | 5 |
| ID 10 | 0 | 0 | 0 | 0 | 0 | 0 | 0 | 0 | 0 | 5 | 0 | 5 |
| NR * | 5 | 0 | 0 | 0 | 0 | 0 | 0 | 0 | 0 | 0 | 10 | 15 |
| Total | 10 | 5 | 5 | 5 | 5 | 5 | 5 | 5 | 5 | 5 | 10 | 65 |
Disclaimer/Publisher’s Note: The statements, opinions and data contained in all publications are solely those of the individual author(s) and contributor(s) and not of MDPI and/or the editor(s). MDPI and/or the editor(s) disclaim responsibility for any injury to people or property resulting from any ideas, methods, instructions or products referred to in the content. |
© 2026 by the authors. Licensee MDPI, Basel, Switzerland. This article is an open access article distributed under the terms and conditions of the Creative Commons Attribution (CC BY) license.
Share and Cite
Padilla, K.E.; Saculsan, M.R.; Cruz, J.P. Design of a Lightweight Video-Based Ear Biometric System on Raspberry Pi 5 Using You Only Look Once Version 12 and EfficientNet-4. Eng. Proc. 2026, 134, 50. https://doi.org/10.3390/engproc2026134050
Padilla KE, Saculsan MR, Cruz JP. Design of a Lightweight Video-Based Ear Biometric System on Raspberry Pi 5 Using You Only Look Once Version 12 and EfficientNet-4. Engineering Proceedings. 2026; 134(1):50. https://doi.org/10.3390/engproc2026134050
Chicago/Turabian StylePadilla, Kristian Emmanuel, Michael Robin Saculsan, and John Paul Cruz. 2026. "Design of a Lightweight Video-Based Ear Biometric System on Raspberry Pi 5 Using You Only Look Once Version 12 and EfficientNet-4" Engineering Proceedings 134, no. 1: 50. https://doi.org/10.3390/engproc2026134050
APA StylePadilla, K. E., Saculsan, M. R., & Cruz, J. P. (2026). Design of a Lightweight Video-Based Ear Biometric System on Raspberry Pi 5 Using You Only Look Once Version 12 and EfficientNet-4. Engineering Proceedings, 134(1), 50. https://doi.org/10.3390/engproc2026134050

