Next Article in Journal
Active Reconfigurable Intelligent Surface (ARIS)-Empowered Satellite Positioning Approach for Indoor Environments
Previous Article in Journal
Fatigue and Fracture Properties of Aluminum–Steel Joints Made by Explosion Welding
 
 
Font Type:
Arial Georgia Verdana
Font Size:
Aa Aa Aa
Line Spacing:
Column Width:
Background:
Proceeding Paper

Development of Static and Dynamic Sensor Node Energy Level Model for Different Wireless Communication Technologies †

by
Zoren Mabunga
1,*,
Jennifer Dela Cruz
2 and
Reggie Cobarrubia Gustilo
3
1
College of Engineering, Southern Luzon State University, Lucban 4328, Philippines
2
School of Electrical, Electronics, and Computer Engineering, Mapúa University, Manila 1002, Philippines
3
Department of Electronics, Computer, and Electrical Engineering, De La Salle University, Manila 1004, Philippines
*
Author to whom correspondence should be addressed.
Presented at the 7th Eurasia Conference on IoT, Communication and Engineering 2025 (ECICE 2025), Yunlin, Taiwan, 14–16 November 2025.
Eng. Proc. 2026, 134(1), 33; https://doi.org/10.3390/engproc2026134033
Published: 8 April 2026

Abstract

WSN node energy forecasting contributes to improving network efficiency, extending network lifespan, and providing energy management strategies. In this study, a deep-learning-based wireless sensor network (WSN) node energy forecasting model based on Long Short-Term Memory (LSTM) and stacked-LSTM was developed across different wireless communication technologies in both static and dynamic WSN setups. The performance of the deep-learning-based models was compared with traditional forecasting techniques such as Exponential Smoothing and Prophet. The results showed the superiority of LSTM and stacked-LSTM in terms of root mean square error and mean absolute error, with consistently lower values compared with the traditional forecasting techniques. The results also show that the models perform best with Long Range technology. The deep learning-based model also demonstrates its ability to perform better in both static and dynamic WSN scenarios. These results demonstrate the potential of deep-learning-based models in WSN node energy management, which can result in an optimal energy efficiency and prolong the network lifetime. Future research is needed to explore hybrid approaches to further improve the prediction performance of deep learning-based models by combining their strengths with statistical or traditional forecasting techniques.

1. Introduction

Wireless sensor networks (WSNs) play a key role in numerous application areas today, such as environmental monitoring [1,2], healthcare [3,4], industrial automation [5,6], and agriculture [7,8]. These networks are composed of a small to large number of sensor nodes that can read different environmental and physical parameters and transmit these readings to a receiving node or a central receiving station for further processing. The autonomous nature of WSNs in various monitoring applications makes them a viable solution for application areas where regular human access is challenging.
Despite these advantages, one major challenge in WSNs is the limited energy source of sensor nodes. The limited energy of sensor nodes directly affects network lifespan and operational capability. An accurate model of the sensor nodes’ energy consumption is critical to enable a more efficient network that can extend its operational lifespan.
Current research in WSN energy modeling has focused on a single wireless communication technology, which limits the application of such models to application scenarios. Numerous studies have developed energy consumption models tailored to specific sensor node configurations, transmission protocols, and network topologies [9,10,11,12,13,14,15,16,17,18]. For instance, our previous paper utilized deep recurrent neural networks (DRNNs) to model energy consumption in WSN nodes, demonstrating the effectiveness of Long Short-Term Memory (LSTM)-based models in forecasting energy depletion trends with high accuracy compared to statistical models such as Prophet and Exponential Smoothing [9].
Other studies have explored autonomous energy consumption measurement techniques, highlighting the importance of real-time monitoring methods that accurately account for power usage under varying operational conditions [10]. Additionally, queueing models have been proposed to analyze energy dynamics in sensor nodes, considering factors such as data latency and power management modes in Institute of Electrical and Electronics Engineers 802.15.4 networks [11]. Researchers have also focused on optimizing energy consumption through advanced data collection techniques, such as merged data collection in Time Division Multiple Access-based mesh sensor networks, which enhances battery lifetime estimation [12]. Furthermore, most studies focus on Long Range (LoRa) technology in terms of energy consumption, focusing on the trade-offs between transmission power, data rate of transmission, and range of communication [13]. The results provide essential findings, but they often fail to extend their studies to other wireless communication technologies used in various WSN applications, such as Bluetooth Low Energy (BLE), Zigbee, Wireless Fidelity (Wi-Fi), and LoRa. Therefore, there is a notable gap in energy consumption modeling that can be applied to both static and dynamic WSN configurations across different wireless communication technologies, ensuring broad applicability across different application scenarios [14,15,16,17,18].
We developed energy consumption models for WSN sensor nodes for both static and dynamic WSN configurations across different wireless communication technologies, namely BLE, Wi-Fi, Zigbee, and LoRa. A transmitting and receiving sensor node prototype was developed for the data gathering phase. The data gathered were then used for the training, validation, and testing of the proposed models. By integrating the models with other WSN optimization techniques, such as cluster head and routing path optimization [19], various wireless communication technologies were applied to static and dynamic WSN configurations. Multiple sensor node energy forecasting models were evaluated for static and dynamic setups across four wireless communication technologies, namely LoRa, BLE, Zigbee, and Wi-Fi. Four forecasting models were developed, evaluated, and compared for each scenario based on the Prophet forecasting technique, Exponential Smoothing, LSTM, and stacked-LSTM.
The results of this study can be used for the design of energy-aware communication protocols to optimize energy consumption across different wireless technologies. By accurately predicting energy depletion trends, network designers can implement proactive energy-saving measures, improving network reliability and sustainability, and reducing maintenance costs. The developed models enable sustainable and efficient WSN operation, making them applicable across diverse domains such as environmental sensing, healthcare monitoring, and industrial automation.

2. Materials and Methods

The receiver and transmitter prototypes were developed to transmit sensor data using four wireless communication technologies, including LoRa, BLE, Wi-Fi, and Zigbee.

2.1. Receiver and Transmitter Prototype

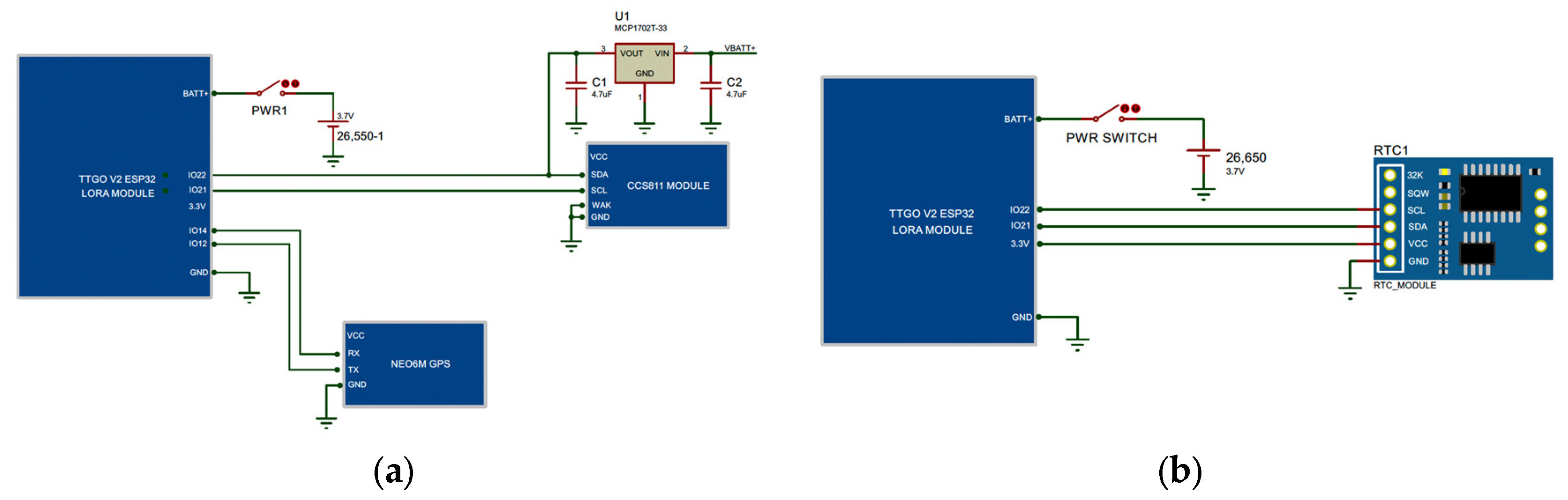
The schematic diagram of the developed prototype that measures, collects, and transmits the total volatile organic compounds and CO2 concentration is presented in Figure 1. Figure 2 shows the actual transmitter and receiver prototype that was developed using a TTGO ESP32 module, an air quality sensor (CCS811 Module), an NEO6M GPS module, and a lithium-ion battery with a capacity of 5000 mAh. The receiving prototype was constructed using the TTGO ESP32 module, an RTC module for clock synchronization, and a lithium-ion battery as the energy source. The LoRa TTGO ESP32 module transmits the data using LoRa, Wi-Fi, or BLE.
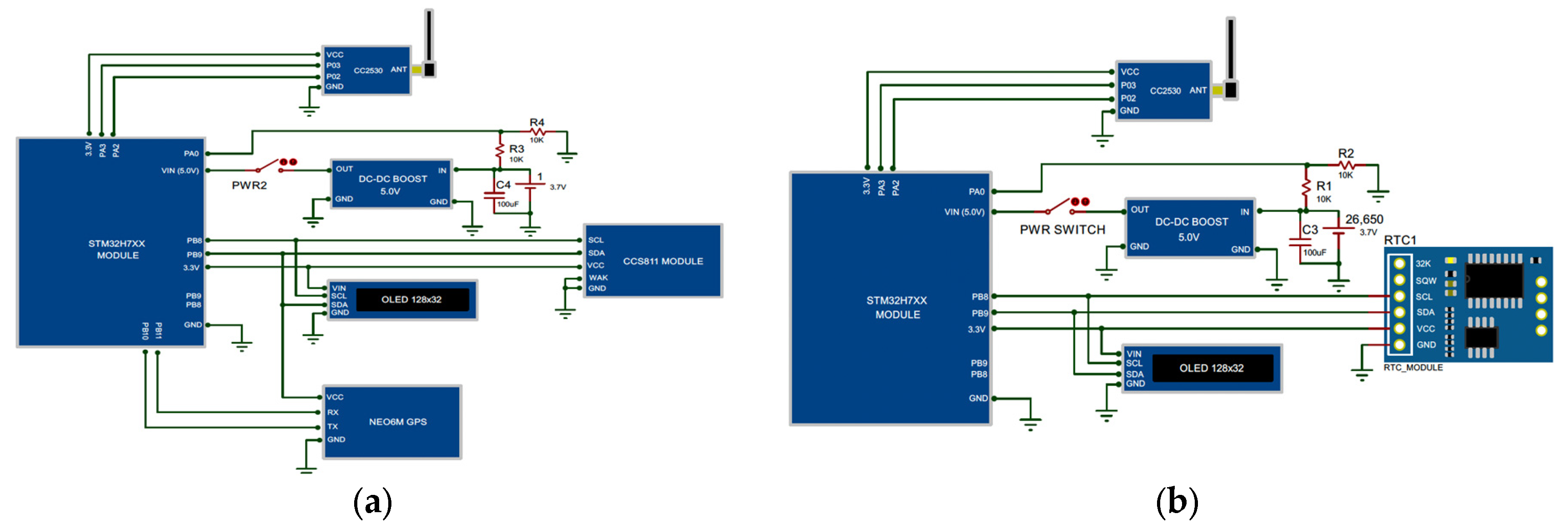
A separate prototype was developed to collect sensor node energy data for Zigbee wireless communication technology. The transmitting prototype was built using the STM32H7XX microcontroller board that was manufactured in China by STMicroelectronics, which serves as the core processing unit of the device. It includes a CCS811 air quality sensor module for environmental monitoring, an organic light-emitting diode (OLED) display for real-time data visualization, a GPS module for location identification in dynamic scenario setups, and a CC2530 Zigbee module for wireless data transmission.
The schematic diagram of the transmitting device is shown in Figure 3a. For the receiving prototype, the STM32H7XX microcontroller was also utilized as the central processing unit. It incorporates a CC2530 Zigbee module for data reception, a real-time clock module (RTC) for clock synchronization, and an OLED display for data presentation. The schematic diagram of the receiving prototype is depicted in Figure 3b. Both devices are powered by identical lithium-ion batteries with a capacity of 5000 mAh, ensuring consistent power availability for data collection and transmission. Figure 4 displays the actual receiver and transmitter prototypes, showing their different components and their placement inside the developed prototype.

2.2. Data Gathering and Pre-Processing

The prototype gathers time-series residual energy data as the foundation for training the deep recurrent neural network (DRNN) energy model. The residual energy data, rather than being transmitted, are stored locally on an SD card within the prototype, thus eliminating unnecessary energy usage. Every 1 min, the prototype transmits sensor measurement data to the base station. After the sensor data is transmitted to the base station, the residual energy data are saved on the secure digital card (SD) using a systematic data-logging methodology. Once the prototype’s battery is depleted, the saved data from the SD card are retrieved for further processing.
A total of eight data collection scenarios were used in this study. The first one uses the developed prototype programmed to transmit sensor measurements using LoRa technology, wherein the sensor nodes are in a fixed position that resembles a static WSN. The second scenario uses the same prototype and wireless technology, but with the sensor node at varying positions or distances from the receiving prototype. Similar implementations were done to gather time-series energy data using the prototype for other wireless technologies, namely BLE, Wi-Fi, and Zigbee. The energy source specifications of each prototype are presented in Table 1.
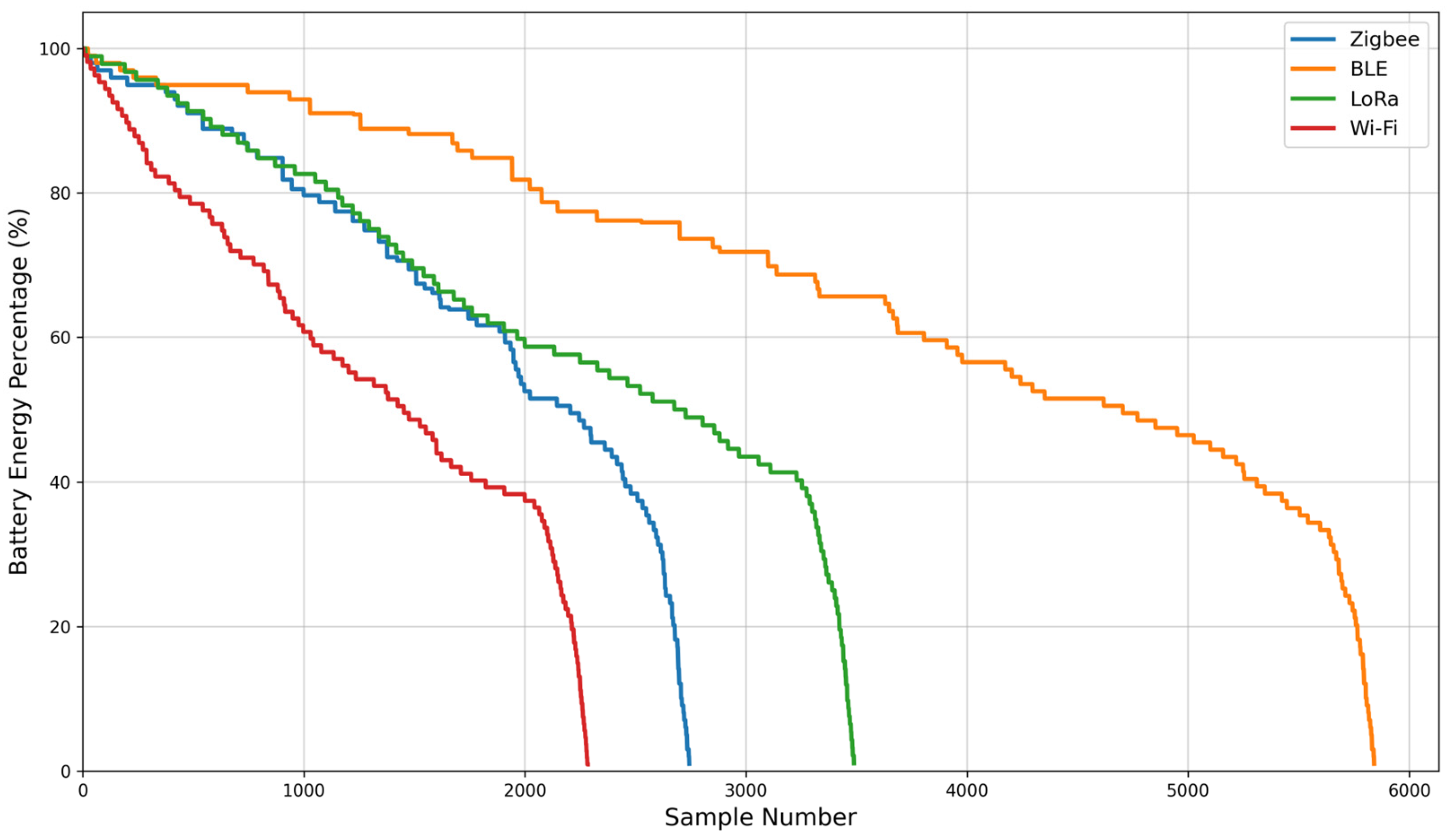
Four distinct time-series datasets were gathered, corresponding to four different wireless communication technologies. The static sensor node energy dataset for LoRa consists of 3503 data points per battery discharging cycle, as illustrated in Figure 3. The dataset for BLE has the highest number of data points, at 5492. Zigbee has 2744 data points per discharging cycle, and Wi-Fi has the lowest number of data points per discharging cycle, with 2285 points. The plot of these data for a static sensor node setup is illustrated in Figure 5.
The same prototype was used during the data collection process for the dynamic sensor node energy dataset, with modifications to simulate dynamic scenarios by relocating the prototype across five different locations within a single battery discharging cycle. Similar to the static sensor node setup, four distinct datasets corresponding to four wireless communication technologies were collected. Figure 6 illustrates the dynamic sensor nodes’ time-series battery energy datasets using LoRa, Zigbee, BLE, and Wi-Fi. The LoRa dataset contains 3976 data points, while Zigbee has 3242 data points, BLE records the highest with 5892 data points, and Wi-Fi exhibits the fewest data points at 2171. These datasets provide insights into the energy consumption patterns of sensor nodes under dynamic scenarios, highlighting variations in performance across different wireless technologies.
After the data were gathered, they were preprocessed before the energy model’s training process. Data visualization was first conducted to check for inconsistencies, missing values, and outliers in the dataset. The gathered data also underwent min-max scaling. This process is crucial to ensure that the dataset has uniform values and that each value contributes equally to the analysis and model development. The minimum–maximum scaling method enables faster training time since each value has a uniform scale of 0–1. One discharge cycle of the battery served as the training data for each model, and a different battery discharge cycle was used for testing.

2.3. LSTM

The LSTM architecture [20] is a specialized form of DRNN designed for processing time-series or sequential data. LSTM consists of three gates that control the information flow in each cell: the forget, input, and output gates. This design effectively addresses the exploding and vanishing gradient issues encountered during training. The previous hidden state and the current input affect the status of the forget gate, determining what information must be retained or forgotten. On the other hand, the input gate, utilizing the same inputs, determines which new information or data must be accepted. These gates collectively update the status of each cell in the network by integrating both past and newly added information. The output gate then selects which portion of the cell state becomes the output. This mechanism enables LSTMs to manage and extract important information or data across each time step, allowing them to extract patterns from the time-series data.

2.4. Model Evaluation Metrics

In this study, we used two evaluation metrics to compare the performance of the four developed models for static and dynamic nodes. The metrics used were mean absolute error (MAE) and root mean square error (RMSE). Equations (1) and (2) were used to calculate each metric.
R M S E = 1 N i = 1 N ( o i p i ) 2
M A E = 1 N i = 1 N | o i p i |
where N represents the sample number, o i is the actual/true value and p i is the predicted/forecasted value.

3. Results

The performance of the different forecasting models was evaluated using Exponential Smoothing, the Prophet model, LSTM, and stacked-LSTM to forecast the energy level of a wireless sensor node. The different models were evaluated using mean absolute percentage error, RMSE, and MAE metrics. For LSTM and stacked-LSTM, the different hyperparameters were selected using a hyperparameter tuning process, resulting in the hyperparameters presented in Table 2.

3.1. Forecasting Model’s Performance for Static Nodes

The forecasting performance of different models for static sensor node energy was analyzed and is presented in Table 3 and illustrated in Figure 7, Figure 8, Figure 9 and Figure 10. The results indicate that the Exponential Smoothing model consistently exhibited the highest RMSE and MAE values across all wireless technologies, demonstrating its lower accuracy in energy forecasting. Specifically, in BLE-based networks, the Exponential Smoothing model showed the highest RMSE and MAE values of 0.2250 and 0.1776, respectively, indicating significant forecasting errors. The LSTM-based model demonstrated the best forecasting performance, achieving the lowest RMSE and MAE across all wireless technologies in both static and dynamic scenarios. For instance, in LoRa technology, the LSTM model achieves an RMSE of 0.0035 and MAE of 0.0018, which is significantly lower than those of the stacked-LSTM, which had slightly higher values of RMSE (0.0051) and MAE (0.0035). Similarly, in BLE technology, the LSTM model achieved an RMSE of 0.0031 and an MAE of 0.0016, significantly outperforming both Prophet and Exponential Smoothing.

3.2. Forecasting Model’s Performance for Dynamic Node

The forecasting performance of the different developed models for the dynamic sensor node is presented in Table 4 and displayed in Figure 11, Figure 12, Figure 13 and Figure 14. Similar results are observed in the dynamic sensor node scenario as in the static sensor node scenario, where the Exponential Smoothing model obtained the highest RMSE and MAE across all wireless technologies, with the highest values in BLE technology of 0.2192 and 0.1794, respectively. The stacked-LSTM model achieved the lowest RMSE and MAE in LoRa technology, at 0.0030 and 0.0019, respectively, outperforming all other models, including the standard LSTM.

4. Discussion

The results indicate that the deep learning models, specifically LSTM and stacked-LSTM, outperform traditional forecasting-based models, such as Exponential Smoothing and Prophet, in predicting sensor node energy levels in WSNs. Across the four wireless communication technologies (LoRa, Zigbee, BLE, and Wi-Fi), the LSTM-based models consistently achieved the lowest RMSE and MAE values. For instance, in the static WSN configuration using LoRa technology, the LSTM model obtained an RMSE of 0.0035 and MAE of 0.0018, compared to Exponential Smoothing’s RMSE of 0.1480 and MAE of 0.1133. A similar situation can be observed in the dynamic WSN setup, where LSTM-based models still outperforms traditional forecasting models. The performance of each model in different wireless communication technologies reveals that LoRa, in both static and dynamic scenarios, has the lowest RMSE and MAE compared with Zigbee, BLE, and Wi-Fi. In Zigbee technology, LSTM and stacked-LSTM outperformed traditional forecasting models, wherein the stacked-LSTM provided better performance in the static node scenario. In both BLE and Wi-Fi, the superiority of LSTM-based models is evident, as evidenced by their lower RMSE and MAE values.
When comparing the performance between static and dynamic nodes, it is evident that the forecasting models exhibit a high degree of robustness to changes in node positions. Both LSTM and stacked-LSTM models maintained low values regardless of the node’s configuration (static or dynamic), suggesting that these models can effectively handle additional complexities introduced by the movement of sensor nodes. Although there are minor differences in performance metrics between static and dynamic conditions, the superiority of the deep learning-based models is still evident, highlighting their applicability in different WSN scenarios.

5. Conclusions and Future Works

The results of this study demonstrate the superiority of deep learning-based models over traditional forecasting models, such as Exponential Smoothing and Prophet, in predicting energy levels of sensor nodes in WSNs. Across wireless communication technologies (LoRa, Zigbee, BLE, and Wi-Fi), LSTM-based models achieve the lowest RMSE and MAE, demonstrating their ability to capture information in sensor node energy data. These results showcase the importance of deep learning models for more accurate and reliable energy forecasting in WSN applications.
Additionally, the results imply that deep learning models can be applied in both static and dynamic WSN configurations. Both LSTM and stacked-LSTM models consistently achieve low RMSE and MAE regardless of whether the sensor nodes are static or dynamic. This is important in real-world WSN deployments, where node mobility is often a critical factor.
Given the superior performance of LSTM models in energy forecasting, future WSN deployments should integrate LSTM-based prediction models into their energy management frameworks to enable proactive energy allocation and improve network efficiency. Further research should explore additional deep learning architectures, such as Bidirectional LSTMs or Transformer-based models, to enhance forecasting accuracy. Additionally, hybrid models that combine deep learning with statistical approaches should be explored to leverage the strengths of both methods for improved forecasting accuracy and computational efficiency.

Author Contributions

Conceptualization, Z.M., J.D.C. and R.C.G.; methodology, Z.M.; writing—original draft preparation, Z.M.; writing—review and editing, Z.M., J.D.C. and R.C.G.; visualization, Z.M.; supervision, J.D.C. All authors have read and agreed to the published version of the manuscript.

Funding

This research received no external funding.

Institutional Review Board Statement

Not applicable.

Informed Consent Statement

Not applicable.

Data Availability Statement

Data are contained within the article.

Acknowledgments

The authors would like to express their gratitude to Mapua University, the Department of Science and Technology—Engineering Research and Development for Technology (DOST-ERDT) and Southern Luzon State University for the financial support they provided.

Conflicts of Interest

The authors declare no conflicts of interest.

References

  1. Kumaran, S.; Shankar, M.G.; Krithikraj, P.; Karthik, M. An intelligent framework for wireless sensor networks in environmental monitoring. In Proceedings of the 2nd International Conference on Automation, Computing and Renewable Systems (ICACRS), Pudukkottai, India, 2–4 February 2023; pp. 334–340. [Google Scholar] [CrossRef]
  2. Quang, N.K.; Ngo, V.Q.B.; Anh, N.K.; Truong, L.P.; Tuan, P.V. An indoor environmental monitoring system using energy-saving wireless sensor networks. In Proceedings of the 2023 IEEE Asia Meeting on Environment and Electrical Engineering (EEE-AM), Ho Chi Minh City, Vietnam, 7–8 December 2023; pp. 1–6. [Google Scholar] [CrossRef]
  3. Tripathi, A. Development of remote health monitoring system for elderly using IoT and WSN. In Proceedings of the 2024 International Conference on Communication Systems and Computing (ICCSC), Singapore, 9–11 February 2024; pp. 8–11. [Google Scholar] [CrossRef]
  4. Mosana, P.N.; Muchenje, T. An intelligent ZigBee algorithm for healthcare monitoring system using wireless sensor networks. In Proceedings of the 2022 International Conference on Computer Science and Computational Intelligence (CSCI), Las Vegas, NV, USA, 14–16 December 2022; pp. 1700–1704. [Google Scholar] [CrossRef]
  5. Ahmed, A.; Valtiner, D.; Thomos, C.; Dielacher, F. Wireless connectivity in industrial sensor and control networks: Challenges and issues in a real implementation for a smart production use-case. In Proceedings of the 2020 IEEE International Conference on Emerging Technologies and Factory Automation (ETFA), Vienna, Austria, 8–11 September 2020; pp. 302–309. [Google Scholar] [CrossRef]
  6. Shamini, S.S.; Devi, R.L.; Sangeetha, K. WSN based industrial pollution monitoring system. In Proceedings of the 2023 International Conference on Intelligent Computing, Control, Engineering and Business Systems (ICCEBS), Salem, India, 25–26 August 2023; pp. 1–4. [Google Scholar] [CrossRef]
  7. Rathinam, D.K.; Surendran, D.; Shilpa, A.; Grace, A.S.; Sherin, J. Modern agriculture using wireless sensor network (WSN). In Proceedings of the 2019 5th International Conference on Advanced Computing and Communication Systems (ICACCS), Coimbatore, India, 15–16 March 2019; pp. 515–519. [Google Scholar] [CrossRef]
  8. Al-Tarawneh, L.; Mehyar, A.; Alasasaf, S.E.; Al-Mariat, M. Environmental tracking system using IoT-based WSN: Smart agriculture. In Proceedings of the 2022 4th IEEE Middle East and North Africa Communications Conference (MENACOMM), Amman, Jordan, 6–8 December 2022; pp. 147–152. [Google Scholar] [CrossRef]
  9. Mabunga, Z.; Dela Cruz, J.C. Deep recurrent neural network for time series modelling of energy in wireless sensor network nodes. In Proceedings of the 2024 IEEE 15th Control and System Graduate Research Colloquium (ICSGRC), Shah Alam, Malaysia, 17–18 August 2024. [Google Scholar] [CrossRef]
  10. Khriji, S.; Kallel, A.Y.; Reedy, S.; El Houssaini, D.; Kammoun, I.; Kanoun, O. Dynamic autonomous energy consumption measurement for a wireless sensor node. In Proceedings of the 2019 IEEE International Symposium on Measurements and Networking (MN), Catania, Italy, 8–10 July 2019; pp. 1–5. [Google Scholar] [CrossRef]
  11. Sun, Q.; Jin, S.; Chen, C. Energy analysis of sensor nodes in WSN based on discrete-time queueing model with a setup. In Proceedings of the 2010 Chinese Control and Decision Conference (CCDC), Xuzhou, China, 26–28 May 2010; pp. 4114–4118. [Google Scholar] [CrossRef]
  12. Kopjak, J.; Sebestyen, G. Energy consumption model of sensor nodes using merged data collecting methods. In Proceedings of the IEEE 20th Jubilee World Symposium on Applied Machine Intelligence and Informatics (SAMI), Herl’any, Slovakia, 20–22 January 2022; pp. 27–30. [Google Scholar] [CrossRef]
  13. Bouguera, T.; Diouris, J.F.; Chaillout, J.J.; Andrieux, G. Energy consumption modeling for communicating sensors using LoRa technology. In Proceedings of the 2018 IEEE Conference on Antenna Measurements and Applications (CAMA), Västerås, Sweden, 3–6 September 2018; pp. 1–3. [Google Scholar] [CrossRef]
  14. Shareef, A.; Zhu, Y. Energy modeling of wireless sensor nodes based on Petri nets. In Proceedings of the 2010 International Conference on Parallel Processing (ICPP), San Diego, CA, USA, 13–16 September 2010; pp. 101–110. [Google Scholar] [CrossRef]
  15. Khriji, S.; Cheour, R.; Goetz, M.; El Houssaini, D.; Kammoun, I.; Kanoun, O. Measuring energy consumption of a wireless sensor node during transmission: Panstamp. In Proceedings of the 2018 International Conference on Advanced Information Networking and Applications (AINA), Krakow, Poland, 16–18 May 2018; pp. 274–280. [Google Scholar] [CrossRef]
  16. Agarwal, V.; Decarlo, R.A.; Tsoukalas, L.H. Modeling energy consumption and lifetime of a wireless sensor node operating on a contention-based MAC protocol. IEEE Sens. J. 2017, 17, 5153–5168. [Google Scholar] [CrossRef]
  17. Tsvetanov, F.; Georgieva, I. Modeling of energy consumption of sensor nodes. In Proceedings of the 2020 43rd International Convention on Information, Communication and Electronic Technology (MIPRO), Opatija, Croatia, 28 September–2 October 2020; pp. 431–436. [Google Scholar] [CrossRef]
  18. Bouguera, T.; Diouris, J.F.; Chaillout, J.J.; Jaouadi, R.; Andrieux, G. Energy consumption model for sensor nodes based on LoRa and LoRaWAN. Sensors 2018, 18, 2104. [Google Scholar] [CrossRef] [PubMed]
  19. Mabunga, Z.P.; Dela Cruz, J.C. Chronological wild geese optimization algorithm for cluster head selection and routing in wireless sensor network. Int. J. Commun. Syst. 2024, 37, e5963. [Google Scholar] [CrossRef]
  20. Hochreiter, S.; Schmidhuber, J. Long short-term memory. Neural Comput. 1997, 9, 1735–1780. [Google Scholar] [CrossRef] [PubMed]
Figure 1. Schematic diagram: (a) transmitting sensor node (LoRa, BLE, and Wi-Fi); (b) receiving sensor node (LoRa, BLE, and Wi-Fi).
Figure 1. Schematic diagram: (a) transmitting sensor node (LoRa, BLE, and Wi-Fi); (b) receiving sensor node (LoRa, BLE, and Wi-Fi).
Engproc 134 00033 g001
Figure 2. Developed prototype: (a) receiver sensor node (LoRa, BLE, and Wi-Fi); (b) transmitter sensor node (LoRa, BLE, and Wi-Fi).
Figure 2. Developed prototype: (a) receiver sensor node (LoRa, BLE, and Wi-Fi); (b) transmitter sensor node (LoRa, BLE, and Wi-Fi).
Engproc 134 00033 g002
Figure 3. Diagram of (a) transmitting sensor node (Zigbee) and (b) receiving sensor node (Zigbee).
Figure 3. Diagram of (a) transmitting sensor node (Zigbee) and (b) receiving sensor node (Zigbee).
Engproc 134 00033 g003
Figure 4. Developed prototype: (a) receiver sensor node (Zigbee); (b) transmitter sensor node (Zigbee).
Figure 4. Developed prototype: (a) receiver sensor node (Zigbee); (b) transmitter sensor node (Zigbee).
Engproc 134 00033 g004
Figure 5. Time-series battery energy percentage dataset for a static node.
Figure 5. Time-series battery energy percentage dataset for a static node.
Engproc 134 00033 g005
Figure 6. Time-series battery energy percentage dataset for a dynamic node.
Figure 6. Time-series battery energy percentage dataset for a dynamic node.
Engproc 134 00033 g006
Figure 7. Static node’s energy forecast (LoRa).
Figure 7. Static node’s energy forecast (LoRa).
Engproc 134 00033 g007
Figure 8. Static node’s energy forecast (Zigbee).
Figure 8. Static node’s energy forecast (Zigbee).
Engproc 134 00033 g008
Figure 9. Static node’s energy forecast (BLE).
Figure 9. Static node’s energy forecast (BLE).
Engproc 134 00033 g009
Figure 10. Static node’s energy forecast (Wi-Fi).
Figure 10. Static node’s energy forecast (Wi-Fi).
Engproc 134 00033 g010
Figure 11. Dynamic node’s energy forecast (LoRa).
Figure 11. Dynamic node’s energy forecast (LoRa).
Engproc 134 00033 g011
Figure 12. Dynamic node’s energy forecast (Zigbee).
Figure 12. Dynamic node’s energy forecast (Zigbee).
Engproc 134 00033 g012
Figure 13. Dynamic node’s energy forecast (BLE).
Figure 13. Dynamic node’s energy forecast (BLE).
Engproc 134 00033 g013
Figure 14. Dynamic node’s energy forecast (Wi-Fi).
Figure 14. Dynamic node’s energy forecast (Wi-Fi).
Engproc 134 00033 g014
Table 1. Li-ion battery specifications.
Table 1. Li-ion battery specifications.
ModelLii-50A
Nominal capacity5000 mAh
Nominal voltage3.65 V
Internal resistance<20 mohms
Charging cut-off voltage4.2 V
Discharge cut-off voltage3.0 V
Operating temperatureCharge: 0–45 °C
Discharge: −20–60 °C
Table 2. Hyperparameters for the LSTM and S-LSTM model.
Table 2. Hyperparameters for the LSTM and S-LSTM model.
HyperparameterLSTMS-LSTM
Number of units50500
Dropout rate0.10.1
Activation functiontanhtanh
Optimizeradamadam
Batch size3232
Number of layersN/A2
Table 3. Forecasting model performance for the static node.
Table 3. Forecasting model performance for the static node.
Wireless TechnologyModelRMSEMAE
LoRaExponential Smoothing0.14800.1133
Prophet0.05510.0302
LSTM0.00350.0018
Stacked-LSTM0.00510.0035
ZigbeeExponential Smoothing0.15070.0691
Prophet0.12090.1098
LSTM0.00790.0069
Stacked-LSTM0.00420.0029
BLEExponential Smoothing0.22500.1776
Prophet0.16260.1254
LSTM0.00310.0016
Stacked-LSTM0.01810.0090
Wi-FiExponential Smoothing0.12850.0937
Prophet0.08900.0781
LSTM0.00900.0058
Stacked-LSTM0.01030.0099
Table 4. Forecasting model performance for dynamic node.
Table 4. Forecasting model performance for dynamic node.
Wireless TechnologyModelRMSEMAE
LoRaExponential Smoothing0.14800.1133
Prophet0.05470.0304
LSTM0.00470.0032
Stacked-LSTM0.00300.0019
ZigbeeExponential Smoothing0.11230.0755
Prophet0.11710.1058
LSTM0.00960.0052
Stacked-LSTM0.00740.0070
BLEExponential Smoothing0.21920.1724
Prophet0.16070.1233
LSTM0.00300.0023
Stacked-LSTM0.00380.0031
Wi-FiExponential Smoothing0.14860.1115
Prophet0.06040.0504
LSTM0.00700.0041
Stacked-LSTM0.01060.0093
Disclaimer/Publisher’s Note: The statements, opinions and data contained in all publications are solely those of the individual author(s) and contributor(s) and not of MDPI and/or the editor(s). MDPI and/or the editor(s) disclaim responsibility for any injury to people or property resulting from any ideas, methods, instructions or products referred to in the content.

Share and Cite

MDPI and ACS Style

Mabunga, Z.; Cruz, J.D.; Gustilo, R.C. Development of Static and Dynamic Sensor Node Energy Level Model for Different Wireless Communication Technologies. Eng. Proc. 2026, 134, 33. https://doi.org/10.3390/engproc2026134033

AMA Style

Mabunga Z, Cruz JD, Gustilo RC. Development of Static and Dynamic Sensor Node Energy Level Model for Different Wireless Communication Technologies. Engineering Proceedings. 2026; 134(1):33. https://doi.org/10.3390/engproc2026134033

Chicago/Turabian Style

Mabunga, Zoren, Jennifer Dela Cruz, and Reggie Cobarrubia Gustilo. 2026. "Development of Static and Dynamic Sensor Node Energy Level Model for Different Wireless Communication Technologies" Engineering Proceedings 134, no. 1: 33. https://doi.org/10.3390/engproc2026134033

APA Style

Mabunga, Z., Cruz, J. D., & Gustilo, R. C. (2026). Development of Static and Dynamic Sensor Node Energy Level Model for Different Wireless Communication Technologies. Engineering Proceedings, 134(1), 33. https://doi.org/10.3390/engproc2026134033

Article Metrics

Article metric data becomes available approximately 24 hours after publication online.
Back to TopTop