Confirmatory Factor Analysis of Key Organisational Enablers for Sustainable Building Construction in South Africa
Abstract
1. Introduction
2. Literature Review
2.1. Theoretical Foundation of the Study
2.2. The Challenge of Adopting SBC in SA
- Regulatory barriers: Unfortunately, limited adoption in the country has been fostered by the absence of mandated implementation of sustainability laws [17]. Only voluntary building rating-system applications exist, fuelling non-compliance with the appropriate policies involving sustainable buildings [10]. Adopting sustainable construction requires legal frameworks and supportive policies. To shift to more sustainable practices, the industry needs incentives and clear guidelines [27].
- Knowledge and awareness barriers: According to [29], many construction workers do not possess the requisite knowledge and skills to use principles of passive design and environmentally friendly building materials, methods, and technologies. Likewise, many are South Africans.
- Economic barriers: There is apprehension about increased investment costs or perceived high costs [28,30]. Similarly, the problem of economic inequality has stunted the widespread adoption of sustainable buildings. Because sustainable buildings are often associated with high costs, accessibility for lower-income communities is limited [31].
- Socio-cultural barriers: Traditional building techniques are so ingrained in the community that switching to sustainable alternatives is challenging [28].
2.3. Organisational Enablers for SBC
- Identifying the organisational benefits of adopting SBC: This is crucial in steering a clear vision towards adoption. The organisation’s reputation and brand worth can be enhanced by adopting sustainable practices to attract monetary rewards and investors with similar interests [33,36]. Some benefits of adopting sustainable building practices include long-term reductions in maintenance and utility expenses, and the use of less energy and water [37]. This is because resistance towards adoption is frequently caused by misconceptions about sustainable buildings among consumers and industry participants [27].
- Support from top management: According to [38], the top management must appreciate the environmental benefits of green projects to facilitate adoption. This will lead to proper allocation of resources and strategically incorporating sustainable practices into the business’s operations [39]. This support also provides an avenue for spearheading initiatives to control environmental regulation risks, such as adherence to national and international construction rules and sustainability certifications [17,35]. With their assistance, the company may prevent fines and harm to its reputation by ensuring that risks are recognised early and mitigation plans are implemented.
- The presence of qualified/competent staff: Competency is also key to navigating modern technologies; SBC requires operating and maintaining sophisticated machines and plants [40]. Aiyetan and Das [40] posit that the availability of competent personnel to handle the demands of SBC is a primary strategy towards adoption. Likewise, Ref. [19] highlighted the importance of technological capabilities in improving an organisation’s sustainability performance.
- Availability of finance for the project operation. A company’s financial capability is essential for employing competent personnel to adhere to project management protocols and implement the tactics necessary to achieve the project’s objectives [40]. Aiyetan and Das [40] also posit that organisational resources are key to self-assessment and improving organisational practices in developing strategies for sustainability performance improvement. Financial capability issues regarding SBC are prevalent globally, especially in developing countries [41,42,43,44,45]. Consequently, there is a need for governmental support and incentives for companies to adopt SBC.
- Consideration of alternate funding systems: According to [46], long-term investment and funding strategies should be adopted. Similarly, Ref. [47] asserts that innovative financial systems should be promoted to avert the barriers of SBC adoption. Instead of relying on public resources, construction organisations should consider alternate funding systems, like green bonds, bank loans, international assistance programs, and private capital [33,48].
- Corporate social responsibility to protect the environment is a vital enabler [35]. A paradigm shift to circular economic models is required to fulfil the social responsibility to safeguard the environment [49]. Driving SBC as motivator for social responsibility includes upholding ethical duty, a positive reputation, and financial gain [50].
- Pressure from competitors, regulators, and customers may facilitate SBC adoption [51]. The quest for competitive advantage may be a positive motivator. Some possible strategies include using a low-cost construction method, legitimising and adhering to sustainable building rules, focusing on entrepreneurship, and promoting their green competence to draw in clients and investors [52].
- Organisation’s good project management culture: Integration of sustainability principles into organisational practices is widely advocated by many scholars [19,47,53,54]. This can lead to better SBC project completion, with fewer risks and mistakes, thus lowering the cost of on-site labour, plants, and materials [55]. Additionally, it is imperative to utilise diverse project management methodologies to attain optimal practices adhering to environmental standards and sustainable principles [56].
- Commitment to innovative construction methods and technologies: This provides opportunities to optimise and manage a building’s energy consumption [10]. To increase productivity and lessen environmental impact, the construction sector must adopt more cutting-edge, environmentally friendly technologies [57].
- Sound intra-organisational leadership may foster the formulation of policies, process implementation, and dissemination of best practices that support sustainable construction practices [34,58]. Similarly, it is imperative to utilise diverse leadership styles to persuade construction workers to fulfil sustainable project goals [59].
- Stakeholders’ involvement/commitment is proposed to drive SBC implementation. Stakeholder management is, therefore, essential to mitigate conflicts of interest and facilitate collaboration among project parties/stakeholders [60]. Similarly, Ref. [47] acknowledged that fostering collaborative stakeholder engagement is crucial to overcoming adoption barriers.
- Promotion of cultural transformation for sustainability: Meaningful participation in sustainable efforts requires grasping the local community’s and an organisation’s culture. The cultural status quo should be changed if it is not conducive to attaining sustainable development objectives [61]. Notably, conventional building approaches are ingrained in the community among many emerging economies, making a shift to contemporary sustainable approaches difficult [28,32].
- Competitive edge over rivals: Businesses can differentiate themselves by investing in innovative, sustainable materials and energy-efficient designs [62]. According to [63], eco-friendly methods that save long-term operating expenses can be a decisive selling factor. Firms that actively promote their commitment to sustainability often attract environmentally conscious clients and investors, improving their brand reputation and marketing positioning [62].
| Organisational Enablers | References |
|---|---|
| Identifying the advantages of implementing SBC for the organisation | [33,36] |
| Support from top management | [35,38,41,64] |
| The presence of qualified/competent staff | [19,35,41,47,65,66,67] |
| Availability of finance for the project operation | [41,42,43,44] |
| Consideration of alternate funding systems | [33,42,46,68] |
| Corporate social responsibility to safeguard the environment | [35,68,69] |
| Competitors’ corporate-involvement pressure | [35,70] |
| Good project management culture | [19,47,53,54,67,71] |
| Commitment to innovative construction | [10,53,54,67,71] |
| Sound intra-organisational leadership | [12,35,58,72,73,74] |
| Stakeholders’ involvement and commitment | [35,36,54,68,70,75,76] |
| Promotion of cultural transformation for sustainability | [41,65] |
| Search for a competitive edge over rivals | [35,62,63,68,70] |
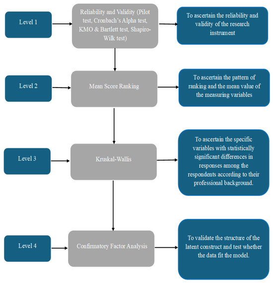
3. Methodology
4. Results
4.1. Demographical Data
4.2. Descriptive Statistics
4.3. Confirmatory Factor Analysis (CFA)
5. Discussion
Implications and Recommendations
6. Conclusions
- All the variables achieved the necessary reliability, construct validity, and convergent validity for the organisational enablers model. Hence, all the variables achieved a goodness of fit.
- The findings indicate that organisations in the public and private sectors are still lagging in responding to SBC adoption. Therefore, the study recommends more knowledge sharing on the benefits of adopting sustainable practices.
- Competitors’ corporate-involvement pressure received the lowest mean ranking among the professionals. This further indicates a low market demand for sustainable buildings in SA. Additionally, there is a need for legislative mandates to ensure compliance among construction organisations. Therefore, this study recommends governmental support through policies and incentives favouring adoption.
- Based on the standardised regression loadings from CFA, the top five variables were commitment to innovative construction, adequate project management culture, support from top management, sound intra-organisational leadership, and social responsibility to protect the environment. These results offer a clear understanding of the anticipated and critical enablers of SBC adoption in construction companies in SA.
- Generally, the findings of the study support and are supported by the institutional theory and resource-based-view theory. This study’s findings imply that these theories are critically needed for advancement in the construction industry and the global sustainable development agenda.
- Public–private partnerships and greater collaboration of various stakeholders and organisations, including educational institutions, professional bodies, and the government, are required to foster a greener and resilient future for SA.
- This study theoretically adds to the knowledge on the conversation of adopting SBC among construction organisations. Additionally, it contributes methodologically. To our knowledge, no study has used CFA to confirm the organisational enablers for SBC deployment in SA. It is also among the most recent research projects in SA that clarify the enablers required to implement SBC successfully. Arguably, the variables found in this study should be the minimum organisational enablers/characteristics for SBC adoption. The results also provoke discussion among academics and specialists over the most effective ways to promote the use of SBC.
- The study was constrained to Gauteng, SA. Therefore, the findings may not be generalised to other regions of the country or other developing countries. For a more comprehensive picture, more research may be carried out using data from different provinces of SA to enhance the generalisability of the findings.
- Convenience sampling was utilised due to the respondents’ availability and accessibility, which could lead to bias since the participants may not reflect the complete diversity of professionals in the field. It is important to note that architects and urban planners were underrepresented. Furthermore, this paper only confirms the individual factor’s significance/goodness of fit to the latent variable organisation enablers for SBC. Future studies may test the hypothesis of the influence of the exogenous latent variable organisational enablers on SBC implementation with structural equation modelling or path analysis. However, the authors intend to fill this gap in upcoming studies.
Author Contributions
Funding
Institutional Review Board Statement
Informed Consent Statement
Data Availability Statement
Conflicts of Interest
Abbreviations
| CFA | Corporate Factor Analysis |
| CI | Construction Industry |
| CSR | Corporate Social Responsibility |
| KMO | Kaiser–Meyer–Olkin |
| K-W | Kruskal–Wallis H test |
| OEs | Organisational Enablers |
| IT | Institutional Theory |
| RBVT | Resource-Based-View Theory |
| SA | South Africa |
| SACI | South African Construction Industry |
| SBC | Sustainable Building Construction |
| SDGs | Sustainable Development Goals |
References
- Fluid Construction. Construction Industry’s Contribution to GDP Growth. 2024. Available online: https://www.fluidconstructions.com/construction/construction-industrys-contribution-to-gdp-growth/ (accessed on 27 April 2024).
- Emere, C.E.; Aigbavboa, C.O.; Thwala, W.D.; Akinradewo, O.I. A principal component analysis of sustainable building construction features for project delivery in South Africa. J. Eng. Des. Technol. 2024, in press. [CrossRef]
- Odubiyi, T.B.; Abidoye, R.B.; Aigbavboa, C.O.; Thwala, W.D.; Ademiloye, A.S.; Oshodi, O.S. Impact of green features on rental value of residential properties: Evidence from South Africa. Real Estate 2024, 1, 65–79. [Google Scholar] [CrossRef]
- Emere, C.E.; Aigbavboa, C.O.; Oguntona, O.A.; Ogunbayo, B.F. A principal component analysis of corporate dispositions for sustainable building construction in South Africa. Front. Built Environ. 2024, 10, 1447621. [Google Scholar] [CrossRef]
- Emere, C.; Aigbavboa, C.; Thwala, D. A principal component analysis of regulatory environment features for sustainable building construction in South Africa. J. Constr. Proj. Manag. Innov. 2023, 13, 17–32. [Google Scholar]
- The Circle Economy. THE Circularity Gap Report. 2020. Available online: https://www.circle-economy.com/resources/circularity-gap-report-2020 (accessed on 9 May 2025).
- Mattoni, B.; Guattari, C.; Evangelisti, L.; Bisegna, F.; Gori, P.; Asdrubali, F. Critical review and methodological approach to evaluate the differences among international green building rating tools. Renew. Sustain. Energy Rev. 2018, 82, 950–960. [Google Scholar] [CrossRef]
- Ade, R.; Rehm, M. The unwritten history of green building rating tools: A personal view from some of the ‘founding fathers’. Build. Res. Inf. 2019, 48, 1–17. [Google Scholar] [CrossRef]
- Coetsee, N.A.; Grobbelaar, S. WikiHouse: A sustainable alternative to the South African housing problem. In Proceedings of the ASOCSA 17th Built Environment Conference, CSIR International Convention Centre, Pretoria, South Africa, 9–10 October 2023. [Google Scholar]
- Moghayedi, A.; Phiri, C.; Ellmann, A.M. Improving sustainability of affordable housing using innovative technologies: Case study of SIAH-Livable. Sci. Afr. 2023, 21, e01819. [Google Scholar] [CrossRef]
- Horry, R.; Booth, C.A.; Mahamadu, A.M.; Manu, P.; Georgakis, P. Environmental management systems in the architectural, engineering and construction sectors: A roadmap to aid the delivery of the sustainable development goals. Environ. Dev. Sustain. 2022, 24, 10585–10615. [Google Scholar] [CrossRef]
- Tabassi, A.A.; Roufechaei, K.M.; Ramli, M.; Bakar, A.H.A.; Ismail, R.; Pakir, A.H.K. Leadership competences of sustainable construction project managers. J. Clean. Prod. 2016, 124, 339–349. [Google Scholar] [CrossRef]
- Krizmane, M.; Slihte, S.; Borodinecs, A. Key criteria across existing sustainable building rating tools. Energy Procedia 2016, 96, 94–99. [Google Scholar] [CrossRef]
- Adebowale, O.J.; Agumba, J.N. Sustainable building materials utilisation in the construction sector and the implications on labour productivity. J. Eng. Des. Technol. 2023. [Google Scholar] [CrossRef]
- Aghimien, D.O.; Aigbavboa, C.O.; Thwala, W.D. Microscoping the challenges of sustainable construction in developing countries. J. Eng. Des. Technol. 2019, 17, 1110–1128. [Google Scholar] [CrossRef]
- Mashwama, N.; Thwala, D.; Aigbavboa, C. Obstacles of Sustainable Construction Project Management in the South African Construction Industry. In Sustainable Ecological Engineering Design; Scott, L., Dastbaz, M., Gorse, C., Eds.; Springer: Cham, Switzerland, 2020. [Google Scholar] [CrossRef]
- Emere, C.E.; Aigbavboa, C.O.; Oguntona, O.A. Critical Regulatory Characteristics for Sustainable Building Construction in South Africa. Sustainability 2025, 17, 1830. [Google Scholar] [CrossRef]
- Saad, M. Impediments to implementation of green buildings in South Africa. In Proceedings of the 9th CIDB Postgraduate Conference, Emerging Trends in Construction Organisational Practices and Project Management Knowledge Area, Cape Town, South Africa, 2–4 February 2016. [Google Scholar]
- Afzal, F.; Lim, B. Organisational factors influencing the sustainability performance of construction organisations. Sustainability 2022, 14, 10449. [Google Scholar] [CrossRef]
- DiMaggio, P.J.; Powell, W.W. The iron cage revisited institutional isomorphism and collective rationality in organisational fields. In Economics Meets Sociology in Strategic Management; Emerald Group Publishing Limited: Leeds, UK, 2000; pp. 143–166. [Google Scholar] [CrossRef]
- Mensah, S.; Ayarkwa, J.; Nani, G. A theoretical framework for conceptualising contractors’ adaptation to environmentally sustainable construction. Int. J. Constr. Manag. 2020, 20, 801–811. [Google Scholar]
- Sarkis, J.; Zhu, Q.; Lai, K.H. An organisational theoretical review of green supply chain management literature. Int. J. Prod. Econ. 2011, 130, 1–15. [Google Scholar] [CrossRef]
- Huq, F.A.; Stevenson, M. Implementing socially sustainable practices in challenging institutional contexts: Building theory from seven developing country supplier cases. J. Bus. Ethics 2020, 161, 415–442. [Google Scholar] [CrossRef]
- Mojumder, A.; Singh, A. An exploratory study of the adaptation of green supply chain management in construction industry: The case of Indian Construction Companies. J. Clean. Prod. 2021, 295, 126400. [Google Scholar] [CrossRef]
- Arda, O.A.; Montabon, F.; Tatoglu, E.; Golgeci, I.; Zaim, S. Toward a holistic understanding of sustainability in corporations: Resource-based view of sustainable supply chain management. Supply Chain Manag. Int. J. 2023, 28, 193–208. [Google Scholar] [CrossRef]
- Masia, T.; Kajimo-Shakantu, K.; Opawole, A. A case study on the implementation of green building construction in Gauteng province, South Africa. Manag. Environ. Qual. Int. J. 2020, 31, 602–623. [Google Scholar] [CrossRef]
- Master Builders. Sustainable Construction in South Africa: Building a Better Future. 6 March 2023. Available online: https://www.masterbuilders.co.za/news/633865/Sustainable-Construction-in-South-Africa-Building-a-Better-Future.htm (accessed on 5 May 2024).
- Marsh, R.J.; Brent, A.C.; De Kock, I.H. An integrative review of the potential barriers to and drivers of adopting and implementing sustainable construction in South Africa. S. Afr. J. Ind. Eng. 2020, 31, 24–35. [Google Scholar] [CrossRef]
- Mahachi, J.J.; Moghayedi, A.; Michell, K. Investigating the effects of innovative technologies on the delivery of South African affordable housing. In Construction Industry Development Board Postgraduate Research Conference; Springer International Publishing: Cham, Switzerland, 2022; pp. 414–424. [Google Scholar] [CrossRef]
- Aigbavboa, C.; Ohiomah, I.; Zwane, T. Sustainable construction practices: ‘a lazy view’ of construction professionals in the South African construction industry. Energy Procedia 2017, 105, 3003–3010. [Google Scholar] [CrossRef]
- Marsh, R.J.; Brent, A.C.; De Kock, I.H. Understanding the barriers and drivers of sustainable construction adoption and implementation in South Africa: A quantitative study using the Theoretical Domains Framework and COM-B model. J. S. Afr. Inst. Civ. Eng. J. Suid-Afr. Inst. Siviele Ingenieurswese 2021, 63, 11–23. [Google Scholar]
- Owoha, F.; Simpeh, E.K.; Fapohunda, J.A.; Ahadzie, D.K.; Mensah, H. Categorising green building features in developing countries: The case of South Africa. J. Eng. Des. Technol. 2022, 20, 1627–1647. [Google Scholar] [CrossRef]
- Oguntona, O.A.; Akinradewo, O.I.; Ramorwalo, D.L.; Aigbavboa, C.O.; Thwala, W.D. Benefits and drivers of implementing green building projects in South Africa. J. Phys. Conf. Ser. 2019, 1378, 032038. [Google Scholar] [CrossRef]
- Opoku, A.; Cruickshank, H.; Ahmed, V. Organisational leadership role in the delivery of sustainable construction projects in UK. Built Environ. Proj. Asset Manag. 2015, 5, 154–169. [Google Scholar] [CrossRef]
- Darko, A.; Zhang, C.; Chan, A.P. Drivers for green building: A review of empirical studies. Habitat Int. 2017, 60, 34–49. [Google Scholar] [CrossRef]
- Andelin, M.; Sarasoja, A.L.; Ventovuori, T.; Junnila, S. Breaking the circle of blame for sustainable buildings–evidence from Nordic countries. J. Corp. Real Estate 2015, 17, 26–45. [Google Scholar] [CrossRef]
- Construction. How Sustainable Construction Projects Can Benefit Construction Companies. September 2014. Available online: https://tinyurl.com/ysuys76b (accessed on 24 May 2024).
- Yas, Z.; Jaafer, K. Factors influencing the spread of green building projects in the UAE. J. Build. Eng. 2020, 27, 100894. [Google Scholar] [CrossRef]
- Kiesnere, A.L.; Baumgartner, R.J. Top Management Involvement and Role in Sustainable Development of Companies. In Responsible Consumption and Production; Leal Filho, W., Azul, A.M., Brandli, L., Özuyar, P.G., Wall, T., Eds.; Encyclopedia of the UN Sustainable Development Goals; Springer: Cham, Switzerland, 2020. [Google Scholar] [CrossRef]
- Aiyetan, A.O.; Das, D.K. Factors and strategies for improving construction management on sites in mega-projects in South Africa: An explorative survey. Infrastructures 2022, 7, 19. [Google Scholar] [CrossRef]
- Ametepey, O.; Aigbavboa, C.; Ansah, K. Barriers to the successful implementation of sustainable construction in the Ghanaian construction industry. Procedia Manuf. 2015, 31, 682–1689. [Google Scholar] [CrossRef]
- Kalua, A. Economic sustainability of green building practices in the least developed countries. J. Civ. Eng. Constr. Technol. 2015, 6, 71–79. [Google Scholar]
- Susanti, B.; Filestre, S.F.H.; Juliantina, I. The analysis of barriers to the implementation of sustainable construction in Indonesia. IOP Conf. Ser. Earth Environ. Sci. 2019, 396, 012033. [Google Scholar] [CrossRef]
- Karji, A.; Namian, M.; Tafazzoli, M. Identifying the key barriers to promote sustainable construction in the United States: A principal component analysis. Sustainability 2020, 12, 5088. [Google Scholar] [CrossRef]
- Gumusburun Ayalp, G.; Metinal, Y.B. Modelling the critical barrier factors hindering sustainable construction: Sampling the Turkish construction industry. Open House Int. 2025, 50, 269–301. [Google Scholar] [CrossRef]
- Shan, M.; Hwang, B.G.; Zhu, L. A global review of sustainable construction project financing: Policies, practices, and research efforts. Sustainability 2017, 9, 2347. [Google Scholar] [CrossRef]
- Unegbu, H.C.O.; Yawas, D.S.; Dan-Asabe, B.; Alabi, A.A. Measures for overcoming sustainable construction barriers in the Nigerian construction industry. Discov. Civ. Eng. 2025, 2, 26. [Google Scholar] [CrossRef]
- Otek Ntsama, U.Y.; Yan, C.; Nasiri, A.; Mbouombouo Mboungam, A.H. Green bonds issuance: Insights in low- and middle-income countries. Int. J. Corp. Soc. Responsib. 2021, 6, 2. [Google Scholar] [CrossRef]
- Hossain, M.U.; Ng, S.T.; Antwi-Afari, P.; Amor, B. Circular economy and the construction industry: Existing trends, challenges and prospective framework for sustainable construction. Renew. Sustain. Energy Rev. 2020, 130, 109948. [Google Scholar] [CrossRef]
- Avotra, A.A.R.N.; Chenyun, Y.; Yongmin, W.; Lijuan, Z.; Nawaz, A. Conceptualising the state of the art of corporate social responsibility (CSR) in green construction and its nexus to sustainable development. Front. Environ. Sci. 2021, 9, 774822. [Google Scholar] [CrossRef]
- Marichova, A. Sustainable Practices of the Construction Company. Int. J. Adv. Eng. Manag. 2023, 5, 1592–1603. [Google Scholar]
- Gomez-Trujillo, A.M.; Gonzalez-Perez, M.A.; Baena-Rojas, J.J. Sustainable strategy as a lever for corporate legitimacy and long-term competitive advantage: An examination of an emerging market multinational. Eur. Bus. Rev. 2024, 36, 112–139. [Google Scholar] [CrossRef]
- Tarver, E.; Brock, T. Corporate Culture. 2021. Available online: https://www.investopedia.com/terms/c/corporate-culture.asp (accessed on 20 September 2021).
- Maqbool, R.; Amaechi, I.E. A systematic managerial perspective on the environmentally sustainable construction practices of the UK. Environ. Sci. Pollut. Res. 2022, 29, 64132–64149. [Google Scholar] [CrossRef]
- Barnard, J. How Project Management Can Aid Environmental Sustainability in Construction. 4 May 2023. Available online: https://greyfriarspm.com/insights/how-project-management-can-aid-environmental-sustainability-in-construction/ (accessed on 27 May 2024).
- Emere, C.; Musonda, I.; Okoro, C. A review of critical project management techniques to enhance construction SMEs project performance. In The Construction Industry in the Fourth Industrial Revolution: Proceedings of 11th Construction Industry Development Board (CIDB) Postgraduate Research Conference 11; Springer International Publishing: Cham, Switzerland, 2020; pp. 521–528. [Google Scholar] [CrossRef]
- Mongane, N. The Present Challenges Affect the Growth of the Construction Industry. Construction World, 26 March 2024. Available online: https://tinyurl.com/2s3dvrpy (accessed on 12 June 2024).
- Ikuabe, M.; Aigbavboa, C.; Adekunle, S.; Liphadzi, M.; Adekunle, P. Organisational Leadership as a Driver for the Delivery of Sustainable Construction in South Africa. In International Conference on Engineering, Project, and Production Management; Springer Nature: Cham, Switzerland, 2023; pp. 483–492. [Google Scholar]
- Emere, C.; Aigbavboa, C.; Thwala, W. Critical leadership style actions for improving construction personnel performance in South Africa. Period. Polytech. Archit. 2021, 52, 165–172. [Google Scholar] [CrossRef]
- Maier, A.; Aschilean, I. Importance of stakeholder management for sustainable construction industry. In Proceedings of the 36th IBIMA Conference, Granada, Spain, 4–5 November 2020; International Business Information Management Association: King of Prussia, PA, USA, 2020. [Google Scholar]
- Kashima, Y. Cultural dynamics for sustainability: How can humanity craft cultures of sustainability? Curr. Dir. Psychol. Sci. 2020, 29, 538–544. [Google Scholar] [CrossRef]
- Liu, Z.J.; Pypłacz, P.; Ermakova, M.; Konev, P. Sustainable construction as a competitive advantage. Sustainability 2020, 12, 5946. [Google Scholar] [CrossRef]
- Ojo, E.; Mbohwa, C.; Akinlabi, E. Sustainability-competitive advantage. In Proceedings of the 2015 International Conference on Operations Excellence and Service Engineering, Orlando, FL, USA, 10–11 September 2015; pp. 592–600. [Google Scholar]
- Aktas, B.; Ozorhon, B. Green building certification process of existing buildings in developing countries: Cases from Turkey. J. Manag. Eng. 2015, 31, 05015002. [Google Scholar] [CrossRef]
- Daniel, E.I.; Oshineye, O.; Oshodi, O. Barriers to sustainable construction practice in Nigeria. In Proceeding of the 34th Annual ARCOM Conference (Belfast: Association of Researchers in Construction Management), Belfast, UK, 3–5 September 2018; pp. 3–5. [Google Scholar] [CrossRef]
- Tafazzoli, M. Accelerating the green movement: Major barriers to sustainable construction. In Proceedings of the 54th ASC Annual International Conference Proceedings, Minneapolis, MN, USA, 18–21 April 2018; pp. 314–321. [Google Scholar]
- Sfakianaki, E. Critical success factors for sustainable construction: A literature review. Manag. Environ. Qual. Int. J. 2019, 30, 176–196. [Google Scholar] [CrossRef]
- Ayarkwa, J.; Acheampong, A.; Wiafe, F.; Boateng, B.E. Factors affecting the implementation of sustainable construction in Ghana: The architect’s perspective. In Proceedings of the ICIDA 2017-6th International Conference on Infrastructure Development in Africa, Kumasi, Ghana, 12–14 April 2017. [Google Scholar]
- Ye, N.; Kueh, T.B.; Hou, L.; Liu, Y.; Yu, H. A bibliometric analysis of corporate social responsibility in sustainable development. J. Clean. Prod. 2020, 272, 122679. [Google Scholar] [CrossRef]
- Wong, J.K.W.; San-Chan, J.K.; Wadu, M.J. Facilitating effective green procurement in construction projects: An empirical study of the enablers. J. Clean. Prod. 2016, 135, 859–871. [Google Scholar] [CrossRef]
- Bamgbade, J.A.; Kamaruddeen, A.M.; Nawi, M.N.M. Factors influencing sustainable construction among construction firms in Malaysia: A preliminary study using PLS-SEM. Rev. Tec. Fac. Ing. Univ. Zulia (Tech. J. Fac. Eng.) 2015, 38, 132–142. [Google Scholar]
- Koebel, C.T.; McCoy, A.P.; Sanderford, A.R.; Franck, C.T.; Keefe, M.J. Diffusion of green building technologies in new housing construction. Energy Build. 2015, 97, 175–185. [Google Scholar] [CrossRef]
- Mukerji, D. Transcendent leadership for sustainable construction project management in China and India. In The Palgrave Handbook of Leadership in Transforming Asia; Palgrave Macmillan: London, UK, 2017; pp. 417–444. [Google Scholar] [CrossRef]
- Illeperuma, I.E.; Abeynayake, M.D.T.E. Drivers and barriers to implementing green building practices in higher education institutes in Sri Lanka. In Proceedings of the 10th World Construction Symposium, Colombo, Sri Lanka, 24–26 June 2022; Sandanayake, Y.G., Gunatilake, S., Waidyasekara, K.G.A.S., Eds.; Ceylon Institute of Builders: Colombo, Sri Lanka, 2022; pp. 365–378. Available online: https://ciobwcs.com/2022-papers/ (accessed on 6 February 2025). [CrossRef]
- Chen, L.; Chan, A.P.; Owusu, E.K.; Darko, A.; Gao, X. Critical success factors for green building promotion: A systematic review and meta-analysis. Build. Environ. 2022, 207, 108452. [Google Scholar] [CrossRef]
- Dosumu, O.; Aigbavboa, C. Drivers and effects of sustainable construction in the South African construction industry. Acta Structilia 2018, 28, 78–107. [Google Scholar] [CrossRef]
- Kusmaryono, I.; Wijayanti, D.; Maharani, H.R. Number of Response Options, Reliability, Validity, and Potential Bias in the Use of the Likert Scale Education and Social Science Research: A Literature Review. Int. J. Educ. Methodol. 2022, 8, 625–637. [Google Scholar] [CrossRef]
- Jebb, A.T.; Ng, V.; Tay, L. A review of key Likert scale development advances: 1995–2019. Front. Psychol. 2021, 12, 637547. [Google Scholar] [CrossRef]
- Yamashita, T.; Millar, R.J. Likert Scale. In Encyclopedia of Gerontology and Population Aging; Gu, D., Dupre, M.E., Eds.; Springer: Cham, Switzerland, 2021. [Google Scholar] [CrossRef]
- Creswell, J.W. Research Design: Qualitative, Quantitative, and Mixed Methods Approach, 4th ed.; SAGE: Washington, DC, USA, 2014. [Google Scholar]
- Etikan, I.; Musa, S.A.; Alkassim, R.S. Comparison of convenience sampling and purposive sampling. Am. J. Theor. Appl. Stat. 2016, 5, 1–4. [Google Scholar] [CrossRef]
- Statista. Number of People Employed in Construction in South Africa 2022, by Region. Available online: https://www.statista.com/statistics/1129833/number-of-people-employed-in-construction-in-south-africa-by-region/ (accessed on 18 May 2024).
- Department of Economic Development. Gauteng Department of Economic Development Annual Report 2020–2021. Available online: https://tinyurl.com/5n88f8n9 (accessed on 7 February 2025).
- South African Government. Provinces. Available online: https://www.gov.za/provinces (accessed on 14 March 2025).
- Statistics South Africa. Available online: https://tinyurl.com/2x69df53 (accessed on 7 February 2025).
- Bagozzi, R.P.; Yi, Y. Specification, evaluation, and interpretation of structural equation models. J. Acad. Mark. Sci. 2012, 40, 8–34. [Google Scholar] [CrossRef]
- Oke, A.E.; Ogunsami, D.R.; Ogunlana, S. Establishing a common ground for the use of structural equation modelling for construction-related research studies. Australas. J. Constr. Econ. Build. 2012, 12, 89–94. [Google Scholar] [CrossRef]
- Tengan, C. Integrated Monitoring and Evaluation Model. Ph.D. Thesis, University of Johannesburg, Johannesburg, South Africa, 2018. [Google Scholar]
- Ametepey, S.O. An Integrated Sustainable Road Infrastructure Project Implementation Model for Developing Countries. Ph.D. Dissertation, University of Johannesburg, Johannesburg, South Africa, 2019. [Google Scholar]
- Alavi, M.; Visentin, D.C.; Thapa, D.K.; Hunt, G.E.; Watson, R.; Cleary, M. Chi-square for model fit in confirmatory factor analysis. J. Adv. Nurs. 2020, 76, 2209–2211. [Google Scholar] [CrossRef]
- Golzar, J.; Noor, S.; Tajik, O. Convenience Sampling. Int. J. Educ. Lang. Stud. 2022, 1, 72–77. [Google Scholar]
- Pallant, J. SPSS Survival Manual: A Step-by-Step Guide to Data Analysis Using IBM SPSS; McGraw-Hill Education: Maidenhead, UK, 2020. [Google Scholar]
- Tunji-Olayeni, P.; Kajimo-Shakantu, K.; Ayodele, T.O.; Babalola, O. Promoting construction for sustainability transformation: The perspective of institutional theory. Int. J. Build. Pathol. Adapt. 2023, in press. [CrossRef]
- Aboginije, A.; Aigbavboa, C.; Thwala, W.; Samuel, S. Determining the impact of construction and demolition waste reduction practices on green building projects in Gauteng province, South Africa. In Proceedings of the International Engineering & Operations Management, Dubai, United Arab Emirates, 11–14 February 2024; pp. 10–12. [Google Scholar]
- Agbajor, F.D.; Mewomo, M.C. Green building research in South Africa: A scoping review and future roadmaps. Energy Built Environ. 2024, 5, 316–335. [Google Scholar] [CrossRef]
- Ikuabe, M.; Aigbavboa, C.; Anumba, C.; Oke, A.; Aghimien, L. Confirmatory factor analysis of performance measurement indicators determining the uptake of CPS for facilities management. Buildings 2022, 12, 466. [Google Scholar] [CrossRef]
- Salkind, N.J. Exploring Research, 8th ed.; Pearson: New York, NY, USA, 2012. [Google Scholar]
- Iacobucci, D. Structural equations modelling: Fit indices, sample size, and advanced topics. J. Consum. Psychol. 2010, 20, 90–98. [Google Scholar] [CrossRef]
- Davis, P.; Gajendran, T.; Vaughan, J.; Owi, T. Assessing construction innovation: Theoretical and practical perspectives. Constr. Econ. Build. 2016, 16, 104–115. [Google Scholar] [CrossRef]
- Agreement South Africa. Annual Industry and Stakeholder Engagement Forum Sparks Innovation in the Built Environment. 2023. Available online: https://agrement.co.za/2025/03/as/ (accessed on 10 May 2025).
- Emere, C.E. An Integrated Sustainable Building Construction Model for Project Delivery in South Africa. Ph.D. Dissertation, University of Johannesburg, Johannesburg, South Africa, 2024. [Google Scholar]
- Darko, A.; Chan, A.P.; Owusu-Manu, D.G.; Ameyaw, E.E. Drivers for implementing green building technologies: An international survey of experts. J. Clean. Prod. 2017, 145, 386–394. [Google Scholar] [CrossRef]
- Yang, W.; Zhang, Y. Research on factors of green purchasing practices of Chinese. J. Bus. Manag. Econ. 2012, 3, 222–231. [Google Scholar]
- International Institute for Sustainable Development. Why Innovation Is Critical to Achieving the Sustainable Development Goals. 11 October 2017. Available online: https://www.iisd.org/articles/insight/why-innovation-critical-achieving-sustainable-development-goals (accessed on 10 May 2025).
- Dzhunushalieva, G.; Teuber, R. Roles of innovation in achieving the Sustainable Development Goals: A bibliometric analysis. J. Innov. Knowl. 2024, 9, 100472. [Google Scholar] [CrossRef]
- Sengupta, U.; Sengupta, U. SDG-11 and smart cities: Contradictions and overlaps between social and environmental justice research agendas. Front. Sociol. 2022, 7, 995603. [Google Scholar] [CrossRef]
- Zhang, Q.; Oo, B.L.; Lim, B.T.H. Key practices and impact factors of corporate social responsibility implementation: Evidence from construction firms. Eng. Constr. Archit. Manag. 2023, 30, 2124–2154. [Google Scholar] [CrossRef]
- Gurmu, A.; Shooshtarian, S.; Mahmood, M.N.; Hosseini, M.R.; Shreshta, A.; Martek, I. The state of play regarding the social sustainability of the construction industry: A systematic review. J. Hous. Built Environ. 2022, 37, 595–624. [Google Scholar] [CrossRef]
- Omer, M.A.; Noguchi, T. A conceptual framework for understanding the contribution of building materials in the achievement of Sustainable Development Goals (SDGS). Sustain. Cities Soc. 2020, 52, 101869. [Google Scholar] [CrossRef]






| Label | Variables | Mean Item Score | Standard Deviation | Rank | Shapiro–Wilk Test | |
|---|---|---|---|---|---|---|
| Statistic | Sig. | |||||
| OE3 | Support from top management | 4.38 | 0.83 | 1 | 0.730 | <0.001 |
| OE4 | The presence of qualified staff | 4.35 | 0.85 | 2 | 0.743 | <0.001 |
| OE5 | Availability of finance for the project operation | 4.32 | 0.81 | 3 | 0.762 | <0.001 |
| OE8 | Good project management culture | 4.27 | 0.80 | 4 | 0.786 | <0.001 |
| OE12 | Stakeholders’ involvement and commitment | 4.23 | 0.84 | 5 | 0.791 | <0.001 |
| OE9 | Commitment to innovative construction | 4.22 | 0.86 | 6 | 0.780 | <0.001 |
| OE2 | Corporate social responsibility to safeguard the environment | 4.16 | 0.80 | 7 | 0.815 | <0.001 |
| OE11 | Sound intra-organisational leadership | 4.15 | 0.80 | 8 | 0.813 | <0.001 |
| OE1 | Identifying the advantages of implementing SBC for the organisation | 4.13 | 0.92 | 9 | 0.810 | <0.001 |
| OE13 | Promotion of cultural transformation for sustainability | 4.12 | 0.86 | 10 | 0.824 | <0.001 |
| OE10 | Search for a competitive edge over rivals | 4.10 | 0.86 | 11 | 0.809 | <0.001 |
| OE6 | Consideration of alternate funding systems | 4.06 | 0.83 | 12 | 0.826 | <0.001 |
| OE7 | Competitors’ corporate-involvement pressure | 4.03 | 0.89 | 13 | 0.829 | <0.001 |
| Cronbach’s alpha | 0.956 | |||||
| Label | PM | Arch | Eng | CM | QS | TP | O | K-W | ||||||||
|---|---|---|---|---|---|---|---|---|---|---|---|---|---|---|---|---|
| MIS | R | MIS | R | MIS | R | MIS | R | MIS | R | MIS | R | MIS | R | X2 | Sig. | |
| OE3 | 4.23 | 1 | 4.54 | 1 | 4.33 | 2 | 4.47 | 1 | 4.36 | 2 | 4.47 | 2 | 3.00 | 11 | 5.584 | 0.471 |
| OE4 | 4.04 | 3 | 4.54 | 1 | 4.34 | 1 | 4.42 | 2 | 4.34 | 3 | 4.47 | 2 | 5.00 | 1 | 6.351 | 0.385 |
| OE5 | 4.08 | 2 | 4.49 | 3 | 4.24 | 3 | 4.42 | 2 | 4.38 | 1 | 4.35 | 7 | 5.00 | 1 | 6.705 | 0.349 |
| OE8 | 4.02 | 4 | 4.46 | 4 | 4.24 | 3 | 4.40 | 4 | 4.18 | 5 | 4.47 | 2 | 4.00 | 4 | 8.443 | 0.207 |
| OE12 | 3.92 | 11 | 4.39 | 7 | 4.21 | 5 | 4.30 | 6 | 4.29 | 4 | 4.41 | 5 | 5.00 | 1 | 6.549 | 0.365 |
| OE9 | 4.00 | 6 | 4.44 | 5 | 4.10 | 7 | 4.38 | 5 | 4.14 | 7 | 4.41 | 5 | 4.00 | 4 | 9.578 | 0.144 |
| OE2 | 4.02 | 4 | 4.34 | 8 | 4.14 | 6 | 4.23 | 10 | 4.04 | 11 | 4.29 | 9 | 4.00 | 4 | 5.060 | 0.536 |
| OE11 | 3.83 | 13 | 4.27 | 9 | 4.10 | 7 | 4.30 | 6 | 4.16 | 6 | 4.29 | 9 | 4.00 | 4 | 7.715 | 0.260 |
| OE1 | 3.90 | 12 | 4.41 | 6 | 4.09 | 9 | 4.30 | 6 | 3.91 | 13 | 4.35 | 8 | 4.00 | 4 | 12.138 | 0.059 |
| OE13 | 3.94 | 9 | 4.24 | 10 | 3.98 | 12 | 4.22 | 11 | 4.09 | 9 | 4.53 | 1 | 4.00 | 4 | 8.631 | 0.195 |
| OE10 | 3.96 | 7 | 4.05 | 13 | 4.03 | 10 | 4.27 | 9 | 4.09 | 9 | 4.41 | 5 | 3.00 | 11 | 8.732 | 0.189 |
| OE6 | 3.94 | 9 | 4.20 | 11 | 4.00 | 11 | 4.03 | 13 | 4.11 | 8 | 4.18 | 11 | 4.00 | 4 | 2.160 | 0.904 |
| OE7 | 3.96 | 7 | 4.15 | 12 | 3.98 | 12 | 4.05 | 12 | 4.02 | 12 | 4.18 | 11 | 3.00 | 11 | 2.631 | 0.853 |
| Group Mean | 3.99 | 4.35 | 4.14 | 4.29 | 4.16 | 4.37 | 4.00 | |||||||||
| Variables | Standardised Regression | CR | Significant at the 5% Level | R2 | Cronbach’s Alpha | Composite Reliability | Convergent Validity | |
|---|---|---|---|---|---|---|---|---|
| AVE | √AVE | |||||||
| OE9 | 0.856 | 16.267 | Yes | 0.733 | 0.956 | 0.955 | 0.621 | 0.788 |
| OE8 | 0.823 | 13.789 | Yes | 0.678 | ||||
| OE3 | 0.819 | 17.803 | Yes | 0.671 | ||||
| OE11 | 0.806 | 14.948 | Yes | 0.649 | ||||
| OE2 | 0.802 | 14.935 | Yes | 0.643 | ||||
| OE1 | 0.790 | 0.624 | ||||||
| OE4 | 0.778 | 14.3111 | Yes | 0.605 | ||||
| OE10 | 0.773 | 14.207 | Yes | 0.597 | ||||
| OE13 | 0.772 | 14.215 | Yes | 0.595 | ||||
| OE12 | 0.770 | 14.178 | Yes | 0.593 | ||||
| OE7 | 0.759 | 13.835 | Yes | 0.576 | ||||
| OE6 | 0.747 | 13.647 | Yes | 0.558 | ||||
| OE5 | 0.744 | 13.441 | Yes | 0.554 | ||||
| Model Fit Indices | Thresholds | Achieved Fit Indices | Remarks |
|---|---|---|---|
| Probability value (p-value) | p > 0.05 | 0.000 | Good fit |
| Discrepancy (χ2) | - | 99.833 | - |
| Degrees of freedom (df) | - | 46 | - |
| Chi-square (x2/df) | Acceptable fit (˂5); good fit (˂3) | 2.170 | Good fit |
| Standardised root mean square residual (SRMR) | Good fit (≤0.05) | 0.020 | Good fit |
| Root mean square error of approximation (RMSEA) | Acceptable fit (≤0.08); good fit (≤0.05) | 0.065 | Good fit |
| Comparative fit index (CFI) | Acceptable fit (>0.90); good fit (>0.95) | 0.983 | Good fit |
| Increment fit index (IFI) | Acceptable fit (>0.90); good fit (>0.95) | 0.983 | Good fit |
| Normed fit index (NFI) | Acceptable fit (>0.90); good fit (>0.95) | 0.969 | Good fit |
| Tucker–Lewis’s index (TLI) | Acceptable fit (>0.90); good fit (>0.95) | 0.971 | Good fit |
Disclaimer/Publisher’s Note: The statements, opinions and data contained in all publications are solely those of the individual author(s) and contributor(s) and not of MDPI and/or the editor(s). MDPI and/or the editor(s) disclaim responsibility for any injury to people or property resulting from any ideas, methods, instructions or products referred to in the content. |
© 2025 by the authors. Licensee MDPI, Basel, Switzerland. This article is an open access article distributed under the terms and conditions of the Creative Commons Attribution (CC BY) license (https://creativecommons.org/licenses/by/4.0/).
Share and Cite
Emere, C.E.; Oguntona, O.A. Confirmatory Factor Analysis of Key Organisational Enablers for Sustainable Building Construction in South Africa. Eng 2025, 6, 116. https://doi.org/10.3390/eng6060116
Emere CE, Oguntona OA. Confirmatory Factor Analysis of Key Organisational Enablers for Sustainable Building Construction in South Africa. Eng. 2025; 6(6):116. https://doi.org/10.3390/eng6060116
Chicago/Turabian StyleEmere, Chijioke Emmanuel, and Olusegun Aanuoluwapo Oguntona. 2025. "Confirmatory Factor Analysis of Key Organisational Enablers for Sustainable Building Construction in South Africa" Eng 6, no. 6: 116. https://doi.org/10.3390/eng6060116
APA StyleEmere, C. E., & Oguntona, O. A. (2025). Confirmatory Factor Analysis of Key Organisational Enablers for Sustainable Building Construction in South Africa. Eng, 6(6), 116. https://doi.org/10.3390/eng6060116

