Hosting Capacity Assessment of South African Residential Low-Voltage Networks for Electric Vehicle Charging
Abstract
1. Introduction
2. Methodology
2.1. Test Network
2.2. Load Modeling
2.3. EV Charging Power
2.4. Penetration Level, Hosting Capacity and Operational Limits
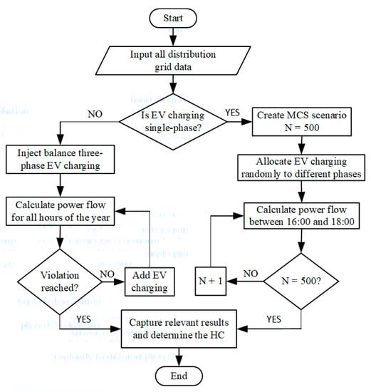
2.5. Simulation Procedure
2.5.1. Case Study 1: Hosting Capacity of Balanced Three-Phase EV Charging
2.5.2. Case Study 2: Hosting Capacity of Single-Phase EV Charging in an Unbalanced Network
3. Results and Discussion
3.1. Three-Phase Impact Assessment and HC
3.1.1. Impact on Voltage Drop
3.1.2. Impact on Loading
3.1.3. Hosting Capacity Estimation
3.2. Single-Phase Impact Assessment and HC Estimation
3.2.1. Impact on Voltage Drop
3.2.2. Impact on Equipment Loading
3.2.3. Hosting Capacity Estimation
4. Conclusions
Author Contributions
Funding
Institutional Review Board Statement
Informed Consent Statement
Data Availability Statement
Acknowledgments
Conflicts of Interest
References
- Haque, M.M.; Wolfs, P. A review of high PV penetrations in LV distribution networks: Present status, impacts and mitigation measures. Renew. Sustain. Energy Rev. 2016, 62, 1195–1208. [Google Scholar] [CrossRef]
- Mulenga, E.; Bollen, M.; Etherden, N. Adapted Stochastic PV Hosting Capacity Approach for Electric Vehicle Charging Considering Undervoltage. Electricity 2021, 2, 387–402. [Google Scholar] [CrossRef]
- EV Sales. Available online: https://cleantechnica.com/tag/ev-sales/ (accessed on 11 November 2022).
- Ping, J.; Yan, Z.; Chen, S. A two-stage autonomous EV charging coordination method enabled by blockchain. J. Mod. Power Syst. Clean Energy 2020, 9, 104–113. [Google Scholar] [CrossRef]
- Shepero, M.; Munkhammar, J.; Widén, J.; Bishop, J.D.; Boström, T. Modeling of photovoltaic power generation and electric vehicles charging on city-scale: A review. Renew. Sustain. Energy Rev. 2018, 89, 61–71. [Google Scholar] [CrossRef]
- Ogunboyo, P.T.; Tiako, R.; Davidson, I.E. Effectiveness of Dynamic Voltage Restorer for Unbalance Voltage Mitigation and Voltage Profile Improvement in Secondary Distribution System. Can. J. Electr. Comput. Eng. 2018, 41, 105–115. [Google Scholar] [CrossRef]
- Deuse, J.; Benintendi, D.; Agrell, P.; Bogetoft, P. Power system and market integration of der, the eu-deep approach. In Proceedings of the CIRED 2005—18th International Conference and Exhibition on Electricity Distribution, Turin, Italy, 6–9 June 2005; pp. 1–4. [Google Scholar]
- Bollen, M.H.; Rönnberg, S.K. Hosting capacity of the power grid for renewable electricity production and new large consumption equipment. Energies 2017, 10, 1325. [Google Scholar] [CrossRef]
- Umoh, V.; Davidson, I.; Adebiyi, A.; Ekpe, U. Methods and Tools for PV and EV Hosting Capacity Determination in Low Voltage Distribution Networks—A Review. Energies 2023, 16, 3609. [Google Scholar] [CrossRef]
- NRS 097-2-1; Grid Interconnection of Embedded Generation, Eskom: Sunninghill, South Africa, 2017.
- EN 50160:2010; Voltage Characteristic of Electricity Supplied by Public Electricity Networks, Standard. European Commitee for Electrotechnical Standardization (CENELEC): Brussels, Belgium, 2010.
- Zain ul Abideen, M.; Ellabban, O.; Al-Fagih, L. A review of the tools and methods for distribution networks’ hosting capacity calculation. Energies 2020, 13, 2758. [Google Scholar] [CrossRef]
- Zhu, J.; Nacmanson, W.J.; Ochoa, L.F.; Hellyer, B. Assessing the EV Hosting Capacity of Australian Urban and Rural MV-LV Networks. Electr. Power Syst. Res. 2022, 212, 108399. [Google Scholar] [CrossRef]
- Paudyal, P.; Ghosh, S.; Veda, S.; Tiwari, D.; Desai, J. EV hosting capacity analysis on distribution grids. In Proceedings of the 2021 IEEE Power & Energy Society General Meeting (PESGM), Washington, DC, USA, 26–29 July 2021; IEEE: Washington, DC, USA, 2021; pp. 1–5. [Google Scholar]
- Leou, R.-C.; Su, C.-L.; Lu, C.-N. Stochastic analyses of electric vehicle charging impacts on distribution network. IEEE Trans. Power Syst. 2013, 29, 1055–1063. [Google Scholar] [CrossRef]
- Sandström, M.; Bales, C.; Dotzauer, E. Hosting Capacity of the Power Grid for Electric Vehicles—A Case Study on a Swedish Low Voltage Grid. IOP Conf. Ser. Earth Environ. Sci. 2022, 1050, 012008. [Google Scholar] [CrossRef]
- Leou, R.-C.; Su, C.-L.; Lu, C.-N. Stochastic analysis of electric transportation charging impacts on power quality of distribution systems. IET Gener. Transm. Distrib. 2018, 12, 2725–2734. [Google Scholar] [CrossRef]
- Habib, S.; Kamran, M.; Rashid, U. Impact analysis of vehicle-to-grid technology and charging strategies of electric vehicles on distribution networks—A review. J. Power Sources 2015, 277, 205–214. [Google Scholar] [CrossRef]
- García-Villalobos, J.; Zamora, I.; San Martín, J.I.; Asensio, F.J.; Aperribay, V. Plug-in electric vehicles in electric distribution networks: A review of smart charging approaches. Renew. Sustain. Energy Rev. 2014, 38, 717–731. [Google Scholar] [CrossRef]
- Fadi, A.K.; Bruno, F. Holistic approach for prioritizing emergency EV charging in an existing distribution network. In Proceedings of the CIRED Porto Workshop 2022: E-Mobility and Power Distribution Systems, Porto, Portugal, 2–3 June 2022. [Google Scholar]
- Palomino, A.; Parvania, M. Probabilistic impact analysis of residential electric vehicle charging on distribution transformers. In Proceedings of the 2018 North American Power Symposium (NAPS), Fargo, ND, USA, 9–11 September 2018; IEEE: Fargo, ND, USA, 2018; pp. 1–6. [Google Scholar]
- Acharige, S.S.G.; Haque, M.E.; Arif, M.T.; Hosseinzadeh, N.; Hasan, K.N.; Oo, A.M.T. Review of Electric Vehicle Charging Technologies, Standards, Architectures, and Converter Configurations. IEEE Access 2023, 11, 41218–41255. [Google Scholar] [CrossRef]
- Torquato, R.; Salles, D.; Pereira, C.O.; Meira, P.C.M.; Freitas, W. A comprehensive assessment of PV hosting capacity on low-voltage distribution systems. IEEE Trans. Power Deliv. 2018, 33, 1002–1012. [Google Scholar] [CrossRef]
- Dixon, J.; Bell, K. Electric vehicles: Battery capacity, charger power, access to charging and the impacts on distribution networks. ETransportation 2020, 4, 100059. [Google Scholar] [CrossRef]















| Cable ID | Length (m) | R1 (Ω) | X1 (Ω) | Rated Current (A) |
|---|---|---|---|---|
| DU0-1 | 98 | 0.019 | 0.007 | 282 |
| DU1-2 | 64 | 0.025 | 0.005 | 242 |
| DU2-3 | 79 | 0.091 | 0.007 | 122 |
| DU2-5 | 81 | 0.092 | 0.007 | 122 |
| DU2-7 | 72 | 0.081 | 0.006 | 122 |
| DU5-4 | 77 | 0.090 | 0.006 | 122 |
| DU6-7 | 63 | 0.074 | 0.005 | 122 |
| DU7-8 | 66 | 0.076 | 0.005 | 122 |
| Charging Power (kW) | HC When Voltage Drop Is PI (Customers) | HC When Equipment Loading Is PI (Customers) | ||
|---|---|---|---|---|
| Worst Case | Best Case | Worst Case | Best Case | |
| 11.5 | 1 | 8 | 0 | 5 |
| 9.2 | 2 | 10 | 1 | 5 |
| 6.9 | 2 | 12 | 1 | 6 |
| 5.75 | 4 | 14 | 1 | 8 |
| 4.6 | 8 | 15 | 3 | 9 |
| 3.7 | 10 | 15 | 8 | 10 |
Disclaimer/Publisher’s Note: The statements, opinions and data contained in all publications are solely those of the individual author(s) and contributor(s) and not of MDPI and/or the editor(s). MDPI and/or the editor(s) disclaim responsibility for any injury to people or property resulting from any ideas, methods, instructions or products referred to in the content. |
© 2023 by the authors. Licensee MDPI, Basel, Switzerland. This article is an open access article distributed under the terms and conditions of the Creative Commons Attribution (CC BY) license (https://creativecommons.org/licenses/by/4.0/).
Share and Cite
Umoh, V.; Adebiyi, A.; Moloi, K. Hosting Capacity Assessment of South African Residential Low-Voltage Networks for Electric Vehicle Charging. Eng 2023, 4, 1965-1980. https://doi.org/10.3390/eng4030111
Umoh V, Adebiyi A, Moloi K. Hosting Capacity Assessment of South African Residential Low-Voltage Networks for Electric Vehicle Charging. Eng. 2023; 4(3):1965-1980. https://doi.org/10.3390/eng4030111
Chicago/Turabian StyleUmoh, Vincent, Abayomi Adebiyi, and Katleho Moloi. 2023. "Hosting Capacity Assessment of South African Residential Low-Voltage Networks for Electric Vehicle Charging" Eng 4, no. 3: 1965-1980. https://doi.org/10.3390/eng4030111
APA StyleUmoh, V., Adebiyi, A., & Moloi, K. (2023). Hosting Capacity Assessment of South African Residential Low-Voltage Networks for Electric Vehicle Charging. Eng, 4(3), 1965-1980. https://doi.org/10.3390/eng4030111

