Knowledge Discovery by Analyzing the State of the Art of Data-Driven Fault Detection and Diagnostics of Building HVAC
Abstract
:1. Introduction
2. Literature Review
2.1. FDD Approaches and Techniques
2.2. Data-Driven FDD Algorithms Based on Machine Learning Approach
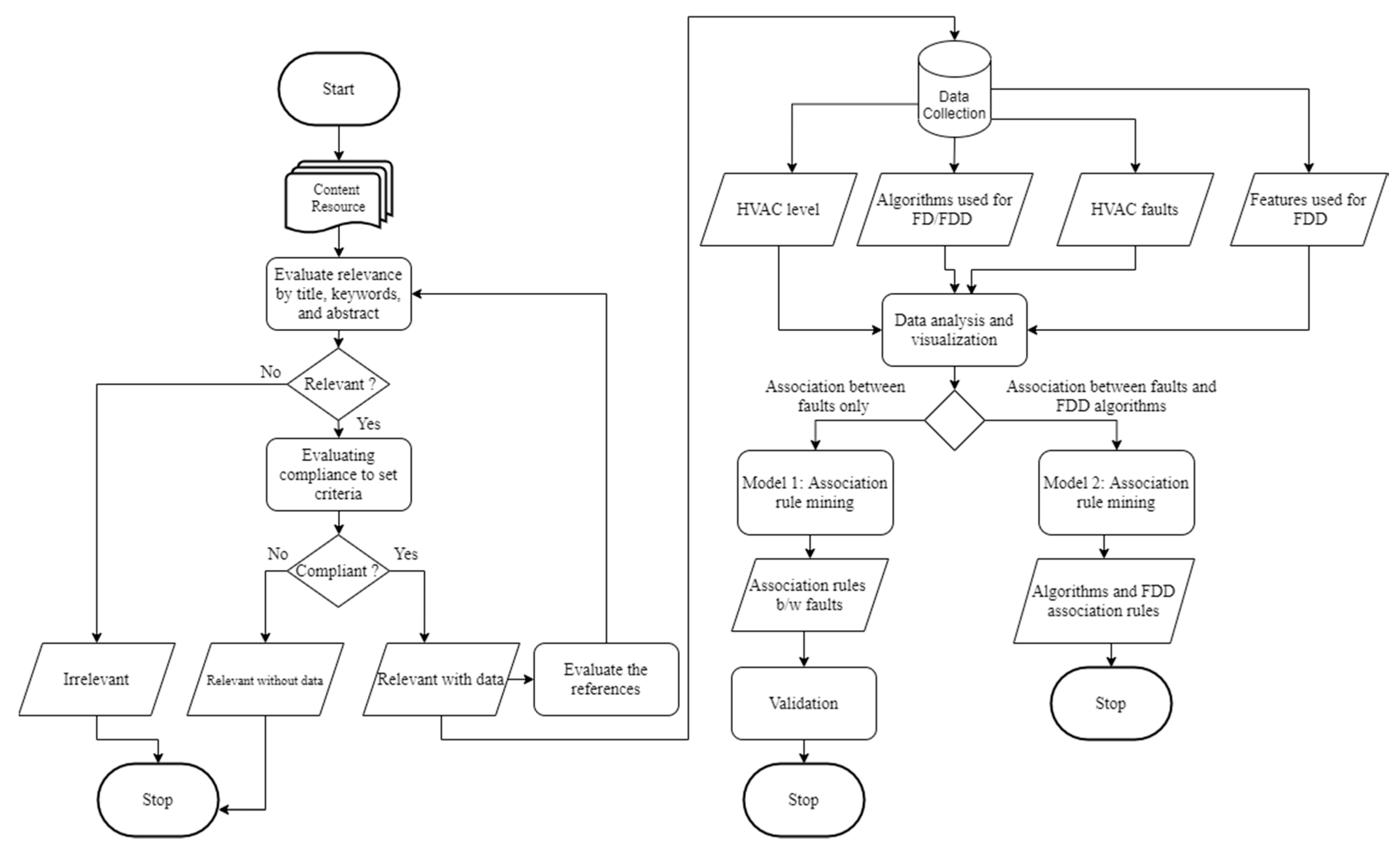
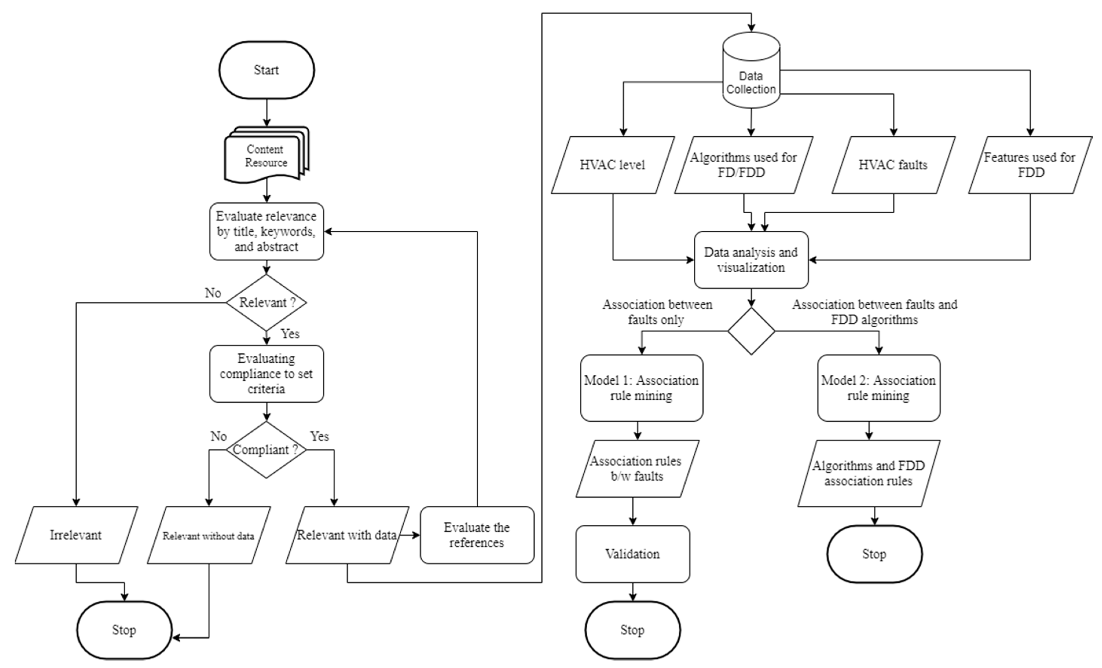
3. Methodology of the Study
4. Data Analysis and Knowledge Discovery for HVAC System AFDD
4.1. Feature Analysis
4.2. Fault Analysis
4.3. Analysis of Data-Driven FDD Algorithms
4.4. Analysis of HVAC’s Most Common Faults Detected through AFDD
4.5. Knowledge Discovery through Machine Learning
4.5.1. Model 1: Common HVAC Faults
4.5.2. Model 2: Common Data-Driven Techniques for Detecting Each HVAC Fault Type
5. Validation and Discussion
6. Conclusions
Author Contributions
Funding
Institutional Review Board Statement
Informed Consent Statement
Data Availability Statement
Conflicts of Interest
Appendix A
| No. | Author(s) | Title | Year |
|---|---|---|---|
| 1. | K. Yan, J. Huang, W. Shen, and Z. Ji | Unsupervised learning for fault detection and diagnosis of air handling units | 2020 |
| 2. | K. Yan, A. Chong, and Y. Mo | Generative adversarial network for fault detection diagnosis of chillers | 2020 |
| 3. | A. Ranade, G. Provan, A. El-Din Mady, and D. O’Sullivan | A computationally efficient method for fault diagnosis of fan-coil unit terminals in building Heating Ventilation and Air Conditioning systems | 2020 |
| 4. | S. Miyata, J. Lim, Y. Akashi, Y. Kuwahara, and K. Tanaka | Fault detection and diagnosis for heat source system using convolutional neural network with imaged faulty behavior data | 2020 |
| 5. | Z. Zhang, H. Han, X. Cui, and Y. Fan, | Novel application of multi-model ensemble learning for fault diagnosis in refrigeration systems | 2020 |
| 6. | Y. Fan, X. Cui, H. Han, and H. Lu | Chiller fault detection and diagnosis by knowledge transfer based on adaptive imbalanced processing | 2020 |
| 7. | A. Montazeri and S.M. Kargar, | Fault detection and diagnosis in air handling using data-driven methods | 2020 |
| 8. | J. Liu et al. | Data-driven and association rule mining-based fault diagnosis and action mechanism analysis for building chillers | 2020 |
| 9. | M. Elnour, N. Meskin, and M. Al-Naemi | Sensor data validation and fault diagnosis using Auto-Associative Neural Network for HVAC systems | 2020 |
| 10. | Z. Li et al. | Machine learning based diagnosis strategy for refrigerant charge amount malfunction of variable refrigerant flow system | 2020 |
| 11. | Y. Fan, X. Cui, H. Han, and H. Lu | Feasibility and improvement of fault detection and diagnosis based on factory-installed sensors for chillers | 2020 |
| 12. | K. Yan, Z. Ji, H. Lu, J. Huang, W. Shen, and Y. Xue | Fast and Accurate Classification of Time Series Data Using Extended ELM: Application in Fault Diagnosis of Air Handling Units | 2019 |
| 13. | A. Motomura et al. | Fault evaluation process in HVAC system for decision making of how to respond to system faults | 2019 |
| 14. | Z. Li et al. | An efficient online wkNN diagnostic strategy for variable refrigerant flow system based on coupled feature selection method | 2019 |
| 15. | G. Li and Y. Hu | An enhanced PCA-based chiller sensor fault detection method using ensemble empirical mode decomposition based denoising | 2019 |
| 16. | D. Li, D. Li, C. Li, L. Li, and L. Gao | A novel data-temporal attention network based strategy for fault diagnosis of chiller sensors | 2019 |
| 17. | D. Li, Y. Zhou, G. Hu, and C. J. Spanos | Handling Incomplete Sensor Measurements in Fault Detection and Diagnosis for Building HVAC Systems | 2019 |
| 18. | H. Han, X. Cui, Y. Fan, and H. Qing | Least squares support vector machine (LS-SVM)-based chiller fault diagnosis using fault indicative features | 2019 |
| 19. | D. Bigaud, A. Charki, A. Caucheteux, F. Titikpina, and T. Tiplica | Detection of Faults and Drifts in the Energy Performance of a Building Using Bayesian Networks | 2019 |
| 20. | A. Beghi, R. Brignoli, L. Cecchinato, G. Menegazzo, and M. Rampazzo | A data-driven approach for fault diagnosis in HVAC chiller systems | 2019 |
| 21. | J. Liu, M. Zhang, H. Wang, W. Zhao, and Y. Liu | Sensor Fault Detection and Diagnosis Method for AHU Using 1-D CNN and Clustering Analysis | 2019 |
| 22. | C. Zhong, K. Yan, Y. Dai, N. Jin, and B. Lou | Energy Efficiency Solutions for Buildings: Automated Fault Diagnosis of Air Handling Units Using Generative Adversarial Networks | 2019 |
| 23. | C. Yang, W. Shen, B. Gunay, and Z. Shi | Toward Machine Learning-based Prognostics for Heating Ventilation and Air-Conditioning Systems, | 2019 |
| 24. | L. Gao, D. Li, D. Li, L. Yao, L. Liang, and Y. Gao | A Novel Chiller Sensors Fault Diagnosis Method Based on Virtual Sensors | 2019 |
| 25. | M. Tahmasebi, K. Eaton, N. Nassif, and R. Talib | Integrated Machine Learning Modeling and Fault Detection Approach for Chilled Water Systems | 2019 |
| 26. | J. Liu, G. Li, B. Liu, K. Li, and H. Chen | Knowledge discovery of data-driven-based fault diagnostics for building energy systems: A case study of the building variable refrigerant flow system | 2019 |
| 27. | A. Behravan, M. Abboush, and R. Obermaisser | Deep Learning Application in Mechatronics Systems’ Fault Diagnosis, a Case Study of the Demand-Controlled Ventilation and Heating System | 2019 |
| 28. | H. Zhang, H. Chen, Y. Guo, J. Wang, G. Li, and L. Shen | Sensor fault detection and diagnosis for a water source heat pump air-conditioning system based on PCA and preprocessed by combined clustering | 2019 |
| 29. | M. Elnour, N. Meskin, and M. Al-Naemi | Sensor Fault Diagnosis of Multi-Zone HVAC Systems Using Auto-Associative Neural Network | 2019 |
| 30. | Y. Fan, X. Cui, H. Han, and H. Lu | Chiller fault diagnosis with field sensors using the technology of imbalanced data | 2019 |
| 31. | B. Jin, D. Li, S. Srinivasan, S.-K. Ng, K. Poolla, and A. Sangiovanni-Vincentelli | Detecting and Diagnosing Incipient Building Faults Using Uncertainty Information from Deep Neural Networks | 2019 |
| 32. | K. Yan and J. Hua | Deep Learning Technology for Chiller Faults Diagnosis | 2019 |
| 33. | X.J. Luo, K.F. Fong, Y.J. Sun, and M.K.H. Leung | Development of clustering-based sensor fault detection and diagnosis strategy for chilled water system | 2019 |
| 34. | Y.H. Eom, J.W. Yoo, S.B. Hong, and M.S. Kim | Refrigerant charge fault detection method of air source heat pump system using convolutional neural network for energy saving | 2019 |
| 35. | K. Yan, C. Zhong, Z. Ji, and J. Huang | Semi-supervised learning for early detection and diagnosis of various air handling unit faults | 2018 |
| 36. | K. Yan, L. Ma, Y. Dai, W. Shen, Z. Ji, and D. Xie | Cost-sensitive and sequential feature selection for chiller fault detection and diagnosis | 2018 |
| 37. | Z. Wang, Z. Wang, X. Gu, S. He, and Z. Yan | Feature selection based on Bayesian network for chiller fault diagnosis from the perspective of field applications | 2018 |
| 38. | C.G. Mattera, J. Quevedo, T. Escobet, H.R. Shaker, and M. Jradi | Fault Detection and Diagnostics in Ventilation Units Using Linear Regression Virtual Sensors | 2018 |
| 39. | M. Hu et al. | A machine learning Bayesian network for refrigerant charge faults of variable refrigerant flow air conditioning system | 2018 |
| 40. | Y. Guo et al. | Deep learning-based fault diagnosis of variable refrigerant flow air-conditioning system for building energy saving | 2018 |
| 41. | M. Dey, S.P. Rana, and S. Dudley | Smart building creation in large scale HVAC environments through automated fault detection and diagnosis | 2018 |
| 42. | M. Dey, S.P. Rana, and S. Dudley | Semi-Supervised Learning Techniques for Automated Fault Detection and Diagnosis of HVAC Systems | 2018 |
| 43. | F. Simmini, M. Rampazzo, A. Beghi, and F. Peterle | Local Principal Component Analysis for Fault Detection in Air-Condensed Water Chillers | 2018 |
| 44. | Y. Chen and J. Wen | Development and Field Evaluation of Data-driven Whole Building Fault Detection and Diagnosis Strategy | 2018 |
| 45. | K. Yan, C. Zhong, Z. Ji, and J. Huang | Evaluating Semi-supervised Learning for Automated Fault Detection and Diagnosis of Air Handling Units | 2018 |
| 46. | Y. Chen, J. Wen, T. Chen, and O. Pradhan | Bayesian Networks for Whole Building Level Fault Diagnosis and Isolation | 2018 |
| 47. | G. Li et al. | An improved decision tree-based fault diagnosis method for practical variable refrigerant flow system using virtual sensor-based fault indicators | 2018 |
| 48. | X. Liu, Y. Li, X. Liu, and J. Shen | Fault diagnosis of chillers using very deep convolutional network | 2018 |
| 49. | R. Huang et al. | An effective fault diagnosis method for centrifugal chillers using associative classification | 2018 |
| 50. | Z. Wang, L. Wang, K. Liang, and Y. Tan, | Enhanced chiller fault detection using Bayesian network and principal component analysis | 2018 |
| 51. | J. Liu, G. Li, H. Chen, J. Wang, Y. Guo, and J. Li | A robust online refrigerant charge fault diagnosis strategy for VRF systems based on virtual sensor technique and PCA-EWMA method | 2017 |
| 52. | K. Yan, Z. Ji, and W. Shen | Online fault detection methods for chillers combining extended kalman filter and recursive one-class SVM | 2017 |
| 53. | K. Verbert, R. Babuška, and B. De Schutter | Combining knowledge and historical data for system-level fault diagnosis of HVAC systems | 2017 |
| 54. | P.M. Van Every, M. Rodriguez, C.B. Jones, A.A. Mammoli, and M. Martínez-Ramón | Advanced detection of HVAC faults using unsupervised SVM novelty detection and Gaussian process models | 2017 |
| 55. | W.J.N. Turner, A. Staino, and B. Basu | Residential HVAC fault detection using a system identification approach | 2017 |
| 56. | S. Sun, G. Li, H. Chen, Q. Huang, S. Shi, and W. Hu | A hybrid ICA-BPNN-based FDD strategy for refrigerant charge faults in variable refrigerant flow system | 2017 |
| 57. | S. Shi et al. | Refrigerant charge fault diagnosis in the VRF system using Bayesian artificial neural network combined with Relief Filter | 2017 |
| 58. | S.C. Mukhopadhyay, O.A. Postolache, K.P. Jayasundera, and A.K. Swain, Eds. | Sensors for everyday life: environmental and food engineering | 2017 |
| 59. | K. Mittal, J.P. Wilson, B.P. Baillie, S. Gupta, G.M. Bollas, and P.B. Luh | Supervisory Control for Resilient Chiller Plants Under Condenser Fouling | 2017 |
| 60. | Y. Guo et al. | Modularized PCA method combined with expert-based multivariate decoupling for FDD in VRF systems including indoor unit faults | 2017 |
| 61. | Y. Guo et al. | An enhanced PCA method with Savitzky-Golay method for VRF system sensor fault detection and diagnosis | 2017 |
| 62. | Y. Chen and J. Wen | A whole building fault detection using weather based pattern matching and feature based PCA method | 2017 |
| 63. | L. Chang, H. Wang, and L. Wang | Cloud-Based parallel implementation of an intelligent classification algorithm for fault detection and diagnosis of HVAC systems | 2017 |
| 64. | Z. Wang, Z. Wang, S. He, X. Gu, and Z.F. Yan | Fault detection and diagnosis of chillers using Bayesian network merged distance rejection and multi-source non-sensor information | 2017 |
| 65. | Y. Chen and J. Wen | Whole building system fault detection based on weather pattern matching and PCA method | 2017 |
| 66. | J. Wang et al. | Liquid flood back detection for scroll compressor in a VRF system under heating mode | 2017 |
| 67. | S. Shi et al. | An efficient VRF system fault diagnosis strategy for refrigerant charge amount based on PCA and dual neural network model | 2017 |
| 68. | R. Yan, Z. Ma, Y. Zhao, and G. Kokogiannakis | A decision tree based data-driven diagnostic strategy for air handling units | 2016 |
| 69. | K. Sun, G. Li, H. Chen, J. Liu, J. Li, and W. Hu | A novel efficient SVM-based fault diagnosis method for multi-split air conditioning system’s refrigerant charge fault amount | 2016 |
| 70. | J. Liu, Y. Hu, H. Chen, J. Wang, G. Li, and W. Hu | A refrigerant charge fault detection method for variable refrigerant flow (VRF) air-conditioning systems | 2016 |
| 71. | J. Liu, H. Chen, J. Wang, G. Li, H. Li, and W. Hu | Fault diagnosis of refrigerant charge based on PCA and decision tree for variable refrigerant flow systems | 2016 |
| 72. | G. Li et al. | An improved fault detection method for incipient centrifugal chiller faults using the PCA-R-SVDD algorithm | 2016 |
| 73. | G. Li et al. | A sensor fault detection and diagnosis strategy for screw chiller system using support vector data description-based D-statistic and DV-contribution plots | 2016 |
| 74. | D. Li, G. Hu, and C. J. Spanos | A data-driven strategy for detection and diagnosis of building chiller faults using linear discriminant analysis | 2016 |
| 75. | Y. Hu, G. Li, H. Chen, H. Li, and J. Liu | Sensitivity analysis for PCA-based chiller sensor fault detection | 2016 |
| 76. | S. He, Z. Wang, Z. Wang, X. Gu, and Z. Yan | Fault detection and diagnosis of chiller using Bayesian network classifier with probabilistic boundary | 2016 |
| 77. | Y. Gao, S. Liu, F. Li, and Z. Liu | Fault detection and diagnosis method for cooling dehumidifier based on LS-SVM NARX model, | 2016 |
| 78. | A. Beghi, R. Brignoli, L. Cecchinato, G. Menegazzo, M. Rampazzo, and F. Simmini | Data-driven Fault Detection and Diagnosis for HVAC water chillers | 2016 |
| 79. | R. Yan, Z. Ma, G. Kokogiannakis, and Y. Zhao | A sensor fault detection strategy for air handling units using cluster analysis | 2016 |
| 80. | D.A.T. Tran, Y. Chen, H.L. Ao, and H.N.T. Cam | An enhanced chiller FDD strategy based on the combination of the LSSVR-DE model and EWMA control charts | 2016 |
| 81. | D.A.T. Tran, Y. Chen, and C. Jiang | Comparative investigations on reference models for fault detection and diagnosis in centrifugal chiller systems | 2016 |
| 82. | C. Audivet Durán and M.E. Sanjuán | On-Line Early Fault Detection of a Centrifugal Chiller Based on Data Driven Approach | 2016 |
References
- Major Energy Retrofit Guidelines for Commercial and Institutional Buildings–Non-Food Retail. Available online: https://www.nrcan.gc.ca/sites/www.nrcan.gc.ca/files/oee/buildings/pdf/RetrofitGuidelines-e.pdf (accessed on 16 October 2021).
- Government of Canada. Households and the Environment: Energy Use: Analysis. Available online: https://www150.statcan.gc.ca/n1/pub/11-526-s/2013002/part-partie1-eng.htm (accessed on 5 August 2020).
- Chakraborty, D.; Elzarka, H. Early detection of faults in HVAC systems using an XGBoost model with a dynamic threshold. Energy Build. 2019, 185, 326–344. [Google Scholar] [CrossRef]
- Beghi, A.; Brignoli, R.; Cecchinato, L.; Menegazzo, G.; Rampazzo, M. A data-driven approach for fault diagnosis in HVAC chiller systems. In Proceedings of the 2015 IEEE Conference on Control Applications (CCA), Sydney, Australia, 21–23 September 2015; pp. 966–971. [Google Scholar]
- Yan, R.; Ma, Z.; Zhao, Y.; Kokogiannakis, G. A decision tree based data-driven diagnostic strategy for air handling units. Energy Build. 2016, 133, 37–45. [Google Scholar] [CrossRef]
- Sun, S.; Li, G.; Chen, H.; Huang, Q.; Shi, S.; Hu, W. A hybrid ICA-BPNN-based FDD strategy for refrigerant charge faults in variable refrigerant flow system. Appl. Therm. Eng. 2017, 127, 718–728. [Google Scholar] [CrossRef]
- Chen, Y.; Wen, J. A whole building fault detection using weather based pattern matching and feature based PCA method. In Proceedings of the 2017 IEEE International Conference on Big Data (Big Data), Boston, MA, USA, 11–14 December 2017; pp. 4050–4057. [Google Scholar]
- Baldi, S.; Zhang, F.; Le Quang, T.; Endel, P.; Holub, O. Passive versus active learning in operation and adaptive maintenance of Heating, Ventilation, and Air Conditioning. Appl. Energy 2019, 252, 113478. [Google Scholar] [CrossRef]
- Sun, L.; Wu, J.; Jia, H.; Liu, X. Research on fault detection method for heat pump air conditioning system under cold weather. Chin. J. Chem. Eng. 2017, 25, 1812–1819. [Google Scholar] [CrossRef]
- Comstock, M.C.; Braun, J.E.; Groll, E.A. A survey of common faults for chillers/Discussion. Ashrae Trans. 2002, 108, 819. [Google Scholar]
- Li, D.; Hu, G.; Spanos, C.J. A data-driven strategy for detection and diagnosis of building chiller faults using linear discriminant analysis. Energy Build. 2016, 128, 519–529. [Google Scholar] [CrossRef]
- Hu, Y.; Li, G.; Chen, H.; Li, H.; Liu, J. Sensitivity analysis for PCA-based chiller sensor fault detection. Int. J. Refrig. 2016, 63, 133–143. [Google Scholar] [CrossRef]
- Li, D.; Zhou, Y.; Hu, G.; Spanos, C.J. Handling Incomplete Sensor Measurements in Fault Detection and Diagnosis for Building HVAC Systems. IEEE Trans. Autom. Sci. Eng. 2020, 17, 833–846. [Google Scholar] [CrossRef]
- Padilla, M.; Choinière, D. A combined passive-active sensor fault detection and isolation approach for air handling units. Energy Build. 2015, 99, 214–219. [Google Scholar] [CrossRef]
- Han, H.; Cui, X.; Fan, Y.; Qing, H. Least squares support vector machine (LS-SVM)-based chiller fault diagnosis using fault indicative features. Appl. Therm. Eng. 2019, 154, 540–547. [Google Scholar] [CrossRef]
- Tran, D.A.T.; Chen, Y.; Jiang, C. Comparative investigations on reference models for fault detection and diagnosis in centrifugal chiller systems. Energy Build. 2016, 133, 246–256. [Google Scholar] [CrossRef]
- Yan, K.; Ji, Z.; Shen, W. Online fault detection methods for chillers combining extended kalman filter and recursive one-class SVM. Neurocomputing 2017, 228, 205–212. [Google Scholar] [CrossRef] [Green Version]
- Van Every, P.M.; Rodriguez, M.; Jones, C.B.; Mammoli, A.A.; Martínez-Ramón, M. Advanced detection of HVAC faults using unsupervised SVM novelty detection and Gaussian process models. Energy Build. 2017, 149, 216–224. [Google Scholar] [CrossRef]
- Zhang, Z.; Han, H.; Cui, X.; Fan, Y. Novel application of multi-model ensemble learning for fault diagnosis in refrigeration systems. Appl. Therm. Eng. 2020, 164, 114516. [Google Scholar] [CrossRef]
- Deshmukh, S.; Glicksman, L.; Norford, L. Case study results: Fault detection in air-handling units in buildings. Adv. Build. Energy Res. 2018, 14, 305–321. [Google Scholar] [CrossRef]
- Shi, Z.; O’Brien, W. Development and implementation of automated fault detection and diagnostics for building systems: A review. Autom. Constr. 2019, 104, 215–229. [Google Scholar] [CrossRef]
- Afram, A.; Janabi-Sharifi, F. Review of modeling methods for HVAC systems. Appl. Therm. Eng. 2014, 67, 507–519. [Google Scholar] [CrossRef]
- Kim, W.; Katipamula, S. A review of fault detection and diagnostics methods for building systems. Sci. Technol. Built Environ. 2017, 24, 3–21. [Google Scholar] [CrossRef]
- Zhao, Y.; Li, T.; Zhang, X.; Zhang, C. Artificial intelligence-based fault detection and diagnosis methods for building energy systems: Advantages, challenges and the future. Renew. Sustain. Energy Rev. 2019, 109, 85–101. [Google Scholar] [CrossRef]
- Rogers, A.; Guo, F.; Rasmussen, B. A review of fault detection and diagnosis methods for residential air conditioning systems. Build. Environ. 2019, 161, 106236. [Google Scholar] [CrossRef]
- Mirnaghi, M.S.; Haghighat, F. Fault detection and diagnosis of large-scale HVAC systems in buildings using data-driven methods: A comprehensive review. Energy Build. 2020, 229, 110492. [Google Scholar] [CrossRef]
- Zhao, Y.; Zhang, C.; Zhang, Y.; Wang, Z.; Li, J. A review of data mining technologies in building energy systems: Load prediction, pattern identification, fault detection and diagnosis. Energy Built Environ. 2020, 1, 149–164. [Google Scholar] [CrossRef]
- Li, Y.; O’Neill, Z. A critical review of fault modeling of HVAC systems in buildings. Build. Simul. 2018, 11, 953–975. [Google Scholar] [CrossRef]
- Bang, M.; Engelsgaard, S.S.; Alexandersen, E.K.; Skydt, M.R.; Shaker, H.R.; Jradi, M. Novel real-time model-based fault detection method for automatic identification of abnormal energy performance in building ventilation units. Energy Build. 2018, 183, 238–251. [Google Scholar] [CrossRef]
- Ranade, A.; Provan, G.; Mady, A.E.-D.; O’Sullivan, D. A computationally efficient method for fault diagnosis of fan-coil unit terminals in building Heating Ventilation and Air Conditioning systems. J. Build. Eng. 2020, 27, 100955. [Google Scholar] [CrossRef]
- 2013 ASHRAE Handbook-Fundamentals (SI Edition). Available online: https://app-knovel-com.lib-ezproxy.concordia.ca/hotlink/toc/id:kpASHRAEC1/ashrae-handbook-fundamentals/ashrae-handbook-fundamentals (accessed on 16 October 2021).
- Serale, G.; Fiorentini, M.; Capozzoli, A.; Bernardini, D.; Bemporad, A. Model Predictive Control (MPC) for Enhancing Building and HVAC System Energy Efficiency: Problem Formulation, Applications and Opportunities. Energies 2018, 11, 631. [Google Scholar] [CrossRef] [Green Version]
- Beghi, A.; Cecchinato, L.; Peterle, F.; Rampazzo, M.; Simmini, F. Model-based fault detection and diagnosis for centrifugal chillers. In Proceedings of the 2016 3rd Conference on Control and Fault-Tolerant Systems (SysTol), Barcelona, Spain, 7–9 September 2016; pp. 158–163. [Google Scholar]
- Beghi, A.; Brignoli, R.; Cecchinato, L.; Menegazzo, G.; Rampazzo, M.; Simmini, F. Data-driven Fault Detection and Diagnosis for HVAC water chillers. Control. Eng. Pract. 2016, 53, 79–91. [Google Scholar] [CrossRef]
- Yan, K.; Huang, J.; Shen, W.; Ji, Z. Unsupervised learning for fault detection and diagnosis of air handling units. Energy Build. 2020, 210, 109689. [Google Scholar] [CrossRef]
- Li, G.; Hu, Y. An enhanced PCA-based chiller sensor fault detection method using ensemble empirical mode decomposition based denoising. Energy Build. 2019, 183, 311–324. [Google Scholar] [CrossRef]
- Tran, D.A.T.; Chen, Y.; Chau, M.Q.; Ning, B. A robust online fault detection and diagnosis strategy of centrifugal chiller systems for building energy efficiency. Energy Build. 2015, 108, 441–453. [Google Scholar] [CrossRef]
- Li, Z.; Tan, J.; Li, S.; Liu, J.; Chen, H.; Shen, J.; Huang, R.; Liu, J. An efficient online wkNN diagnostic strategy for variable refrigerant flow system based on coupled feature selection method. Energy Build. 2018, 183, 222–237. [Google Scholar] [CrossRef]
- Bigaud, D.; Charki, A.; Caucheteux, A.; Titikpina, F.; Tiplica, T. Detection of Faults and Drifts in the Energy Performance of a Building Using Bayesian Networks. J. Dyn. Syst. Meas. Control. 2019, 141, 101011. [Google Scholar] [CrossRef]
- Katipamula, S.; Brambley, M.R. Review Article: Methods for Fault Detection, Diagnostics, and Prognostics for Building Systems—A Review, Part I. HVAC&R Res. 2005, 11, 3–25. [Google Scholar] [CrossRef]
- Li, D.; Li, D.; Li, C.; Li, L.; Gao, L. A novel data-temporal attention network based strategy for fault diagnosis of chiller sensors. Energy Build. 2019, 198, 377–394. [Google Scholar] [CrossRef]
- Yan, K.; Zhong, C.; Ji, Z.; Huang, J. Semi-supervised learning for early detection and diagnosis of various air handling unit faults. Energy Build. 2018, 181, 75–83. [Google Scholar] [CrossRef]
- He, S.; Wang, Z.; Wang, Z.; Gu, X.; Yan, Z. Fault detection and diagnosis of chiller using Bayesian network classifier with probabilistic boundary. Appl. Therm. Eng. 2016, 107, 37–47. [Google Scholar] [CrossRef]
- Roth, K.W.; Westphalen, D.; Llana, P.; Feng, M. The Energy Impact of Faults in U.S. Commercial Buildings; Purdue University: West Lafayette, Indiana, 2004; p. 9. [Google Scholar]
- Frank, S.M.; Kim, J.; Cai, J.; Braun, J.E. Common Faults and Their Prioritization in Small Commercial Buildings: February 2017–December 2017; National Renewable Energy Laboratory: Golden, CO, USA, 2017. [Google Scholar]
- Roth, K.W.; Westphalen, D.; Feng, M.Y.; Llana, P.; Quartararo, L. Energy Impact of Commercial Building Controls and Performance Diagnostics: Market Characterization, Energy Impact of Building Faults and Energy Savings Potential; US Department of Energy: Cambridge, MA, USA, 2005; p. 413. [Google Scholar]
- Available online: https://github.com/arashhosseiniarash/sankey-diagram-journal (accessed on 1 July 2021).
- Zhang, W.; Liao, H.; Zhao, N. Research on the FP Growth Algorithm about Association Rule Mining. In 2008 International Seminar on Business and Information Management; IEEE: Piscataway, NJ, USA, 2008; Volume 1, pp. 315–318. [Google Scholar]
- Agrawal, R.; Imieliński, T.; Swami, A. Mining association rules between sets of items in large databases. In Proceedings of the 1993 ACM SIGMOD International Conference on Management of Data, Washington, DC, USA, 25–28 May 1993; pp. 207–216. [Google Scholar]









| Rank | Fault Category | Count |
|---|---|---|
| 1 | Limit issue | 68 |
| 2 | Stuck/Partially closed | 67 |
| 3 | Flow problems | 54 |
| 4 | Bias/Drift/Calibration | 49 |
| 5 | Leakage | 41 |
| 6 | Foul | 38 |
| 7 | Other faults | 20 |
| 8 | Non-functioning | 20 |
| 9 | Non-condensable | 18 |
| 10 | Control | 18 |
| 11 | Temperature issue | 12 |
| 12 | Speed | 12 |
| 13 | Set point | 8 |
| 14 | Performance | 8 |
| 15 | Capacity reduction | 5 |
| 16 | Blockage | 4 |
| 17 | Schedule | 3 |
| 18 | Sizing issue | 3 |
| Fault Category | Recommended Algorithms |
|---|---|
| Limit issue | SVM–ANN-BN |
| Stuck/Partially closed | ANN–SVM-DT |
| Flow problems | ANN–SVM-BN |
| Bias/Drift/Calibration | ANN-Dimensionality reduction methods-SVM |
| Leakage | SVM–ANN-Dimensionality reduction methods |
| Foul | SVM–ANN-Dimensionality reduction methods |
Publisher’s Note: MDPI stays neutral with regard to jurisdictional claims in published maps and institutional affiliations. |
© 2021 by the authors. Licensee MDPI, Basel, Switzerland. This article is an open access article distributed under the terms and conditions of the Creative Commons Attribution (CC BY) license (https://creativecommons.org/licenses/by/4.0/).
Share and Cite
Hosseini Gourabpasi, A.; Nik-Bakht, M. Knowledge Discovery by Analyzing the State of the Art of Data-Driven Fault Detection and Diagnostics of Building HVAC. CivilEng 2021, 2, 986-1008. https://doi.org/10.3390/civileng2040053
Hosseini Gourabpasi A, Nik-Bakht M. Knowledge Discovery by Analyzing the State of the Art of Data-Driven Fault Detection and Diagnostics of Building HVAC. CivilEng. 2021; 2(4):986-1008. https://doi.org/10.3390/civileng2040053
Chicago/Turabian StyleHosseini Gourabpasi, Arash, and Mazdak Nik-Bakht. 2021. "Knowledge Discovery by Analyzing the State of the Art of Data-Driven Fault Detection and Diagnostics of Building HVAC" CivilEng 2, no. 4: 986-1008. https://doi.org/10.3390/civileng2040053
APA StyleHosseini Gourabpasi, A., & Nik-Bakht, M. (2021). Knowledge Discovery by Analyzing the State of the Art of Data-Driven Fault Detection and Diagnostics of Building HVAC. CivilEng, 2(4), 986-1008. https://doi.org/10.3390/civileng2040053
