- Article
Image Enhancement Algorithm and FPGA Implementation for High-Sensitivity Low-Light Detection Based on Carbon-Based HGFET
- Yi Cao,
- Yuyan Zhang,
- Zhifeng Chen,
- Dongyi Lin,
- Chengying Chen,
- Liming Chen and
- Jianhua Jiang
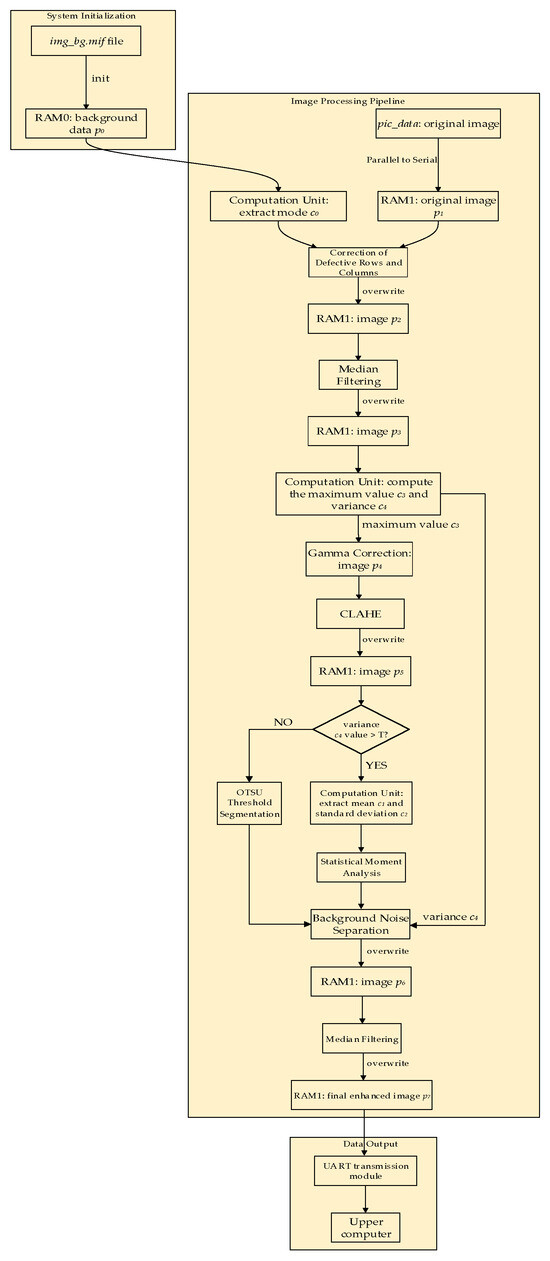
To address the issues of insufficient responsivity and low imaging contrast of carbon-based HGFET high-sensitivity short-wave infrared (SWIR) detectors under low-light conditions, this paper proposes a high-sensitivity and high-contrast image enhance...

