Analysis of the Activities of Fire Protection Units in Response to a Traffic Accident with a Cyclohexylamine Leak Using Petri Nets and Markov Chains
Abstract
1. Introduction
2. Materials
2.1. Incident Description
2.2. Timeline of Events
2.3. Physical and Chemical Properties of Cyclohexylamine
2.4. Data Collection
- The incident report (standard FRS CR protocol prepared after each emergency);
- A record of operational communication between the incident commander and the Regional Operational and Information Centre (ROIC);
- After-action review (structured SWOT recapitulation);
- Semi-structured interviews with members of the command staff (incident commander, territorial department commanding officer, Olomouc Regional Fire Protection commanding officer) [15].
3. Methods
3.1. Definition of the Process
3.2. Definition of Petri Nets
3.3. Modelling Using Petri Nets
t = {p ϵ P|W (p, t) > 0}
p∙ = {t ϵ T|W (p, t) > 0}
∙p = {t ϵ T|W (t, p) > 0}
3.4. Petri Net-Based Procedure for Reaction Process Analysis
- Selection of a representative significant chemical incident suitable for reaction process analysis.
- Setting up a Petri net model for a specific response process to the selected emergency.
3.5. Markov Chains
3.6. Modelling Software
3.7. Analysis of the Chemical Accident Response Process
- The information reception and confirmation phase;
- The chemical accident response phase;
- The decontamination phase.
- 1.
- The information reception and confirmation phase is divided into the following basic parts: correctly obtained information about the emergency, correctly transmitted information about the emergency, correct determination of the location of the emergency, operability of the warning and dispatch system, and dispatch of fire protection units.
- 2.
- The chemical accident response phase is divided into the following main parts: initial intervention by service personnel, investigation of the extent of the accident, investigation from the perspective of the affected persons, establishment of safety zones, evacuation, identification of hazardous substances, prevention of further leakage, handling of hazardous substances, and provision of replacement packaging.
- 3.
- (1)
- Final set of locations: P.
- (2)
- Final set of transitions: t.
- Mj contains 1 where Mi has 0;
- Mi contains 1 at the point where Mj has 0.
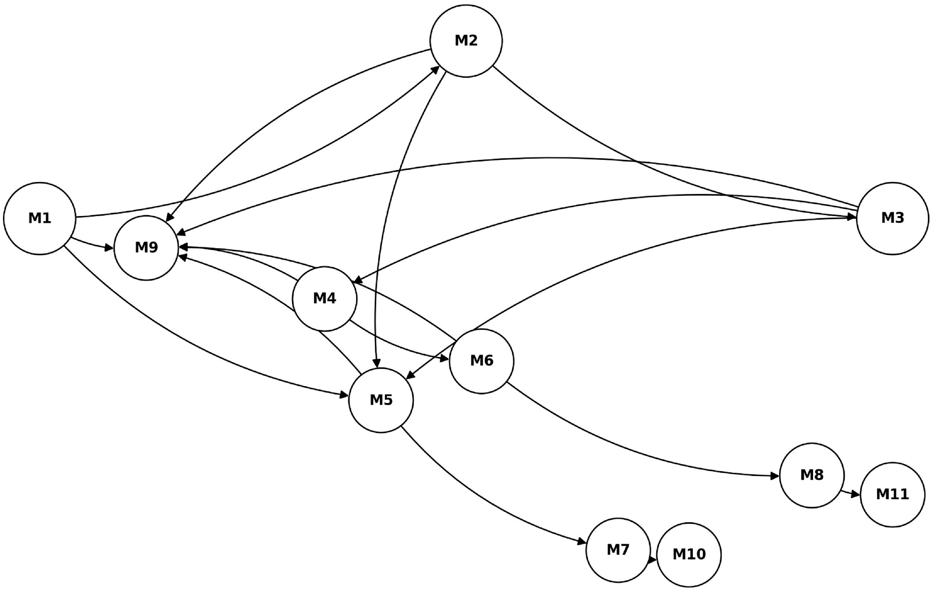
3.8. Aggregation of the Detailed Petri Net into Markov Chain Macrostates
- Places that are co-active in a single operational step were merged into the same M state;
- Purely source/guard locations do not form a separate Markov state.
4. Results
4.1. Derivation of Markov Chain Transition Probabilities
- Informed estimate based on complexity: Based on direct participation in the intervention and knowledge of tactical and technical procedures, possible departures were ranked for each node according to operational complexity (requirements for personnel and resources, coordination burden, risk and expected waiting time). Simpler departures were given higher weight, and more demanding ones lower. From these weights , an initial distribution was created as
- Check against the timeline: From the documentary records (intervention timeline), the number of transitions from to successors was calculated for each state . Where sufficient records were available, a frequency estimate was used:
- Verification with direct participants: The resulting values were validated via analysis with key participants in the intervention (intervention commander, territorial department control officer, regional control officer). They confirmed that the proposed proportions correspond to the actual difficulty of the individual branches and the course of the event. Each row of the probability matrix was normalised to 1 and checked against the Petri net topology and the timeline. In case of discrepancy, documentary sources (timeline, intervention protocol) took precedence over memory reconstruction. For key branches, we provide uncertainty intervals (min–max) used in the sensitivity analysis of scenarios [29,30,31].
4.2. Analysis and Verification of What-If Scenarios
5. Discussion
6. Conclusions
Author Contributions
Funding
Institutional Review Board Statement
Informed Consent Statement
Data Availability Statement
Conflicts of Interest
Abbreviations
| CPN | Coloured Petri net |
| CHA | Cyclohexylamine |
| EPA | Environmental Protection Agency |
| FRS CR | Fire Rescue Service of the Czech Republic |
| GD FRS ČR | General Directorate of the Fire Rescue Service of the Czech Republic |
| MC | Markov chain |
| PN | Petri net |
| PPE | Personal protective equipment |
| RMP | Risk Management Program |
| ROIC | Regional Operations and Information Centre |
| SLA | Service level agreement |
References
- European Commission; JRC/MAHB. Lessons Learned Bulletin No. 9 (In Memory of the 40th Anniversary of the Seveso Disaster). Available online: https://minerva.jrc.ec.europa.eu/en/shorturl/minerva/9_mahb_bulletin_no9_fortheweb_a4 (accessed on 26 November 2025).
- Broughton, E. The Bhopal Disaster and Its Aftermath: A Review. Environ. Health 2005, 4, 6. [Google Scholar] [PubMed]
- French Ministry for Ecological Transition (ARIA). Explosion in the AZF Fertilizer Plant, Toulouse, 21 September 2001 (Incident Report, EN). Available online: https://www.aria.developpement-durable.gouv.fr/wp-content/files_mf/FD_21329_TOULOUSE_DP_JLC_GB_29072013.pdf (accessed on 26 November 2025).
- Al-Hajj, S.; Kaafarani, H.; Kobeissy, F.; DePalma, R.; Dhaini, H.; Mondello, S. Ammonium Nitrate Explosion in Beirut: Analysis, Overview and Recommendations. Prehospital Disaster Med. 2021, 9, 657996. Available online: https://www.ncbi.nlm.nih.gov/pmc/articles/PMC8212863/ (accessed on 13 October 2025).
- Neyraval, P.; Egan, S.M.; Basco, J.; Soro Arques, J. The explosion on 14 January 2020 at IQOXE, Tarragona, Spain. Chem. Eng. Trans. 2022, 90, 649–654. [Google Scholar] [CrossRef]
- Reuters. Explosion in German Industrial Park Kills Two People, Several Others Missing. Reuters, 27 July 2021. Available online: https://www.reuters.com/world/europe/explosion-rocks-chemicals-site-western-german-city-leverkusen-2021-07-27/ (accessed on 13 October 2025).
- Reuters. Three People Charged in Connection with Deadly Chemical Explosion in Germany. 19 October 2021. Available online: https://www.reuters.com/world/europe/three-charged-over-deadly-chemicals-blast-germany-2021-10-19/ (accessed on 13 October 2025).
- National Transportation Safety Board (NTSB). Wheel Bearing Failure Caused Norfolk Southern Train Derailment in East Palestine, Ohio. NTSB Press Release Dated 25 June 2024. Available online: https://www.ntsb.gov/news/press-releases/Pages/NR20240625.aspx (accessed on 13 October 2025).
- US Environmental Protection Agency (EPA). Risk Management Programme—Safer Communities Through Chemical Accident Prevention. Final Rule. 2024/2025. Available online: https://www.epa.gov/rmp/risk-management-program-safer-communities-chemical-accident-prevention-final-rule (accessed on 13 October 2025).
- Associated Press. Freight Train Derails in Czech Republic, Causing Major Chemical Fire (Hustopeče nad Bečvou). AP News, 28 February 2025. Available online: https://apnews.com/article/czech-republic-chemical-fire-train-derailment-762ea9c062b17b520f00821f813e92bc (accessed on 13 October 2025).
- Radio Prague International. Benzene Leak in Hustopeče: 12 Tonnes of Contaminated Soil and 260 Tonnes of Benzene in Groundwater. 11 April 2025. Available online: https://english.radio.cz/hustopece-benzene-spill-12-tonnes-contaminated-soil-and-260-tonnes-benzene-8848181 (accessed on 13 October 2025).
- Zhou, J.; Reniers, G. Petri net simulation of multi-department response to emergencies to prevent domino effects in chemical industry accidents. Process Saf. Environ. Prot. 2021, 146, 916–926. [Google Scholar] [CrossRef]
- Hrubý, M. Aspects of Helping Professions 2023: Analysis of Chemical Incidents Using Petri Nets; Czech Technical University in Prague: Prague, Czech Republic, 2023. [Google Scholar] [CrossRef]
- Dumas, M.; La Rosa, M.; Mendling, J.; Reijers, H.A. Fundamentals of Business Process Management, 2nd ed.; Springer: Cham, Switzerland, 2018. [Google Scholar]
- Fire and Rescue Service of the Czech Republic. Traffic Accident Involving a Tanker Vehicle Carrying Hazardous Substances—D46, Držovice. Available online: https://hzscr.gov.cz/clanek/dopravni-nehoda-cisternoveho-vozidla-s-nebezpecnou-latkou-d46-drzovice.aspx (accessed on 23 March 2025). (In Czech)
- He, N.; Longzhe, J.; Zongzhi, W.; Bo, X. Performance analysis of emergency response capability based on stochastic Petri nets. In Proceedings of the 2010 IEEE International Conference on Emergency Management and Management Sciences (ICEMMS 2010), Beijing, China, 8–10 August 2010. [Google Scholar] [CrossRef]
- Linstrom, P.J.; Mallard, W.G. (Eds.) NIST Chemistry WebBook: Cyclohexylamine; National Institute of Standards and Technology: Gaithersburg, MA, USA, 2025. Available online: https://webbook.nist.gov/cgi/cbook.cgi?ID=C108918&Units=SI (accessed on 26 November 2025).
- European Chemicals Agency (ECHA). Cyclohexylamine: Registration Dossier/C&L. Available online: https://echa.europa.eu/registration-dossier/-/registered-dossier/14908 (accessed on 26 November 2025).
- ThermoFisher (Acros). Safety Data Sheet: Cyclohexylamine. (Rev. 2022). Available online: https://assets.thermofisher.com/DirectWebViewer/private/document.aspx?prd=ACR11128~~PDF~~MTR~~CGV4~~EN~~2022-04-02%2007:39:26~~Cyclohexylamine~~document%20ACROS%2011128 (accessed on 26 November 2025).
- Juran, J.M.; Gryna, F.M.; De Feo, J.A. (Eds.) Juran’s Quality Handbook: The Complete Guide to Performance Excellence, 7th ed.; McGraw-Hill: New York, NY, USA, 2016. [Google Scholar]
- Jensen, K.; Kristensen, L.M. Coloured Petri Nets: Modelling and Validation of Concurrent Systems; Springer: Berlin/Heidelberg, Germany, 2009. [Google Scholar]
- Reisig, W. Understanding Petri Nets: Modelling Techniques, Analysis Methods, Case Studies; Springer: Berlin/Heidelberg, Germany, 2013. [Google Scholar]
- Sun, N.; Gai, K.; Guo, Q.; Li, Z.; Chen, Z. Analysis and improvement of the emergency response mechanism for hazardous chemical accidents in Qingyang City. E3S Web Conf. 2020, 165, 05006. [Google Scholar] [CrossRef]
- Levin, D.A.; Peres, Y. Markov Chains and Mixing Times, 2nd ed.; American Mathematical Society: Providence, RI, USA, 2017. [Google Scholar]
- Maixner, L. Markov Processes and Their Applications [Markovovy Procesy A Jejich Aplikace]; Palacký University Olomouc: Olomouc, Czech Republic, 1991. (In Czech) [Google Scholar]
- Wolfram Research. Wolfram Mathematica. Available online: https://www.wolfram.com (accessed on 25 August 2024).
- Python Software Foundation. Python. Available online: https://www.python.org (accessed on 23 March 2025).
- Matějka, J. Chemical Service: Lecture Notes [Chemical Service: Lecture Notes]; Ministry of the Interior—General Directorate of the Fire Rescue Service of the Czech Republic: Prague, Czech Republic, 2012. (In Czech) [Google Scholar]
- Grinstead, C.M.; Snell, J.L. An Introduction to Probability, 2nd ed.; American Mathematical Society: Providence, RI, USA, 2012. [Google Scholar]
- Taylor, H.M.; Karlin, S. Introduction to Stochastic Modelling, 4th ed.; Academic Press: Cambridge, MA, USA, 2014. [Google Scholar]
- CCPS (Centre for Chemical Process Safety). Guidelines for Hazard Assessment Practices, 3rd ed.; Wiley: Hoboken, NJ, USA, 2008. [Google Scholar] [CrossRef]
- International Electrotechnical Commission. IEC 31010:2019—Risk Management—Risk Assessment Techniques; International Electrotechnical Commission: Geneva, Switzerland, 2025; Available online: https://www.iso.org/standard/72140.html (accessed on 9 October 2025).
- Lempert, R.J.; Popper, S.W.; Bankes, S.C. Shaping the Next One Hundred Years: New Methods for Quantitative, Long-Term Policy Analysis; RAND Corporation: Santa Monica, CA, USA, 2003; Available online: https://www.rand.org/pubs/monograph_reports/MR1626.html (accessed on 9 October 2025).
- PubChem. Cyclohexylamine (CID 7965). Available online: https://pubchem.ncbi.nlm.nih.gov/compound/7965 (accessed on 26 November 2025).





| Time Flow | Action | Time Flow | Action |
|---|---|---|---|
| 06:32 | Event occurs | 06:54 | Securing access routes, securing the surrounding area |
| 06:33 | Emergency call | 07:35 | Establishment of a parking area |
| 06:33 | Notification from the Regional Operational and Information Centre (ROIC) | 07:38 | Use of chemical protective clothing |
| 06:33 | Description and transmission of information about the emergency | 07:44 | Verification of the fire–technical properties of the substance leaking from the tanker |
| 06:34 | Availability of units according to the fire alarm plan | 07:46 | Use of support software, including transport and information systems |
| 06:34 | Availability of a support point for firefighting units | 08:22 | Provision of the necessary resources for accident response, replacement tanker |
| 06:34 | Firefighting equipment and gear | 12:41–17:09 | Clean-up work, pumping out leaked liquid |
| 06:35 | Departure of the unit | 15:26 | Injury to a member of the fire and rescue service |
| 06:36 | Journey to the scene | 17:09–17:58 | Decontamination of personnel and equipment used in the accident response |
| 06:44 | Determination of weather conditions | 18:10–02:34 | Rescue and recovery work, final rinsing of the road surface |
| 06:46 | Arrival of firefighting units at the scene | 02:45 | Withdrawal of units |
| 06:50 | Initial information about the accident is reported | 03:01 | Return of units to base |
| 06:50 | Provision of emergency medical services to injured persons | 03:03 | End of emergency |
| Parameter | Value | Units and Clarifications |
|---|---|---|
| CAS/EC/INDEX | 108-91-8/203-629-0/612-050-00-6 | |
| UN | UN 2357 | Clear identification of the substance according to the UN code. |
| ADR | 83 | 8—Corrosive, 3—Flammable |
| Flash point | 27 | °C |
| Ignition temperature | 293 | °C |
| Explosive limits | LEL 1.6–UEL 9.4 | % vol. |
| Initial boiling point (1.013 bar) | 134–135 | °C |
| Melting point | −17 | °C |
| Vapour pressure | 13.33 hPa (22 °C); 30.66 hPa (37.7 °C) | (≈10 and 23 mmHg) |
| Density (20 °C)/Rel. Density (25 °C) | 0.866 g·cm−3/0.86 | |
| Relative vapour density | 3.42 | air = 1 |
| Solubility in water (20 °C) | completely miscible | |
| pH (100 g·L−1; 20 °C) | 11.5 | alkaline |
| GHS pictograms/H statements | GHS02, GHS05, GHS08/H226, H302 + H312, H314, H361fd | GHS02—Flammable, GHS05—Corrosive, GHS08—Serious Health hazard |
| Suitable extinguishing media | CO2, foam, powder | |
| Special hazards in case of fire | NOx, COx; vapours heavier than air; forms explosive mixtures with air when heated | |
| PEL/NPK-P (Czech Republic) | 20 → 40 mg·m−3 (≈4.85/9.7 ppm) |
| Markov State | Phase |
|---|---|
| M1 | Alert and dispatch |
| M2 | Mobilisation and travel |
| M3 | Information before arrival |
| M4 | Arrival and initial assessment of the situation |
| M5 | Site inspection and establishment of zones |
| M6 | Chemical detection/decision gate |
| M7 | Preparation of necessary equipment |
| M8 | Decontamination operations |
| M9 | Technical measures and rescue |
| M10 | Handover and stand-down |
| M11 | Safe termination (absorption) |
| Event Timeline | Corresponding Places P | Markov State M | Phase |
|---|---|---|---|
| 6:31–6:33 | P1, P2, P3, P4, P5, P6 | M1 | Alert and dispatch |
| 6:35 | P7 | M2 | Mobilisation and travel |
| 6:36–6:42 | P8, P9 | M3 | Information before arrival |
| 6:46 | P10, P11, P12 | M4 | Arrival and initial assessment of the situation |
| 6:47–7:15 | P13, P14 | M5 | Inspection of the site and establishment of zones |
| 7:16–7:38 | P15, P16, P17 | M6 | Chemical detection/decision gate |
| 7:39–8:31 | P18 | M7 | Preparation of necessary equipment |
| 8:31–22:00 | P20, P21 | M8 | Decontamination operation |
| 22:01–1:06 | P19, P22 | M9 | Technical measures and rescue |
| 1:06–2:18 | P23, P24 | M10 | Handover and stand-down |
| 03:09 | P25 | M11 | Safe termination (absorption) |
| Individual States | Expected Steps |
|---|---|
| M1 | 3.931 |
| M2 | 3.542 |
| M3 | 3.375 |
| M4 | 2.875 |
| M5 | 2.750 |
| M6 | 2.250 |
| M7 | 2.000 |
| M8 | 1.000 |
| M9 | 1.500 |
| M10 | 1.000 |
| M11 | 0 |
| Base | Scenario A | ΔA | Scenario B | ΔB | Scenario C | ΔC | |
|---|---|---|---|---|---|---|---|
| M1 | 3.931 | 3.931 | +0.001 | 3.929 | −0.002 | 3.949 | +0.019 |
| M3 | 3.375 | 3.383 | +0.008 | 3.358 | −0.017 | 3.394 | +0.019 |
| M5 | 2.750 | 2.750 | +0.000 | 2.750 | +0.000 | 2.763 | +0.013 |
| M6 | 2.250 | 2.300 | +0.050 | 2.150 | −0.100 | 2.263 | +0.013 |
| M8 | 1.000 | 1.000 | +0.000 | 1.000 | +0.000 | 1.000 | +0.000 |
| M9 | 1.500 | 1.500 | +0.000 | 1.500 | +0.000 | 1.525 | +0.025 |
Disclaimer/Publisher’s Note: The statements, opinions and data contained in all publications are solely those of the individual author(s) and contributor(s) and not of MDPI and/or the editor(s). MDPI and/or the editor(s) disclaim responsibility for any injury to people or property resulting from any ideas, methods, instructions or products referred to in the content. |
© 2025 by the authors. Licensee MDPI, Basel, Switzerland. This article is an open access article distributed under the terms and conditions of the Creative Commons Attribution (CC BY) license.
Share and Cite
Hrubý, M.; Čermák, P. Analysis of the Activities of Fire Protection Units in Response to a Traffic Accident with a Cyclohexylamine Leak Using Petri Nets and Markov Chains. Modelling 2026, 7, 3. https://doi.org/10.3390/modelling7010003
Hrubý M, Čermák P. Analysis of the Activities of Fire Protection Units in Response to a Traffic Accident with a Cyclohexylamine Leak Using Petri Nets and Markov Chains. Modelling. 2026; 7(1):3. https://doi.org/10.3390/modelling7010003
Chicago/Turabian StyleHrubý, Michal, and Petr Čermák. 2026. "Analysis of the Activities of Fire Protection Units in Response to a Traffic Accident with a Cyclohexylamine Leak Using Petri Nets and Markov Chains" Modelling 7, no. 1: 3. https://doi.org/10.3390/modelling7010003
APA StyleHrubý, M., & Čermák, P. (2026). Analysis of the Activities of Fire Protection Units in Response to a Traffic Accident with a Cyclohexylamine Leak Using Petri Nets and Markov Chains. Modelling, 7(1), 3. https://doi.org/10.3390/modelling7010003

